Abstract
Water scarcity poses significant challenges in arid regions like the Middle East and North Africa (MENA) due to constant population growth, considering the effects of climate change and water management aspects. The desalination technologies face problems like high energy consumption, high investment costs, and significant environmental impacts by brine discharge. This paper researches the relationships among water scarcity, energy-intensive desalination, and the development of renewable energy in MENA, with a particular focus on the Gulf Cooperation Council (GCC) countries. It examines innovations in solar-powered desalination, considering both solar photovoltaic (PV) and solar thermal technologies, in combination with traditional thermal desalination methods such as multi-effect distillation (MED) and multi-stage flash (MSF). The environmental impacts associated with desalination by brine discharge are also discussed, analyzing innovative technological solutions and avoidance strategies. Utilizing bibliometrics, this report provides a comprehensive analysis of scientific literature for the assessment of the research landscape in order to recognize trends in desalination technologies in the MENA region, providing valuable insights into emerging technologies and research priorities. Despite challenges such as high initial investment costs, technical complexities, and limited funding for research and development, the convergence of water scarcity and renewable energy presents significant opportunities for integrated desalination systems in GCC countries. Summarizing, this paper emphasizes the importance of interdisciplinary approaches and international collaboration by addressing the complex challenges of water scarcity and energy sustainability in the MENA region. By leveraging renewable energy sources and advancing desalination technologies, the region can achieve water security while mitigating environmental impacts and promoting economic development.
1. Introduction
Water, a fundamental resource for human life, constitutes approximately 70% of the Earth’s surface. Despite this abundance, just 0.015% exists in rivers and lakes, while 96.5% resides in seas and oceans. The worldwide water demand, currently at 4600 km3 annually, is projected to surge to 5500–6000 km3 annually by 2050 because of escalating population growth [1,2]. However, this demand is met with challenges such as water scarcity, mismanagement, contamination, and over-extraction, resulting in around 3% of the world’s freshwater [3]. Climate change further compounds these issues, leading to extreme weather events that contaminate freshwater resources, disrupt infrastructure, and diminish available water. Approximately 74% of water-related disasters occurred between 2001 and 2018, a trend expected to intensify with climate change [4].
In the MENA region, encompassing a diverse array of countries, water scarcity has already emerged as a pressing issue. The MENA region’s unique topography, characterized by deserts, mountains, and coastal regions, contributes to a predominantly arid and semi-arid climate. Annual rainfall in most parts oscillates between 100 and 250 mm, with high variability and low predictability, exacerbating water scarcity [5,6]. Agriculture, the predominant sector consuming water resources, poses a significant challenge to the region‘s water security. Countries like Syria and Yemen utilize up to 90% and 95% of their water for agriculture, respectively, highlighting the strain on water resources [4,7]. Rapid urbanization and economic expansion further escalate water demands, necessitating strategic interventions to address these challenges [4,8].
The MENA region primarily relies on limited conventional water resources derived from surface and groundwater. Surface water sources, including rivers and dams, face unreliability and scarcity due to the arid climate. Groundwater, accessed through wells, is crucial for irrigation and drinking water but confronts challenges such as over-exploitation, depletion of aquifers, and increased salinity. This situation is clearly shown in the Gulf Cooperation Council countries, Djibouti, Libya, and Jordan, where both surface and groundwater resources are scarce, as shown in Figure 1. As the MENA region grapples with these multi-faceted water challenges, addressing issues of scarcity, pollution, and over-extraction becomes imperative for sustainable water management [9,10,11].
Figure 1.
Groundwater and surface water resources in the Middle East and North Africa [9,10,11].
A decision at UNFCCC COP28 urges all parties of the Paris Agreement to increase adaptation action and support in order to reach a number of climate-resilience targets. The very first of these targets calls for the significant reduction in climate-induced water scarcity, the implementation of a climate-resilient water supply, and ultimately safe and affordable water for all.
Achieving water sustainability demands a multi-faceted approach, encompassing a reliable water supply, sustainable energy sources, and efficient water utilization across domestic, industrial, and agricultural sectors [12,13]. An integral aspect of this strategy is water desalination, presenting itself as a potential solution to augment freshwater resources. The process holds promise in addressing water scarcity concerns, especially in regions like the MENA area, which is abundant in brackish water [12]. Efforts to enhance water sustainability must not only focus on sourcing additional water but also on optimizing the usage of existing resources to ensure resilience in the face of escalating demands and environmental challenges.
The International Desalination Association (IDA) highlights leading contributors to desalinated water production, including some Arabic Gulf countries and the United States. The MENA region holds a substantial 47.5% of global desalination capacity, with 62.3% allocated to municipal applications and 35% for industrial purposes [14,15]. Globally, the installed desalination capacity has reached 97.2 million m3 annually from 16,876 plants, contributing to a cumulative capacity of 114.9 million m3 from 20,971 projects [14].
Desalination, a pivotal process for addressing water scarcity, is energy-intensive, consuming an average of 75 TWh yearly and constituting nearly 0.4% of global electrical energy consumption [16]. This energy intensity leads to significant environmental impacts, producing approximately 76 Mt-CO2 annually, projected to rise to 218 Mt-CO2 annually by 2040 due to the increased desalination capacities [16]. The intricate relationship between water, energy, and the environment nexus underscores the need for sustainable solutions. Renewable energy (RE), especially solar energy, emerges as a viable tool to reduce the environmental footprint of desalination processes by minimizing fossil energy dependency [17,18].
Desalination processes fall into categories such as thermal, mechanical, electrical, and other processes based on their driving forces and working principles. Thermal processes, like multi-stage flash distillation (MSF), multi-effect distillation (MED), single-effect vapor compression, humidification–dehumidification (HDH) desalination, membrane distillation (MD), solar distillation, and freezing use solar thermal energy for evaporation and condensation, mimic the natural water cycle. Mechanically driven processes, such as RO, nanofiltration (NF), and pressure-assisted osmosis (PAO), use pressure and semi-permeable membranes to separate water molecules from ions. Electrically driven processes, like capacitive deionization (CDI) and electrodialysis (ED), focus on ion separation in saline water [19,20,21]. The following Table 1 gives an overview of desalination processes and its driving forces.
Table 1.
Desalination processes and driving force [19,20,21,22].
Notably, RO dominates both the global and MENA desalination markets, constituting 69% of desalination capacity and 84.5% of the overall plants [14,23]. Figure 2 illustrates the prevalence of RO technologies, depicting their respective capacities measured in Mm3/day across various countries in the MENA region. Furthermore, Figure 3 highlights the trends in desalination technologies, presenting (a) the total number and capacity of desalination units alongside their operational counterparts, and (b) the operational capacity distributed across different desalination technologies [14].
Figure 2.
RO capacity in different countries in the MENA region [23,24].
Figure 3.
Global desalination trends: analysis of facility numbers, capacities, and technology operationalities: (a) the total number and capacity of desalination units alongside their operational counterparts, and (b) the operational capacity distributed across different desalination technologies [14].
The MENA region’s desalination landscape primarily features RO, MSF, and MED technologies. While thermal processes like MSF and MED are suitable for large capacities, RO plants offer flexibility and modularity [24]. RO, being cost-effective compared to technologies like MSF and multiple-effect evaporation (MEE), has become the preferred choice, constituting 85% of operational desalination plants and 91% of under-construction plants worldwide [4]. The Middle East, representing 39% of global desalination capacity, heavily relies on fossil fuel-based thermal desalination, especially in the Persian Gulf region [20]. However, the MENA region’s solar and wind energy potential, particularly solar energy, presents opportunities for sustainable water production through solar-assisted desalination [4].
Integrating solar energy into desalination processes offers a promising solution to address both water scarcity and environmental concerns. Direct and indirect solar desalination methods, utilizing PV and concentrated solar power (CSP), emerge as attractive energy sources. PV-solar-based desalination, which provides electricity for membrane-based desalination processes, is suitable for treating brackish water. In contrast, CSP, offering backup energy and extended working hours, is connected with RO systems. While PV has no limitations and is suitable for densely populated areas, CSP’s ability to operate after sunset makes it an advantageous choice [4,25].
Traditional desalination methods such as RO, MED, and MSF require significant amounts of energy, mostly from fossil fuels. This reliance results in higher operating costs and increased environmental impact due to carbon emissions. For instance, desalinating seawater using RO consumes about 2.5 to 4 kWh/m3 of energy, with production costs ranging from 0.5 to 3 USD/m3 [26]. In comparison, MSF and MED methods have even higher energy consumption, with MSF varying from 13.5 to 25.5 kWh/m3 and MED from 6.5 to 28 kWh/m3, with associated costs ranging from 0.84 to 1.56 USD/m3 [27]. Incorporating solar power into desalination technologies offers the benefit of reducing reliance on fossil fuels and minimizing greenhouse gas emissions, leading to a smaller environmental impact. Solar-powered desalination processes also tend to have lower operational costs due to minimal energy input requirements once the solar infrastructure is installed. However, the initial capital investment for solar panels and related equipment can be substantial, and the efficiency of solar-powered systems can be influenced by geographical and climatic conditions. For example, when using PVRO for seawater desalination, the energy demand ranges between 2.5 and 6.6 kWh/m3, with costs ranging from 0.89 to 1.8 USD/m3 [28]. Therefore, the choice between solar-powered desalination and traditional methods depends on various factors, including the specific regional energy landscape, environmental priorities, and economic considerations.
With the MENA region hosting approximately half of the global desalination capacity, the adoption of solar-powered desalination technologies is gaining traction, particularly in countries like Saudi Arabia, the UAE, and Qatar. Investments in solar desalination, despite higher initial costs, indicate a shift toward sustainable practices. For example, the construction of the world’s largest PV-RO plant in Saudi Arabia and plans for a significant PV-RO project in the UAE underscore the region’s commitment to solar-powered desalination [29,30].
Although challenges such as brine disposal and high upfront costs persist, advancements in solar-driven desalination technologies and the increasing demand for water in the MENA region suggest a promising future for sustainable desalination practices. Ongoing research aims to optimize reverse osmosis plants, coupled with renewable energy sources, to improve the efficiency and economic viability of these processes. The integration of solar energy into RO desalination not only addresses water scarcity but also aligns with global efforts to transition toward sustainable and eco-friendly solutions. This paper delves into the feasibility and potential of implementing solar-driven reverse osmosis (RO) desalination plants within the MENA region. It offers a comprehensive examination of the reverse osmosis membrane process, detailing the fundamental processes within RO plants, while also addressing the challenges inherent to RO technology. These challenges encompass high energy consumption, membrane fouling, environmental challenges, and boron removal. Furthermore, the paper delves into the realm of renewable energies, particularly focusing on solar photovoltaics and solar thermal energy, and their abundant presence within the MENA region. By highlighting the solar energy potential in this region, the discussion extends to advancements in the deployment of solar energy-driven RO technology. Both solar photovoltaic-powered and solar thermal-powered RO systems are explored, showcasing the strides made in integrating renewable energy sources into desalination processes. Through a comprehensive review, this paper sheds light on the current landscape of solar-powered RO desalination, emphasizing the ongoing endeavors aimed at surmounting technical barriers and commercializing these sustainable technologies. Ultimately, the overarching aim is to foster the development of economically viable and ecologically sound RO desalination systems, capable of mitigating the escalating water scarcity challenges prevalent in the MENA region.
2. Background
2.1. Overview of Membrane-Based Processes
Membrane separation technology, a cornerstone for various fluid separations, offers advantages such as low running energy requirements, easy upscaling, simplicity, and no need for additional chemicals. The classification of membrane technology processes is organized based on different driving forces, including pressure, electrical, thermal, and concentration-driven processes. Figure 4 displays different types of pressure-driven membrane processes, which are categorized based on the pore size, applied pressure, and removing target [31]. Microfiltration (MF) membranes, which have the largest pores (0.1–1 μm), operate at low pressures (below 1 bar) to remove larger particles. Ultrafiltration (UF) membranes have smaller pores (2–100 nm) and slightly higher pressures (1–6 bars), which help to eliminate suspended solids and macromolecules. Nanofiltration (NF) membranes have even tighter pores (below 1 nm) and operate at moderate pressures (5–15 bars) to separate smaller molecules and multi-valent ions. Reverse osmosis (RO) membranes have a dense structure and operate under high pressure up to 70 bars for seawater desalination.
Figure 4.
Main pressure-driven membrane technologies.
Reverse osmosis is a water purification method employing a semi-permeable membrane to remove ions, molecules, and larger particles, producing clean drinking water. In the RO process, applied pressure overcomes osmotic pressure, a collative property driven by the chemical potential difference between the solute and solvent. This technique, widely used for water treatment, effectively eliminates dissolved and suspended species, including bacteria, from water in both industrial and potable water production applications. During reverse osmosis, the pressurized membrane retains solutes on one side, allowing only the pure solvent to pass through. Mass transport across RO membranes is believed to adhere to a solution–diffusion mechanism [32]. This implies that water dissolves on the feed surface, moves through the active layer via diffusion, and then releases from the surface on the permeate side. The process involves the solvent moving from a region with lower solute concentration to a higher concentrated solute region, driven by a decrease in the free energy of the system. Reverse osmosis essentially reverses this natural solvent flow by applying external pressure [33].
The present market for RO membranes is primarily dominated by thin-film composite (TFC) polyamide membranes characterized by a three-layer structure. This design comprises a robust polyester support layer (120–150 μm) that provides essential mechanical stability. A middle microporous layer (~40 μm) acts as a bridge between the support and the top layer. Finally, an ultrathin top barrier layer (~0.2 μm) selectively allows water molecules to pass through, making it the central part of the desalination process [34]. The spiral-wound membrane module configuration is the famous type used in RO desalination, mainly because of its many advantages. This configuration provides a large specific membrane surface area, making it easy to scale up. It also allows for interchangeability, and the cost of replacing the modules is low. Additionally, it is the most cost-effective module configuration when using flat-sheet TFC membrane material [34].
RO, recognized by the IDA as the fastest-growing technology, has witnessed increasing adoption in the MENA region, outpacing traditional thermal desalination methods. This shift is attributed to lower energy needs and advancements in membrane technologies, rendering RO suitable for high-salinity feed waters. The specific energy consumption (SEC) of SWRO has significantly decreased from 20 kWh/m3 in the 1980s to less than 3–4 kWh/m3 in recent years [35].
RO processes are divided into two main categories based on the quality of the input water. Brackish water RO plants (BWRO) handle water with salinity levels ranging from 1 g/L to 10 g/L [36], while seawater RO plants (SWRO) are designed for water with salinity levels ranging from 25 g/L to 45 g/L [37]. The efficiency of the reverse osmosis process is dependent on a range of operational parameters, the selection of the membrane, and the characteristics of the feed water. The BWRO process is capable of achieving 70–90% water recovery at pressures of 15–25 bar, while the SWRO process achieves 40–55% recovery at pressures of 55–70 bar and 2–4 kWh/m3 of specific energy consumption [2,37,38].
In addressing the global water scarcity crisis, RO systems play a crucial role in providing clean drinking water. The advantages of employing RO systems include ease of design, lower maintenance needs, modularity, removal of contaminants, lower energy requirements, reclamation and recycling of waste process streams, operation at ambient temperatures, modular structure for increased flexibility, lower specific energy requirements, and a significant decrease in waste stream volume, resulting in more efficient and cost-effective water treatment.
However, despite their advantages, RO systems also face some challenges, especially when it comes to handling the concentrated brine produced during SWRO. The quantity and concentration of the brine depend on the desalination recovery rate. When operating at a 50% recovery rate, the brine concentration can become twice as high as the feed seawater. This highlights the importance of implementing responsible brine management strategies. Furthermore, RO systems strip away most of the minerals from water, resulting in an acidic pH, which some may view as undesirable due to the removal of essential minerals. Additionally, the initial cost of installing RO systems is high, and they necessitate regular filter replacements and maintenance. Moreover, they consume energy, emit greenhouse gases, and encounter limitations such as restricted recovery rates, membrane fouling, and the production of waste brine. The process is also slow, particularly for household purposes, as it operates under very low pressure. Finally, RO systems are ineffective at removing dissolved molecules of similar size to water molecules, potentially leading to system clogging [39].
2.2. Components of Seawater Desalination with RO Process
The SWRO desalination process typically includes three main stages: pre-treatment, the RO desalination unit, and post-treatment. The process starts with seawater intake, which is a significant aspect of desalination plants. The intake aims to maintain a consistent and ample supply of high-quality feed water throughout the plant’s operational lifespan while mitigating environmental impacts. There are two common types of seawater intakes: open water intakes and subsurface intakes. After the intake, seawater is conveyed through intake pumps for pre-treatment. Pre-treatment of the feed water is important to reduce turbidity and concentrations of microorganisms, colloids, and total dissolved solids (TDS). It also minimizes the silt density index (SDI) to acceptable levels for subsequent processing. This is achieved through screening, disinfection, coagulation–flocculation, filtration, dichlorination, pH adjustment, and antiscalant addition to solving fouling and scaling issues. The choice of pre-treatment process relies on feed water quality, space availability, and RO membrane requirements.
The RO unit typically consists of high-pressure pumps (HPP), energy recovery devices (ERD), and RO membranes. HPPs are used to pump the pre-treated water and forcing it to pass through the membrane. The required pressure depends on the type of feed water being treated. ERDs are used to recover energy from the high-pressure reject brine generated during the desalination process [40]. This process involves transferring hydraulic pressure from the concentrated brine stream to the incoming feed water, thereby reducing the overall energy consumption of the desalination plant. Membrane unit, the crux of the RO-based separation process, involves a semi-permeable membrane that selectively allows pure water to pass while rejecting salts, ions, and organic molecules present in the feed water. Commonly employed membrane module configurations for large-scale applications include spiral wound and hollow fiber modules.
Post-treatment follows membrane separation, wherein the permeated water undergoes stabilization and preparation for distribution. The post-treatment strategy depends on the intended application of the product water. Although the membrane effectively removes most dissolved solids from the feed water, a small percentage of salt may permeate through, necessitating post-treatment. This stage involves pH adjustment, degasification of carbon dioxide, lime addition, disinfection using sodium hypochlorite, and remineralization [41,42,43].
2.3. Challenges Associated with the RO Process
2.3.1. High Energy Consumption
Desalination is a promising technology for producing freshwater as there is an abundance of seawater available. Although the RO process consumes less energy compared to thermal-based technologies, it still has a relatively high energy demand, highlighting the need for further reductions. Over the past decades, the energy required for desalination in SWRO plants has sharply decreased, owing to continuous advancements in technology, such as more efficient pumps, energy recovery devices, high-performance membranes, and membrane module designs. However, there is still potential for reducing the energy demand in the SWRO process. The theoretical minimum energy requirement (SECth) for desalinating seawater with a salinity of 35 g/L is approximately 1.06 kWh/m3 at a recovery rate of 50% [44]. The specific energy consumption (SEC) of the SWRO has significantly decreased from 8.5 kWh/m3 in 1990 to below 3 kWh/m3 by 2009 [45]. However, the SEC is much higher than SECth due to non-reversible thermodynamic processes, pump constraints, and system losses.
Despite the recent advancements in SWRO desalination, its energy consumption (3 kWh/m3) remains relatively high compared to conventional sources of drinking water supply, such as surface or groundwater treatment (<0.5 kWh/m3). Consequently, this higher energy demand contributes to increased operational expenditures and greater dependency on fossil fuels, resulting in adverse environmental impacts. Moreover, the substantial energy demand of SWRO systems can also lead to the emission of greenhouse gases, thereby exacerbating the effects of climate change [16]. The estimated energy consumption of SWRO plants is 100 TWh/year, leading to 60–100 Mt-CO2 emissions annually [29]. As SWRO is a highly energy-intensive technology, reducing energy demand would have a tremendous impact. Moreover, the current global energy crisis has made low-energy seawater desalination a pressing issue. To address this challenge, researchers and engineers are actively seeking innovative methods to decrease the energy demand of SWRO desalination.
The energy consumption breakdown in SWRO plants, estimated by [46], is shown in Figure 5. The total energy demand is estimated to be 3.57 kWh/m3, constituting 25 to 40% of the water production cost. The RO system consumes the highest amount of energy at 71.15% (2.54 kWh/m3) of the entire RO plant. The remaining energy is distributed across pre-treatment (0.39 kWh/m3, 10.8%), seawater intake (0.19 kWh/m3, 5.3%), post-treatment, and freshwater distribution (0.18 kWh/m3, 5%), and other facilities like storage and brine disposal (0.19 kWh/m3, 5.3%). This breakdown highlights the pivotal role of the RO system in the overall energy consumption of SWRO plants, emphasizing the need for continuous development of energy-efficient technologies throughout the entire desalination process.
Figure 5.
Distribution of energy consumption in SWRO desalination plants.
2.3.2. Membrane Fouling
The RO process faces a significant challenge associated with fouling, which leads to a decline in membrane performance and an increase in operational costs. Fouling occurs due to the accumulation of suspended or dissolved substances on the external surfaces of the membrane, at the pore openings, or within the pores. It can result in reduced water permeation, salt rejection, and membrane lifespan, and increased energy consumption, and the need for more frequent membrane cleaning, replacement, and pre-treatment [47,48]. Fouling can be either reversible or irreversible, with the latter resulting in a long-term reduction in the flow rate [49,50]. It is classified into organic (from organic matter accumulation such as humic substances), inorganic (inorganic substances such as from mineral scales), colloidal (deposition of colloids or fine suspended particles), and biofouling (resulting from microbial attachment), each of which can be mitigated to some extent through pre-treatment processes [48,49,51].
Furthermore, the occurrence of fouling mechanisms can give rise to the formation of scale, cake, and biofilm, thereby adversely affecting membrane performance. Colloidal matter, whether organic, inorganic, or biological, contributes to the formation of cake, while scaling occurs due to the heterogeneous crystallization of soluble mineral salts on the membrane surface. Biofilm formation is a consequence of the colonization of deposited microorganisms. To address these challenges, a clear understanding of fouling mechanisms, types, and factors affecting fouling is crucial [52,53,54,55].
The occurrence of different types of fouling may be simultaneous, while fouling mechanisms may be initiated in different phases of the operational process. For instance, scaling and silica fouling typically occur in the final membrane stage, whereas colloidal fouling deposits at an early phase when drag forces are elevated [53,54]. Furthermore, surface fouling is more common in RO membranes due to their non-porous structure, but it can be controlled by manipulating the hydrodynamics or performing chemical cleaning [52].
To prevent membrane fouling, it is essential to consider factors such as membrane selection, system design, and regular cleaning routines. Membrane fouling can lead to a decrease in production, increased energy consumption, and even damage to the membranes. Therefore, implementing preventative measures and understanding the causes and types of fouling are crucial for maintaining the efficiency of the RO process [56].
2.3.3. Environmental Challenges
Although SWRO desalination is an effective solution to water scarcity in coastal areas, it also poses several environmental challenges. The process of desalination has significant interactions with various environmental subsystems, which include the water (hydrosphere), land (geosphere), living organisms (biosphere), air (atmosphere), and human-made processes (technosphere) [57]. The desalination process requires substantial energy consumption, which is often generated from fossil fuels and results in air pollution and greenhouse gas emissions that contribute to climate change. The extraction and processing of materials for desalination infrastructure can also worsen environmental degradation. The extensive land footprint of desalination plants may impact local ecosystems and land use patterns. Additionally, the intake of seawater and discharge of concentrated brine can disrupt coastal habitats and affect the biodiversity of marine life within the biosphere.
Brine disposal, a concentrated saline by-product generated during desalination processes, poses significant challenges and environmental concerns. One of the most critical environmental issues associated with desalination is the intake of seawater and the discharge of concentrated brine, which can disrupt coastal habitats and affect the biodiversity of marine life within the biosphere. Intake systems can cause marine species such as fish, plankton, algae, and seagrass to become trapped against suction racks, resulting in injury or death [58]. The harmful effects of brine on the environment are attributed to its salinity, turbidity, temperature, and chemical composition. The salinity of brine is 1.6–2 times higher than that of seawater, and its temperature depends on the desalination process employed. Various chemicals employed in pre-treatment and membrane cleaning, including copper, ferrous, nickel, molybdenum, and chromium further contribute to the potential environmental impact [59]. Studies have shown that even a slight increase in salinity can disrupt the osmotic balance of marine species, leading to irreversible dehydration of their cells and potential extinction in the long term. While brine from a single desalination plant may not cause significant harm, the cumulative effects of brine from multiple plants operating in the same area over an extended period could adversely affect marine life [60,61,62]. Therefore, careful management practices and innovative solutions are essential to minimize the environmental impacts of brine disposal. Besides ongoing research to limit the environmental effects of brine discharge, full scale plants implemented various process optimizations in new installations. Careful engineering of mixing and diffusion in brine discharge locations helps to limit the local effect of salinity. Alternative pre-treatments like ultrafiltration (UF) [63] lower the amount of chemicals added in the process. And effective heat recovery in thermal desalination systems limits the temperature change in receiving waters while it improves the overall and economic efficiency of the system.
The increasing public awareness of the adverse environmental impacts of brine disposal has led to the development of stricter regulations, potentially limiting conventional disposal methods. In response to these challenges, minimal and zero-liquid discharge (MLD and ZLD) has gained attention. MLD/ZLD systems aim to recover high-quality freshwater with the near complete elimination of liquid waste from desalination plants, achieving water recovery rates of more than 95%. The compressed solid waste generated can be disposed of in an eco-friendly manner or repurposed as high-value-added compounds [64,65].
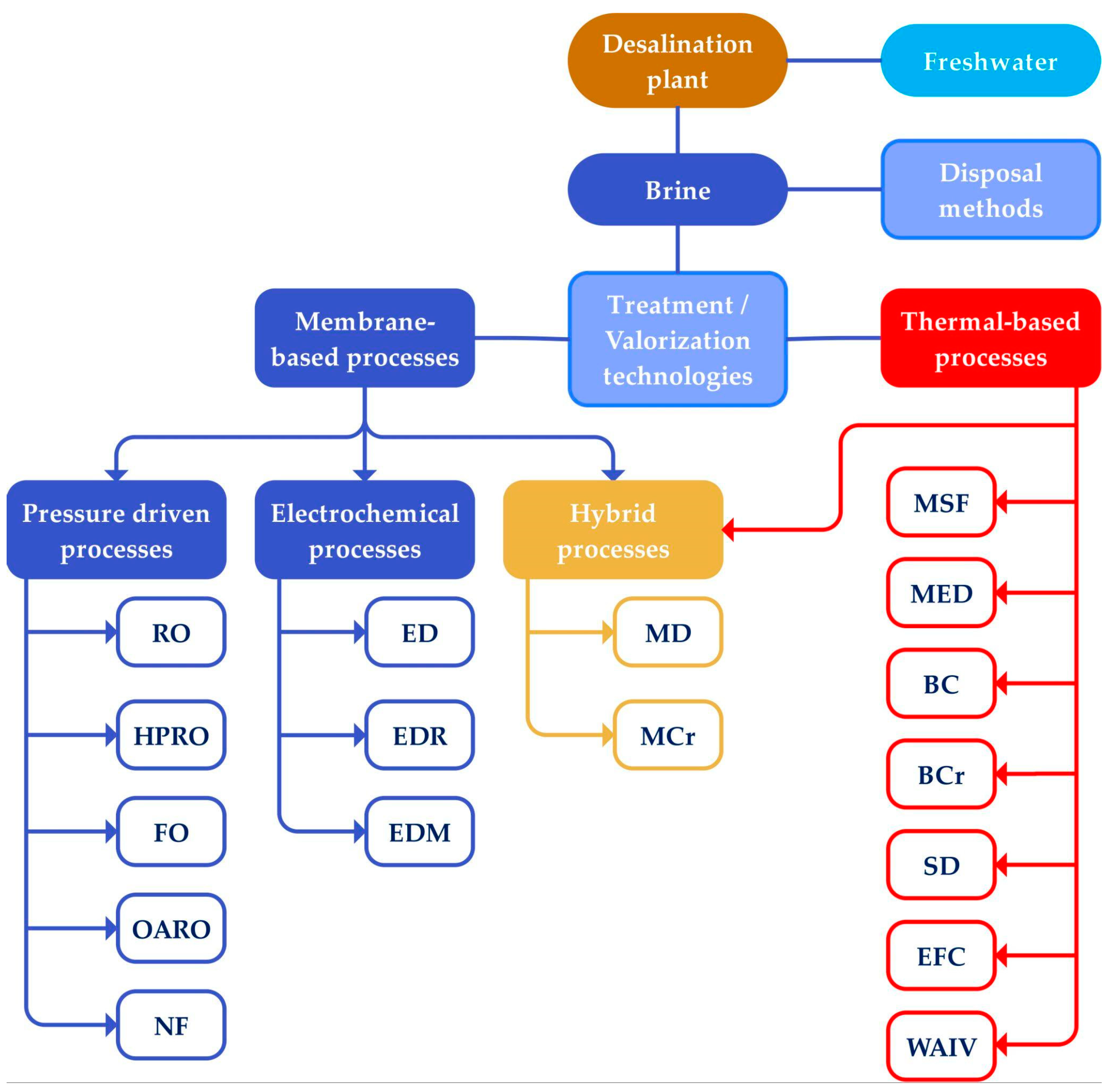
ZLD/MLD systems comprise a pre-concentration stage (membrane-based technologies) and successive evaporation and crystallization stages (thermal-based technologies), exhibiting variations in design, arrangement, and operation. As shown in Figure 6, membrane-based technologies encompass reverse osmosis (RO), high-pressure reverse osmosis (HPRO), forward osmosis (FO), osmotically assisted reverse osmosis (OARO), nanofiltration (NF), membrane distillation (MD), membrane crystallization (MCr), electrodialysis (ED) and electrodialysis reversal (EDR), and electrodialysis metathesis (EDM). In contrast, thermal-based technologies include multi-stage flash distillation (MSF) and multi-effect distillation (MED), brine concentration (BC), crystallizer (BCr), spray drying (SD), eutectic freeze crystallization (EFC), and wind-aided intensified evaporation (WAIV) [66,67].
Figure 6.
Main technologies used for the treatment and valorization of desalination brine.
Recently, numerous studies have addressed the challenge of managing brines from SWRO with innovative methods aimed at reducing environmental impacts and enhancing resource recovery. C. Morgante et al. [68] proposed a novel MLD system that includes a nanofiltration (NF), crystallizer, and MED hybrid process. Their findings demonstrate that this MLD system not only helps alleviate environmental concerns but also produces high-purity minerals and salts at lower costs compared to current market prices. Similarly, J. Zuo [69] focused on treating real SWRO brines using a hybrid BC and MD process. They achieved a water recovery rate exceeding 95% and generated salt slurries with around 10–20% moisture from the crystallizer. This approach highlights the potential of the proposed system to achieve ZLD, providing an eco-friendly solution to brine management by maximizing water recovery and generating economically valuable salt by-products.
2.3.4. Boron Removal
Boron removal remains a major challenge in SWRO desalination. The World Health Organization (WHO) recommends a maximum boron concentration of 2.4 mg/L in drinking water [70]. However, seawater naturally contains a much higher concentration of boron (between 4.5–9 mg/L) mainly in the form of uncharged boric acid (B(OH)3). The small size of boric acid molecules allows them to pass through RO membranes due to size exclusion limitations. Furthermore, the absence of electrostatic interactions between the non-dissociated boric acid and the membrane surface facilitates their passage. As a result, boron rejection rates generally range from 40% to 60% within a pH range of 5 to 9 in a single-pass RO system [71]. However, at higher pH levels (pH > 9), borate anions (B(OH)4−) are formed, which have a negative charge that improves their rejection by RO membranes through size exclusion and Donnan repulsion mechanisms. This leads to rejection rates of up to 99%.
Recent advancements have led to new methods to enhance boron removal from seawater under neutral pH conditions. One of the most effective methods is the double-pass RO system, where a portion of the initial permeate water undergoes a second pass through RO without requiring any pH adjustment [72]. However, this method may increase energy consumption and require additional infrastructure. Other less conventional approaches involve adjusting the pH above 9 to convert boric acid into more readily rejected borate ions. One promising strategy for enhancing boron removal involves surface modification techniques. These modifications can target either steric hindrance or adjust the surface chemistry to optimize the affinity between membrane materials and boric acid [73]. Various technologies and integrated processes are being explored to improve the efficiency of boron removal in RO systems, including electrochemical methods [74], using cellulose fiber-carbon nanotube nanocomposite polyamide membranes [75], combining RO processes with other techniques such as adsorption, coagulation, and complexing membrane filtration [72,74], using ion exchange methods with boron-selective resins (BSRs) [76], and hybrid processes based on adsorption membrane filtration and the chemical oxidation precipitation (COP) method [72,76,77]. Emerging membrane-based technologies such as membrane distillation (MD) [70], forward osmosis (FO) [78], and capacitive deionization (CDI) [79] are also being explored either integrated with RO or as standalone solutions. Optimizing these strategies is essential to produce high-quality drinking water with limited boron concentration that meets WHO guidelines.
3. Reverse Osmosis Technology Dominance in the MENA Region
Reverse osmosis technology has emerged as the primary method for desalination in the MENA region, commanding over 90% of total desalinated water production, as reported by Desal Data [80]. This shift marks a significant departure from traditional thermal methods such as MSF and MED, which now contribute less than 10% to the region’s desalination output. Notably, countries like Syria, Morocco, Djibouti, and Palestine have embraced RO exclusively for their desalination needs [81].
MENA’s pivotal role in global desalination is underscored by contributions from nations like Saudi Arabia and the UAE, which boast some of the largest desalination plants worldwide. Recent trends point to a definitive transition toward RO-based plants, exemplified by the decommissioning of thermal capacity in key locations such as Jeddah, Oman, and Abu Dhabi. Plans by the UAE’s Department of Energy to replace thermal capacity with large-scale seawater reverse osmosis (SWRO) plants further emphasize this shift [82].
Despite RO’s dominance, significant disparities exist in desalination capacities among MENA countries, primarily influenced by capital costs and ongoing operational expenses. Saudi Arabia and the UAE lead in capacity, with noteworthy projects like Algeria’s Magtaa plant demonstrating relatively low costs per cubic meter of water produced. Table 2 illustrates the prevalence of RO technology across the region, reflecting its efficiency and cost-effectiveness.
Table 2.
Major planned RO plants in the MENA: focus on KSA and the UAE [81].
However, widespread adoption of desalination, particularly RO, presents energy challenges in MENA. The International Energy Agency (IEA) estimates desalination’s substantial energy consumption, ranging from 2.4% in Algeria to a staggering 30% in Bahrain. This reliance on energy, predominantly from fossil fuels, raises sustainability concerns, notably in countries like Saudi Arabia, where desalination and electricity generation heavily rely on crude oil.
In GCC countries, RO is gradually supplanting thermal methods, with Saudi Arabia, Oman, and Bahrain leading this transition. Conversely, North African countries predominantly utilize RO for desalination, except for Libya, where MED technology remains prevalent. Algeria boasts the region’s largest desalination capacity.
Desalination in MENA primarily caters to domestic (municipal) needs, especially in GCC countries, where reliance on desalinated water is paramount due to limited alternative sources. Cities such as Muscat, Doha, and Dubai rely entirely on desalination for municipal supply. Moreover, desalinated water finds application across various sectors, including industry, tourism, power generation, military, and agriculture, albeit to a lesser extent compared to municipal use [81].
4. Contribution of MENA Countries to Solar-Driven RO Desalination Research
To gain a deeper understanding of the research landscape in the MENA region concerning solar-powered desalination, a bibliometric analysis was conducted. This method provides valuable insights into publication trends, prominent countries, institutions, researchers, and collaborations in this important field. To conduct this study, data were collected from the Web of Science (WoS) core collection, a comprehensive database for scholarly publications. An advanced search function was employed to identify relevant articles using the search query: Topic: (desalination AND (solar OR photovoltaic OR “renewable energ*”)). This ensured that the retrieved articles included these terms within their title, abstract, and keywords. Only articles and reviews published in English were considered for analysis to maintain consistency and accessibility within the global research community. The analysis covered the period from 2004 to 2024 (data collection completed on 11 June 2024). To ensure a regional focus, the search query limited the retrieved publications to those affiliated with research institutions located within the MENA region. The recorded data were analyzed using VOSviewer software (version 1.6.20), which is specifically designed for bibliometric mapping and visualization.
The analysis revealed a significant contribution from the MENA region to the field of solar-powered desalination. Notably, 391 out of 1262 articles identified globally originated from institutions within the MENA region. This translates to a percentage contribution of 30.1%. Furthermore, co-authorship analysis identified strong collaborative relationships among MENA region countries. Figure 7 visually depicts these collaborations, with larger nodes representing more productive countries (in terms of publication output) and the thickness and length of connecting lines indicating the strength of cooperation. The analysis identified Egypt as the leading contributor within the MENA region, with 144 published documents and a total link strength of 122. This is followed by Saudi Arabia with 129 documents and a total link strength of 173. Tunisia ranks third with 45 documents and a total link strength of 32. Jordan and the United Arab Emirates also emerged as significant contributors, with 32 and 31 documents and total link strengths of 36 and 38, respectively. These findings highlight the MENA region’s expertise and commitment to addressing water scarcity challenges. The strong publication output and collaborative research efforts demonstrate their active involvement and substantial contributions to advancements in solar-driven reverse osmosis desalination technology.
Figure 7.
The collaboration map of country co-authorship regarding solar-driven RO desalination.
The bibliometric analysis not only revealed the substantial contribution of the MENA region to research on solar-powered desalination but also shed light on collaboration patterns. Figure 8 focuses on the countries of the corresponding authors to visualize these patterns. It differentiates between articles with a single corresponding author affiliated with a MENA country (single country publications—SCP) and those with corresponding authors from multiple countries (multiple country publications—MCP). The analysis identified Saudi Arabia as a leader in international collaboration within the MENA region. Notably, 42 out of 69 articles with a corresponding author affiliated with a Saudi institution involved collaboration with researchers from other countries. This translates to a significant percentage (60.1%) of their research output involving international partnerships. This is followed by Egypt with 29 MCPs out of 93 articles and the United Arab Emirates with 15 MCPs out of 22 articles. These findings highlight that MENA countries can position themselves at the forefront of solar-powered desalination advancements, contributing to a more secure and sustainable water future for the region.
Figure 8.
Collaborative patterns of MENA countries.
Overlay analysis is an effective bibliometric technique for tracking the evolution of research topics and identifying emerging trends over time. By examining the occurrences and average publication years (APY) of keywords, we can gain insights into the current focus and predict future directions in the field of solar-powered desalination. To capture the most recent advancements, we focused on the period between 2016 and 2023. Figure 9 depicts these temporal trends using an overlay visualization, where keywords are color-coded by publication year: navy blue indicates earlier appearances, while yellow highlights the most recent publications. Based on the overlay analysis, several promising trends in solar-powered desalination in the MENA region can be anticipated:
Figure 9.
Overlay visualization of keyword trends.
- −
- Advancements in materials: Keywords such as “nanofluid” (4 occurrences, APY = 2021.25) and “phase change materials” (6 occurrences, APY = 2021.33) indicate ongoing research aimed at enhancing thermal efficiency and energy storage capabilities. This could lead to more viable and cost-effective solar desalination systems.
- −
- Integration of CSP and solar chimney: Keywords like “concentrated solar power” (5 occurrences, APY = 2021.4) and “solar chimney” (4 occurrences, APY = 2021.5) suggest that these technologies will likely see increased integration into desalination systems. These technologies efficiently convert solar energy into thermal energy, thereby improving overall system efficiency.
- −
- Increased use of artificial intelligence (AI): Keywords such as “artificial intelligence” (5 occurrences, APY = 2023) and “decision making” (4 occurrences, APY = 2021) indicate a growing focus on developing intelligent systems for predictive maintenance, process optimization, and real-time decision-making in solar-powered desalination plants. For example, AI could optimize energy consumption based on variable solar irradiance.
5. Potential for Renewable Energies and Resources in the MENA Region
Renewable energies have gained significant attention globally as alternatives to conventional fossil energy sources due to their efficiency, environmental friendliness, emission-free nature, local availability, and recent cost-effectiveness. This shift is reflected in the steady rise of the global energy supply sourced from REs, nearly doubling from 1.125 to 1.976 gigatons of oil equivalent (Gtoe) over the past thirty years. The MENA region, rich in fossil energy resources, has traditionally relied on conventional fuels. However, with growing environmental and economic concerns, several countries in the region are now embracing ambitious plans to expand their renewable energy capacity [83].
Solar energy harnessed through PV and solar thermal energy technologies, stands out as a prominent renewable resource in the MENA region. The region benefits from abundant sunlight, making it an ideal candidate for large-scale solar power projects. The study conducted by the International Renewable Energy Agency (IRENA) illustrates the evolution of REs electricity capacity worldwide and in the MENA area from 2000 to 2021. During this period, the capacity increased almost four times, with solar and wind REs dominating the growth, accounting for 60% of global RE capacity in 2021 [84].
The MENA region receives 22–26% of the planet’s solar rays, and the achieved solar energy is equivalent to 1–2 million barrels of oil, a source that can supply half of the world’s electrical consumption [85]. Despite this potential, the utilization of solar energy in the MENA region has been relatively low, with around 1% of the global renewable electricity capacity being dominated by solar energy [85]. This can be attributed to the region’s historically low-cost access to fossil energy resources. However, recognizing the environmental and economic benefits, many countries in the MENA area have set ambitious goals to increase their REs capacity [86].
For instance, Saudi Arabia, as part of its 2030 vision, aims to meet 50% of the kingdom’s local energy demand through REs, displacing approximately 1 million barrels of liquid fuel per day and reducing carbon emissions by 175 million tons/year. The UAE’s “Energy Strategy 2050” aims to raise the share of renewable energies to 50% of the energy mix, up from 7% in 2020, while enhancing energy efficiency by 40% and reducing the carbon footprint by 70% [87,88]. Egypt has outlined plans for renewable energies to meet 20% and 42% of its electricity demand by 2022 and 2035, respectively, compared to 10% in 2020 [87,88].
In the MENA region, several renewable energy resources like solar, wind, hydro and tidal power, geothermal, and biomass present viable substitutes to conventional fossil fuels. However, these resources are not yet fully established as primary energy sources, with fossil fuels still dominating the power supply [83,89]. However, the region’s strategies to diversifying its energy mix and reducing carbon emissions indicates a promising shift toward harnessing the untapped potential of solar and other renewable resources. As these nations continue to implement their renewable energy plans, the MENA region is poised to play a crucial role in the global transition toward sustainable and eco-friendly energy solutions.
5.1. Solar Photovoltaics
The integration of renewable energy with desalination presents a significant challenge due to the disparity between the steady-state operation of desalination technologies and the intermittent nature of renewable energy sources. While renewable energy generation requires adjustments for continuous supply through energy storage, desalination technologies can adapt to variable operations.
Moreover, the implementation of renewable desalination solutions is further complicated by challenges related to land cost and size. Nevertheless, there is considerable potential for the advancement of solar desalination technologies, particularly in regions like the MENA, where solar energy is abundant and the cost of PV systems is declining.
Previously deemed less cost-competitive compared to conventionally powered methods, PV-powered desalination has experienced a shift in perception due to the decreasing costs of PV technology in recent years, as shown in Figure 10. Solar photovoltaic technologies, commonly known as solar panels, are instrumental in harnessing sunlight to generate electricity.
Figure 10.
Evolution of crystalline silicon PV module prices: 1977–2015 (USD/Watt) [81].
The U.S. Department of Energy (DOE) is actively involved in efforts to enhance the competitiveness of solar energy by reducing its levelized cost, targeting a goal of $0.02 per kilowatt-hour for utility-scale solar projects [90].
The efficiency of PV cells varies based on the semi-conductor material employed, with silicon being the most commonly used material. However, alternative technologies, such as thin-film solar cells, also contribute to the diversity of solar PV systems. PV cells exhibit efficiencies ranging from 15% for commercial panels to as high as 25% for state-of-the-art modules [91].
PV systems can be configured by connecting multiple solar cells to form modules or panels. These modules, in turn, can be grouped into larger arrays, ranging from small-scale applications like calculators to utility-scale electricity generation. The flexibility of PV systems allows them to function in various environments, including remote areas where conventional electricity distribution infrastructure is unavailable [92,93].
Solar PV technology employs P-N junctions to directly convert solar energy into electrical energy in the form of direct current (DC). Since its inception in 1954, solar PV technology has undergone significant advancements in terms of efficiency and applications. The efficiency of different PV technologies has improved from 2–22% in the 1975–2020 period to recent achievements of up to 48% [89,94,95].
The DC power from PV panels can be utilized in several ways, including storage in batteries for future use, direct powering of DC loads, or conversion to AC power using inverters to supply electricity to AC loads. Additionally, solar PV systems can drive RO system for desalination [89].
In the context of the MENA region, which boasts abundant solar irradiance resources, solar PV is considered as a promising technology for sustainable energy generation. The geographic advantage of MENA countries, with their high solar irradiance, positions solar PV as a valuable primary energy source. This solar potential can be harnessed for power generation, addressing the energy needs of the region. Countries like Algeria, Egypt, Libya, Saudi Arabia, and Yemen exhibit significant photovoltaic potential, as indicated by specific yields in the range of 4.6 to 5.4 kWh/kWp/day and 1680 to 1972 kWh/kWp/year. This underscores the potential of solar PV as a key player in the sustainable energy landscape of the MENA region [96].
Studies have extensively explored the optimization of PV-RO systems, demonstrating that adjustments in flow rate and pressure can enhance recovery ratios. The integration of buffer tanks has been shown to substantially boost productivity. Furthermore, the economic viability of PV-powered RO systems for various applications, including agriculture and small-scale usage, has been analyzed in regions such as Jordan and Iran. Larger systems employing low-energy membranes and grid-powered setups were found to be more economically viable, with on-grid PV systems proving more cost-effective than off-grid alternatives [30,97,98,99,100].
PV-RO desalination plants have exhibited cost-effectiveness and environmental sustainability compared to conventional grid-powered systems in various contexts. From small-scale units in Beirut to large-scale plants in Morocco and the Jordan Valley, PV-powered RO systems have demonstrated promise as viable alternatives. Additionally, standalone hybrid systems combining renewable systems and RO technologies have been identified as cost-effective solutions, particularly in regions like Iran [101,102,103,104,105]. The integration of photovoltaic and reverse osmosis systems for water desalination is becoming an increasingly sustainable approach to mitigate water scarcity issues.
Despite the efficiency challenges encountered by PV systems, innovations such as water evaporation cooling aim to enhance performance. Comparisons with other solar technologies like CSP underscore the cost-effectiveness of PV for desalination. System configurations and energy recovery mechanisms, in addition to economic analyses, contribute to improving overall efficiency and viability.
The PV-RO technology integration presents a promising approach for sustainable water desalination. However, ongoing efforts are important to optimize the system, evaluate its economic feasibility, and modify its design to fully solve its potential across various settings.
5.2. Solar Thermal Energy
Solar thermal energy harnesses the power of solar irradiance to generate usable energy, primarily in the form of heat. This renewable energy technology capitalizes on the sun’s radiant energy by absorbing it through various solar collector designs, including concentrating, flat-plate, and evacuated collectors. These collectors facilitate the absorption of solar irradiance, converting it into thermal energy, typically using water as a heat transfer fluid. Vapor is produced by heating water to drive the steam turbine, leading an electrical generator as an application [106,107]. Concentrated solar power emerges as an appealing choice for sustainable and renewable energy, gaining traction for desalination applications. A key distinction between the two prevalent systems, the steam cycle and organic Rankine cycle (ORC), lies in their respective working fluids: water for the steam cycle and organic fluids for ORC. The primary aim of the ORC is to power the RO unit and to pre-heat the input water for the RO system utilizing the condensation heat of the working fluid in the condenser [108].
One notable application of solar thermal energy involves its integration into desalination processes. Two distinct methods can be employed for this purpose. The first method involves utilizing the work produced by the turbine to generate electricity. This electricity, in turn, powers an electrically driven desalination process, exemplified by the solar thermal–RO desalination plant. The second method entails using thermal energy directly as a heat source for thermal-driven desalination processes, such as MED and MSF [24,109].
Moving on to the evaluation of solar thermal systems, there are two main types. The first type absorbs all incident radiations, irrespective of their direction (horizontal or vertical), exemplified by flat-plate solar collectors. The global horizontal irradiance (GHI) is a crucial parameter to assess a location’s suitability for such systems. GHI, a measure of solar potential, is used to compare different locations. Observations across the MENA region reveal that GHI increases for regions closer to the equator, particularly in the southern parts of the MENA region [96,110].
The second type of solar thermal technology focuses on absorbing only the direct normal irradiance (DNI)—the solar irradiance coming directly from the sun. Concentrated solar power (CSP) technology is an example designed specifically for this purpose. The MENA region exhibits varying DNI values, with countries like Algeria, Egypt, Jordan, Libya, Morocco, Saudi Arabia, Syria, and Yemen displaying the highest DNI values [24,96].
Numerous studies have explored the optimization of CSP systems integrated with RO desalination, focusing on environmental impacts and cost-effectiveness. These investigations have revealed promising outcomes, such as a 27.6% reduction in CO2 emissions and the identification of the most cost-effective design when combining RO with solar energy. Additionally, ORC-SWRO designs have been highlighted as superior for medium-range capacities, while dish concentrators paired with microgas turbines show viability in rural areas with low freshwater demand. For intermediate water production, systems like RO with parabolic trough collectors (PTC) or linear Fresnel collectors (LFC) combined with ORC have been identified as preferred options [2,111]. In their study published in 2010, Delgado-Torres and García-Rodríguez examined the operational characteristics of solar ORC-powered seawater (SWRO) and brackish water (BWRO) systems. They observed variations in production per square meter of aperture area, depending on collector type and working fluid. Linear concentrators like PTC or LFC were recommended for maximum overall efficiency due to their high temperatures [112].
There is an increasing interest in the utilization of renewable energy sources for desalination. A variety of technologies, including those utilizing renewable energy and internal combustion engines, are currently under investigation. These studies have explored a variety of factors, including the choice of working fluids, the availability of heat sources, the necessity for pre-heating and cooling, and the tracking of the process, with the objective of enhancing the cost-effectiveness and overall performance of desalination systems.
Overall, coupling renewable energy sources with desalination processes has shown the potential to significantly reduce environmental impact and freshwater production costs. However, further research is necessary to optimize these systems, improve their efficiency, and minimize exergy destruction to enhance their competitiveness against traditional desalination technologies [2,113,114].
6. Advancements in Solar Energy-Driven RO Technology Deployment in the MENA Region
The MENA region has long been recognized for its abundant solar resources and increasing water scarcity, making it a prime candidate for the deployment of solar energy-driven RO technology. In recent years, significant advancements have been made in harnessing solar power to drive RO systems, revolutionizing the desalination and water purification industries in the region. These advancements not only offer a sustainable solution to the pressing water challenges but also contribute to the region’s commitment to renewable energy adoption and reducing dependence on fossil fuels. Nearly one-third of the total installed capacity of renewable energy-driven desalination systems worldwide is attributed to solar PV-RO, with abundant solar resources present in all MENA countries, particularly Egypt, Jordan, Libya, Saudi Arabia, and Yemen. Additionally, solar thermal technology also holds promise, with its abundance in MENA countries [110,115]. The low energy consumption of the RO desalination, coupled with both solar electrical and solar thermal resources, enables their efficient utilization in driving the desalination process, further enhancing the region’s sustainable development goals.
6.1. Solar Photovoltaic-Powered RO Systems
Advancements in PV-RO systems in the MENA region have demonstrated their potential to provide sustainable and cost-effective water solutions. The unstable nature of solar radiation presents challenges for PV-RO plants, which can be addressed by coupling PV systems with energy storage systems or by directly connecting to the power grid. Grid-tied PV-RO systems require fewer PV panels and eliminate the need for batteries, reducing capital and operating costs [116].
Morocco has been a leader in adopting PV-RE desalination plants, with the Khenifra plant producing 36,290 m3/day of freshwater. RO systems using solar energy have been reported as the best alternative, as they are low-cost and sustainable for treating brackish water [116]. RO systems powered by PV are more cost-effective than wind-powered vapor compression systems, with water costs of 1 USD/m3 in Morocco. In Morocco, where water scarcity is a pressing issue, the adoption of membrane-based desalination systems, particularly RO, has gained momentum. Studies by [117,118,119] have highlighted the effectiveness of solar-powered RO plants in treating brackish water, offering a low-cost and sustainable solution to meet freshwater demands. Furthermore, the integration of PV renewable energy sources in desalination plants, as observed in the works of [118], has contributed to reducing energy costs and carbon emissions in the region.
The pioneering work of [120] in Saudi Arabia set the stage for PV-RO integration, with the commissioning of the first commercial PV-RO pilot plant in Jeddah in 1981. This pilot plant, powered by an 8 kWp PV system, demonstrated the feasibility of coupling PV technology with RO for freshwater production. Subsequent studies, such as those by [121] in the UAE and Abdallah et al. [122] in Jordan, have further validated the viability of PV-RO systems across the MENA region. However, more studies, economic analyses, and a review of the country’s policy regarding renewables are required to fully assess the economic and technical feasibility of the PV-RO systems. Al Suleimani and Nair studied a PV-BWRO system in Oman with a 3.25 kWp PV module and a 200 Ah battery. With a 20-year lifespan and 5 m3/day output, it costs 25% less than diesel-powered RO systems. Their findings highlight the economic benefits of PV-RO systems in remote areas [123]. A number of alternative storage solutions for PV-RO systems, including fuel cells (FCs), are available. Research conducted on a PV-RO/FC system with a 150 m3/day capacity indicated that the system is economically viable with a reasonable cost of electricity (COE) [124]. The implementation of PV-RO systems in the MENA region has demonstrated their capacity to provide sustainable and cost-effective solutions to water management challenges. These systems exhibit clear economic and technical viability through the integration of high-efficiency PV power generation with the low-energy demands of the RO desalination process.
6.2. Solar Thermal-Powered RO Systems
The MENA region stands out for its abundant direct solar radiation, making it a prime location for CSP technology. Trieb et al. [125] noted that the Middle East alone receives solar energy equivalent to 1.5 billion barrels of crude oil annually. They emphasized the potential of CSP-powered desalination as a promising alternative to traditional methods, providing a sustainable and dependable freshwater supply. Furthermore, CSP desalination plants can both generate electricity and produce freshwater at competitive prices [126,127]. Shatat et al. [128] explored the global opportunities and challenges of solar seawater desalination, concluding that harnessing solar energy in the MENA region could significantly alleviate water scarcity.
In the United Arab Emirates, particularly in Abu Dhabi, there is a notable adoption of solar thermal-powered RO systems. Palenzuela et al. [129] conducted thorough simulations and assessments of various CSP configurations for desalination plants in Abu Dhabi. Among these configurations, coupling a parabolic trough collector (PTC) field with RO systems employing MED and low-temperature MED (LT-MED) emerged prominently. Their findings highlighted the thermodynamic superiority of the LT-MED configuration over CSP-RO setups, requiring smaller solar field footprints while maintaining comparable power and water yields [129].
In Saudi Arabia, cities like Yanbu, Al Jubail, and Jeddah host large-scale RO desalination plants boasting substantial production capacities ranging from 56,800 to 128,000 cubic meters per day. Although many of these plants currently rely on conventional energy sources, there is a growing inclination toward integrating solar thermal technology to curtail operational expenses and environmental impact [130].
Moreover, research endeavors have concentrated on augmenting the efficiency and cost-effectiveness of solar thermal-powered RO systems through innovative methodologies such as hybrid ORC-RO systems. Manolakos et al.’s (2009) pioneering experimental work on a low-temperature solar ORC system coupled with RO desalination demonstrated continuous operation despite fluctuating solar inputs [131]. Despite initial efficiency hurdles, such hybrid systems present promising prospects for leveraging low-grade thermal energy to economically and sustainably produce freshwater [132].
Advancements in membrane technology and system optimization have further propelled the performance of solar thermal-powered RO units. Studies by Nafey and Sharaf [133] as well as Li et al. [134] delved into energy and exergy analyses of large-scale solar desalination systems under varying operating conditions, aiming to enhance overall system efficiency. Furthermore, efforts to optimize system design and operation for part-load performance have been pursued to accurately predict water production under diverse conditions.
The application of solar thermal energy for desalination in MENA and GCC countries often involves integrating an ORC with seawater reverse osmosis (ORC-RO) systems. This configuration capitalizes on seawater’s role as a heat sink for the ORC condenser, simultaneously pre-heating the seawater to enhance RO membrane permeability and reduce power consumption. The research underscores the socio-economic and environmental advantages of solar PV and solar ORC-operated RO units over diesel generator-operated units [111,133].
While solar thermal-powered RO systems offer promising solutions to address water scarcity, challenges such as intermittency and system efficiency persist. Further research and development endeavors are imperative to optimize these systems, enhancing their scalability and cost-effectiveness.
7. Solar Desalination Challenges and Opportunities in MENA
The MENA region faces a critical water scarcity predicament, necessitating innovative solutions for sustainable freshwater provision. Solar-powered RO desalination plants emerge as a promising avenue to address this pressing challenge. However, while these plants offer considerable potential, they also encounter formidable hurdles that demand strategic navigation and proactive measures. This comprehensive review delves into the multi-faceted landscape of solar-powered RO desalination in MENA, analyzing both the challenges encountered and the opportunities ripe for exploration.
7.1. Challenges in Solar-Powered RO Desalination in MENA
7.1.1. High Initial Investment Cost
Solar-powered RO desalination plants are a sustainable solution to the freshwater scarcity problem in the MENA region. However, the high initial investment costs of these plants pose a significant challenge.
While the investment can be significantly higher in contrast to desalination with conventional energy supplies, site specific factors, like distance to the grid, can make solar-powered systems more economically feasible. At the same time, the permanent cost of conventional energy supply is high and strongly market dependent. To lower these operational expenditures, Morocco and other MENA countries adopt solar-powered desalination systems.
Desalination with RO and PV is considered the best non-conventional solution in Morocco. It is widely deployed as a relatively inexpensive and sustainable solution for brackish water desalination [135]. The cost of water at 1 USD per cubic meter is still double the average for an RO-produced cubic meter in the MENA region, but again site and application specific factors are important. It still is competitive with the average price per cubic meter produced by MED or MSF [135,136].
The most extensive plants in the MENA region are situated in Saudi Arabia, with the United Arab Emirates following closely. The primary facility, Al Shuaiba, boasts a notably low water cost of 0.56/m3, surpassing even the largest Moroccan plant, the Chtouka desalination plant, which incurs a cost of 1 USD/m3. However, Al Shuaiba’s cost aligns closely with that of the Magtaa plant in Algeria [135,136].
Most important for the economics of a solar-powered desalination system is the scale of the plant. Research indicates that solar MED systems become competitive for capacities above 1.000 m3/day [30]. For smaller systems, PV-RO has the advantage of better scalability and therefore higher cost saving potentials. This is accompanied by the constant decrease in investment cost for PV modules through the wide adoption of PV systems in recent decades. The flexibility of the PV-RO approach and the decreasing cost for PV modules and RO membranes, initial investments become less prohibitive than a decade ago. Additionally, the site-specific integration of different energy sources for desalination can further increase the overall energy efficiency and lower the cost of investments and operations [4,30]. Leveraging these developments and approaches, desalination with renewable energy, the MENA region, with its high average solar potential, has unique opportunities to widely adopt technologies for sustainable water supply.
7.1.2. Technical Complexities
Integrating solar power with desalination technologies presents several technical complexities that necessitate expertise in both domains. These challenges include the following considerations:
- Optimizing energy capture and utilization: Developing systems capable of efficiently converting solar energy into electricity for desalination purposes is essential.
- Energy storage solutions: Implementing robust and efficient energy storage methods is critical for addressing fluctuations in solar radiation and meeting peak demand during periods of low sunlight.
- Reliability and durability: Equipment must be designed to function reliably and maintain its integrity under harsh environmental conditions, including extreme temperatures, humidity, dust, and salt corrosion.
- Variability in solar irradiance and weather patterns: System design and operation must account for variations in solar radiation levels and weather patterns, which influence the availability and intensity of solar energy.
In Morocco, the complexity of constructing high-voltage transmission lines from the desert for CSP contributes to increased costs compared to PV energy, rendering PV more financially practical and affordable [104,137]. In contrast, countries like Jordan face challenges due to heavily subsidized water tariffs of up to 80%, which decrease the economic feasibility of solar-powered RO plants [125,138]. If subsidies were removed, solar-powered RO installations could become more economically viable and encourage wider adoption.
7.1.3. Limited Funding for Research and Development
Limited funding for research and development poses challenges for solar-powered reverse osmosis desalination plants in the MENA region. This limitation hinders the advancement of technology and innovation in this field, impacting the efficiency and sustainability of such plants. One example illustrating this challenge is the Al Khafji solar seawater reverse osmosis desalination plant in Saudi Arabia [24]. Despite the potential of solar-powered desalination as a sustainable solution, the high costs associated with research and development hinder widespread adoption in the region. Countries like Egypt, Morocco, and Tunisia have initiated projects to harness solar energy for desalination, showcasing efforts to overcome these challenges [139]. These endeavors highlight the importance of addressing limited funding to drive innovation and enhance the viability of solar-powered reverse osmosis desalination plants in the MENA region.
7.1.4. Lack of Expertise
Developing and operating solar-powered RO desalination plants necessitates specialized expertise encompassing solar energy systems, desalination technology, and system integration. However, there may be a scarcity of qualified professionals possessing the requisite skills and knowledge in the MENA region, potentially hindering the widespread adoption of solar-powered desalination. Countries with established proficiency in renewable energy technologies, such as solar power, may enjoy a comparative advantage in executing solar-powered desalination projects.
For instance, in the UAE, substantial investments have been made in renewable energy infrastructure and expertise, potentially resulting in a larger pool of skilled professionals available for such projects compared to other regional countries. Additionally, Egypt, Morocco, and Tunisia have initiated significant projects involving CSP plants. Moreover, in Qatar, the Monson Group has announced a new, low-energy-consumption, automated, renewable energy-powered desalination plant [24,135,139]. These endeavors underscore the region’s growing commitment to investing in sustainable desalination solutions, notwithstanding challenges related to expertise and operational stability.
7.2. Opportunities for Navigating the Challenges of RO Desalination Plants in the MENA Region
7.2.1. Technology Optimization and Innovation
Encourage research and development initiatives focused on optimizing solar energy capture and utilization, energy storage solutions, and improving the reliability and durability of equipment. Investing in innovation can lead to advancements that enhance the efficiency and cost-effectiveness of solar-powered desalination plants.
On the other hand, exploring small-scale technologies offers potential solutions to water scarcity challenges in remote areas or for individual households. These include small-scale desalination systems such as small-scale RO, as well as emerging technologies like adsorption desalination (AD) and humidification–dehumidification (HDH) desalination systems. Unlike traditional thermal and membrane-based technologies, AD can utilize renewable energy sources such as solar, geothermal, or low-grade waste heat [140]. HDH desalination systems can use a variety of energy sources, including geothermal, solar, wind, waste heat, and biomass [141]. Both AD and HDH have demonstrated reliability, energy efficiency, and sustainability in producing freshwater for decentralized and small-scale applications.
Research efforts should focus on improving the energy efficiency, cost-effectiveness, and scalability of these small-scale technologies. Developing advanced materials and innovative designs can further enhance their performance and broaden their applicability. By addressing these aspects, small-scale RO and emerging thermal desalination systems can become viable options to complement large-scale desalination efforts, contributing significantly to alleviating water scarcity in the MENA region and beyond.
7.2.2. Government Support, Financial Incentives, and Investment
Develop comprehensive regulatory frameworks and policies that support the deployment of solar-powered desalination plants. This may include setting targets for renewable energy usage in desalination projects, streamlining permitting processes, and establishing standards for environmental sustainability and performance.
Implement financial incentives and investment schemes to mitigate the high initial investment costs associated with solar-powered RO desalination plants. This could include subsidies, tax breaks, or financing options to encourage private sector involvement and reduce the burden on governments.
7.2.3. Regional Collaboration and Knowledge Sharing
Facilitate regional collaboration and knowledge exchange through initiatives such as the proposed regional observatory for desalination technologies. This platform can promote best practices, facilitate technology transfer, and provide advisory support to governments and stakeholders in the MENA region.
7.2.4. Investment in Education, Training, and Capacity Building
Expand technical and vocational training programs in desalination and renewable energy technologies to address the lack of expertise in the region. This could involve partnerships with educational institutions, industry associations, and international organizations to develop specialized curricula and certification programs tailored to the needs of the desalination sector.
Foster public–private partnerships to leverage expertise from both sectors in addressing technical complexities and expanding the pool of qualified professionals. This could involve joint research projects, training programs, and knowledge transfer initiatives aimed at building local capacity in solar energy and desalination technologies.
7.2.5. Promotion of Local Manufacturing and Innovation
Encourage local manufacturing of critical components for desalination plants through incentives and support for domestic businesses. This can contribute to economic sustainability, create employment opportunities, and foster innovation in the region.
Despite formidable challenges, solar-powered RO desalination systems hold immense promise for addressing water scarcity in the MENA region. By capitalizing on the outlined opportunities and implementing proactive measures, stakeholders can navigate the complexities and unlock the full potential of these sustainable water solutions. Through collaborative efforts, strategic investments, and policy support, MENA countries can chart a path toward water security and sustainable development in the face of mounting challenges.
8. Conclusions
The pursuit of sustainable solutions for water scarcity in the MENA region demands a multi-faceted approach that integrates renewable energy sources with innovative desalination technologies. As highlighted throughout this paper, solar-powered reverse osmosis (RO) desalination plants offer a promising pathway toward addressing the pressing water challenges faced by the region. When local policies implement a stronger focus on sustainable plant operations, for example, with suitable key performance indicators (KPI) in public tenders, a self-accelerating trend toward renewable energy desalination seems to be achievable.
The MENA region’s abundant solar resources, coupled with advancements in solar photovoltaic (PV) and solar thermal technologies, emphasize the transformative potential of solar energy-driven RO desalination systems. Despite initial challenges such as high investment costs and technical complexities, concerted efforts toward research, development, and capacity building are underway to overcome these hurdles. Notably, the last 10 years solved many challenges of membrane and PV technology alike. These advances allow for better integrated plant performance, reduced environmental challenges, and longer plant life at considerably lower investment cost.
Strategic investments in renewable energy infrastructure and expertise, coupled with collaborative partnerships between governments, private sectors, and international entities, are crucial for realizing the full benefits of solar energy in addressing water scarcity challenges. Initiatives such as the construction of large-scale PV-RO plants in countries like Saudi Arabia and the UAE signify a paradigm shift toward sustainable desalination practices in the region. The best practice examples of these technology leaders can serve as a baseline for policy makers in other MENA countries.
Furthermore, ongoing research endeavors aim to optimize the efficiency and economic viability of solar-powered RO desalination systems while addressing challenges such as high energy consumption, membrane fouling, environmental challenges, and boron removal. By leveraging renewable energy sources, the MENA region can not only meet its growing water demands but also contribute to global efforts to transition toward environmentally friendly and resilient water management practices. At the same time, timely design of action plans for a systematic, economically feasible transition will help to avoid overspending, when the demand or supply of energy and water is impacted by disruptive events like extended droughts, political tensions, or humanitarian crises.
In essence, by embracing solar-powered RO desalination as a cornerstone of water sustainability strategies, the MENA region can lead the way toward a future characterized by clean, sustainable, and accessible water resources for generations to come. Through continued innovation, collaboration, and strategic planning, the vision of a water-secure MENA region powered by renewable energy can be realized, offering hope and resilience in the face of mounting environmental challenges.
Author Contributions
Conceptualization, M.A.-A., M.B. and S.R.; methodology, M.B., J.W., N.B. and S.R.; formal analysis, S.R., N.B., A.B. and M.A.-A.; investigation, M.A.-A., M.B., J.W., N.S. and S.R.; resources, M.A.-A., M.B., N.B., J.W., N.S., A.B. and S.R.; data curation, M.A.-A., M.B., J.W., N.B., A.B. and S.R.; writing—original draft preparation, M.A.-A., M.B. and S.R.; writing—review and editing, M.A.-A., M.B., N.B., N.S., J.W., A.B. and S.R.; supervision, M.A.-A. and M.B. All authors have read and agreed to the published version of the manuscript.
Funding
This research received external funding from the Ministry of Higher Education and Scientific Research/Scientific Research and Innovation Support Fund (SRSF), AGREEMed 1/01/2021 in Jordan. In Germany, the research was supported by the Federal Ministry of Education and Research (BMBF) under grant 02WPM1650A PRIMA AGREEMed.
Data Availability Statement
In this study, no new data were generated. Data sharing does not apply to this article. The data supporting the content of this review paper are available from the authors upon reasonable request.
Acknowledgments
We acknowledge support from the German Research Foundation and the Open Access Publication Fund of the Technical University of Berlin. The authors would like to thank the Deanship of Scientific Research (DSR) at the German Jordanian University, SRSF, the Fraunhofer Institute for Solar Energy Systems (ISE), and all partners of the AGREEMed project for their support.
Conflicts of Interest
The authors declare no potential conflicts of interest concerning the research, authorship, and/or publication of this article.
References
- Boretti, A.; Rosa, L. Reassessing the Projections of the World Water Development Report. npj Clean Water 2019, 2, 15. [Google Scholar] [CrossRef]
- Tashtoush, B.; Alyahya, W.; Al Ghadi, M.; Al-Omari, J.; Morosuk, T. Renewable Energy Integration in Water Desalination: State-of-the-Art Review and Comparative Analysis. Appl. Energy 2023, 352, 121950. [Google Scholar] [CrossRef]
- Central California area Office Water Facts—Worldwide Water Supply|ARWEC| CCAO|Area Offices|California-Great Basin|Bureau of Reclamation. Available online: https://www.usbr.gov/mp/arwec/water-facts-ww-water-sup.html (accessed on 4 January 2024).
- Maftouh, A.; El Fatni, O.; Bouzekri, S.; Bahaj, T.; Kacimi, I.; El Hajjaji, S.; Malik, A. Solar Desalination: Current Applications and Future Potential in MENA Region—A Case Study. J. Sustain. Dev. Energy Water Environ. Syst. 2023, 11, 1100437. [Google Scholar] [CrossRef]
- Mazzoni, A.; Zaccagni, S. Status of Water Resources and Human Health in the Middle East and North Africa Region: An Integrated Perspective; Elsevier: Amsterdam, The Netherlands, 2019. [Google Scholar]
- Waha, K.; Krummenauer, L.; Adams, S.; Aich, V.; Baarsch, F.; Coumou, D.; Fader, M.; Hoff, H.; Jobbins, G.; Marcus, R.; et al. Climate Change Impacts in the Middle East and Northern Africa (MENA) Region and Their Implications for Vulnerable Population Groups. Reg. Environ. Chang. 2017, 17, 1623–1638. [Google Scholar] [CrossRef]
- Moustakbal, J. Water Resources and Climate Change in MENA Region. Available online: http://www.cadtm.org/Water-resources-and-climate-change (accessed on 18 March 2024).
- Bahri, A. Water Reuse in Middle Eastern and North African Countries. In Water Reuse: An International Survey of Current Practice, Issues and Needs; IWA Publishing: London, UK, 2008; pp. 27–47. [Google Scholar]
- FAO; AQUASTAT Food and Agriculture Organization of the United Nations. AQUASTAT Database, Data for 2008–2014; FAO: Rome, Italy, 2018. [Google Scholar]
- Zekri, S. Water Policies in MENA Countries; Springer: Cham, Switzerland, 2020. [Google Scholar] [CrossRef]
- Zekri, S. An Overview of the Water Sector in MENA Region; Global Issues in Water Policy; Springer: Berlin/Heidelberg, Germany, 2020; pp. 1–17. [Google Scholar]
- Khan, M.A.M.; Rehman, S.; Al-Sulaiman, F.A. A Hybrid Renewable Energy System as a Potential Energy Source for Water Desalination Using Reverse Osmosis: A Review. Renew. Sustain. Energy Rev. 2018, 97, 456–477. [Google Scholar] [CrossRef]
- Lawal, D.U.; Qasem, N.A.A. Humidification-Dehumidification Desalination Systems Driven by Thermal-Based Renewable and Low-Grade Energy Sources: A Critical Review. Renew. Sustain. Energy Rev. 2020, 125, 109817. [Google Scholar] [CrossRef]
- Jones, E.; Qadir, M.; van Vliet, M.T.H.; Smakhtin, V.; Kang, S. The State of Desalination and Brine Production: A Global Outlook. Sci. Total Environ. 2019, 657, 1343–1356. [Google Scholar] [CrossRef] [PubMed]
- Malaeb, L.; Ayoub, G.M. Reverse Osmosis Technology for Water Treatment: State of the Art Review. Desalination 2011, 267, 1–8. [Google Scholar] [CrossRef]
- Shahzad, M.W.; Burhan, M.; Ang, L.; Ng, K.C. Energy-Water-Environment Nexus Underpinning Future Desalination Sustainability. Desalination 2017, 413, 52–64. [Google Scholar] [CrossRef]
- Ibrahim, A.-J.; Shirazi, N.S. Energy-Water-Environment Nexus and the Transition Towards a Circular Economy: The Case of Qatar. Circ. Econ. Sustain. 2021, 1, 835–850. [Google Scholar] [CrossRef]
- Wan, R.; Ni, M. Sustainable Water–Energy–Environment Nexus. Environ. Sci. Pollut. Res. 2021, 28, 40049–40052. [Google Scholar] [CrossRef] [PubMed]
- Anand, B.; Shankar, R.; Murugavelh, S.; Rivera, W.; Midhun Prasad, K.; Nagarajan, R. A Review on Solar Photovoltaic Thermal Integrated Desalination Technologies. Renew. Sustain. Energy Rev. 2021, 141, 110787. [Google Scholar] [CrossRef]
- Eke, J.; Yusuf, A.; Giwa, A.; Sodiq, A. The Global Status of Desalination: An Assessment of Current Desalination Technologies, Plants and Capacity. Desalination 2020, 495, 114633. [Google Scholar] [CrossRef]
- Shalaby, S.M.; Sharshir, S.W.; Kabeel, A.E.; Kandeal, A.W.; Abosheiasha, H.F.; Abdelgaied, M.; Hamed, M.H.; Yang, N. Reverse Osmosis Desalination Systems Powered by Solar Energy: Preheating Techniques and Brine Disposal Challenges—A Detailed Review. Energy Convers. Manag. 2022, 251, 114971. [Google Scholar] [CrossRef]
- Boubakri, A.; Al-Tahar Bouguecha, S.; Hafiane, A. FO–MD Integrated Process for Nitrate Removal from Contaminated Groundwater Using Seawater as Draw Solution to Supply Clean Water for Rural Communities. Sep. Purif. Technol. 2022, 298, 121621. [Google Scholar] [CrossRef]
- Goh, P.S.; Zulhairun, A.K.; Ismail, A.F.; Hilal, N. Contemporary Antibiofouling Modifications of Reverse Osmosis Desalination Membrane: A Review. Desalination 2019, 468, 114072. [Google Scholar] [CrossRef]
- Sayed, E.T.; Olabi, A.G.; Elsaid, K.; Al Radi, M.; Alqadi, R.; Ali Abdelkareem, M. Recent Progress in Renewable Energy Based-Desalination in the Middle East and North Africa MENA Region. J. Adv. Res. 2023, 48, 125–156. [Google Scholar] [CrossRef]
- Byrne, P.; Fournaison, L.; Delahaye, A.; Ait Oumeziane, Y.; Serres, L.; Loulergue, P.; Szymczyk, A.; Mugnier, D.; Malaval, J.-L.; Bourdais, R.; et al. A Review on the Coupling of Cooling, Desalination and Solar Photovoltaic Systems. Renew. Sustain. Energy Rev. 2015, 47, 703–717. [Google Scholar] [CrossRef]
- Alawad, S.M.; Ben Mansour, R.; Al-Sulaiman, F.A.; Rehman, S. Renewable Energy Systems for Water Desalination Applications: A Comprehensive Review. Energy Convers. Manag. 2023, 286, 117035. [Google Scholar] [CrossRef]
- Alkaisi, A.; Mossad, R.; Sharifian-Barforoush, A. A Review of the Water Desalination Systems Integrated with Renewable Energy. Energy Procedia 2017, 110, 268–274. [Google Scholar] [CrossRef]
- Al-Obaidi, M.A.; Zubo, R.H.A.; Rashid, F.L.; Dakkama, H.J.; Abd-Alhameed, R.; Mujtaba, I.M. Evaluation of Solar Energy Powered Seawater Desalination Processes: A Review. Energies 2022, 15, 6562. [Google Scholar] [CrossRef]
- Ahmed, F.E.; Hashaikeh, R.; Hilal, N. Solar Powered Desalination—Technology, Energy and Future Outlook. Desalination 2019, 453, 54–76. [Google Scholar] [CrossRef]
- Rahimi, B.; Shirvani, H.; Alamolhoda, A.A.; Farhadi, F.; Karimi, M. A Feasibility Study of Solar-Powered Reverse Osmosis Processes. Desalination 2021, 500, 114885. [Google Scholar] [CrossRef]
- Van der Bruggen, B. Microfiltration, Ultrafiltration, Nanofiltration, Reverse Osmosis, and Forward Osmosis; Elsevier: Amsterdam, The Netherlands, 2018; ISBN 9780128134849. [Google Scholar]
- Zhang, X.; Cahill, D.G.; Coronell, O.; Mariñas, B.J. Absorption of Water in the Active Layer of Reverse Osmosis Membranes. J. Memb. Sci. 2009, 331, 143–151. [Google Scholar] [CrossRef]
- Najdawi, F.; Neptune, K. Optimizing Reverse Osmosis Membrane Parameters through the Use of the Solution-Diffusion Model: A Review. Engineering 2022, 14, 9–32. [Google Scholar] [CrossRef]
- Lee, K.P.; Arnot, T.C.; Mattia, D. A Review of Reverse Osmosis Membrane Materials for Desalination—Development to Date and Future Potential. J. Memb. Sci. 2011, 370, 1–22. [Google Scholar] [CrossRef]
- Altmann, T.; Buijs, P.J.; Farinha, A.S.F.; Borges, V.R.P.; Farhat, N.M.; Vrouwenvelder, J.S.; Das, R. Seawater Reverse Osmosis Performance Decline Caused by Short-Term Elevated Feed Water Temperature. Membranes 2022, 12, 792. [Google Scholar] [CrossRef]
- Elgharbi, S.; Boubakri, A.; Bouguecha, S.; Chemingui, S.; Alanazy, H.D.; Hafiane, A. Unlocking Groundwater Desalination Potential for Agriculture with Fertilizer Drawn Forward Osmosis: Prediction and Performance Optimization via RSM and ANN. Environ. Sci. Pollut. Res. 2024. [Google Scholar] [CrossRef]
- Lim, Y.J.; Goh, K.; Kurihara, M.; Wang, R. Seawater Desalination by Reverse Osmosis: Current Development and Future Challenges in Membrane Fabrication—A Review. J. Memb. Sci. 2021, 629, 119292. [Google Scholar] [CrossRef]
- Sanna, A.; Buchspies, B.; Ernst, M.; Kaltschmitt, M. Decentralized Brackish Water Reverse Osmosis Desalination Plant Based on PV and Pumped Storage—Technical Analysis. Desalination 2021, 516, 115232. [Google Scholar] [CrossRef]
- Saleem, M.W.; Abbas, A.; Asim, M.; Uddin, G.M.; Chaudhary, T.N.; Ullah, A. Design and Cost Estimation of Solar Powered Reverse Osmosis Desalination System. Adv. Mech. Eng. 2021, 13, 16878140211029090. [Google Scholar] [CrossRef]
- Stover, R.L. Seawater Reverse Osmosis with Isobaric Energy Recovery Devices. Desalination 2007, 203, 168–175. [Google Scholar] [CrossRef]
- Hailemariam, R.H.; Woo, Y.C.; Damtie, M.M.; Kim, B.C.; Park, K.-D.; Choi, J.-S. Reverse Osmosis Membrane Fabrication and Modification Technologies and Future Trends: A Review. Adv. Colloid Interface Sci. 2020, 276, 102100. [Google Scholar] [CrossRef] [PubMed]
- Karabelas, A.J.; Koutsou, C.P.; Kostoglou, M.; Sioutopoulos, D.C. Analysis of Specific Energy Consumption in Reverse Osmosis Desalination Processes. Desalination 2018, 431, 15–21. [Google Scholar] [CrossRef]
- Kavitha, J.; Rajalakshmi, M.; Phani, A.R.; Padaki, M. Pretreatment Processes for Seawater Reverse Osmosis Desalination Systems—A Review. J. Water Process Eng. 2019, 32, 100926. [Google Scholar] [CrossRef]
- Shrivastava, A.; Rosenberg, S.; Peery, M. Energy Efficiency Breakdown of Reverse Osmosis and Its Implications on Future Innovation Roadmap for Desalination. Desalination 2015, 368, 181–192. [Google Scholar] [CrossRef]
- Nassrullah, H.; Anis, S.F.; Hashaikeh, R.; Hilal, N. Energy for Desalination: A State-of-the-Art Review. Desalination 2020, 491, 114569. [Google Scholar] [CrossRef]
- Voutchkov, N. Energy Use for Membrane Seawater Desalination—Current Status and Trends. Desalination 2018, 431, 2–14. [Google Scholar] [CrossRef]
- Boubakri, A.; Bouguecha, S. Diagnostic and Membrane Autopsy of Djerba Island Desalination Station. Desalination 2008, 220, 403–411. [Google Scholar] [CrossRef]
- Qasim, M.; Badrelzaman, M.; Darwish, N.N.; Darwish, N.A.; Hilal, N. Reverse Osmosis Desalination: A State-of-the-Art Review. Desalination 2019, 459, 59–104. [Google Scholar] [CrossRef]
- Tawalbeh, M.; Al Mojjly, A.; Al-Othman, A.; Hilal, N. Membrane Separation as a Pre-Treatment Process for Oily Saline Water. Desalination 2018, 447, 182–202. [Google Scholar] [CrossRef]
- Weinrich, L.; Haas, C.N.; LeChevallier, M.W. Recent Advances in Measuring and Modeling Reverse Osmosis Membrane Fouling in Seawater Desalination: A Review. J. Water Reuse Desalin. 2013, 3, 85–101. [Google Scholar] [CrossRef][Green Version]
- Jiang, S.; Li, Y.; Ladewig, B.P. A Review of Reverse Osmosis Membrane Fouling and Control Strategies. Sci. Total Environ. 2017, 595, 567–583. [Google Scholar] [CrossRef] [PubMed]
- Du, X.; Wang, Y.; Leslie, G.; Li, G.; Liang, H. Shear Stress in a Pressure-Driven Membrane System and Its Impact on Membrane Fouling from a Hydrodynamic Condition Perspective: A Review. J. Chem. Technol. Biotechnol. 2017, 92, 463–478. [Google Scholar] [CrossRef]
- Tawalbeh, M.; Qalyoubi, L.; Al-Othman, A.; Qasim, M.; Shirazi, M. Insights on the Development of Enhanced Antifouling Reverse Osmosis Membranes: Industrial Applications and Challenges. Desalination 2023, 553, 116460. [Google Scholar] [CrossRef]
- Uppu, A.; Chaudhuri, A.; Prasad Das, S. Numerical Modeling of Particulate Fouling and Cake-Enhanced Concentration Polarization in Roto-Dynamic Reverse Osmosis Filtration Systems. Desalination 2019, 468, 114053. [Google Scholar] [CrossRef]
- Vitzilaiou, E.; Stoica, I.M.; Knøchel, S. Microbial Biofilm Communities on Reverse Osmosis Membranes in Whey Water Processing before and after Cleaning. J. Memb. Sci. 2019, 587, 117174. [Google Scholar] [CrossRef]
- Hoek, E.M.V.; Weigand, T.M.; Edalat, A. Reverse Osmosis Membrane Biofouling: Causes, Consequences and Countermeasures. npj Clean Water 2022, 5, 45. [Google Scholar] [CrossRef]
- Elsaid, K.; Sayed, E.T.; Abdelkareem, M.A.; Mahmoud, M.S.; Ramadan, M.; Olabi, A.G. Environmental Impact of Emerging Desalination Technologies: A Preliminary Evaluation. J. Environ. Chem. Eng. 2020, 8, 104099. [Google Scholar] [CrossRef]
- Panagopoulos, A.; Haralambous, K.-J. Environmental Impacts of Desalination and Brine Treatment—Challenges and Mitigation Measures. Mar. Pollut. Bull. 2020, 161, 111773. [Google Scholar] [CrossRef]
- Panagopoulos, A.; Haralambous, K.-J.; Loizidou, M. Desalination Brine Disposal Methods and Treatment Technologies—A Review. Sci. Total Environ. 2019, 693, 133545. [Google Scholar] [CrossRef]
- Belkin, N.; Rahav, E.; Elifantz, H.; Kress, N.; Berman-Frank, I. The Effect of Coagulants and Antiscalants Discharged with Seawater Desalination Brines on Coastal Microbial Communities: A Laboratory and in Situ Study from the Southeastern Mediterranean. Water Res. 2017, 110, 321–331. [Google Scholar] [CrossRef] [PubMed]
- Cambridge, M.L.; Zavala-Perez, A.; Cawthray, G.R.; Mondon, J.; Kendrick, G.A. Effects of High Salinity from Desalination Brine on Growth, Photosynthesis, Water Relations and Osmolyte Concentrations of Seagrass Posidonia Australis. Mar. Pollut. Bull. 2017, 115, 252–260. [Google Scholar] [CrossRef] [PubMed]
- Maliva, R.G.; Missimer, T.M. Arid Lands Water Evaluation and Management; Springer: Berlin/Heidelberg, Germany, 2012. [Google Scholar]
- Kim, J.; Park, K.; Hong, S. Application of Two-Stage Reverse Osmosis System for Desalination of High-Salinity and High-Temperature Seawater with Improved Stability and Performance. Desalination 2020, 492, 114645. [Google Scholar] [CrossRef]
- Abualtayef, M.; Al-Najjar, H.; Mogheir, Y.; Seif, A.K. Numerical Modeling of Brine Disposal from Gaza Central Seawater Desalination Plant. Arab. J. Geosci. 2016, 9, 572. [Google Scholar] [CrossRef]
- Xiong, R.; Wei, C. Current Status and Technology Trends of Zero Liquid Discharge at Coal Chemical Industry in China. J. Water Process Eng. 2017, 19, 346–351. [Google Scholar] [CrossRef]
- Cui, P.; Qian, Y.; Yang, S. New Water Treatment Index System toward Zero Liquid Discharge for Sustainable Coal Chemical Processes. ACS Sustain. Chem. Eng. 2018, 6, 1370–1378. [Google Scholar] [CrossRef]
- Tufa, R.A.; Curcio, E.; Brauns, E.; van Baak, W.; Fontananova, E.; Di Profio, G. Membrane Distillation and Reverse Electrodialysis for Near-Zero Liquid Discharge and Low Energy Seawater Desalination. J. Memb. Sci. 2015, 496, 325–333. [Google Scholar] [CrossRef]
- Morgante, C.; Lopez, J.; Cortina, J.L.; Tamburini, A. New Generation of Commercial Nanofiltration Membranes for Seawater/Brine Mining: Experimental Evaluation and Modelling of Membrane Selectivity for Major and Trace Elements. Sep. Purif. Technol. 2024, 340, 126758. [Google Scholar] [CrossRef]
- Zuo, J.; Chow, C.A.; Dumée, L.F.; Prince, A.J. A Zero-Brine Discharge Seawater Desalination Using a Pilot-Scale Membrane Distillation System Integrated with Crystallizer. Membranes 2022, 12, 799. [Google Scholar] [CrossRef]
- Boubakri, A.; Bouguecha, S.A.-T.; Dhaouadi, I.; Hafiane, A. Effect of Operating Parameters on Boron Removal from Seawater Using Membrane Distillation Process. Desalination 2015, 373, 86–93. [Google Scholar] [CrossRef]
- Najid, N.; Kouzbour, S.; Ruiz-García, A.; Fellaou, S.; Gourich, B.; Stiriba, Y. Comparison Analysis of Different Technologies for the Removal of Boron from Seawater: A Review. J. Environ. Chem. Eng. 2021, 9, 105133. [Google Scholar] [CrossRef]
- Mansour, R. Ben Modeling and Optimization of Salt and Boron Removal in Reverse Osmosis System. Desalination 2023, 562, 116699. [Google Scholar] [CrossRef]
- Wang, S.; Bing, S.; Zhang, H.; Zhou, Y.; Zhang, L.; Gao, C. Surface Engineering Design of Polyamide Membranes for Enhanced Boron Removal in Seawater Desalination. J. Memb. Sci. 2022, 651, 120425. [Google Scholar] [CrossRef]
- Kabay, N.; Bryjak, M. Boron Removal from Seawater Using Reverse Osmosis Integrated Processes. In Boron Separation Processes; Elsevier B.V: Amsterdam, The Netherlands, 2015. [Google Scholar]
- Fajardo-Diaz, J.L.; Takeuchi, K.; Morelos-Gomez, A.; Cruz-Silva, R.; Yamanaka, A.; Tejima, S.; Izu, K.; Saito, S.; Ito, I.; Maeda, J.; et al. Enhancing Boron Rejection in Low-Pressure Reverse Osmosis Systems Using a Cellulose Fiber–Carbon Nanotube Nanocomposite Polyamide Membrane: A Study on Chemical Structure and Surface Morphology. J. Memb. Sci. 2023, 679, 121691. [Google Scholar] [CrossRef]
- Liu, X.; Xu, C.; Chen, P.; Li, K.; Zhou, Q.; Ye, M.; Zhang, L.; Lu, Y. Advances in Technologies for Boron Removal from Water: A Comprehensive Review. Int. J. Environ. Res. Public Health 2022, 19, 10671. [Google Scholar] [CrossRef] [PubMed]
- Fadaei, A. A Comparison of Techniques of Boron Removal from Water and Wastewater. J. Environ. Sci. Sustain. Dev. 2022, 5, 404–435. [Google Scholar]
- Bin Darwish, N.; Alkhudhiri, A.; AlAlawi, A.; AlRomaih, H.; Hilal, N. Experimental Investigation of Forward Osmosis Process for Boron Removal from Water. J. Water Process Eng. 2020, 38, 101570. [Google Scholar] [CrossRef]
- Shocron, A.N.; Uwayid, R.; Guyes, E.N.; Dykstra, J.E.; Suss, M.E. Order-of-Magnitude Enhancement in Boron Removal by Membrane-Free Capacitive Deionization. Chem. Eng. J. 2023, 466, 142722. [Google Scholar] [CrossRef]
- Global Water Intelligence. IDA Desalination Yearbook; International Desalination Association (IDA): São Paulo, Brazil, 2017. [Google Scholar]
- Kharraz, D.J.E. Desalination as an Alternative to Alleviate Water Scarcity and a Climate Change Adaptation Option in the MENA Region; Konrad-Adenauer-Stiftung: Washington, DC, USA, 2020. [Google Scholar]
- International Desalination Association. The IDA Water Security Handbook 2019–2020; International Desalination Association: Danvers, MA, USA, 2019. [Google Scholar]
- Ben Jebli, M.; Farhani, S.; Guesmi, K. Renewable Energy, CO2 Emissions and Value Added: Empirical Evidence from Countries with Different Income Levels. Struct. Chang. Econ. Dyn. 2020, 53, 402–410. [Google Scholar] [CrossRef]
- IRENA. Renewable Energy Statistics 2022; International Renewable Energy Agency IRENA: Masdar City, United Arab Emirates, 2022; ISBN 1523152478. [Google Scholar]
- Nakat, G. Renewable Energy in MENA: Embracing Transition Amidst Oil Affluence. Available online: https://www.greenpeace.org/mena/en/renewable-energy-in-mena-ghiwa/ (accessed on 17 March 2024).
- IRENA. Renewable Energy Policies in a Time of Transition; IRENA: Masdar City, United Arab Emirates, 2018. [Google Scholar]
- Irena, I.R. Renewable Energy Outlook Egypt; International Renewable Energy Agency: Masdar City, Abu Dhabi, 2018. [Google Scholar]
- Saudi Arabia Saudi Green Initiative Forum. 2022. Available online: https://www.greeninitiatives.gov.sa/sgi-forum (accessed on 23 February 2024).
- Sayed, E.T.; Wilberforce, T.; Elsaid, K.; Rabaia, M.K.H.; Abdelkareem, M.A.; Chae, K.-J.; Olabi, A.G. A Critical Review on Environmental Impacts of Renewable Energy Systems and Mitigation Strategies: Wind, Hydro, Biomass and Geothermal. Sci. Total Environ. 2021, 766, 144505. [Google Scholar] [CrossRef]
- Dobrotkova, Z.; Surana, K.; Audinet, P. The Price of Solar Energy: Comparing Competitive Auctions for Utility-Scale Solar PV in Developing Countries. Energy Policy 2018, 118, 133–148. [Google Scholar] [CrossRef]
- Wilson, G.M.; Al-Jassim, M.; Metzger, W.K.; Glunz, S.W.; Verlinden, P.; Xiong, G.; Mansfield, L.M.; Stanbery, B.J.; Zhu, K.; Yan, Y.; et al. The 2020 Photovoltaic Technologies Roadmap. J. Phys. D Appl. Phys. 2020, 53, 493001. [Google Scholar] [CrossRef]
- Kumar, N.M.; Chopra, S.S.; de Oliveira, A.K.V.; Ahmed, H.; Vaezi, S.; Madukanya, U.E.; Castañón, J.M. Chapter 3—Solar PV Module Technologies. In Photovoltaic Solar Energy Conversion; Gorjian, S., Shukla, A.B.T.-P.S.E.C., Eds.; Academic Press: Cambridge, MA, USA, 2020; pp. 51–78. ISBN 978-0-12-819610-6. [Google Scholar]
- Liu, Z.; Guo, Z.; Chen, Q.; Song, C.; Shang, W.; Yuan, M.; Zhang, H. A Review of Data-Driven Smart Building-Integrated Photovoltaic Systems: Challenges and Objectives. Energy 2023, 263, 126082. [Google Scholar] [CrossRef]
- Fathy, A.; Elaziz, M.A.; Sayed, E.T.; Olabi, A.G.; Rezk, H. Optimal Parameter Identification of Triple-Junction Photovoltaic Panel Based on Enhanced Moth Search Algorithm. Energy 2019, 188, 116025. [Google Scholar] [CrossRef]
- Shubbak, M.H. Advances in Solar Photovoltaics: Technology Review and Patent Trends. Renew. Sustain. Energy Rev. 2019, 115, 109383. [Google Scholar] [CrossRef]
- SOLARGIS Solar Resource Maps of Middle East and North Africa. 2022. Available online: https://solargis.com/maps-and-gis-data/download/middleeast-and-north-africa (accessed on 19 January 2024).
- Alghoul, M.A.; Poovanaesvaran, P.; Mohammed, M.H.; Fadhil, A.M.; Muftah, A.F.; Alkilani, M.M.; Sopian, K. Design and Experimental Performance of Brackish Water Reverse Osmosis Desalination Unit Powered by 2 KW Photovoltaic System. Renew. Energy 2016, 93, 101–114. [Google Scholar] [CrossRef]
- Jones, M.A.; Odeh, I.; Haddad, M.; Mohammad, A.H.; Quinn, J.C. Economic Analysis of Photovoltaic (PV) Powered Water Pumping and Desalination without Energy Storage for Agriculture. Desalination 2016, 387, 35–45. [Google Scholar] [CrossRef]
- Kumarasamy, S.; Narasimhan, S.; Narasimhan, S. Optimal Operation of Battery-Less Solar Powered Reverse Osmosis Plant for Desalination. Desalination 2015, 375, 89–99. [Google Scholar] [CrossRef]
- Monnot, M.; Carvajal, G.D.M.; Laborie, S.; Cabassud, C.; Lebrun, R. Integrated Approach in Eco-Design Strategy for Small RO Desalination Plants Powered by Photovoltaic Energy. Desalination 2018, 435, 246–258. [Google Scholar] [CrossRef]
- Ajiwiguna, T.A.; Lee, G.-R.; Lim, B.-J.; Cho, S.-H.; Park, C.-D. Optimization of Battery-Less PV-RO System with Seasonal Water Storage Tank. Desalination 2021, 503, 114934. [Google Scholar] [CrossRef]
- Ghafoor, A.; Ahmed, T.; Munir, A.; Arslan, C.; Ahmad, S.A. Techno-Economic Feasibility of Solar Based Desalination through Reverse Osmosis. Desalination 2020, 485, 114464. [Google Scholar] [CrossRef]
- Hamdan, H.; Saidy, M.; Alameddine, I.; Al-Hindi, M. The Feasibility of Solar-Powered Small-Scale Brackish Water Desalination Units in a Coastal Aquifer Prone to Saltwater Intrusion: A Comparison between Electrodialysis Reversal and Reverse Osmosis. J. Environ. Manag. 2021, 290, 112604. [Google Scholar] [CrossRef] [PubMed]
- Kettani, M.; Bandelier, P. Techno-Economic Assessment of Solar Energy Coupling with Large-Scale Desalination Plant: The Case of Morocco. Desalination 2020, 494, 114627. [Google Scholar] [CrossRef] [PubMed]
- Maleki, A.; Pourfayaz, F.; Ahmadi, M.H. Design of a Cost-Effective Wind/Photovoltaic/Hydrogen Energy System for Supplying a Desalination Unit by a Heuristic Approach. Sol. Energy 2016, 139, 666–675. [Google Scholar] [CrossRef]
- Mohammadi, K.; Saghafifar, M.; Ellingwood, K.; Powell, K. Hybrid Concentrated Solar Power (CSP)-Desalination Systems: A Review. Desalination 2019, 468, 114083. [Google Scholar] [CrossRef]
- Sharon, H.; Reddy, K.S. A Review of Solar Energy Driven Desalination Technologies. Renew. Sustain. Energy Rev. 2015, 41, 1080–1118. [Google Scholar] [CrossRef]
- Okampo, E.J.; Nwulu, N. Optimisation of Renewable Energy Powered Reverse Osmosis Desalination Systems: A State-of-the-Art Review. Renew. Sustain. Energy Rev. 2021, 140, 110712. [Google Scholar] [CrossRef]
- Gude, V.G.; Nirmalakhandan, N.; Deng, S.; Maganti, A. Low Temperature Desalination Using Solar Collectors Augmented by Thermal Energy Storage. Appl. Energy 2012, 91, 466–474. [Google Scholar] [CrossRef]
- Moossa, B.; Trivedi, P.; Saleem, H.; Zaidi, S.J. Desalination in the GCC Countries—A Review. J. Clean. Prod. 2022, 357, 131717. [Google Scholar] [CrossRef]
- Salcedo, R.; Antipova, E.; Boer, D.; Jiménez, L.; Guillén-Gosálbez, G. Multi-Objective Optimization of Solar Rankine Cycles Coupled with Reverse Osmosis Desalination Considering Economic and Life Cycle Environmental Concerns. Desalination 2012, 286, 358–371. [Google Scholar] [CrossRef]
- Delgado-Torres, A.M.; García-Rodríguez, L. Design Recommendations for Solar Organic Rankine Cycle (ORC)–Powered Reverse Osmosis (RO) Desalination. Renew. Sustain. Energy Rev. 2012, 16, 44–53. [Google Scholar] [CrossRef]
- Geng, D.; Cui, J.; Fan, L. Performance Investigation of a Reverse Osmosis Desalination System Powered by Solar Dish-Stirling Engine. Energy Rep. 2021, 7, 3844–3856. [Google Scholar] [CrossRef]
- Makkeh, S.A.; Ahmadi, A.; Esmaeilion, F.; Ehyaei, M.A. Energy, Exergy and Exergoeconomic Optimization of a Cogeneration System Integrated with Parabolic Trough Collector-Wind Turbine with Desalination. J. Clean. Prod. 2020, 273, 123122. [Google Scholar] [CrossRef]
- Le Quesne, W.J.F.; Fernand, L.; Ali, T.S.; Andres, O.; Antonpoulou, M.; Burt, J.A.; Dougherty, W.W.; Edson, P.J.; El Kharraz, J.; Glavan, J.; et al. Is the Development of Desalination Compatible with Sustainable Development of the Arabian Gulf? Mar. Pollut. Bull. 2021, 173, 112940. [Google Scholar] [CrossRef]
- Maftouh, A.; El Fatni, O.; Bouzekri, S.; Rajabi, F.; Sillanpää, M.; Butt, M.H. Economic Feasibility of Solar-Powered Reverse Osmosis Water Desalination: A Comparative Systemic Review. Environ. Sci. Pollut. Res. 2023, 30, 2341–2354. [Google Scholar] [CrossRef] [PubMed]
- El Azhar, F.; Tahaikt, M.; Zouhri, N.; Zdeg, A.; Hafsi, M.; Tahri, K.; Bari, H.; Taky, M.; Elamrani, M.; Elmidaoui, A. Remineralization of Reverse Osmosis (RO)-Desalted Water for a Moroccan Desalination Plant: Optimization and Cost Evaluation of the Lime Saturator Post. Desalination 2012, 300, 46–50. [Google Scholar] [CrossRef]
- Ennasri, H.; Drighil, A.; Adhiri, R.; Fahli, A.; Moussetad, M. Design and Simulation of a Solar Energy System for Desalination of Brackish Water. Environ. Clim. Technol. 2019, 23, 257–276. [Google Scholar] [CrossRef]
- Zidouri, H. Desalination of Morocco and Presentation of Design and Operation of the Laayoune Seawater Reverse Osmosis Plant. Desalination 2000, 131, 137–145. [Google Scholar] [CrossRef]
- Fthenakis, V.; Atia, A.A.; Morin, O.; Bkayrat, R.; Sinha, P. New Prospects for PV Powered Water Desalination Plants: Case Studies in Saudi Arabia. Prog. Photovolt. Res. Appl. 2016, 24, 543–550. [Google Scholar] [CrossRef]
- Alsheghri, A.; Sharief, S.A.; Rabbani, S.; Aitzhan, N.Z. Design and Cost Analysis of a Solar Photovoltaic Powered Reverse Osmosis Plant for Masdar Institute. Energy Procedia 2015, 75, 319–324. [Google Scholar] [CrossRef]
- Abdallah, S.; Abu-Hilal, M.; Mohsen, M.S. Performance of a Photovoltaic Powered Reverse Osmosis System under Local Climatic Conditions. Desalination 2005, 183, 95–104. [Google Scholar] [CrossRef]
- Al Suleimani, Z.; Nair, V.R. Desalination by Solar-Powered Reverse Osmosis in a Remote Area of the Sultanate of Oman. Appl. Energy 2000, 65, 367–380. [Google Scholar] [CrossRef]
- Rezk, H.; Sayed, E.T.; Al-Dhaifallah, M.; Obaid, M.; El-Sayed, A.H.M.; Abdelkareem, M.A.; Olabi, A.G. Fuel Cell as an Effective Energy Storage in Reverse Osmosis Desalination Plant Powered by Photovoltaic System. Energy 2019, 175, 423–433. [Google Scholar] [CrossRef]
- Al-Addous, M.; Jaradat, M.; Bdour, M.; Dalala, Z.; Wellmann, J. Combined Concentrated Solar Power Plant with Low-Temperature Multi-Effect Distillation. Energy Explor. Exploit. 2020, 38, 1831–1853. [Google Scholar] [CrossRef]
- Fathi Nassar, Y.; Yassin Alsadi, S. Assessment of Solar Energy Potential in Gaza Strip-Palestine. Sustain. Energy Technol. Assess. 2019, 31, 318–328. [Google Scholar] [CrossRef]
- Reif, J.H.; Alhalabi, W. Solar-Thermal Powered Desalination: Its Significant Challenges and Potential. Renew. Sustain. Energy Rev. 2015, 48, 152–165. [Google Scholar] [CrossRef]
- Shatat, M.; Worall, M.; Riffat, S. Opportunities for Solar Water Desalination Worldwide: Review. Sustain. Cities Soc. 2013, 9, 67–80. [Google Scholar] [CrossRef]
- Palenzuela, P.; Zaragoza, G.; Alarcón-Padilla, D.C.; Guillén, E.; Ibarra, M.; Blanco, J. Assessment of Different Configurations for Combined Parabolic-Trough (PT) Solar Power and Desalination Plants in Arid Regions. Energy 2011, 36, 4950–4958. [Google Scholar] [CrossRef]
- Pugsley, A.; Zacharopoulos, A.; Mondol, J.D.; Smyth, M. Global Applicability of Solar Desalination. Renew. Energy 2016, 88, 200–219. [Google Scholar] [CrossRef]
- Manolakos, D.; Kosmadakis, G.; Kyritsis, S.; Papadakis, G. On Site Experimental Evaluation of a Low-Temperature Solar Organic Rankine Cycle System for RO Desalination. Sol. Energy 2009, 83, 646–656. [Google Scholar] [CrossRef]
- Ibarra, M.; Rovira, A.; Alarcón-Padilla, D.C.; Zaragoza, G.; Blanco, J. Performance of a 5 KWe Solar-Only Organic Rankine Unit Coupled to a Reverse Osmosis Plant. Energy Procedia 2014, 49, 2251–2260. [Google Scholar] [CrossRef][Green Version]
- Nafey, A.S.; Sharaf, M.A. Combined Solar Organic Rankine Cycle with Reverse Osmosis Desalination Process: Energy, Exergy, and Cost Evaluations. Renew. Energy 2010, 35, 2571–2580. [Google Scholar] [CrossRef]
- Li, C.; Kosmadakis, G.; Manolakos, D.; Stefanakos, E.; Papadakis, G.; Goswami, D.Y. Performance Investigation of Concentrating Solar Collectors Coupled with a Transcritical Organic Rankine Cycle for Power and Seawater Desalination Co-Generation. Desalination 2013, 318, 107–117. [Google Scholar] [CrossRef]
- Atanasovska, A. Solar Desalination: A Promising Solution for the Future of Water in MENA. Available online: https://water.fanack.com/publications/desalination/ (accessed on 25 January 2024).
- Kaya, A.; Tok, M.E.; Koc, M. A Levelized Cost Analysis for Solar-Energy-Powered Sea Water Desalination in The Emirate of Abu Dhabi. Sustainability 2019, 11, 1691. [Google Scholar] [CrossRef]
- Filippini, G.; Al-Obaidi, M.A.; Manenti, F.; Mujtaba, I.M. Design and Economic Evaluation of Solar-Powered Hybrid Multi Effect and Reverse Osmosis System for Seawater Desalination. Desalination 2019, 465, 114–125. [Google Scholar] [CrossRef]
- Al-Addous, M.; Bdour, M.; Alnaief, M.; Rabaiah, S.; Schweimanns, N. Water Resources in Jordan: A Review of Current Challenges and Future Opportunities. Water 2023, 15, 3729. [Google Scholar] [CrossRef]
- Oxford Business Group the Middle East Is at The Forefront of Low-Carbon Desalination Technology. Available online: https://oilprice.com/Energy/Energy-General/The-Middle-East-Is-At-The-Forefront-Of-Low-Carbon-Desalination-Technology.html (accessed on 18 February 2024).
- Hua, W.S.; Xu, H.J.; Xie, W.H. Review on Adsorption Materials and System Configurations of the Adsorption Desalination Applications. Appl. Therm. Eng. 2022, 204, 117958. [Google Scholar] [CrossRef]
- Shaikh, J.S.; Ismail, S. A Review on Recent Technological Advancements in Humidification Dehumidification (HDH) Desalination. J. Environ. Chem. Eng. 2022, 10, 108890. [Google Scholar] [CrossRef]
Disclaimer/Publisher’s Note: The statements, opinions and data contained in all publications are solely those of the individual author(s) and contributor(s) and not of MDPI and/or the editor(s). MDPI and/or the editor(s) disclaim responsibility for any injury to people or property resulting from any ideas, methods, instructions or products referred to in the content. |
© 2024 by the authors. Licensee MDPI, Basel, Switzerland. This article is an open access article distributed under the terms and conditions of the Creative Commons Attribution (CC BY) license (https://creativecommons.org/licenses/by/4.0/).









