Toward Decontamination in Coastal Regions: Groundwater Quality, Fluoride, Nitrate, and Human Health Risk Assessments within Multi-Aquifer Al-Hassa, Saudi Arabia
Abstract
1. Introduction
2. Materials and Methods
2.1. Study Area Description
2.2. Sampling of Groundwater and Testing of Physicochemical Variables
2.3. Drinking Water Suitability Assessment
2.3.1. Groundwater Quality Pollution Index
2.3.2. Synthetic Pollution Index
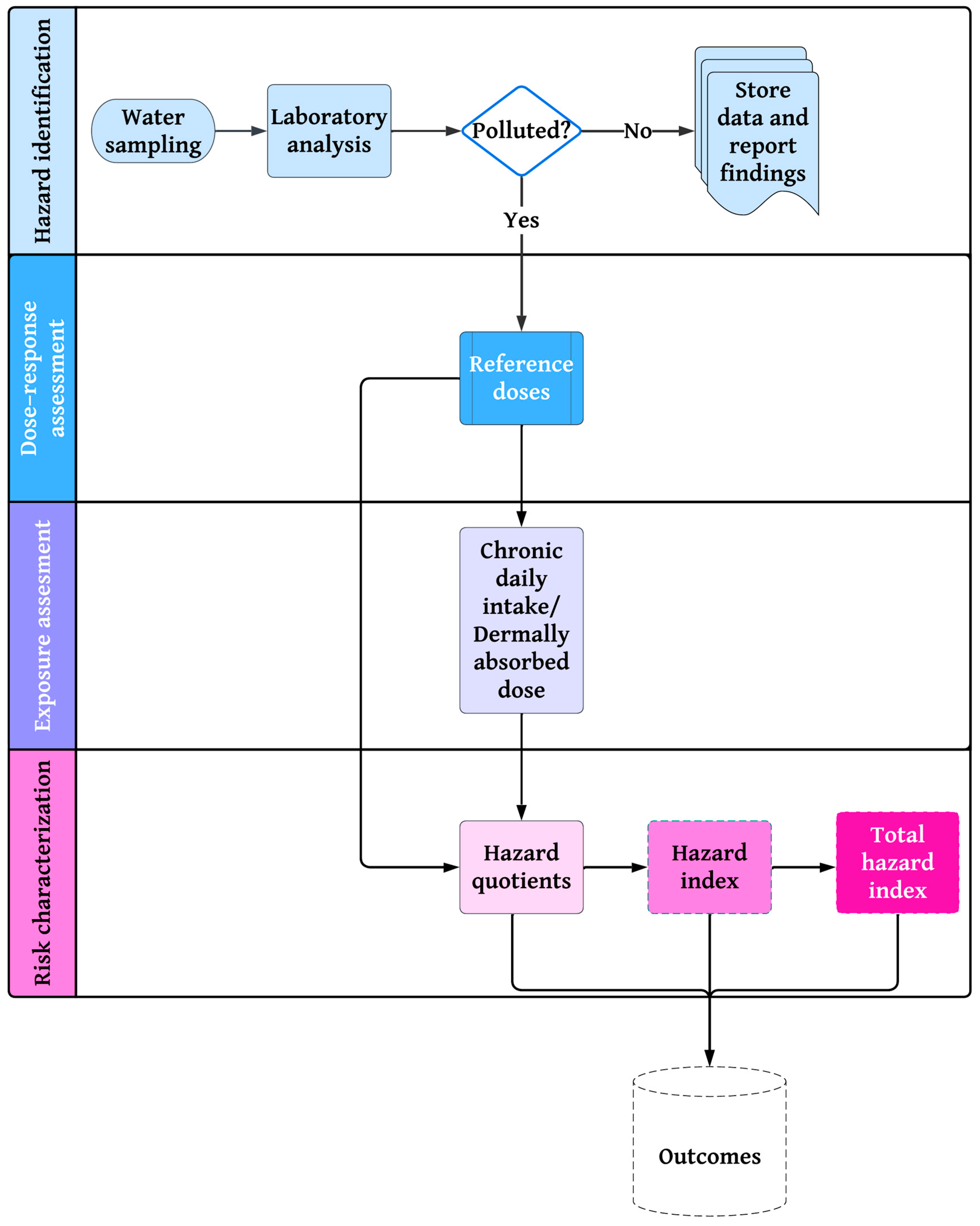
2.4. Human Health Risk Assessment
2.4.1. Human Health Risks Due to Fluoride and Nitrate Ingestion
2.4.2. Human Health Risks Due to Nitrate Dermal Absorption
2.5. Spatial Mapping for Identification of Contamination Hotspots
2.6. Graphical and Chemometric Techniques for Contamination Source Identification
3. Results
3.1. General Groundwater Quality Characterization
3.1.1. Physical Parameters
3.1.2. Chemical Parameters
3.1.3. Prevalent Water Type
3.2. Drinking Water Suitability Assessment
3.2.1. Pollution Index of Groundwater
3.2.2. Synthetic Pollution Index
3.3. Human Health Risk Assessment
3.3.1. Nitrate Health Risk Due to Ingestion
3.3.2. Fluoride Health Risk Due to Ingestion
3.3.3. Total Hazard Index for Ingestion Pathway
3.3.4. Nitrate Health Risk Due to Dermal Absorption
3.4. Spatial Mapping for Identification of Contamination Hotspots
3.5. Chemometric and Graphical Techniques for Contamination Source Identification
3.5.1. Correlation Analysis
3.5.2. Principal Component Analysis
3.5.3. Graphical Characterization of Possible Contaminant Sources
4. Summary, Conclusions, and Recommendations
Author Contributions
Funding
Data Availability Statement
Acknowledgments
Conflicts of Interest
References
- Li, P.; He, X.; Li, Y.; Xiang, G. Occurrence and Health Implication of Fluoride in Groundwater of Loess Aquifer in the Chinese Loess Plateau: A Case Study of Tongchuan, Northwest China. Expo. Health 2018, 11, 95–107. [Google Scholar] [CrossRef]
- Rehman, F.; Abdelazeem, M.; Gobashy, M.M.; Harby, H.; Rehman, F.; Abuelnaga, H.S.O. Application of magnetic method to define the structural setting controlling the contaminated area of Wadi Bani Malik, east Jeddah, Saudi Arabia. Boll. Geofis. Teor. Appl. 2019, 60, 97–122. [Google Scholar] [CrossRef]
- Rehman, F.; Subyani, A.M.; Cheema, T.; Harbi, H.M.; Azeem, T.; Naseem, A.A.; Rehman, F.; Ullah, M.F.; Riaz, O.; ur Rehman, S. Contribution to the comparative study of treated and untreated wastewater: A case study (Wadi Fatima and Al Misk Lake) in Saudi Arabia. Arab. J. Geosci. 2020, 13, 842. [Google Scholar] [CrossRef]
- Samanta, A.; Chatterjee, A.; Singh, M.K. A Study on the Coexistence of Anthropogenic and Natural Sources in a Three-Dimensional Aquifer. Water 2024, 16, 177. [Google Scholar] [CrossRef]
- Agbasi, J.C.; Egbueri, J.C.; Pande, C.B.; Khan MY, A.; Ighalo, J.O.; Uwajingba, H.C.; Abba, S.I. Review of the Potential Effects and Remediation Strategies of Microplastic Pollutants in Drinking Water Sources. Anal. Lett. 2024, 1–41. [Google Scholar] [CrossRef]
- Amiri, V.; Sohrabi, N.; Li, P.; Amiri, F. Groundwater Quality for Drinking and Non-Carcinogenic Risk of Nitrate in Urban and Rural Areas of Fereidan, Iran. Expo. Health 2022, 15, 807–823. [Google Scholar] [CrossRef]
- Ukah, B.U.; Egbueri, J.C.; Unigwe, C.O.; Ubido, O.E. Extent of heavy metals pollution and health risk assessment of groundwater in a densely populated industrial area, Lagos, Nigeria. Int. J. Energy Water Resour. 2019, 3, 291–303. [Google Scholar] [CrossRef]
- Yang, M.; Zhao, A.; Ke, H.; Chen, H. Geo-Environmental Factors’ Influence on the Prevalence and Distribution of Dental Fluorosis: Evidence from Dali County, Northwest China. Sustainability 2023, 15, 1871. [Google Scholar] [CrossRef]
- Hagan, G.B.; Minkah, R.; Yiran, G.A.B.; Dankyi, E. Assessing groundwater quality in peri-urban Accra, Ghana: Implications for drinking and irrigation purposes. Groundw. Sustain. Dev. 2022, 17, 100761. [Google Scholar] [CrossRef]
- Yang, Q.; Li, Z.; Ma, H.; Wang, L.; Martín, J.D. Identification of the hydrogeochemical processes and assessment of groundwater quality using classic integrated geochemical methods in the Southeastern part of Ordos basin, China. Environ. Pollut. 2016, 218, 879–888. [Google Scholar] [CrossRef] [PubMed]
- Xiao, J.; Wang, L.; Chai, N.; Liu, T.; Jin, Z.; Rinklebe, J. Groundwater hydrochemistry, source identification and pollution assessment in intensive industrial areas, eastern Chinese loess plateau. Environ. Pollut. 2021, 278, 116930. [Google Scholar] [CrossRef]
- Sheng, D.; Meng, X.; Wen, X.; Wu, J.; Yu, H.; Wu, M.; Zhou, T. Hydrochemical characteristics, quality and health risk assessment of nitrate enriched coastal groundwater in northern China. J. Clean. Prod. 2023, 403, 136872. [Google Scholar] [CrossRef]
- Duraisamy, S.; Govindhaswamy, V.; Duraisamy, K.; Krishinaraj, S.; Balasubramanian, A.; Thirumalaisamy, S. Hydrogeochemical characterization and evaluation of groundwater quality in Kangayam taluk, Tirupur district, Tamil Nadu, India, using GIS techniques. Environ. Geochem. Health 2018, 41, 851–873. [Google Scholar] [CrossRef]
- Sajil Kumar, P.J.; Elango, L.; James, E.J. Assessment of hydrochemistry and groundwater quality in the coastal area of South Chennai, India. Arab. J. Geosci. 2013, 7, 2641–2653. [Google Scholar] [CrossRef]
- De Zuane, P.E.J. Appendix A-II: World Health Organization Guidelines. In Handbook of Drinking Water Quality; Wiley: Hoboken, NJ, USA, 1996; pp. 527–534. [Google Scholar] [CrossRef]
- Lan, T.; Hu, Y.; Cheng, L.; Chen, L.; Guan, X.; Yang, Y.; Guo, Y.; Pan, J. Floods and diarrheal morbidity: Evidence on the relationship, effect modifiers, and attributable risk from Sichuan Province, China. J. Glob. Health 2022, 12, 11007. [Google Scholar] [CrossRef] [PubMed]
- Abba, S.I.; Egbueri, J.C.; Benaafi, M.; Usman, J.; Usman, A.G.; Aljundi, I.H. Fluoride and nitrate enrichment in coastal aquifers of the Eastern Province, Saudi Arabia: The influencing factors, toxicity, and human health risks. Chemosphere 2023, 336, 139083. [Google Scholar] [CrossRef] [PubMed]
- Qu, X.; Zhai, P.; Shi, L.; Qu, X.; Bilal, A.; Han, J.; Yu, X. Distribution, enrichment mechanism and risk assessment for fluoride in groundwater: A case study of Mihe-Weihe River Basin, China. Front. Environ. Sci. Eng. 2022, 17, 70. [Google Scholar] [CrossRef]
- Ayejoto, D.A.; Egbueri, J.C. Human health risk assessment of nitrate and heavy metals in urban groundwater in Southeast Nigeria. Acta Ecol. Sin. 2023, 44, 60–72. [Google Scholar] [CrossRef]
- Dai, H.; Ju, J.; Gui, D.; Zhu, Y.; Ye, M.; Cui, J.; Hu, B.X. A two-step Bayesian network-based process sensitivity analysis for complex nitrogen reactive transport modeling. J. Hydrol. 2024, 632, 130903. [Google Scholar] [CrossRef]
- Ayejoto, D.A.; Agbasi, J.C.; Egbueri, J.C.; Echefu, K.I. Assessment of oral and dermal health risk exposures associated with contaminated water resources: An update in Ojoto area, southeast Nigeria. Int. J. Environ. Anal. Chem. 2022, 104, 641–661. [Google Scholar] [CrossRef]
- Babiker, I. Assessment of groundwater contamination by nitrate leaching from intensive vegetable cultivation using geographical information system. Environ. Int. 2004, 29, 1009–1017. [Google Scholar] [CrossRef] [PubMed]
- Rahmati, O.; Samani, A.N.; Mahmoodi, N.; Mahdavi, M. Assessment of the Contribution of N-Fertilizers to Nitrate Pollution of Groundwater in Western Iran (Case Study: Ghorveh–Dehgelan Aquifer). Water Qual. Expo. Health 2014, 7, 143–151. [Google Scholar] [CrossRef]
- Zhu, Y.; Dai, H.; Yuan, S. The competition between heterotrophic denitrification and DNRA pathways in hyporheic zone and its impact on the fate of nitrate. J. Hydrol. 2023, 626, 130175. [Google Scholar] [CrossRef]
- Wen, Z.; Wang, Q.; Ma, Y.; Jacinthe, P.A.; Liu, G.; Li, S.; Shang, Y.; Tao, H.; Fang, C.; Lyu, L.; et al. Remote estimates of suspended particulate matter in global lakes using machine learning models. Int. Soil Water Conserv. Res. 2024, 12, 200–216. [Google Scholar] [CrossRef]
- Zhang, K.; Li, Y.; Yu, Z.; Yang, T.; Xu, J.; Chao, L.; Ni, J.; Wang, L.; Gao, Y.; Hu, Y.; et al. Xin’anjiang Nested Experimental Watershed (XAJ-NEW) for Understanding Multiscale Water Cycle: Scientific Objectives and Experimental Design. Engineering 2021, 18, 207–217. [Google Scholar] [CrossRef]
- Unigwe, C.O.; Egbueri, J.C.; Omeka, M.E. Geospatial and statistical approaches to nitrate health risk and groundwater quality assessment of an alluvial aquifer in SE Nigeria for drinking and irrigation purposes. J. Indian Chem. Soc. 2022, 99, 100479. [Google Scholar] [CrossRef]
- Alum, O.L.; Abugu, H.O.; Onwujiogu, V.C.; Ezugwu, A.L.; Egbueri, J.C.; Aralu, C.C.; Ucheana, I.A.; Okenwa, J.C.; Ezeofor, C.C.; Orjiocha, S.I.; et al. Characterization of the Hydrochemistry, Scaling and Corrosivity Tendencies, and Irrigation Suitability of the Water of the Rivers Karawa and Iyiaji. Sustainability 2023, 15, 9366. [Google Scholar] [CrossRef]
- Solangi, G.S.; Siyal, A.A.; Babar, M.M.; Siyal, P. Evaluation of drinking water quality using the water quality index (WQI), the synthetic pollution index (SPI) and geospatial tools in Thatta district, Pakistan. Desalinat. Water Treat. 2019, 160, 202–213. [Google Scholar] [CrossRef]
- Subba Rao, N. PIG: A numerical index for dissemination of groundwater contamination zones. Hydrol. Process. 2012, 26, 3344–3350. [Google Scholar] [CrossRef]
- Kom, K.P.; Gurugnanam, B.; Bairavi, S. Non-carcinogenic health risk assessment of nitrate and fluoride contamination in the groundwater of Noyyal basin, India. Geod. Geodyn. 2022, 13, 619–631. [Google Scholar] [CrossRef]
- Xiao, Y.; Hao, Q.; Zhang, Y.; Zhu, Y.; Yin, S.; Qin, L.; Li, X. Investigating sources, driving forces and potential health risks of nitrate and fluoride in groundwater of a typical alluvial fan plain. Sci. Total Environ. 2022, 802, 149909. [Google Scholar] [CrossRef] [PubMed]
- Chakraborty, M.; Tejankar, A.; Coppola, G.; Chakraborty, S. Assessment of groundwater quality using statistical methods: A case study. Arab. J. Geosci. 2022, 15, 1136. [Google Scholar] [CrossRef]
- Onjia, A.; Huang, X.; Trujillo González, J.M.; Egbueri, J.C. Editorial: Chemometric approach to distribution, source apportionment, ecological and health risk of trace pollutants. Front. Environ. Sci. 2022, 10, 1107465. [Google Scholar] [CrossRef]
- Ben Ali, M.; Hamdi, N.; Rodriguez, M.A.; Mahmoudi, K.; Srasra, E. Preparation and characterization of new ceramic membranes for ultrafiltration. Ceram. Int. 2018, 44, 2328–2335. [Google Scholar] [CrossRef]
- Dirks, H.; Al Ajmi, H.; Kienast, P.; Rausch, R. Hydrogeology of the Umm Er Radhuma Aquifer (Arabian peninsula). Grundwasser 2018, 23, 5–15. [Google Scholar] [CrossRef]
- Al-Omran, A.M.; Mousa, M.A.; AlHarbi, M.M.; Nadeem, M.E.A. Hydrogeochemical characterization and groundwater quality assessment in Al-Hasa, Saudi Arabia. Arab. J. Geosci. 2018, 11, 79. [Google Scholar] [CrossRef]
- Alhawas, I.; Hassaballa, A. Representation of the spatial association between salinity and water chemical properties in Al-Hassa Oasis. Int. J. Agric. Biol. Eng. 2020, 13, 168–174. [Google Scholar] [CrossRef]
- Ismail AI, H.; Hassaballa, A.A.; Almadini, A.M.; Daffalla, S. Analyzing the Spatial Correspondence between Different Date Fruit Cultivars and Farms’ Cultivated Areas, Case Study: Al-Ahsa Oasis, Kingdom of Saudi Arabia. Appl. Sci. 2022, 12, 5728. [Google Scholar] [CrossRef]
- Wang, G.; Su, W.; Hu, B.; AL-Huqail, A.; Majdi, H.S.; Algethami, J.S.; Jiang, Y.; Ali, H.E. Assessment in carbon-based layered double hydroxides for water and wastewater: Application of artificial intelligence and recent progress. Chemosphere 2022, 308, 136303. [Google Scholar] [CrossRef]
- Al Tokhais, A.; Rausch, R. The Hydrogeology of Al Hassa Springs. 2008. Available online: https://www.researchgate.net/profile/Randolf-Rausch/publication/267386708_The_Hydrogeology_of_Al_Hassa_Springs/links/55f150c908aef559dc47075d/The-Hydrogeology-of-Al-Hassa-Springs.pdf (accessed on 12 January 2024).
- APHA. Standard Methods for the Examination of Water and Wastewater; APHA: Cincinnati, OH, USA, 2012; 1496p. [Google Scholar]
- Oyedele, A.A.; Ayodele, O.S.; Olabode, O.F. Groundwater quality assessment and characterization of shallow basement aquifers in parts of Ado Ekiti metropolis, Southwestern Nigeria. SN Appl. Sci. 2019, 1, 669. [Google Scholar] [CrossRef]
- Rao, N.S.; Sunitha, B.; Rambabu, R.; Rao PV, N.; Rao, P.S.; Spandana, B.D.; Sravanthi, M.; Marghade, D. Quality and degree of pollution of groundwater, using PIG from a rural part of Telangana State, India. Appl. Water Sci. 2018, 8, 227. [Google Scholar] [CrossRef]
- Egbueri, J.C.; Unigwe, C.O. An integrated indexical investigation of selected heavy metals in drinking water resources from a coastal plain aquifer in Nigeria. SN Appl. Sci. 2019, 1, 1422. [Google Scholar] [CrossRef]
- Singh, P.S. Small-Angle Scattering Techniques (SAXS/SANS). In Membrane Characterization; Elsevier B.V.: Amsterdam, The Netherlands, 2017. [Google Scholar] [CrossRef]
- Raja, V.; Neelakantan, M.A. Evaluation of groundwater quality with health risk assessment of fluoride and nitrate in Virudhunagar district, Tamil Nadu, India. Arab. J. Geosci. 2021, 14, 52. [Google Scholar] [CrossRef]
- Naderi, M.; Jahanshahi, R.; Dehbandi, R. Two distinct mechanisms of fluoride enrichment and associated health risk in springs’ water near an inactive volcano, southeast Iran. Ecotoxicol. Environ. Saf. 2020, 195, 110503. [Google Scholar] [CrossRef]
- Egbueri, J.C.; Agbasi, J.C.; Ikwuka, C.F.; Chiaghanam, O.I.; Khan, M.I.; Khan MY, A.; Khan, N.; Uwajingba, H.C. Nitrate health risk and geochemical characteristics of water in a semi-urban: Implications from graphical plots and statistical computing. Int. J. Environ. Anal. Chem. 2023, 1–21. [Google Scholar] [CrossRef]
- Egbueri, J.C.; Agbasi, J.C.; Ayejoto, D.A.; Khan, M.I.; Khan, M.Y.A. Extent of anthropogenic influence on groundwater quality and human health-related risks: An integrated assessment based on selected physicochemical characteristics. Geocarto Int. 2023, 38, 2210100. [Google Scholar] [CrossRef]
- Mukherjee, I.; Singh, U.K. Fluoride Abundance and their Release Mechanisms in Groundwater along with Associated Human Health Risks in a Geologically Heterogeneous Semi-Arid Region of East India. Microchem. J. 2020, 152, 104304. [Google Scholar] [CrossRef]
- Iqbal, J.; Su, C.; Wang, M.; Abbas, H.; Baloch MY, J.; Ghani, J.; Ullah, Z.; Huq, M.E. Groundwater fluoride and nitrate contamination and associated human health risk assessment in South Punjab, Pakistan. Environ. Sci. Pollut. Res. 2023, 30, 61606–61625. [Google Scholar] [CrossRef]
- Rao, N.S.; Dinakar, A.; Kumari, B.K. Appraisal of vulnerable zones of non-cancer-causing health risks associated with exposure of nitrate and fluoride in groundwater from a rural part of India. Environ. Res. 2021, 202, 111674. [Google Scholar] [CrossRef]
- Luo, M.; Zhang, Y.; Li, H.; Hu, W.; Xiao, K.; Yu, S.; Zheng, C.; Wang, X. Pollution assessment and sources of dissolved heavy metals in coastal water of a highly urbanized coastal area: The role of groundwater discharge. Sci. Total Environ. 2022, 807, 151070. [Google Scholar] [CrossRef]
- Shaibur, M.R.; Ahmmed, I.; Sarwar, S.; Karim, R.; Hossain, M.M.; Islam, M.S.; Shah, M.S.; Khan, A.S.; Akhtar, F.; Uddin, M.G.; et al. Groundwater Quality of Some Parts of Coastal Bhola District, Bangladesh: Exceptional Evidence. Urban Sci. 2023, 7, 71. [Google Scholar] [CrossRef]
- Oiro, S.; Comte, J.-C. Drivers, patterns and velocity of saltwater intrusion in a stressed aquifer of the East African coast: Joint analysis of groundwater and geophysical data in southern Kenya. J. Afr. Earth Sci. 2019, 149, 334–347. [Google Scholar] [CrossRef]
- Mokoena, P.; Manyama, K.; van Bever Donker, J.; Kanyerere, T. Investigation of groundwater salinity using geophysical and geochemical approaches: Heuningnes catchment coastal aquifer. Western Cape Province, South Africa. Environ. Earth Sci. 2021, 80, 191. [Google Scholar] [CrossRef]
- Gopinath, S.; Srinivasamoorthy, K. Application of Geophysical and Hydrogeochemical Tracers to Investigate Salinisation Sources in Nagapatinam and Karaikal Coastal Aquifers, South India. Aquat. Procedia 2015, 4, 65–71. [Google Scholar] [CrossRef]
- Himi, M.; Tapias, J.; Benabdelouahab, S.; Salhi, A.; Rivero, L.; Elgettafi, M.; El Mandour, A.; Stitou, J.; Casas, A. Geophysical characterization of saltwater intrusion in a coastal aquifer: The case of Martil-Alila plain (North Morocco). J. Afr. Earth Sci. 2017, 126, 136–147. [Google Scholar] [CrossRef]
- Alqarawy, A.; El Osta, M.; Masoud, M.; Elsayed, S.; Gad, M. Use of Hyperspectral Reflectance and Water Quality Indices to Assess Groundwater Quality for Drinking in Arid Regions, Saudi Arabia. Water 2022, 14, 2311. [Google Scholar] [CrossRef]
- Alshehri, F.; Abdelrahman, K. Integrated approach for the investigation of groundwater quality using hydrochemical and geostatistical analyses in Wadi Fatimah, western Saudi Arabia. Front. Earth Sci. 2023, 11, 1166153. [Google Scholar] [CrossRef]
- Hem, J.D. Study and Interpretation the Chemical of Natural of Characteristics Water. USGS Sci. A Chang. World 1985, 272, 2254. [Google Scholar]
- Zhang, S.; Bai, X.; Zhao, C.; Tan, Q.; Luo, G.; Wang, J.; Li, Q.; Wu, L.; Chen, F.; Li, C.; et al. Global CO2 Consumption by Silicate Rock Chemical Weathering: Its Past and Future. Earth’s Future 2021, 9, e2020EF001938. [Google Scholar] [CrossRef]
- Karmakar, B.; Singh, M.K.; Choudhary, B.K.; Singh, S.K.; Egbueri, J.C.; Gautam, S.K.; Rawat, K.S. Investigation of the hydrogeochemistry, groundwater quality, and associated health risks in industrialized regions of Tripura, northeast India. Environ. Forensics 2021, 24, 285–306. [Google Scholar] [CrossRef]
- Lakshmanan, E.; Kannan, R.; Senthil Kumar, M. Major ion chemistry and identification of hydrogeochemical processes of ground water in a part of Kancheepuram district, Tamil Nadu, India. Environ. Geosci. 2003, 10, 157–166. [Google Scholar] [CrossRef]
- Ashrafuzzaman, M.; Gomes, C.; Guerra, J. The Changing Climate Is Changing Safe Drinking Water, Impacting Health: A Case in the Southwestern Coastal Region of Bangladesh (SWCRB). Climate 2023, 11, 146. [Google Scholar] [CrossRef]
- Hui, T.; Du, J.; Sun, Q.; Liu, Q.; Kang, Z.; Jin, H. Using the Water Quality Index (WQI), and the Synthetic Pollution Index (SPI) to Evaluate the Groundwater Quality for Drinking Purpose in Hailun, China. Sains Malays. 2020, 49, 2383–2401. [Google Scholar] [CrossRef]
- Agbasi, J.C.; Egbueri, J.C. Assessment of PTEs in water resources by integrating HHRISK code, water quality indices, multivariate statistics, and ANNs. Geocarto Int. 2022, 37, 10407–10433. [Google Scholar] [CrossRef]
- Grema, H.M.; Hamidu, H.; Suleiman, A.; Kankara, A.I.; Umaru, A.O.; Abdulmalik, N.F. Cadmium geochemistry and groundwater pollution status evaluation using indexing and spatial analysis for Keffe community and Environs Sokoto Basin, North Western Nigeria. Niger. J. Basic Appl. Sci. 2022, 30, 5–23. [Google Scholar] [CrossRef]
- Jamali, M.Z.; Solangi, G.S.; Keerio, M.A.; Keerio, J.A.; Bheel, N. Assessing and mapping the groundwater quality of Taluka Larkana, Sindh, Pakistan, using water quality indices and geospatial tools. Int. J. Environ. Sci. Technol. 2022, 20, 8849–8862. [Google Scholar] [CrossRef]
- Abed, M.F.; Zarraq, G.A.; Ahmed, S.H. Assessment of Groundwater Pollution using Aqueous Geo-Environmental Indices, Baiji Province, Salah Al-Din, Iraq. Iraqi Geol. J. 2022, 55, 94–104. [Google Scholar] [CrossRef]
- Choudhary, M.; Muduli, M.; Ray, S. A comprehensive review on nitrate pollution and its remediation: Conventional and recent approaches. Sustain. Water Resour. Manag. 2022, 8, 113. [Google Scholar] [CrossRef]
- Alharbi, T.; Abdelrahman, K.; El-Sorogy, A.S.; Ibrahim, E. Contamination and health risk assessment of groundwater along the Red Sea coast, Northwest Saudi Arabia. Mar. Pollut. Bull. 2023, 192, 115080. [Google Scholar] [CrossRef]
- Biswas, T.; Pal, S.C.; Chowdhuri, I.; Ruidas, D.; Saha, A.; Islam AR, M.T.; Shit, M. Effects of elevated arsenic and nitrate concentrations on groundwater resources in deltaic region of Sundarban Ramsar site, Indo-Bangladesh region. Mar. Pollut. Bull. 2023, 188, 114618. [Google Scholar] [CrossRef]
- Qasemi, M.; Darvishian, M.; Nadimi, H.; Gholamzadeh, M.; Afsharnia, M.; Farhang, M.; Allahdadi, M.; Darvishian, M.; Zarei, A. Characteristics, water quality index and human health risk from nitrate and fluoride in Kakhk city and its rural areas, Iran. J. Food Compos. Anal. 2023, 115, 104870. [Google Scholar] [CrossRef]
- Sunitha, V. Geochemical and health risk assessment of fluoride and nitrate toxicity in semi-arid region of Anantapur District, South India. Environ. Chem. Ecotoxicol. 2020, 2, 150–161. [Google Scholar] [CrossRef]
- Giri, S.; Mahato, M.K.; Singh, P.K.; Singh, A.K. Non-carcinogenic health risk assessment for fluoride and nitrate in the groundwater of the mica belt of Jharkhand, India. Hum. Ecol. Risk Assess. Int. J. 2021, 27, 1939–1953. [Google Scholar] [CrossRef]
- Hossain, M.; Patra, P.K. Hydrogeochemical characterisation and health hazards of fluoride enriched groundwater in diverse aquifer types. Environ. Pollut. 2020, 258, 113646. [Google Scholar] [CrossRef] [PubMed]
- Fejerskov, O.; Larsen, M.J.; Richards, A.; Baelum, V. Dental Tissue Effects of Fluoride. Adv. Dent. Res. 1994, 8, 15–31. [Google Scholar] [CrossRef]
- Chen, Q.; Lu, Q.; Song, Z.; Chen, P.; Cui, Y.; Zhang, R.; Li, X.; Liu, J. The levels of fluorine in the sediments of the aquifer and their significance for fluorosis in coastal region of Laizhou Bay, China. Environ. Earth Sci. 2013, 71, 4513–4522. [Google Scholar] [CrossRef]
- Tajwar, M.; Uddin, A.; Lee, M.-K.; Nelson, J.; Zahid, A.; Sakib, N. Hydrochemical Characterization and Quality Assessment of Groundwater in Hatiya Island, Southeastern Coastal Region of Bangladesh. Water 2023, 15, 905. [Google Scholar] [CrossRef]
- Li, S.; Zhang, Q. Geochemistry of the upper Han River basin, China, 1: Spatial distribution of major ion compositions and their controlling factors. Appl. Geochem. 2008, 23, 3535–3544. [Google Scholar] [CrossRef]
- Zhang, Y.P.; Li, P.P.; Liu, P.F.; Zhang, W.Q.; Wang, J.C.; Cui, C.X.; Li, X.J.; Qu, L.B. Fast and simple fabrication of superhydrophobic coating by polymer induced phase separation. Nanomaterials 2019, 9, 411. [Google Scholar] [CrossRef]
- Yu, G.; Wang, J.; Liu, L.; Li, Y.; Zhang, Y.; Wang, S. The analysis of groundwater nitrate pollution and health risk assessment in rural areas of Yantai, China. BMC Public Health 2020, 20, 437. [Google Scholar] [CrossRef]
- Egbueri, J.C.; Agbasi, J.C. Data-driven soft computing modeling of groundwater quality parameters in southeast Nigeria: Comparing the performances of different algorithms. Environ. Sci. Pollut. Res. 2022, 29, 38346–38373. [Google Scholar] [CrossRef] [PubMed]
- Li, Q.; Lu, L.; Zhao, Q.; Hu, S. Impact of Inorganic Solutes’ Release in Groundwater during Oil Shale In Situ Exploitation. Water 2023, 15, 172. [Google Scholar] [CrossRef]
- Liu, Z.; Xu, Z.; Zhu, X.; Yin, L.; Yin, Z.; Li, X.; Zheng, W. Calculation of carbon emissions in wastewater treatment and its neutralization measures: A review. Sci. Total Environ. 2024, 912, 169356. [Google Scholar] [CrossRef] [PubMed]
- Rafique, T.; Naseem, S.; Usmani, T.H.; Bashir, E.; Khan, F.A.; Bhanger, M.I. Geochemical factors controlling the occurrence of high fluoride groundwater in the Nagar Parkar area, Sindh, Pakistan. J. Hazard. Mater. 2009, 171, 424–430. [Google Scholar] [CrossRef] [PubMed]
- Rasool, A.; Farooqi, A.; Xiao, T.; Ali, W.; Noor, S.; Abiola, O.; Ali, S.; Nasim, W. A review of global outlook on fluoride contamination in groundwater with prominence on the Pakistan current situation. Environ. Geochem. Health 2017, 40, 1265–1281. [Google Scholar] [CrossRef]
- Yadav, K.K.; Kumar, S.; Pham, Q.B.; Gupta, N.; Rezania, S.; Kamyab, H.; Yadav, S.; Vymazal, J.; Kumar, V.; Tri, D.Q.; et al. Fluoride contamination, health problems and remediation methods in Asian groundwater: A comprehensive review. Ecotoxicol. Environ. Saf. 2019, 182, 109362. [Google Scholar] [CrossRef]
- Liu, J.; Peng, Y.; Li, C.; Gao, Z.; Chen, S. A characterization of groundwater fluoride, influencing factors and risk to human health in the southwest plain of Shandong Province, North China. Ecotoxicol. Environ. Saf. 2021, 207, 111512. [Google Scholar] [CrossRef]
















| S/No. | Parameter | WHO (2022, 2017) Standard | Unit | Rw | Wp |
|---|---|---|---|---|---|
| 1 | pH | 6.5–8.5 | - | 3 | 0.0555 |
| 2 | EC | 1000 | µS/cm | 4 | 0.0740 |
| 3 | TDS | 1000 | mg/L | 4 | 0.0740 |
| 4 | Turbidity | 4 | NTU | 3 | 0.0555 |
| 5 | HCO3− | 250 | mg/L | 4 | 0.0740 |
| 6 | Na+ | 200 | mg/L | 4 | 0.0740 |
| 7 | K+ | 12 | mg/L | 4 | 0.0740 |
| 8 | Mg2+ | 50 | mg/L | 4 | 0.0740 |
| 9 | Ca2+ | 75 | mg/L | 4 | 0.0740 |
| 10 | SO42− | 250 | mg/L | 4 | 0.0740 |
| 11 | Cl− | 250 | mg/L | 4 | 0.0740 |
| 12 | NO3− | 50 | mg/L | 4 | 0.0740 |
| 13 | F− | 1.5 | mg/L | 4 | 0.0740 |
| 14 | Br− | 2 | mg/L | 4 | 0.0740 |
| ∑Rw = 54 | ∑Wp = 1.00 |
| (a) Parameters for NO3− and F− Ingestion Health Risk Assessment [17,31,32,49] | ||||
| Parameter | Unit | Infants (<2 Years) | Children (2–16 Years) | Adults (>16 Years) |
| Chronic daily intake (CDI) | mg/kg/day | – | – | – |
| Concentration in groundwater (C) | mg/L | – | – | – |
| Ingestion rate of water (IR) | L/day | 0.65 | 1.50 | 2.00 |
| Exposure frequency (EF) | days/year | 365 | 365 | 365 |
| Exposure duration (ED) | year | 0.50 | 6.00 | 30.00 |
| Average body weight (BW) | kg | 6.94 | 25.90 | 64.70 |
| Average time (AT) | day | 182.50 | 2190.00 | 10,950.00 |
| Reference dose (RfD) (NO3−) | mg/kg/day | 1.6 | 1.6 | 1.6 |
| Reference dose (RfD) (F−) | mg/kg/day | 0.04 | 0.04 | 0.04 |
| (b) Parameters for NO3− dermal health risk assessment [19,31,32,49,50,51] | ||||
| Parameter | Unit | Children | Women | Men |
| Dermally absorbed dose (DAD) | mg/kg/day | – | – | – |
| Concentration in groundwater (C) | mg/L | – | – | – |
| Duration of the contact (TC) | hr/day | 0.4 | 0.4 | 0.4 |
| Rate of bathing (EV) | time/day | 1 | 1 | 1 |
| Dermal adsorption parameter (Ki) | cm/h | 0.001 | 0.001 | 0.001 |
| Skin surface area (SSA) | cm2 | 12,000 | 16,600 | 16,600 |
| Exposure duration (ED) | year | 12 | 67 | 64 |
| Exposure frequency (EF) | days/year | 365 | 365 | 365 |
| Unit conversion factors (CF) | – | 0.001 | 0.001 | 0.001 |
| Average body weight (BW) | kg | 15 | 55 | 65 |
| Average time (AT) | day | 4380 | 24,455 | 23,360 |
| Reference dose (RfD) | mg/kg/day | 1.6 | 1.6 | 1.6 |
| Sample ID | pH | EC (µS/cm) | TDS (mg/L) | TA (ppm) | Turb. (NTU) | HCO3− (mg/L) | Na+ (mg/L) | K+ (mg/L) | Mg2+ (mg/L) | Ca2+ (mg/L) | SO42− (mg/L) | Cl− (mg/L) | NO3− (mg/L) | F− (mg/L) | Br− (mg/L) |
|---|---|---|---|---|---|---|---|---|---|---|---|---|---|---|---|
| AHF-1 | 6.7 | 2135.82 | 928 | 153.41 | 80.9 | 153.41 | 100.31 | 6.46 | 33.59 | 117.96 | 0.00 | 371.33 | 24.03 | 0.00 | 0.00 |
| AHF-2 | 6.57 | 8203.25 | 3592 | 274.68 | 83.03 | 274.68 | 695.85 | 35.31 | 194.11 | 409.68 | 0.00 | 2111.03 | 46.02 | 0.97 | 2.98 |
| AHF-3 | 7.14 | 2271.11 | 2156 | 150 | 84.1 | 150 | 115.03 | 6.75 | 49.66 | 111.37 | 0.00 | 405.18 | 17.05 | 0.00 | 0.00 |
| AHF-4 | 6.74 | 5892.84 | 2636 | 216.43 | 56.2 | 216.43 | 440.70 | 23.66 | 129.73 | 297.53 | 0.00 | 1388.57 | 43.35 | 0.00 | 2.86 |
| AHF-5 | 6.97 | 2062.97 | 1020 | 157.51 | 84 | 157.51 | 95.03 | 6.30 | 43.89 | 105.11 | 0.00 | 350.27 | 22.58 | 0.93 | 0.00 |
| AHF-6 | 7.02 | 7422.71 | 3413 | 205.56 | 85.07 | 205.56 | 473.98 | 15.58 | 122.52 | 295.20 | 0.00 | 1394.07 | 59.19 | 0.00 | 2.83 |
| AHF-10 | 6.87 | 7703.7 | 3675 | 168.23 | 1.11 | 168.23 | 836.50 | 35.39 | 191.21 | 464.05 | 1353.35 | 1493.93 | 102.93 | 0.00 | 3.65 |
| AHF-11 | 7.28 | 2187.85 | 1114 | 155.71 | 0.95 | 155.71 | 122.81 | 7.73 | 39.69 | 94.83 | 195.18 | 256.21 | 21.27 | 0.58 | 1.15 |
| AHF-12 | 7.08 | 4727.23 | 2345 | 173.64 | 0.66 | 173.64 | 312.86 | 11.25 | 68.30 | 168.10 | 522.09 | 529.41 | 35.71 | 0.76 | 1.52 |
| AHF-13 | 7.05 | 4154.83 | 2060 | 171.64 | 0.74 | 171.64 | 285.94 | 9.85 | 64.16 | 153.36 | 459.39 | 489.32 | 33.48 | 0.50 | 1.44 |
| AHF-14 | 7.1 | 5216.37 | 2480 | 161.73 | 0.97 | 161.73 | 441.86 | 11.47 | 95.05 | 200.75 | 589.31 | 785.21 | 40.13 | 0.90 | 2.32 |
| AHF-15 | 7.05 | 5570.21 | 2562 | 204.35 | 1.38 | 204.35 | 420.44 | 16.73 | 97.25 | 232.01 | 627.46 | 803.20 | 34.70 | 1.09 | 2.34 |
| AHF-16 | 7.23 | 4508.67 | 1931 | 174.63 | 0.88 | 174.63 | 344.06 | 17.10 | 77.57 | 166.53 | 453.47 | 633.82 | 26.24 | 0.53 | 1.83 |
| AHF-17 | 7.2 | 4623.15 | 2054 | 191.81 | 0.84 | 191.81 | 364.49 | 19.24 | 80.84 | 165.37 | 461.09 | 655.51 | 24.47 | 0.58 | 1.87 |
| AHF-18 | 6.89 | 9129.5 | 4130 | 270.84 | 0.27 | 270.84 | 777.95 | 29.72 | 166.20 | 377.53 | 1046.89 | 1410.1 | 43.98 | 1.07 | 3.01 |
| AHF-19 | 6.98 | 9181.53 | 4014 | 294.37 | 0.82 | 294.37 | 732.96 | 27.21 | 188.20 | 421.37 | 1060.7 | 1448.49 | 25.80 | 0.73 | 3.96 |
| AHF-20 | 7.4 | 4539.89 | 2032 | 170.12 | 0.98 | 170.12 | 347.04 | 22.29 | 84.00 | 172.98 | 505.50 | 630.22 | 23.26 | 0.83 | 1.94 |
| AHF-21 | 7.11 | 7568.41 | 3577 | 193.35 | 0.85 | 193.35 | 644.35 | 27.73 | 138.09 | 310.06 | 902.84 | 1099.45 | 45.60 | 1.09 | 2.73 |
| AHF-22 | 7.09 | 11,179.73 | 6462.92 | 187.07 | 1.63 | 187.07 | 908.38 | 34.88 | 181.18 | 241.21 | 817.18 | 1856.8 | 19.48 | 0.58 | 4.89 |
| AHF-23 | 7.12 | 5278.81 | 2988.71 | 184.44 | 1.17 | 184.44 | 453.30 | 16.00 | 88.95 | 165.35 | 437.78 | 858.50 | 18.39 | 0.88 | 2.93 |
| AHF-24 | 7.17 | 3436.72 | 1924.95 | 184.9 | 1.24 | 184.9 | 356.30 | 11.64 | 58.91 | 132.22 | 333.32 | 659.01 | 18.93 | 0.78 | 2.40 |
| AHF-25 | 7.02 | 6038.54 | 3430.38 | 221.61 | 1.98 | 221.61 | 546.30 | 18.75 | 99.21 | 181.26 | 563.70 | 950.60 | 20.01 | 0.69 | 2.91 |
| AHF-26 | 7.21 | 11,450.32 | 6624.58 | 267.36 | 1.12 | 267.36 | 1001.72 | 44.56 | 229.26 | 333.65 | 1253.69 | 1986.3 | 18.65 | 1.28 | 5.25 |
| AHF-27 | 7.15 | 11,887.42 | 6886.15 | 279.14 | 0.46 | 279.14 | 986.60 | 40.17 | 225.44 | 359.21 | 1305.53 | 1869.7 | 22.40 | 0.65 | 4.65 |
| AHF-28 | 7.08 | 12,366.16 | 7173.24 | 296.68 | 3.15 | 296.68 | 1008.78 | 45.49 | 241.17 | 375.94 | 1379.52 | 1956.8 | 18.81 | 0.86 | 5.15 |
| AHF-29 | 7.25 | 14,114.58 | 8226.97 | 297.15 | 1.11 | 297.15 | 1120.09 | 53.68 | 248.40 | 328.73 | 1308.41 | 2169.6 | 11.74 | 0.97 | 5.70 |
| AHF-30 | 7.2 | 8473.84 | 4857.47 | 251.83 | 1.91 | 251.83 | 652.90 | 26.10 | 150.59 | 265.08 | 871.22 | 1245.3 | 15.67 | 0.00 | 3.50 |
| Minimum | 6.57 | 2062.97 | 928.00 | 150.00 | 0.27 | 150.00 | 95.03 | 6.30 | 33.59 | 94.83 | 0.00 | 256.21 | 11.74 | 0.00 | 0.00 |
| Maximum | 7.40 | 14,114.58 | 8226.97 | 297.15 | 85.07 | 297.15 | 1120.09 | 53.68 | 248.40 | 464.05 | 1379.52 | 2169.60 | 102.93 | 1.28 | 5.70 |
| Mean | 7.06 | 6715.78 | 3492.38 | 209.56 | 18.43 | 209.56 | 540.24 | 23.00 | 125.45 | 246.16 | 609.17 | 1104.00 | 30.88 | 0.64 | 2.73 |
| Sample ID | Ow (pH) | Ow (EC) | Ow (TDS) | Ow (Turb.) | Ow (HCO3−) | Ow (Na+) | Ow (K+) | Ow (Mg2+) | Ow (Ca2+) | Ow (SO42−) | Ow (Cl−) | Ow (NO3−) | Ow (F−) | Ow (Br−) | PIG |
|---|---|---|---|---|---|---|---|---|---|---|---|---|---|---|---|
| AHF-1 | 0.0531 | 0.1581 | 0.0687 | 1.1225 | 0.0454 | 0.0371 | 0.0398 | 0.0497 | 0.1164 | 0.0000 | 0.1099 | 0.0356 | 0.0000 | 0.0000 | 1.8363 |
| AHF-2 | 0.0521 | 0.6070 | 0.2658 | 1.1520 | 0.0813 | 0.2575 | 0.2177 | 0.2873 | 0.4042 | 0.0000 | 0.6249 | 0.0681 | 0.0480 | 0.1104 | 4.1763 |
| AHF-3 | 0.0566 | 0.1681 | 0.1595 | 1.1669 | 0.0444 | 0.0426 | 0.0416 | 0.0735 | 0.1099 | 0.0000 | 0.1199 | 0.0252 | 0.0000 | 0.0000 | 2.0082 |
| AHF-4 | 0.0534 | 0.4361 | 0.1951 | 0.7798 | 0.0641 | 0.1631 | 0.1459 | 0.1920 | 0.2936 | 0.0000 | 0.4110 | 0.0642 | 0.0000 | 0.1058 | 2.9039 |
| AHF-5 | 0.0553 | 0.1527 | 0.0755 | 1.1655 | 0.0466 | 0.0352 | 0.0389 | 0.0649 | 0.1037 | 0.0000 | 0.1037 | 0.0334 | 0.0460 | 0.0000 | 1.9213 |
| AHF-6 | 0.0557 | 0.5493 | 0.2526 | 1.1803 | 0.0608 | 0.1754 | 0.0961 | 0.1813 | 0.2913 | 0.0000 | 0.4126 | 0.0876 | 0.0000 | 0.1046 | 3.4476 |
| AHF-10 | 0.0545 | 0.5701 | 0.2720 | 0.0154 | 0.0498 | 0.3095 | 0.2183 | 0.2830 | 0.4579 | 0.4006 | 0.4422 | 0.1523 | 0.0000 | 0.1349 | 3.3603 |
| AHF-11 | 0.0577 | 0.1619 | 0.0824 | 0.0132 | 0.0461 | 0.0454 | 0.0477 | 0.0587 | 0.0936 | 0.0578 | 0.0758 | 0.0315 | 0.0284 | 0.0424 | 0.8426 |
| AHF-12 | 0.0561 | 0.3498 | 0.1735 | 0.0092 | 0.0514 | 0.1158 | 0.0694 | 0.1011 | 0.1659 | 0.1545 | 0.1567 | 0.0529 | 0.0373 | 0.0562 | 1.5497 |
| AHF-13 | 0.0559 | 0.3075 | 0.1524 | 0.0103 | 0.0508 | 0.1058 | 0.0607 | 0.0950 | 0.1513 | 0.1360 | 0.1448 | 0.0495 | 0.0247 | 0.0531 | 1.3978 |
| AHF-14 | 0.0563 | 0.3860 | 0.1835 | 0.0135 | 0.0479 | 0.1635 | 0.0707 | 0.1407 | 0.1981 | 0.1744 | 0.2324 | 0.0594 | 0.0445 | 0.0860 | 1.8568 |
| AHF-15 | 0.0559 | 0.4122 | 0.1896 | 0.0191 | 0.0605 | 0.1556 | 0.1032 | 0.1439 | 0.2289 | 0.1857 | 0.2377 | 0.0513 | 0.0538 | 0.0865 | 1.9840 |
| AHF-16 | 0.0573 | 0.3336 | 0.1429 | 0.0122 | 0.0517 | 0.1273 | 0.1054 | 0.1148 | 0.1643 | 0.1342 | 0.1876 | 0.0388 | 0.0262 | 0.0677 | 1.5642 |
| AHF-17 | 0.0571 | 0.3421 | 0.1520 | 0.0117 | 0.0568 | 0.1349 | 0.1187 | 0.1196 | 0.1632 | 0.1365 | 0.1940 | 0.0362 | 0.0284 | 0.0690 | 1.6201 |
| AHF-18 | 0.0546 | 0.6756 | 0.3056 | 0.0037 | 0.0802 | 0.2878 | 0.1833 | 0.2460 | 0.3725 | 0.3099 | 0.4174 | 0.0651 | 0.0526 | 0.1113 | 3.1656 |
| AHF-19 | 0.0553 | 0.6794 | 0.2970 | 0.0114 | 0.0871 | 0.2712 | 0.1678 | 0.2785 | 0.4158 | 0.3140 | 0.4288 | 0.0382 | 0.0361 | 0.1466 | 3.2271 |
| AHF-20 | 0.0587 | 0.3360 | 0.1504 | 0.0136 | 0.0504 | 0.1284 | 0.1375 | 0.1243 | 0.1707 | 0.1496 | 0.1865 | 0.0344 | 0.0410 | 0.0719 | 1.6533 |
| AHF-21 | 0.0564 | 0.5601 | 0.2647 | 0.0118 | 0.0572 | 0.2384 | 0.1710 | 0.2044 | 0.3059 | 0.2672 | 0.3254 | 0.0675 | 0.0536 | 0.1011 | 2.6848 |
| AHF-22 | 0.0562 | 0.8273 | 0.4783 | 0.0226 | 0.0554 | 0.3361 | 0.2151 | 0.2681 | 0.2380 | 0.2419 | 0.6952 | 0.0288 | 0.0285 | 0.1810 | 3.6724 |
| AHF-23 | 0.0565 | 0.3906 | 0.2212 | 0.0162 | 0.0546 | 0.1412 | 0.0987 | 0.1316 | 0.1631 | 0.1296 | 0.3216 | 0.0272 | 0.0435 | 0.1084 | 1.9041 |
| AHF-24 | 0.0568 | 0.2543 | 0.1424 | 0.0172 | 0.0547 | 0.0849 | 0.0718 | 0.0872 | 0.1305 | 0.0987 | 0.1951 | 0.0280 | 0.0385 | 0.0889 | 1.3490 |
| AHF-25 | 0.0557 | 0.4469 | 0.2538 | 0.0275 | 0.0656 | 0.1605 | 0.1156 | 0.1468 | 0.1788 | 0.1669 | 0.3472 | 0.0296 | 0.0340 | 0.1077 | 2.1366 |
| AHF-26 | 0.0572 | 0.8473 | 0.4902 | 0.0155 | 0.0791 | 0.3706 | 0.2748 | 0.3393 | 0.3292 | 0.3711 | 0.7343 | 0.0276 | 0.0631 | 0.1941 | 4.1934 |
| AHF-27 | 0.0567 | 0.8797 | 0.5096 | 0.0064 | 0.0826 | 0.3487 | 0.2477 | 0.3337 | 0.3544 | 0.3864 | 0.7004 | 0.0332 | 0.0320 | 0.1720 | 4.1433 |
| AHF-28 | 0.0561 | 0.9151 | 0.5308 | 0.0437 | 0.0878 | 0.3732 | 0.2805 | 0.3569 | 0.3709 | 0.4083 | 0.7420 | 0.0278 | 0.0422 | 0.1905 | 4.4260 |
| AHF-29 | 0.0575 | 1.0445 | 0.6088 | 0.0154 | 0.0880 | 0.4144 | 0.3310 | 0.3676 | 0.3243 | 0.3873 | 0.8021 | 0.0174 | 0.0480 | 0.2109 | 4.7172 |
| AHF-30 | 0.0571 | 0.6271 | 0.3595 | 0.0265 | 0.0745 | 0.2172 | 0.1609 | 0.2229 | 0.2615 | 0.2579 | 0.4650 | 0.0232 | 0.0000 | 0.1294 | 2.8827 |
| Minimum | 0.0521 | 0.1527 | 0.0687 | 0.0037 | 0.0444 | 0.0352 | 0.0389 | 0.0497 | 0.0936 | 0.0000 | 0.0758 | 0.0174 | 0.0000 | 0.0000 | 0.8426 |
| Maximum | 0.0587 | 1.0445 | 0.6088 | 1.1803 | 0.0880 | 0.4144 | 0.3310 | 0.3676 | 0.4579 | 0.4083 | 0.8021 | 0.1523 | 0.0631 | 0.2109 | 4.7172 |
| Mean | 0.0560 | 0.4970 | 0.2584 | 0.2557 | 0.0620 | 0.1941 | 0.1418 | 0.1857 | 0.2429 | 0.1803 | 0.3635 | 0.0457 | 0.0315 | 0.1011 | 2.6157 |
| Contribution (%) | 2.1405 | 18.9992 | 9.8801 | 9.7743 | 2.3714 | 7.4212 | 5.4225 | 7.0981 | 9.2854 | 6.8935 | 13.8966 | 1.7474 | 1.2040 | 3.8658 |
| Sample ID | SPI (pH) | SPI (EC) | SPI (TDS) | SPI (Turb.) | SPI (HCO3−) | SPI (Na+) | SPI (K+) | SPI (Mg2+) | SPI (Ca2+) | SPI (SO42−) | SPI (Cl−) | SPI (NO3−) | SPI (F−) | SPI (Br−) | Final SPI |
|---|---|---|---|---|---|---|---|---|---|---|---|---|---|---|---|
| AHF-1 | 0.0797 | 0.0012 | 0.0005 | 2.9479 | 0.0014 | 0.0015 | 0.0262 | 0.0078 | 0.0122 | 0.0000 | 0.0035 | 0.0056 | 0.0000 | 0.0000 | 3.0876 |
| AHF-2 | 0.0782 | 0.0048 | 0.0021 | 3.0255 | 0.0026 | 0.0101 | 0.1429 | 0.0453 | 0.0425 | 0.0000 | 0.0197 | 0.0107 | 0.2521 | 0.4349 | 4.0715 |
| AHF-3 | 0.0850 | 0.0013 | 0.0013 | 3.0645 | 0.0014 | 0.0017 | 0.0273 | 0.0116 | 0.0115 | 0.0000 | 0.0038 | 0.0040 | 0.0000 | 0.0000 | 3.2133 |
| AHF-4 | 0.0802 | 0.0034 | 0.0015 | 2.0479 | 0.0020 | 0.0064 | 0.0958 | 0.0303 | 0.0308 | 0.0000 | 0.0130 | 0.0101 | 0.0000 | 0.4167 | 2.7381 |
| AHF-5 | 0.0829 | 0.0012 | 0.0006 | 3.0609 | 0.0015 | 0.0014 | 0.0255 | 0.0102 | 0.0109 | 0.0000 | 0.0033 | 0.0053 | 0.2415 | 0.0000 | 3.4451 |
| AHF-6 | 0.0835 | 0.0043 | 0.0020 | 3.0999 | 0.0019 | 0.0069 | 0.0631 | 0.0286 | 0.0306 | 0.0000 | 0.0130 | 0.0138 | 0.0000 | 0.4122 | 3.7598 |
| AHF-10 | 0.0817 | 0.0045 | 0.0021 | 0.0404 | 0.0016 | 0.0122 | 0.1433 | 0.0446 | 0.0481 | 0.0126 | 0.0139 | 0.0240 | 0.0000 | 0.5314 | 0.9606 |
| AHF-11 | 0.0866 | 0.0013 | 0.0006 | 0.0346 | 0.0015 | 0.0018 | 0.0313 | 0.0093 | 0.0098 | 0.0018 | 0.0024 | 0.0050 | 0.1493 | 0.1669 | 0.5021 |
| AHF-12 | 0.0842 | 0.0028 | 0.0014 | 0.0240 | 0.0016 | 0.0046 | 0.0456 | 0.0159 | 0.0174 | 0.0049 | 0.0049 | 0.0083 | 0.1962 | 0.2213 | 0.6331 |
| AHF-13 | 0.0839 | 0.0024 | 0.0012 | 0.0270 | 0.0016 | 0.0042 | 0.0399 | 0.0150 | 0.0159 | 0.0043 | 0.0046 | 0.0078 | 0.1296 | 0.2092 | 0.5464 |
| AHF-14 | 0.0845 | 0.0030 | 0.0014 | 0.0353 | 0.0015 | 0.0064 | 0.0464 | 0.0222 | 0.0208 | 0.0055 | 0.0073 | 0.0094 | 0.2337 | 0.3386 | 0.8162 |
| AHF-15 | 0.0839 | 0.0032 | 0.0015 | 0.0503 | 0.0019 | 0.0061 | 0.0677 | 0.0227 | 0.0240 | 0.0059 | 0.0075 | 0.0081 | 0.2827 | 0.3406 | 0.9062 |
| AHF-16 | 0.0860 | 0.0026 | 0.0011 | 0.0321 | 0.0016 | 0.0050 | 0.0692 | 0.0181 | 0.0173 | 0.0042 | 0.0059 | 0.0061 | 0.1376 | 0.2669 | 0.6538 |
| AHF-17 | 0.0857 | 0.0027 | 0.0012 | 0.0306 | 0.0018 | 0.0053 | 0.0779 | 0.0189 | 0.0171 | 0.0043 | 0.0061 | 0.0057 | 0.1490 | 0.2720 | 0.6783 |
| AHF-18 | 0.0820 | 0.0053 | 0.0024 | 0.0098 | 0.0025 | 0.0113 | 0.1203 | 0.0388 | 0.0391 | 0.0098 | 0.0132 | 0.0103 | 0.2765 | 0.4383 | 1.0596 |
| AHF-19 | 0.0831 | 0.0054 | 0.0023 | 0.0299 | 0.0027 | 0.0107 | 0.1102 | 0.0439 | 0.0437 | 0.0099 | 0.0135 | 0.0060 | 0.1894 | 0.5773 | 1.1280 |
| AHF-20 | 0.0880 | 0.0026 | 0.0012 | 0.0357 | 0.0016 | 0.0051 | 0.0903 | 0.0196 | 0.0179 | 0.0047 | 0.0059 | 0.0054 | 0.2153 | 0.2832 | 0.7766 |
| AHF-21 | 0.0846 | 0.0044 | 0.0021 | 0.0310 | 0.0018 | 0.0094 | 0.1123 | 0.0322 | 0.0321 | 0.0084 | 0.0103 | 0.0106 | 0.2817 | 0.3984 | 1.0192 |
| AHF-22 | 0.0844 | 0.0065 | 0.0038 | 0.0594 | 0.0017 | 0.0132 | 0.1412 | 0.0423 | 0.0250 | 0.0076 | 0.0219 | 0.0045 | 0.1495 | 0.7129 | 1.2740 |
| AHF-23 | 0.0847 | 0.0031 | 0.0017 | 0.0426 | 0.0017 | 0.0056 | 0.0648 | 0.0207 | 0.0171 | 0.0041 | 0.0101 | 0.0043 | 0.2285 | 0.4271 | 0.9162 |
| AHF-24 | 0.0853 | 0.0020 | 0.0011 | 0.0452 | 0.0017 | 0.0033 | 0.0471 | 0.0137 | 0.0137 | 0.0031 | 0.0061 | 0.0044 | 0.2024 | 0.3501 | 0.7794 |
| AHF-25 | 0.0835 | 0.0035 | 0.0020 | 0.0721 | 0.0021 | 0.0063 | 0.0759 | 0.0231 | 0.0188 | 0.0053 | 0.0109 | 0.0047 | 0.1785 | 0.4243 | 0.9111 |
| AHF-26 | 0.0858 | 0.0067 | 0.0039 | 0.0408 | 0.0025 | 0.0146 | 0.1804 | 0.0535 | 0.0346 | 0.0117 | 0.0231 | 0.0043 | 0.3314 | 0.7645 | 1.5578 |
| AHF-27 | 0.0851 | 0.0069 | 0.0040 | 0.0168 | 0.0026 | 0.0137 | 0.1626 | 0.0526 | 0.0372 | 0.0122 | 0.0221 | 0.0052 | 0.1679 | 0.6775 | 1.2664 |
| AHF-28 | 0.0842 | 0.0072 | 0.0042 | 0.1148 | 0.0028 | 0.0147 | 0.1842 | 0.0562 | 0.0390 | 0.0129 | 0.0234 | 0.0044 | 0.2215 | 0.7504 | 1.5198 |
| AHF-29 | 0.0863 | 0.0082 | 0.0048 | 0.0404 | 0.0028 | 0.0163 | 0.2173 | 0.0579 | 0.0341 | 0.0122 | 0.0253 | 0.0027 | 0.2519 | 0.8310 | 1.5912 |
| AHF-30 | 0.0857 | 0.0049 | 0.0028 | 0.0696 | 0.0023 | 0.0086 | 0.1057 | 0.0351 | 0.0275 | 0.0081 | 0.0147 | 0.0037 | 0.0000 | 0.5097 | 0.8784 |
| Min. | 0.0782 | 0.0012 | 0.0005 | 0.0098 | 0.0014 | 0.0014 | 0.0255 | 0.0078 | 0.0098 | 0.0000 | 0.0024 | 0.0027 | 0.0000 | 0.0000 | 0.5021 |
| Max. | 0.0880 | 0.0082 | 0.0048 | 3.0999 | 0.0028 | 0.0163 | 0.2173 | 0.0579 | 0.0481 | 0.0129 | 0.0253 | 0.0240 | 0.3314 | 0.8310 | 4.0715 |
| Mean | 0.0840 | 0.0039 | 0.0020 | 0.6715 | 0.0020 | 0.0076 | 0.0931 | 0.0293 | 0.0255 | 0.0057 | 0.0115 | 0.0072 | 0.1654 | 0.3983 | 1.5070 |
| Cont. (%) | 5.5756 | 0.2598 | 0.1351 | 44.5548 | 0.1297 | 0.5074 | 6.1794 | 1.9413 | 1.6930 | 0.3771 | 0.7601 | 0.4779 | 10.9763 | 26.4323 | - |
| Sample ID | (a) NO3− Ingestion Health Risk | (b) F− Ingestion Health Risk | (c) THI Due to NO3− and F− Ingestion | (d) NO3− Dermal Health Risk | ||||||||||||
|---|---|---|---|---|---|---|---|---|---|---|---|---|---|---|---|---|
| HQ (<2 yrs.) | HQ (2–16 yrs.) | HQ (>16 yrs.) | HI (∑HQ) | HQ (<2 yrs.) | HQ (2–16 yrs.) | HQ (>16 yrs.) | HI (∑HQ) | THI (<2 yrs.) | THI (2–16 yrs.) | THI (>16 yrs.) | ∑THI | HQ (Children) | HQ (Women) | HQ (Men) | HI (∑HQ) | |
| AHF-1 | 1.41 | 0.87 | 0.46 | 2.74 | 0.00 | 0.00 | 0.00 | 0.00 | 1.41 | 0.87 | 0.46 | 2.74 | 0.00 | 0.00 | 0.00 | 0.01 |
| AHF-2 | 2.69 | 1.67 | 0.89 | 5.25 | 2.28 | 1.41 | 0.75 | 4.44 | 4.97 | 3.07 | 1.64 | 9.69 | 0.01 | 0.00 | 0.00 | 0.02 |
| AHF-3 | 1.00 | 0.62 | 0.33 | 1.94 | 0.00 | 0.00 | 0.00 | 0.00 | 1.00 | 0.62 | 0.33 | 1.94 | 0.00 | 0.00 | 0.00 | 0.01 |
| AHF-4 | 2.54 | 1.57 | 0.84 | 4.94 | 0.00 | 0.00 | 0.00 | 0.00 | 2.54 | 1.57 | 0.84 | 4.94 | 0.01 | 0.00 | 0.00 | 0.01 |
| AHF-5 | 1.32 | 0.82 | 0.44 | 2.58 | 2.18 | 1.35 | 0.72 | 4.25 | 3.50 | 2.17 | 1.16 | 6.83 | 0.00 | 0.00 | 0.00 | 0.01 |
| AHF-6 | 3.46 | 2.14 | 1.14 | 6.75 | 0.00 | 0.00 | 0.00 | 0.00 | 3.46 | 2.14 | 1.14 | 6.75 | 0.01 | 0.00 | 0.00 | 0.02 |
| AHF-10 | 6.03 | 3.73 | 1.99 | 11.74 | 0.00 | 0.00 | 0.00 | 0.00 | 6.03 | 3.73 | 1.99 | 11.74 | 0.02 | 0.01 | 0.01 | 0.03 |
| AHF-11 | 1.25 | 0.77 | 0.41 | 2.43 | 1.35 | 0.83 | 0.45 | 2.63 | 2.59 | 1.60 | 0.86 | 5.05 | 0.00 | 0.00 | 0.00 | 0.01 |
| AHF-12 | 2.09 | 1.29 | 0.69 | 4.07 | 1.77 | 1.10 | 0.59 | 3.45 | 3.86 | 2.39 | 1.27 | 7.53 | 0.01 | 0.00 | 0.00 | 0.01 |
| AHF-13 | 1.96 | 1.21 | 0.65 | 3.82 | 1.17 | 0.72 | 0.39 | 2.28 | 3.13 | 1.94 | 1.03 | 6.10 | 0.01 | 0.00 | 0.00 | 0.01 |
| AHF-14 | 2.35 | 1.45 | 0.78 | 4.58 | 2.11 | 1.31 | 0.70 | 4.12 | 4.46 | 2.76 | 1.47 | 8.69 | 0.01 | 0.00 | 0.00 | 0.01 |
| AHF-15 | 2.03 | 1.26 | 0.67 | 3.96 | 2.55 | 1.58 | 0.84 | 4.98 | 4.59 | 2.84 | 1.51 | 8.93 | 0.01 | 0.00 | 0.00 | 0.01 |
| AHF-16 | 1.54 | 0.95 | 0.51 | 2.99 | 1.24 | 0.77 | 0.41 | 2.42 | 2.78 | 1.72 | 0.92 | 5.42 | 0.01 | 0.00 | 0.00 | 0.01 |
| AHF-17 | 1.43 | 0.89 | 0.47 | 2.79 | 1.35 | 0.83 | 0.44 | 2.62 | 2.78 | 1.72 | 0.92 | 5.41 | 0.00 | 0.00 | 0.00 | 0.01 |
| AHF-18 | 2.57 | 1.59 | 0.85 | 5.02 | 2.50 | 1.54 | 0.82 | 4.87 | 5.07 | 3.14 | 1.67 | 9.88 | 0.01 | 0.00 | 0.00 | 0.01 |
| AHF-19 | 1.51 | 0.93 | 0.50 | 2.94 | 1.71 | 1.06 | 0.56 | 3.33 | 3.22 | 1.99 | 1.06 | 6.28 | 0.01 | 0.00 | 0.00 | 0.01 |
| AHF-20 | 1.36 | 0.84 | 0.45 | 2.65 | 1.95 | 1.20 | 0.64 | 3.79 | 3.31 | 2.05 | 1.09 | 6.44 | 0.00 | 0.00 | 0.00 | 0.01 |
| AHF-21 | 2.67 | 1.65 | 0.88 | 5.20 | 2.55 | 1.57 | 0.84 | 4.96 | 5.21 | 3.22 | 1.72 | 10.16 | 0.01 | 0.00 | 0.00 | 0.02 |
| AHF-22 | 1.14 | 0.71 | 0.38 | 2.22 | 1.35 | 0.84 | 0.45 | 2.63 | 2.49 | 1.54 | 0.82 | 4.85 | 0.00 | 0.00 | 0.00 | 0.01 |
| AHF-23 | 1.08 | 0.67 | 0.36 | 2.10 | 2.07 | 1.28 | 0.68 | 4.02 | 3.14 | 1.94 | 1.04 | 6.12 | 0.00 | 0.00 | 0.00 | 0.01 |
| AHF-24 | 1.11 | 0.69 | 0.37 | 2.16 | 1.83 | 1.13 | 0.60 | 3.56 | 2.94 | 1.82 | 0.97 | 5.72 | 0.00 | 0.00 | 0.00 | 0.01 |
| AHF-25 | 1.17 | 0.72 | 0.39 | 2.28 | 1.61 | 1.00 | 0.53 | 3.14 | 2.78 | 1.72 | 0.92 | 5.43 | 0.00 | 0.00 | 0.00 | 0.01 |
| AHF-26 | 1.09 | 0.68 | 0.36 | 2.13 | 2.99 | 1.85 | 0.99 | 5.84 | 4.09 | 2.53 | 1.35 | 7.96 | 0.00 | 0.00 | 0.00 | 0.01 |
| AHF-27 | 1.31 | 0.81 | 0.43 | 2.56 | 1.52 | 0.94 | 0.50 | 2.96 | 2.83 | 1.75 | 0.93 | 5.51 | 0.00 | 0.00 | 0.00 | 0.01 |
| AHF-28 | 1.10 | 0.68 | 0.36 | 2.15 | 2.00 | 1.24 | 0.66 | 3.90 | 3.10 | 1.92 | 1.02 | 6.05 | 0.00 | 0.00 | 0.00 | 0.01 |
| AHF-29 | 0.69 | 0.43 | 0.23 | 1.34 | 2.28 | 1.41 | 0.75 | 4.43 | 2.96 | 1.83 | 0.98 | 5.77 | 0.00 | 0.00 | 0.00 | 0.00 |
| AHF-30 | 0.92 | 0.57 | 0.30 | 1.79 | 0.00 | 0.00 | 0.00 | 0.00 | 0.92 | 0.57 | 0.30 | 1.79 | 0.00 | 0.00 | 0.00 | 0.01 |
| Min. | 0.69 | 0.43 | 0.23 | 1.34 | 0.00 | 0.00 | 0.00 | 0.00 | 0.92 | 0.57 | 0.30 | 1.79 | 0.00 | 0.00 | 0.00 | 0.00 |
| Max. | 6.03 | 3.73 | 1.99 | 11.74 | 2.99 | 1.85 | 0.99 | 5.84 | 6.03 | 3.73 | 1.99 | 11.74 | 0.02 | 0.01 | 0.01 | 0.03 |
| Average | 1.81 | 1.12 | 0.60 | 3.52 | 1.49 | 0.92 | 0.49 | 2.91 | 3.30 | 2.04 | 1.09 | 6.43 | 0.01 | 0.00 | 0.00 | 0.01 |
| Parameter | pH | EC | TDS | TA | Turbidity | HCO3− | Na+ | K+ | Mg2+ | Ca2+ | SO42− | Cl− | NO3− | F− | Br− |
|---|---|---|---|---|---|---|---|---|---|---|---|---|---|---|---|
| pH | 1.000 | ||||||||||||||
| EC | 0.040 | 1.000 | |||||||||||||
| TDS | 0.145 | 0.971 ** | 1.000 | ||||||||||||
| TA | −0.109 | 0.840 ** | 0.784 ** | 1.000 | |||||||||||
| Turbidity | −0.574 ** | −0.331 | −0.321 | −0.190 | 1.000 | ||||||||||
| HCO3− | −0.109 | 0.840 ** | 0.784 ** | 1.000 ** | −0.190 | 1.000 | |||||||||
| Na+ | 0.000 | 0.981 ** | 0.938 ** | 0.792 ** | −0.369 | 0.792 ** | 1.000 | ||||||||
| K+ | 0.021 | 0.945 ** | 0.916 ** | 0.799 ** | −0.312 | 0.799 ** | 0.965 ** | 1.000 | |||||||
| Mg2+ | −0.081 | 0.968 ** | 0.923 ** | 0.848 ** | −0.250 | 0.848 ** | 0.981 ** | 0.966 ** | 1.000 | ||||||
| Ca2+ | −0.345 | 0.791 ** | 0.666 ** | 0.749 ** | −0.134 | 0.749 ** | 0.844 ** | 0.801 ** | 0.887 ** | 1.000 | |||||
| SO42− | 0.286 | 0.790 ** | 0.778 ** | 0.600 ** | −0.697 ** | 0.600 ** | 0.834 ** | 0.776 ** | 0.771 ** | 0.646 ** | 1.000 | ||||
| Cl− | −0.078 | 0.961 ** | 0.951 ** | 0.816 ** | −0.169 | 0.816 ** | 0.944 ** | 0.939 ** | 0.960 ** | 0.767 ** | 0.659 ** | 1.000 | |||
| NO3− | −0.470 * | −0.005 | −0.142 | −0.159 | 0.116 | −0.159 | 0.118 | 0.045 | 0.123 | 0.480 * | 0.060 | −0.014 | 1.000 | ||
| F− | 0.221 | 0.285 | 0.251 | 0.331 | −0.413 * | 0.331 | 0.306 | 0.301 | 0.251 | 0.120 | 0.345 | 0.219 | −0.272 | 1.000 | |
| Br− | 0.122 | 0.951 ** | 0.926 ** | 0.778 ** | −0.466 * | 0.778 ** | 0.945 ** | 0.911 ** | 0.925 ** | 0.742 ** | 0.787 ** | 0.931 ** | −0.004 | 0.291 | 1.000 |
| Parameter | Communality | Principal Components (PCs) | ||
|---|---|---|---|---|
| PC1 | PC2 | PC3 | ||
| pH | 0.788 | 0.023 | −0.877 | 0.137 |
| EC | 0.969 | 0.984 | 0.007 | −0.028 |
| TDS | 0.912 | 0.945 | −0.095 | −0.095 |
| TA | 0.888 | 0.877 | 0.070 | −0.338 |
| Turbidity | 0.868 | −0.381 | 0.691 | −0.496 |
| HCO3− | 0.888 | 0.877 | 0.070 | −0.338 |
| Na+ | 0.981 | 0.984 | 0.046 | 0.107 |
| K+ | 0.928 | 0.963 | 0.035 | 0.015 |
| Mg2+ | 0.988 | 0.982 | 0.150 | 0.014 |
| Ca2+ | 0.937 | 0.833 | 0.445 | 0.211 |
| SO42− | 0.904 | 0.826 | −0.285 | 0.374 |
| Cl− | 0.935 | 0.948 | 0.126 | −0.140 |
| NO3− | 0.942 | 0.017 | 0.660 | 0.711 |
| F− | 0.367 | 0.340 | −0.486 | −0.124 |
| Br− | 0.925 | 0.955 | −0.086 | 0.066 |
| Eigenvalue | – | 9.711 | 2.266 | 1.244 |
| Variability (%) | – | 64.740 | 15.107 | 8.291 |
| Cumulative (%) | – | 64.740 | 79.847 | 88.138 |
Disclaimer/Publisher’s Note: The statements, opinions and data contained in all publications are solely those of the individual author(s) and contributor(s) and not of MDPI and/or the editor(s). MDPI and/or the editor(s) disclaim responsibility for any injury to people or property resulting from any ideas, methods, instructions or products referred to in the content. |
© 2024 by the authors. Licensee MDPI, Basel, Switzerland. This article is an open access article distributed under the terms and conditions of the Creative Commons Attribution (CC BY) license (https://creativecommons.org/licenses/by/4.0/).
Share and Cite
Yassin, M.A.; Abba, S.I.; Shah, S.M.H.; Usman, A.G.; Egbueri, J.C.; Agbasi, J.C.; Khogali, A.; Baalousha, H.M.; Aljundi, I.H.; Sammen, S.S.; et al. Toward Decontamination in Coastal Regions: Groundwater Quality, Fluoride, Nitrate, and Human Health Risk Assessments within Multi-Aquifer Al-Hassa, Saudi Arabia. Water 2024, 16, 1401. https://doi.org/10.3390/w16101401
Yassin MA, Abba SI, Shah SMH, Usman AG, Egbueri JC, Agbasi JC, Khogali A, Baalousha HM, Aljundi IH, Sammen SS, et al. Toward Decontamination in Coastal Regions: Groundwater Quality, Fluoride, Nitrate, and Human Health Risk Assessments within Multi-Aquifer Al-Hassa, Saudi Arabia. Water. 2024; 16(10):1401. https://doi.org/10.3390/w16101401
Chicago/Turabian StyleYassin, Mohamed A., Sani I. Abba, Syed Muzzamil Hussain Shah, Abdullahi G. Usman, Johnbosco C. Egbueri, Johnson C. Agbasi, Abid Khogali, Husam Musa Baalousha, Isam H. Aljundi, Saad Sha. Sammen, and et al. 2024. "Toward Decontamination in Coastal Regions: Groundwater Quality, Fluoride, Nitrate, and Human Health Risk Assessments within Multi-Aquifer Al-Hassa, Saudi Arabia" Water 16, no. 10: 1401. https://doi.org/10.3390/w16101401
APA StyleYassin, M. A., Abba, S. I., Shah, S. M. H., Usman, A. G., Egbueri, J. C., Agbasi, J. C., Khogali, A., Baalousha, H. M., Aljundi, I. H., Sammen, S. S., & Scholz, M. (2024). Toward Decontamination in Coastal Regions: Groundwater Quality, Fluoride, Nitrate, and Human Health Risk Assessments within Multi-Aquifer Al-Hassa, Saudi Arabia. Water, 16(10), 1401. https://doi.org/10.3390/w16101401

