Stormwater Harvesting from Roof Catchments: A Review of Design, Efficiency, and Sustainability
Abstract
1. Introduction
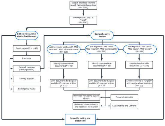
2. Materials and Methods
2.1. Bibliometric Review
2.2. Comprehensive Review
3. Results
3.1. Bibliometric Review
3.1.1. Network Mapping and Evolution of Keywords and Terms
3.1.2. Contingency Matrix
3.2. Comprehensive Review
3.2.1. Roof Runoff Quality
3.2.2. Components of Rainwater Harvesting System
Treatment Process
| Country | Roofing Materials | Roofing Area m2 | Type/Capacity of Storage Tank | Treatment Process | Materials for the Treatment Process | Result | Usage | Reference |
|---|---|---|---|---|---|---|---|---|
| Canada | Modified bitumen finish ply, polyvinyl chloride (PVC), and thermoplastic polyolefin (TPO) | 2052 | Precast concrete cisterns 25,000 L | Filtration and disinfection | Multimedia filters; activated carbon; micro-filters (5 to 1 μm nominal pore size); ultraviolet disinfection system; sodium hypochlorite addition | Rainwater collected would be unfit for human consumption if not treated before being distributed throughout the structure. | Non-potable | [26] |
| China | Asphalt felt roof | 37.5 | - | Grid filter, flocculation, and sedimentation | - | Roof runoff may satisfy the miscellaneous domestic wastewater quality standard for toilet flushing, city greening, car washing, and house cleaning. | Non-potable | [13] |
| Brazil | Masonry and ceramic tiles Gutters: galvanized sheet metal, aluminum alloy, and polyvinyl chloride (PVC) | 100 900 1422 | 1000 L and 1500 L | Filtration of coarse materials, discharge of first water, filtration of fine particulate material, and chlorination | For filter screens, 5000 L of water requires 8 g of calcium hypochlorite (65% active chlorine) diluted in 1.5 L of water. | The system is efficient, as the water sent to the sewage system is reused, contributes to utility bill savings, and helps prevent urban floods. | Non-potable | [42] |
| Indonesia | Zinc roof | - | Rain barrel | Mollusk sand filtration model and activated carbon sorption (0.2–5 mm.) | Activated carbon from coconut shell (0.2–5 mm); Mollusk sand from the shell of the shellfish (0.2–5 mm) | A decrease in turbidity and lead contamination was attained. | Potable | [25] |
| Nigeria | Asbestos, aluminum, corrugated galvanized iron, and plastic sheets | - | 255 L | Chlorination, boiling, alum, and a combination of alum and chlorine | Asbestos; aluminum; corrugated galvanized iron; plastic sheets | A decrease in turbidity after 3 mm diversion, removal of total soluble solids, and E. coli removal after alum + chlorine treatment. | Potable | [17] |
| India | Concrete Slab | - | - | Gravel filter and chlorination | Concrete tank; PVC gutters; gravel filter | Total coliforms dropped to negligible levels. All water samples had a pH that was close to neutral. Almost all water samples had fluoride and iron levels below acceptable standards. | Potable | [16] |
| New Zealand | Galvanized steel roof | - | Low-density polyethylene resin 200 L | Filtration Chlorination/boiling | 200-L emergency rainwater tanks (linear low-density polyethylene resin) with removable lid; Diverter (contains coarse screen), brass tap, and restraining strap | 69% of rain-fed tank samples collected in this study exceeded the health-based guideline value for the lead of 0.01 μg/L, indicating that the source is unsuitable for long-term consumption. | Non-potable | [15] |
| Vietnam | Corrugated tiles and cement, corrugated; steel sheets, or concrete roofs | - | Brick and concrete | 6% of Households added disinfectant 30% used strainers/filtration box 98% use Boiling water or Filtration with a reverse osmosis filter | - | All values meet the national standard of Vietnam for drinking water except coliforms; water can be potable if boiled. | Potable | [40] |
| India | - | - | - | Disinfection using pilot-scale solar photocatalytic fixed bed tubular reactor | Pyrex glass tubes immobilized with Ag-doped TiO2 | Removal of COD after 120 min; complete disinfection against E. coli after 120 min. | Potable | [41] |
| Turkey | Commercial flat sheet polymeric membranes | 2000 | 273,000 L | Nanofiltration | Filtration cell; nitrogen gas tank with a regulator; permeate collection cell; computer | Sulphate and NOM removal was observed. | Potable | [20] |
| South Korea | - | - | - | Solar-based disinfection of Pseudomonas aeruginosa (9 h) | 8 sterile PET bottles of 2 L capacity | Disinfection during sunny weather. | Non-potable | [43] |
| China | Stabilized-soil catchments | - | 8000 L | Fine mesh filter | Fine mesh filter; 8 m3 capacity cistern (cement, soil stabilizer) | The stored water did not meet drinking water standards due to high levels of bacterial contamination. | Non-potable | [28] |
| Brazil | - | 80 | Fatboy slim reservoir 2460 L | Filtration | 1.0 mm mesh; 2460-L fatboy slim reservoir with polyethylene coating | The rainwater was not suitable for drinking purposes. | Non-potable | [14] |
Efficiency of Treatment
3.2.3. Quantity and Reuse
3.2.4. Rainwater Harvesting Potential and Sustainability
4. Challenges and Future Directions
5. Conclusions
Author Contributions
Funding
Data Availability Statement
Acknowledgments
Conflicts of Interest
References
- Mekonnen, M.M.; Hoekstra, A.Y. Four billion people facing severe water scarcity. Sci. Adv. 2016, 2, e1500323. [Google Scholar] [CrossRef] [PubMed]
- Burek, P.; Satoh, Y.; Fischer, G.; Taher Kahil, M.; Scherzer, A.; Tramberend, S.; Fabiola Nava, L.; Wada, Y.; Wiberg, D.; Cosgrove, B.; et al. Water Futures and Solution Fast Track Initiative-Final Report. International Institute for Applied Systems Analysis. Laxenburg, Austria, 2016. Available online: https://www.iiasa.ac.at (accessed on 13 June 2022).
- Tzanakakis, V.A.; Paranychianakis, N.V.; Angelakis, A.N. Water Supply and Water Scarcity. Water 2020, 12, 2347. [Google Scholar] [CrossRef]
- Sui, Q.; Cao, X.; Lu, S.; Zhao, W.; Qiu, Z.; Yu, G. Occurrence, sources and fate of pharmaceuticals and personal care products in the groundwater: A review. Emerg. Contam. 2015, 1, 14–24. [Google Scholar] [CrossRef]
- Li, H.; Lu, Y. Analysis and Evaluation of the Urban Rainwater Harvesting System in Green Buildings. In E3S Web of Conferences; EDP Sciences: Shanghai, China, 2019; Volume 118, p. 03028. [Google Scholar] [CrossRef]
- Boguniewicz-Zabłocka, J.; Capodaglio, A.G. Analysis of Alternatives for Sustainable Stormwater Management in Small Developments of Polish Urban Catchments. Sustainability 2020, 12, 10189. [Google Scholar] [CrossRef]
- Gee, K.D.; Schimoler, D.; Charron, B.T.; Woodward, M.D.; Hunt, W.F. A Comparison of Methods to Address Anaerobic Conditions in Rainwater Harvesting Systems. Water 2021, 13, 3419. [Google Scholar] [CrossRef]
- Villar-Navascués, R.; Pérez-Morales, A.; Gil-Guirado, S. Assessment of Rainwater Harvesting Potential from Roof Catchments through Clustering Analysis. Water 2020, 12, 2623. [Google Scholar] [CrossRef]
- Ranaee, E.; Abbasi, A.A.; Yazdi, J.T.; Ziyaee, M. Feasibility of Rainwater Harvesting and Consumption in a Middle Eastern Semiarid Urban Area. Water 2021, 13, 2130. [Google Scholar] [CrossRef]
- Huang, Z.; Nya, E.L.; Rahman, M.A.; Mwamila, T.B.; Cao, V.; Gwenzi, W.; Noubactep, C. Integrated Water Resource Management: Rethinking the Contribution of Rainwater Harvesting. Sustainability 2021, 13, 8338. [Google Scholar] [CrossRef]
- Ward, S.; Butler, D. Rainwater Harvesting and Social Networks: Visualising Interactions for Niche Governance, Resilience and Sustainability. Water 2016, 8, 526. [Google Scholar] [CrossRef]
- Bigurra-Alzati, C.A.; Ortiz-Gómez, R.; Vázquez-Rodríguez, G.A.; López-León, L.D.; Lizárraga-Mendiola, L. Water Conservation and Green Infrastructure Adaptations to Reduce Water Scarcity for Residential Areas with Semi-Arid Climate: Mineral de la Reforma, Mexico. Water 2020, 13, 45. [Google Scholar] [CrossRef]
- Hou, L.; Zhang, X. Comparing urban runoff quality of a felt roof and an asphalt road in Beijing. Hydrol. Res. 2014, 45, 282–291. [Google Scholar] [CrossRef]
- Maroneze, M.M.; Zepka, L.Q.; Vieira, J.G.; Queiroz, M.I.; Jacob-Lopes, E. A Tecnologia de Remoção de Fósforo: Gerenciamento Do Elemento Em Resíduos Industriais. Rev. Ambient. Agua 2014, 9, 445–458. [Google Scholar] [CrossRef]
- Stewart, C.; Kim, N.D.; Johnston, D.M.; Nayyerloo, M. Health Hazards Associated with Consumption of Roof-Collected Rainwater in Urban Areas in Emergency Situations. Int. J. Environ. Res. Public Health 2016, 13, 1012. [Google Scholar] [CrossRef]
- Deshmukh, S. Comparitive study on physico-chemical and bacteriological analysis of harvested rainwater and non harvested groundwater. Rasayan J. Chem. 2018, 11, 331–338. [Google Scholar] [CrossRef]
- John, C.K.; Pu, J.H.; Moruzzi, R.; Pandey, M.; Azamathulla, H.M. Reusable rainwater quality at the Ikorodu area of Lagos, Nigeria: Impact of first-flush and household treatment techniques. J. Water Sanit. Hyg. Dev. 2021, 11, 732–745. [Google Scholar] [CrossRef]
- Hamilton, K.A.; Parrish, K.; Ahmed, W.; Haas, C.N. Assessment of Water Quality in Roof-Harvested Rainwater Barrels in Greater Philadelphia. Water 2018, 10, 92. [Google Scholar] [CrossRef]
- Köse-Mutlu, B. Natural organic matter and sulphate elimination from rainwater with nanofiltration technology and process optimisation using response surface methodology. Water Sci. Technol. 2021, 83, 580–594. [Google Scholar] [CrossRef]
- Song, Y.; Du, X.; Ye, X. Analysis of Potential Risks Associated with Urban Stormwater Quality for Managed Aquifer Recharge. Int. J. Environ. Res. Public Health 2019, 16, 3121. [Google Scholar] [CrossRef]
- Scopus Preview—Scopus—Welcome to SCOPUS. Available online: https://www.scopus.com/home.uri (accessed on 24 June 2022).
- Home—Cortext. Available online: https://www.cortext.net/ (accessed on 24 June 2022).
- Zhang, L.; Liu, W.; Zheng, B.; Xu, A.; Sun, B. Features of Roof Rainwater Runoff Pollution in a Northern Coastal City under the Effects of Multiple Factors. Int. J. Sustain. Dev. Plan. 2020, 15, 431–438. [Google Scholar] [CrossRef]
- Wahyuningsih, N.D.; Suwartha, N.; Hartono, D.M.; Pratama, M.A. Evaluating the effect of roof type variations on the quality of rainwater runoff for rainwater harvesting development. In AIP Conference Proceedings; American Institute of Physics Inc.: Melville, NY, USA, 2020; Volume 2230, p. 050004. [Google Scholar] [CrossRef]
- Khayan, K.; Husodo, A.H.; Astuti, I.; Sudarmadji, S.; Djohan, T.S. Rainwater as a Source of Drinking Water: Health Impacts and Rainwater Treatment. J. Environ. Public Health 2019, 2019, 1760950. [Google Scholar] [CrossRef]
- Cupido, A.; Baetz, B.; Guo, Y.; Robertson, A. An evaluation of rainwater runoff quality from selected white roof membranes. Water Qual. Res. J. 2012, 47, 66–79. [Google Scholar] [CrossRef]
- Hossen, A.; Hoque, A.; Salauddin, M.; Pal, S.K.; Muktadir, M.G.; Jahan, H. Evaluation of physicochemical and trace metal qualities of rainwater in the south-eastern region of Bangladesh. Ann. Laparosc. Endosc. Surg. 2021, 70, 757–772. [Google Scholar] [CrossRef]
- Wu, L.; Gao, J.; Zhao, W.; Xu, X.; Yin, Y.; Wu, L. Quality assessment of rainwater and harvested rainwater stored in different types of cisterns. Water Sci. Technol. Water Supply 2016, 17, 652–664. [Google Scholar] [CrossRef]
- Bradford, A.; Denich, C. Rainwater management to mitigate the effects of development on the urban hydrologic cycle. J. Green Build. 2007, 2, 37–52. [Google Scholar] [CrossRef]
- Zdeb, M.; Zamorska, J.; Papciak, D.; Skwarczyńska-Wojsa, A. Investigation of Microbiological Quality Changes of Roof-Harvested Rainwater Stored in the Tanks. Resources 2021, 10, 103. [Google Scholar] [CrossRef]
- Karczmarczyk, A.; Baryła, A.; Kożuchowski, P. Design and Development of Low P-Emission Substrate for the Protection of Urban Water Bodies Collecting Green Roof Runoff. Sustainability 2017, 9, 1795. [Google Scholar] [CrossRef]
- Strzebońska, M.; Gruszecka-Kosowska, A.; Kostka, A. Chemistry and Microbiology of Urban Roof Runoff in Kraków, Poland with Ecological and Health Risk Implications. Appl. Sci. 2020, 10, 8554. [Google Scholar] [CrossRef]
- Hazmi, A.; Rosadi, M.Y.; Desmiarti, R.; Li, F. Effect of Radio-Frequency Treatment on the Changes of Dissolved Organic Matter in Rainwater. Water 2022, 14, 111. [Google Scholar] [CrossRef]
- Lundström, T.S.; Åkerstedt, H.O.; Larsson, I.A.S.; Marsalek, J.; Viklander, M. Dynamic Distributed Storage of Stormwater in Sponge-Like Porous Bodies: Modelling Water Uptake. Water 2020, 12, 2080. [Google Scholar] [CrossRef]
- John, C.K.; Pu, J.H.; Pandey, M.; Moruzzi, R. Impacts of sedimentation on rainwater quality: Case study at Ikorodu of Lagos, Nigeria. Water Supply 2021, 21, 3356–3369. [Google Scholar] [CrossRef]
- Hofman-Caris, R.; Bertelkamp, C.; de Waal, L.; Brand, T.v.D.; Hofman, J.; van der Aa, R.; van der Hoek, J.P. Rainwater Harvesting for Drinking Water Production: A Sustainable and Cost-Effective Solution in The Netherlands? Water 2019, 11, 511. [Google Scholar] [CrossRef]
- Rahman, A. Recent Advances in Modelling and Implementation of Rainwater Harvesting Systems towards Sustainable Development. Water 2017, 9, 959. [Google Scholar] [CrossRef]
- Muktiningsih, S.D.; Putri, D.M.A.R.M.S. Study of the potential use of rainwater as clean water with simple media gravity filters: A review. In IOP Conference Series: Earth and Environmental Science; IOP Publishing Ltd.: Bristol, UK, 2021; Volume 733, p. 012147. [Google Scholar] [CrossRef]
- Fitobór, K.; Quant, B. Is the Microfiltration Process Suitable as a Method of Removing Suspended Solids from Rainwater? Resources 2021, 10, 21. [Google Scholar] [CrossRef]
- Dao, D.A.; Tran, S.H.; Dang, H.T.T.; Nguyen, V.-A.; Do, C.V.; Han, M. Assessment of rainwater harvesting and maintenance practice for better drinking water quality in rural areas. Aqua Water Infrastruct. Ecosyst. Soc. 2021, 70, 202–216. [Google Scholar] [CrossRef]
- Saran, S.; Arunkumar, P.; Devipriya, S.P. Disinfection of roof harvested rainwater for potable purpose using pilot-scale solar photocatalytic fixed bed tubular reactor. Water Sci. Technol. Water Supply 2017, 18, 49–59. [Google Scholar] [CrossRef]
- Lima, C.A.S.; de Souza, R.S.; Almeida, A.K.; de Almeida, I.K. Economic feasibility of a rainwater harvesting system in a residential condominium in the Brazilian Midwest. Int. J. Sustain. Eng. 2021, 14, 1950–1961. [Google Scholar] [CrossRef]
- Amin, M.N.; Nawaz, M.; Han, M. Solar Disinfection of Pseudomonas aeruginosa in Harvested Rainwater: A Step towards Potability of Rainwater. PLoS ONE 2014, 9, e90743. [Google Scholar] [CrossRef]
- Ahmed, S.M.; Zhou, B.; Zhao, H.; Zheng, Y.P.; Wang, Y.; Xia, S. Developing a Composite Vertical Flow Constructed Wetlands for Rainwater Treatment. Membr. Water Treat. 2020, 11, 87–95. [Google Scholar] [CrossRef]
- Bus, A.; Szelągowska, A. Green Water from Green Roofs—The Ecological and Economic Effects. Sustainability 2021, 13, 2403. [Google Scholar] [CrossRef]
- Hardin, M.; Wanielista, M.; Chopra, M. A Mass Balance Model for Designing Green Roof Systems that Incorporate a Cistern for Re-Use. Water 2012, 4, 914–931. [Google Scholar] [CrossRef]
- Da Silva, M.; Najjar, M.K.; Hammad, A.W.A.; Haddad, A.; Vazquez, E. Assessing the Retention Capacity of an Experimental Green Roof Prototype. Water 2019, 12, 90. [Google Scholar] [CrossRef]
- Pirouz, B.; Palermo, S.A.; Turco, M. Improving the Efficiency of Green Roofs Using Atmospheric Water Harvesting Systems (An Innovative Design). Water 2021, 13, 546. [Google Scholar] [CrossRef]
- Flores, P.E.D.; Maniquiz-Redillas, M.C.; Kim, L.-H. Evaluation on the environmental effects of rain garden treating roof stormwater runoff. J. Wetl. Res. 2016, 18, 10–15. [Google Scholar] [CrossRef]
- Słyś, D.; Stec, A.; Zeleňáková, M. A LCC Analysis of Rainwater Management Variants. Ecol. Chem. Eng. S 2012, 19, 359–372. [Google Scholar] [CrossRef]
- Oberascher, M.; Dastgir, A.; Li, J.; Hesarkazzazi, S.; Hajibabaei, M.; Rauch, W.; Sitzenfrei, R. Revealing the Challenges of Smart Rainwater Harvesting for Integrated and Digital Resilience of Urban Water Infrastructure. Water 2021, 13, 1902. [Google Scholar] [CrossRef]
- Bafdal, N. Rainfall Harvesting as Resources of Self Watering Fertigation System with Various Growing Medias. Int. J. Adv. Sci. Eng. Inf. Technol. 2016, 6, 787. [Google Scholar] [CrossRef]
- Custódio, D.A.; Ghisi, E. Assessing the Potential for Potable Water Savings in the Residential Sector of a City: A Case Study of Joinville City. Water 2019, 11, 2074. [Google Scholar] [CrossRef]
- Liuzzo, L.; Notaro, V.; Freni, G. A Reliability Analysis of a Rainfall Harvesting System in Southern Italy. Water 2016, 8, 18. [Google Scholar] [CrossRef]
- Corvaro, S. Water efficiency and economic assessment of domestic rainwater harvesting systems in buildings with one- to three-floor elevations. Water Sci. Technol. Water Supply 2019, 19, 2422–2434. [Google Scholar] [CrossRef]
- Taffere, G.R.; Beyene, A.; Vuai, S.A.H.; Gasana, J.; Seleshi, Y. Reliability analysis of roof rainwater harvesting systems in a semi-arid region of sub-Saharan Africa: Case study of Mekelle, Ethiopia. Hydrol. Sci. J. 2016, 61, 1135–1140. [Google Scholar] [CrossRef]
- Abuelfutouh, N.A.K.; Jamie, M.; Nour, A.; Fuad, N.I. Rainwater harvesting quality assessment and evaluation: IIUM case study. IIUM Eng. J. 2020, 21, 12–22. [Google Scholar] [CrossRef]
- Singh, O.; Turkiya, S. Assessing Potential for Rooftop Rainwater Harvesting:An Option for Sustainable Rural Domestic Water Supply in Arid Region of Haryana. J. Rural Dev. 2017, 36, 49. [Google Scholar] [CrossRef]
- Ross, T.T.; Alim, M.A.; Rahman, A. Community-Scale Rural Drinking Water Supply Systems Based on Harvested Rainwater: A Case Study of Australia and Vietnam. Water 2022, 14, 1763. [Google Scholar] [CrossRef]
- Londra, P.; Theocharis, A.T.; Baltas, E.; Tsihrintzis, V.A. Assessment of rainwater harvesting tank size for livestock use. Water Sci. Technol. Water Supply 2017, 18, 555–566. [Google Scholar] [CrossRef]
- Londra, P.A.; Kotsatos, I.-E.; Theotokatos, N.; Theocharis, A.T.; Dercas, N. Reliability Analysis of Rainwater Harvesting Tanks for Irrigation Use in Greenhouse Agriculture. Hydrology 2021, 8, 132. [Google Scholar] [CrossRef]
- Snir, O.; Friedler, E. Dual Benefit of Rainwater Harvesting—High Temporal-Resolution Stochastic Modelling. Water 2021, 13, 2415. [Google Scholar] [CrossRef]
- Al-Batsh, N.; Al-Khatib, I.A.; Ghannam, S.; Anayah, F.; Jodeh, S.; Hanbali, G.; Khalaf, B.; van der Valk, M. Assessment of Rainwater Harvesting Systems in Poor Rural Communities: A Case Study from Yatta Area, Palestine. Water 2019, 11, 585. [Google Scholar] [CrossRef]
- Pearlmutter, D.; Pucher, B.; Calheiros, C.S.C.; Hoffmann, K.A.; Aicher, A.; Pinho, P.; Stracqualursi, A.; Korolova, A.; Pobric, A.; Galvão, A.; et al. Closing Water Cycles in the Built Environment through Nature-Based Solutions: The Contribution of Vertical Greening Systems and Green Roofs. Water 2021, 13, 2165. [Google Scholar] [CrossRef]
- Domínguez, I.; Ward, S.; Mendoza, J.G.; Rincón, C.I.; Oviedo-Ocaña, E.R. End-User Cost-Benefit Prioritization for Selecting Rainwater Harvesting and Greywater Reuse in Social Housing. Water 2017, 9, 516. [Google Scholar] [CrossRef]
- Oviedo-Ocaña, E.R.; Dominguez, I.; Ward, S.; Rivera-Sanchez, M.L.; Zaraza-Peña, J.M. Financial feasibility of end-user designed rainwater harvesting and greywater reuse systems for high water use households. Environ. Sci. Pollut. Res. 2018, 25, 19200–19216. [Google Scholar] [CrossRef]
- Cureau, R.J.; Ghisi, E. Reduction of Potable Water Consumption and Sewage Generation on a City Scale: A Case Study in Brazil. Water 2019, 11, 2351. [Google Scholar] [CrossRef]
- Zubala, T. The Working Conditions and Optimisation of a Large Rainwater Harvesting and Treatment System in an Area at a Risk of Erosion. Water Resour. Manag. 2022, 36, 135–152. [Google Scholar] [CrossRef]
- Kwon, Y.; Hwang, J.; Seo, Y. Performance of a RBSN under the RCP Scenarios: A Case Study in South Korea. Sustainability 2018, 10, 1242. [Google Scholar] [CrossRef]
- Imteaz, M.A.; Bayatvarkeshi, M.; Karim, R. Developing Generalised Equation for the Calculation of PayBack Period for Rainwater Harvesting Systems. Sustainability 2021, 13, 4266. [Google Scholar] [CrossRef]
- Park, D.; Um, M.-J. Sustainability Index Evaluation of the Rainwater Harvesting System in Six US Urban Cities. Sustainability 2018, 10, 280. [Google Scholar] [CrossRef]
- Godyń, I.; Grela, A.; Stajno, D.; Tokarska, P. Sustainable Rainwater Management Concept in a Housing Estate with a Financial Feasibility Assessment and Motivational Rainwater Fee System Efficiency Analysis. Water 2020, 12, 151. [Google Scholar] [CrossRef]
- Stec, A.; Zeleňáková, M. An Analysis of the Effectiveness of Two Rainwater Harvesting Systems Located in Central Eastern Europe. Water 2019, 11, 458. [Google Scholar] [CrossRef]
- Rahman, S.; Khan, M.T.R.; Akib, S.; Din, N.B.C.; Biswas, S.K.; Shirazi, S.M. Sustainability of Rainwater Harvesting System in terms of Water Quality. Sci. World J. 2014, 2014, 721357. [Google Scholar] [CrossRef]
- Kakoulas, D.A.; Golfinopoulos, S.K.; Koumparou, D.; Alexakis, D.E. The Effectiveness of Rainwater Harvesting Infrastructure in a Mediterranean Island. Water 2022, 14, 716. [Google Scholar] [CrossRef]
- Campisano, A.; D’amico, G.; Modica, C. Water Saving and Cost Analysis of Large-Scale Implementation of Domestic Rain Water Harvesting in Minor Mediterranean Islands. Water 2017, 9, 916. [Google Scholar] [CrossRef]
- Musz-Pomorska, A.; Widomski, M.K.; Gołębiowska, J. Financial Sustainability of Selected Rain Water Harvesting Systems for Single-Family House under Conditions of Eastern Poland. Sustainability 2020, 12, 4853. [Google Scholar] [CrossRef]
- Tavares, L.C.; Bravo, J.M.; Tassi, R.; Almeida, I.R.; Wartchow, D. Socioeconomic potential for rainwater harvesting systems in southern Brazilian municipalities. Water Supply 2021, 22, 14–30. [Google Scholar] [CrossRef]
- Everett, G.; Lamond, J. Green roof perceptions: Newcastle, UK CBD owners/occupiers. J. Corp. Real Estate 2019, 21, 130–147. [Google Scholar] [CrossRef]
- Sámano-Romero, G.; Mautner, M.; Chávez-Mejía, A.; Jiménez-Cisneros, B. Assessing Marginalized Communities in Mexico for Implementation of Rainwater Catchment Systems. Water 2016, 8, 140. [Google Scholar] [CrossRef]
- Chini, C.M.; Canning, J.F.; Schreiber, K.L.; Peschel, J.M.; Stillwell, A.S. The Green Experiment: Cities, Green Stormwater Infrastructure, and Sustainability. Sustainability 2017, 9, 105. [Google Scholar] [CrossRef]
- Hsueh, S.-L.; Feng, Y.; Sun, Y.; Jia, R.; Yan, M.-R. Using AI-MCDM Model to Boost Sustainable Energy System Development: A Case Study on Solar Energy and Rainwater Collection in Guangdong Province. Sustainability 2021, 13, 12505. [Google Scholar] [CrossRef]
- Freeborn, J.R.; Sample, D.J.; Fox, L.J. Residential stormwater: Methods for decreasing runoff and increasing stormwater infiltration. J. Green Build. 2012, 7, 15–30. [Google Scholar] [CrossRef]
- Flores, P.E.D.; Maniquiz-Redillas, M.C.; Geronimo, F.K.F.; Alihan, J.C.P.; Kim, L.-H. Transport of nonpoint source pollutants and stormwater runoff in a hybrid rain garden system. J. Wetl. Res. 2016, 18, 481–487. [Google Scholar] [CrossRef]
- Huang, C.-L.; Hsu, N.-S.; Wei, C.-C.; Luo, W.-J. Optimal Spatial Design of Capacity and Quantity of Rainwater Harvesting Systems for Urban Flood Mitigation. Water 2015, 7, 5173–5202. [Google Scholar] [CrossRef]
- Freni, G.; Liuzzo, L. Effectiveness of Rainwater Harvesting Systems for Flood Reduction in Residential Urban Areas. Water 2019, 11, 1389. [Google Scholar] [CrossRef]
- Bernard, B.; Joyfred, A. Contribution of Rainfall on Rooftop Rainwater Harvesting and Saving on the Slopes of Mt. Elgon, East Africa. Sci. World J. 2020, 2020, 7196342. [Google Scholar] [CrossRef]
- Sharma, A.K.; Gardner, T. Comprehensive Assessment Methodology for Urban Residential Rainwater Tank Implementation. Water 2020, 12, 315. [Google Scholar] [CrossRef]
- Lupia, F.; Baiocchi, V.; Lelo, K.; Pulighe, G. Exploring Rooftop Rainwater Harvesting Potential for Food Production in Urban Areas. Agriculture 2017, 7, 46. [Google Scholar] [CrossRef]
- Fanteso, B.; Yessoufou, K. Diversity and determinants of traditional water conservation technologies in the Eastern Cape Province, South Africa. Environ. Monit. Assess. 2022, 194, 161. [Google Scholar] [CrossRef] [PubMed]
- Xu, W.D.; Fletcher, T.D.; Duncan, H.P.; Bergmann, D.J.; Breman, J.; Burns, M.J. Improving the Multi-Objective Performance of Rainwater Harvesting Systems Using Real-Time Control Technology. Water 2018, 10, 147. [Google Scholar] [CrossRef]
- Domènech, L. Rethinking Water Management: From Centralised to Decentralised Water Supply and Sanitation Models; Documents d’Anàlisi Geogràfica: Barcelona, Spain, 2011; Volume 57. [Google Scholar]
- Seo, Y.; Park, S.Y.; Kim, Y.-O. Potential Benefits from Sharing Rainwater Storages Depending on Characteristics in Demand. Water 2015, 7, 1013–1029. [Google Scholar] [CrossRef]
- Stec, A.; Słyś, D. Financial and Social Factors Influencing the Use of Unconventional Water Systems in Single-Family Houses in Eight European Countries. Resources 2022, 11, 16. [Google Scholar] [CrossRef]








| TSS (% Removed) | pH (% Increased) | Turbidity (% Removed) | COD (% Removed) | E. coli (% Removed) | |
|---|---|---|---|---|---|
| Mean | 72.75 | 31.54 | 52.71 | 63.61 | 79.23 |
| Median | 71 | 26 | 50 | 64 | 87.69 |
| Minimum | 70 | 16 | 11 | 32.68 | 50 |
| Maximum | 79 | 52.63 | 99 | 90 | 100 |
| Standard Deviation | 4.27 | 18.93 | 33.26 | 19.26 | 24.57 |
| Coefficient of Variation | 0.06 | 0.6 | 0.63 | 0.3 | 0.31 |
| Skewness | 1.73 | 1.2 | −0.07 | −0.43 | −0.47 |
| Country | Occupancy | Roofing Area (m2) | Daily Consumption (L/d/Capita) | Payback Period (Years) | IRR * (%/# of Years) | Reference |
|---|---|---|---|---|---|---|
| Brazil | 2 houses, 4 inhabitants/house | 100–1422 | 150 | 3.5 | 19/25 | [42] |
| Colombia | 65 houses/5 inhabitants/house | 30.5 | 130 | 30 | 4.7/30 | [65] |
| Colombia | 1 house, 4 inhabitants | 101 | 203 | 23 | 6.5/50 | [66] |
| Netherlands | 4 houses | 140–235 | 119 | 60 | - | [36] |
| Poland | 16 multi-family buildings | 13,250 | - | 100 | 9/12 | [72] |
| Poland | Dormitory/600 inhabitants | 2450 | - | 30 | - | [73] |
| Slovakia | Dormitory/600 inhabitants | 4900 | - | 20.27 | - | |
| Bangladesh | 1 residential building/60 inhabitants | 16.72 | 135 | 3–4 | - | [74] |
| Greece | 1 house/2 inhabitants | 100 | 200 | 28 | - | [75] |
| Italy | 984 Multi-story/multi-family building/1–6 inhabitants per apartment | 25–100 | - | 10 | 50/15 | [76] |
| Poland | Single-family house/4 inhabitants | 230 | 243.9 | 30 | - | [77] |
Disclaimer/Publisher’s Note: The statements, opinions and data contained in all publications are solely those of the individual author(s) and contributor(s) and not of MDPI and/or the editor(s). MDPI and/or the editor(s) disclaim responsibility for any injury to people or property resulting from any ideas, methods, instructions or products referred to in the content. |
© 2023 by the authors. Licensee MDPI, Basel, Switzerland. This article is an open access article distributed under the terms and conditions of the Creative Commons Attribution (CC BY) license (https://creativecommons.org/licenses/by/4.0/).
Share and Cite
Bañas, K.; Robles, M.E.; Maniquiz-Redillas, M. Stormwater Harvesting from Roof Catchments: A Review of Design, Efficiency, and Sustainability. Water 2023, 15, 1774. https://doi.org/10.3390/w15091774
Bañas K, Robles ME, Maniquiz-Redillas M. Stormwater Harvesting from Roof Catchments: A Review of Design, Efficiency, and Sustainability. Water. 2023; 15(9):1774. https://doi.org/10.3390/w15091774
Chicago/Turabian StyleBañas, Karen, Miguel Enrico Robles, and Marla Maniquiz-Redillas. 2023. "Stormwater Harvesting from Roof Catchments: A Review of Design, Efficiency, and Sustainability" Water 15, no. 9: 1774. https://doi.org/10.3390/w15091774
APA StyleBañas, K., Robles, M. E., & Maniquiz-Redillas, M. (2023). Stormwater Harvesting from Roof Catchments: A Review of Design, Efficiency, and Sustainability. Water, 15(9), 1774. https://doi.org/10.3390/w15091774

