Abstract
Climate change has reduced the availability of good quality water for agriculture, while favoring the proliferation of harmful insects, especially in Mediterranean areas. Deploying IoT-based systems can help optimize water-use efficiency in agriculture and address problems caused by extreme weather events. This work presents an IoT-based monitoring system for obtaining soil moisture, soil electrical conductivity, soil temperature and meteorological data useful in irrigation management and pest control. The proposed system was implemented and evaluated for olive parcels located both at coastal and inland areas of the eastern part of Crete; these areas face severe issues with water availability and saltwater intrusion (coastal region). The system includes the monitoring of soil moisture and atmospheric sensors, with the aim of providing information to farmers for decision-making and at the future implementation of an automated irrigation system, optimizing the use of water resources. Data acquisition was performed through smart sensors connected to a microcontroller. Data were received at a portal and made available on the cloud, being monitored in real-time through an open-source IoT platform. An e-mail alert was sent to the farmers when soil moisture was lower than a threshold value specific to the soil type or when climatic conditions favored the development of the olive fruit fly. One of the main advantages of the proposed decision-making system is a low-cost IoT solution, as it is based on open-source software and the hardware on edge devices consists of widespread economic modules. The reliability of the IoT-based monitoring system has been tested and could be used as a support service tool offering an efficient irrigation and pest control service.
1. Introduction
Irrigated agriculture is the sector that contributes the most to total water withdrawals in the main olive oil producing Mediterranean countries, with a share of about 75% of total water withdrawals on average [1]. However, increased water demand from other sectors such as tourism and climate change will limit the available water resources for agriculture in the coming decades and affect water quantity and quality. Efficient use of irrigation water is a key factor in resolving water scarcity issues, but it is also important for optimizing crop yields. The limited availability of water increases the interest of growers to save water by improved irrigation scheduling, as the cost of water rises. Thus, accurate irrigation scheduling remains a major challenge for growers [2,3].
To mitigate climate-water impacts on agricultural production, proper and sustainable agricultural practices related to water, soil and crops should be adopted by growers. Especially growers in arid and semi-arid orchard environments, who face significant problems with water availability, water salinity due to saltwater intrusion into coastal aquifers as well as occasional outbreaks of pest infestation. Thus, irrigation and pest/disease control require accurate management for optimizing crop productivity, water-use efficiency and diminishing environmental impacts [4]. In such environments, there is a potential to improve water-use efficiency through smart irrigation systems, especially with the advent of wireless communication technologies, monitoring systems and advanced control strategies for optimal irrigation scheduling [5].
Adopting irrigation management strategies to increase water-use efficiency such as deficit irrigation [6] or smart irrigation systems [7] requires several sensors to monitor soil water availability. The assessment of the water status of plants is usually performed with soil moisture sensors that provide data on the volumetric content of water in the soil [8]. Depending on their technology, these sensors provide an analog or digital signal and have the ability to communicate with recorders. In recent years, in addition to moisture sensors, smart sensors have been developed that simultaneously measure electrical conductivity and soil temperature in addition to moisture [9].
The rapid development of wireless sensor networks (WSNs) has led to the use of sensors with minimal need for wiring and great improvements in their installation and maintenance [10,11,12]. A wireless sensor network consists of several spatially distributed measurement points, called nodes, that communicate wirelessly with each other. The data received from each of them is stored in a central hub and processed for irrigation management. The weakness of such systems is that they use a central communication structure (gateway) to communicate with the end user, which can lead to the collapse of the entire system if this device has limited connectivity [13].
Generally, the Internet of Things (IoT) refers as a cluster of physical objects that are integrated with multiple sensors, processing capability, software and other technologies that facilitate communication with other devices and the cloud. IoT-based systems exchange data without having physical interaction with the user and suppliers through different modern wireless technologies and network solutions [14]. The evolution of mobile networks and the development of the IoT has made mobile Internet communications (GSM/GPRS, LTE, and NB) inexpensive. This enabled more flexibility in the deployment of nodes in a wireless network as each node contains a mobile communication unit. In this way, the topology of the network is changed from centralized to distributed, resulting in minimal impact on the operation of the network in the case of a single-node connection failure. The disadvantage of the mobile network is the increased energy requirements for the transmission of the signals from the nodes, so careful planning should be adopted to ensure the lowest possible energy consumption [15].
The use of sophisticated soil moisture and environmental sensors combined with appropriate recorders allows the application of algorithms to automatically estimate the amount of water needed and apply it at the right time [16]. They also enable agricultural alerts to be automatically sent when weather conditions favor the development of diseases or pests, so that farmers can take appropriate protective measures. As we move towards enhancing decision-making to support farmers and growers, the analysis of sensor data and exploiting intelligent scheduling of processes within a unified platform and framework is crucial [17,18]. Today, a large number of companies offering platforms for sensor data visualization are available in the market [19,20,21,22]. However, they require skilled farmers who know how to interpret the data and implement the appropriate management strategy. Most of these platforms are basically commercial and often have high costs, which prevents the farmer from adopting them [23]. Previous researchers developed open IoT platforms for agriculture [24,25] but none of them combines scalability, multi-tenancy, cartographic background environment and creation of alerts when the value of a measurement passes a predetermined threshold. The novelty of this work is that it combines a decision support system for irrigation and plant protection with the above features connected with energy efficient low-cost end devices.
Within this context, this work presents the design and implementation of a decision support system (DSS) through a low-cost IoT-based platform that provides irrigation management and plant protection advice to Mediterranean olive farmers. For this purpose, a network of reliable sensors was created to measure important soil and climate parameters in the areas of interest. Sensor data being stored in a database of an open-source IoT platform installed on the premises. Irrigation dose is estimated through a real-time computation, based on soil information, while weather information assists decision-making regarding plant protection. The proposed platform, through its capabilities, can effectively support the use of irrigation water towards increasing water productivity (ratio between the actual yield of the crop and the total water involved in crop production). In addition, based on the olive fly alerts provided by the platform, the user can act at the right time to minimize the risk of pest infestation that could affect production and reduce environmental impact through the correct use of pesticides.
This manuscript is organized into the following two major sections. The section “Materials and methods”, which includes information about the study area, the IoT platform, the irrigation model and the irrigation strategies–olive fruit fly alarm rules. The section “Implementation and discussion”, which includes information about the device implementation (IoT-based monitoring system), the user interface-scheduled alarms for irrigation/pest control and benefits of the proposed system as well as steps for further improvements.
2. Materials and Methods
2.1. Study Area
In this study, an IoT platform system supporting optimal irrigation and decision-making approaches in olive growing regions was developed in two nearby pilot areas at the eastern part of the Island of Crete, as part of the AgriCapture CO2 HORIZON project. The first area is located on the coastal side and the other on the inland side (Figure 1). In general, in the study areas, more than 82% of the total water used is consumed for irrigation purposes, while over 92% of the total water supply comes from groundwater [26]. Considering that the agricultural sector is the primary consumer of water in Crete and the study areas face the most acute issues with water availability and saltwater intrusion, developing an easy-to-use and low-cost smart irrigation and decision-making system for ensuring water-use efficiency is a great task.
Figure 1.
Spatial distribution of the study areas, the soil sensors (S 1–S 8) as well as the meteorological stations (M1 and M2).
Since olives are the dominant crop in the eastern part of Crete, and thus in both studied areas, four experimental drip irrigated olive groves were selected for each area to develop the proposed smart irrigation and decision-making system (Figure 1). These experimental sites were selected based on different criteria such as (a) soil and geomorphological characteristics, (b) climatic conditions, (c) water availability, (d) the existence of water salinity due to saltwater intrusion, (e) the agricultural practices already applied in the parcels and (f) the small size of each experimental parcel (area of about 0.2 ha) to ensure, within the same parcel, the lowest possible variability of the soil or/and geomorphology characteristics. The aim of this selection was to capture the typical range of olive grove characteristics in eastern Crete, including the heterogeneity of climate, soil, topography and cropping systems.
In January 2021 a sampling campaign took place at the 8 studied parcels. The soil samples were collected from a representative olive grove soil depth of 20–40 cm and analyzed in the laboratory. Table 1 describes the main soil properties as well as the climatological/geomorphological conditions of the 8 experimental parcels.
Table 1.
The main soil properties and climatological/geomorphological conditions of the 8 experimental parcels.
Based on this table, 4 out of the 8 experimental parcels are classified in the medium texture class, 2 are classified in the medium–fine soil texture class, and the remaining 2 experimental parcels are classified in the coarse texture class. Additionally, values of organic matter, bulk density, rocks, and Ca+2 percentages as well as values of pH are noted in Table 1. In the coastal area the soil is alkaline with a higher percentage of carbonates. Regarding the inland studied area, the majority of the soil is considered light alkaline with a minimal presence of carbonates. Also noted on Table 1, the percentage of rocks at the experimental parcels has an extensive range between 3.31 and 32.52%. All these values correspond to the typical values of soil where the eastern Cretan olive groves are located [4].
Considering the climate conditions, one weather station was installed in each area covering and monitoring all the different climatological conditions between the coastal and inland sites (Figure 1). Generally, the olive parcels located in both areas are characterized by mild winters and dry summers with mean daily temperatures around 19.4 °C for the coastal area and 18.1 °C for the inland area, while the mean annual precipitation is around 435.6 in the coastal area and 680.2 mm in the inland area (Table 1).
Additionally, of high importance is that the parcels (A, B, C and D) located on the coastal studied area face the problem of saline water as an effect of seawater intrusion in the coastal aquifers, which leads to the decrease in the available freshwater storage volume and the simultaneous pollution of extracted irrigation wells. Table 1 depicts the levels of ECw in the irrigation water. Thus, in these sites a proper saltwater irrigation management plan based on soil electrical conductivity monitoring levels is also proposed within the context of the developed IoT platform.
For all the studied parcels “traditional” cultivation practices are used as a common production system in eastern Crete. Specifically, in all the selected farms (Figure 1), regenerative agriculture practices such as no-tillage, suitable pruning, proper weed management (weed mowing) and appropriate plant protection are applied. In all parcels, the olive trees were of the same variety (the dominant variety in Crete, named Koroneiki) and about 40 years old. The same drip irrigation system was applied in all olive groves using local irrigation networks supplied from groundwater sources. The dripper flow was 8 L per hour while drip spacing was 1 m. For all the studied parcels, one irrigation line was placed per tree row. The irrigation line is located about 75 cm from the tree row. Additionally, soil sensors, one per parcel (Sensor node 1 to 8, Table 1), were strategically installed between drippers and one meter away from the trunk of a representative olive tree of the studied parcel for capturing the dynamics of soil moisture, soil electrical conductivity and soil temperature within the parcel.
2.2. IoT platform
2.2.1. General Architecture
The system architecture is divided into three layers that are independent of each other (Figure 2). The layers are interconnected through the Internet or local area network and interface with each other through a set of APIs. An essential component of the platform is the Mosquitto broker, which is responsible for connecting the different services through messaging. The Node-RED programming tool was used to connect online services.
Figure 2.
Platform Architecture.
2.2.2. Layer 1 (IoT Devices)
The first level consisted of energy-efficient smart devices to which sensors were connected for soil measurement as well as weather stations for obtaining climate parameters. The smart devices were installed at scattered locations in the plots and communicated with layer 2 through the global system for mobile (GSM). To measure the different agronomic parameters affecting irrigation, the SDI-12 (Serial Digital Interface at 1200 baud) protocol was used [27]. It is also possible to connect other types of sensors that support different protocols such as I2C (Inter-Integrated Circuit) and SPI (Serial Peripheral Interface) as well as analog sensors.
A weather station (Davis Weather Station, Wireless Vantage Pro2™—Davis Instruments Corporation, 3465 Diablo Ave, Hayward, CA 94545, USA) was installed in each study area. The exact location for the installation of WS was selected based on proximity to the study area and Internet access availability. Data from the stations is sent to a host computer using FTP (File Transfer Protocol).
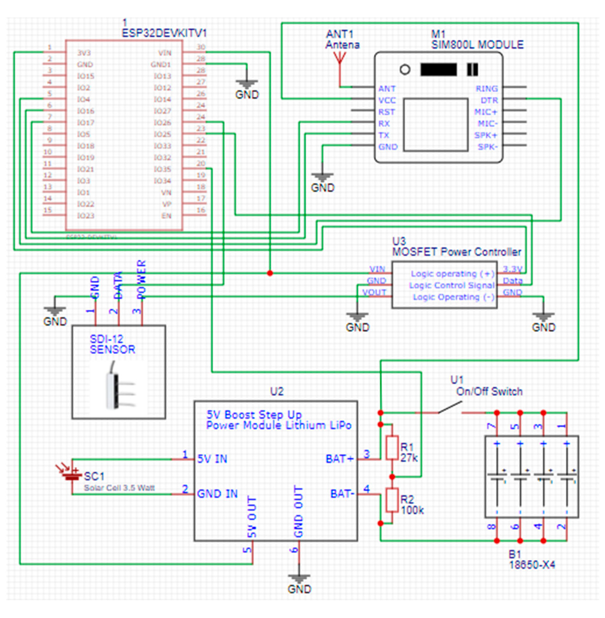
The smart devices were programmed using the Arduino IDE development environment. The main component of each device is an ESP32 microcontroller board which is responsible for receiving data from the sensors at regular intervals and sending them to layer 2 via mobile telephony. More specifically, each device consists of:
- An ESP32-based development board (DEVKIT V1).
- Four parallel connected 2600 mAh, 3.7 V, rechargeable 18,650 lithium-ion batteries, which are charged by a 3.5 Watt/6 V solar panel. A charging module with step up boost converter (3.7 V/9 V/5 V—2 A) controls the battery charge and supplies the microcontroller and SDI sensor with 5 V/2 A power.
- A power switch using a logic level Mosfet for cutting off the power supply to the SDI-12 sensor during the sleep period.
- A voltage divider for measuring the battery level by ESP32.
- A SIM800L GPRS module equipped with a sim card (1nce IoT) which is controlled by the microcontroller unit and supplied with power from 3.7 V lithium batteries. This module establishes communication with the mobile network by means of a GSM/GPRS protocol, sending the data to layer 2.
- A 171 × 121 × 55 mm project box (G313MF, GAINTA).
- The wiring of the boards is shown in the diagram below (Figure 3).
Figure 3. Device Schematic.
2.2.3. Layer 2 (IoT Backend)
Information from the sensors connected to the devices is periodically sent to the Eclipse Mosquitto message broker that implements the MQTT protocol, establishing a TCP communication through the GSM/GPRS module. Files with data from the Davis weather stations are sent periodically to an FTP server using an Internet connection available near the location of the stations and are finally stored in a relational database using a periodically executed shell script. Data from the sensor node and weather stations are transferred to the Things Board IoT platform using the Node-RED programming tool. The Things Board community edition IoT platform uses the PostgreSQL database for storing data (Figure 2, Layer 2).
The components of the backend include a virtual machine which is running the following open-source software:
- Ubuntu server (a version of the Ubuntu operating system designed and engineered to run on servers);
- MySQL relational database system;
- Eclipse Mosquitto™ MQTT broker;
- Node-RED, a visual programming tool that allows you to connect different web services and devices;
- Things Board community edition, an open-source IoT platform for data collection, processing, visualization and device management.
2.2.4. Layer 3 (Things Board frontend)
The last level includes web design and development technologies (Dashboards) that allow the user to interact with the backend. The Things Board frontend consists of a user interface that displays information and facilitates interaction between the user and the platform. The frontend is structured in customers, assets, devices and dashboards. Each customer can own one or more assets, devices and dashboards.
There are different entities for districts, olive plots (parcels) and devices which can be private or public depending on their data use (Figure 4). Each customer (farmer) can have one or more parcels in the same or different areas. Meteorological data are collected based on the corresponding weather station located in each studied area (coastal and inland region). For each parcel entity there is information on agronomic factors such as soil type, plant density, area, tree age and irrigation system. Farm owners (customers in the platform) can manage the entities they have created and add or delete other users who will have access to the same entities.
Figure 4.
Structure of entities.
In order to visualize the data from the devices, different dashboards have been created for each parcel with olive trees, which are visible to the farmer who owns the parcel.
2.3. Irrigation Model
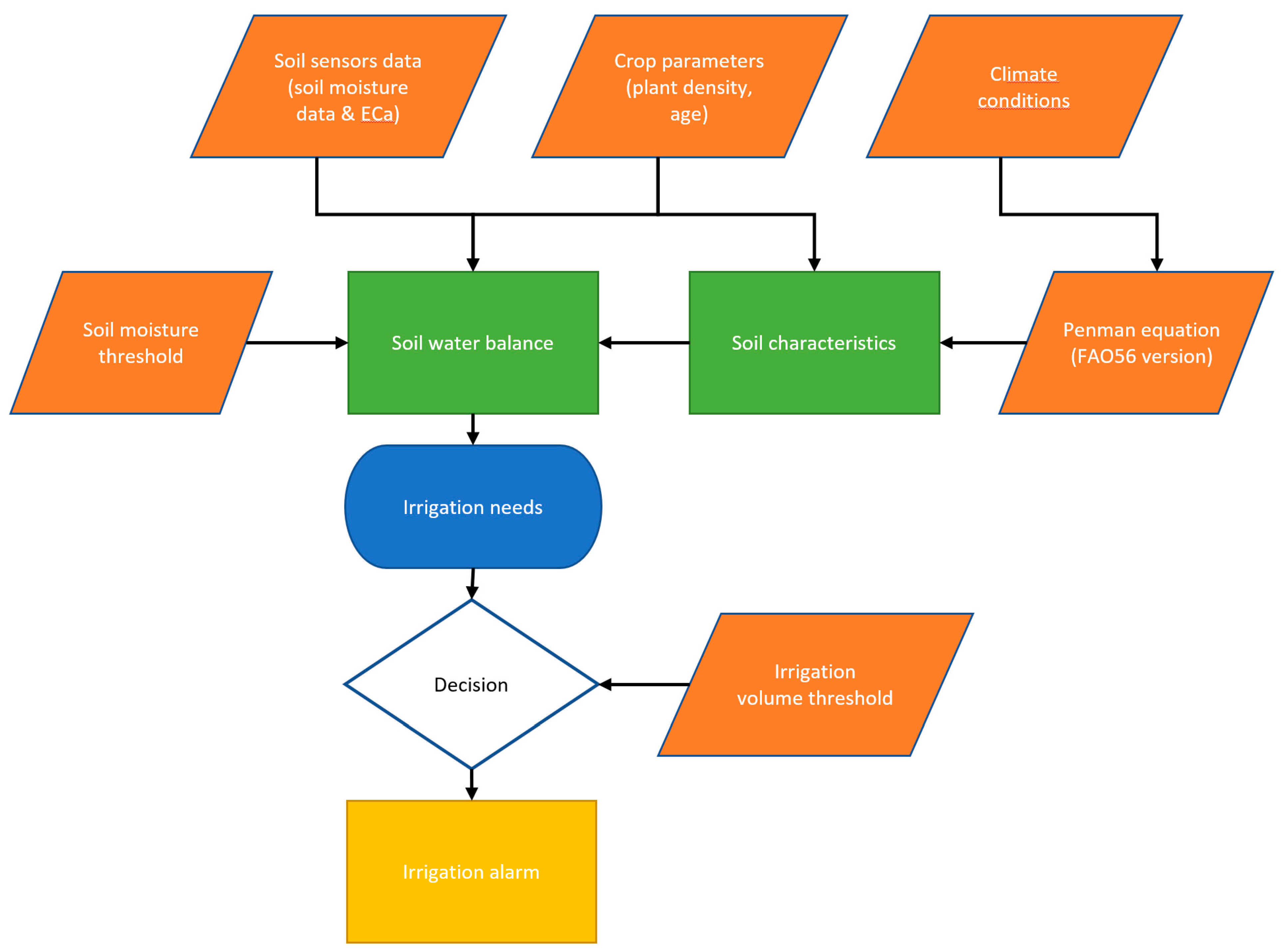
Irrigation needs per tree of each parcel were determined based on the meteorological data (recorded by the nearby weather station) using the Penman equation (FAO56 version). In addition, as a parallel and more accurate process, the soil moisture data were used to confirm or reduce/postpone the need for the applied irrigation dose per tree proposed by the Penman equation. Specifically, the irrigation model is responsible for calculating the weekly amount of water that olive trees need to reach the desired soil moisture level. It can be used for any irrigation method, but in this case, it concerns drip irrigation as it is the dominant irrigation method for the specific areas. Specifically, each node (soil sensor) every week automatically calculates the amount of water needed to reach the desired soil moisture level for the corresponding studied parcel, in turn the system sends a mail alarm notification to the farmer to irrigate. A schematical representation of the different components of the incorporated IoT platform irrigation model is depicted in Figure 5.
Figure 5.
A flow chart of the incorporated irrigation model.
To effectively incorporate soil moisture data into the proposed irrigation model, the estimation of the van Genuchten water retention curve is a task of high importance. A common addressed scientific practice to predict soil hydraulic parameters (unsaturated soils) is the use of the Rosetta pedotransfer model. This model allows the estimation of van Genuchten water retention parameters using limited input data such as the soil texture [28]. Nevertheless, for more robust and accurate results, it is highly suggested to measure and test all the hydraulic soil parameters through laboratory analysis [29]. Thus, using the soil hydraulic parameters calculated by Rosetta or by laboratory analysis, the van Genuchten equation can be used to determine the soil water retention curve [30,31]:
where θ(h) is the soil water content (L3L−3) at a matric potential h, θs is the saturated water content (L3L−3), θr is the residual water content (L3L−3), α is related to the inverse of the air entry suction (L−1) and m and n are empirical parameters determining the shape of the soil water retention curve where m = 1 − 1/n.
In turn, with the calculated water retention curve, the total available soil water (TAW) can be assessed as the difference between the volumetric soil water content of filed capacity (FC) and permanent wilting point (PWP) multiplied by the effective root depth. The FC and the PWP were estimated according to the Saxton equation [32]. Moreover, another important term is the fraction of TAW that a crop can extract from the root zone without suffering water stress, named as readily available soil water (RAW).
Considering that irrigated olive trees have a relatively shallow root system, it is essential to apply water at the effective root zone, reducing the deep percolation. Depending on the soil type, the olive grove’s effective root zone is usually up to 30 cm in soil depth [33]. At that depth, there is a minimum threshold of critical matric potential, the lower limit of the readily available water (RAWLLim), which needs to be maintained. The typical threshold for olive trees ranges from—30 to −100 kpa depending on the phenological stage [34,35].
Another benefit of the proposed irrigation model is that it issues differentiated recommendations for saline water irrigation. For olive cultivation, irrigation water is considered to be of low quality when the ECw is greater than 3 dS/m. The main negative effects of irrigation with saline water are (a) clogging of drippers, (b) making the soil water osmotic potential more negative so that the roots cannot absorb water efficiently, (c) causing root and plant toxicity, as well as (d) destruction of the soil structure (reduction of soil water holding capacity). In cases when there is not enough rainfall during consecutive years, salts will gradually accumulate from year to year leading to the destruction of soil texture and desertification [36,37,38].
According to [39] the olive yield is reduced by about 10% when the electrical conductivity of the soil saturation extract (ECe) ranges from 4 to6 dS/m. The authors of [40] proposed a mathematical approach which correlates the ECe and the soil electrical conductivity (ECa) with various soil properties. Thus, based on this approach, the ECe threshold of 4–6 dS/m for olive trees was converted to the corresponding threshold values of ECa in our study parcels. These ECa values were estimated to be within 5–7 dS/m. Considering the above, when the ECa, at a soil depth of 30 cm, is greater than 5 dS/m, the proposed IoT system recommends the use of irrigation water only at critical stages of olive growing. Thus, 1–2 irrigations are recommended before and after flowering—during spring (the irrigation water quality is usually better)—so that flowering, fruit set and shoot growth are promoted. In addition, drip irrigation is recommended to be applied at less frequent intervals using a higher dosage of water each time, so that salts from the previous irrigation events are removed to the boundaries of the wetted soil and consequently the main volume of water in the soil remains close to the ECw values [41,42].
2.4. Irrigation Strategies and Olive Fruit Fly Alarm Rules
Based on the proposed system and in cases of dry periods or low water availability, a deficit irrigation strategy could be applied (irrigation only at critical periods of plant growth). Thus, the crucial parameters that are incorporated for determining the amount of irrigation for each parcel and defining the proper irrigation strategy are the climatic conditions, the soil parameters/soil moisture dynamics as well as crop parameters, phenological stages and the water availability for each parcel.
In addition, the system may send notifications to users when weather conditions favor the development of an increased population of the olive fruit fly (Bactrocera oleae), a key pest for olive groves of Crete. Alerts are triggered based on data from weather stations. The model followed trigger alerts when daytime air temperature was between 15 °C and 26 °C and air relative humidity was > 65% for three consecutive days. Alerts were deactivated when, even for one day, the air temperature during the daytime increased above 32 °C with a simultaneous drop in air relative humidity below 65% [43,44].
3. Implementation and Discussion
3.1. Device Implementation (IoT-Based Monitoring System)
The prototype service described in the previous sections was deployed in eight plots in two regions. Specifically, during 2021 and 2022, the proposed IoT-based monitoring system for obtaining soil moisture and meteorological data useful in irrigation management was developed. The system includes the monitoring of soil moisture and atmospheric sensors, with the aim of providing information to farmers for decision-making.
The climate conditions of the two studied areas were obtained by two weather stations (M1 and M2); one located in each area. These stations could adequately capture the meteorological conditions in the study areas. Both provided the IoT platform with real-time meteorological parameters (rainfall, max-min-average temperature, solar radiation, wind speed and direction, air humidity, and ET, with a time interval of 10 min), informing and supporting an effective irrigation schedule and pest control warning system for the farmers ensuring water saving as well as olive productivity.
A node with a smart soil sensor was installed in each plot of olive trees to take measurements of soil moisture, electrical conductivity and temperature in real time placed at a soil depth of 30 cm. Maintaining water content in the soil at a constant level indicates that irrigation is applied at the rate of water intake from the crop. As mentioned above, experiments have found that a representative depth to monitor soil moisture for mature olive trees is at 30 cm [26]. Thus, the soil moisture sensors were installed at 30 cm soil depth for each irrigated olive grove.
In the literature there are studies that propose the installation of soil moisture sensors at more than one soil depth. This approach has some pros (such as better monitoring of the soil profile) but also several cons, such as cost, risks of damage during fieldwork, the practical management and the inherent complexity of integrating data from different soil depths into a final and clear suggestion/decision for the user [26,45]. Additionally, for some crops such as olives, which have a relatively shallow root system and the effective root zone is usually up to 30 cm soil depth, the selection of a representative soil depth for monitoring purposes could be considered sufficient [30]. It should be noted that the functionality of soil moisture data loggers in the field have already been validated and customised to the farmer’s needs.
Detailed information about the sensor types, main characteristics (Table 2) and the coordinates of the sensors installed as well as photographic material are given below.
Table 2.
Main characteristics of TEROS 12 digital sensor.
The TEROS 12 sensor by METER Group, Inc. USA, determines volumetric water content (VWC) using capacitance/frequency-domain technology. The sensor uses a 70 MHz frequency, which minimizes textural and salinity effects, making the TEROS 12 accurate in most mineral soils. Additionally, it includes a thermistor in the center needle to measure temperature and electrical conductivity using a stainless-steel electrode array [46].
The coordinates of the sensors installed in the olive groves are as follows:
Node1 (Sensor 1) teros12 35°17′31.0″ N 25°30′18.9″ E
Node2 (Sensor 2) teros12 35°17′37.9″ N 25°30′02.8″ E
Node3 (Sensor 3) teros12 35°17′41.3″ N 25°29′58.1″ E
Node4 (Sensor 4) teros12 35°17′43.6″ N 25°30′02.2″ E
Node5 (Sensor 5) teros12 35°14′48.6″ N 25°37′06.5″ E
Node6 (Sensor 6) teros12 35°14′40.0″ N 25°37′50.8″ E
Node7 (Sensor 7) teros12 35°14′34.4″ N 25°37′44.3″ E
Node8 (Sensor 8) teros12 35°14′15.1″ N 25°37′30.8″ E
Data were collected, transferred and analyzed based on the following steps: First, data acquisition was conducted through smart sensors connected to a microcontroller. In turn, signals were transmitted over the mobile network using the MQTT protocol. Data were received at a portal and made available on the cloud where they could be monitored in real-time through an open-source IoT platform. Analyzing the data through the irrigation model, an e-mail notification could also be sent to the farmer when soil moisture was lower than a threshold value specific to the soil type. The platform informed the farmers of the volume of irrigation water requirements of their crops in order to restore soil moisture to a predefined optimal level. Corresponding information was also provided when the weather conditions were favorable for an outbreak (significant increase) of olive fruit fly population. Farmers could access the online platform through relevant apps for the PC, or android smart phone.
During the non-irrigation period, the data were received from the sensors every 6 h (conserving energy used by the system), while during the irrigation period the data were received every 2 h. Figure 6 depicts the installation of the node with smart soil sensors.
Figure 6.
Installation of the soil moisture sensors as well as the IoT enabled device in the field.
The reliability of the IoT-based monitoring system has been tested throughout the full operational use of it, during both the winter period (2021–2022) as well as during the irrigation season of 2022 (April to October). The IoT-based monitoring system integrates real-time soil moisture data from the soil sensors, and meteorological stations could be used as a support service tool offering an efficient irrigation and pest control service.
3.2. User Interface and Scheduled Alarms for Irrigation and Pest Control
The user in the environment of this system can see the network of sensors located on specific farms and in turn can select a specific sensor/node, and they can see the plots straight away as depicted in Figure 7. Specifically, the owners of each farm have access to a number of dashboards corresponding to the farm’s plots as well as a public dashboard where the data, from the weather station of the area in which the farm is located, are displayed. Additionally, at the same dashboard, plant protection alarms based on the data from the weather stations are available. Analytically, the dashboards corresponding to the olive plots of the farm show data from the node located in the specific plot and include:
Figure 7.
The public dashboard depicts soil moisture (VWC), electrical conductivity (ECa), soil temperature (°C) and irrigation needs/alarms (upper part). On the lower part of this figure, the basic weather data, as well as olive fruit fly alarms are displayed.
- The latest telemetry for soil volumetric water content, electrical conductivity and temperature;
- Historical elements of the data from the node located in the specific plot;
- The characteristics of the plot (soil type, irrigation system, area, tree density and tree age);
- The boundaries of the plot on a map with a satellite background;
- A table with the irrigation alarms;
- The lowest soil moisture threshold value with the option to be modified by the user;
- The recommended amount of irrigation water per tree at a given moment.
Summarizing the above information, in the case where soil moisture is below specific thresholds, an alarm message is sent to the farmer to inform them about the need of irrigation and the specific dosage that could be applied per tree. Additionally, the farmers have a full monitoring view of the climate conditions of their farm and based on this, in cases of favorable climate conditions for the olive fruit fly, an alarm message is also sent to inform the farmer that they should take action. Of course, for all of these instances, the farmer can fully control the needs of their parcels through their smart phone (Figure 8).
Figure 8.
IoT-based platform screenshot from mobile phone.
3.3. Benefits of the Proposed System—Steps for Further Improvements
Considering that Mediterranean islands such as Crete include significant rural and touristic areas, water strategy approaches based on smart technological tools may ensure the balanced development between cultivated and touristic activities, especially on islands suffering from water shortage.
The proposed easy-to-use IoT system can offer farmers and local authorities the ability to support proper irrigation and pest control management at the parcel scale. It is also of high importance to note that the proposed system is a low-cost IoT solution as it is based on an open-source software and the hardware on edge devices consists of widespread economical modules. The recommendations for farmers proposed by this system can contribute to achieving increased water-use efficiency. Based on the soil properties data and the climatic data of a parcel/region, the IoT platform could assist the user to identify the appropriate irrigation dose.
The achievements of this IoT system can be summarized to the following points: (a) the reduction of irrigation water losses by implementing modern and accurate irrigation techniques, both for areas with high concentrations of salts in irrigation water and for non-saltwater affected areas; (b) the optimization of irrigation based on soil properties, crop type, phenological stage as well as climatic conditions; (c) the recommendation of a deficit irrigation strategy which can enhance irrigation efficiency, especially in areas with limited water availability, giving water only during drought-sensitive crop stages; and (d) supporting alarms for pest control using climate parameters, an extra useful service to the farmers, ensuring their crop productivity. These decision-making alarms are of high importance considering the more frequent insect outbreaks as an effect of changing weather conditions, especially in Mediterranean agro-ecosystems.
To ensure the functionality and trustworthiness of the proposed IoT system, the eight selected parcels in eastern Crete capture a wide range of olive, Mediterranean agro-ecosystems including the heterogeneity of climatic, soil, topography and cropping systems. Moreover, for each studied parcel the recommended weekly irrigation dose as well as the alarms for pest control were compared with the corresponding, manually calculated irrigation values (obtained by the FAO-56 Penman-Monteith equation) and fruit fly alarms (obtained by the rules of favoring weather conditions), respectively. The above comparison was accomplished during the irrigation period of 2022. These comparisons indicate that the irrigation dose as well as the alarms for pest control proposed by the IoT system and the manual approaches for all the studied parcels was entirely the same. The above confirms the reliability of the outputs recommended by the IoT system.
The limitations of the proposed IoT system as well as actions for further improvements can be considered in the following points. So far, preliminary user testing has been complemented by the team of the project as well as a few farmers that had practical familiarity with the proposed IoT system during project dissemination actions. The feedback concerning the usability of the system that was obtained by these actions was fairly satisfactory. Nevertheless, for further improvement of user interaction and platform usability, a systematic user test should be conducted. In addition, as future steps, the proposed decision-making IoT system must expand its application to additional cropping systems including (a) more crop types of the island (for local use), or even crops from other Mediterranean countries, (b) different irrigation methods and agricultural practices, (c) different soil types, as well as (d) different climate zones and modelling for more pest/disease outbreaks. Finally, it should be noted that during the following irrigation period another capability of this monitoring IoT system to automatically regulate irrigation (by controlling electric valves of the irrigation system) based on soil moisture levels will be tested and incorporated; a fact that can further improve the efficiency of irrigation and save time and effort for the farmer.
4. Conclusions
The Mediterranean is considered a climate change hotspot. Many Mediterranean areas face or will face the heat of climate change more than other places in Europe, with the largest increase in temperature and reduction in rainfall. Mediterranean agriculture, including olive cultivation, has to adapt to new challenges that affect local water, energy and ecosystems. On the island of Crete in Greece, agriculture is already the largest user of water. The aim of this paper is to propose an advanced and easy-to-use technological system as an extra component of an already applied regenerative agriculture approach to cultivating olives, protecting production and ensuring efficient use of water. Specifically, this paper introduces a low-cost IoT monitoring system that has been tested in all the different olive cultivation characteristics in the extended area of eastern Crete for proper irrigation and pest control management at parcel scale. The proposed system provides useful information in areas that face issues with water availability, saltwater intrusion and pest infestation. The Implementation of the IoT-based monitoring system took place at eight parcels in the eastern part of Crete, where, through the proposed system, smart irrigation and pest control alert approaches for every parcel were offered to the farmers. The proposed system includes state-of-the-art technologies incorporating soil and atmospheric monitoring sensors and microcontrollers for transmitting information using the MQTT protocol. Data are received at a portal and made accessible on the cloud where they can be observed in real-time over an open-source IoT system offering the farmers services concerning proper irrigation and pest control. The advanced open access decision-making system implemented in olive parcels offers users the capability: (a) to know the weekly irrigation dose per tree at the studied parcel, (b) to know the proper irrigation needs in case of applied saline irrigation, (c) to suggest deficit irrigation in areas with low water availability as an adaptation strategy measure to climate change, (d) to send alarm messages to the farmers concerning the danger of pest infestation aiming at protecting production, and (e) to install an affordable field monitoring system as it is based on an open-source software and the hardware consists of widespread economic modules. The above capabilities offered by the proposed easy-to-use IoT system can increase farmers’ and policy makers’ awareness of optimal irrigation and pest control management issues critical to crop sustainability.
Author Contributions
Conceptualization, N.N.K.; methodology, N.N.K. and K.T.; field work, K.T., N.N.K. and G.P.; data curation and IoT, K.T.; writing—original draft preparation, K.T. and N.N.K.; writing—review and editing, G.P. and N.N.K.; supervision, N.N.K. All authors have read and agreed to the published version of the manuscript.
Funding
This work was carried out in the frame of the AgriCapture CO2 project that was funded by the European Union’s Horizon 2020 for Research and Innovation Programme, grant number 101004282. Funded under: H2020-EU.2.1.6.; H2020-EU.2.1.6.1.; H2020-EU.2.1.6.3.Grant agreement ID: 101004282, DOI:10.3030/101004282.
Data Availability Statement
Data are available from the authors upon reasonable request.
Conflicts of Interest
The authors declare no conflict of interest. The funders had no role in the design of the study, in the collection, analyses, or interpretation of data, in the writing of the manuscript, or in the decision to publish the results.
Correction Statement
This article has been republished with a minor correction to the existing affiliation information. This change does not affect the scientific content of the article.
References
- FAO 2020. AQUASTAT Core Database. Food and Agriculture Organization of the United Nations. Available online: http://www.fao.org/nr/water/aquastat/data/query/index.html (accessed on 24 March 2023).
- Fernández García, I.; Lecina, S.; Ruiz-Sánchez, M.C.; Vera, J.; Conejero, W.; Conesa, M.R.; Domínguez, A.; Pardo, J.J.; Léllis, B.C.; Montesinos, P. Trends and Challenges in Irrigation Scheduling in the Semi-Arid Area of Spain. Water 2020, 12, 785. [Google Scholar] [CrossRef]
- Nikolaou, G.; Neocleous, D.; Christou, A.; Kitta, E.; Katsoulas, N. Implementing Sustainable Irrigation in Water-Scarce Regions under the Impact of Climate Change. Agronomy 2020, 10, 1120. [Google Scholar] [CrossRef]
- Kourgialas, N.N.; Psarras, G.; Morianou, G.; Pisinaras, V.; Koubouris, G.; Digalaki, N.; Malliaraki, S.; Aggelaki, K.; Motakis, G.; Arampatzis, G. Good Agricultural Practices Related to Water and Soil as a Means of Adaptation of Mediterranean Olive Growing to Extreme Climate-Water Conditions. Sustainability 2022, 14, 3673. [Google Scholar] [CrossRef]
- Pradipta, A.; Soupios, P.; Kourgialas, N.; Doula, M.; Dokou, Z.; Makkawi, M.; Alfarhan, M.; Tawabini, B.; Kirmizakis, P.; Yassin, M. Remote Sensing, Geophysics, and Modeling to Support Precision Agriculture—Part 2: Irrigation Management. Water 2022, 14, 1157. [Google Scholar] [CrossRef]
- Geerts, S.; Raes, D. Deficit Irrigation as an On-Farm Strategy to Maximize Crop Water Productivity in Dry Areas. Agric. Water Manag. 2009, 96, 1275–1284. [Google Scholar] [CrossRef]
- Bwambale, E.; Abagale, F.K.; Anornu, G.K. Smart Irrigation Monitoring and Control Strategies for Improving Water Use Efficiency in Precision Agriculture: A Review. Agric. Water Manag. 2022, 260, 107324. [Google Scholar] [CrossRef]
- Allen, R.G.; Pereira, L.S.; Raes, D.; Smith, M. Crop Evapotranspiration-Guidelines for Computing Crop Water Requirements-FAO Irrigation and Drainage Paper 56. Fao Rome 1998, 300, D05109. [Google Scholar]
- Yu, L.; Gao, W.; Shamshiri, R.R.; Tao, S.; Ren, Y.; Zhang, Y.; Su, G. Review of Research Progress on Soil Moisture Sensor Technology. Int. J. Agric. Biol. Eng. 2021, 14, 32–42. [Google Scholar] [CrossRef]
- Lloret, J.; Sendra, S.; Garcia, L.; Jimenez, J.M. A Wireless Sensor Network Deployment for Soil Moisture Monitoring in Precision Agriculture. Sensors 2021, 21, 7243. [Google Scholar] [CrossRef]
- Nolz, R.; Kammerer, G.; Cepuder, P. Calibrating Soil Water Potential Sensors Integrated into a Wireless Monitoring Network. Agric. Water Manag. 2013, 116, 12–20. [Google Scholar] [CrossRef]
- Yu, X.; Wu, P.; Han, W.; Zhang, Z. A Survey on Wireless Sensor Network Infrastructure for Agriculture. Comput. Stand. Interfaces 2013, 35, 59–64. [Google Scholar] [CrossRef]
- Singh, M.K.; Amin, S.I.; Imam, S.A.; Sachan, V.K.; Choudhary, A. A Survey of Wireless Sensor Network and its Types. In Proceedings of the 2018 International Conference on Advances in Computing, Communication Control and Networking (ICACCCN), Greater Noida, India, 12–13 October 2018; pp. 326–330. [Google Scholar] [CrossRef]
- Tiwari, S.; Rosak-Szyrocka, J.; Żywiołek, J. Internet of Things as a Sustainable Energy Management Solution at Tourism Destinations in India. Energies 2022, 15, 2433. [Google Scholar] [CrossRef]
- Sinduja, R.M.; Sowmya, S. Monitoring of Rice Crops Using GPRS and Wireless Sensors for Efficient Use of Water and Electricity. Int. J. Appl. Innov. Eng. Manag. 2013, 2, 269–274. [Google Scholar]
- Muñoz, M.; Gil, J.; Roca, L.; Rodríguez, F.; Berenguel, M. An IoT Architecture for Water Resource Management in Agroindustrial Environments: A Case Study in Almería (Spain). Sensors 2020, 20, 596. [Google Scholar] [CrossRef]
- Onoufriou, G.; Bickerton, R.; Pearson, S.; Leontidis, G. Nemesyst: A Hybrid Parallelism Deep Learning-Based Framework Applied for Internet of Things Enabled Food Retailing Refrigeration Systems. Comput. Ind. 2019, 113, 103133. [Google Scholar] [CrossRef]
- Lutz, É.; Coradi, P.C. Applications of New Technologies for Monitoring and Predicting Grains Quality Stored: Sensors, Internet of Things, and Artificial Intelligence. Measurement 2022, 188, 110609. [Google Scholar] [CrossRef]
- Al Rasyid, M.U.H.; Mubarrok, M.H.; Nur Hasim, J.A. Implementation of Environmental Monitoring Based on KAA IoT Platform. Bull. Electr. Eng. Inform. 2020, 9, 2578–2587. [Google Scholar] [CrossRef]
- Parida, D.; Behera, A.; Naik, J.K.; Pattanaik, S.; Nanda, R.S. Real-Time Environment Monitoring System Using ESP8266 and ThingSpeak on Internet of Things Platform. In Proceedings of the 2019 International Conference on Intelligent Computing and Control Systems (ICCS), Madurai, India, 15–17 May 2019; pp. 225–229. [Google Scholar] [CrossRef]
- Luis Bustamante, A.; Patricio, M.; Molina, J. Thinger. Io: An Open Source Platform for Deploying Data Fusion Applications in IoT Environments. Sensors 2019, 19, 1044. [Google Scholar] [CrossRef]
- Che Soh, Z.H.; Shafie, M.S.; Shafie, M.A.; Noraini Sulaiman, S.; Ibrahim, M.N.; Afzal Che Abdullah, S. IoT Water Consumption Monitoring & Alert System. In Proceedings of the 2018 International Conference on Electrical Engineering and Informatics (ICELTICs) (44501), Banda Aceh, Indonesia, 19–20 September 2018; IEEE: New York, NY, USA, 2018; pp. 168–172. [Google Scholar] [CrossRef]
- Puig, F.; Rodríguez Díaz, J.A.; Soriano, M.A. Development of a Low-Cost Open-Source Platform for Smart Irrigation Systems. Agronomy 2022, 12, 2909. [Google Scholar] [CrossRef]
- Boursianis, A.D.; Papadopoulou, M.S.; Gotsis, A.; Wan, S.; Sarigiannidis, P.; Nikolaidis, S.; Goudos, S.K. Smart Irrigation System for Precision Agriculture—The AREThOU5A IoT Platform. IEEE Sens. J. 2021, 21, 17539–17547. [Google Scholar] [CrossRef]
- Zamora-Izquierdo, M.A.; Santa, J.; Martínez, J.A.; Martínez, V.; Skarmeta, A.F. Smart Farming IoT Platform Based on Edge and Cloud Computing. Biosyst. Eng. 2019, 177, 4–17. [Google Scholar] [CrossRef]
- Kourgialas, N.N.; Anyfanti, I.; Karatzas, G.P.; Dokou, Z. An Integrated Method for Assessing Drought Prone Areas—Water Efficiency Practices for a Climate Resilient Mediterranean Agriculture. Sci. Total Environ. 2018, 625, 1290–1300. [Google Scholar] [CrossRef] [PubMed]
- SDI-12. A Serial-Digital Interface Standard for Microprocessor-Based Sensors, Version 1.4. 2021. Available online: http://www.sdi-12.org/current_specification/SDI-12_version-1_4-Jan-30-2021.pdf (accessed on 6 February 2023).
- Borek, Ł.; Bogdał, A.; Kowalik, T. Use of Pedotransfer Functions in the Rosetta Model to Determine Saturated Hydraulic Conductivity (Ks) of Arable Soils: A Case Study. Land 2021, 10, 9. [Google Scholar] [CrossRef]
- Nasta, P.; Szabó, B.; Romano, N. Evaluation of Pedotransfer Functions for Predicting Soil Hydraulic Properties: A Voyage from Regional to Field Scales across Europe. J. Hydrol. Reg. Stud. 2021, 37, 100903. [Google Scholar] [CrossRef]
- Mualem, Y. A New Model for Predicting the Hydraulic Conductivity of Unsaturated Porous Media. Water Resour. Res. 1976, 12, 513–522. [Google Scholar] [CrossRef]
- van Genuchten, M.T. A Closed-Form Equation for Predicting the Hydraulic Conductivity of Unsaturated Soils. Soil Sci. Soc. Am. J. 1980, 44, 892–898. [Google Scholar] [CrossRef]
- Saxton, K.E.; Rawls, W.J.; Romberger, J.S.; Papendick, R.I. Estimating Generalized Soil-Water Characteristics from Texture. Soil Sci. Soc. Am. J. 1986, 50, 1031–1036. [Google Scholar] [CrossRef]
- Arampatzis, G.; Hatzigiannakis, E.; Pisinaras, V.; Kourgialas, N.; Psarras, G.; Kinigopoulou, V.; Panagopoulos, A.; Koubouris, G. Soil Water Content and Olive Tree Yield Responses to Soil Management, Irrigation, and Precipitation in a Hilly Mediterranean Area. J. Water Clim. Change 2018, 9, 672–678. [Google Scholar] [CrossRef]
- Montanaro, G.; Doupis, G.; Kourgialas, N.; Markakis, E.; Kavroulakis, N.; Psarras, G.; Koubouris, G.; Dichio, B.; Nuzzo, V. Management Options Influence Seasonal CO2 Soil Emissions in Mediterranean Olive Ecosystems. Eur. J. Agron. 2023, 146, 126815. [Google Scholar] [CrossRef]
- Kourgialas, N.N.; Koubouris, G.C.; Dokou, Z. Optimal Irrigation Planning for Addressing Current or Future Water Scarcity in Mediterranean Tree Crops. Sci. Total Environ. 2019, 654, 616–632. [Google Scholar] [CrossRef]
- Tietel, Z.; Dag, A.; Yermiyahu, U.; Zipori, I.; Beiersdorf, I.; Krispin, S.; Ben-Gal, A. Irrigation-Induced Salinity Affects Olive Oil Quality and Health-Promoting Properties: Irrigation-Induced Salinity Affects Olive Oil Quality. J. Sci. Food Agric. 2019, 99, 1180–1189. [Google Scholar] [CrossRef]
- Kourgialas, N.N.; Dokou, Z.; Karatzas, G.P.; Panagopoulos, G.; Soupios, P.; Vafidis, A.; Manoutsoglou, E.; Schafmeister, M. Saltwater Intrusion in an Irrigated Agricultural Area: Combining Density-Dependent Modeling and Geophysical Methods. Environ. Earth Sci. 2016, 75, 15. [Google Scholar] [CrossRef]
- Al-Absi, K.; Qrunfleh, M.; Abu-Sharar, T. Mechanism of Salt Tolerance of Two Olive Olea Europaea, L. Cultivars as Related to Electrolyte Concentration and Toxicity. In Proceedings of the XXVI International Horticultural Congress: Environmental Stress and Horticulture Crops, Toronto, ON, Canada, 11–17 August 2002; Volume 618, pp. 281–290. [Google Scholar]
- Bernstein, L.; Bernstein, L. Salt Tolerance of Fruit Crops. 1965. Available online: https://doi.org/10.22004/AG.ECON.308959 (accessed on 14 February 2023).
- Baradaran Motie, J.; Aghkhani, M.H.; Rohani, A.; Lakzian, A. A Soft-Computing Approach to Estimate Soil Electrical Conductivity. Biosyst. Eng. 2021, 205, 105–120. [Google Scholar] [CrossRef]
- Nanos, G. Teaching Notes for the Course of Specific Pomology; School of Agricultural Sciences, University of Thessaly: Volos, Greece, 2019; p. 59. (In Greek) [Google Scholar]
- Chartzoulakis, K.S. Salinity and Olive: Growth, Salt Tolerance, Photosynthesis and Yield. Agric. Water Manag. 2005, 78, 108–121. [Google Scholar] [CrossRef]
- Pappas, M.L.; Broufas, G.D.; Koufali, N.; Pieri, P.; Koveos, D.S. Effect of Heat Stress on Survival and Reproduction of the Olive Fruit Fly Bactocera (Dacus) Oleae: Heat Stress Effect on Bactocera Oleae. J. Appl. Entomol. 2011, 135, 359–366. [Google Scholar] [CrossRef]
- Neuenschwander, P.; Michelakis, S. Determination of the Lower Thermal Thresholds and Day-Degree Requirements for Eggs and Larvae of Dacus Oleae (Gmel.) (Diptera: Tephritidae) under Field Conditions in Crete, Greece. 1979. Available online: https://doi.org/10.5169/SEALS-401908 (accessed on 22 February 2023).
- Romano, E.; Bergonzoli, S.; Bisaglia, C.; Picchio, R.; Scarfone, A. The Correlation between Proximal and Remote Sensing Methods for Monitoring Soil Water Content in Agricultural Applications. Electronics 2022, 12, 127. [Google Scholar] [CrossRef]
- METER Group, Inc. USA. TEROS-12-Integrator-Guide. 2023. Available online: http://publications.metergroup.com/Integrator%20Guide/18224%20TEROS%2011-12%20Integrator%20Guide.pdf (accessed on 26 March 2023).
Disclaimer/Publisher’s Note: The statements, opinions and data contained in all publications are solely those of the individual author(s) and contributor(s) and not of MDPI and/or the editor(s). MDPI and/or the editor(s) disclaim responsibility for any injury to people or property resulting from any ideas, methods, instructions or products referred to in the content. |
© 2023 by the authors. Licensee MDPI, Basel, Switzerland. This article is an open access article distributed under the terms and conditions of the Creative Commons Attribution (CC BY) license (https://creativecommons.org/licenses/by/4.0/).







