System Dynamics Approach for Water Resources Management: A Case Study from the Souss-Massa Basin
Abstract
1. Introduction
2. Materials and Methods
2.1. Study Area
2.2. Modeling Approach
2.3. Literature Review on SD for Water Resources Management
2.4. Data Collection
2.5. Data Analysis
2.5.1. Quantitative Data Analysis
- Pi: rainfall at station i (mm).
- Si: area of influence of rain gauge i (Km2).
- S: watershed area (Km2).
- GWR: groundwater recharge (m3).
- β: the average of the ratio of precipitation infiltration to total groundwater input during the years of record for each aquifer.
- P: annual precipitation (mm).
2.5.2. Model Equations
- WD: total water demand.
- Dom, D: domestic water demand.
- Touris, D: tourism water demand.
- Agri, D: agricultural water demand.
- Ind, D: industrial water demand.
- WS: total water supply.
- NSW: natural surface water.
- RW, DW, and TRW are the recycled, desalinated, and transferred water supplies.
- E: evaporation.
- ASW: available surface water supply.
- NGW: natural groundwater supply.
- IRW: irrigation return water.
- P: percolation.
- AGW: available groundwater supply.
3. Results
3.1. Modeling
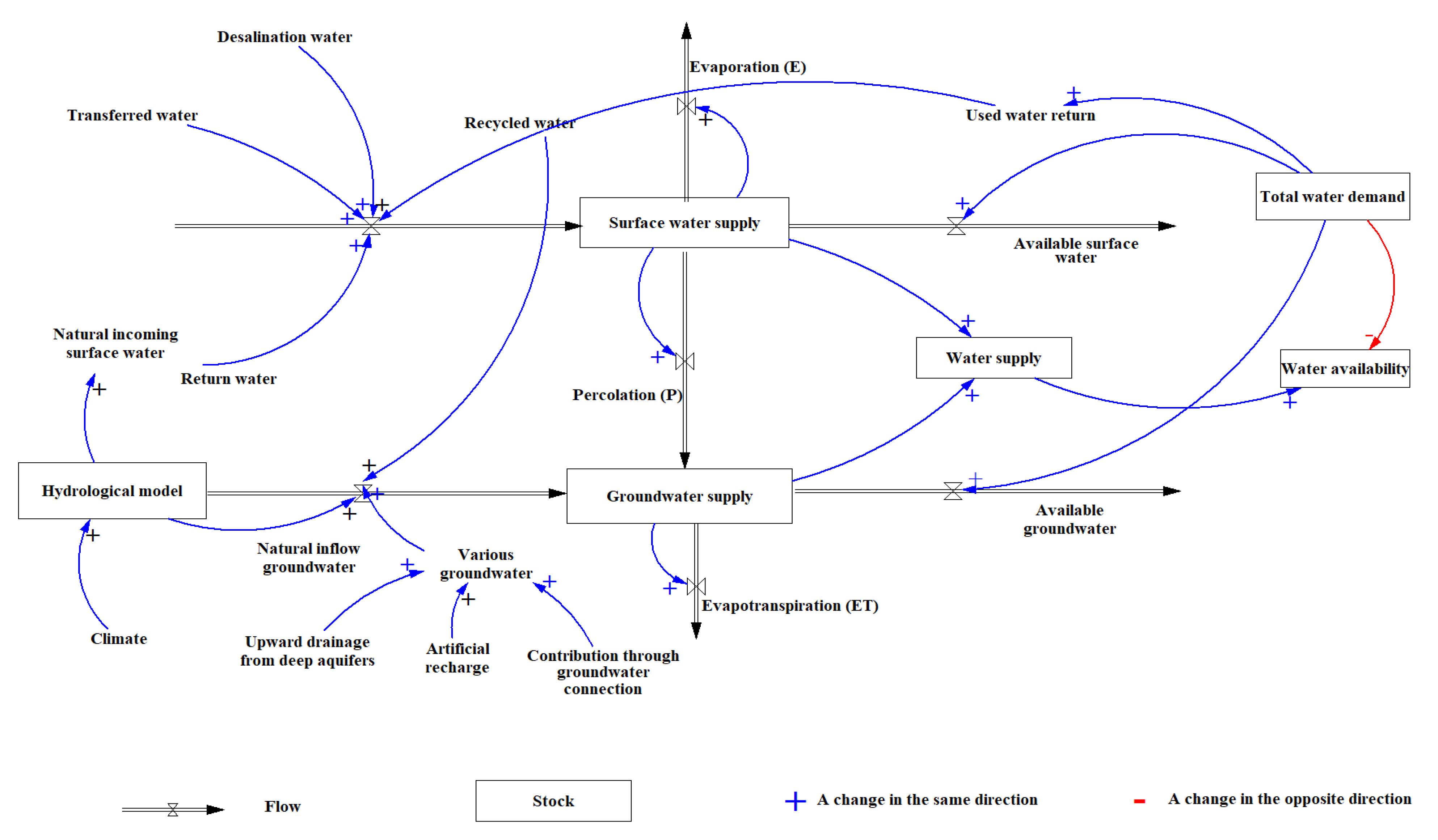
3.1.1. Qualitative Model
3.1.2. Quantitative Model
Model Structure
Model Simulation
3.2. Simulation Results
3.3. Sensitivity Analysis
4. Discussion
5. Conclusions
Author Contributions
Funding
Data Availability Statement
Acknowledgments
Conflicts of Interest
Appendix A. Detailed Coding Equations
- (1)
- Domestic water demand equations
- Wp(t): the per capita water demand at time t.
- POP(t): the population at time t.
- Wpi: the per capita water demand of the i-th year.
- Wp0: the initial per capita water demand.
- P0Pi: the population of the i-th year.
- P0P0: the initial population.
- rwpi: the growth rate of the per capita demand of the i-th year.
- rpi: the growth rate of the population in the i-th year.
- (2)
- Tourism water demand equations
- WT(t): the water demand per tourist at time t.
- TOUR(t): the number of tourists at time t.
- rw(t): the growth rate of water demand per tourist at time t.
- rt(t): the growth rate of tourists at time t.
- (3)
- Industrial water demand equations
- WI0: the initial water demand per unit of industrial production.
- αii: the rate of reduction in water demand per unit of output in the i-th year.
- INPi: the industrial output in the i-th year.
- rin: the growth rate of industrial production.
- (4)
- Agricultural water demand equations
- IRD,i: the water demand per hectare in year i.
- AIrr,i: the area of irrigated land in hectare in the i-th year.
- Ki: the agricultural development index.
- rAi: the growth rate of the irrigated area in year i.
- KMi: the multiplier factor of land in year i.
- Kobsi: the conservative factor of land in year i.
- αAi: the rate of decrease in irrigation demand per hectare at the i-th year.
- (5)
- Surface water supply equations
- TISF: the total incoming surface water.
- NF: natural inflow.
- ITF: transferred inflow.
- RSF: recycled water flow.
- DF: Desalination water flow.
- ASW: available surface water.
- S: seepage.
- E: evapotranspiration.
- P: percolation to groundwater.
- (6)
- Groundwater supply equations
- TIGW: total incoming groundwater.
- NIGW: natural groundwater inflow.
- RGWP: recycled groundwater flow.
- AGW: available groundwater.
- EGW: evaporation from groundwater.
- (7)
- Balance sheet
- ➢
- Total water demand:𝐷 = 𝐷𝐷𝑜𝑚 + 𝐷𝐼𝑛𝑑 + 𝐷𝐴𝑔𝑟 + 𝐷𝑇𝑜𝑢𝑟𝑖𝑠
- ➢
- Total water supply:where K: the drainage coefficient of the water table.𝐴 = 𝐴𝑆𝑊 + 𝐾 × 𝐴𝐺𝑊
- ➢
- The durability index SI is calculated:
References
- Connor, R. The United Nations World Water Development Report 2015: Water for a Sustainable World; UNESCO Publishing: Paris, France, 2015; Volume 1. [Google Scholar]
- Lasserre, F. Conflits hydrauliques et guerres de l’eau: Un essai de modélisation. Rev. Int. Et Strat. 2007, 66, 105–118. [Google Scholar] [CrossRef]
- Bazié, J.-B. Accès à l’eau: L’Afrique entre abondance et pénurie. Apres-Demain 2014, 3–4, 28–29. [Google Scholar] [CrossRef]
- Filho, W.L.; Balogun, A.-L.; Ayal, D.Y.; Bethurem, E.M.; Murambadoro, M.; Mambo, J.; Taddese, H.; Tefera, G.W.; Nagy, G.J.; Fudjumdjum, H.; et al. Strengthening climate change adaptation capacity in Africa- case studies from six major African cities and policy implications. Environ. Sci. Policy 2018, 86, 29–37. [Google Scholar] [CrossRef]
- Tramblay, Y.; Villarini, G.; Khalki, E.M.; Gründemann, G.; Hughes, D. Evaluation of the Drivers Responsible for Flooding in Africa. Water Resour. Res. 2021, 57, e2021WR029595. [Google Scholar] [CrossRef]
- Epule, T.E.; Ford, J.D.; Lwasa, S.; Lepage, L. Climate change adaptation in the Sahel. Environ. Sci. Policy 2017, 75, 121–137. [Google Scholar] [CrossRef]
- Döll, P.; Kaspar, F.; Lehner, B. A global hydrological model for deriving water availability indicators: Model tuning and validation. J. Hydrol. 2003, 270, 105–134. [Google Scholar] [CrossRef]
- Doulgeris, C.; Georgiou, P.; Papadimos, D.; Papamichail, D. Ecosystem approach to water resources management using the MIKE 11 modeling system in the Strymonas River and Lake Kerkini. J. Environ. Manag. 2012, 94, 132–143. [Google Scholar] [CrossRef]
- Yates, D.; Sieber, J.; Purkey, D.; Huber-Lee, A. WEAP21—A Demand-, Priority-, and Preference-Driven Water Planning Model: Part 1: Model characteristics. Water Int. 2005, 30, 487–500. [Google Scholar] [CrossRef]
- Maliehe, M.; Mulungu, D.M. Assessment of water availability for competing uses using SWAT and WEAP in South Phuthiatsana catchment, Lesotho. Phys. Chem. Earth Parts A/B/C 2017, 100, 305–316. [Google Scholar] [CrossRef]
- Van der Krogt, W. Technical Report: RIBASIM Version 7.01 User Manual Addendum; Deltares Institute: Utrecht, The Netherlands, 2010. [Google Scholar]
- Pedro-Monzonís, M.; del Longo, M.; Solera, A.; Pecora, S.; Andreu, J. Water Accounting in the Po River Basin Applied to Climate Change Scenarios. Procedia Eng. 2016, 162, 246–253. [Google Scholar] [CrossRef]
- Arnold, J.G.; Srinivasan, R.; Muttiah, R.S.; Williams, J.R. LARGE AREA HYDROLOGIC MODELING AND ASSESSMENT PART I: MODEL DEVELOPMENT. JAWRA J. Am. Water Resour. Assoc. 1998, 34, 73–89. [Google Scholar] [CrossRef]
- Sinan, M.; Belhouji, A. Impact of the climate change on the climate and the water resources of Morocco on horizons 2020, 2050 and 2080 and measures of adaptation. Houille Blanche 2016, 32–39. [Google Scholar] [CrossRef]
- Wang, J.; Wang, K.; Wei, Y.-M. How to balance China’s sustainable development goals through industrial restructuring: A multi-regional input–output optimization of the employment–energy–water–emissions nexus. Environ. Res. Lett. 2020, 15, 034018. [Google Scholar] [CrossRef]
- Bouchaou, L.; Tagma, T.; Boutaleb, S.; Hssaisoune, M.; El Morjani, Z.E.A. Climate change and its impacts on groundwater resources in Morocco: The case of the Souss-Massa basin. In Climate Change Effects on Groundwater Resources: A Global Synthesis of Findings and Recommendations; CRC Press: Boca Raton, FL, USA, 2011; Volume 129. [Google Scholar]
- Necibi, M.; Dhiba, D.; El Hajjaji, S. Contaminants of Emerging Concern in African Wastewater Effluents: Occurrence, Impact and Removal Technologies. Sustainability 2021, 13, 1125. [Google Scholar] [CrossRef]
- Woillez, M.-N. Revue de littérature sur le changement climatique au Maroc: Observations, projections et impacts. Pap. De Rech. 2019, 1–33. [Google Scholar] [CrossRef]
- Driouech, F.; Stafi, H.; Khouakhi, A.; Moutia, S.; Badi, W.; ElRhaz, K.; Chehbouni, A. Recent observed country-wide climate trends in Morocco. Int. J. Clim. 2021, 41, E855–E874. [Google Scholar] [CrossRef]
- Epule, T.E.; Chehbouni, A.; Dhiba, D.; Moto, M.W. The Readiness Index for Climate Change Adaptation in Africa: The Role of Climate and Adaptive Capacity Proxies. Appl. Sci. 2021, 11, 9413. [Google Scholar] [CrossRef]
- Epule, T.E.; Chehbouni, A.; Dhiba, D.; Etongo, D.; Achli, S.; Salih, W.; Er-Raki, S. Identifying gaps in actual and simulated/potential yield and growing season precipitation in Morocco. Environ. Sci. Pollut. Res. 2022, 29, 84844–84860. [Google Scholar] [CrossRef]
- Choukr-Allah, R.; Ragab, R.; Bouchaou, L.; Damià, B. The Handbook of Environmental Chemistry: The Souss-Massa River Basin, Morocco; Springer International Publishing: Berlin/Heidelberg, Germany, 2017; ISBN 978-3-319-51131-3. [Google Scholar]
- Direction de la Recherche et de la Planification de l’Eau (DRPE), Secrétariat d’Etat Chargé de l’Eau. Available online: http://www.water.gov.ma (accessed on 14 October 2022).
- Bouchaou, L.; Tagma, T.; Hsissou, Y.; Ikenne, M.; Boutaleb, S.; Bouragba, L.; Mudry, J.-N.; Michelot, J.-L. An isotopic study of surface water and groundwater in a semi-arid environment: Souss-Massa basin in SW Morocco. In Groundwater and climate in Africa. Proceedings of the Kampala Conference, Uganda, 24–28 June 2008; IAHS Press: Wallingford, UK, 2009; pp. 76–81. [Google Scholar]
- Bouchaou, L.; Choukr-Allah, R.; Hirich, A.; Seif-Ennasr, M.; Malki, M.; Abahous, H.; Nghira, A. Climate change and water valuation in Souss-Massa region: Management and adaptive measures. Eur. Water 2017, 60, 203–209. [Google Scholar]
- Bouchaou, L. Les problèmes majeurs de la gestion de l’eau au Maroc. Sci. Et Changements Planétaires/Sécheresse 2004, 15, 187–194. [Google Scholar]
- Conseil Economique, Social et Environnemental (CESE), Rapport Annuel 2020; CESE: Rabat, Morocco, 2020.
- Policy Center for the New South (PCNS), Rapport d’activité 2020; PCNS: Rabat, Morocco, 2020.
- Shukla, P.R.; Skea, J.; Buendia, E.C.; Masson-Delmotte, V.; Pörtner, H.-O.; Roberts, D.C.; Zhai, P.; Slade, R.; Connors, S.; Diemen, R. (Eds.) Summary for policymakers. In Climate Change and Land: An IPCC Special Report on Climate Change, Desertification, Land Degradation, Sustainable Land Management, Food Security, and Greenhouse Gas Fluxes in Terrestrial Ecosystems; Forthcoming: Geneva, Switzerland, 2019. [Google Scholar]
- Watson, R.; Baste, I.; Larigauderie, A.; Leadley, P.; Pascual, U.; Baptiste, B.; Mooney, H. Summary for Policymakers of the Global Assessment Report on Biodiversity and Ecosystem Services of the Intergovernmental Science-Policy Platform on Biodiversity and Ecosystem Services; IPBES Secretariat: Bonn, Germany, 2019. [Google Scholar]
- Agoumi, A.; Debbarh, A. Ressources en eau et bassins versants du Maroc: 50 ans de développement. In Report Prepared Within the Framework of the “Water: Management of Scarcity” Organized by the Association of Moroccan Engineers of Bridges and Roads; Ministère de l’Agriculture, de l’équipement et de l’environnement: Rabat, Morocco, 2005. [Google Scholar]
- Sadeq, H.T. Du droit de l’eau au droit à l’eau au Maroc et ailleurs; Eddif: Casablanca, Morocco, 2007; pp. 58–100. [Google Scholar]
- Mathez, A.; Loftus, A. Endless modernisation: Power and knowledge in the Green Morocco Plan. Environ. Plan. E Nat. Space 2022, 6, 25148486221101541. [Google Scholar] [CrossRef]
- Seif-Ennasr, M.; Abdelaziz, H.; Morjani, Z.E.A.E.; Redouane, C.-A.; Rashyd, Z.; Abdessadek, N.; Mouna, M.; Lhoussaine, B.; Elhassane, B. Assessment of Global Change Impacts on Groundwater Resources in Souss-Massa Basin; Springer Science and Business Media LLC: Berlin/Heidelberg, Germany, 2017; pp. 115–140. [Google Scholar] [CrossRef]
- Hssaisoune, M.; Bouchaou, L.; Sifeddine, A.; Bouimetarhan, I.; Chehbouni, A. Moroccan Groundwater Resources and Evolution with Global Climate Changes. Geosciences 2020, 10, 81. [Google Scholar] [CrossRef]
- Díaz, J.; Pérez, J. Projections Climatiques Pour la Région de Souss Massa Drâa: Décades 2045–2055 et 2090–2100. In Proceedings of the Séminaire de Diffusion des Résultats du Projet Climacte, Marrakech, Morocco, 20–23 October 2014. [Google Scholar]
- Seif-Ennasr, M.; Zaaboul, R.; Hirich, A.; Caroletti, G.N.; Bouchaou, L.; Morjani, Z.E.A.E.; Beraaouz, E.H.; McDonnell, R.A.; Choukr-Allah, R. Climate change and adaptive water management measures in Chtouka Aït Baha region (Morocco). Sci. Total Environ. 2016, 573, 862–875. [Google Scholar] [CrossRef] [PubMed]
- Elame, F.; Lionboui, H.; Redouane, C.-A. Water Use Efficiency and Valuation in Agriculture in the Souss-Massa. Handb. Environ. Chem. 2016, 53, 275–283. [Google Scholar] [CrossRef]
- Seif-Ennasr, M.; Bouchaou, L.; Morjani, Z.; Hirich, A.; Beraaouz, E.; Choukr-Allah, R. GIS-Based Land Suitability and Crop Vulnerability Assessment under Climate Change in Chtouka Ait Baha, Morocco. Atmosphere 2020, 11, 1167. [Google Scholar] [CrossRef]
- Choukr-Allah, R.; Nghira, A.; Hirich, A.; Bouchaou, L. Water Resources Master Plan for Sustainable Development of the Souss-Massa River Basin. Handb. Environ. Chem. 2016, 53, 1–26. [Google Scholar] [CrossRef]
- Mansir, I.; Bouchaou, L.; Chebli, B.; Brahim, Y.A.; Choukr-Allah, R. A specific indicator approach for the assessment of water resource vulnerability in arid areas: The case of the Souss-Massa Region (Morocco). Hydrol. Sci. J. 2021, 66, 1151–1168. [Google Scholar] [CrossRef]
- Capellán-Pérez, I.; de Blas, I.; Nieto, J.; de Castro, C.; Miguel, L.J.; Carpintero, L.; Mediavilla, M.; Lobejón, L.F.; Ferreras-Alonso, N.; Rodrigo, P.; et al. MEDEAS: A new modeling framework integrating global biophysical and socioeconomic constraints. Energy Environ. Sci. 2020, 13, 986–1017. [Google Scholar] [CrossRef]
- Turner, B.L.; Menendez, H.M.; Gates, R.; Tedeschi, L.O.; Atzori, A.S. System Dynamics Modeling for Agricultural and Natural Resource Management Issues: Review of Some Past Cases and Forecasting Future Roles. Resources 2016, 5, 40. [Google Scholar] [CrossRef]
- Zhao, J.; Gómez-Expósito, A.; Netto, M.; Mili, L.; Abur, A.; Terzija, V.; Kamwa, I.; Pal, B.; Singh, A.K.; Qi, J.; et al. Power System Dynamic State Estimation: Motivations, Definitions, Methodologies, and Future Work. IEEE Trans. Power Syst. 2019, 34, 3188–3198. [Google Scholar] [CrossRef]
- Al-Jawad, J.Y.; Alsaffar, H.M.; Bertram, D.; Kalin, R.M. A comprehensive optimum integrated water resources management approach for multidisciplinary water resources management problems. J. Environ. Manag. 2019, 239, 211–224. [Google Scholar] [CrossRef]
- Bai, Y.; Langarudi, S.; Fernald, A. System Dynamics Modeling for Evaluating Regional Hydrologic and Economic Effects of Irrigation Efficiency Policy. Hydrology 2021, 8, 61. [Google Scholar] [CrossRef]
- Sangchini, E.K.; Ownegh, M.; Sadoddin, A.; Zarghami, M. An Integrated System Dynamics Model to Predict the Effects of Management Scenarios on Economic Assessment of Water and Soil Resources in Hableh-Rud River Basin, Iran. In Water Resources in Arid Lands: Management and Sustainability; Springer: Cham, Switzerland, 2021; pp. 25–36. [Google Scholar] [CrossRef]
- Ghasemi, A.; Saghafian, B.; Golian, S. System dynamics approach for simulating water resources of an urban water system with emphasis on sustainability of groundwater. Environ. Earth Sci. 2017, 76, 637. [Google Scholar] [CrossRef]
- Bates, G.; Beruvides, M.; Fedler, C.B. System Dynamics Approach to Groundwater Storage Modeling for Basin-Scale Planning. Water 2019, 11, 1907. [Google Scholar] [CrossRef]
- Xi, X.; Poh, K.L. Using System Dynamics for Sustainable Water Resources Management in Singapore. Procedia Comput. Sci. 2013, 16, 157–166. [Google Scholar] [CrossRef]
- Dace, E.; Muizniece, I.; Blumberga, A.; Kaczala, F. Searching for solutions to mitigate greenhouse gas emissions by agricultural policy decisions—Application of system dynamics modeling for the case of Latvia. Sci. Total. Environ. 2015, 527–528, 80–90. [Google Scholar] [CrossRef]
- Pluchinotta, I.; Pagano, A.; Giordano, R.; Tsoukiàs, A. A system dynamics model for supporting decision-makers in irrigation water management. J. Environ. Manag. 2018, 223, 815–824. [Google Scholar] [CrossRef]
- Brahim, Y.A.; Seif-Ennasr, M.; Malki, M.; N’Da, B.; Choukrallah, R.; El Morjani, Z.E.A.; Sifeddine, A.; Abahous, H.; Bouchaou, L. Assessment of Climate and Land Use Changes: Impacts on Groundwater Resources in the Souss-Massa River Basin. In The Souss-Massa River Basin, Morocco; Springer International Publishing: Cham, Switzerland, 2016; pp. 121–142. [Google Scholar] [CrossRef]
- Ait Brahim, Y.; Saidi, M.E.M.; Kouraiss, K.; Sifeddine, A.; Bouchaou, L. Analysis of observed climate trends and high resolution scenarios for the 21st century in Morocco. J. Mater. Environ. Sci. 2017, 8, 1375–1384. [Google Scholar]
- Attar, O.; Brouziyne, Y.; Bouchaou, L.; Chehbouni, A. A Critical Review of Studies on Water Resources in the Souss-Massa Basin, Morocco: Envisioning a Water Research Agenda for Local Sustainable Development. Water 2022, 14, 1355. [Google Scholar] [CrossRef]
- HCP. Available online: https://www.hcp.ma (accessed on 6 October 2022).
- ABHSM. Situation des Ressources en Eau dans le Bassin de Souss-Massa-Gestion de la Pénurie; ABHSM: Agadir, Morocco, 2020. [Google Scholar]
- Sterman, J.D. System Dynamics Modeling for Project Management; Unpublished Manuscript; System Dynamics Group, Sloan School of Management, Massachusetts Institute of Technology: Cambridge, MA, USA, 1992; Volume 246. [Google Scholar]
- Sterman, J.D. Learning in and about complex systems. Syst. Dyn. Rev. 1994, 10, 291–330. [Google Scholar] [CrossRef]
- Sterman, J.D. System Dynamics: Systems Thinking and Modeling for a Complex World; Massachusetts Institute of Technology. Engineering Systems Division: Cambridge, MA, USA, 2002. [Google Scholar]
- Sterman, J.D. All models are wrong: Reflections on becoming a systems scientist. Syst. Dyn. Rev. J. Syst. Dyn. Soc. 2002, 18, 501–531. [Google Scholar] [CrossRef]
- Forrester, J.W. Industrial Dynamics. J. Oper. Res. Soc. 1997, 48, 1037–1041. [Google Scholar] [CrossRef]
- Forrester, J.W. System dynamics, systems thinking, and soft OR. Syst. Dyn. Rev. 1994, 10, 245–256. [Google Scholar] [CrossRef]
- Forrester, J.W. The Beginning of System Dynamics; The McKinsey Quarterly: Chicago, IL, USA, 1995. [Google Scholar]
- Forrester, J.W. System dynamics—The next fifty years. Syst. Dyn. Rev. J. Syst. Dyn. Soc. 2007, 23, 359–370. [Google Scholar] [CrossRef]
- Meadows, D.; Meadows, D.L.; Randers, J.; Behrens, W.W. Perspectives, Problems, and Models: From The Limits to Growth (1972. In The Sustainable Urban Development Reader; Routledge: London, UK, 2014; pp. 50–54. ISBN 9781315770369. [Google Scholar]
- Meadows, D.H.; Meadows, D.L.; Randers, J. Beyond the limits. [Human populations and resource depletion]. World Watch (United States) 1992, 6, 15–28. [Google Scholar]
- Meadows, D.H.; Randers, J.; Meadows, D.L. The Limits to Growth: The 30-Year Update; Saarinen, J., Ed.; Destinations in change: The transformation process of tourist destinations. Tourist Studies; Chelsea Green: White River Junction, VT, USA, 2004; Volume 4, pp. 161–179. [Google Scholar]
- Simonovic, S.P.; Fahmy, H.; El-Shorbagy, A. The Use of Object-Oriented Modeling for Water Resources Planning in Egypt. Water Resour. Manag. 1997, 11, 243–261. [Google Scholar] [CrossRef]
- Garcia, J.M. Theory and Practical Exercises of System Dynamics: Modeling and Simulation with Vensim PLE; Preface John Sterman; Juan Martín García: Barcelona, Spain, 2020; pp. 25–96. [Google Scholar]
- Barlas, Y.; Carpenter, S. Philosophical roots of model validation: Two paradigms. Syst. Dyn. Rev. 1990, 6, 148–166. [Google Scholar] [CrossRef]
- Barlas, Y. Formal aspects of model validity and validation in system dynamics. Syst. Dyn. Rev. J. Syst. Dyn. Soc. 1996, 12, 183–210. [Google Scholar] [CrossRef]
- Sterman, J.; Oliva, R.; Linderman, K.; Bendoly, E. System dynamics perspectives and modeling opportunities for research in operations management. J. Oper. Manag. 2015, 39, 40. [Google Scholar] [CrossRef]
- Ford, D.N.; Lyneis, J.M. System Dynamics Applied to Project Management: A Survey, Assessment, and Directions for Future Research. Syst. Dyn. Theory Appl. 2020, 2, 285–314. [Google Scholar] [CrossRef]
- Sterman, J.D. Does formal system dynamics training improve people’s understanding of accumulation? Syst. Dyn. Rev. 2010, 26, 316–334. [Google Scholar] [CrossRef]
- Azar, A.T. System dynamics as a useful technique for complex systems. Int. J. Ind. Syst. Eng. 2012, 10, 377–410. [Google Scholar] [CrossRef]
- Sweeney, L.B.; Sterman, J.D. Bathtub dynamics: Initial results of a systems thinking inventory. Syst. Dyn. Rev. J. Syst. Dyn. Soc. 2000, 16, 249–286. [Google Scholar] [CrossRef]
- Pallant, A.; Lee, H.-S. Teaching Sustainability Through System Dynamics: Exploring Stocks and Flows Embedded in Dynamic Computer Models of an Agricultural Land Management System. J. Geosci. Educ. 2017, 65, 146–157. [Google Scholar] [CrossRef]
- Clifford Holmes, J.K.; Slinger, J.H.; Musango, J.K.; Brent, A.C.; Palmer, C.G. Using system dynamics to explore the water supply and demand dilemmas of a small South African municipality. In Proceedings of the 32nd International Conference of the System Dynamics Society, Delft, The Netherlands, 20–24 July 2014; Authors Version. System Dynamics Society: LIttleton, MA, USA, 2014. [Google Scholar]
- Bala, B.K.; Arshad, F.M.; Noh, K.M. System dynamics. In Modelling and Simulation; Springer: London, UK, 2017; p. 274. ISBN 978-981-10-2045-2. [Google Scholar]
- Karnopp, D.; Margolis, D.L.; Rosenberg, R.C. System Dynamics: Modeling, Simulation, and Control of Mechatronic Systems; John Wiley & Sons: Hoboken, NJ, USA, 2012; pp. 16–84. [Google Scholar]
- Clark, R.N. Control System Dynamics; Cambridge University Press: Cambridge, UK, 1996; pp. 52–78. [Google Scholar]
- Machowski, J.; Bialek, J.; Bumby, J.R.; Bumby, J. Power System Dynamics: Stability and Control; John Wiley & Sons: Hoboken, NJ, USA, 2020; pp. 24–65. [Google Scholar]
- Oliva, R. Model calibration as a testing strategy for system dynamics models. Eur. J. Oper. Res. 2003, 151, 552–568. [Google Scholar] [CrossRef]
- Chen, Z.; Wei, S. Application of System Dynamics to Water Security Research. Water Resour. Manag. 2014, 28, 287–300. [Google Scholar] [CrossRef]
- Soltani, M.; Alizadeh, H.A. Integrated Water Resources Management at Basin Scale (IWMsim) Using a System Dynamics Approach. J. Water Soil Resour. Conserv. 2018, 7, 69–90. [Google Scholar]
- Chan, W.K.; Schruben, L. Optimization Models of Discrete-Event System Dynamics. Oper. Res. 2008, 56, 1218–1237. [Google Scholar] [CrossRef]
- Duggan, J. Using system dynamics and multiple objective optimization to support policy analysis for complex systems. In Complex Decision Making; Springer: Berlin/Heidelberg, Germany, 2008; pp. 59–81. [Google Scholar]
- Dangerfield, B.; Roberts, C. An Overview of Strategy and Tactics in System Dynamics Optimization. Syst. Dyn. 2018, 165–196. [Google Scholar] [CrossRef]
- Forrester, J.W. Lessons from system dynamics modeling. Syst. Dyn. Rev. 1987, 3, 136–149. [Google Scholar] [CrossRef]
- Coyle, R.G. The use of optimization methods for policy design in a system dynamics model. Syst. Dyn. Rev. 1985, 1, 81–91. [Google Scholar] [CrossRef]
- Coyle, R.G. System Dynamics Modelling: A Practical Approach. J. Oper. Res. Soc. 1997, 48, 544. [Google Scholar] [CrossRef]
- Coyle, G. Qualitative and quantitative modelling in system dynamics: Some research questions. Syst. Dyn. Rev. J. Syst. Dyn. Soc. 2000, 16, 225–244. [Google Scholar] [CrossRef]
- Ford, A.; Ford, F.A. Modeling the Environment: An Introduction to System Dynamics Models of Environmental Systems; Island Press: Washington, DC, USA, 1999; pp. 18–116. [Google Scholar]
- Martinez-Moyano, I.J.; Richardson, G.P. Best practices in system dynamics modeling. Syst. Dyn. Rev. 2013, 29, 102–123. [Google Scholar] [CrossRef]
- Rebs, T.; Brandenburg, M.; Seuring, S. System dynamics modeling for sustainable supply chain management: A literature review and systems thinking approach. J. Clean. Prod. 2019, 208, 1265–1280. [Google Scholar] [CrossRef]
- Komariah, I.; Matsumoto, T. System dynamics for water resource sustainability issues: Assessing the impact of river restoration plans in the Upper-Middle Ciliwung river basin, Indonesia. Int. J. River Basin Manag. 2021, 19, 565–574. [Google Scholar] [CrossRef]
- Ahmad, S.; Simonovic, S.P. Spatial System Dynamics: New Approach for Simulation of Water Resources Systems. J. Comput. Civ. Eng. 2004, 18, 331–340. [Google Scholar] [CrossRef]
- Gohari, A.; Mirchi, A.; Madani, K. System Dynamics Evaluation of Climate Change Adaptation Strategies for Water Resources Management in Central Iran. Water Resour. Manag. 2017, 31, 1413–1434. [Google Scholar] [CrossRef]
- Simonović, S.P. Managing Water Resources: Methods and Tools for a Systems Approach; Routledge: London, UK, 2009. [Google Scholar] [CrossRef]
- Barlas, Y. System dynamics: Systemic feedback modeling for policy analysis. System 2007, 1, 1–68. [Google Scholar]
- Simonovic, S.P. Systems Approach to Management of Water Resources—Toward Performance Based Water Resources Engineering. Water 2020, 12, 1208. [Google Scholar] [CrossRef]
- Madani, K.; Mariño, M.A. System Dynamics Analysis for Managing Iran’s Zayandeh-Rud River Basin. Water Resour. Manag. 2009, 23, 2163–2187. [Google Scholar] [CrossRef]
- Sterman, J.D.; Siegel, L.; Rooney-Varga, J.N. Does replacing coal with wood lower CO2 emissions? Dynamic lifecycle analysis of wood bioenergy. Environ. Res. Lett. 2018, 13, 015007. [Google Scholar] [CrossRef]
- Pasqualino, R.; Jones, A.W.; Monasterolo, I.; Phillips, A. Understanding Global Systems Today—A Calibration of the World3-03 Model between 1995 and 2012. Sustainability 2015, 7, 9864–9889. [Google Scholar] [CrossRef]
- Mirchi, A.; Watkins, D.; Madani, K. Modeling for watershed planning, management, and decision making. In Watersheds: Management, Restoration and Environmental Impact; Nova Science Publishers: New York, NY, USA, 2010; pp. 1–25. [Google Scholar]
- Mirchi, A.; Madani, K.; Watkins, D.; Ahmad, S. Synthesis of System Dynamics Tools for Holistic Conceptualization of Water Resources Problems. Water Resour. Manag. 2012, 26, 2421–2442. [Google Scholar] [CrossRef]
- Kotir, J.H.; Smith, C.; Brown, G.; Marshall, N.; Johnstone, R. A system dynamics simulation model for sustainable water resources management and agricultural development in the Volta River Basin, Ghana. Sci. Total. Environ. 2016, 573, 444–457. [Google Scholar] [CrossRef]
- Abdolabadi, H.; Sarang, A.; Ardestani, M.; Little, J. Estimating the Available Water in the Watershed using System Dynamics Hydrological Model (Case Study: Ilam Watershed). Environ. Energy Econ. Res. 2018, 2, 265–280. [Google Scholar] [CrossRef]
- Zare, F.; Elsawah, S.; Bagheri, A.; Nabavi, E.; Jakeman, A.J. Improved integrated water resource modelling by combining DPSIR and system dynamics conceptual modelling techniques. J. Environ. Manag. 2019, 246, 27–41. [Google Scholar] [CrossRef]
- Abdi-Dehkordi, M.; Bozorg-Haddad, O.; Salavitabar, A.; Goharian, E. Developing a sustainability assessment framework for integrated management of water resources systems using distributed zoning and system dynamics approaches. Environ. Dev. Sustain. 2021, 23, 16246–16282. [Google Scholar] [CrossRef]
- Naderi, M.M.; Mirchi, A.; Bavani, A.R.M.; Goharian, E.; Madani, K. System dynamics simulation of regional water supply and demand using a food-energy-water nexus approach: Application to Qazvin Plain, Iran. J. Environ. Manag. 2021, 280, 111843. [Google Scholar] [CrossRef]
- Xu, Z.X.; Takeuchi, K.; Ishidaira, H.; Zhang, X.W. Sustainability Analysis for Yellow River Water Resources Using the System Dynamics Approach. Water Resour. Manag. 2002, 16, 239–261. [Google Scholar] [CrossRef]
- Tidwell, V.C.; Passell, H.D.; Conrad, S.H.; Thomas, R.P. System dynamics modeling for community-based water planning: Application to the Middle Rio Grande. Aquat. Sci. 2004, 66, 357–372. [Google Scholar] [CrossRef]
- Dai, S.; Li, L.; Xu, H.; Pan, X.; Li, X. A system dynamics approach for water resources policy analysis in arid land: A model for Manas River Basin. J. Arid. Land 2013, 5, 118–131. [Google Scholar] [CrossRef]
- Abadi, L.S.K.; Shamsai, A.; Goharnejad, H. An analysis of the sustainability of basin water resources using Vensim model. KSCE J. Civ. Eng. 2015, 19, 1941–1949. [Google Scholar] [CrossRef]
- Li, T.; Yang, S.; Tan, M. Simulation and optimization of water supply and demand balance in Shenzhen: A system dynamics approach. J. Clean. Prod. 2019, 207, 882–893. [Google Scholar] [CrossRef]
- Shahvi, S.; Mellander, P.-E.; Jordan, P.; Fenton, O. A Fuzzy Cognitive Map method for integrated and participatory water governance and indicators affecting drinking water supplies. Sci. Total. Environ. 2021, 750, 142193. [Google Scholar] [CrossRef]
- Baghanam, A.H.; Seifi, A.J.; Sheikhbabaei, A.; Hassanzadeh, Y.; Besharat, M.; Asadi, E. Policy-Making toward Integrated Water Resources Management of Zarrine River Basin via System Dynamics Approach under Climate Change Impact. Sustainability 2022, 14, 3376. [Google Scholar] [CrossRef]
- Feng, M.; Liu, P.; Li, Z.; Zhang, J.; Liu, D.; Xiong, L. Modeling the nexus across water supply, power generation and environment systems using the system dynamics approach: Hehuang Region, China. J. Hydrol. 2016, 543, 344–359. [Google Scholar] [CrossRef]
- Tian, Y.; Li, C.; Yi, Y.; Wang, X.; Shu, A. Dynamic Model of a Sustainable Water Resources Utilization System with Coupled Water Quality and Quantity in Tianjin City. Sustainability 2020, 12, 4254. [Google Scholar] [CrossRef]
- Benabderrazik, K.; Kopainsky, B.; Tazi, L.; Joerin, J.; Six, J. Agricultural intensification can no longer ignore water conservation—A systemic modelling approach to the case of tomato producers in Morocco. Agric. Water Manag. 2021, 256, 107082. [Google Scholar] [CrossRef]
- Sterman, J.D.; Sweeney, L.B. Managing Complex Dynamic Systems: Challenge and Opportunity for. In How Professionals Make Decisions; Lawrence Erlbaum Associates Publishers: Mahwah, NJ, USA, 2004; p. 57. [Google Scholar]
- Sterman, J.D. Learning from Evidence in a Complex World. Am. J. Public Health 2006, 96, 505–514. [Google Scholar] [CrossRef]
- Stave, K.A. A system dynamics model to facilitate public understanding of water management options in Las Vegas, Nevada. J. Environ. Manag. 2003, 67, 303–313. [Google Scholar] [CrossRef]
- Balali, H.; Viaggi, D. Applying a System Dynamics Approach for Modeling Groundwater Dynamics to Depletion under Different Economical and Climate Change Scenarios. Water 2015, 7, 5258–5271. [Google Scholar] [CrossRef]
- Ahmadi, M.H.; Zarghami, M. Should water supply for megacities depend on outside resources? A Monte-Carlo system dynamics simulation for Shiraz, Iran. Sustain. Cities Soc. 2019, 44, 163–170. [Google Scholar] [CrossRef]
- Barati, A.A.; Azadi, H.; Scheffran, J. A system dynamics model of smart groundwater governance. Agric. Water Manag. 2019, 221, 502–518. [Google Scholar] [CrossRef]
- de Araujo, W.C.; Esquerre, K.P.O.; Sahin, O. Building a System Dynamics Model to Support Water Management: A Case Study of the Semiarid Region in the Brazilian Northeast. Water 2019, 11, 2513. [Google Scholar] [CrossRef]
- Keyhanpour, M.J.; Jahromi, S.H.M.; Ebrahimi, H. System dynamics model of sustainable water resources management using the Nexus Water-Food-Energy approach. Ain Shams Eng. J. 2021, 12, 1267–1281. [Google Scholar] [CrossRef]
- Mashaly, A.F.; Fernald, A.G. Analyzing and Assessing Dynamic Behavior of a Physical Supply and Demand System for Sustainable Water Management under a Semi-Arid Environment. Water 2022, 14, 1939. [Google Scholar] [CrossRef]
- Zomorodian, M.; Lai, S.H.; Homayounfar, M.; Ibrahim, S.; Fatemi, E.; El-Shafie, A. The state-of-the-art system dynamics application in integrated water resources modeling. J. Environ. Manag. 2018, 227, 294–304. [Google Scholar] [CrossRef]
- Phan, T.D.; Bertone, E.; Stewart, R.A. Critical review of system dynamics modelling applications for water resources planning and management. Clean. Environ. Syst. 2021, 2, 100031. [Google Scholar] [CrossRef]
- Winz, I.; Brierley, G.; Trowsdale, S. The Use of System Dynamics Simulation in Water Resources Management. Water Resour. Manag. 2009, 23, 1301–1323. [Google Scholar] [CrossRef]
- Gastelum, J.R.; Krishnamurthy, G.; Ochoa, N.; Sibbett, S.; Armstrong, M.; Kalaria, P. The Use of System Dynamics Model to Enhance Integrated Resources Planning Implementation. Water Resour. Manag. 2018, 32, 2247–2260. [Google Scholar] [CrossRef]
- ABHSM. Etude de Modélisation de L’impact du Changement Climatique Sur Les Ressources en Eau du Bassin Hydraulique de Sous Massa (Mission I, II, III); ABHSM: Agadir, Morocco, 2019. [Google Scholar]
- Vojdani, H.R.; Farhadi, A.A. Introduction of system dynamics model in analysis of sustainability of water resources. Water Env. J. Iran Water Swage Eng. 2005, 61, 15–22. [Google Scholar]
- Sapiri, H.; Zulkepli, J.; Ahmad, N.; Abidin, N.Z.; Hawari, N.N. Introduction to System Dynamic Modelling and Vensim Software: UUM Press; UUM Press: Kedah, Malaysia, 2017; pp. 1–108. [Google Scholar]
- Mundra, I.W.; Hirijanto, H. SYSTEM DYNAMICS FOR SIMULATION MODEL OF MATERIAL COST IN WATER RECOURCES PROJECT. J. Sustain. Technol. Appl. Sci. (JSTAS) 2020, 1, 25–32. [Google Scholar] [CrossRef]
- Koushali, H.P.; Moshtagh, R.; Mastoori, R. Water Resources Modelling Using System Dynamic in Vensim. J. Water Resour. Hydraul. Eng. 2015, 4, 251–256. [Google Scholar] [CrossRef]
- Good, P.; Perkins, P. Simulation Software: Anylogic and Vensim; Morehead State University: Morehead, KY, USA, 2019. [Google Scholar]
- Pruyt, E. Dealing with uncertainties? Combining system dynamics with multiple criteria decision analysis or with exploratory modelling. In Proceedings of the 25th International Conference of the System Dynamics Society, Boston, MA, USA, 29 July–2 August 2007; The System Dynamics Society: Littleton, MA, USA, 2007. pp. 1–22.
- Pruyt, E.; Kwakkel, J. System dynamics and uncertainty. In Proceedings of the International System Dynamics Conference, Delft, The Netherlands, 20–24 July 2014. [Google Scholar]
- Pruyt, E. Integrating Systems Modelling and Data Science: The Joint Future of Simulation and ‘Big Data’ Science. Int. J. Syst. Dyn. Appl. 2016, 5, 1–16. [Google Scholar] [CrossRef]
- Hekimoğlu, M.; Barlas, Y. Sensitivity analysis for models with multiple behavior modes: A method based on behavior pattern measures. Syst. Dyn. Rev. 2016, 32, 332–362. [Google Scholar] [CrossRef]
- Elsawah, S.; Danesh, D.; Ryan, M. A strategic asset planning decision analysis: An integrated System Dynamics and multi-criteria decision-making method. In INCOSE International Symposium; International Council on Systems Engineering: Orlando, FL, USA, 2016; Volume 29, pp. 788–802. [Google Scholar] [CrossRef]
- Belaqziz, S.; Khabba, S.; Er-Raki, S.; Jarlan, L.; Le Page, M.; Kharrou, M.H.; El Adnani, M.; Chehbouni, A. A new irrigation priority index based on remote sensing data for assessing the networks irrigation scheduling. Agric. Water Manag. 2013, 119, 1–9. [Google Scholar] [CrossRef]
- El Mahdad, E.; Ouhajou, L.; El Fasskaoui, M.; Aslikh, A.; Nghira, A.; Fdil, F.; Baroud, A.; Barceló, D. Experiences, Success Stories, and Lessons Learnt from the Implementation of the Water Law Framework Directive in the Souss-Massa River Basin. Handb. Environ. Chem. 2016, 53, 303–333. [Google Scholar] [CrossRef]
- Berger, E.; Bossenbroek, L.; Beermann, A.J.; Schäfer, R.B.; Znari, M.; Riethmüller, S.; Sidhu, N.; Kaczmarek, N.; Benaissa, H.; Ghamizi, M.; et al. Social-ecological interactions in the Draa River Basin, southern Morocco: Towards nature conservation and human well-being using the IPBES framework. Sci. Total. Environ. 2021, 769, 144492. [Google Scholar] [CrossRef]
- Hirich, A.; Choukr-Allah, R.; Nrhira, A.; Malki, M.; Bouchaou, L. Contribution of Seawater Desalination to Cope with Water Scarcity in Souss-Massa Region in Southern Morocco. Handb. Environ. Chem. 2016, 53, 213–226. [Google Scholar] [CrossRef]
- Belabhir, A.; Mansir, I.; Bouchaou, L.; El Otmani, M.; Yaacoubi, B.; Choukr-Allah, R. Effect of Treated Wastewater on the Growth and Yield of Two Sweet Corn Varieties: Impact of Doses and Systems of Irrigation. In Water Resources in Arid Lands: Management and Sustainability; Springer: Cham, Switzerland, 2021; pp. 263–275. [Google Scholar]
- Azemzi, H.; Erraoui, E.H. Irrigation water management and collective action: Understanding the shift from community management to participatory management in Souss-Massa (Morocco). Euro-Mediterr. J. Environ. Integr. 2021, 6, 1. [Google Scholar] [CrossRef]
- Haddouch, M.; Elame, F.; Abahous, H.; Choukr-Allah, R. Socio-economics and governance of water resources in the Souss-Massa river basin. In The Souss-Massa River Basin, Morocco; Springer: Cham, Switzerland, 2017; Volume 53, pp. 335–349. [Google Scholar] [CrossRef]
- Ez-Zaouy, Y.; Bouchaou, L.; Saad, A.; Hssaisoune, M.; Brouziyne, Y.; Dhiba, D.; Chehbouni, A. Morocco’s coastal aquifers: Recent observations, evolution and perspectives towards sustainability. Environ. Pollut. 2022, 293, 118498. [Google Scholar] [CrossRef]
- Davies, E.G.; Simonovic, S.P. Global water resources modeling with an integrated model of the social–economic–environmental system. Adv. Water Resour. 2011, 34, 684–700. [Google Scholar] [CrossRef]
- D’Alessandro, S.; Cieplinski, A.; Distefano, T.; Dittmer, K. Feasible alternatives to green growth. Nat. Sustain. 2020, 3, 329–335. [Google Scholar] [CrossRef]
- Distefano, T.; Isaza, A.S.; Muñoz, E.; Builes, T. Sub-national water–food–labour nexus in Colombia. J. Clean. Prod. 2022, 335, 130138. [Google Scholar] [CrossRef]









| Factors | Key Variables | Stocks |
|---|---|---|
| Surface water supply | Desalination water: DW Interbasin transfer water: TRW Recycled water: RW Rate of increase of recycled water: αR Interbasin transfer water rate: αTR Rate of increase of desalination water: αD Rate of industrial development: rin,i Total natural inflow surface water: Total NSW Precipitation: P Flow: Q Evaporation: E | Available surface water supply ASW |
| Groundwater supply | Natural incoming groundwater: NGW Returned groundwater after use: RGW | Available groundwater supply AGW |
| Water demand | Water demand per capita: WP Population: POP Rate of decrease in per capita water consumption: rwp Population growth rate: rp | Domestic water demand Dom,D |
| Water demand per tourist: WT Tourists: TOUR Rate of water demand per tourist: rwt Growth rate of tourists: rt | Tourism water demand Touris,D | |
| Water consumption by industry: WI Rate of growth of industrial development: rin | Industrial water demand Ind,D | |
| Irrigation water consumption/ha: IRE Area of irrigated farmland: IrrA Rate of change of irrigated area: rAi Rate of change of water consumption per hectare: rAgri | Agricultural water demand Agri,D |
| Years | Water Demand (m3) | Water Supply (m3) | SI | GWD (Mm3) | ||||||||
|---|---|---|---|---|---|---|---|---|---|---|---|---|
| Domestic | Industrial | Tourism | Agricultural | WD | AGW | ASW | ASW/WD (%) | RW | WS | |||
| 2007 | 69,849,318 | 658,000 | 885,619 | 994,000,000 | 1,092,410,853 | 227,740,000 | 114,600,000 | 7.34 | 0 | 342,340,000 | −215.92 | 746.62 |
| 2008 | 71,743,214 | 689,913 | 861,446 | 979,792,917 | 1,079,338,925 | 234,060,000 | 128,820,000 | 8.35 | 0 | 362,880,000 | −195.96 | 1461.26 |
| 2009 | 73,653,457 | 721,826 | 824,744 | 965,500,668 | 1,066,792,066 | 452,720,000 | 439,340,000 | 28.83 | 0 | 892,060,000 | −23.67 | 1665.44 |
| 2010 | 755,880,048 | 753,739 | 916,598 | 951,123,253 | 1,056,874,390 | 513,960,000 | 731,010,000 | 48.42 | 0 | 1,244,970,000 | 10.9 | 1536.19 |
| 2011 | 77,522,986 | 785,652 | 889,166 | 936,660,673 | 1,040,770,052 | 412,290,000 | 500,010,000 | 33.63 | 0 | 912,300,000 | −18.76 | 1700.61 |
| 2012 | 79,482,272 | 817,565 | 920,881 | 921,906,960 | 1,031,267,621 | 195,320,000 | 140,240,000 | 9.52 | 0 | 335,560,000 | −207.5 | 2396.5 |
| 2013 | 81,457,906 | 849,478 | 946,388 | 915,453,611 | 1,024,717,546 | 353,810,000 | 396,580,000 | 27.09 | 0 | 750,390,000 | −41.45 | 2696.76 |
| 2014 | 83,449,886 | 881,391 | 961,529 | 909,000,263 | 1,020,408,259 | 146,280,000 | 82,790,000 | 5.68 | 0 | 229,070,000 | −335.29 | 3482.75 |
| 2015 | 85,458,215 | 913,304 | 944,498 | 902,546,914 | 1,015,209,965 | 481,590,000 | 642,210,000 | 44.28 | 0 | 112,380,000 | 5.4 | 3424.84 |
| 2016 | 87,482,891 | 945,217 | 972,451 | 896,093,565 | 1,011,276,682 | 263,380,000 | 184,250,000 | 12.75 | 0 | 447,620,000 | −128.47 | 3993.48 |
| 2017 | 89,523,914 | 977,130 | 1,051,989 | 889,640,216 | 1,008,744,224 | 1,906,640,000 | 122,720,000 | 10.8 | 23 × 106 | 313,350,000 | −198.95 | 4664.8 |
| 2018 | 91,581,285 | 1,009,043 | 1,147,207 | 883,186,868 | 1,006,597,901 | 551,700,000 | 573,160,000 | 42.14 | 23 × 106 | 1,124,860,000 | 8.81 | 4567.61 |
| 2019 | 93,692,518 | 1,040,956 | 1,190,071 | 876,733,519 | 1,003,054,229 | 455,120,000 | 486,780,000 | 36.26 | 23 × 106 | 941,900,000 | −7.93 | 4641.29 |
| 2020 | 95,821,585 | 1,072,869 | 333,220 | 870,121,200 | 975,752,266 | 359,260,000 | 369,790,000 | 29.4 | 23 × 106 | 729,040,000 | −33.1 | 4883.92 |
| Parameters | Value | Rate of Change between 2007 and 2020 |
|---|---|---|
| Urban population | 1,181,537 1,580,897 | 2.60% |
| Rural population | 1,239,034 1,118,228 | −0.75% |
| Water consumption per urban inhabitant (m3/year) | 48.4 52.35 | 0.62% |
| Water consumption per rural inhabitant (m3/year) | 10.22 11.68 | 1.10% |
| Number of tourists | 885,619 1,190,071 | 3.20% |
| Water consumption per tourist (Mm3) | 189 99 | −1.10% |
| Industrial water consumption (m3) | 658,000 1,186,902 | 5% |
| Irrigated area (ha) | 148,640 150,540 | From 148,640 ha in 2007 to 154,540 ha in 2010 |
| Water consumption per hectare (m3/ha) | 6687 6151 | A reduction of 536 m3/ha and an improvement in irrigation efficiency of 8.7%. |
| Water recycling (m3) | 2007–2017: 0 2017–2019: 23,000,000 2020: 28,000,000 | 2.18% |
| Desalination water (m3) | 0 | Desalination plant in progress |
Disclaimer/Publisher’s Note: The statements, opinions and data contained in all publications are solely those of the individual author(s) and contributor(s) and not of MDPI and/or the editor(s). MDPI and/or the editor(s) disclaim responsibility for any injury to people or property resulting from any ideas, methods, instructions or products referred to in the content. |
© 2023 by the authors. Licensee MDPI, Basel, Switzerland. This article is an open access article distributed under the terms and conditions of the Creative Commons Attribution (CC BY) license (https://creativecommons.org/licenses/by/4.0/).
Share and Cite
Guemouria, A.; Chehbouni, A.; Belaqziz, S.; Epule Epule, T.; Ait Brahim, Y.; El Khalki, E.M.; Dhiba, D.; Bouchaou, L. System Dynamics Approach for Water Resources Management: A Case Study from the Souss-Massa Basin. Water 2023, 15, 1506. https://doi.org/10.3390/w15081506
Guemouria A, Chehbouni A, Belaqziz S, Epule Epule T, Ait Brahim Y, El Khalki EM, Dhiba D, Bouchaou L. System Dynamics Approach for Water Resources Management: A Case Study from the Souss-Massa Basin. Water. 2023; 15(8):1506. https://doi.org/10.3390/w15081506
Chicago/Turabian StyleGuemouria, Ayoub, Abdelghani Chehbouni, Salwa Belaqziz, Terence Epule Epule, Yassine Ait Brahim, El Mahdi El Khalki, Driss Dhiba, and Lhoussaine Bouchaou. 2023. "System Dynamics Approach for Water Resources Management: A Case Study from the Souss-Massa Basin" Water 15, no. 8: 1506. https://doi.org/10.3390/w15081506
APA StyleGuemouria, A., Chehbouni, A., Belaqziz, S., Epule Epule, T., Ait Brahim, Y., El Khalki, E. M., Dhiba, D., & Bouchaou, L. (2023). System Dynamics Approach for Water Resources Management: A Case Study from the Souss-Massa Basin. Water, 15(8), 1506. https://doi.org/10.3390/w15081506

