Abstract
The present study provides an in-depth investigation into water security using socio-hydrological analysis by investigating the relationship between irrigation entitlements and actual water delivery. Conjoint analysis is used to evaluate the reliability and equity of the system by applying quantitative definitions and metrics. This study examines 10 years of daily average canal flow data collected from the Sindh canal command regions of the Lower Indus Basin Irrigation System in Pakistan. This research was carried out at both the canal and the barrage network levels, with socio-hydrological metrics being used across both temporal and spatial scales. Furthermore, an in-depth study of the LIB system’s fourteen main canals operating across three barrages was carried out. This research focuses on the transition from historical volumetric allocations to the objective of enhancing irrigation efficiency and agricultural yields in order to provide improved water and food security. The investigation underscores the enduring presence of stagnation and volatility in the overall equity and reliability of the system. The analysis reveals that the median reliability of the canals in Sindh was 47–100% in the summer and 65–85% in the winter season. Additionally, the irrigation system equity was worse in the winter and summer, at around 55–75%. This research examines the possibilities of using a socio-hydrological strategy to effectively improve the performance of canal irrigation systems and promote water security.
1. Introduction
Water security encompasses a broad range of approaches that have evolved from an initial emphasis on quantifying the minimum water quantity for specific purposes to include broader considerations such as water access, quality, risk, health implications, and ecological factors [1]. While discussions around water security have advanced our understanding, it is accepted that a significant amount of study in this subject shows insufficient integration with the needs of policymakers and practitioners [2,3,4]. This gap between conceptual frameworks meant to investigate water security and the actual approaches required for implementation and utilization has been acknowledged. Although there has been an argument for a socio-hydrologic approach to water security, the practical application of this concept to irrigation systems has been limited [5]. Furthermore, in the context of irrigation systems, the development of novel quantitative performance measurements is required. These measurements would serve as a basis for quantitatively analyzing the water security in a specific location across both spatial and temporal scales.
Agriculture, as a vital pillar of human civilization, heavily relies on the sustainable management of water resources. Over the years, numerous researchers have diligently investigated various critical parameters, including water-use efficiency [6], convenience efficiency, crop-water requirement [7], seepage, and evapotranspiration [8,9]. Their work has shed light on the complexities of water-related challenges in agriculture, pushing us closer to achieving long-term sustainability in this crucial sector. Moreover, the provision of a consistent water supply and equitable distribution in the design of canals depends on a variety of variables. These include the interaction of natural hydrological flows emanating from source waters, as well as the complicated dynamics of infrastructure, accessibility, control mechanisms, management techniques, and legal frameworks controlling water allocations [10]. These numerous variables highlight the fundamentally interconnected character of these issues, which arise from both the social and the hydrological domains. The term “socio-hydrological” captures the interdependent interaction of social and hydrological factors [11].
The significance of reliability within canal networks cannot be overstated, since it allows farmers to predict and strategically manage water use in ways that increase production [12]. In this context, reliability refers to the consistency with which irrigation water is delivered throughout time, and it is mostly represented by a physical measure. It represents a measurement of the reliability of the temporal expectations. In contrast, equity is defined as the spatial consistency of the irrigation supply availability among distinct canals in relation to one another. This concept goes beyond the physical dimensions and has social and spatial consequences. It represents a measure of the coherence of the socio-spatial expectations. Regarding the social aspects, it is well known that social and institutional variables are essential for resolving issues with water security and that strategies that clearly integrate social and hydrological systems are needed. Although socio-hydrology places more of a focus on quantitative methodologies, few studies have used this strategy to address water security in canal irrigation systems.
The concept of water security is not a new one. It has always evolved in response to available supplies and usages. Many local and international organizations, such as the Global Water Partnership and the Global Economic Forum, are working together to improve water security [13,14,15]. Irrigation systems around the world take over 70% of the available fresh water to feed the world’s rising population [16]. Most South Asian countries have an agricultural-based economy, which faces challenges such as an insufficient water supply, rising water stress, energy crises, water logging, and salinity, and their status has shifted from water-abundant to water-stressed in recent decades. This has also highlighted that the resulting problems are water allocation, rather than water scarcity [17]. Thus far, a wide range of research-based articles on irrigation water security have been published, utilizing a variety of methodologies and indicators on a macro to micro scale to address irrigation water security, as summarized in Table 1.
Table 1.
Literature review of the canal irrigation system research findings.
Canal water supply is critical for improving water convenience efficiency by reducing seepage and distributing water to remote locations, as well as protecting the water in irrigation systems that are exposed to unpredictable and insufficient water supply situations like floods and droughts [25]. In the meantime, seepage losses, convenience efficiency, the water–crop relationship, the water budget, and other factors are used to evaluate canal performance in various parts of the world [26]. A purely techno-centric approach, with a scope ranging from canal to water course to farm field to crop, has been devised for accessing reliability and equity. Large canals and canal networks have recently been studied using performance measures that compare the water supply deliveries to the entitled deliveries as a delivery performance ratio (DPR). A socio-hydrological study was evaluated using the DPR on the whole canal network in Punjab, Pakistan, and similar approaches have been used for secondary canal, water course, and outlet using discharge data [22].
Thus, this research addresses the pressing issues concerning the distribution of canal water systems. As a case study, this framework is implemented to the Lower Indus Basin (LIB) irrigation system in Sindh, Pakistan, characterized by inequitable and unreliable practices due to poor operation and maintenance and an aging infrastructure. Pakistan’s current irrigation system continues to suffer from significant inefficiencies and shortcomings in the management and distribution of surface irrigation water. This situation has had an increasingly negative impact on crop yields and total agricultural productivity [27,28]. The need to improve “water security” within the nation’s enormous irrigation system is important not just at the local level, but also on a larger scale in terms of national agricultural production and the overarching domain of food security [29,30]. Thus, efficient canal operation in irrigation system performance is crucial to the long-term viability of agriculture. As a result, irrigation scheme performance studies are needed to encourage this purpose. In order to address water security, we must carefully analyze the water supply and demand trend on temporal and spatial scales, which will help us to make better strategies.
This study aims to provide valuable insights into the interplay of various factors affecting water utilization in agriculture, which emphasizes the importance of reliability and equity in water supply schemes. Additionally, the use of outdated on-farm traditional management techniques further compounds the challenges. The inefficiencies and flaws in the regulation and distribution of surface irrigation water within the LIB canal water supply system have significant impacts on farmers’ access to their allocated water supply, affecting their intentions and overall agricultural productivity. The findings from this research are expected to be valuable for both farmers and policymakers alike, providing a better understanding of the supply and demand pattern for water resources. Ultimately, the goal is to inform and guide the development of more effective strategies to address the inefficiencies and challenges in the regulation and distribution of surface irrigation water in the Lower Indus Basin, aiming for improved water management practices and enhanced agricultural sustainability in the region.
2. Materials and Methods
There are 45 canals in the Indus Basin, and the climatic and weather factors of each fluctuate. The future water needs of the Sindh Province in the Indus Basin were determined after a thorough study. The water needs identified in this research include irrigation water requirements (estimated using the population growth rates from the Federal Bureau of Statistics), domestic water consumption, and cropping patterns in the region.
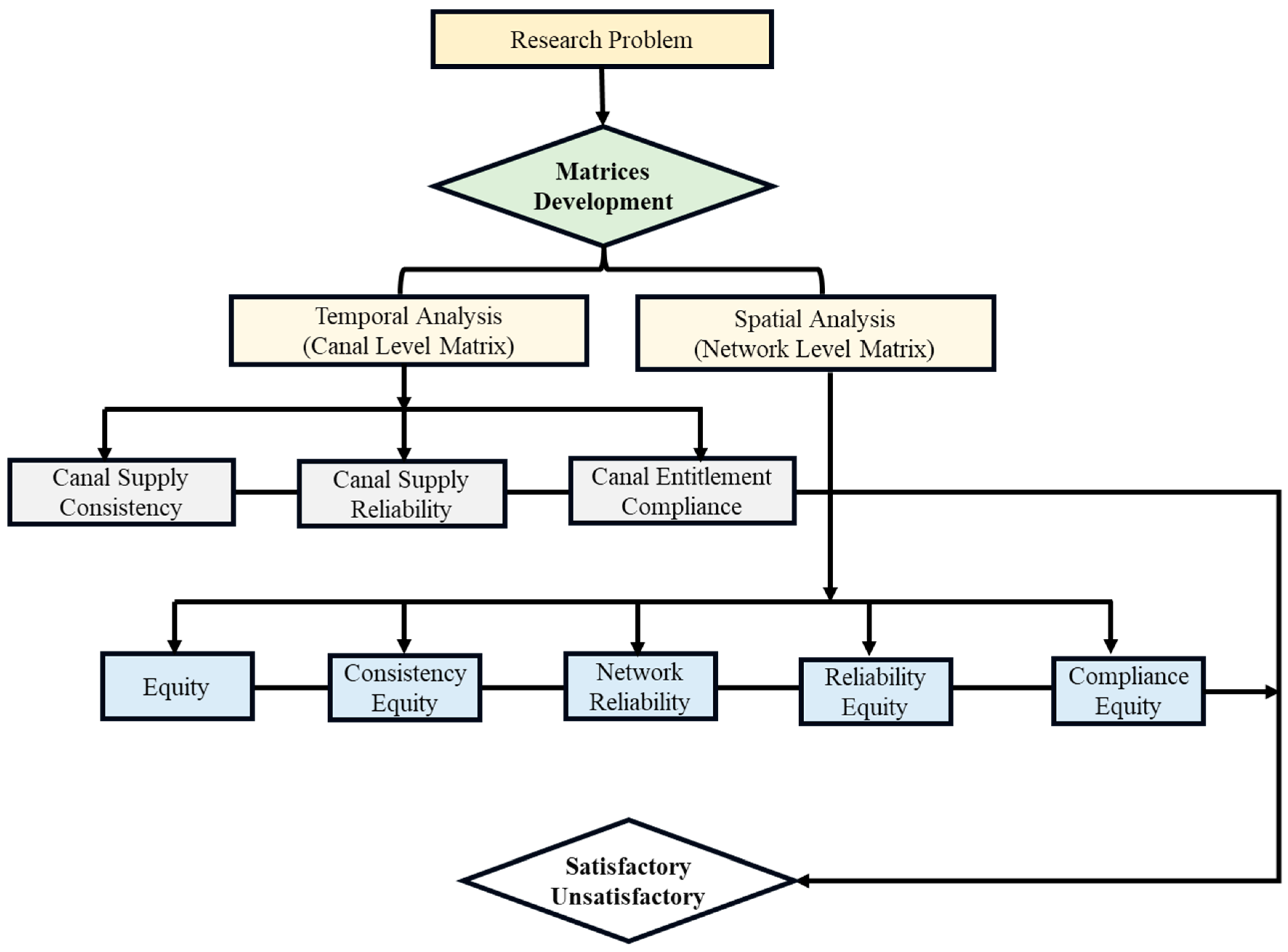
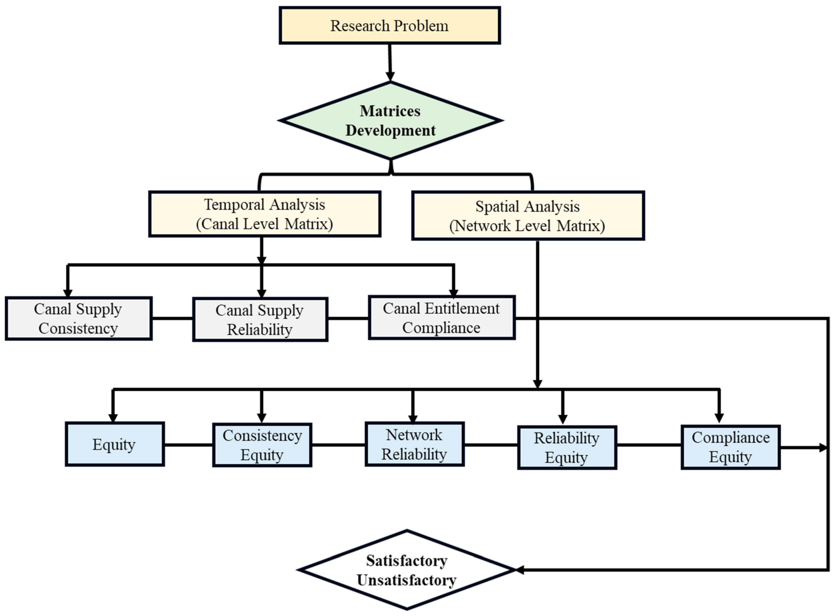
Figure 1 illustrates the steps taken for this research. In the first part, the canal flow data were analyzed on a daily, seasonal, and yearly basis for each main canal to evaluate individual performance in terms of consistency, reliability, compliance, and the fraction of missed irrigation terms through security metrics. In the second part, the performance of each barrage has been analyzed through security metrics to find which system performed well in terms of consistency, reliability, fraction of missed irrigation turns, and equity.
Figure 1.
Schematic representation of the proposed framework.
2.1. Case Study
This study focuses on 14 main canals that originate from Guddu, Sukkur, and Kotri barrages, as shown in Figure 2. These canals draw water from the River Indus and are named as follows: Ghotki Feeder (GF), Desert Pat Feeder (DPF), Begari Sindh Feeder (BSF), Nara Canal (Nara), Khairpur East (KHE), Rohri, Khairpur West (KHW), North-West canal (NWCE), Rice, Dadu, Akram Wah (AW) (lined Channel), Fulleli (FUL), Pinyari (PIN), and KalriBagar Feeder (KB).
Figure 2.
Indus Basin Irrigation System.
Furthermore, the Lower Indus Basin (LIB) is located at 25°53′39.487″ N and 68°31′28.974″ E, at the end of the Indus Basin Irrigation System (IBIS) in Pakistan’s Sindh province. In Pakistan, water flows from the northern Himalayan region to the Arabian Sea via gravitational mechanisms in hierarchically structured interconnected dams, barrages, and canals until it reaches a farm field via a watercourse and outlets. The main objective of this study was to assess the performance of the 14 major canals and 3 barrages in the LIB region, with a specific focus on evaluating the reliability and equity. By conducting a statistical analysis using the delivery performance ratio (DPR) on 20 years of daily average canal flow data, the researchers aimed to gain insights into the temporal and spatial patterns of water supply and allocation. The analysis includes comparing actual water delivery with entitlements from the water appointment accord of 1991, which established the canal network.
These canals play a crucial role in providing a reliable and timely water supply to agricultural areas under perennial and non-perennial schemes during the two primary seasons: Kharif (mid-April to mid-October) and Rabi (mid-October to mid-April), commonly known as summer and winter seasons, respectively. The crops cultivated during these seasons include rice, cotton, wheat, sugarcane, and millet, among others. They are water-intensive and receive higher levels of monsoon rainfall. These patterns prove relevant when canal reliability and equity are investigated. At the beginning of each season, a 10-daily average basis flow was allocated for each province based on the available reservoir water level and the expected flow to meet the entitled water requirements, as per the water apportionment accord of 1991. The Indus and its main tributaries have flows that rise in the early summer and monsoon rainfall and have peak discharge in July or August. The mean monthly flows during mid-October to mid-April (in Rabi season) are about one tenth of those seen in the summer.
A set of concepts and metrics was proposed that, together, have given a socio-hydrological perspective on water security in large-scale irrigation networks, building on the post-colonial approach to irrigation performance and water security. This technique differs from the “index” formulation methods, which often incorporate several dimensions and indicators to produce aggregate water security metrics. It also differs from singly focused methods, which concentrate only on a single hydrological or sociological component. We used canal discharge data (2002–2019) to analyze the irrigation system in terms of consistency, reliability, compliance, and equity to assess performance. Water security is becoming increasingly important as demand rises and management struggles to maintain control over a finite resource. This necessitates careful monitoring of the system’s operational capabilities at both a spatial and temporal scale.
In this study, a water delivery performance indicator was used, which was the ratio of water delivered/supplied to the amount of water intended to be delivered/supplied or the entitled amount of water (known as the delivery performance ratio) (). We also used other indicators derived from the DPR through statistical analysis, such as consistency, reliability, compliance, and equity [22], where the delivery performance ratio is mathematically defined in Equation (1).
where denotes the actual amount of water delivered and denotes the actual amount of water entitled for ‘i’ canal in time interval ‘k’. The variables (, ) can be the area of irrigation, flow volume, rate, frequency, or water supply duration. Equation (1) depicts that, if when the system is performing well in meeting allocated deliveries, then or when the system is oversupplied or undersupplied, respectively. There is also the notion that, when , there is no delivery performed when there is an allocation mentioned, and when water is supplied over no allocation. There is also the importance of missed irrigation terms in irrigation supply, which will impact the farmer’s expectation of getting water, denoted as in Equation (2).
where denotes the ratio of missed turns, is the number of missed irrigation turns where no water was delivered, and ‘T’ is the total number of allocated irrigation turns for ‘i’ canal in ‘t’ year.
2.2. Analysis at Canal Level
Numerous canal-level analyses have been conducted, as detailed in the following section.
2.2.1. Water Supply Consistency (θi)
Water supply consistency (θi) measures how consistent a system is at a given amount of water supply, i.e., supply consistency. It is also defined as the co-efficient of variation of delivery performance ratio for the ith canal over a given time interval, mathematical shown in Equation (3) [19].
where is coefficient of variation, is the standard deviation of the entitlement ratio, and is the mean of the entitlement ratio for canal in k period of season. When is small, canals have high consistency in the delivery performance ratio. If any canal throughout any year receives 80% of its entitlement ( = 0.8), it shows perfect consistency and = 0.
2.2.2. Water Supply Reliability ()
Water supply reliability () indicates the system’s success in meeting entitlement over a period, where, in the canal network, it measures to what extent the system was able to meet the required water supply demand, or the “frequency or probability that the system is in a suitable state” [31].
where values in the output can be partitioned into an set of satisfactory events. In other words, it is the probability of a system continuing to operate successfully over a specified period, mathematically defined in Equation (5)
where is the probability of a successful event (reliability) and T is the period in which its reliability is being estimated. When the system has been supplied water to its full extent (equal to or greater than entitlement), it has high reliability ( = 1).
2.2.3. Canal Entitlement Compliance ()
Canal entitlement compliance () displays seasonal aggregate volumetric entitlement fulfillment for a canal as a ratio of the total volume delivered to the total entitled water, without taking delivery time into account, mathematically given in Equation (6) [22].
where is canal entitlement compliance. When the aggregate supplied water meets the aggregate entitled water supply, = 1.
2.3. Analysis at Network Level
For a specific time interval, the analysis measures the performance of the entire canal network system as a unit. To measure the level of satisfaction with the canal system in the Lower Indus Basin, we looked at equity, reliability, and compliance at the network level. If these conditions met the stipulated criteria, the farmers were more satisfied with one canal over another in the network.
2.3.1. Equity Performance Indicator
The equity performance indicator assesses the spatial variability of the canal network, indicating the consistency of water delivery [19]. When there is a small difference in the value of the water supply to the entitlement ratio between canals in a network, it indicates that the water distribution is uniform, and it has been classified into two parts.
2.3.2. Interval Equity ()
The interval equity () is the coefficient of variance of the entire canal network’s delivery to the entitlement performance ratio. This notion depicts how the system functions in terms of water supply without considering canal placement. When the value of interval equity is low (zero shows completely equitable), it merely considers the differences in outcomes at each canal without considering what is fair sharing, mathematically shown in Equation (7) [19].
where denotes spatial variability in the canal network. If this indicator’s value is close to zero (k = o), it suggests that the water supply is consistent across the canals. For example, if all canals reach entitlements at 60%, the coefficient of variation in a given time interval will be zero (perfect interval equity), indicating perfect distribution.
2.3.3. Equity (E)
In a season, equity (E) it is taken as the mean value of interval equity [32].
It is a single number for measuring the entire system for a specific season, which facilitates comparative results.
2.3.4. Consistency Equity ()
Consistency equity () compares the consistency values of each canal with other canals in a season in a recommended network of canals. It is the coefficient of variation of consistency of all canals in a network, mathematically defined in Equation (9) [20].
For a perfect consistency equity, the value should be low ( = 0).
2.3.5. Network Reliability (NR)
Network reliability (NR) is the average value of reliability at the network level that is compared among canals to generate the aggregate value of reliability, mathematically defined in Equation (10) [33].
When the mean is higher, it shows improved network reliability.
2.3.6. Reliability Equity ()
Reliability equity () evaluates reliability and equity in combination as the coefficient of variation of canal water supply reliability in the given year’s season at the network level, as specified [33].
where a low represents smaller variability in reliability among canals in a network.
3. Results and Discussion
3.1. Delivery to Entitlement Ratio, Missed and Unscheduled Deliveries
The socio-economic advancement of farmers is contingent upon the adherence to the water schedule and the fair distribution of water, which is a crucial element in the Lower Indus Basin system. This research suggests that the presence of either an abundance or a scarcity of water, as well as the complete diversion of water allocation, poses problems to the system. Both of these instances of either excessive or inadequate water supply may have a substantial influence on the overall welfare of farmers. The present research aims to examine the concerns pertaining to unplanned and missing deliveries, whereby extra allocations do not receive the expected supply, or the allotted water fails to be delivered, resulting in diminished productivity for farmers without any form of compensation. The lower riparian zones are disproportionately impacted by these difficulties, resulting in varying rates of 14–55% in the province of Sindh. This study provides documentation of the unplanned and missing deliveries in the principal fourteen canals in Sindh, which represents a hitherto untapped topic in the field of research. According to the analysis, unscheduled deliveries (when the entitlement is zero) occurred in the Desert Pat Feeder (DPF), which may be due to supplying water on a humanitarian basis to Baluchistan and Pinyari (PIN), being non-perennial irrigates of 2.1 million acres out of 3.08 million, which also supply water to Hyderabad, Tando Muhammad Khan, and Sujawal district.
The problem of missed deliveries has been extensively studied in smaller canals and waterways. However, an investigation into the larger primary canals in the Sindh region has not been previously undertaken. A comprehensive examination of the canal delivery data indicates that instances of missed deliveries are undoubtedly widespread in these significant canals, subsequently exerting an influence on the deliveries at the watercourse level and, therefore, affecting the supply at the farm level. The bottom plots in Figure 3 show the missing deliveries for each canal during both the Rabi and the Kharif seasons. It is worth mentioning that, under the most unfavorable circumstances, the number of missed deliveries in the Rabi season is twice as high as that in the Kharif season. Moreover, some of the canals display repetitive patterns of increased instances of failed deliveries, which may be partially attributable to reduced and less reliable river inflows during the Rabi season.

Figure 3.
Unscheduled and missed irrigation deliveries (a) number of unscheduled deliveries for Rabi season, (b) number of unscheduled deliveries for Kharif season, (c) number of missed deliveries for Rabi season, and (d) number of missed deliveries for Kharif season.
Missed irrigation deliveries, on the other hand, occur when real delivery is not performed within a 10-day interval of time during the season for a variety of reasons, ranging from political/social control to environmental impact, causing significant problems throughout the season in various canals. The missed deliveries in the right-side canals are higher in the kharif season (three to eight counts) and lower in the Rabi season (one to three counts), as shown in Figure 3. In addition to conducting a study of missed deliveries, we also studied the occurrences of ‘unscheduled’ deliveries. These instances pertain to situations when the entitlement for a 10-day period was zero, but a delivery was nonetheless made. The frequency of unscheduled deliveries for both the Kharif and the Rabi seasons across each canal is shown in the top row plots in Figure 3. A comparative analysis of the two seasons indicates that the Rabi experiences more cases of unscheduled deliveries, whilst similar occurrences seem to be less prevalent during the Kharif. When comparing the ‘unscheduled’ deliveries at the gross level on a 10-daily average basis, 13.44% (575 out of 4284) occurred in the Rabi season and 0.23% (10 out of 4284) occurred in the Kharif season; moreover, when comparing the ‘missed turns’ cases, the Kharif is higher than the Rabi season, at 7.98% (342 out of 4284) and 4.56% (196 out of 4284), respectively.
On a more comprehensive level, it is evident that 18% of deliveries during the Rabi season and 8.21% during the Kharif season deviated from their schedules, which were established at the commencement of each respective season. In contrast to the instances of missed deliveries, irregular deliveries cannot be ascribed to fluctuations in the river inflows, since the adjacent canals did not see comparable benefits. The existence of this gap gives rise to problems pertaining to both the equality and the reliability within the distribution system.
The location (upper/lower riparian), canal type (perennial/non-perennial), socio- hydrology, geography, and design all have a significant impact on the water supply. Stolen water poses a significant threat to the socio-hydrological pattern in terms of equality and reliability. The variability among the years of a recurring pattern indicates that changes in the entitlements and deliveries have not been implemented in previous years on a historical basis to meet the unexpected and missing deliveries in the canal network. Because it is difficult to forecast if these deliveries will be made when there is enough water to satisfy delivery, a consistency matrix can be useful in predicting seasonally what fractional to entitlement is consistent over a particular time frame.
3.2. Water Supply Consistency
The canal water supply consistency is a measure of the level at which the canal stayed consistent throughout the season, wherein fluctuations in the value indicate a faulty water delivery system, and farmers will face water supply expectations.
Unpredictable outcomes will result in a loss of investment; however, if this value remains stable over time, the farmers will adapt their strategy to the conditions, allowing for improved planning and forecasting. We looked at fourteen canals, from upstream to downstream, and from right to left. For the analyzed time of span shown in Figure 4, all of the canals at barrages on the River Indus showed greater fluctuations in the right-side canals than in the left-side canals for the Rabi and Kharif seasons. The most important barrage is the Sukkur barrage. Sindh has a better median consistency during the Rabi and Kharif seasons and the left-side canals have a better median consistency than the right-side canals. Moreover, the non-perennial canals are mostly closed for a few months during the Rabi season, resulting in better consistency, as shown by the Fulleli and Pinyari canals. Overall, both seasons show significant fluctuations in water supply, with the Rabi season having a lower consistency than the Kharif season.
Figure 4.
Canal supply consistency for (a) Rabi and (b) Kharif for canals in Sindh.
The available data on canal supply consistency provide a basis for formulating hypotheses on farmers’ expectations formation processes for canal irrigation supplies and their subsequent responses. In an instance where the actual supply consistently falls short of the entitlement, such as in a system with low and high consistency of canal supply, the farmers are expected to adjust and strategize accordingly. Conversely, in situations where the canal supply consistency is high, but the consistency of the actual supply is low, the farmers may be discouraged from making investments due to the uncertainty involved. If there is variability in the constancy of canal supplies from year to year, it may pose significant challenges for the operation of the surface irrigation systems.
3.3. Water Supply Reliability
Water supply reliability indicates how much of the water supply (the actual delivery) coincides with the desired (entitled) flow over the seasons in different years. Figure 5 shows the reliability of each canal for the Kharif (40–92%) and Rabi (27–100%) seasons, with inter-annual fluctuations in reliability.
Figure 5.
Canal supply reliability for (a) Rabi and (b) Kharif seasons in Sindh.
The Desert Pat Feeder (DPF) and the Nara, Fulleli, and KB feeders had a median reliability of more than 70% during the Kharif season. The DPF had higher reliability in the Rabi and Kharif seasons, with zero missed deliveries and maximum unscheduled deliveries, whereas low consistency (higher value θi) varies from year to year, indicating that the flow is not adjusted. Also, similar to Pinyari (no unscheduled deliveries in Kharif but maximum in Rabi), this face missed deliveries in both seasons based on the analyzed trend. Also, the rice canal performs best during the Kharif season, as it is only operational during this time. The Sindh Begary Feeder (BSF) had the highest number of missed deliveries during the Kharif and Rabi seasons, with only 1–2 unscheduled deliveries having lower reliability, where the Dadu canals remained below 50%.
3.4. Water Supply Reliability
Water supply reliability captures how a system meets the volume of supplied water, irrespective of time. The results in Figure 6 show that the DPF in the Rabi and Kharif seasons shows compliance four times higher than that of the entitled supply, while the Nara and Fulleli also show better compliance in most of the years. The overall compliance is above 60% for all of the canals in all years. This metric captures how a system meets the volume of supplied water, irrespective of time.
Figure 6.
Canal supply entitlement compliance for (a) Rabi and (b) Kharif seasons in Sindh.
3.5. Canal Supply (Entitlement) Compliance (Ci) and Mean Consistency and Reliability
The gross supply that meets the overall entitled supply volume in a season for a particular canal, regardless of the time of delivery, is plotted against the consistency and reliability. As shown in Figure 7, we performed a k-mean cluster analysis for meeting compliance and plotted it against the mean consistency and reliability on the x-axis, as well as inter-year variation of canal entitlement compliance Xi for the entire network in the Xi-i space.
Figure 7.
Canal entitlement compliance and consistency (a,b) and reliability (c,d) seasons in LIB.
The analysis reveals a better performance in cluster-1 and cluster-2, with 10–50% inter-annual variability and 15–55% mean reliability, whereas cluster-3 has significantly higher variability in compliance with the lowest reliability. In the Kharif season, there is some improvement in the compliance variability, which ranges between 10 and 25%; however, reliability in terms of consistency significantly decreased for all of the canals.
The results from the Rabi season show that, in cluster-3, the Nara and Pinyari canals performed well, and two other canals have higher variability in compliance with reliability. In cluster-1, only the BSF canal has high variability in compliance with the lowest reliability. The rest of the canals fall into cluster-2, with average reliability and variability, in compliance with ranges between 8 and 45%.
In the Kharif season, in cluster-1 (blue marker), the canal has low variability in compliance and low reliability. Cluster-2 (green marker) has significantly improved reliability (high value of ρi), and cluster-3 (orange marker) has better performance for three of the main canals (Rohri, Nara, and DPF), while the other has increasing variability in terms of inter-annual compliance. A comparison between these plots will help us to determine which canal meets the overall gross compliance at reliability status, which will help us to determine a better production outcome through improved water distribution. We have also plotted a canal command area for each canal separately, plotted against the median consistency and median reliability in order to check how it moderates performance relating to the size of the canal command. Figure 8 shows the median consistency and median reliability, which show scattered results in the Rabi and Kharif seasons. While the canal command area has little impact on performance, the location and soil condition may have influence, such as in the Nara and Rohri canals.
Figure 8.
(a,b) Network consistency vs. canal command area (CCA) for Rabi and Kharif seasons and (c,d) reliability vs. canal command area (CCA) for Rabi and Kharif seasons.
3.6. Equity Performance
Equity (mean k) measures water distribution spatially to extract the performance of all systems from 2001 to 2019, as an important operational management tool used for canal irrigation systems in the subcontinent. We calculated the equity over time for the Rabi and Kharif seasons, and the results show that Kharif has a 10% higher equity (low value of k) than Rabi for the system over time. Looking at a smaller scale, the year 2010 suffered the most in Kharif, as shown in Figure 9. This year’s flood severely undermined the entire irrigation network system, and all of the canals were closed. The years 2014 and 2017 remained drier for the system in Rabi season, which greatly impacted the lower riparian food production and pushed farmers to install more tube wells in order to meet the growing water demand. Other canals show fluctuation for different years, with average values of 48% and 55% in the Kharif and Rabi seasons, respectively.
Figure 9.
Equity and network reliability for (a) Rabi and (b) Kharif seasons in LIB.
3.7. Network Reliability
The previous section briefly described the reliability for different canals distinctly in each year from 2001 to 2019. In this section, Figure 10 illustrates the reliability of the whole system (canal network) for the different canals from 2001 to 2019 in the Rabi and Kharif seasons, distinctly. The outcome illustrates that Kharif exhibits a 70% average, which is 7% higher than the Rabi season, with a 63% average for the rest of the years, fluctuating around average. Kharif has more staggered trends within the years compared with Rabi. In 2010, due to heavy flooding, the system remained reliable in terms of the supply of water.
Figure 10.
Network reliability for (a) Kharif and (b) Rabi seasons.
3.8. Consistency Equity
Consistency equity the coefficient of variation of the overall network’s consistency, and the results show a high variation with a positive trend in both seasons from 2001 to 2019. Based on Figure 11, it can be concluded that the years 2012 in Kharif and 2011 in Rabi have less variation than the other years.
Figure 11.
Consistency equity for (a) Rabi and (b) Kharif seasons.
3.9. Barrage Performance Metrics in Lower Indus Basin
We have analyzed each barrage separately by taking the canal network of barrages for Rabi and Kharif seasons in terms of consistency equity, network reliability, reliability equity, and network compliance. Table 2 shows results that show that the consistency equity (variability across canals) is poor at Sukkur in Kharif and that Kotri is poor in Rabi seasons. The network reliability (mean) is above 60% at all of the barrages, which is sign of good hope. The reliability equity is poor at the Guddu barrage in Rabi, while the others show fluctuations between 14 and 30%. Finally, the network compliance of all of the barrages remained higher than 60% in two decades.
Table 2.
Consistency equity, network reliability, reliability equity, and network compliance for Guddu, Sukkur, and Kotri barrages in Rabi and Kharif seasons.
4. Conclusions
This socio-hydrological evaluation is the first to examine Sindh’s water supply reliability and equity for over a decade. The Indus irrigation system has been studied from various perspectives. In this study, consistency, reliability, and equity metrics on 14 major canals off-taking from the Guddu, Sukkur, and Kotri barrages in Sindh, Pakistan, from 2001 to 2019, have been used to map a socio-hydrological assessment. This analysis demonstrates that Sindh’s massive surface irrigation network’s canal reliability metrics vary seasonally. The management and catastrophes have generated system faults, leading to repeated deviations from entitlements and fixed turn.
This paper utilized 10-day averages for the actual and entitled water supply. At a finer level, the system had the most missed deliveries (4% higher than Rabi) and unscheduled deliveries (13% higher than Rabi), with consistency median ranges of 17–92% across the years and 40–55% across the canals in the Rabi season and 17–84% across the years (temporal) and 32–60% across the canals (spatial) in the Kharif season. The median reliability ranged from 47% to 100% in Rabi and 65–85% in Kharif, showing that the supply system failed to fulfill the delivery expectations. Thus, geographical and temporal heterogeneity harms stakeholders’ social and economic well-being. The network shows a wider equity gap between the seasons and years, with Kharif showing a 10% stronger positive trend than Rabi. Over the years, network consistency has been poor; however, dependability has fluctuated between 55 and 75% in Rabi and Kharif seasons. Re-evaluating system allocations and proposing research-based novel technologies and strategies for sustainable water use within climatic and geographical restrictions is essential for system succession.
Author Contributions
Conceptualization, D.K. and W.A.P.; methodology, D.K.; software, D.K.; validation, W.A.P., K.A. and U.S.; formal analysis, D.K.; investigation, D.K.; resources, W.A.P.; data curation, U.S.; writing—original draft preparation, U.S. and D.K.; writing—review and editing, U.S.; visualization, D.K.; supervision, W.A.P. and U.S.; project administration, K.A.; funding acquisition, U.S. All authors have read and agreed to the published version of the manuscript.
Funding
This research received no external funding.
Data Availability Statement
The data could be available on request.
Conflicts of Interest
The authors declare no conflict of interest.
References
- Safder, U.; Ifaei, P.; Nam, K.; Rashidi, J.; Yoo, C. Availability and reliability analysis of integrated reverse osmosis—forward osmosis desalination network. Desalination Water Treat. 2018, 109, 1–7. [Google Scholar] [CrossRef]
- Ifaei, P.; Safder, U.; Charmchi, A.S.T.; Yoo, C. An integrated steam jet ejector power plant for drought adaptation considering water-exergy nexus in an optimal platform. Energy Convers. Manag. 2021, 227, 113622. [Google Scholar] [CrossRef]
- Safder, U.; Ifaei, P.; Yoo, C. Multi-objective optimization and flexibility analysis of a cogeneration system using thermorisk and thermoeconomic analyses. Energy Convers. Manag. 2018, 166, 602–636. [Google Scholar] [CrossRef]
- Mishra, B.K.; Kumar, P.; Saraswat, C.; Chakraborty, S.; Gautam, A. Gautam, Water Security in a Changing Environment: Concept, Challenges and Solutions. Water 2021, 13, 490. [Google Scholar] [CrossRef]
- Penny, G.; Goddard, J.J. Resilience principles in socio-hydrology: A case-study review. Water Secur. 2018, 4-5, 37–43. [Google Scholar] [CrossRef]
- Tariq, S.; Safder, U.; Nguyen, H.T.; Ifaei, P.; Heo, S.; Yoo, C. A novel solar assisted multigeneration system devoid of external utilities for drought adaptation considering water-exergy nexus analysis. Appl. Therm. Eng. 2021, 198, 117500. [Google Scholar] [CrossRef]
- Ewaid, S.H.; Abed, S.A.; Al-Ansari, N. Crop Water Requirements and Irrigation Schedules for Some Major Crops in Southern Iraq. Water 2019, 11, 756. [Google Scholar] [CrossRef]
- Pant, J.; Pant, R.; Singh, M.K.; Singh, D.P.; Pant, H. Analysis of agricultural crop yield prediction using statistical techniques of machine learning. Mater. Today Proc. 2021, 46, 10922–10926. [Google Scholar] [CrossRef]
- Safder, U.; Kim, J.; Pak, G.; Rhee, G.; You, K. Investigating Machine Learning Applications for Effective Real-Time Water Quality Parameter Monitoring in Full-Scale Wastewater Treatment Plants. Water 2022, 14, 3147. [Google Scholar] [CrossRef]
- Klümper, F.; Herzfeld, T.; Theesfeld, I. Can Water Abundance Compensate for Weak Water Governance? Determining and Comparing Dimensions of Irrigation Water Security in Tajikistan. Water 2017, 9, 286. [Google Scholar] [CrossRef]
- Wescoat, J.L., Jr.; Siddiqi, A.; Muhammad, A. Socio-Hydrology of Channel Flows in Complex River Basins: Rivers, Canals, and Distributaries in Punjab, Pakistan. Water Resour. Res. 2018, 54, 464–479. [Google Scholar] [CrossRef]
- Safder, U.; Rana, M.A.; Yoo, C. Feasibility study and performance assessment of a new tri-generation integrated system for power, cooling, and freshwater production. Desalination Water Treat. 2020, 183, 63–72. [Google Scholar] [CrossRef]
- Safder, U.; Tariq, S.; Yoo, C. Multilevel optimization framework to support self-sustainability of industrial processes for energy/material recovery using circular integration concept. Appl. Energy 2022, 324, 119685. [Google Scholar] [CrossRef]
- Safder, U.; Lim, J.Y.; How, B.S.; Ifaei, P.; Heo, S.; Yoo, C. Optimal configuration and economic analysis of PRO-retrofitted industrial networks for sustainable energy production and material recovery considering uncertainties: Bioethanol and sugar mill case study. Renew. Energy 2022, 182, 797–816. [Google Scholar] [CrossRef]
- Vörösmarty, C.J.; Stewart-Koster, B.; Green, P.A.; Boone, E.L.; Flörke, M.; Fischer, G.; Wiberg, D.A.; Bunn, S.E.; Bhaduri, A.; McIntyre, P.B.; et al. A green-gray path to global water security and sustainable infrastructure. Glob. Environ. Chang. 2021, 70, 102344. [Google Scholar] [CrossRef]
- Wang, X. Managing Land Carrying Capacity: Key to Achieving Sustainable Production Systems for Food Security. Land 2022, 11, 484. [Google Scholar] [CrossRef]
- Baggio, G.; Qadir, M.; Smakhtin, V. Freshwater availability status across countries for human and ecosystem needs. Sci. Total Environ. 2021, 792, 148230. [Google Scholar] [CrossRef]
- Waqas, M.M.; Waseem, M.; Ali, S.; Leta, M.K.; Shah, A.N.; Awan, U.K.; Shah, S.H.H.; Yang, T.; Ullah, S. Evaluating the Spatio-Temporal Distribution of Irrigation Water Components for Water Resources Management Using Geo-Informatics Approach. Sustainability 2021, 13, 8607. [Google Scholar] [CrossRef]
- Molden, D.J.; Gates, T.K. Performance Measures for Evaluation of Irrigation-Water-Delivery Systems. J. Irrig. Drain. Eng. 1990, 116, 804–823. [Google Scholar] [CrossRef]
- Bhutta, M.N.; van der Velde, E.J. Equity of water distribution along secondary canals in Punjab, Pakistan. Irrig. Drain. Syst. 1992, 6, 161–177. [Google Scholar] [CrossRef]
- Hassan, D.; Burian, S.J.; Bano, R.; Ahmed, W.; Arfan, M.; Rais, M.N.; Rafique, A.; Ansari, K. An Assessment of the Pakistan Water Apportionment Accord of 1991. Resources 2019, 8, 120. [Google Scholar] [CrossRef]
- Siddiqi, A.; Siddiqi, A.; Wescoat, J.L.; Wescoat, J.L.; Muhammad, A.; Muhammad, A. Socio-hydrological assessment of water security in canal irrigation systems: A conjoint quantitative analysis of equity and reliability. Water Secur. 2018, 4–5, 44–55. [Google Scholar] [CrossRef]
- Awan, U.K.; Anwar, A.; Ahmad, W.; Hafeez, M. A methodology to estimate equity of canal water and groundwater use at different spatial and temporal scales: A geo-informatics approach. Environ. Earth Sci. 2016, 75, 409. [Google Scholar] [CrossRef]
- Hassan, D.; Rais, M.N.; Ahmed, W.; Bano, R.; Burian, S.J.; Ijaz, M.W.; Bhatti, F.A. Future water demand modeling using water evaluation and planning: A case study of the Indus Basin in Pakistan. Sustain. Water Resour. Manag. 2019, 5, 1903–1915. [Google Scholar] [CrossRef]
- Wescoat, J.L.; Muhammad, A.; Siddiqi, A. Pakistan’s Water Resources: From Retrospect to Prospect. In Water Resources of Pakistan; Springer: Cham, Switzerland, 2021; Volume 9, pp. 13–36. [Google Scholar] [CrossRef]
- Pereira, L.; Paredes, P.; Jovanovic, N. Soil water balance models for determining crop water and irrigation requirements and irrigation scheduling focusing on the FAO56 method and the dual Kc approach. Agric. Water Manag. 2020, 241, 106357. [Google Scholar] [CrossRef]
- Aluku, H.; Komakech, H.C.; van Griensven, A.; Mahoo, H.; Eisenreich, S. Seasonal profitability of soil and water conservation techniques in semi-arid agro-ecological zones of Makanya catchment, Tanzania. Agric. Water Manag. 2021, 243, 106493. [Google Scholar] [CrossRef]
- Padilla, J.E.; Hudson, A. United Nations development programme (UNDP) perspectives on Asian Large Marine Ecosystems. Deep Sea Res. Part II Top. Stud. Oceanogr. 2019, 163, 127–129. [Google Scholar] [CrossRef]
- Briscoe, J.; Qamar, U.; Contijoch, M.; Amir, P.; Blackmore, D. Pakistan’s Water Economy: Running Dry; World Bank: Washington, DC, USA, 2005; Volume 4, p. 3540. [Google Scholar]
- Safder, U.; Hai, T.N.; Loy-Benitez, J.; Yoo, C. Nationwide policymaking strategies to prevent future electricity crises in developing countries using data-driven forecasting and fuzzy-SWOT analyses. Energy 2021, 259, 124962. [Google Scholar] [CrossRef]
- Hashimoto, T.; Stedinger, J.R.; Loucks, D.P. Reliability, resiliency, and vulnerability criteria for water resource system performance evaluation. Water Resour. Res. 1982, 18, 14–20. [Google Scholar] [CrossRef]
- Murray, A.T.; Davis, R. Equity in Regional Service Provision. J. Reg. Sci. 2001, 41, 557–600. [Google Scholar] [CrossRef]
- Mirjat, M.U.; Talpur, M.A.; Mangrio, M.A.; Tagar, A.A.; Junejo, S.A.; Shaikh, I.A. Water Delivery Performance of A Secondary Canals in terms of Equity and Reliability in Sindh Pakistan. Sindh Univ. Res. J.-Sci. Ser. 2017, 49, 563–570. [Google Scholar] [CrossRef]
Disclaimer/Publisher’s Note: The statements, opinions and data contained in all publications are solely those of the individual author(s) and contributor(s) and not of MDPI and/or the editor(s). MDPI and/or the editor(s) disclaim responsibility for any injury to people or property resulting from any ideas, methods, instructions or products referred to in the content. |
© 2023 by the authors. Licensee MDPI, Basel, Switzerland. This article is an open access article distributed under the terms and conditions of the Creative Commons Attribution (CC BY) license (https://creativecommons.org/licenses/by/4.0/).











