A Model Predicting the Maximum Face Slab Deflection of Concrete-Face Rockfill Dams: Combining Improved Support Vector Machine and Threshold Regression
Abstract
1. Introduction
2. Method
2.1. The SVM Algorithm
2.2. Kernel Functions and Parameter Optimization
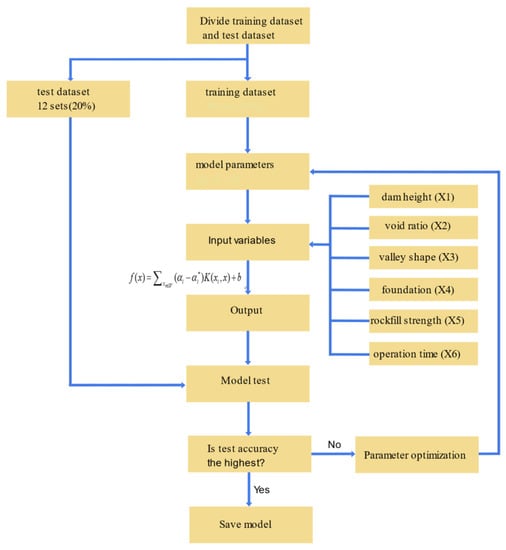
2.3. Modeling Steps for the SVM Prediction Model
- (1)
- Data selection. Since the engineering information of some instances is not complete, it is necessary to select the instances, including the FD and all control variables data from the collected instance database. The selected samples should accord with the real situation to reduce the errors. The final 71 data contain 61 instances with detailed concrete face deformation and six with the controlled variables data.
- (2)
- Sample preprocessing. Firstly, the collected CFRD instance data were randomly divided into training and test sets. The initial parameters were obtained from the training set, and then the adjusted parameters were obtained from the test set. From the selected instance database, 49 sets (80%) were randomly selected as training samples and the latter 12 sets (20%) as test samples. To avoid the effect of quantitative differences between different variables, the sample input and output quantities were normalized into [0, 1]. For each dimensional variable, the normalization was performed as follows:where Xi is the sample data, Xmin is the minimum value, and Xmax is the maximum value. After normalization, the data are within [0, 1], which can reduce the error caused by the large difference in data orders.
- (3)
- Optimal selection of model parameters. To compare the results of different kernel functions, we adopt two different kernel functions to model for regression prediction for the maximum FD of CFRDs. To avoid certain blindness, the approximate ranges of the initialized parameter optimization are given as η = [0, 1], g = [−20, 20], C = [−20, 20], and d = [1, 4]. To show the reliability of parameter optimization algorithms, both the GS and the PSO are used for the optimal selection of parameters of different kernel functions in SVM models.
- (4)
- Model evaluation index. We measure the performance of the trained model by the root mean squared error RMSE and the correlation coefficient R2. The RMSE and R2 are given by the following equation:where n is the number of samples, yi is the measured values, i is the predicted values, is the mean values of the measured values, and R2 is the determinable coefficient.
2.4. Prediction Model Combining TR and Improved SVM
3. Results
3.1. The SVM Prediction Model Results Analysis
3.2. The Analysis of Improved SVM Prediction Model Results
3.3. The Analysis of the Prediction Model Combining TR and Improved SVM Results
4. Discussion
5. Conclusions
- (1)
- SVM has a good performance for FD prediction of CFRDs considering input variables such as dam height, rockfill strength, foundation conditions, porosity, valley shape factor, and operation time. The PSO algorithm is a feasible method for parameter search optimization of SVM models. The hybrid kernel function PSO-SVM prediction model has good prediction accuracy.
- (2)
- The SVM algorithm based on the hybrid kernel function enables the prediction model to get better data suitability and nonlinear handling capability. It improves the regression accuracy and generalization ability. The idea of a hybrid kernel can also be applied to other prediction models to achieve a global−local balance.
- (3)
- The improved SVM prediction model with different clustering intervals is established through multiple TR analyses. This model can weaken the nonlinear abrupt deformation characteristics of the CFRD example data and make up for the shortcomings of the improved SVM prediction model. It also effectively improved the prediction accuracy and generalization ability and can be used to predict the CFRDs’ deformation characteristics accurately.
- (4)
- The model’s predictions provide more meaningful background information for dam design. In addition, other researchers can use this model in the prediction of other deformation characteristics of dams.
- (5)
- A finite element model is indeed a good process to acquire more data about the deformation of CFRD. We will further investigate the combination of ML and the finite element model to provide more simulated data about the deformation of CFRD.
- (6)
- According to the idea of combining the advantages of various algorithms in this paper, further efforts are needed to establish a new prediction model with more accuracy and stronger generalization ability. The model with ensemble learning or neural networks deserves to be noticed.
Supplementary Materials
Author Contributions
Funding
Data Availability Statement
Conflicts of Interest
References
- Wen, L.; Chai, J.; Xu, Z.; Qin, Y.; Li, Y. A Statistical Review of the Behaviour of Concrete-Face Rockfill Dams Based on Case Histories. Géotechnique 2018, 68, 749–771. [Google Scholar] [CrossRef]
- Wen, L.; Li, Y.; Zhao, W.; Cao, W.; Zhang, H. Predicting the Deformation Behaviour of Concrete Face Rockfill Dams by Combining Support Vector Machine and AdaBoost Ensemble Algorithm. Comput. Geotech. 2023, 161, 105611. [Google Scholar] [CrossRef]
- Jia, J.S.; Xu, Y.; Hao, J.T.; Zhang, L.M. Localizing and Quantifying Leakage through CFRDs. J. Geotech. Geoenviron. Eng. 2016, 142, 06016007. [Google Scholar] [CrossRef]
- Wen, L.; Li, Y.; Chai, J. Multiple Nonlinear Regression Models for Predicting Deformation Behavior of Concrete-Face Rockfill Dams. Int. J. Geomech. 2021, 21, 04020253. [Google Scholar] [CrossRef]
- Ren, Q.; Li, M.; Li, H.; Shen, Y. A Novel Deep Learning Prediction Model for Concrete Dam Displacements Using Interpretable Mixed Attention Mechanism. Adv. Eng. Inform. 2021, 50, 101407. [Google Scholar] [CrossRef]
- Jia, Y.; Chi, S. Back-Analysis of Soil Parameters of the Malutang II Concrete Face Rockfill Dam Using Parallel Mutation Particle Swarm Optimization. Comput. Geotech. 2015, 65, 87–96. [Google Scholar] [CrossRef]
- Ma, K.; Sun, X.; Zhang, Z.; Hu, J.; Wang, Z. Intelligent Location of Microseismic Events Based on a Fully Convolutional Neural Network (FCNN). Rock Mech. Rock Eng. 2022, 55, 4801–4817. [Google Scholar] [CrossRef]
- Mostafaei, H.; Mostofinejad, D.; Ghamami, M.; Wu, C. A New Approach of Ensemble Learning in Fully Automated Identification of Structural Modal Parameters of Concrete Gravity Dams: A Case Study of the Koyna Dam. Structures 2023, 50, 255–271. [Google Scholar] [CrossRef]
- Marandi, S.M.; VaeziNejad, S.M.; Khavari, E. Prediction of Concrete Faced Rock Fill Dams Settlements Using Genetic Programming Algorithm. IJG 2012, 3, 601–609. [Google Scholar] [CrossRef][Green Version]
- Wen, L.; Li, Y.; Zhang, H.; Liu, Y.; Zhou, H. Predicting the Crest Settlement of Concrete Face Rockfill Dams by Combining Threshold Regression and Support Vector Machine. Int. J. Geomech. 2022, 22, 04022074. [Google Scholar] [CrossRef]
- Song, Z.; Li, J. Research on safety monitoring forecasting model for dam based on chaos optimization support vector machine algorithm. Eng. J. Wuhan Univ. 2007, 1, 53–57. [Google Scholar]
- Gao, Y.; Yue, J.; Shi, X. Application of SVM to Deformation Monitoring Data Processing. Hydropower Autom. Dam Monit. 2005, 5, 36–39. [Google Scholar]
- Zhang, K. The Earth-Rockfill Dam Safety Monitoring Model Based on Support Vector Machine and Fuzzy Evaluation of Safety State. Master’s Thesis, Xi’an University of Technology, Xi’an, China, 2022. [Google Scholar] [CrossRef]
- Salkhordeh, M.; Mirtaheri, M.; Rabiee, N.; Govahi, E.; Soroushian, S. A Rapid Machine Learning-Based Damage Detection Technique for Detecting Local Damages in Reinforced Concrete Bridges. J. Earthq. Eng. 2023, 1, 1363–2469. [Google Scholar] [CrossRef]
- Ren, C.; Liang, Y.; Pang, G.; Lan, L. Dam Deformation Prediction Based on Grey Least Square Support Vector Machines. J. Geod. Geodyn. 2015, 35, 608–612. [Google Scholar] [CrossRef]
- Girma, S. Absorptive Capacity and Productivity Spillovers from FDI: A Threshold Regression Analysis*. Oxf. Bull. Econ. Stat. 2005, 67, 281–306. [Google Scholar] [CrossRef]
- Kocoglu, M.; Awan, A.; Tunc, A.; Aslan, A. The Nonlinear Links between Urbanization and CO2 in 15 Emerging Countries: Evidence from Unconditional Quantile and Threshold Regression. Environ. Sci. Pollut. Res. 2022, 29, 18177–18188. [Google Scholar] [CrossRef] [PubMed]
- Saegusa, T.; Ma, T.; Li, G.; Chen, Y.Q.; Lee, M.-L.T. Variable Selection in Threshold Regression Model with Applications to HIV Drug Adherence Data. Stat. Biosci. 2020, 12, 376–398. [Google Scholar] [CrossRef]
- Wen, L.; Chai, J.; Xu, Z.; Qin, Y.; Li, Y. Preliminary statistical analysis of behavior of concrete face rockfill dams. Chin. J. Geotech. Eng. 2017, 39, 1312–1320. [Google Scholar]
- Zhou, X.; Ma, G.; Zhang, Y. Grain Size and Time Effect on the Deformation of Rockfill Dams: A Case Study on the Shuibuya CFRD. Géotechnique 2019, 69, 606–619. [Google Scholar] [CrossRef]
- Yan, H.; Cao, J. A Modeling Approach for Multivariate Threshold Regression Models. Sci. Atmos. Sin. 1994, 18, 194–199. [Google Scholar]
- Enders, W. Applied Econometric Time Series, 2nd ed.; John Wiley & Sons Inc.: New York, NY, USA, 2004. [Google Scholar]
- Peng, M.; Zhang, L.M. Breaching Parameters of Landslide Dams. Landslides 2012, 9, 13–31. [Google Scholar] [CrossRef]
- Xu, Y.; Zhang, L.M. Breaching Parameters for Earth and Rockfill Dams. J. Geotech. Geoenviron. Eng. 2009, 135, 1957–1970. [Google Scholar] [CrossRef]
- Kim, Y.-S.; Kim, B.-T. Prediction of Relative Crest Settlement of Concrete-Faced Rockfill Dams Analyzed Using an Artificial Neural Network Model. Comput. Geotech. 2008, 35, 313–322. [Google Scholar] [CrossRef]
- Su, H.; Li, X.; Yang, B.; Wen, Z. Wavelet Support Vector Machine-Based Prediction Model of Dam Deformation. Mech. Syst. Signal Process. 2018, 110, 412–427. [Google Scholar] [CrossRef]
- Hunter, G.; Fell, R. Rockfill modulus and settlement of concrete face rockfill dams. J. Geotech. Geoenviron. Eng. 2003, 129, 909–917. [Google Scholar] [CrossRef]
- Pinto, N.D.S.; Filho, P.L.M. Estimating the maximum face deflection in CFRDs. Int. J. Hydropower Dams 1998, 5, 28–32. [Google Scholar]










| Variables/Acronyms/Terms | Description |
|---|---|
| CFRD | Concrete-face rockfill dam |
| FD | Dam maximum face slab deflection |
| TR | Threshold regression |
| SVM | Support vector machine |
| PSO | Particle swarm optimization |
| X1 | X1 = H/Hr, Hr = 100 m |
| X2 | Void ratio |
| X3 | Valley shape(A/H2); A = upstream slope surface area; H = dam height |
| X4 | Foundation conditions |
| X5 | Rockfill strength |
| X6 | Operation time |
| y | Label (%H is the ratio of the FD to the dam height) |
| K | Kernel function |
| RBF | Gauss basis function |
| GS | Grid search |
| Poly | Polynomial function |
| RMSE | Root mean squared error |
| R2 | Correlation coefficient |
| Clustering | Clustering is a typical unsupervised learning method, which learns the intrinsic relation of the data. |
| Optimization algorithms | It is mainly used to speed up the training of the model, making the objective function converge quickly. |
| Characteristic | Control Variables | Height | VR | River Valley Shape Factor | ||
|---|---|---|---|---|---|---|
| FD | optimal partition point | 0.62 | 1.04 | 1.49 | 0.21 | 3.3 |
| F value | 35.58 | 29.94 | 27.7 | 17.49 | 24.42 | |
| Deformation | Category | Training Sets | Test Sets | C | d or g | |||
|---|---|---|---|---|---|---|---|---|
| RMSE | R2 | RMSE | R2 | |||||
| FD | Poly kernel | GS | 0.1630 | 0.7623 | 0.2201 | 0.7275 | 24.25 | d = 2 |
| PSO | 0.1184 | 0.7894 | 0.1362 | 0.7786 | 4.59 | d = 3 | ||
| RBF kernel | GS | 0.1742 | 0.7554 | 0.2439 | 0.7130 | 0.62 | g = 0.012 | |
| PSO | 0.1188 | 0.7892 | 0.1426 | 0.7746 | 2.82 | g = 6.498 | ||
| Deformation | η | Training Sets | Test Sets | C | d | g | ||
|---|---|---|---|---|---|---|---|---|
| RMSE | R2 | RMSE | R2 | |||||
| FD | 0.1 | 0.1280 | 0.7836 | 0.16 | 0.7641 | 16 | 3 | 0.05 |
| 0.2 | 0.1144 | 0.7918 | 0.143 | 0.7744 | 2.83 | 2 | 0.10 | |
| 0.3 | 0.0969 | 0.8025 | 0.1211 | 0.7878 | 37.65 | 2 | 5.78 | |
| 0.4 | 0.0878 | 0.8080 | 0.1098 | 0.7946 | 54.69 | 1 | 2.32 | |
| 0.5 | 0.0703 | 0.8187 | 0.0879 | 0.8079 | 8.17 | 4 | 4.63 | |
| 0.6 | 0.0642 | 0.8224 | 0.0803 | 0.8126 | 57.11 | 3 | 8.47 | |
| 0.7 | 0.0611 | 0.8243 | 0.0764 | 0.8150 | 69.72 | 3 | 11.21 | |
| 0.8 | 0.1054 | 0.7973 | 0.1318 | 0.7813 | 17.88 | 3 | 6.35 | |
| 0.9 | 0.1709 | 0.7574 | 0.2136 | 0.7314 | 14.76 | 2 | 5.72 | |
Disclaimer/Publisher’s Note: The statements, opinions and data contained in all publications are solely those of the individual author(s) and contributor(s) and not of MDPI and/or the editor(s). MDPI and/or the editor(s) disclaim responsibility for any injury to people or property resulting from any ideas, methods, instructions or products referred to in the content. |
© 2023 by the authors. Licensee MDPI, Basel, Switzerland. This article is an open access article distributed under the terms and conditions of the Creative Commons Attribution (CC BY) license (https://creativecommons.org/licenses/by/4.0/).
Share and Cite
Zhao, W.; Wang, Z.; Zhang, H.; Wang, T. A Model Predicting the Maximum Face Slab Deflection of Concrete-Face Rockfill Dams: Combining Improved Support Vector Machine and Threshold Regression. Water 2023, 15, 3474. https://doi.org/10.3390/w15193474
Zhao W, Wang Z, Zhang H, Wang T. A Model Predicting the Maximum Face Slab Deflection of Concrete-Face Rockfill Dams: Combining Improved Support Vector Machine and Threshold Regression. Water. 2023; 15(19):3474. https://doi.org/10.3390/w15193474
Chicago/Turabian StyleZhao, Wei, Zilong Wang, Haiyang Zhang, and Ting Wang. 2023. "A Model Predicting the Maximum Face Slab Deflection of Concrete-Face Rockfill Dams: Combining Improved Support Vector Machine and Threshold Regression" Water 15, no. 19: 3474. https://doi.org/10.3390/w15193474
APA StyleZhao, W., Wang, Z., Zhang, H., & Wang, T. (2023). A Model Predicting the Maximum Face Slab Deflection of Concrete-Face Rockfill Dams: Combining Improved Support Vector Machine and Threshold Regression. Water, 15(19), 3474. https://doi.org/10.3390/w15193474
