Mapping Community Perception, Synergy, and Trade-Off of Multiple Water Values in the Central Rift Valley Water System of Ethiopia
Abstract
:1. Introduction
2. Materials and Methods
2.1. Functions and Structure of the Central Rift Valley and Ketar Water Systems
2.1.1. The Central Rift Valley
2.1.2. Ketar River Water System

2.2. Water Governance and Power Relationships in the Central Rift Valley and Ketar River Systems
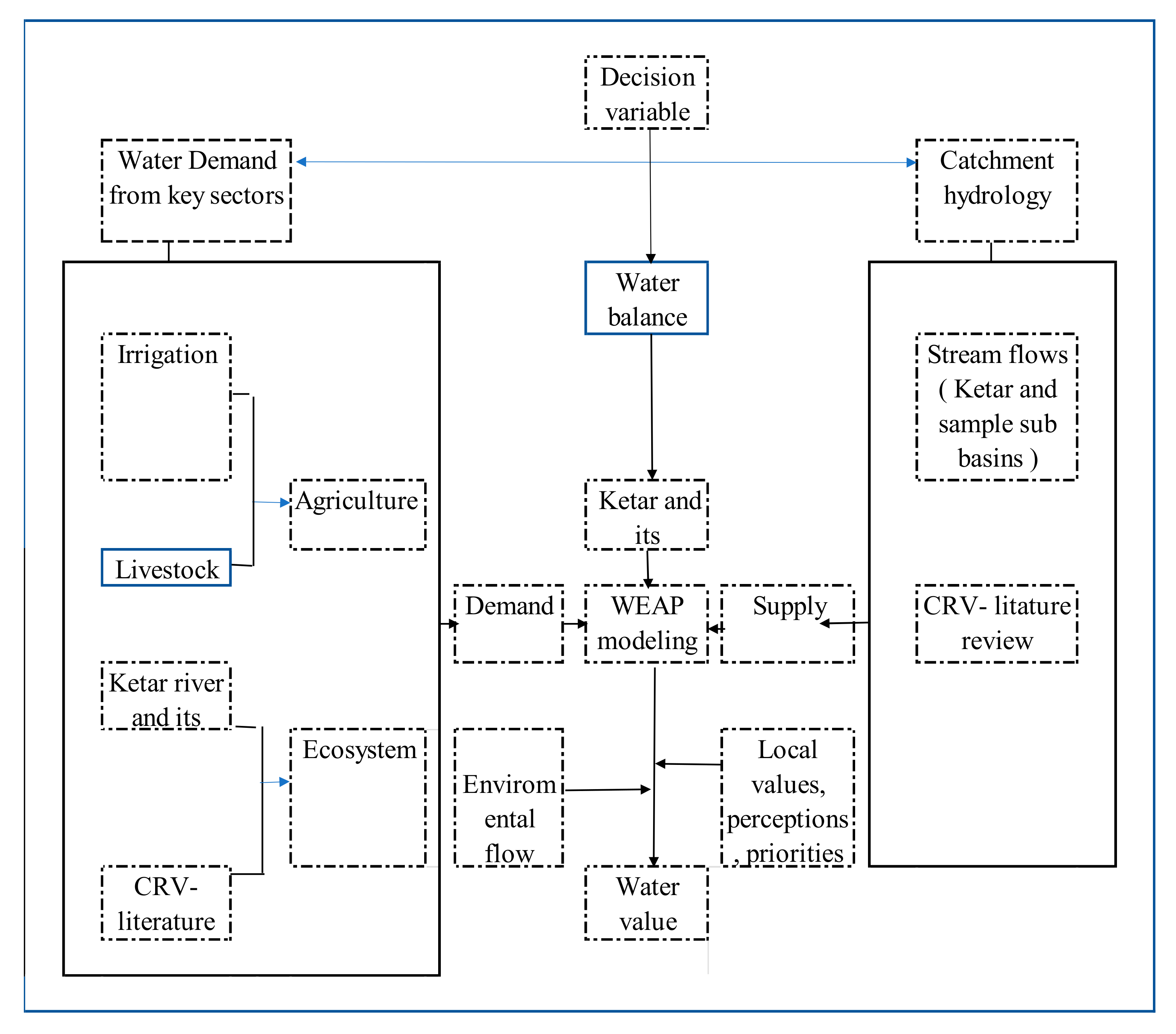
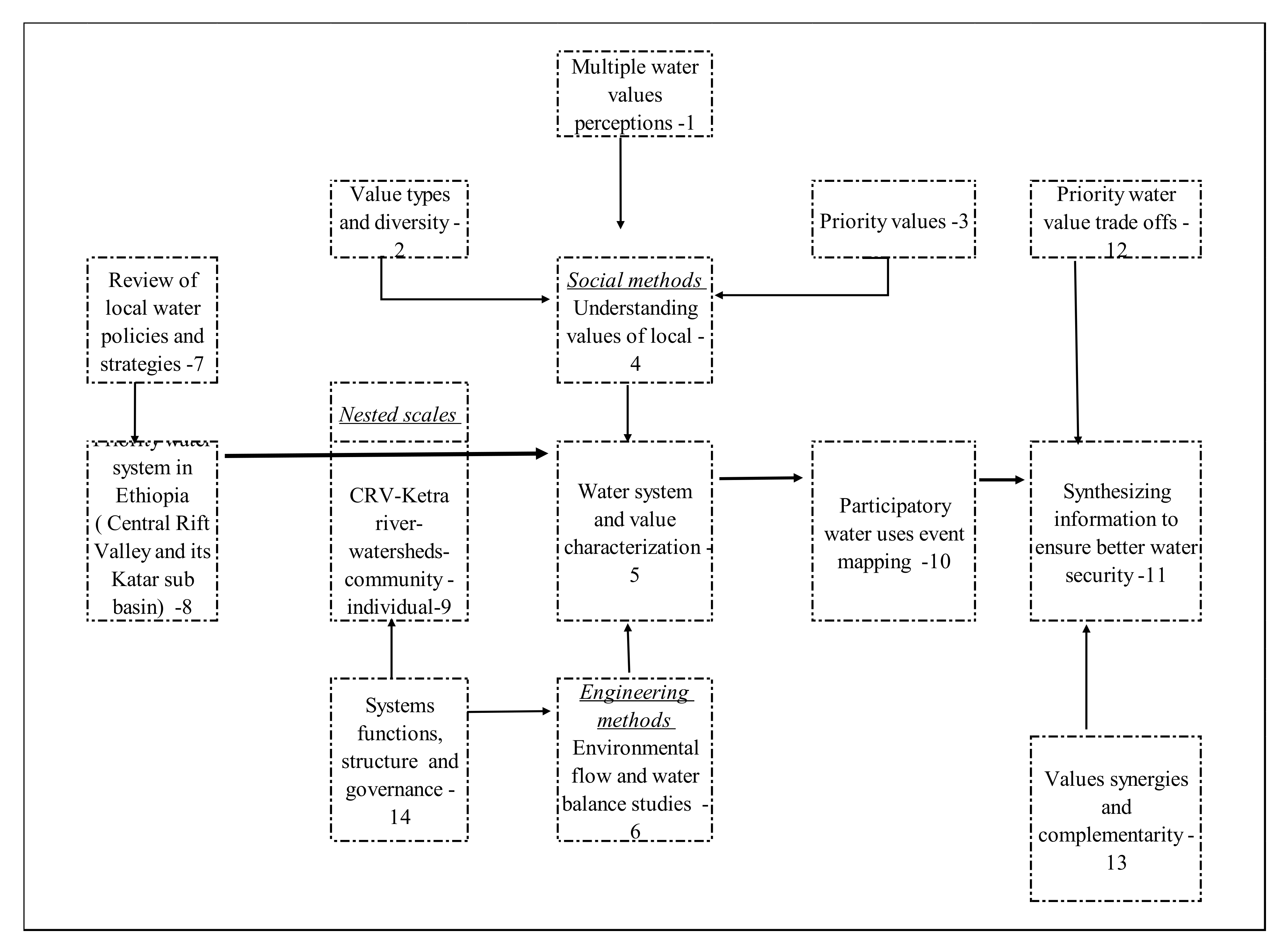
2.3. Overall Conceptual Framework
2.4. Multiple Scales: Nested Approach
2.5. Data Sources and Acquisition
3. Results and Discussion
3.1. Plurality of Water Values in the Central Rift Valley Water System
3.2. Shared Values and Value Articulation: An Example from the Ketar River Water System
3.3. Water Value Trade-Off and Co-Existence in Space and Time: An Example from the Ketar River Water System
3.4. Water-Related Risks and Threats to Multiple Water Values as Perceived by Local Communities
4. Conclusions
Author Contributions
Funding
Data Availability Statement
Acknowledgments
Conflicts of Interest
Appendix A
| Value Category | Local Use Examples |
|---|---|
| Water for domestic use | Drinking, food preparation, cleaning, protection from diseases and hygiene, etc.) |
| Water for livestock raising | Drinking, feed production |
| Agricultural water use | Crop, vegetables, fruits, and other plants) production/growing |
| Fish catch for consumption and market | Fish caught for consumption and market |
| Water as source of energy | Hydroelectricity and geothermal energy |
| water for transport | Conveyance, income source, e.g., boating service |
| Source of income based on water bodies/places and associated landscapes | Service provision, e.g., scouting/tour guide, amenities, lodging, etc. |
| Water as a commodity | Bottled water and related businesses/income |
| Healing/cure from diseases and spiritual satisfaction | Holy/sacred and mineral/hot water springs. |
| Use in cultural/religious rituals and festivals | Water is used in epiphany as a symbol of purity, holiness, cleansing benefits, in irreechaa as an expression of prosperity and thanks giving, as a spiritual link with the creator, “Waaqaa,” cultural/spiritual unity between people, etc.). |
| Please to retore peace and conflict arbitrations. | Use of landscapes, riverbanks, and water related environments as places of worship/thanksgiving, festivals, localities for reconciliation with nature, and meeting places |
| Sources of additional income | Income obtained from service provision, facilities, and access to holy or hot/mineral water sites. |
| Assimilation of waste and toxic substances | surface and ground water for washing and cleaning |
| Life support | Water bodies are used for maintaining the lives of diverse fauna and flora through nutrient provision in water ecosystems. |
| Habitat for species | Living ecology and breeding space for species of animals and plants) that have both ecological, instrumental, and relational value. |
| Absorbing toxic substances | Wetlands/swamps are important for absorbing toxic wastes, flood control, and plant and animal species conservation. |
| Physical, mental, and emotional health benefits | Relaxation from swimming and refreshment along river banks and lake sides |
| Human-nature relationship | Lands/waterscapes as places of interaction between people and natural environment |
| Socio-cultural benefits | Riverbanks; wetness/greenery as places of reconciliation and arbitration. |
| Symbol of life and power | Belief in water as sacred and source of life- place of worship, e.g., symbolic expression of supernatural power and thanks giving—Irrecha. |
| Spiritual link with creator and satisfaction benefits | Worshiping and thanksgiving. |
| Spiritual healing and health benefits | Holy water/hot water/mineral water springs. |
| Symbol of holiness, cleansing and purity | Epiphany: Muslim worshipers clean with water before prayers. |
| Conservation and knowledge | Wetness and greenery as symbols of healthy human-nature relationships, water ecosystems for ecotourism, and protected areas for birds and animals. |
| Aesthetic benefits | Recreational fishing, bird watching, hunting, Lakes ecologies and landscapes. |
| Cultural identity and sense of place | Expression of self and belongingness, e.g., identifying with others as belonging to the same locality. |
| Social/cultural cohesion | Cultural/spiritual unity among people—e.g., Orthodox Christians or Oromo people celebrating Irreechaa. |

References
- MoWR. Ethiopian Water Resources Management Policy; MoWR: Addis Ababa, Ethiopia, 1999; p. 37.
- Seyoum, W.M.; Milewski, A.M.; Durham, M.C. Understanding the Relative Impacts of Natural Processes and Human Activities on the Hydrology of the Central Rift Valley Lakes, East Africa. Hydrol. Process. 2015, 29, 4312–4324. [Google Scholar] [CrossRef]
- Desta, H.; Fetene, A. Land-Use and Land-Cover Change in Lake Ziway Watershed of the Ethiopian Central Rift Valley Region and Its Environmental Impacts. Land Use Policy 2020, 96, 104682. [Google Scholar] [CrossRef]
- Herco, J.; Huib, H.; Dagnachew, L.; Tenalem, A.; Petra Hellegers, P.S. Land and Water Resources Assessment in the Ethiopian Central Rift Valley; Alterra: Wageningen, The Netherlands, 2007. [Google Scholar]
- MoWR. Rift Valley Lakes Basin Integrated Resources Development Master Plan; MoWR: Addis Ababa, Ethiopia, 2009.
- CSA. The Federal Democratic Republic of Ethiopia Central Statistical Agency 2022 Report; CSA: Addis Ababa, Ethiopia, 2022. [Google Scholar]
- New Foresight; University Nyenrode Business; Wageningen University and Research; Government of the Netherlands. Valuing Water: A Conceptual Framework for Making Better Decisions Impacting Water. 2020. Available online: https://www.gwp.org/contentassets/963260f5a99f44aaab550cf0add4280c/vwiconceptualframeworkfeb2020.pdf (accessed on 1 June 2023).
- Balvanera, P.; Pascual, U.; Christie, M.; Baptiste, B.; Lliso, B.; Monroy, A.S.; Guibrunet, L.; Anderson, C.B.; Athayde, S.; Barton, D.N.; et al. Chapter 1: The Role of the Values of Nature and Valuation for Addressing the Biodiversity Crisis and Navigating towards More Just and Sustainable Futures; IPBES: Bonn, Germany, 2022.
- Bryan, B.A.; Raymond, C.M.; Crossman, N.D.; Macdonald, D.H. Targeting the Management of Ecosystem Services Based on Social Values: Where, What, and How? Landsc. Urban Plan 2010, 97, 111–122. [Google Scholar] [CrossRef]
- Costanza, R.; D’Arge, R.; De Groot, R.; Farber, S.; Grasso, M.; Hannon, B.; Limburg, K.; Naeem, S.; O’Neill, R.V.; Paruelo, J.; et al. The Value of the World’s Ecosystem Services and Natural Capital. Nature 1997, 387, 253–260. [Google Scholar] [CrossRef]
- Paudyal, K.; Baral, H.; Keenan, R.J. Assessing Social Values of Ecosystem Services in the Phewa Lake Watershed, Nepal. For. Policy Econ. 2018, 90, 67–81. [Google Scholar] [CrossRef]
- Rapport, D.J.; Costanza, R.; Mcmichael, A.J. Assessing Ecosystem Health. Trends Ecol. Evol. 1998, 10, 397–402. [Google Scholar] [CrossRef]
- Smith, H.F.; Sullivan, C.A. Ecosystem Services within Agricultural Landscapes-Farmers’ Perceptions. Ecol. Econ. 2014, 98, 72–80. [Google Scholar] [CrossRef]
- Dissanayake, P.; Smakhtin, V. Environmental and Social Values of River Water: Examples from the Menik Ganga, Sri Lanka; International Water Management Institute: Colombo, Sri Lanka, 2007. [Google Scholar]
- Leul, K.; Amare, H.; Nickie, P.; Younis, G.; Fitsum, H.; Tewodros, N.; Kahsay, A.H. NBI Technical Reports: Water Resources Management Series Economic Value of Water for Irrigation in the Nile Basin; Nile Basin Initiative: Addis Ababa, Ethiopia, 2020. [Google Scholar]
- Guo, Z.; Wang, N.; Mao, X.; Ke, X.; Luo, S.; Yu, L. Benefit Analysis of Economic and Social Water Supply in Xi’an Based on the Emergy Method. Sustainability 2022, 14, 5001. [Google Scholar] [CrossRef]
- Haileslassie, A.; Mekuria, W.; Uhlenbrook, S.; Ludi, E.; Schmitter, P. Gap Analysis and Methodological Framework to Assess and Develop Water Centric Sustainable Agricultural Intensification Pathways in Sub-Saharan Africa. Water Hum. Syst. 2022, 4, 747610. [Google Scholar] [CrossRef]
- Jackson, S. Rivers and their cultural values: Assessing cultural water requirements. Oxf. Bibliogr. Environ. Sci. 2021. [CrossRef]
- Scholte, S.S.K.; van Teeffelen, A.J.A.; Verburg, P.H. Integrating Socio-Cultural Perspectives into Ecosystem Service Valuation: A Review of Concepts and Methods. Ecol. Econ. 2015, 114, 67–78. [Google Scholar] [CrossRef]
- Jacobs, S.; Dendoncker, N.; Martín-López, B.; Barton, D.N.; Gomez-Baggethun, E.; Boeraeve, F.; McGrath, F.L.; Vierikko, K.; Geneletti, D.; Sevecke, K.J.; et al. A New Valuation School: Integrating Diverse Values of Nature in Resource and Land Use Decisions. Ecosyst. Serv. 2016, 22, 213–220. [Google Scholar] [CrossRef]
- UNESCO. The United Nations World Water Development Report: Valuing Water; UNESCO: Perugia, Italy, 2021. [Google Scholar]
- Kidane, T.T.; Wei, S.; Sibhatu, K.T. Smallholder Farmers’ Willingness to Pay for Irrigation Water: Insights from Eritrea. Agric. Water Manag. 2019, 222, 30–37. [Google Scholar] [CrossRef]
- Gondo, R.; Kolawole, O.D.; Mbaiwa, J.E. Dissonance in Customary and Statutory Water Management Institutions: Issues of Cultural Diversity in the Management of Water Resources in the Okavango Delta, Botswana. Environ. Dev. Sustain. 2019, 21, 1091–1109. [Google Scholar] [CrossRef]
- Tenalem, A. Natural Lakes of Ethiopia; Addis Ababa University Press: Addis Ababa, Ethiopia, 2009. [Google Scholar]
- Ethiopian Panel on Climate Change Ethiopian Panel on Climate Change (2015), First Assessment Report, Working Group II Water AGeleto, Silnd Energy; Ethiopian Academy of Sciences: Addis Ababa, Ethiopia, 2015.
- Bantider, A.; Tadesse, B.; Mersha, A.N.; Zeleke, G.; Alemayehu, T.; Nagheeby, M.; Amezaga, J. Voices in Shaping Water Governance: Exploring Discourses in the Central Rift Valley, Ethiopia. Water 2023, 15, 803. [Google Scholar] [CrossRef]
- Hamera, Y.; Ali, M.; Eyasu, E. Land Use/Land Cover Dynamics and Its Impact on Biodiversity Resources in the Abijata Shalla National Park, Central Rift Valley Lakes Region, Ethiopia. Environ. Sci. Ind. J. 2017, 13, 152. [Google Scholar]
- Bedru Sherefa Muzein Remote Sensing & GIS for Land Cover, Land Use Change Detection and Analysis in the Semi-Natural Ecosystems and Agriculture Landscapes of the Central. Ph.D. Thesis, Technische Universität Dresden, Dresden, Germany, 2006; p. 142.
- Gadissa, T.; Nyadawa, M.; Mutua, B.; Behulu, F. Comparative Assessment of the Effect of Climate Change and Human Activities on Streamflow Regimes in Central Rift Valley Basin, Ethiopia. Biol. Environ. Sci. 2019, 7, 23–29. [Google Scholar] [CrossRef]
- Mekuria, W.; Diyasa, M.; Tengberg, A.; Haileslassie, A. Effects of Long-Term Land Use and Land Cover Changes on Ecosystem Service Values: An Example from the Central Rift. Land 2021, 10, 1373. [Google Scholar] [CrossRef]
- Goshime, D.W.; Haile, A.T.; Absi, R.; Ledésert, B. Impact of Water Resource Development Plan on Water Abstraction and Water Balance of Lake Ziway, Ethiopia. Sustain. Water Resour. Manag. 2021, 7, 1–16. [Google Scholar] [CrossRef]
- Hirpo, L.A. Current Ecological Scenario of Some Rift Valley Lakes of Ethiopia: A Review. ECronicon-EC Agric. 2016, 3, 570–580. [Google Scholar]
- Elias, E.; Gessesew, W.S.; Haile, B.T. Impact of Land Use/Cover Changes on Lake Ecosystem of Ethiopia Central Rift Valley. Cogent Food Agric. 2019, 5, 1595876. [Google Scholar] [CrossRef]
- Kebede, E.; Zinabu, G.; Ahlgreni, I. The Ethiopian Rift Valley Lakes: Chemical Characteristics of a Salinity- Alkalinity Series The Ethiopian Rift Valley Lakes: Chemical Characteristics of a Salinity-Alkalinity Series. Hydrobiologia 1994, 288, 1–12. [Google Scholar] [CrossRef]
- CSA. The Federal Democratic Republic of Ethiopia Central Statistical Agency Report; CSA: Addis Ababa, Ethiopia, 2007. [Google Scholar]
- Hurni, H. Agroecological Belts of Ethiopia; BERNE: Hong Kong, China, 1998. [Google Scholar]
- Pascual-Ferrer, J.; Pérez-Foguet, A.; Codony, J.; Raventós, E.; Candela, L. Assessment of Water Resources Management in the Ethiopian Central Rift Valley: Environmental Conservation and Poverty Reduction. Int. J. Water Resour. Dev. 2014, 30, 572–587. [Google Scholar] [CrossRef]
- Geleta, Y.; Simane, B.; Assefa, E.; Haileslassie, A. Impacts of Small-Scale Irrigation Water Use on Environmental Flow of Ungauged Rivers in Africa. Environ. Syst. Res. 2023, 12, 1–18. [Google Scholar] [CrossRef]
- Tufa, D.F.; Abbulu, Y.; Rao, G.V.R. Hydrological impacts due to land-use and land-cover changes of ketar watershed, lake ziway catchment, Ethiopia. Int. J. Civ. Eng. Tech. 2015, 6, 36–45. [Google Scholar]
- AZILDO. Arsi Zone Irrigation and Livestock Developemnt Report; AZILDO: Asella, Ethiopia, 2021. [Google Scholar]
- Ioris, A.A.R. The Value of Water Values: Departing from Geography towards an Interdisciplinary Synthesis. Geogr. Ann. Ser. B Hum. Geogr. 2013, 95, 323–337. [Google Scholar] [CrossRef]
- Rogers, B.P.; Hall, A.W. Effective Water Governance; Global Water Partnership: Stockholm, Sweden, 2003; ISBN 9197401293. [Google Scholar]
- Bos, M.G.; Nugteren, J. On Irrigation Efficiencies. ILRI Publ. 1990, 19, 120. [Google Scholar]
- FDRE. Ten Years Development Plan: A Pathway to Prosperity; Federal Democratic Republic of Ethiopia: Addis Ababa, Ethiopia, 2021; Volume 2. [Google Scholar]
- ECoM Ethiopian Council of Ministers. Proclamation No. 1263/2021 Definition of Powers and Duties of the Executive Organs Proclamation. 2021. Available online: https://www.lawethiopia.com/index.php/volume-3/6747-proclamation-no-1263-2021-definition-of-powers-and-duties-of-the-executive-organs-proclamation (accessed on 1 June 2023).
- MOA. Ten Year Strategic Plan; Ethiopiian Minsitry of Agriculture: Addis Ababa, Ethiopia, 2022.
- EEPA. Environmental Policy; Ethiopian Environmental Protection Authority: Addis Ababa, Ethiopia, 1997; p. 31.
- Hailu, R.; Tolossa, D.; Alemu, G. Water Institutions in the Awash Basin of Ethiopia: The Discrepancies between Rhetoric and Realities Water Institutions in the Awash Basin of Ethiopia: The Discrepancies between Rhetoric and Realities. Intl. J. River Basin Manag. 2017, 16, 107–121. [Google Scholar] [CrossRef]
- FDRE. Irrigation Water Users’ Associations Proclamation; No. 841/2014; Federal Democratic Republic of Ethiopia: Addis Ababa, Ethiopia, 2014; p. 27. [Google Scholar]
- Heinrichs, D.H.; Rojas, R. Cultural Values in Water Management and Governance: Where Do We Stand? Water 2022, 14, 803. [Google Scholar] [CrossRef]
- Desta, H.; Lemma, B.; Stellmacher, T.; Gebremariam, E. Water Use and Management of Lake Ziway and Its Watershed, Ethiopia: The Perception of Experts Vis-à-Vis the Latest State of Research. Environ. Dev. Sustain. 2019, 22, 3621–3640. [Google Scholar] [CrossRef]
- FDRE. Constitution of the Federal Democratic Republic of Ethiopia. Fed. Negarit Gaz. 1995, 1, 21. [Google Scholar]
- HLPW Bellagio Principles on Valuing Water. 2017. Available online: https://sdgs.un.org/documents/bellagio-principles-valuing-water-22818 (accessed on 1 June 2023).
- Haileslassie, A.; Ludi, E.; Roe, M.; Button, C. Water Values: Discourses and Perspective. Clean Water Sanit. 2020, 5, 946–955. [Google Scholar] [CrossRef]
- Harris, G.P.; Heathwaite, A.L. Why Is Achieving Good Ecological Outcomes in Rivers so Difficult? Freshw. Biol. 2012, 57, 91–107. [Google Scholar] [CrossRef]
- Corneil, D.; Villeneuve, B.; Piffady, J.; Chandesris, A.; Usseglio-Polatera, P.; Souchon, Y. Introducing Nested Spatial Scales in Multi-Stress Models: Towards Better Assessment of Human Impacts on River Ecosystems. Hydrobiologia 2018, 806, 347–361. [Google Scholar] [CrossRef]
- Peck, M.; Khirfan, L. Improving the Validity and Credibility of the Sociocultural Valuation of Ecosystem Services in Amman, Jordan. Ecol. Econ. 2021, 189, 107111. [Google Scholar] [CrossRef]
- Kuruppu, N. Adapting Water Resources to Climate Change in Kiribati: The Importance of Cultural Values and Meanings. Environ. Sci. Policy 2009, 12, 799–809. [Google Scholar] [CrossRef]
- Crang, M.; Cook, I. Doing Ethnographies; SAGE Publications Ltd.: London, UK, 2007; ISBN 9780761944454. [Google Scholar]
- Descheemaeker, K.; Amede, T.; Haileslassie, A. Improving Water Productivity in Mixed Crop—Livestock Farming Systems of Sub-Saharan Africa. Agric. Water Manag. 2010, 97, 579–586. [Google Scholar] [CrossRef]
- Doorenbos, J.; Pruitt, W.O. Guidelines for Predicting Crop Water Requirements. FAO Irrig. Drain. Pap. 1977, 24, 144. [Google Scholar]
- Van Halsema, G.E.; Keddi Lencha, B.; Assefa, M.; Hengsdijk, H.; Wesseler, J. Performance Assessment of Smallholder Irrigation in the Central Rift Valley of Ethiopia. Irrig. Drain. 2011, 60, 622–634. [Google Scholar] [CrossRef]
- Sileshi, Z.; Tegegne, A.; Tsadik, G.T. Water Resources for Livestock in Ethiopia: Implications for Research and Development. Integr. Water Land Manag. Res. Capacit. Build. Priorities Ethiop. 2003, 66, 66–79. [Google Scholar]
- Jacobson, P.C.; Cross, T.K.; Dustin, D.L.; Duval, M. Stream Hydrology An Introduction for Ecologists; John Wiley and Sons: New Jersey, NJ, USA, 2016; Volume 41, ISBN 0470843578. [Google Scholar]
- Karakoyun, Y.; Yumurtaci, Z.; Dönmez, A.H. Environmental Flow Assessment Methods: A Case Study. In Exergetic, Energetic and Environmental Dimensions; Academic Press: Cambridge, MA, USA, 2018; pp. 1061–1074. [Google Scholar] [CrossRef]
- King, J.; Brown, C.; Sabet, H. A Scenario-Based Holistic Approach to Environmental Flow Assessment for Rivers. River Res. Appl. 2003, 19, 619–639. [Google Scholar] [CrossRef]
- Poff, N.L.R.; Tharme, R.E.; Arthington, A.H. Evolution of Environmental Flows Assessment Science, Principles, and Methodologies; Elsevier: Amsterdam, The Netherlands, 2017; ISBN 9780128039458. [Google Scholar]
- Reitberger, B.; Mccartney, M. Nile River Basin. In Nile River Basin; Springer: Dordrecht, The Netherlands, 2011. [Google Scholar] [CrossRef]
- Tharme, R.E. A Global Perspective on Environmental Flow Assessment: Emerging Trends in the Development and Application of Environmental Flow Methodologies for Rivers. River Res. Appl. 2003, 19, 397–441. [Google Scholar] [CrossRef]
- Arthington, A.H.; Bhaduri, A.; Bunn, S.E.; Jackson, S.E.; Tharme, R.E.; Tickner, D.; Young, B.; Acreman, M.; Baker, N.; Capon, S.; et al. The Brisbane Declaration and Global Action Agenda on Environmental Flows (2018). Front. Environ. Sci. 2018, 6, 45. [Google Scholar] [CrossRef]
- Sedighkia, M.; Abdoli, A.; Datta, B. Optimizing Monthly Ecological Flow Regime by a Coupled Fuzzy Physical Habitat Simulation–Genetic Algorithm Method. Environ. Syst. Decis. 2021, 41, 425–436. [Google Scholar] [CrossRef]
- Acreman, M.; Dunbar, M.; Hannaford, J.; Mountford, O.; Wood, P.; Holmes, N.; Cowx, I.A.N.; Noble, R.; Extence, C.; Aldrick, J.; et al. Developing Environmental Standards for Abstractions from UK Rivers to Implement the EU Water Framework Directive/Développement de Standards Environnementaux Sur Les Prélèvements d’... Developing Environmental Standards for Abstractions from UK Rivers T. Hydrol. Sci. J. 2008, 53, 1105–1120. [Google Scholar] [CrossRef]
- Hart, B.; Chan, T. Bayesian Network Models for Environmental Flow Decision-Making: 1. Latrobe River Australia bayesian network models for environmental flow decision-making. River Res. Appl. 2011, 27, 283–296. [Google Scholar] [CrossRef]
- Sieber, J.; Purkey, D. WEAP User Guide; Stockholm Environment Institute, U.S. Center: Somerville, MA, USA, 2015; 400p. [Google Scholar]
- Houston, S. Reflecting on Habitus, Field and Capital: Towards a Culturally Sensitive Social Work. J. Soc. Work 2002, 2, 149–167. [Google Scholar] [CrossRef]
- Gebretsadik, T. Threats and Opportunities to Major Rift Valley ¡H Lakes Wetlands of Ethiopia. Agric. Res. Technol. Open Access J. 2017, 9, 1–6. [Google Scholar] [CrossRef]
- Arias-Arévalo, P.; Martín-López, B.; Gómez-Baggethun, E. Exploring Intrinsic, Instrumental, and Relational Values for Sustainable Management of Social-Ecological Systems. Ecol. Soc. 2017, 22, 43. [Google Scholar] [CrossRef]
- McClain, M.E.; Kashaigili, J.J.; Ndomba, P. Environmental Flow Assessment as a Tool for Achieving Environmental Objectives of African Water Policy, with Examples from East Africa. Int. J. Water Resour. Dev. 2013, 29, 650–665. [Google Scholar] [CrossRef]
- Agathe Euzen and Barbara Morehouse Water: What Values? Policy Soc. 2011, 30, 237–247. [CrossRef]
- Giacoman, C. The Dimensions and Role of Commensality: A Theoretical Model Drawn from the Significance of Communal Eating among Adults in Santiago, Chile. Appetite 2016, 107, 460–470. [Google Scholar] [CrossRef] [PubMed]
- Merga, L.B.; Mengistie, A.A.; Faber, J.H.; Van den Brink, P.J. Trends in Chemical Pollution and Ecological Status of Lake Ziway, Ethiopia: A Review Focussing on Nutrients, Metals and Pesticides. Afr. J. Aquat. Sci. 2020, 45, 386–400. [Google Scholar] [CrossRef]
- Haile, M.Z.; Mohammed, E.T. Evaluation of the Current Water Quality of Lake Hawassa, Ethiopia. Int. J. Water Resour. Environ. Eng. 2019, 11, 120–128. [Google Scholar] [CrossRef]
- Gleick, P.H. Water Use. Annu. Rev. Environ. Resour. 2003, 28, 275–314. [Google Scholar] [CrossRef]
- Agide, Z.; Haileslassie, A.; Sally, H.; Erkossa, T.; Schmitter, P.; Langan, S.; Hoekstra, D. Analysis of Water Delivery Performance of Smallholder Irrigation Schemes in Ethiopia: Diversity and Lessons across Schemes, Typologies and Reaches. LIVES Work. Pap. 2016, 15, 38. [Google Scholar]
- AZILDO. Arsi Zone Irrigation and Livestock Developemnt; AZILDO: Asella, Ethiopia, 2017. [Google Scholar]









| Landscape Positions | Traditional Agroecology | Elevations (Altitude m.a.s.l.) | Major Crop Type |
|---|---|---|---|
| Highland | Wurch (e.g., surrounding mount kaka) | >3200 | Main crop: Barley Vegetation: degraded Erica Soils: Mainly black poorly drained Main crops: Barley, Wheat, Pulses Vegetation: Juniperus, Hagenia, Coffee, Podocarpus Soils: Mainly brown clay |
| Dega | 2300–3200 | ||
| Midland | Woyna Dega | 1500–2300 | Main crops: Wheat, teff, rarely Maize, Niger seed, Coffee depending on the level of moisture Vegetation: Cordia, Acacia major Soils: Mainly well drained deeply weathered red brown |
| Value Category | Examples | Water Values Articulation in Keta Water Systems |
|---|---|---|
| Relational | Cultural heritage | The Ketar river system is the blood vein of lake Ziway; its beautiful fall is a national heritage. |
| Sacredness, religious value | The Ketar catchment river is a God-given water resource; holy celebrations such as Thanksgiving and Epiphany are practiced once per year. Moreover, a local expression such as “የዉሃ ቆሻሻ እና የ እናት መጥፎ የለዉም” “Haadha fi bishaan xurrree ykn yartuu hin qabuu” -meaning there is no bad water and no bad mother implies how sacred water is. | |
| Symbolic value | The Ketar river is an emblem of the Arsi zone administrative area and nearby community. | |
| Social cohesion | It gives sentimental cohesion “የ ወንዜ ልጅ” “laga tokkoo waraabannaa/obaafnaa—bishaan lagga tokko dhugnaa …” meaning my fellow village inhabitant or native. Moreover, “ሚስትና ባል ከኣንድ ወንዝ ይቀዳሉ” “jaarsaaf jaartiin madda tokko waraabuu” meaning husband and wife are couped from the same river…. | |
| Environmental justice | There is a water permit policy; however, it is not enforced. Locals or individuals can pump water without a formal permit. | |
| Aesthetic | The Ketar river landscape from the highland (4200 m.a.s.l. to the lowland 1600 m.a.s.l. gives different travel and phycological enjoyment. | |
| Recreation, leisure | The Ketar river provides a recreational experience with its waterfall for a wedding ceremony. | |
| Nature-based tourism | It has the potential to attract tourists starting at the end of the rainy season (September—November) for its waterfall. | |
| Education and cognitive development | The Ketar river is a learning and research place for higher education and scientific study. Farmers share their experiences about the river’s nature and development. | |
| Instrumental | Monetary benefits and economic development. | The Ketar river is a water source for 6811 ha of land that produces wheat, potatoes, onions, cabbage, and other vegetables for a living. If not properly managed, the lives of many farmers will be endangered. Pastoralists from Fentale who are traveling about 100 km with their camels to a Ketar wetland called Sheetamaataa to feed their camels will be affected if the Ketar river is not inundating this Sheetamaataa wetland, which is 1793 ha- 30 km circumference before joining lake Ziway. |
| Intrinsic | Life | The Ketar river watershed should be conserved, especially to maintain the lives of the people downstream, livestock, fish in lake Ziway, and other animals. |
| Moral duties to other organisms and ecosystems | Conserving the Ketar watershed makes it a suitable place for birds, wildlife, and fish in the Ziway lake and different trees. |
| Water Value Category | Examples of Value (Examples are Provided in Table A1) | Popularity and Priority of Values | ||||
|---|---|---|---|---|---|---|
| Shared | Christian | Muslim | Private | Public | ||
| Relational | Cultural heritage | X | 4 | 4 | 4 | 3 |
| Sacredness, religious value | X | 1 | 1 | 2 | 4 | |
| Symbolic value | X | 4 | 4 | 4 | 2 | |
| Social cohesion | X | 3 | 3 | 3 | 4 | |
| Environmental justice | X | 4 | 4 | 5 | 1 | |
| Aesthetic | X | 4 | 4 | 4 | 3 | |
| Recreation, leisure | X | 4 | 4 | 3 | 4 | |
| Nature-based tourism | X | 5 | 5 | 3 | 2 | |
| Education and cognitive development | X | 4 | 4 | 3 | 1 | |
| Instrumental | Monetary benefits | X | 3 | 3 | 1 | 1 |
| Economic development | X | 3 | 3 | 1 | 1 | |
| Life-sustaining | X | 2 | 2 | 3 | 3 | |
| Intrinsic | Moral duties to other organisms and ecosystems | X | 2 | 2 | 3 | 2 |
| Description | January | February | March | April | May | June | July | August | September | October | November | December |
|---|---|---|---|---|---|---|---|---|---|---|---|---|
| Ketar flow | 1.79 | 2.23 | 3.26 | 4.98 | 6.16 | 5.38 | 16.37 | 48.53 | 32.40 | 12.96 | 3.66 | 1.94 |
| Ketar agricultural water demand | 1.3 | 1.5 | 0.9 | 0.9 | 0.7 | 0.1 | 0.0 | 0.0 | 0.2 | 0.3 | 0.7 | 0.9 |
| Ketar balance | 0.53 | 0.78 | 2.35 | 4.12 | 5.46 | 5.27 | 16.37 | 48.53 | 32.24 | 12.69 | 2.94 | 1.04 |
| Environmental flow | ||||||||||||
| Scenario I: Tennant 10% AAF | 1.4 * | 1.4 * | 1.4 | 1.4 | 1.4 | 1.4 | 1.4 | 1.4 | 1.4 | 1.4 | 1.4 | 1.4 * |
| Scenario II: FDC-Q95 | 1.5 * | 1.5 * | 1.5 | 1.5 | 1.5 | 1.5 | 1.5 | 1.5 | 1.5 | 1.5 | 1.5 | 1.5 * |
| Scenario III: LTR | 0.27 | 0.27 | 0.27 | 0.27 | 0.27 | 0.27 | 0.27 | 0.27 | 0.27 | 0.27 | 0.27 | 0.27 |
| Description | January | February | March | April | May | June | July | August | September | October | November | December |
|---|---|---|---|---|---|---|---|---|---|---|---|---|
| Kulumsa flow | 0.13 | 0.17 | 0.25 | 0.37 | 0.45 | 0.40 | 1.21 | 3.61 | 2.40 | 0.96 | 0.28 | 0.15 |
| Kulumsa demand | 0.18 | 0.24 | 0.16 | 0.16 | 0.08 | 0.02 | 0.00 | 0.00 | 0.06 | 0.06 | 0.09 | 0.16 |
| Kulumsa balance | −0.05 | −0.07 | 0.09 | 0.21 | 0.37 | 0.38 | 1.21 | 3.61 | 2.34 | 0.90 | 0.18 | −0.01 |
| Environmental flow | ||||||||||||
| Scenario I: Tennant 10% AAF | 0.06 * | 0.07 * | 0.06 | 0.07 | 0.06 | 0.07 | 0.06 | 0.06 | 0.07 | 0.06 | 0.07 | 0.06 * |
| Scenario II: FDC-Q95 | 0.07 * | 0.08 * | 0.07 | 0.07 | 0.07 | 0.07 | 0.07 | 0.07 | 0.07 | 0.07 | 0.07 | 0.07 * |
| Scenario III: LTR | 0.02 * | 0.03 * | 0.04 | 0.05 | 0.07 | 0.06 | 0.18 | 0.54 | 0.36 | 0.14 | 0.04 | 0.02 * |
| Description | January | February | March | April | May | June | July | August | September | October | November | December |
|---|---|---|---|---|---|---|---|---|---|---|---|---|
| Gusha- Temela flow | 0.16 | 0.20 | 0.30 | 0.45 | 0.56 | 0.49 | 1.49 | 4.42 | 2.95 | 1.18 | 0.33 | 0.18 |
| Gusha- Temela demand | 0.34 | 0.37 | 0.20 | 0.14 | 0.14 | 0.00 | 0.00 | 0.00 | 0.00 | 0.00 | 0.07 | 0.14 |
| Gusha- Temela balance | −0.18 | −0.17 | 0.10 | 0.31 | 0.42 | 0.49 | 1.49 | 4.42 | 2.95 | 1.18 | 0.26 | 0.04 |
| Environmental flow | ||||||||||||
| Scenario I: Tennant 10% AAF | 0.13 * | 0.13 * | 0.13 * | 0.13 | 0.13 | 0.13 | 0.13 | 0.13 | 0.13 | 0.13 | 0.13 | 0.13 * |
| Scenario II: FDC-Q95 | 0.14 * | 0.14 * | 0.14 * | 0.14 | 0.14 | 0.14 | 0.14 | 0.14 | 0.14 | 0.14 | 0.14 | 0.14 * |
| Scenario III: LTR | 0.02 * | 0.02 * | 0.02 * | 0.02 | 0.02 | 0.02 | 0.02 | 0.02 | 0.02 | 0.02 | 0.02 | 0.02 * |
Disclaimer/Publisher’s Note: The statements, opinions and data contained in all publications are solely those of the individual author(s) and contributor(s) and not of MDPI and/or the editor(s). MDPI and/or the editor(s) disclaim responsibility for any injury to people or property resulting from any ideas, methods, instructions or products referred to in the content. |
© 2023 by the authors. Licensee MDPI, Basel, Switzerland. This article is an open access article distributed under the terms and conditions of the Creative Commons Attribution (CC BY) license (https://creativecommons.org/licenses/by/4.0/).
Share and Cite
Geleta, Y.; Haileslassie, A.; Simane, B.; Assefa, E.; Bantider, A. Mapping Community Perception, Synergy, and Trade-Off of Multiple Water Values in the Central Rift Valley Water System of Ethiopia. Water 2023, 15, 2986. https://doi.org/10.3390/w15162986
Geleta Y, Haileslassie A, Simane B, Assefa E, Bantider A. Mapping Community Perception, Synergy, and Trade-Off of Multiple Water Values in the Central Rift Valley Water System of Ethiopia. Water. 2023; 15(16):2986. https://doi.org/10.3390/w15162986
Chicago/Turabian StyleGeleta, Yohannes, Amare Haileslassie, Belay Simane, Engdawork Assefa, and Amare Bantider. 2023. "Mapping Community Perception, Synergy, and Trade-Off of Multiple Water Values in the Central Rift Valley Water System of Ethiopia" Water 15, no. 16: 2986. https://doi.org/10.3390/w15162986
APA StyleGeleta, Y., Haileslassie, A., Simane, B., Assefa, E., & Bantider, A. (2023). Mapping Community Perception, Synergy, and Trade-Off of Multiple Water Values in the Central Rift Valley Water System of Ethiopia. Water, 15(16), 2986. https://doi.org/10.3390/w15162986

