Research on the Coupling Evaluation and Driving Factors of Water–Energy–Carbon in the Yellow River Basin
Abstract
1. Introduction
2. Methodology
2.1. Research Area
2.2. Construction of the Indicator System and Selection of Driving Factors
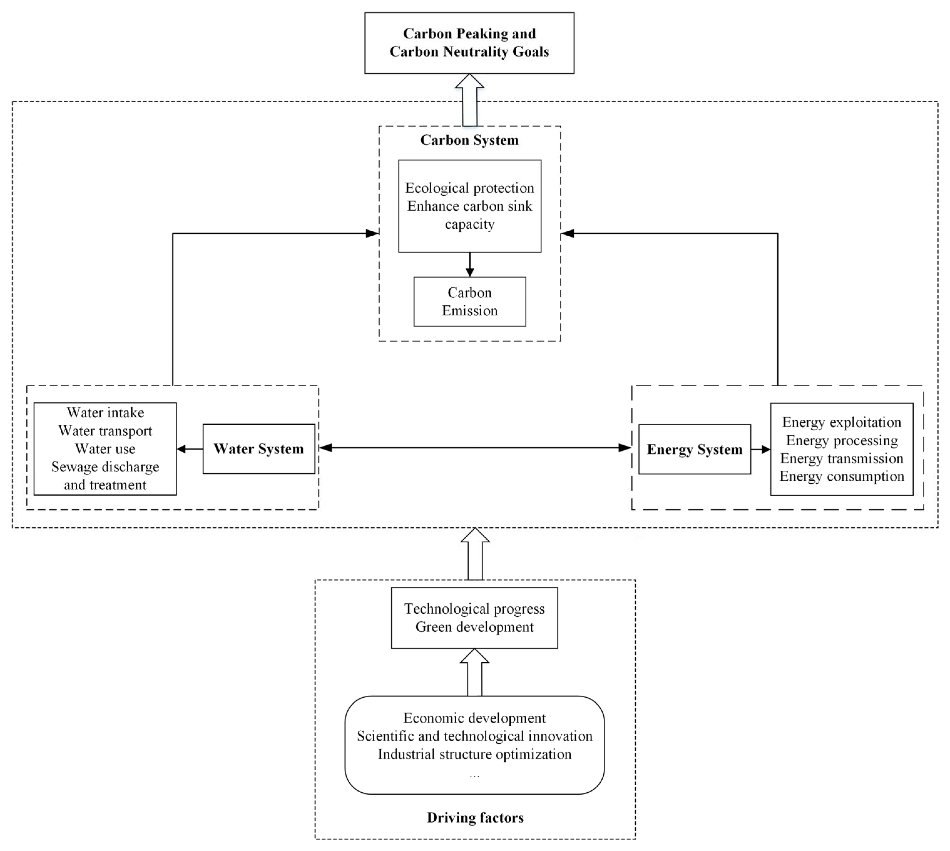
2.2.1. Construction of the Indicator System
2.2.2. Selection of Driving Factors
- (1)
- Economic basis (EB): acting as an internal catalyst, the economic base propels the integrative and harmonious progression of the WEC system within the Yellow River basin. The GDP per capita serves as the evaluative metric, principally examining the comprehensive economic growth across diverse municipalities in the region.
- (2)
- Industrial structure (IS): the organization of industries profoundly impacts regional economic growth, energy usage, and carbon output. An imbalance in the industrial structure can hamper productivity and the efficiency of resource use. Hence, the ratio of the total value generated by secondary industries to the GDP is employed as an indicative measure of the state of industrial organization within the Yellow River basin.
- (3)
- Technological innovation (TI): technological innovation can aid the Yellow River basin in overcoming “bottleneck” technologies in water-resource development and utilization, energy production and consumption, and carbon-emission reduction. It promotes sustainable green development across the basin. The number of invention patents granted per 10,000 people was selected as an indicator.
- (4)
- Openness to the outside world (OP): by facilitating the influx of talent and technology, openness to the outside world can elevate the caliber of human resources and technological competencies across the basin, fostering superior growth in the Yellow River basin. The level of reliance on international trade serves as an indicative measure in this context.
2.3. Research Methods
2.3.1. Entropy Weight Coefficient of Variation Method
2.3.2. Coupling Coordination Degree Model
2.3.3. Kernel Density Estimation
2.3.4. Spatial Autocorrelation Model
2.3.5. Spatial Econometric Model
3. Results
3.1. Coupling Coordination Analysis
3.1.1. Analysis of the Development Index of Each System
3.1.2. Spatiotemporal Analysis of the Coupling Coordination Degree
3.1.3. Spatial-Correlation Analysis
3.2. Driving-Factor Analysis
3.2.1. Regression-Result Analysis
3.2.2. Spatial Impact Effect Decomposition
4. Conclusions and Recommendations
4.1. Conclusions
- (1)
- From the perspective of subsystems, the development level of the three subsystems within the WEC framework and the comprehensive development level showed an upward trend, with the carbon system performing the best and the development of the water and energy systems lagging in comparison. The development indices of the carbon and energy systems showed a slow upward trend, while the development index of the water system fluctuated greatly during the research period but the fluctuation gradually decreased;
- (2)
- In terms of the spatial distribution of coupling coordination, the coupling coordination of the WEC system in the Yellow River basin from 2012 to 2021 showed a “high in the east and low in the west, high in the south and low in the north” distribution characteristic, with the coupling coordination significantly improving and spatial heterogeneity gradually increasing;
- (3)
- From the perspective of spatial-correlation analysis, the coupling coordination of the WEC system in the Yellow River basin had a positive correlation and spatial agglomeration, with the degree of agglomeration mainly dominated by “high-high” agglomeration and “low-low” agglomeration. The “high-high” agglomeration area had a certain spatial mobility, and the “low-low” agglomeration area showed a trend of spreading to the central part of the Yellow River basin;
- (4)
- From the perspective of driving-factor analysis, economic basis and technological innovation had a significant positive impact on the coupling and coordinated development of the WEC system in the Yellow River basin, while industrial structural bias had an inhibitory effect on their coupling and coordinated development. The positive effect of opening up to the outside world was not significant. Meanwhile, the indirect effect of each driving factor on the coupling coordination development of the three subsystems was greater than the direct effect.
4.2. Recommendations
- (1)
- Improve the development level of the water and energy systems and narrow the gap between them and the carbon system. First, it is necessary to steadily advance soil and water conservation in key management areas and areas sensitive to soil and water loss, increase the water-storage capacity of the Yellow River basin from the source, and protect water resources. Second, we should promote the green and low-carbon transformation of the energy industry, continuously promote the adjustment and optimization of the energy structure through the use of renewable energy such as wind energy and light energy to reduce the carbon emissions caused by the use of primary energy in the water-treatment process and improve the development level of the water and energy systems while promoting the coordinated development of water and energy.
- (2)
- Accelerate the coordinated development of the Yellow River basin and create characteristic development paths for each city according to local conditions. For example, cities in Shandong Province, represented by Jinan, with a higher level of coupling coordination, should make full use of the geographical advantages of the estuary provinces and the development advantages of a high level of scientific and technological innovation to tap the huge potential of ocean energy to promote the coordinated development of local water–energy–carbon coupling and build a pioneer area for green, low-carbon, and high-quality development. Cities in Gansu and Ningxia, with lower coupling coordination levels, should adjust their local industrial structure over time, change the current situation of the overemphasis on the secondary industry, and promote the development and utilization of renewable-energy sources, such as wind power and photovoltaics;
- (3)
- Strengthen regional coordination and cooperation, and fully utilize the radiating and driving role of surrounding cities on the local area. It is necessary to promote the exchange and replacement of talents, technology, major projects, etc., among cities and fully utilize the spillover effects of surrounding city government input, economic development, and technological innovation on the local WEC system’s coupling and coordinated development. Strengthen the link between cities with higher and lower levels of coupling coordination, learn from the successful experience in the development and utilization of urban water resources and renewable energy, and the optimization of industrial structure at a high coupling coordinated level, and promote the coupling coordinated development of the WEC system in the whole Yellow River basin.
Author Contributions
Funding
Data Availability Statement
Conflicts of Interest
References
- Bp Statistical Review of World Energy. Available online: https://www.bp.com/content/dam/bp/business-sites/en/global/corporate/pdfs/energy-economics/statistical-review/bp-stats-review-2022-full-report.pdf (accessed on 4 May 2023).
- Wang, M.; Sun, C.; Wang, X. Analysis of the Water-energy coupling efficiency in China: Based on the three-stage SBM-DEA model with undesirable outputs. Water 2019, 11, 632. [Google Scholar] [CrossRef]
- Assefa, Y.T.; Babel, M.S.; Sušnik, J.; Shinde, V.R. Development of a generic domestic water security index, and its application in Addis Ababa, Ethiopia. Water 2019, 11, 37. [Google Scholar] [CrossRef]
- Yu, C.Y.; Long, H.Y.; Zhang, X.; Tu, C.L.; Tan, Y.F.; Zhou, Y.; Zang, C.X. Regional integration and city-level energy efficiency: Evidence from China. Sustain. Cities Soc. 2023, 88, 104285. [Google Scholar] [CrossRef]
- Chini, C.M.; Stillwell, A.S. The state of US urban water: Data and the energy-water nexus. Water Resour. Res. 2018, 54, 1796–1811. [Google Scholar] [CrossRef]
- Grzegorzek, M.; Wartalska, K.; Kaźmierczak, B. Review of water treatment methods with a focus on energy consumption. Int. Commun. Heat Mass Transf. 2023, 143, 106674. [Google Scholar] [CrossRef]
- Wang, S.G.; Brain, F.; Chen, B. Energy-water nexus under energy mix scenarios using input-output and ecological network analyses. Appl. Energy 2019, 233, 827–839. [Google Scholar] [CrossRef]
- Wang, X.; Song, J.; Xing, J.; Duan, H. System nexus consolidates coupling of regional water and energy efficiencies. Energy 2022, 256, 124631. [Google Scholar] [CrossRef]
- Stokes, J.R.; Horvath, A. Energy and Air Emission Effects of Water Supply. Environ. Sci. Technol. 2009, 43, 2680–2687. [Google Scholar] [CrossRef]
- Huang, L.; Hou, Z.; Fang, Y.; Liu, J.; Shi, T. Evolution of CCUS Technologies Using LDA Topic Model and Derwent Patent Data. Energies 2023, 16, 2556. [Google Scholar] [CrossRef]
- Adebayo, T.S.; Rjoub, H.; Akinsola, G.D.; Oladipupo, S.D. The asymmetric effects of renewable energy consumption and trade openness on carbon emissions in Sweden: New evidence from quantile-on-quantile regression approach. Environ. Sci. Pollut. Res. 2022, 29, 1875–1886. [Google Scholar] [CrossRef]
- Ehigiamusoe, K.U.; Dogan, E. The role of interaction effect between renewable energy consumption and real income in carbon emissions: Evidence from low-income countries. Renew. Sustain. Energy Rev. 2022, 154, 111883. [Google Scholar] [CrossRef]
- Liu, J.; Tian, Y.; Huang, K.; Yi, T. Spatial-temporal differentiation of the coupling coordinated development of regional energy-economy-ecology system: A case study of the Yangtze River Economic Belt. Ecol. Indic. 2021, 124, 107394. [Google Scholar] [CrossRef]
- Lv, C.; Xu, W.; Ling, M.; Wang, S.; Hu, Y. Evaluation of synergetic development of water and land resources based on a coupling coordination degree model. Water 2023, 15, 1491. [Google Scholar] [CrossRef]
- Li, H.; Zhao, Y.; Lin, J. A review of the energy–carbon–water nexus: Concepts, research focuses, mechanisms, and methodologies. Wiley Interdiscip. Rev. Energy Environ. 2020, 9, e358. [Google Scholar] [CrossRef]
- Zhou, N.; Zhang, J.; Khanna, N.; Fridley, D.; Jiang, S.; Liu, X. Intertwined impacts of water, energy development, and carbon emissions in China. Appl. Energy 2019, 238, 78–91. [Google Scholar] [CrossRef]
- Wang, X.; Zhang, Q.; Xu, L.; Tong, Y.; Jia, X.; Tian, H. Water-energy-carbon nexus assessment of China’s iron and steel industry: Case study from plant level. J. Clean. Prod. 2020, 253, 119910. [Google Scholar] [CrossRef]
- Rothausen, S.G.; Conway, D. Greenhouse-gas emissions from energy use in the water sector. Nat. Clim. Chang. 2011, 1, 210–219. [Google Scholar] [CrossRef]
- Zhang, Z.; Sato, Y.; Dai, J.; Chui, H.K.; Daigger, G.; Van Loosdrecht, M.C.; Chen, G. Flushing toilets and cooling spaces with seawater improve water–energy securities and achieve carbon mitigations in coastal cities. Environ. Sci. Technol. 2023, 57, 5068–5078. [Google Scholar] [CrossRef]
- Liu, J.; Shi, T.; Huang, L. A study on the impact of industrial restructuring on carbon dioxide emissions and scenario simulation in the Yellow River Basin. Water 2022, 14, 3833. [Google Scholar] [CrossRef]
- Liu, J.; Zhang, Y.; Pu, L.; Huang, L.; Wang, H.; Sarfraz, M. Research on the impact of energy efficiency on green development: A case study of the Yellow River Basin in China. Energies 2023, 16, 3660. [Google Scholar] [CrossRef]
- Sun, X.; Zhang, H.; Ahmad, M.; Xue, C. Analysis of influencing factors of carbon emissions in resource-based cities in the Yellow River Basin under carbon neutrality target. Environ. Sci. Pollut. Res. 2022, 29, 23847–23860. [Google Scholar] [CrossRef] [PubMed]
- Wang, J.F.; Tian, C.M. The water-carbon constraints’ impact on the development of coal power industry in the Yellow River Basin. Environ. Res. Commun. 2022, 4, 075010. [Google Scholar] [CrossRef]
- Chen, X.; Meng, Q.; Shi, J.; Liu, Y.; Sun, J.; Shen, W. Regional differences and convergence of carbon emissions intensity in cities along the Yellow River Basin in China. Land 2022, 11, 1042. [Google Scholar] [CrossRef]
- Ren, H.; Liu, B.; Zhang, Z.; Li, F.; Pan, K.; Zhou, Z.; Xu, X. A water-energy-food-carbon nexus optimization model for sustainable agricultural development in the Yellow River Basin under uncertainty. Appl. Energy 2022, 326, 120008. [Google Scholar] [CrossRef]
- Yin, D.; Yu, H.; Lu, Y.; Zhang, J.; Li, G.; Li, X. A comprehensive evaluation framework of water-energy-food system coupling coordination in the Yellow River Basin, China. Chin. Geogr. Sci. 2023, 33, 333–350. [Google Scholar] [CrossRef] [PubMed]
- Qi, Y.Y.; Arash, F.; Lin, L.; Liu, H. Coupling coordination analysis of China’s provincial water-energy-food nexus. Environ. Sci. Pollut. Res. 2022, 29, 23303–23313. [Google Scholar] [CrossRef] [PubMed]
- Wang, S.S.; Yang, J.Y.; Wang, A.L.; Liu, T.F.; Du, S.B.; Liang, S.T. Coordinated analysis and evaluation of water–energy–food coupling: A case study of the Yellow River Basin in Shandong Province, China. Ecol. Indic. 2023, 148, 110138. [Google Scholar] [CrossRef]
- Deng, F.; Fang, Y.; Xu, L.; Li, Z. Tourism, Transportation and low-carbon city system coupling coordination degree: A case study in Chongqing Municipality, China. Int. J. Environ. Res. Public Health 2020, 17, 792. [Google Scholar] [CrossRef]
- Song, Q.J.; Zhou, N.; Liu, T.L.; Siehr, S.A.; Qi, Y. Investigation of a “coupling model” of coordination between low-carbon development and urbanization in China. Energy Policy 2018, 121, 346–354. [Google Scholar] [CrossRef]
- Liu, Y.; Chen, W.; Liu, X.; Shi, J.; Liu, N.; Ren, H.; Li, H.; Ulgiati, S. Multi-objective coordinated development paths for China’s steel industry chain based on “water-energy-economy” dependence. J. Clean. Prod. 2022, 370, 133421. [Google Scholar] [CrossRef]
- Liu, Y.; Bian, J.; Li, X.; Liu, S.; Lageson, D.; Yin, Y. The optimization of regional industrial structure under the water-energy constraint: A case study on Hebei Province in China. Energy Policy 2020, 143, 111558. [Google Scholar] [CrossRef]
- David, L.O.; Nwulu, N.I.; Aigbavboa, C.O.; Adepoju, O.O. Integrating fourth industrial revolution (4IR) technologies into the water, energy & food nexus for sustainable security: A bibliometric analysis. J. Clean. Prod. 2022, 363, 132522. [Google Scholar] [CrossRef]
- Alzaabi, M.S.M.A.; Mezher, T. Analyzing existing UAE national water, energy and food nexus related strategies. Renew. Sustain. Energy Rev. 2021, 144, 111031. [Google Scholar] [CrossRef]
- Yang, S.; He, J. Analysis of digital economy development based on AHP-entropy weight method. J. Sens. 2022, 2022, 7642682. [Google Scholar] [CrossRef]
- Liu, D.; Zou, Z. Water quality evaluation based on improved fuzzy matter-element method. J. Environ. Sci. 2012, 24, 1210–1216. [Google Scholar] [CrossRef] [PubMed]
- Li, Q.; Meng, X.; Liu, Y.; Pang, L. Risk assessment of floor water inrush using entropy weight and variation coefficient model. Geotech. Geol. Eng. 2019, 37, 1493–1501. [Google Scholar] [CrossRef]
- Zhao, Y.; Hou, P.; Jiang, J.; Zhai, J.; Chen, Y.; Wang, Y.; Bai, J.; Zhang, B.; Xu, H. Coordination study on ecological and economic coupling of the Yellow River Basin. Int. J. Environ. Res. Public Health 2021, 18, 10664. [Google Scholar] [CrossRef]
- Yan, B.; Dong, Q.; Li, Q.; Amin, F.U.; Wu, J. A study on the coupling and coordination between logistics industry and economy in the background of high-quality development. Sustainability 2021, 13, 10360. [Google Scholar] [CrossRef]
- Silverman, B.W. Density Estimation for Statistics and Data Analysis; Chapman and Hall: New York, NY, USA, 1986; pp. 25–39. [Google Scholar]
- Anselin, L. Local indicators of spatial association—LISA. Geogr. Anal. 1995, 27, 93–115. [Google Scholar] [CrossRef]
- Ma, X.B.; Sun, B.; Hou, G.L.; Zhong, X.; Li, L. Evaluation and spatial effects of tourism ecological security in the Yangtze River Delta. Ecol. Indic. 2021, 131, 108190. [Google Scholar] [CrossRef]
- Zhao, P.J.; Zeng, L.E.; Lu, H.Y.; Zhou, Y.; Hu, H.Y.; Wei, X.Y. Green economic efficiency and its influencing factors in China from 2008 to 2017: Based on the super-SBM model with undesirable outputs and spatial Dubin model. Sci. Total Environ. 2020, 741, 140026. [Google Scholar] [CrossRef] [PubMed]






| System Layer | Element Layer | Indicator Layer | Data Source and Calculation | Unit | Nature |
|---|---|---|---|---|---|
| Water System | Water-Resource Supply | Per Capita Total Water Resources | Total Water Resources/Population | m3/person | + |
| Water Production Coefficient | Total Water Resources/Total Precipitation | — | + | ||
| Water-Resource Utilization | Per Capita Water Consumption | Total Water Use/Population | m3/person | − | |
| Proportion of Domestic Water Use | Domestic Water Use/Total Water Use | % | − | ||
| Proportion of Ecological Water Use | Ecological Water Use/Total Water Use | % | + | ||
| Wastewater Discharge Volume | Statistical Data | 104 t | − | ||
| Energy System | Energy Production | Investment in Energy Industry | Statistical Data | 104 CNY | + |
| Total Power Generation | Statistical Data | 108 kwh | + | ||
| Energy Consumption | Per Capita Energy Consumption | Total Energy Consumption/Population | t/person | − | |
| Energy Consumption Intensity | Energy Consumption/GDP | t/104 CNY | − | ||
| Per Capita Residential Electricity Consumption | Residential Electricity Consumption/Population | kWh | − | ||
| Carbon System | Carbon Emission | Per Capita Carbon Emissions | Carbon Emissions/Population | t/person | − |
| Carbon Emission Intensity | Carbon Emissions/GDP | t/104 CNY | − | ||
| Carbon Reduction | Per Capita Park Green Area | Statistical Data | m2 | + | |
| Forest Coverage Rate | Statistical Data | % | + | ||
| Urban Built-up Area Green Coverage Rate | Statistical Data | % | + |
| Variables | Indicators | Data Source and Calculation | Unit |
|---|---|---|---|
| Economic Base (EB) | Per Capita GDP | Regional GDP/Population | CNY |
| Industrial Structure (IS) | The Proportion of Secondary Industry Output Value in GDP | Secondary Industry’s Output Value/GDP | % |
| Technological Innovation (TI) | Number of Invention Patents Granted per 10,000 People | Statistical Data | Items |
| Openness to the Outside World (OP) | Dependence Degree on Foreign Trade | Total Import and Export Value/GDP | % |
| WECD-Value | Coupling Coordination Degree | WECD-Value | Coupling Coordination Degree |
|---|---|---|---|
| [0, 0.1) | Extreme disorder | [0.5, 0.6) | Reluctant coordination |
| [0.1, 0.2) | Severe disorder | [0.6, 0.7) | Primary coordination |
| [0.2, 0.3) | Moderate disorder | [0.7, 0.8) | Intermediate coordination |
| [0.3, 0.4) | Mild disorder | [0.8, 0.9) | Good coordination |
| [0.4, 0.5) | Verge of disorder | [0.9, 1] | High-quality coordination |
| Years | Moran’s I | z Value | p Value |
|---|---|---|---|
| 2012 | 0.295 | 3.472 | 0.001 |
| 2013 | 0.332 | 3.884 | 0.001 |
| 2014 | 0.344 | 3.994 | 0.001 |
| 2015 | 0.325 | 3.810 | 0.001 |
| 2016 | 0.342 | 3.999 | 0.001 |
| 2017 | 0.372 | 4.329 | 0.002 |
| 2018 | 0.380 | 4.426 | 0.001 |
| 2019 | 0.408 | 4.730 | 0.001 |
| 2020 | 0.382 | 4.451 | 0.001 |
| 2021 | 0.336 | 3.957 | 0.001 |
| Variables | OLS | The Spatial Durbin Model | |
|---|---|---|---|
| Spatial Proximity Weight Matrix | Spatial Inverse Distance Weight Matrix | ||
| EB | 0.1257 *** | 0.0291 *** | 0.0444 *** |
| (0.0072) | (0.0099) | (0.0086) | |
| IS | −0.0895 *** | −0.0758 ** | −0.0884 *** |
| (0.0151) | (0.0232) | (0.0182) | |
| TI | 0.0075 *** | 0.0103 *** | 0.0094 *** |
| (0.0028) | (0.0034) | (0.0035) | |
| OP | 0.1251 *** | −0.2496 | −0.0379 |
| (0.0069) | (0.4104) | (0.4270) | |
| log-likelihood | 1064.0558 | 1092.9885 | |
| R2 | 0.3805 | 0.8080 | 0.8234 |
| N | 570 | 570 | 570 |
| Variables | Direct Effect | Indirect Effect |
|---|---|---|
| EB | 0.0328 *** | 0.1401 *** |
| (0.0088) | (0.0430) | |
| IS | −0.0401 *** | −0.2768 *** |
| (0.0110) | (0.0638) | |
| TI | 0.0040 *** | 0.0336 *** |
| (0.0016) | (0.0116) | |
| OP | −0.0906 | −1.0996 |
| (0.3930) | (2.5907) |
Disclaimer/Publisher’s Note: The statements, opinions and data contained in all publications are solely those of the individual author(s) and contributor(s) and not of MDPI and/or the editor(s). MDPI and/or the editor(s) disclaim responsibility for any injury to people or property resulting from any ideas, methods, instructions or products referred to in the content. |
© 2023 by the authors. Licensee MDPI, Basel, Switzerland. This article is an open access article distributed under the terms and conditions of the Creative Commons Attribution (CC BY) license (https://creativecommons.org/licenses/by/4.0/).
Share and Cite
Liu, J.; Pu, L.; Huang, L.; Shi, T. Research on the Coupling Evaluation and Driving Factors of Water–Energy–Carbon in the Yellow River Basin. Water 2023, 15, 2377. https://doi.org/10.3390/w15132377
Liu J, Pu L, Huang L, Shi T. Research on the Coupling Evaluation and Driving Factors of Water–Energy–Carbon in the Yellow River Basin. Water. 2023; 15(13):2377. https://doi.org/10.3390/w15132377
Chicago/Turabian StyleLiu, Jianhua, Lingyu Pu, Liangchao Huang, and Tianle Shi. 2023. "Research on the Coupling Evaluation and Driving Factors of Water–Energy–Carbon in the Yellow River Basin" Water 15, no. 13: 2377. https://doi.org/10.3390/w15132377
APA StyleLiu, J., Pu, L., Huang, L., & Shi, T. (2023). Research on the Coupling Evaluation and Driving Factors of Water–Energy–Carbon in the Yellow River Basin. Water, 15(13), 2377. https://doi.org/10.3390/w15132377

