Application of Machine Learning for Prediction and Monitoring of Manganese Concentration in Soil and Surface Water
Abstract
1. Introduction
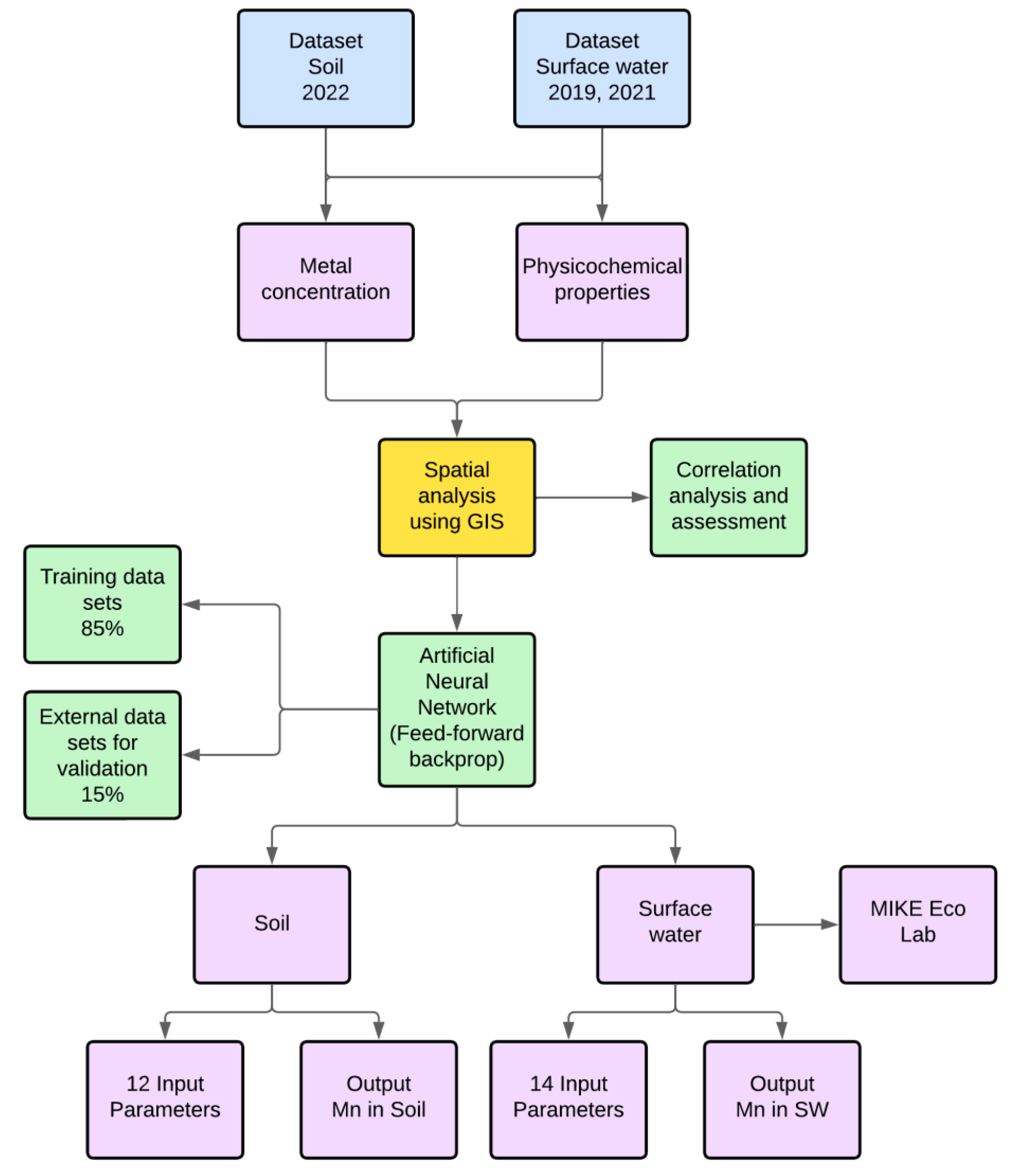
2. Materials and Methods
2.1. Project Site Location
2.2. Soil and Surface Water Sampling in Mogpog and Boac Municipalities
2.3. Prediction Model Development Framework
2.3.1. GIS Spatial Analysis of Identified Parameters
2.3.2. Spatial Grid Mapping and Zonal Statistics
2.3.3. Artificial Neural Network Modelling
2.3.4. Correlation Analysis of Identified Parameters and Feature Reduction
2.3.5. Performance Evaluation
3. Results
3.1. Spatial Grid Maps for Soil and SW
3.2. Correlation Analysis
3.3. ANN Modelling and Feature Reduction
3.3.1. ANN Model for Soil and Feature Reduction Analysis
3.3.2. ANN Model for SW and Feature Reduction Analysis
4. Discussion
5. Conclusions
Author Contributions
Funding
Data Availability Statement
Acknowledgments
Conflicts of Interest
Abbreviations
| ANN | Artificial Neural Network |
| AI | Artificial Intelligence |
| CN | Curve Number |
| EC | Electric Conductivity |
| GIS | Geographic Information System |
| IDW | Inverse Distance Weight |
| MAPE | Mean Absolute Percent Error |
| MC | Moisture Content |
| Mn | Manganese |
| NAMRIA | National Mapping and Resource Information Authority (NAMRIA), |
| PAGASA | Philippine Atmospheric, Geophysical and Astronomical Services Administration |
| RMSE | Root Mean Squared Error |
| SD | Standard Deviation |
| So | Soil |
| SW | Surface Water |
| TDS | Total Dissolved Solids |
| USEPA | United States Environmental Protection Agency |
| XRF | X-Ray Fluorescence Scanner |
Appendix A





| FL Code | Flood Height |
|---|---|
| 0–1 | No flood |
| 1–2 | 0.1–0.5 m |
| 2–3 | 0.5–1.5 m |
| Above 3 | Above 1.5 m |
| pH | EC | Hum | Temp | Mo | Sl | El | CN | Fl | ST | Rave | Tave | So Mn | |
|---|---|---|---|---|---|---|---|---|---|---|---|---|---|
| pH | 1.000 | ||||||||||||
| EC | 0.476 | 1.000 | |||||||||||
| Hum | 0.175 | 0.508 | 1.000 | ||||||||||
| Temp | −0.632 | −0.397 | −0.342 | 1.000 | |||||||||
| Mo | 0.355 | 0.815 | 0.485 | −0.386 | 1.000 | ||||||||
| Sl | −0.093 | −0.441 | −0.142 | −0.172 | −0.452 | 1.000 | |||||||
| El | −0.348 | −0.639 | −0.391 | 0.241 | −0.496 | 0.587 | 1.000 | ||||||
| CN | −0.301 | −0.043 | 0.012 | 0.373 | −0.061 | −0.086 | 0.125 | 1.000 | |||||
| Fl | 0.130 | −0.036 | −0.050 | −0.177 | −0.028 | 0.075 | 0.063 | −0.034 | 1.000 | ||||
| ST | 0.235 | 0.211 | 0.026 | −0.220 | 0.252 | −0.393 | −0.345 | −0.548 | −0.062 | 1.000 | |||
| Rave | −0.677 | −0.727 | −0.369 | 0.477 | −0.555 | 0.405 | 0.738 | 0.265 | 0.069 | −0.342 | 1.000 | ||
| Tave | 0.677 | 0.666 | 0.287 | −0.409 | 0.485 | −0.391 | −0.709 | −0.263 | −0.086 | 0.324 | −0.989 | 1.000 | |
| Soil Mn | 0.252 | −0.314 | −0.091 | −0.292 | −0.345 | 0.500 | 0.319 | −0.242 | 0.425 | −0.166 | 0.254 | −0.261 | 1.000 |
| pH | EC | TDS | Temp | Sl | El | CN | RB | W | Si | Fl | ST | Tave | Rave | SW Mn | |
|---|---|---|---|---|---|---|---|---|---|---|---|---|---|---|---|
| pH | 1.000 | ||||||||||||||
| EC | −0.168 | 1.000 | |||||||||||||
| TDS | −0.164 | 0.998 | 1.000 | ||||||||||||
| Temp | 0.352 | −0.124 | −0.108 | 1.000 | |||||||||||
| Sl | −0.327 | 0.025 | 0.017 | −0.447 | 1.000 | ||||||||||
| El | −0.403 | 0.077 | 0.091 | −0.427 | 0.751 | 1.000 | |||||||||
| CN | −0.487 | 0.024 | 0.023 | −0.147 | 0.216 | 0.229 | 1.000 | ||||||||
| RB | −0.482 | 0.105 | 0.099 | −0.080 | 0.128 | 0.143 | 0.438 | 1.000 | |||||||
| W | 0.409 | −0.282 | −0.277 | 0.403 | −0.314 | −0.361 | −0.390 | −0.458 | 1.000 | ||||||
| Si | −0.404 | 0.137 | 0.131 | −0.165 | 0.243 | 0.222 | 0.384 | 0.602 | −0.396 | 1.000 | |||||
| Fl | 0.156 | −0.228 | −0.220 | 0.168 | −0.432 | −0.315 | −0.098 | −0.031 | 0.141 | −0.075 | 1.000 | ||||
| ST | 0.470 | 0.002 | −0.006 | 0.228 | −0.389 | −0.393 | −0.871 | −0.465 | 0.442 | −0.426 | 0.107 | 1.000 | |||
| Tave | −0.266 | −0.052 | −0.062 | 0.190 | 0.021 | −0.010 | 0.077 | 0.164 | 0.120 | 0.145 | −0.067 | 0.005 | 1.000 | ||
| Rave | −0.041 | −0.108 | −0.112 | 0.280 | −0.047 | −0.053 | −0.059 | 0.065 | 0.176 | 0.006 | −0.003 | 0.083 | 0.903 | 1.000 | |
| SW Mn | −0.428 | −0.022 | −0.020 | 0.168 | 0.131 | 0.154 | 0.168 | 0.255 | −0.116 | 0.233 | −0.145 | −0.121 | 0.914 | 0.928 | 1.000 |
| Input Parameters | Train | Validation | |||
|---|---|---|---|---|---|
| %Error | RMSE | %Error | RMSE | Features Reduced | |
| 12 | 1.343 | 21.535 | 2.01 | 23.979 | None |
| 11 | 1.779 | 22.327 | 3.016 | 28.303 | Hum |
| 10 | 1.637 | 23.656 | 2.494 | 25.210 | Hum, ST |
| 9 | 3.423 | 33.236 | 4.231 | 43.133 | Hum, ST, CN |
| 8 | 3.223 | 22.360 | 4.025 | 39.728 | Hum, ST, CN, pH |
| 7 | 3.459 | 39.980 | 5.351 | 68.714 | Hum, ST, CN, pH, Rave |
| 6 | 4.430 | 46.577 | 5.130 | 58.294 | Hum, ST, CN, pH, Rave, Tave |
| 5 | 7.114 | 81.418 | 9.020 | 92.894 | Hum, ST, CN, pH, Rave, Tave, Temp |
| 4 | 7.271 | 75.205 | 7.843 | 73.951 | Hum, ST, CN, pH, Rave, Tave, Temp, EC |
| 3 | 7.710 | 82.912 | 7.871 | 83.253 | Hum, ST, CN, pH, Rave, Tave, Temp, EC, El |
| 2 | 9.187 | 94.868 | 9.756 | 90.994 | Hum, ST, CN, pH, Rave, Tave, Temp, EC, El, Mo |
| 1 | 9.581 | 98.963 | 9.694 | 91.525 | Hum, ST, CN, pH, Rave, Tave, Temp, EC, El, Mo, Fl |
| Input Parameters | Train | Validation | |||
|---|---|---|---|---|---|
| %Error | RMSE | %Error | RMSE | Features Reduced | |
| 14 | 2.590 | 0.113 | 4.609 | 0.166 | None |
| 13 | 3.012 | 0.146 | 6.808 | 0.261 | TDS |
| 12 | 4.795 | 0.174 | 7.933 | 0.283 | TDS, EC |
| 11 | 4.298 | 0.158 | 7.506 | 0.295 | TDS, EC, W |
| 10 | 4.828 | 0.168 | 8.075 | 0.301 | TDS, EC, W, ST |
| 9 | 4.106 | 0.169 | 7.334 | 0.210 | TDS, EC, W, ST, Sl |
| 8 | 4.415 | 0.151 | 7.387 | 0.213 | TDS, EC, W, ST, Sl, Fl |
| 7 | 5.126 | 0.168 | 7.391 | 0.223 | TDS, EC, W, ST, Sl, Fl, El |
| 6 | 4.212 | 0.140 | 7.086 | 0.221 | TDS, EC, W, ST, Sl, Fl, El, CN |
| 5 | 5.266 | 0.185 | 8.625 | 0.221 | TDS, EC, W, ST, Sl, Fl, El, CN, Temp |
| 4 | 6.762 | 0.236 | 8.330 | 0.230 | TDS, EC, W, ST, Sl, Fl, El, CN, Temp, Si |
| 3 | 6.862 | 0.271 | 8.045 | 0.269 | TDS, EC, W, ST, Sl, Fl, El, CN, Temp, Si, RB |
| 2 | 10.512 | 0.330 | 10.986 | 0.359 | TDS, EC, W, ST, Sl, Fl, El, CN, Temp, Si, RB, pH |
| 1 | 10.521 | 0.363 | 10.175 | 0.354 | TDS, EC, W, ST, Sl, Fl, El, CN, Temp, Si, RB, pH, Rave |
References
- Tóth, G.; Hermann, T.; da Silva, M.R.; Montanarella, L. Monitoring Soil for Sustainable Development and Land Degradation Neutrality. Environ. Monit. Assess. 2018, 190, 57. [Google Scholar] [CrossRef] [PubMed]
- Why Monitor Water Quality? Available online: https://water.usgs.gov/owq/WhyMonitorWaterQuality.pdf (accessed on 22 February 2023).
- Ahuja, S. Monitoring Water Quality: Pollution Assessment, Analysis, and Remediation, 1st ed.; Elsevier: Amsterdam, The Netherlands, 2013. [Google Scholar]
- Bhagwat, V.R. Safety of Water Used in Food Production. In Food Safety and Human Health; Elsevier: Amsterdam, The Netherlands, 2019; pp. 219–247. [Google Scholar]
- Askari, M.S.; O’Rourke, S.M.; Holden, N.M. Evaluation of Soil Quality for Agricultural Production Using Visible–near-Infrared Spectroscopy. Geoderma 2015, 243–244, 80–91. [Google Scholar] [CrossRef]
- FAO Initiative Brings Global Land Cover Data under One Roof for the First Time. Available online: https://www.fao.org/news/story/en/item/216144/icode/#:~:text=artificial%20surfaces%20(which%20cover%200.6,grasslands%20(13.0%20percent) (accessed on 22 February 2023).
- Where Is Earth’s Water? Available online: https://www.usgs.gov/special-topics/water-science-school/science/where-earths-water#:~:text=Almost%20all%20of%20it%20is,serves%20most%20of%20life’s%20needs (accessed on 22 February 2023).
- Environmental Monitoring. Available online: https://unece.org/environmental-monitoring (accessed on 22 February 2023).
- Biber, E. The Challenge of Collecting and Using Environmental Monitoring Data. Ecol. Soc. 2013, 18, art68. [Google Scholar] [CrossRef]
- Kirschke, S.; Avellán, T.; Bärlund, I.; Bogardi, J.J.; Carvalho, L.; Chapman, D.; Dickens, C.W.S.; Irvine, K.; Lee, S.; Mehner, T.; et al. Capacity Challenges in Water Quality Monitoring: Understanding the Role of Human Development. Environ. Monit. Assess. 2020, 192, 298. [Google Scholar] [CrossRef]
- Huynh, T.-M.-T.; Ni, C.-F.; Su, Y.-S.; Nguyen, V.-C.-N.; Lee, I.-H.; Lin, C.-P.; Nguyen, H.-H. Predicting Heavy Metal Concentrations in Shallow Aquifer Systems Based on Low-Cost Physiochemical Parameters Using Machine Learning Techniques. Int. J. Environ. Res. Public. Health 2022, 19, 12180. [Google Scholar] [CrossRef]
- De Jesus, K.L.M.; Senoro, D.B.; Dela Cruz, J.C.; Chan, E.B. Neuro-Particle Swarm Optimization Based In-Situ Prediction Model for Heavy Metals Concentration in Groundwater and Surface Water. Toxics 2022, 10, 95. [Google Scholar] [CrossRef]
- Saxena, N.; Varshney, D. Smart Home Security Solutions Using Facial Authentication and Speaker Recognition through Artificial Neural Networks. Int. J. Cogn. Comput. Eng. 2021, 2, 154–164. [Google Scholar] [CrossRef]
- Milačić, L.; Jović, S.; Vujović, T.; Miljković, J. Application of Artificial Neural Network with Extreme Learning Machine for Economic Growth Estimation. Phys. A Stat. Mech. Its Appl. 2017, 465, 285–288. [Google Scholar] [CrossRef]
- Ogunsina, K.; Okolo, W.A. Artificial Neural Network Modeling for Airline Disruption Management. J. Aerosp. Inf. Syst. 2022, 19, 382–393. [Google Scholar] [CrossRef]
- Shahid, N.; Rappon, T.; Berta, W. Applications of Artificial Neural Networks in Health Care Organizational Decision-Making: A Scoping Review. PLoS ONE 2019, 14, e0212356. [Google Scholar] [CrossRef]
- Otake, R.; Kurima, J.; Goto, H.; Sawada, S. Deep Learning Model for Spatial Interpolation of Real-Time Seismic Intensity. Seismol. Res. Lett. 2020, 91, 3433–3443. [Google Scholar] [CrossRef]
- Kakar, S.A.; Sheikh, N.; Naseem, A.; Iqbal, S.; Rehman, A.; Ullah, A.; Ahmad, B.; Ali, H.; Khan, B. Artificial Neural Network Based Weather Prediction Using Back Propagation Technique. Int. J. Adv. Comp. Sci. App. 2018, 9, 462–470. [Google Scholar] [CrossRef]
- IBM: What Are Neural Networks. Available online: https://www.ibm.com/topics/neural-networks (accessed on 28 February 2023).
- Kicińska, A.; Pomykała, R.; Izquierdo-Diaz, M. Changes in Soil pH and Mobility of Heavy Metals in Contaminated Soils. Eur. J. Soil. Sci. 2022, 73, e13203. [Google Scholar] [CrossRef]
- Monjardin, C.E.F.; Senoro, D.B.; Magbanlac, J.J.M.; de Jesus, K.L.M.; Tabelin, C.B.; Natal, P.M. Geo-Accumulation Index of Manganese in Soils Due to Flooding in Boac and Mogpog Rivers, Marinduque, Philippines with Mining Disaster Exposure. App. Sci. 2022, 12, 3527. [Google Scholar] [CrossRef]
- Xiao, C.; Chen, J.; Yuan, X.; Chen, R.; Song, X. Model Test of the Effect of River Sinuosity on Nitrogen Purification Efficiency. Water 2020, 12, 1677. [Google Scholar] [CrossRef]
- Huang, H.; Chen, G.; Zhang, Q.F. Influence of River Sinuosity on the Distribution of Conservative Pollutants. J. Hydrol. Eng. 2012, 17, 1296–1301. [Google Scholar] [CrossRef]
- Song, L.; Han, Z.; Li, Z.; Zhao, G.; Yang, R. Effects of Atmospheric Precipitation on Heavy Metal Accumulation and Deactivation Amendment in Wheat Around a Lead Smelter. Water Air Soil. Pollut. 2020, 231, 327. [Google Scholar] [CrossRef]
- Dinić, Z.; Maksimović, J.; Stanojković-Sebić, A.; Pivić, R. Prediction Models for Bioavailability of Mn, Cu, Zn, Ni and Pb in Soils of Republic of Serbia. Agronomy 2019, 9, 856. [Google Scholar] [CrossRef]
- Zhao, W.; Ma, J.; Liu, Q.; Dou, L.; Qu, Y.; Shi, H.; Sun, Y.; Chen, H.; Tian, Y.; Wu, F. Accurate Prediction of Soil Heavy Metal Pollution Using an Improved Machine Learning Method: A Case Study in the Pearl River Delta, China. Environ. Sci. Technol. 2023. [Google Scholar] [CrossRef]
- Ahangar, A.G.; Soltani, J.; Abdolmaleki, A.S. Predicting Mn concentration in water reservoir using Artificial neural network (Chahnimeh1 reservoir, Iran). Int. J. Agric. Crop Sci. 2013, 6, 1413. [Google Scholar]
- Aryafar, A.; Gholami, R.; Rooki, R.; Doulati Ardejani, F. Heavy Metal Pollution Assessment Using Support Vector Machine in the Shur River, Sarcheshmeh Copper Mine, Iran. Environ. Earth Sci. 2012, 67, 1191–1199. [Google Scholar] [CrossRef]
- Fattahi, H.; Agah, A.; Soleimanpourmoghadam, N. Multi-Output Adaptive Neuro-Fuzzy Inference System for Prediction of Dissolved Metal Levels in Acid Rock Drainage: A Case Study. J. AI Data Min. 2018, 6, 121–132. [Google Scholar]
- Shi, X.; Zhang, W. Experimental Study on Release of Heavy Metals in Sediment under Hydrodynamic Conditions. IOP Conf. Ser. Earth Environ. Sci. 2018, 208, 012040. [Google Scholar] [CrossRef]
- Monjardin, C.E.; Cabundocan, C.; Ignacio, C.; Tesnado, C.J. Impact of Climate Change on the Frequency and Severity of Floods in the Pasig-Marikina River Basin. E3S Web Conf. 2019, 117, 00005. [Google Scholar] [CrossRef]
- Wijngaard, R.R.; van der Perk, M.; van der Grift, B.; de Nijs, T.C.M.; Bierkens, M.F.P. The Impact of Climate Change on Metal Transport in a Lowland Catchment. Water Air Soil. Pollut. 2017, 228, 107. [Google Scholar] [CrossRef] [PubMed]
- Na Nagara, V.; Sarkar, D.; Datta, R. Phosphorus and Heavy Metals Removal from Stormwater Runoff Using Granulated Industrial Waste for Retrofitting Catch Basins. Molecules 2022, 27, 7169. [Google Scholar] [CrossRef] [PubMed]
- Monjardin, C.E.F.; Gomez, R.A.; Dela Cruz, M.N.G.; Capili, D.L.R.; Tan, F.J.; Uy, F.A.A. Sediment Transport and Water Quality Analyses of Naic River, Cavite, Philippines. In Proceedings of the 2021 IEEE Conference on Technologies for Sustainability (SusTech), Virtual, 21–23 April 2022; IEEE: Pitscataway, NJ, USA, 2022; pp. 1–8. [Google Scholar]
- The Marcopper Toxic Mine Disaster-Philippines’ Biggest Industrial Accident. Available online: https://twn.my/title/toxic-ch.htm (accessed on 1 March 2023).
- Senoro, D.B.; de Jesus, K.L.M.; Yanuaria, C.A.; Bonifacio, P.B.; Manuel, M.T.; Wang, B.-N.; Kao, C.-C.; Wu, T.-N.; Ney, F.P.; Natal, P. Rapid Site Assessment in a Small Island of the Philippines Contaminated with Mine Tailings Using Ground and Areal Technique: The Environmental Quality after Twenty Years. IOP Conf. Ser. Earth Environ. Sci. 2019, 351, 012022. [Google Scholar] [CrossRef]
- Senoro, D.B.; Bonifacio, P.B.; Mascareñas, D.R.; Tabelin, C.B.; Ney, F.P.; Lamac, M.R.L.; Tan, F.J. Spatial Distribution of Agricultural Yields with Elevated Metal Concentration of the Island Exposed to Acid Mine Drainage. J. Degrad. Min. Lands Manag. 2021, 8, 2551–2558. [Google Scholar] [CrossRef]
- Gigantone, C.B.; Sobremisana, M.J.; Trinidad, L.C.; Migo, V.P. Impact of Abandoned Mining Facility Wastes on the Aquatic Ecosystem of the Mogpog River, Marinduque, Philippines. J. Health Pollut. 2020, 10, 200611. [Google Scholar] [CrossRef]
- David, C. Heavy Metal Concentrations in Marine Sediments Impacted by a Mine-Tailings Spill, Marinduque Island, Philippines. Environ. Geol. 2002, 42, 955–965. [Google Scholar]
- Manganese. Available online: https://www.tfi.org/sites/default/files/tfi-manganese.pdf (accessed on 1 March 2023).
- Li, J.; Jia, Y.; Dong, R.; Huang, R.; Liu, P.; Li, X.; Wang, Z.; Liu, G.; Chen, Z. Advances in the Mechanisms of Plant Tolerance to Manganese Toxicity. Int. J. Mol. Sci. 2019, 20, 5096. [Google Scholar] [CrossRef] [PubMed]
- Evans, G.R.; Masullo, L.N. Manganese Toxicity. 2020. Available online: https://www.ncbi.nlm.nih.gov/books/NBK560903/ (accessed on 1 March 2023).
- Aronson, J.K. (Ed.) Meyler’s Side Effects of Drugs: The International Encyclopedia of Adverse Drug Reactions and Interactions; Elsevier: Amsterdam, The Netherlands, 2015; Available online: https://books.google.ca/books?hl=en&lr=&id=NOKoBAAAQBAJ&oi=fnd&pg=PP1&ots=v50kLLz7Ke&sig=gxLJqTdrxulK6VnLIMnPn4kzODs&redir_esc=y#v=onepage&q&f=false (accessed on 1 March 2023).
- Manganese; CASRN 7439-96-5. Available online: https://iris.epa.gov/static/pdfs/0373_summary.pdf (accessed on 1 March 2023).
- Nolos, R.C.; Agarin, C.J.M.; Domino, M.Y.R.; Bonifacio, P.B.; Chan, E.B.; Mascareñas, D.R.; Senoro, D.B. Health Risks Due to Metal Concentrations in Soil and Vegetables from the Six Municipalities of the Island Province in the Philippines. Int. J. Environ. Res. Public. Health 2022, 19, 1587. [Google Scholar] [CrossRef] [PubMed]
- Agarin, C.J.M.; Mascareñas, D.R.; Nolos, R.; Chan, E.; Senoro, D.B. Transition Metals in Freshwater Crustaceans, Tilapia, and Inland Water: Hazardous to the Population of the Small Island Province. Toxics 2021, 9, 71. [Google Scholar] [CrossRef] [PubMed]
- Department of Trade and Industry Philippines. Available online: https://cmci.dti.gov.ph/prov-profile.php?prov=Marinduque&year=2022 (accessed on 1 March 2023).
- Marinduque Philatlas. Available online: https://www.philatlas.com/luzon/mimaropa/marinduque.html (accessed on 1 March 2023).
- Soil Sampling Operating Procedure by US EPA. Available online: https://www.epa.gov/sites/default/files/2015-06/documents/Soil-Sampling.pdf (accessed on 15 January 2022).
- Surface Water Sampling Operating Procedure. Available online: https://www.epa.gov/sites/default/files/2017-07/documents/surface_water_sampling201_af.r4.pdf (accessed on 1 December 2022).
- Olypmus XRF Analyzers Vanta. Available online: https://www.olympus-ims.com/en/vanta/#!cms[focus]=cmsContent14329 (accessed on 2 March 2023).
- Huang, F.; Peng, S.; Yang, H.; Cao, H.; Ma, N.; Ma, L. Development of a Novel and Fast XRF Instrument for Large Area Heavy Metal Detection Integrated with UAV. Environ. Res. 2022, 214, 113841. [Google Scholar] [CrossRef] [PubMed]
- Caporale, A.G.; Adamo, P.; Capozzi, F.; Langella, G.; Terribile, F.; Vingiani, S. Monitoring Metal Pollution in Soils Using Portable-XRF and Conventional Laboratory-Based Techniques: Evaluation of the Performance and Limitations According to Metal Properties and Sources. Sci. Total Environ. 2018, 643, 516–526. [Google Scholar] [CrossRef]
- Senoro, D.B.; de Jesus, K.L.M.; Monjardin, C.E.F. Pollution and Risk Evaluation of Toxic Metals and Metalloid in Water Resources of San Jose, Occidental Mindoro, Philippines. Sustainability 2023, 15, 3667. [Google Scholar] [CrossRef]
- Collins, G.S.; de Groot, J.A.; Dutton, S.; Omar, O.; Shanyinde, M.; Tajar, A.; Voysey, M.; Wharton, R.; Yu, L.-M.; Moons, K.G.; et al. External Validation of Multivariable Prediction Models: A Systematic Review of Methodological Conduct and Reporting. BMC Med. Res. Methodol. 2014, 14, 40. [Google Scholar] [CrossRef]
- Li, J.; Heap, A.D. Spatial Interpolation Methods Applied in the Environmental Sciences: A Review. Environ. Model. Softw. 2014, 53, 173–189. [Google Scholar] [CrossRef]
- Li, X.; Tang, Y.; Wang, X.; Song, X.; Yang, J. Heavy Metals in Soil around a Typical Antimony Mine Area of China: Pollution Characteristics, Land Cover Influence and Source Identification. Int. J. Environ. Res. Public. Health 2023, 20, 2177. [Google Scholar] [CrossRef]
- Chen, Z.; Zhang, S.; Geng, W.; Ding, Y.; Jiang, X. Use of Geographically Weighted Regression (GWR) to Reveal Spatially Varying Relationships between Cd Accumulation and Soil Properties at Field Scale. Land 2022, 11, 635. [Google Scholar] [CrossRef]
- Gacu, J.G.; Monjardin, C.E.F.; Senoro, D.B.; Tan, F.J. Flood Risk Assessment Using GIS-Based Analytical Hierarchy Process in the Municipality of Odiongan, Romblon, Philippines. App. Sci. 2022, 12, 9456. [Google Scholar] [CrossRef]
- Ramsdale, J.D.; Balme, M.R.; Conway, S.J.; Gallagher, C.; van Gasselt, S.A.; Hauber, E.; Orgel, C.; Séjourné, A.; Skinner, J.A.; Costard, F.; et al. Grid-Based Mapping: A Method for Rapidly Determining the Spatial Distributions of Small Features over Very Large Areas. Planet. Space Sci. 2017, 140, 49–61. [Google Scholar] [CrossRef]
- Sarkar, A.; Pandey, P. River Water Quality Modelling Using Artificial Neural Network Technique. Aquat. Procedia 2015, 4, 1070–1077. [Google Scholar] [CrossRef]
- Cabaneros, S.M.; Calautit, J.K.; Hughes, B.R. A Review of Artificial Neural Network Models for Ambient Air Pollution Prediction. Env. Mod. Soft. 2019, 119, 285–304. [Google Scholar] [CrossRef]
- Keshavarzi, A.; Sarmadian, F.; Omran, E.-S.E.; Iqbal, M. A Neural Network Model for Estimating Soil Phosphorus Using Terrain Analysis. Egypt. J. Remote. Sens. Space Sci. 2015, 18, 127–135. [Google Scholar] [CrossRef]
- Kucukoglu, I.; Atici-Ulusu, H.; Gunduz, T.; Tokcalar, O. Application of the Artificial Neural Network Method to Detect Defective Assembling Processes by Using a Wearable Technology. J. Manuf. Syst. 2018, 49, 163–171. [Google Scholar] [CrossRef]
- Tao, H.; Liao, X.; Zhao, D.; Gong, X.; Cassidy, D.P. Delineation of Soil Contaminant Plumes at a Co-Contaminated Site Using BP Neural Networks and Geostatistics. Geoderma 2019, 354, 113878. [Google Scholar] [CrossRef]
- de Ramón-Fernández, A.; Salar-García, M.J.; Ruiz Fernández, D.; Greenman, J.; Ieropoulos, I.A. Evaluation of Artificial Neural Network Algorithms for Predicting the Effect of the Urine Flow Rate on the Power Performance of Microbial Fuel Cells. Energy 2020, 213, 118806. [Google Scholar] [CrossRef]
- Lahiri, D.; Nag, M.; Sarkar, T.; Dutta, B.; Ray, R.R. Antibiofilm Activity of α-Amylase from Bacillus Subtilis and Prediction of the Optimized Conditions for Biofilm Removal by Response Surface Methodology (RSM) and Artificial Neural Network (ANN). Appl. Biochem. Biotechnol. 2021, 193, 1853–1872. [Google Scholar] [CrossRef]
- Law, Y.Z.; Santo, H.; Lim, K.Y.; Chan, E.S. Deterministic Wave Prediction for Unidirectional Sea-States in Real-Time Using Artificial Neural Network. Ocean. Eng. 2020, 195, 106722. [Google Scholar] [CrossRef]
- Nguyen, Q.H.; Ly, H.-B.; Ho, L.S.; Al-Ansari, N.; Van Le, H.; Tran, V.Q.; Prakash, I.; Pham, B.T. Influence of Data Splitting on Performance of Machine Learning Models in Prediction of Shear Strength of Soil. Math. Probl. Eng. 2021, 2021, 1–15. [Google Scholar] [CrossRef]
- Robinson, G.M. Statistics, Overview. In International Encyclopedia of Human Geography; Elsevier: Amsterdam, The Netherlands, 2020; pp. 29–48. [Google Scholar]
- Zhang, Y.; Evans, J.R.G.; Yang, S. Exploring Correlations Between Properties Using Artificial Neural Networks. Metall. Mater. Trans. A 2020, 51, 58–75. [Google Scholar] [CrossRef]
- Pasha, S.J.; Mohamed, E.S. Novel Feature Reduction (NFR) Model with Machine Learning and Data Mining Algorithms for Effective Disease Risk Prediction. IEEE Access 2020, 8, 184087–184108. [Google Scholar] [CrossRef]
- Sahi, G. Performance Evaluation of Artificial Neural Network for Usability Assessment of E-Commerce Websites. In Proceedings of the 2018 3rd International Conference for Convergence in Technology (I2CT), Pune, India, 6–8 April 2018; IEEE: Pitscataway, NJ, USA, 2018; pp. 1–6. [Google Scholar]
- Jierula, A.; Wang, S.; OH, T.-M.; Wang, P. Study on Accuracy Metrics for Evaluating the Predictions of Damage Locations in Deep Piles Using Artificial Neural Networks with Acoustic Emission Data. Appl. Sci. 2021, 11, 2314. [Google Scholar] [CrossRef]
- Root Mean Square Error (RMSE). Available online: https://c3.ai/glossary/data-science/root-mean-square-error-rmse/ (accessed on 5 March 2023).
- Sammen, S.S.; Ghorbani, M.A.; Malik, A.; Tikhamarine, Y.; AmirRahmani, M.; Al-Ansari, N.; Chau, K.-W. Enhanced Artificial Neural Network with Harris Hawks Optimization for Predicting Scour Depth Downstream of Ski-Jump Spillway. Appl. Sci. 2020, 10, 5160. [Google Scholar] [CrossRef]
- Malik, A.; Kumar, A. Meteorological Drought Prediction Using Heuristic Approaches Based on Effective Drought Index: A Case Study in Uttarakhand. Arab. J. Geosci. 2020, 13, 276. [Google Scholar] [CrossRef]
- Salem, M.A.; Bedade, D.K.; Al-Ethawi, L.; Al-waleed, S.M. Assessment of Physiochemical Properties and Concentration of Heavy Metals in Agricultural Soils Fertilized with Chemical Fertilizers. Heliyon 2020, 6, e05224. [Google Scholar] [CrossRef] [PubMed]
- Sintorini, M.M.; Widyatmoko, H.; Sinaga, E.; Aliyah, N. Effect of PH on Metal Mobility in the Soil. IOP Conf. Ser. Earth Environ. Sci. 2021, 737, 012071. [Google Scholar] [CrossRef]
- Lee, S. Effects of Temperature on Soil Geochemical Properties and Accumulation of Heavy Metals in Brassica Napus. Preprint 2022. [Google Scholar] [CrossRef]
- Yang, Y.; Cui, Q.; Jia, P.; Liu, J.; Bai, H. Estimating the Heavy Metal Concentrations in Topsoil in the Daxigou Mining Area, China, Using Multispectral Satellite Imagery. Sci. Rep. 2021, 11, 11718. [Google Scholar] [CrossRef]
- Ali Khan, M.; Wen, J. Evaluation of Physicochemical and Heavy Metals Characteristics in Surface Water under Anthropogenic Activities Using Multivariate Statistical Methods, Garra River, Ganges Basin, India. Environ. Eng. Res. 2020, 26, 200280. [Google Scholar] [CrossRef]
- Saalidong, B.M.; Aram, S.A.; Otu, S.; Lartey, P.O. Examining the Dynamics of the Relationship between Water PH and Other Water Quality Parameters in Ground and Surface Water Systems. PLoS ONE 2022, 17, e0262117. [Google Scholar] [CrossRef] [PubMed]
- Miranda, L.S.; Ayoko, G.A.; Egodawatta, P.; Goonetilleke, A. Adsorption-Desorption Behavior of Heavy Metals in Aquatic Environments: Influence of Sediment, Water and Metal Ionic Properties. J. Hazard. Mater. 2022, 421, 126743. [Google Scholar] [CrossRef] [PubMed]
- Zhang, Y.; Zhang, H.; Zhang, Z.; Liu, C.; Sun, C.; Zhang, W.; Marhaba, T. PH Effect on Heavy Metal Release from a Polluted Sediment. J. Chem. 2018, 2018, 1–7. [Google Scholar] [CrossRef]
- Shi, S.; Hou, M.; Gu, Z.; Jiang, C.; Zhang, W.; Hou, M.; Li, C.; Xi, Z. Estimation of Heavy Metal Content in Soil Based on Machine Learning Models. Land 2022, 11, 1037. [Google Scholar] [CrossRef]
- Lee, J.; Yang, D.; Yoon, K.; Kim, J. Effects of Input Parameter Range on the Accuracy of Artificial Neural Network Prediction for the Injection Molding Process. Polymers 2022, 14, 1724. [Google Scholar] [CrossRef]
- Han, K.; Wang, Y. A Review of Artificial Neural Network Techniques for Environmental Issues Prediction. J. Therm. Anal. Calorim. 2021, 145, 2191–2207. [Google Scholar] [CrossRef]
- Kumar, K.; Thakur, G.S.M. Advanced Applications of Neural Networks and Artificial Intelligence: A Review. Int. J. Info. Tech. Comp. Sci. 2012, 4, 57–68. [Google Scholar] [CrossRef]
- Anagnostis, A.; Papageorgiou, E.; Bochtis, D. Application of Artificial Neural Networks for Natural Gas Consumption Forecasting. Sustainability 2020, 12, 6409. [Google Scholar] [CrossRef]
- Mohamed, Z.E. Using the Artificial Neural Networks for Prediction and Validating Solar Radiation. J. Egypt. Math. Soc. 2019, 27, 47. [Google Scholar] [CrossRef]
- Rehman, S.; Mohandes, M. Artificial Neural Network Estimation of Global Solar Radiation Using Air Temperature and Relative Humidity. Energy Policy 2008, 36, 571–576. [Google Scholar] [CrossRef]
- Mohandes, M.; Balghonaim, A.; Kassas, M.; Rehman, S.; Halawani, T.O. Use of Radial Basis Functions for Estimating Monthly Mean Daily Solar Radiation. Sol. Energy 2000, 68, 161–168. [Google Scholar] [CrossRef]
- Caggiano, A.; Angelone, R.; Napolitano, F.; Nele, L.; Teti, R. Dimensionality Reduction of Sensorial Features by Principal Component Analysis for ANN Machine Learning in Tool Condition Monitoring of CFRP Drilling. Procedia CIRP 2018, 78, 307–312. [Google Scholar] [CrossRef]
- Wasukar, A.R. Artificial Neural Network-An Important Asset for Future Computing. Int. J. For. Res. Emerg. Sci. Technol. 2014, 1, 28–34. [Google Scholar]











| Internal Characteristic | Max |
|---|---|
| Network Type | Feed-forward backdrop |
| Training Algorithm | Levenberg–Marquardt |
| Learning Function | Gradient descent with momentum weight and bias |
| Performance Function | Mean Squared Error |
| Transfer Function | Hyperbolic Tangent Sigmoid |
| Number of Layer | 2 |
| Hidden Neurons | 25, 29 |
| Parameters | Max | Min | Mean | SD | Skewness | Kurtosis |
|---|---|---|---|---|---|---|
| Soil pH | 6.282 | 3.193 | 5.251 | 0.641 | −0.870 | −0.246 |
| Soil EC | 593.715 | 98.758 | 308.565 | 65.105 | 1.101 | 2.623 |
| Soil Humidity | 124.069 | 12.654 | 27.682 | 12.700 | 3.100 | 15.554 |
| Soil Temp | 31.938 | 25.239 | 27.965 | 1.291 | 0.887 | 0.188 |
| Soil MC | 100.000 | 8.548 | 27.540 | 13.671 | 3.316 | 13.798 |
| Ground Slope | 29.284 | 2.252 | 13.610 | 5.587 | 0.041 | −0.474 |
| Ground Elevation | 526.593 | 8.378 | 183.195 | 124.954 | 0.461 | −0.695 |
| CN | 92.139 | 35.923 | 79.817 | 7.553 | −1.803 | 5.835 |
| Flood Level | 3.000 | 1.000 | 1.086 | 0.288 | 3.192 | 9.333 |
| Soil Texture | 3.000 | 1.000 | 1.139 | 0.445 | 3.345 | 10.053 |
| Rainfall | 188.973 | 178.079 | 183.829 | 2.912 | −0.146 | −1.119 |
| Atm. Temp | 25.834 | 25.745 | 25.782 | 0.024 | 0.381 | −0.944 |
| Soil Mn | 1222.710 | 450.750 | 757.698 | 111.224 | 0.584 | 1.580 |
| Parameters | Max | Min | Mean | SD | Skewness | Kurtosis |
|---|---|---|---|---|---|---|
| SW pH | 8.381 | 3.652 | 6.903 | 0.944 | −1.684 | 2.566 |
| SW EC | 4094.130 | 113.617 | 781.436 | 455.648 | 3.550 | 16.932 |
| SW TDS | 2032.230 | 51.636 | 380.204 | 227.379 | 3.545 | 16.862 |
| SW Temp | 34.320 | 29.118 | 31.313 | 0.954 | 0.298 | 0.066 |
| Ground Slope | 28.052 | 2.601 | 11.751 | 6.692 | 0.380 | −1.056 |
| Ground Elevation | 365.968 | 8.978 | 97.859 | 83.287 | 1.097 | 0.369 |
| River Bends | 4.000 | 0.000 | 1.971 | 1.008 | 0.197 | −0.624 |
| Width | 261.750 | 57.213 | 138.472 | 67.436 | 0.416 | −1.227 |
| Sinuosity | 1.924 | 1.000 | 1.339 | 0.254 | 0.709 | −0.461 |
| CN | 92.973 | 36.193 | 73.982 | 14.235 | −0.988 | −0.242 |
| Flood Level | 3.000 | 1.000 | 1.371 | 0.518 | 0.917 | −0.364 |
| Soil Texture | 3.000 | 1.000 | 1.549 | 0.783 | 0.972 | −0.800 |
| Rainfall | 473.605 | 354.518 | 411.147 | 50.359 | 0.023 | −1.961 |
| Atm. Temp | 27.773 | 26.670 | 27.222 | 0.521 | −0.001 | −2.008 |
| SW Mn | 3.884 | 0.002 | 1.714 | 1.409 | −0.134 | −1.833 |
Disclaimer/Publisher’s Note: The statements, opinions and data contained in all publications are solely those of the individual author(s) and contributor(s) and not of MDPI and/or the editor(s). MDPI and/or the editor(s) disclaim responsibility for any injury to people or property resulting from any ideas, methods, instructions or products referred to in the content. |
© 2023 by the authors. Licensee MDPI, Basel, Switzerland. This article is an open access article distributed under the terms and conditions of the Creative Commons Attribution (CC BY) license (https://creativecommons.org/licenses/by/4.0/).
Share and Cite
Monjardin, C.E.F.; Power, C.; Senoro, D.B.; De Jesus, K.L.M. Application of Machine Learning for Prediction and Monitoring of Manganese Concentration in Soil and Surface Water. Water 2023, 15, 2318. https://doi.org/10.3390/w15132318
Monjardin CEF, Power C, Senoro DB, De Jesus KLM. Application of Machine Learning for Prediction and Monitoring of Manganese Concentration in Soil and Surface Water. Water. 2023; 15(13):2318. https://doi.org/10.3390/w15132318
Chicago/Turabian StyleMonjardin, Cris Edward F., Christopher Power, Delia B. Senoro, and Kevin Lawrence M. De Jesus. 2023. "Application of Machine Learning for Prediction and Monitoring of Manganese Concentration in Soil and Surface Water" Water 15, no. 13: 2318. https://doi.org/10.3390/w15132318
APA StyleMonjardin, C. E. F., Power, C., Senoro, D. B., & De Jesus, K. L. M. (2023). Application of Machine Learning for Prediction and Monitoring of Manganese Concentration in Soil and Surface Water. Water, 15(13), 2318. https://doi.org/10.3390/w15132318

