Practices for Eutrophic Shallow Lake Water Remediation and Restoration: A Critical Literature Review
Abstract
1. Introduction
- What in situ practices with plausible results have been applied to address eutrophication in lake waters?
- What are the major challenges/disadvantages to these water restorations?
2. Human-Induced Eutrophication Processes
2.1. Phosphorus Cycle and Water/Sediment Interactions
2.2. External Measures: A Primary Step for Reducing Nutrient Loading
2.3. Lakes Trophic States Classification and World Eutrophic Waters Overview
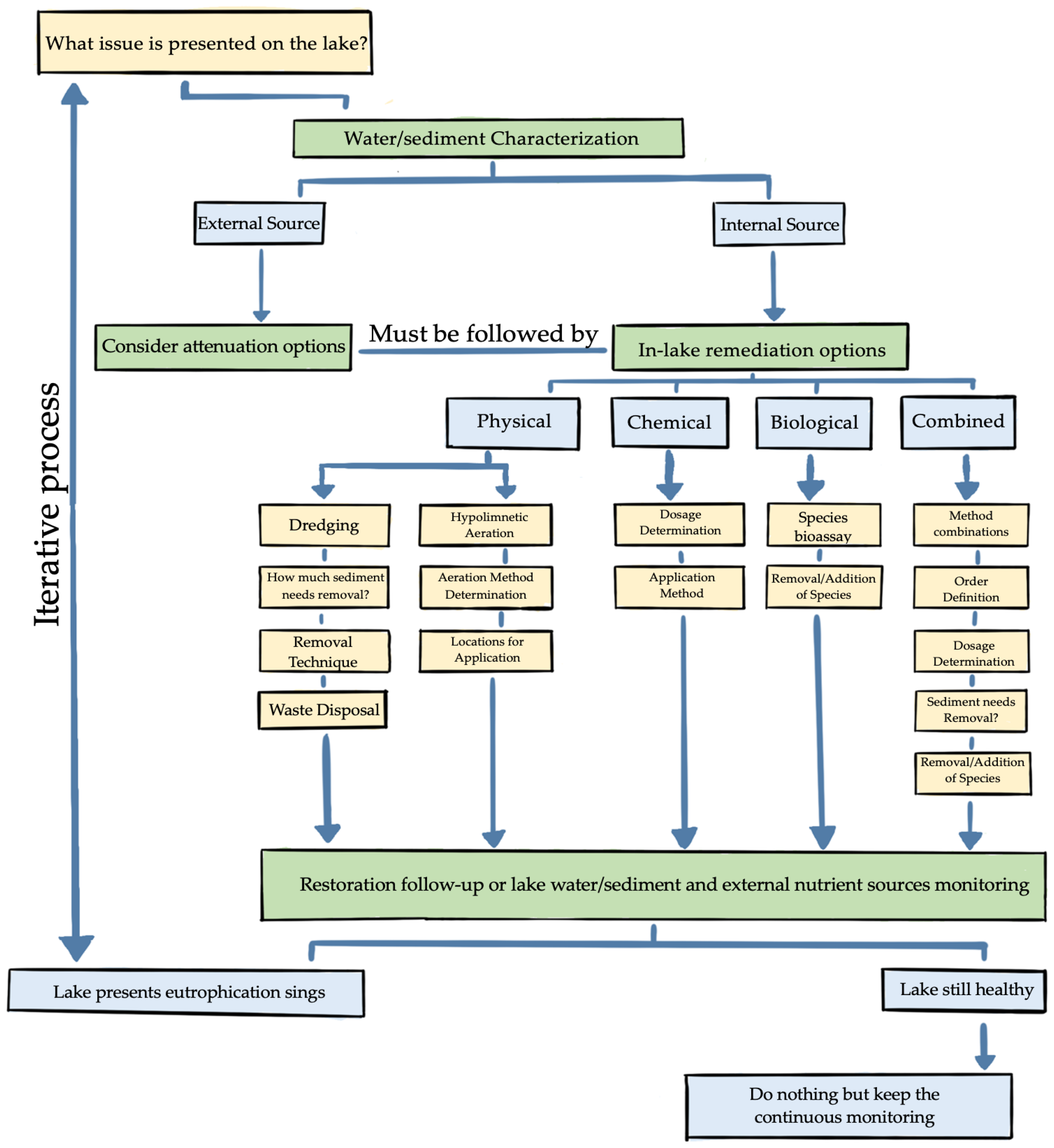
3. In Situ Practices for Eutrophic Water Restoration
3.1. Physical Remediation
3.1.1. Dredging
3.1.2. Hypolimnetic Withdrawal
3.2. Chemical Remediation
3.2.1. Sediment Capping with LMB
3.2.2. Sediment Capping with Al
3.2.3. Hypolimnetic Oxygenation
3.3. Biological Remediation
3.3.1. Macrophyte Management
3.3.2. Biomanipulation
3.4. Combined Remediation Techniques
3.5. Emerging Remediation Techniques including Geotextile Filtration and Floating Wetlands
3.6. Critical Overview of Practices for Eutrophic Shallow Lake Water Remediation
4. Discussion and Future Perspectives
5. Conclusions
Author Contributions
Funding
Data Availability Statement
Acknowledgments
Conflicts of Interest
References
- Beaulieu, J.J.; DelSontro, T.; Downing, J.A. Eutrophication will increase methane emissions from lakes and impoundments during the 21st century. Nat. Commun. 2019, 10, 1375. [Google Scholar] [CrossRef] [PubMed]
- Tong, Y.; Sun, J.; Uddin, M.; Kong, X.; Lin, Y.; Wang, M.; Zhang, H.; Xu, X.; Wu, Z. Perspectives and challenges of applying the water-food-energy nexus approach to lake eutrophication modelling. Water Secur. 2021, 14, 100095. [Google Scholar] [CrossRef]
- Scherer, L.; Pfister, S. Global biodiversity loss by freshwater consumption and eutrophication from Swiss food consumption. Environ. Sci. Technol. 2016, 50, 7019–7028. [Google Scholar] [CrossRef] [PubMed]
- Paerl, H.W.; Gardner, W.S.; Havens, K.E.; Joyner, A.R.; McCarthy, M.J.; Newell, S.E.; Qin, B.; Scott, J.T. Mitigating cyanobacterial harmful algal blooms in aquatic ecosystems impacted by climate change and anthropogenic nutrients. Harmful Algae 2016, 54, 213–222. [Google Scholar] [CrossRef]
- Yindong, T.; Xiwen, X.; Miao, Q.; Jingjing, S.; Yiyan, Z.; Wei, Z.; Mengzhu, W.; Xuejun, W.; Yang, Z. Lake warming intensifies the seasonal pattern of internal nutrient cycling in the eutrophic lake and potential impacts on algal blooms. Water Res. 2021, 188, 116570. [Google Scholar] [CrossRef]
- Woolway, R.I.; Kraemer, B.M.; Lenters, J.D.; Merchant, C.J.; O’Reilly, C.M.; Sharma, S. Global lake responses to climate change. Nat. Rev. Earth Environ. 2020, 1, 388–403. [Google Scholar] [CrossRef]
- Woolway, R.I.; Merchant, C.J. Worldwide alteration of lake mixing regimes in response to climate change. Nat. Geosci. 2019, 12, 271–276. [Google Scholar] [CrossRef]
- Häder, D.P.; Banaszak, A.T.; Villafañe, V.E.; Narvarte, M.A.; González, R.A.; Helbling, E.W. Anthropogenic pollution of aquatic ecosystems: Emerging problems with global implications. Sci. Total Environ. 2020, 713, 136586. [Google Scholar] [CrossRef]
- Chowdhary, P.; Bharagava, R.N.; Mishra, S.; Khan, N. Role of industries in water scarcity and its adverse effects on environment and human health. In Environmental Concerns and Sustainable Development: Volume 1: Air, Water and Energy Resources; Springer: New York, NY, USA, 2020; pp. 235–256. [Google Scholar] [CrossRef]
- Le Moal, M.; Gascuel-Odoux, C.; Ménesguen, A.; Souchon, Y.; Étrillard, C.; Levain, A.; Moatar, F.; Pannard, A.; Souchu, P.; Lefebvre, A.; et al. Eutrophication: A new wine in an old bottle? Sci. Total Environ. 2019, 651, 1–11. [Google Scholar] [CrossRef]
- Li, H.; Gu, X.; Chen, H.; Mao, Z.; Shen, R.; Zeng, Q.; Ge, Y. Co-occurrence of multiple cyanotoxins and taste-and-odor compounds in the large eutrophic Lake Taihu, China: Dynamics, driving factors, and challenges for risk assessment. Environ. Pollut. 2022, 294, 118594. [Google Scholar] [CrossRef]
- Smith, V.H.; Sieber-Denlinger, J.; de Noyelles, F., Jr.; Campbell, S.; Pan, S.; Randtke, S.J.; Blain, G.T.; Strasser, V.A. Managing taste and odor problems in a eutrophic drinking water reservoir. Lake Reserv. Manag. 2002, 18, 319–323. Available online: https://www.tandfonline.com/doi/abs/10.1080/07438140209353938 (accessed on 30 April 2023). [CrossRef]
- Wang, Z.; Akbar, S.; Sun, Y.; Gu, L.; Zhang, L.; Lyu, K.; Huang, Y.; Yang, Z. Cyanobacterial dominance and succession: Factors, mechanisms, predictions, and management. J. Environ. Manag. 2021, 297, 113281. [Google Scholar] [CrossRef] [PubMed]
- Brasil, J.; Attayde, J.L.; Vasconcelos, F.R.; Dantas, D.D.; Huszar, V.L. Drought-induced water-level reduction favors cyanobacteria blooms in tropical shallow lakes. Hydrobiologia 2016, 770, 145–164. [Google Scholar] [CrossRef]
- Kaur, S.; Srivastava, A.; Ahluwalia, A.S.; Mishra, Y. Cyanobacterial blooms and Cyanotoxins: Occurrence and Detection. Algae: Multifarious Applications for a Sustainable World; Springer: New York, NY, USA, 2021; pp. 339–352. [Google Scholar] [CrossRef]
- USEPA (US Environmental Protection Agency). A Compilation of Cost Data Associated with the Impacts and Control of Nutrient Pollution. 2015. Available online: https://www.epa.gov/sites/default/files/2015-04/documents/nutrient-economics-report-2015.pdf (accessed on 30 April 2023).
- Dodds, W.K.; Bouska, W.W.; Eitzmann, J.L.; Pilger, T.J.; Pitts, K.L.; Riley, A.J.; Schloesser, J.T.; Thornbrugh, D.J. Eutrophication of US freshwaters: Analysis of potential economic damages. Environ. Sci. Technol. 2009, 43, 12–19. [Google Scholar] [CrossRef]
- Pretty, J.N.; Mason, C.F.; Nedwell, D.B.; Hine, R.E. A Preliminary Assessment of the Environmental Costs of the Eutrophication of Fresh Water in England and Wales; University of Essex: Colchester, UK, 2002; Available online: https://buckinghamcanal.org.uk/wp-content/uploads/resources/EAEutrophReport.pdf (accessed on 30 April 2023).
- Walker, W.W., Jr. Significance of eutrophication in water supply reservoirs. J. Am. Water Work. Assoc. 1983, 75, 38–42. [Google Scholar] [CrossRef]
- Golterman, H.L. Chapter 17 Nutrient Budgets and Eutrophication. In Physiological Limnology—An Approach to the Physiology of Lake Ecosystems; Elsevier: Amsterdam, The Netherlands, 1975; pp. 357–402. [Google Scholar] [CrossRef]
- Sharpley, A.; Jarvie, H.P.; Buda, A.; May, L.; Spears, B.; Kleinman, P. Phosphorus legacy: Overcoming the effects of past management practices to mitigate future water quality impairment. J. Environ. Qual. 2013, 42, 1308–1326. [Google Scholar] [CrossRef] [PubMed]
- Song, K.; Adams, C.J.; Burgin, A.J. Relative importance of external and internal phosphorus loadings on affecting lake water quality in agricultural landscapes. Ecol. Eng. 2017, 108, 482–488. [Google Scholar] [CrossRef]
- Dunalska, J.A. How the integrated engineering solutions can support the lakes restoration? Ecohydrol. Hydrobiol. 2021, 21, 36–45. [Google Scholar] [CrossRef]
- Istvánovics, V. Eutrophication of Lakes and Reservoirs. In Encyclopedia of Inland Waters; Elsevier: San Diego, CA, USA, 2009; pp. 157–165. [Google Scholar] [CrossRef]
- O’Hare, M.T.; Baattrup-Pedersen, A.; Baumgarte, I.; Freeman, A.; Gunn, I.D.; Lázár, A.N.; Sinclair, R.; Wade, A.J.; Bowes, M.J. Responses of aquatic plants to eutrophication in rivers: A revised conceptual model. Front. Plant Sci. 2018, 9, 451. [Google Scholar] [CrossRef]
- Khan, F.A.; Ansari, A.A. Eutrophication: An ecological vision. Bot. Rev. 2005, 71, 449–482. [Google Scholar] [CrossRef]
- Sellergren, M.; Li, J.; Drakare, S.; Thöns, S. Decision Support for Lake Restoration: A Case Study in Swedish Freshwater Bodies. Water 2023, 15, 668. [Google Scholar] [CrossRef]
- McCormick, A.R.; Phillips, J.S.; Botsch, J.C.; Ives, A.R. Shifts in the partitioning of benthic and pelagic primary production within and across summers in Lake Mývatn, Iceland. Inland Waters 2021, 11, 13–28. [Google Scholar] [CrossRef]
- Senar, O.E.; Creed, I.F.; Trick, C.G. Lake browning may fuel phytoplankton biomass and trigger shifts in phytoplankton communities in temperate lakes. Aquat. Sci. 2021, 83, 21. [Google Scholar] [CrossRef]
- O’Keeffe, J. Cyanobacteria and Drinking Water: Occurrence, Risks, Management and Knowledge Gaps for Public Health; National Collaborating Centre for Environmental Health: Vancouver, BC, Canada, 2019; Available online: https://ncceh.ca/documents/evidence-review/cyanobacteria-and-drinking-water-occurrence-risks-management-and (accessed on 30 April 2023).
- Mackey, K.R.M.; Paytan, A. Phosphorus Cycle. In Encyclopedia of Microbiology; Elsevier: Oxford, UK, 2009; pp. 322–334. [Google Scholar] [CrossRef]
- Denver, J.M.; Cravotta, C.A.; Ator, S.W.; Lindsey, B.D. Contributions of Phosphorus from Groundwater to Streams in the Piedmont, Blue Ridge, and Valley and Ridge Physiographic Provinces, Eastern United States; US Department of the Interior, US Geological Survey: Denver, CO, USA, 2010; Volume 2010. Available online: https://pubs.usgs.gov/sir/2010/5176/support/sir2010-5176old2282011.pdf (accessed on 30 April 2023).
- Slomp, C.P.; Mort, H.P.; Jilbert, T.; Reed, D.C.; Gustafsson, B.G.; Wolthers, M. Coupled dynamics of iron and phosphorus in sediments of an oligotrophic coastal basin and the impact of anaerobic oxidation of methane. PLoS ONE 2013, 8, e62386. [Google Scholar] [CrossRef] [PubMed]
- Yu, W.; Yang, H.; Chen, J.; Liao, P.; Chen, Q.; Yang, Y.; Liu, Y. Organic Phosphorus Mineralization Dominates the Release of Internal Phosphorus in a Macrophyte-Dominated Eutrophication Lake. Front. Environ. Sci. 2022, 747, 812834. [Google Scholar] [CrossRef]
- Zhou, Z.; Henkel, S.; Kasten, S.; Holtappels, M. The iron “redox battery” in sandy sediments: Its impact on organic matter remineralization and phosphorus cycling. Sci. Total Environ. 2023, 865, 161168. [Google Scholar] [CrossRef] [PubMed]
- Kapsalis, V.C.; Kalavrouziotis, I.K. Eutrophication—A worldwide water quality issue. In Chemical Lake Restoration: Technologies, Innovations and Economic Perspectives; Springer: New York, NY, USA, 2021; pp. 1–21. [Google Scholar] [CrossRef]
- Søndergaard, M.; Jensen, J.P.; Jeppesen, E. Role of sediment and internal loading of phosphorus in shallow lakes. Hydrobiologia 2003, 506, 135–145. [Google Scholar] [CrossRef]
- Li, Y.; Yu, S.; Strong, J.; Wang, H. Are the biogeochemical cycles of carbon, nitrogen, sulfur, and phosphorus driven by the “Fe III–Fe II redox wheel” in dynamic redox environments? J. Soils Sediments 2012, 12, 683–693. [Google Scholar] [CrossRef]
- Smolders, A.J.; Lucassen, E.C.; Bobbink, R.; Roelofs, J.G.; Lamers, L.P. How nitrate leaching from agricultural lands provokes phosphate eutrophication in groundwater fed wetlands: The sulphur bridge. Biogeochemistry 2010, 98, 1–7. [Google Scholar] [CrossRef]
- Avilés, A.; Rodero, J.; Amores, V.; De Vicente, I.; Rodríguez, M.I.; Niell, F.X. Factors controlling phosphorus speciation in a Mediterranean basin (River Guadalfeo, Spain). J. Hydrol. 2006, 331, 396–408. [Google Scholar] [CrossRef]
- House, W.A. Geochemical cycling of phosphorus in rivers. Appl. Geochem. 2003, 18, 739–748. [Google Scholar] [CrossRef]
- Wetzel, R.G. 26—Inland waters: Understanding is essential for the future. In Limnology, 3rd ed.; Elsevier: Oxford, UK, 2001; pp. 825–841. [Google Scholar] [CrossRef]
- Jilbert, T.; Couture, R.M.; Huser, B.J.; Salonen, K. Preface: Restoration of eutrophic lakes: Current practices and future challenges. Hydrobiologia 2020, 847, 4343–4357. [Google Scholar] [CrossRef]
- UNESCO. The United Nations World Water Development Report 2021: Valuing Water. 2021. Available online: https://unesdoc.unesco.org/ark:/48223/pf0000375724 (accessed on 30 April 2023).
- Schlesinger, W.H.; Bernhardt, E.S. Inland Waters—Chapter 8. Biogeochemistry 2020, 132, 293–360. [Google Scholar] [CrossRef]
- Carlson, R.E. A trophic state index for lakes. Limnol. Oceanogr. 1977, 22, 361–369. [Google Scholar] [CrossRef]
- Mekonnen, M.M.; Hoekstra, A.Y. Global anthropogenic phosphorus loads to freshwater and associated grey water 671 footprints and water pollution levels: A high-resolution global study. Water Resour. Res. 2018, 54, 345–358. [Google Scholar] [CrossRef]
- Smith, V.H.; Schindler, D.W. Eutrophication science: Where do we go from here? Trends Ecol. Evol. 2009, 24, 201–207. [Google Scholar] [CrossRef]
- Ho, J.C.; Michalak, A.M.; Pahlevan, N. Widespread global increase in intense lake phytoplankton blooms since the 1980s. Nature 2019, 574, 667–670. [Google Scholar] [CrossRef]
- Kakade, A.; Salama, E.S.; Han, H.; Zheng, Y.; Kulshrestha, S.; Jalalah, M.; Harraz, F.A.; Alsareii, S.A.; Li, X. World eutrophic pollution of lake and river: Biotreatment potential and future perspectives. Environ. Technol. Innov. 2021, 23, 101604. [Google Scholar] [CrossRef]
- International Lake Environment Committee, (I.L.E.C.); Lake Biwa Research Institute. 1988–1993 Survey of the State of the World’s Lakes; International Lake Environment Committee, Otsu and United Nations Environment Programme: Nairobi, Kenya, 2002; Volume I–IV. [Google Scholar]
- Paerl, H.W.; Xu, H.; McCarthy, M.J.; Zhu, G.; Qin, B.; Li, Y.; Gardner, W.S. Controlling harmful cyanobacterial blooms in a hyper-eutrophic lake (Lake Taihu, China): The need for a dual nutrient (N & P) management strategy. Water Res. 2011, 45, 1973–1983. [Google Scholar] [CrossRef]
- Zhang, Y.; Luo, P.; Zhao, S.; Kang, S.; Wang, P.; Zhou, M.; Lyu, J. Control and remediation methods for eutrophic lakes in the past 30 years. Water Sci. Technol. 2020, 81, 1099–1113. [Google Scholar] [CrossRef]
- Wang, C.; Jiang, H.L. Chemicals used for in situ immobilization to reduce the internal phosphorus loading from lake sediments for eutrophication control. Crit. Rev. Environ. Sci. Technol. 2016, 46, 947–997. [Google Scholar] [CrossRef]
- Rast, W.; Holland, M. Eutrophication of lakes and reservoirs: A framework for making management decisions. Ambio 1988, 17, 2–12. Available online: https://www.jstor.org/stable/4313411 (accessed on 30 April 2023).
- Hickey, C.W.; Gibbs, M.M. Lake sediment phosphorus release management—Decision support and risk assessment framework. N. Z. J. Mar. Freshw. Res. 2009, 43, 819–856. [Google Scholar] [CrossRef]
- Kiani, M.; Tammeorg, P.; Niemistö, J.; Simojoki, A.; Tammeorg, O. Internal phosphorus loading in a small shallow Lake: Response after sediment removal. Sci. Total Environ. 2020, 725, 138279. [Google Scholar] [CrossRef] [PubMed]
- Jing, L.; Bai, S.; Li, Y.; Peng, Y.; Wu, C.; Liu, J.; Liu, G.; Xie, Z.; Yu, G. Dredging project caused short-term positive effects on lake ecosystem health: A five-year follow-up study at the integrated lake ecosystem level. Sci. Total Environ. 2019, 686, 753–763. [Google Scholar] [CrossRef] [PubMed]
- Liu, C.; Zhong, J.; Wang, J.; Zhang, L.; Fan, C. Fifteen-year study of environmental dredging effect on variation of nitrogen and phosphorus exchange across the sediment-water interface of an urban lake. Environ. Pollut. 2016, 219, 639–648. [Google Scholar] [CrossRef]
- Zhang, S.; Zhou, Q.; Xu, D.; Lin, J.; Cheng, S.; Wu, Z. Effects of sediment dredging on water quality and zooplankton community structure in a shallow of eutrophic lake. J. Environ. Sci. 2010, 22, 218–224. [Google Scholar] [CrossRef]
- Wan, W.; Zhang, Y.; Cheng, G.; Li, X.; Qin, Y.; He, D. Dredging mitigates cyanobacterial bloom in eutrophic Lake Nanhu: Shifts in associations between the bacterioplankton community and sediment biogeochemistry. Environ. Res. 2020, 188, 109799. [Google Scholar] [CrossRef]
- Natural Technique for Dredging a Pond or Lake—Clean-Flo. Available online: https://clean-flo.com/alternative-dredging-techniques-muck-removal (accessed on 28 May 2023).
- Dondajewska, R.; Kowalczewska-Madura, K.; Gołdyn, R.; Kozak, A.; Messyasz, B.; Cerbin, S. Long-term water quality changes as a result of a sustainable restoration—A case study of dimictic Lake Durowskie. Water 2019, 11, 616. [Google Scholar] [CrossRef]
- Zhang, X. Restoration of a Small, Shallow, Eutrophic Lake by Submerged Aeration and Comparison with a Similar Lake. Ph.D. Dissertation, Colorado State University, Fort Collins, CO, USA, 2013. Available online: https://www.proquest.com/docview/1416433047 (accessed on 30 April 2023).
- Grochowska, J.; Brzozowska, R.; Parszuto, K. The influence of different recultivation techniques on primary production processes in a degraded urban lake. Oceanol. Hydrobiol. Stud. 2014, 43, 211–218. [Google Scholar] [CrossRef]
- Mallin, M.A.; McIver, M.R.; Wambach, E.J.; Robuck, A.R. Algal blooms, circulators, waterfowl, and eutrophic Greenfield Lake, North Carolina. Lake Reserv. Manag. 2016, 32, 168–181. [Google Scholar] [CrossRef]
- ITRC. Review of Strategies for Preventing and Managing Harmful Cyanobacterial Blooms; Interstate Technology and Regulatory Council: Washington, DC, USA, 2020; Available online: https://hcb-1.itrcweb.org/c-2-cost-compilation-for-several-mitigation-strategies/ (accessed on 28 May 2023).
- Nürnberg, G.K.; LaZerte, B.D. Trophic state decrease after lanthanum-modified bentonite (Phoslock) application to a hyper-eutrophic polymictic urban lake frequented by Canada geese (Branta canadensis). Lake Reserv. Manag. 2016, 32, 74–88. [Google Scholar] [CrossRef]
- Bishop, W.M.; McNabb, T.; Cormican, I.; Willis, B.E.; Hyde, S. Operational evaluation of Phoslock phosphorus locking technology in Laguna Niguel Lake, California. Water Air Soil Pollut. 2014, 225, 1–11. [Google Scholar] [CrossRef]
- Neweshy, W.; Planas, D.; Tellier, E.; Demers, M.; Marsac, R.; Couture, R.M. Response of sediment phosphorus partitioning to lanthanum-modified clay amendment and porewater chemistry in a small eutrophic lake. Environ. Sci. Process. Impacts 2022, 24, 1494–1507. [Google Scholar] [CrossRef]
- Epe, T.S.; Finsterle, K.; Yasseri, S. Nine years of phosphorus management with lanthanum modified bentonite (Phoslock) in a eutrophic, shallow swimming lake in Germany. Lake Reserv. Manag. 2017, 33, 119–129. [Google Scholar] [CrossRef]
- Spears, B.M.; Mackay, E.B.; Yasseri, S.; Gunn, I.D.; Waters, K.E.; Andrews, C.; Cole, S.; De Ville, M.; Kelly, A.; Meis, S.; et al. A meta-analysis of water quality and aquatic macrophyte responses in 18 lakes treated with lanthanum modified bentonite (Phoslock®). Water Res. 2016, 97, 111–121. [Google Scholar] [CrossRef] [PubMed]
- Dithmer, L.; Nielsen, U.G.; Lürling, M.; Spears, B.M.; Yasseri, S.; Lundberg, D.; Moore, A.; Jensen, N.D.; Reitzel, K. Responses in sediment phosphorus and lanthanum concentrations and composition across 10 lakes following applications of lanthanum modified bentonite. Water Res. 2016, 97, 101–110. [Google Scholar] [CrossRef]
- Lürling, M.; Faassen, E.J. Controlling toxic cyanobacteria: Effects of dredging and phosphorus-binding clay on cyanobacteria and microcystins. Water Res. 2012, 46, 1447–1459. [Google Scholar] [CrossRef] [PubMed]
- Tetra Tech. Assessment of Nutrient Management Technology Submission Phoslock® Phosphorus Locking Technology. 2022. Available online: https://h2.ohio.gov/wp-content/uploads/2022/09/H2Ohio-Technology-Assessment-Final-Report-Phoslock-Jan-2022.pdf (accessed on 30 April 2023).
- Nürnberg, G.K. Attempted management of cyanobacteria by Phoslock (lanthanum-modified clay) in Canadian lakes: Water quality results and predictions. Lake Reserv. Manag. 2017, 33, 163–170. [Google Scholar] [CrossRef]
- Huser, B.J. Aluminum application to restore water quality in eutrophic lakes: Maximizing binding efficiency between aluminum and phosphorus. Lake Reserv. Manag. 2017, 33, 143–151. [Google Scholar] [CrossRef]
- Dadi, T.; Schultze, M.; Kong, X.; Seewald, M.; Rinke, K.; Friese, K. Sudden eutrophication of an aluminum sulphate treated lake due to abrupt increase of internal phosphorus loading after three decades of mesotrophy. Water Res. 2023, 235, 119824. [Google Scholar] [CrossRef] [PubMed]
- Rönicke, H.; Frassl, M.A.; Rinke, K.; Tittel, J.; Beyer, M.; Kormann, B.; Gohr, F.; Schultze, M. Suppression of bloom-forming colonial cyanobacteria by phosphate precipitation: A 30 years case study in Lake Barleber (Germany). Ecol. Eng. 2021, 162, 106171. [Google Scholar] [CrossRef]
- Kowalski, H.; Grochowska, J.K.; Łopata, M.; Augustyniak-Tunowska, R.; Tandyrak, R. A Unique Application Methodology for the Use of Phosphorus Inactivation Agents and Its Effect on Phosphorus Speciation in Lakes with Contrasting Mixing Regimes. Water 2022, 15, 67. [Google Scholar] [CrossRef]
- Agstam-Norlin, O.; Lannergård, E.E.; Futter, M.N.; Huser, B.J. Optimization of aluminum treatment efficiency to control internal phosphorus loading in eutrophic lakes. Water Res. 2020, 185, 116150. [Google Scholar] [CrossRef] [PubMed]
- Augustyniak, R.; Tandyrak, R.; Łopata, M.; Grochowska, J. Long Term Sediment Modification Effects after Applications of P Inactivation Method in Meromictic Lake (Starodworskie Lake, Olsztyn Lakeland, Poland). Land 2021, 10, 411. [Google Scholar] [CrossRef]
- Huser, B.J.; Egemose, S.; Harper, H.; Hupfer, M.; Jensen, H.; Pilgrim, K.M.; Reitzel, K.; Rydin, E.; Futter, M. Longevity and effectiveness of aluminum addition to reduce sediment phosphorus release and restore lake water quality. Water Res. 2016, 97, 122–132. [Google Scholar] [CrossRef]
- Jensen, H.S.; Reitzel, K.; Egemose, S. Evaluation of aluminum treatment efficiency on water quality and internal phosphorus cycling in six Danish lakes. Hydrobiologia 2015, 751, 189–199. [Google Scholar] [CrossRef]
- Gantzer, P.A.; Bryant, L.D.; Little, J.C. Effect of hypolimnetic oxygenation on oxygen depletion rates in two water-supply reservoirs. Water Res. 2009, 43, 1700–1710. [Google Scholar] [CrossRef]
- Austin, D.; Scharf, R.; Chen, C.F.; Bode, J. Hypolimnetic oxygenation and aeration in two Midwestern USA reservoirs. Lake Reserv. Manag. 2019, 35, 266–276. [Google Scholar] [CrossRef]
- Toffolon, M.; Ragazzi, M.; Righetti, M.; Teodoru, C.R.; Tubino, M.; Defrancesco, C.; Pozzi, S. Effects of artificial hypolimnetic oxygenation in a shallow lake. Part 1: Phenomenological description and management. J. Environ. Manag. 2013, 114, 520–529. [Google Scholar] [CrossRef]
- Lan, C.; Ji, Y.; Wang, J.; Yang, H. Water Quality Restoration of a Drinking Water Outlet Area in a Eutrophic Reservoir Using Hypolimnetic Oxygenation in Southwest China. Pol. J. Environ. Stud. 2021, 30, 1237–1246. [Google Scholar] [CrossRef] [PubMed]
- Mobley, M.; Gantzer, P.; Benskin, P.; Hannoun, I.; McMahon, S.; Austin, D.; Scharf, R. Hypolimnetic oxygenation of water supply reservoirs using bubble plume diffusers. Lake Reserv. Manag. 2019, 35, 247–265. [Google Scholar] [CrossRef]
- Cooke, G.D.; Welch, E.B.; Peterson, S.; Nichols, S.A. Restoration and Management of Lakes and Reservoirs; CRC Press: Boca Raton, FL, USA, 2016. [Google Scholar]
- Ban, S.; Toda, T.; Koyama, M.; Ishikawa, K.; Kohzu, A.; Imai, A. Modern lake ecosystem management by sustainable harvesting and effective utilization of aquatic macrophytes. Limnology 2019, 20, 93–100. [Google Scholar] [CrossRef]
- Zhang, Y.; Liu, H.; Yan, S.; Wen, X.; Qin, H.; Wang, Z.; Zhang, Z. Phosphorus removal from the hyper-eutrophic Lake Caohai (China) with large-scale water hyacinth cultivation. Environ. Sci. Pollut. Res. 2019, 26, 12975–12984. [Google Scholar] [CrossRef]
- Bai, G.; Zhang, Y.; Yan, P.; Yan, W.; Kong, L.; Wang, L.; Wang, C.; Liu, Z.; Liu, B.; Ma, J.; et al. Spatial and seasonal variation of water parameters, sediment properties, and submerged macrophytes after ecological restoration in a long-term (6 years) study in Hangzhou west lake in China: Submerged macrophyte distribution influenced by environmental variables. Water Res. 2020, 186, 116379. [Google Scholar] [CrossRef]
- Chen, Z.; Zhao, D.; Li, M.; Tu, W.; Liu, X. A field study on the effects of combined biomanipulation on the water quality of a eutrophic lake. Environ. Pollut. 2020, 265, 115091. [Google Scholar] [CrossRef]
- Beklioglu, M.; Ince, O.; Tuzun, I. Restoration of the eutrophic Lake Eymir, Turkey, by biomanipulation after a major external nutrient control I. Hydrobiologia 2003, 490, 93–105. [Google Scholar] [CrossRef]
- Yu, J.; Liu, Z.; Li, K.; Chen, F.; Guan, B.; Hu, Y.; Zhong, P.; Tang, Y.; Zhao, X.; He, H.; et al. Restoration of shallow lakes in subtropical and tropical China: Response of nutrients and water clarity to biomanipulation by fish removal and submerged plant transplantation. Water 2016, 8, 438. [Google Scholar] [CrossRef]
- Liu, Z.; Hu, J.; Zhong, P.; Zhang, X.; Ning, J.; Larsen, S.E.; Chen, D.; Gao, Y.; He, H.; Jeppesen, E. Successful restoration of a tropical shallow eutrophic lake: Strong bottom-up but weak top-down effects recorded. Water Res. 2018, 146, 88–97. [Google Scholar] [CrossRef]
- Chandler, K.L. Feasibility Report for Water Quality Improvements in Twin Lake CIP Project TW-2; Barr Engineering Company: Minneapolis, MN, USA, 2013. [Google Scholar]
- Waajen, G.; van Oosterhout, F.; Douglas, G.; Lürling, M. Management of eutrophication in Lake De Kuil (The Netherlands) using combined flocculant–Lanthanum modified bentonite treatment. Water Res. 2016, 97, 83–95. [Google Scholar] [CrossRef]
- Kozak, A.; Gołdyn, R.; Dondajewska, R.; Kowalczewska-Madura, K.; Holona, T. Changes in phytoplankton and water quality during sustainable restoration of an urban lake used for recreation and water supply. Water 2017, 9, 713. [Google Scholar] [CrossRef]
- Kowalczewska-Madura, K.; Rosińska, J.; Dondajewska-Pielka, R.; Gołdyn, R.; Kaczmarek, L. The effects of limiting restoration treatments in a shallow urban lake. Water 2020, 12, 1383. [Google Scholar] [CrossRef]
- Waajen, G.; Lürling, M.; van de Sande, R. The unfulfilled promise of urban Lake Kleine Melanen (The Netherlands): Diagnostics, experiment on reduction of sediment P-release and in-lake restoration. Lake Reserv. Manag. 2019, 35, 8–24. [Google Scholar] [CrossRef]
- van Oosterhout, F.; Waajen, G.; Yasseri, S.; Marinho, M.M.; Noyma, N.P.; Mucci, M.; Douglas, G.; Lürling, M. Lanthanum in Water, Sediment, Macrophytes and chironomid larvae following application of Lanthanum modified bentonite to lake Rauwbraken (The Netherlands). Sci. Total Environ. 2020, 706, 135188. [Google Scholar] [CrossRef]
- Dittrich, M.; Gabriel, O.; Rutzen, C.; Koschel, R. Lake restoration by hypolimnetic Ca(OH)2 treatment: Impact on phosphorus sedimentation and release from sediment. Sci. Total Environ. 2011, 409, 1504–1515. [Google Scholar] [CrossRef]
- van Oosterhout, F.; Yasseri, S.; Noyma, N.; Huszar, V.; Manzi Marinho, M.; Mucci, M.; Waajen, G.; Lürling, M. Assessing the long-term efficacy of internal loading management to control eutrophication in Lake Rauwbraken. Inland Waters 2021, 12, 61–77. [Google Scholar] [CrossRef]
- Inoue, T.; Fukue, M.; Mulligan, C.N.; Uehara, K. In situ removal of contaminated suspended solids from a pond by filtration. Ecol. Eng. 2009, 35, 1249–1254. [Google Scholar] [CrossRef]
- Veetil, D.P.; Arriagada, E.C.; Mulligan, C.N.; Bhat, S. Filtration for improving surface water quality of a eutrophic lake. J. Environ. Manag. 2021, 279, 111766. [Google Scholar] [CrossRef]
- Pereira, A.C.; Mulligan, C.N.; Veetil, D.P.; Bhat, S. An In-Situ Geotextile Filtration Method for Suspended Solids Attenuation and Algae Suppression in a Canadian Eutrophic Lake. Water 2023, 15, 441. [Google Scholar] [CrossRef]





| Reference | Lake Name | Country | Mean Depth | Area Excavated/Excavated Depth | Treatment Year | TP Before/TP After |
|---|---|---|---|---|---|---|
| [m] | [ha]/[m] | [Year] | [μg/L/μg/L] | |||
| [57] | Lake Mustijärv | Estonia | 1.1 | 1/1.1 | 2016–2017 | 44/100 |
| [58] | Dongqian Lake | China | 2.2 | 1991/0.50 | June 2009 to January 2013 | 142/100 |
| [59] | Lake Wuli | China | 2.5 | 560/0.30 | June 2002 to November 2003 | n.d * |
| [60] | Lake Yuehu | China | n.d * | 61/1 m | June 2006, to October 2006 | 431 ± 236/254 ± 84 |
| [61] | Lake Nanhu | China | 1.2 | n.d * | August 2017 to March 2018 | 3470/470 |
| Reference | Lake Name | Country | Mean Depth | Treatment Year | Aeration Type | TP Before/TP After |
|---|---|---|---|---|---|---|
| [m] | [year] | [μg/L/μg/L] | ||||
| [63] | Lake Durowskie | Poland | 4.6 | 2009–2017 | Pulverizing aerator | 40/30 |
| [64] | Fossil Creek Lake | United States | 2 | 2009–n.d * | Submerged aeration | 1150-90/76-40 |
| [65] | Lake Długie | Poland | 5.3 | 1987, 1999, 2000 | Destratification | 58/48 |
| [66] | Greenfield Lake | United States | 1.5 | February 2005 | Solar Bee Unit ** | 145 ± 425/ 96.1 ± 69.7 |
| Reference | Lake Name | Country | Mean Depth | Treatment Year | Dosage Used | TP Before/TP After |
|---|---|---|---|---|---|---|
| [m] | [year] | [ton/ha] | [μg/L/μg/L] | |||
| [68] | Swan Lake | Canada | 1.86 | Spring 2013 | 4.6 | 247/99 (1st year) and then 60 (2sd year) |
| [69] | Laguna Niguel Lake | United States | 3.66 | 29 April 2013 to 2 May 2013 | 4.13 | (>80% decrease) |
| [70] | Lake Bromont | Canada | 4.88 | Fall 2017 | 3.77 | 23.63 ± 4.12/18.20 ± 3.19 |
| [71] | Lake Bärensee | Germany | 2.63 | June 2007/May 2010/March 2013 | 1.9/0.5/0.5 | 80/35 |
| [72] | Mere Mere * | United Kingdom | 2.8 | 9 March 2013 | 5.1 | 76.6/49.8 |
| [73] | Hatchmere ** | United Kingdom | 1.4 | 11 March 2013, to 13 March 2013 | 5.3 | 83.2/64.4 |
| Reference | Lake Name | Country | Mean Depth | Treated Area | Treatment Year | Dosage Used | TP Before/TP After |
|---|---|---|---|---|---|---|---|
| [m] | [m2] | [Year] | [g/m2] | [μg/L/μg/L] | |||
| [77] | Lake Harriet | United States | 8.7 | littoral zone | May 2001 | 32 | n.d |
| [78,79] | Lake Barleber | Germany | 6.7 | whole lake | 1986 **** | 36 | SRP: 180/3 |
| [80] | Lake Klasztorne Małe | Poland | 8.1 | 2 m isobath for iron portion of the lake PAC | 2021 | 73.2 (iron)/49.7 (PAC) | 211 ± 131/31 ± 72 |
| [81] | Trekanten * | Sweden | 3.6 | whole lake | 2011 | 60 (PAC) | n.d |
| [82] | Starodworskie Lake | Poland | 9.4 m | area below isobath 10 m | 1994–1995 | 18.6 | 1700/700 |
| [83] | Lake Vedsted ** | Denmark | 5.0 | whole lake | 2009 | 26.6 | n.d |
| [84] | Nordborg *** | Denmark | 5.0 | whole lake | 2006 | 44 | 231/26 (2007), 37 (2008) |
| Reference | Lake Name | Country | Mean Depth | Method Used | Treatment Year | Dosage Used | TP Before/TP After |
|---|---|---|---|---|---|---|---|
| [m] | [Year] | [kg O2/d] | [μg/L/μg/L] | ||||
| [84] | Lake Vedsted * | Denmark | 5.0 | Bubble diffusers | 1995/2003–2007 | 50 | 25/16 |
| [86] | Lake Pleasant | United States | 8 | Bubble linear diffusers | 2014–2018 | 1775 | 552/53 |
| [87] | Lake Serraia | Italy | 7 | Octagonal diffusers 1 m above sediment | 2006 and 2007 | 144 | 40/n.d ** |
| [88] | Aha Reservoir | China | 13 | Bubble plume diffusers | 2017 | 28.58 | 40/20 |
| Reference | Lake Name | Country | Mean Depth | Method Used | Treatment Year | TP Before/TP After |
|---|---|---|---|---|---|---|
| [m] | [Year] | [μg/L/μg/L] | ||||
| [91] | Lake Biwa | Japan | 3.5 | Annual macrophyte harvesting | July to September (every year) | n.d * |
| [92] | Lake Caohai | China | 2.5 | Large-scale cultivation of water hyacinths | 2011–2013 | 54/15 |
| [93] | West Lake | China | 2.27 | Sediment covered by a layer of modified clay minerals (10 cm) | July 2013–2019 | 70 ± 30/20 ± 10 |
| Reference | Lake Name | Country | Mean Depth | Method Used | Treatment Year | TP Before/TP After |
|---|---|---|---|---|---|---|
| [m] | [Year] | [μg/L/μg/L] | ||||
| [94] | Meishan Dongpo Lake | China | 2.5 | Biomass screening/Removal of Fish/Macrophyte Addition | November 2015 to July 2016 | 379/lower than 50 |
| [95] | Lake Eymir | Turkey | 3.1 | Multiple mesh-sized gill nets | August 1998–1999 | 324 ± 31/381 ± 21 |
| [96] | Lake Wuli | China | 2.1 | Gillnets and electric fishing/Richardson, and piscivorous fish addition with macrophytes | 2010 | n.d * |
| [97] | Huizhou West Lake | China | 1.6 | Plankti-benthivorous fish was followed by the planting of submerged macrophytes and stocking of piscivorous fish | - | 126/lower than 50 |
| Reference | Lake Name | Country | Mean Depth | Method Used | Treatment Year | Dosage Used | TP Before/TP After |
|---|---|---|---|---|---|---|---|
| [m] | [year] | [μg/L/μg/L] | |||||
| [99] | Lake De Kuil | Netherlands | 4 | Coagulation/Flocculation/LMB Capping | 18 May to 22 May 2009 | 65.35 FeCl3 g/m2, 2.03 tLMB/ha superficially and 4.17 tLMB/ha | 50/20 |
| [100] | Lake Głębokie | Poland | 2.4 | Aeration/coagulation (iron sulphate III)/biomanipulation | 2008–2012 | A total of 7.90 g/m2 divided in 8 applications | 140/65 |
| [101] | Swarzędzkie Lake | Poland | 2.6 | Aeration/coagulation (iron sulphate III) and magnesium chloride (MgCl2)/biomanipulation | 2012–2014 | 15 kg/ha (FeSO4) | 114.6/76 |
| [102] | Lake Kleine Melanen | Netherlands | 1.0 | Biomanipulation/dredging/sand capping/LMB application and flocculant | 2010–2012 | 4.14 t LMB/ha | 300/110 |
| [103] | Lake Rauwbraken | Netherlands | 8 | Coagulation and LMB capping | April 21st to 23rd 2008. | (0.8 t LMB/ha + 77 g/m2 PAC *) + 6.4 t LMB/ha | 134/14 |
| [104] | Lake Schmaler | Germany | 14.7 | Ca(OH)2 injection and hypolimnetic aeration | 1996–1998 | 300 t of Ca(OH)2 | n.d ** |
| Practice | Procedure | Advantage | Disadvantage/Challenge | Estimated Capital and/or Operating Costs |
|---|---|---|---|---|
| Dredging | Sediment is excavated mechanically and removed from the waterbody. | Reduction in the internal P loading immediately and substantially. |
| 20,000 USD to 75,000 per acre dredged + Waste disposal cost. |
| Hypolimnetic Aeration | Mixing of deep anoxic waters with shallow oxygenated epilimnion waters. | Alleviation of eutrophication symptoms. |
| Average of 3800.00 USD per acre for the capital cost and 700.00 USD per acre for operation and maintenance. |
| LMB Capping | Modified clay addition in a slurry form or granules in the water column which will sorb phosphorus and settle creating a thin barrier. | Sequestration of phosphorus and retention in the sediment and reduced phosphorus sediment bioavailability. |
| 2279.00 USD/t for LMB and 147.00 USD/t for application in some cases. |
| Aluminium Capping | Involves adding an aluminum solution to the lake water which settles in the sediment and binds phosphorus, preventing its release into the water column. | Sequestration of phosphorus and retention in the sediment and reduced phosphorus sediment bioavailability. |
| Average of 4812.00 USD per acre for capital costs and a range of 0 USD to 619.00 USD operation and maintenance costs in some cases. |
| Hypolimnetic Oxygenation | Oxygen introduction in the deep anoxic water to prevent low dissolved oxygen concentrations. | Increased redox potential at the water–sediment interface, limited seasonal release of nutrients from the bottom sediments into the water column. |
| System installation: 40.00 to 800.00 USD per hectare meter) and operation and maintenance: 5.00 to 36.00 USD per hectare meter in some cases. |
| Macrophyte Management | Characterized by plant biomass from aquatic ecosystem removal by plunking or cutting it down. Or macrophyte repopulation with endogenous species. | Reduction in macrophyte litter in the lake. |
| Will depend on the price of the equipment acquired/or endogenous plant species to be introduced. |
| Biomanipulation | Aquatic food chains manipulation achieved by planktivorous fish removal and introduction of piscivorous fish into a lake. | Decreased high concentration of toxic phytoplankton in the water bodies as well as reduced sediment disturbance. |
| Removal by netting and electrofishing (8000 USD), 45,000 USD to stock populations, with a yearly monitoring of 1000 USD in some cases. |
Disclaimer/Publisher’s Note: The statements, opinions and data contained in all publications are solely those of the individual author(s) and contributor(s) and not of MDPI and/or the editor(s). MDPI and/or the editor(s) disclaim responsibility for any injury to people or property resulting from any ideas, methods, instructions or products referred to in the content. |
© 2023 by the authors. Licensee MDPI, Basel, Switzerland. This article is an open access article distributed under the terms and conditions of the Creative Commons Attribution (CC BY) license (https://creativecommons.org/licenses/by/4.0/).
Share and Cite
Pereira, A.C.; Mulligan, C.N. Practices for Eutrophic Shallow Lake Water Remediation and Restoration: A Critical Literature Review. Water 2023, 15, 2270. https://doi.org/10.3390/w15122270
Pereira AC, Mulligan CN. Practices for Eutrophic Shallow Lake Water Remediation and Restoration: A Critical Literature Review. Water. 2023; 15(12):2270. https://doi.org/10.3390/w15122270
Chicago/Turabian StylePereira, Antônio Cavalcante, and Catherine N. Mulligan. 2023. "Practices for Eutrophic Shallow Lake Water Remediation and Restoration: A Critical Literature Review" Water 15, no. 12: 2270. https://doi.org/10.3390/w15122270
APA StylePereira, A. C., & Mulligan, C. N. (2023). Practices for Eutrophic Shallow Lake Water Remediation and Restoration: A Critical Literature Review. Water, 15(12), 2270. https://doi.org/10.3390/w15122270
