Assessing the Effects of Urbanization on Water Flow and Flood Events Using the HEC-HMS Model in the Wirynka River Catchment, Poland
Abstract
:1. Introduction
2. Materials and Methods
2.1. Study Area
2.2. Data
- -
- A map of the hydrographic division of Poland (scale 1:10,000),
- -
- A map of the hydrographic division of Poland (scale 1:10,000), and
- -
- Corine land cover (CLC) vector layers for 1990 and 2018.
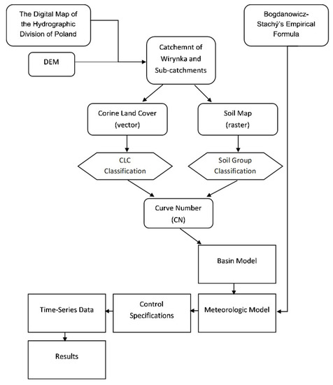
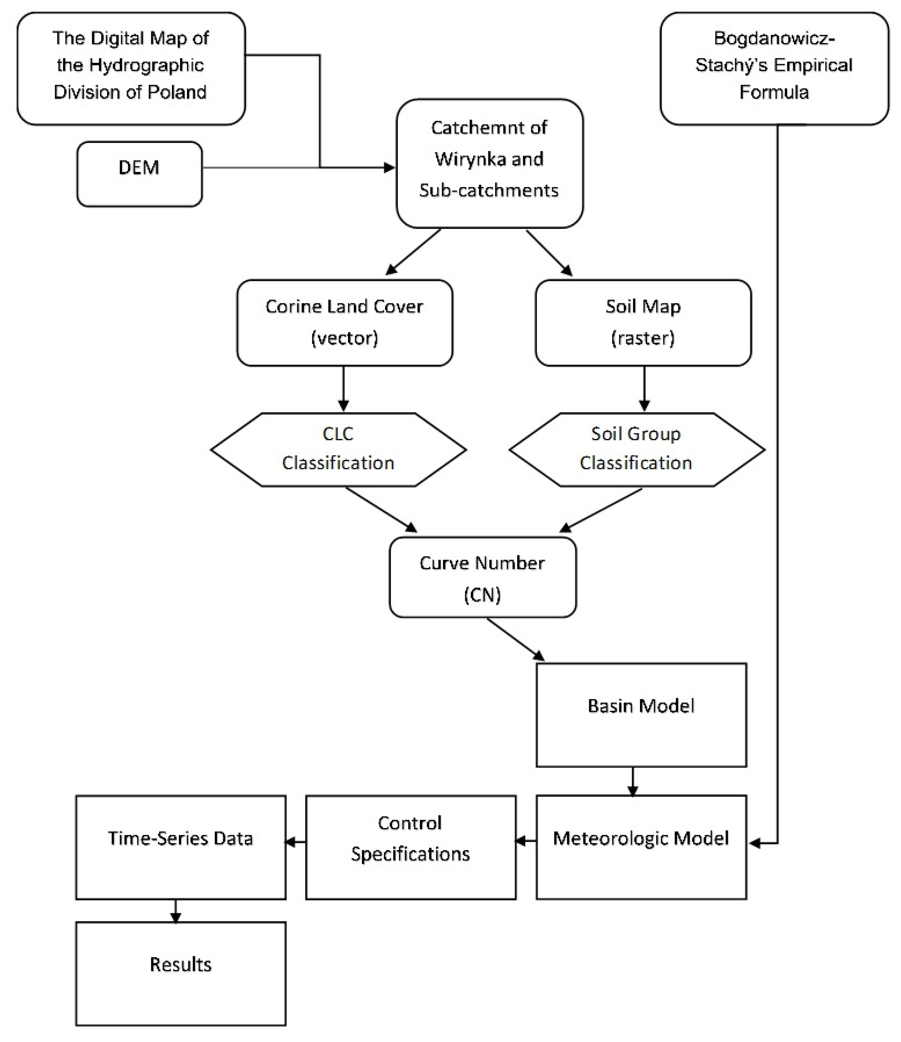
2.3. Methodology
3. Results and Discussion
3.1. Characteristics of the Catchment Area
3.2. Input Parameters Necessary for Modeling
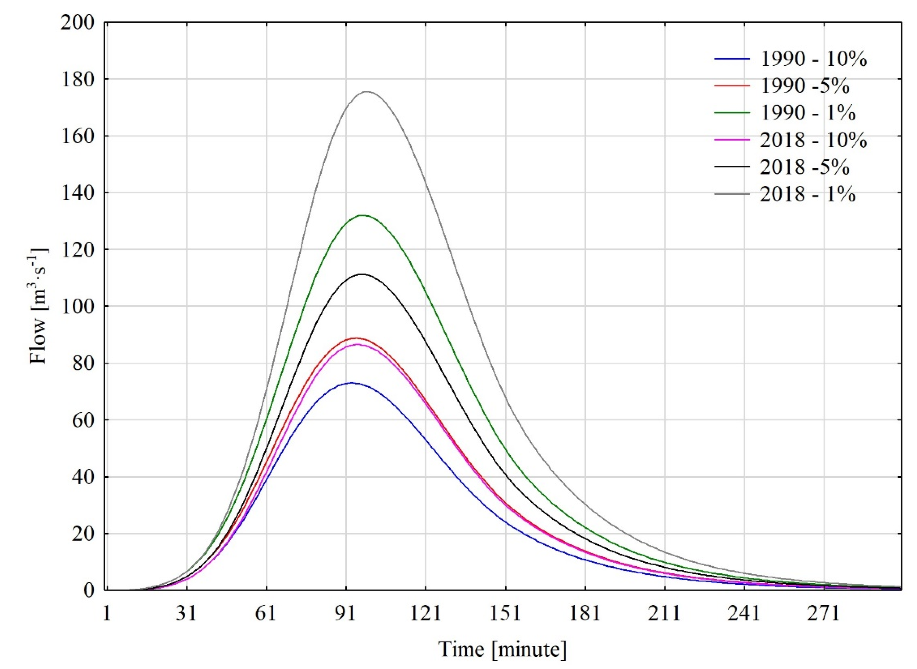
3.3. Modeling with HEC-HMS Software
4. Conclusions
Author Contributions
Funding
Data Availability Statement
Conflicts of Interest
References
- Hoegh-Guldberg, O.; Jacob, D.; Taylor, M.; Bindi, M.; Brown, S.; Camilloni, I.; Diedhiou, A.; Djalante, R.; Ebi, K.; Engelbrecht, F.; et al. IPCC Impacts of 1.5 °C Global Warming on Natural and Human Systems. In Global Warming of 1.5 °C. An IPCC Special Report on the Impacts of Global Warming of 1.5 °C above Pre-Industrial Levels and Related Global Greenhouse Gas Emission Pathways, in the Context of Strengthening the Global Response to the Threat of Climate Change, Sustainable Development, and Efforts to Eradicate Poverty; Masson-Delmotte, V., Zhai, P., Pörtner, H.O., Roberts, D., Skea, J., Shukla, P.R., Pirani, A., Moufouma-Okia, W., Péan, C., Pidcock, R., et al., Eds.; IPCC: Geneva, Switzerland, 2022; pp. 175–312. [Google Scholar] [CrossRef]
- Field, C.B.; Barros, V.; Stocker, T.F.; Dahe, Q. Managing the Risks of Extreme Events and Disasters to Advance Climate Change Adaptation: Special Report of the Intergovernmental Panel on Climate Change; Cambridge University Press: New York, NY, USA, 2012; pp. 25–64. [Google Scholar]
- Blöschl, G.; Hall, J.; Viglione, A.; Perdigão, R.A.P.; Parajka, J.; Merz, B.; Lun, D.; Arheimer, B.; Aronica, G.T.; Bilibashi, A.; et al. Changing climate both increases and decreases European river floods. Nature 2019, 573, 108–111. [Google Scholar] [CrossRef] [PubMed]
- Wehner, M.; Seneviratne, S.; Zhang, X.; Adnan, M.; Badi, W.; Dereczynski, C.; Di Luca, A.; Ghosh, S.; Iskandar, I.; Kossin, J.; et al. Proceedings of the AGU Fall Meeting Abstracts; Weather and Climate Extreme Events in a Changing Climate, New Orleans, LA, USA, 13–17 December 2021.
- Norel, M.; Krawiec, K.; Kundzewicz, Z.W. Machine Learning Modeling of Climate Variability Impact on River Runoff. Water 2021, 13, 1177. [Google Scholar] [CrossRef]
- Kundzewicz, Z.W.; Su, B.; Wang, Y.; Wang, G.; Wang, G.; Huang, J.; Jiang, T. Flood risk in a range of spatial perspectives–from global to local scales. Nat. Hazards Earth Syst. Sci. 2019, 19, 1319–1328. [Google Scholar] [CrossRef] [Green Version]
- Mrozik, K.D. Problems of Local Flooding in Functional Urban Areas in Poland. Water 2022, 14, 2453. [Google Scholar] [CrossRef]
- Kvočka, D.; Falconer, R.A.; Bray, M. Flood hazard assessment for extreme flood events. Nat. Hazards 2016, 84, 1569–1599. [Google Scholar] [CrossRef] [Green Version]
- Ashmore, P.; Church, M. The impact of climate change on rivers and river processes in Canada. In Geological Survey of Canada, Bulletin 555; Geological Survey of Canada: Ottawa, ON, Canada, 2001. [Google Scholar] [CrossRef]
- Schultz, B. Flood management under rapid urbanisation and industrialisation in flood-prone areas: A need for serious consideration. Irrig. Drain. 2006, 55, S3–S8. [Google Scholar] [CrossRef]
- Alfieri, L.; Burek, P.; Feyen, L.; Forzieri, G. Global warming increases the frequency of river floods in Europe. Hydrol. Earth Syst. Sci. 2015, 19, 2247–2260. [Google Scholar] [CrossRef] [Green Version]
- Allaire, M. Socio-economic impacts of flooding: A review of the empirical literature. Water Secur. 2018, 3, 18–26. [Google Scholar] [CrossRef]
- Merz, B.; Blöschl, G.; Vorogushyn, S.; Dottori, F.; Aerts, J.C.J.H.; Bates, P.; Bertola, M.; Kemter, M.; Kreibich, H.; Lall, U.; et al. Causes, impacts and patterns of disastrous river floods. Nat. Rev. Earth Environ. 2021, 2, 592–609. [Google Scholar] [CrossRef]
- Nilsson, K.; Nielsen, T.S.; Aalbers, C.; Bell, S.; Boitier, B.; Chery, J.P.; Fertner, C.; Groschowski, M.; Haase, D.; Loibl, W.; et al. Strategies for Sustainable Urban Development and Urban Rural Linkages. Eur. J. Spat. Dev. 2014, 4, 1–26. Available online: https://archive.nordregio.se/Global/EJSD/Research%20briefings/article4.pdf (accessed on 28 October 2022).
- Seleem, O.; Heistermann, M.; Bronstert, A. Efficient Hazard Assessment for Pluvial Floods in Urban Environments: A Benchmarking Case Study for the City of Berlin, Germany. Water 2021, 13, 2476. [Google Scholar] [CrossRef]
- Benito, G.; Sanchez-Moya, Y.; Medialdea, A.; Barriendos, M.; Calle, M.; Rico, M.; Sopeña, A.; Machado, M.J. Extreme Floods in Small Mediterranean Catchments: Long-Term Response to Climate Variability and Change. Water 2020, 12, 1008. [Google Scholar] [CrossRef] [Green Version]
- Booth, D.B. Urbanization and the natural drainage system--impacts, solutions, and prognoses. Northwest Sci. 1991, 7, 93–118. [Google Scholar]
- Chomicz, K. The downpours and torrential rains in Poland. Wiad. Służby Hydrol. Meteor. 1951, 2, 5–88. (In Polish) [Google Scholar]
- Kotowski, A.; Kaźmierczak, B.; Dancewicz, A. Precipitation Modeling for Drainage Dimensioning; KILiW PAN (IPPT): Warsaw, PAN, Poland, 2010. (In Polish) [Google Scholar]
- Lorenc, H.; Olecka, A. Trends in the Occurrence of Heavy Precipitation in Poland. Contemporary Climate Problems in Poland—Facts and Uncertainties; Instytut Meteorologii i Gospodarki Wodnej: Warsaw, Poland, 2006; pp. 23–36. (In Polish) [Google Scholar]
- Sood, A.; Smakhtin, V. Global hydrological models: A review. Hydrol. Sci. J. 2015, 60, 549–565. [Google Scholar] [CrossRef]
- Dong, C. Remote sensing, hydrological modeling and in situ observations in snow cover research: A review. J. Hydrol. 2018, 561, 573–583. [Google Scholar] [CrossRef]
- Dhami, B.S.; Pandey, A. Comparative Review of Recently Developed Hydrologic Models. J. Indian Water Resour. Soc. 2013, 33, 34–41. [Google Scholar]
- Lastoria, B. Hydrological Processes on the Land Surface: A Survey of Modelling Approaches; FORALPS Technical Report 9 for University of Trento: Trento, Italy, March 2008; p. 56. [Google Scholar]
- Cunderlik, J. Hydrological model selection for CFCAS project In Assessment of Water Resource Risk and Vulnerability to Change in Climate Condition; University of Western Ontario: London, ON, Canada, 2004; p. 44. [Google Scholar]
- Orellana, B.; Pechlivanidi, I.G.; McIntyre, N.; Wheater, H.S.; Wagener, T. A Toolbox for the Identification of Parsimonious Semi-Distributed Rainfall-Runoff Models: Application to the Upper Lee Catchment. In Proceedings of the 4th Meeting iEMSs, Barcelona, Spain, 7–10 July 2008; pp. 670–677. [Google Scholar]
- Halwatura, D.; Najim, M. Application of the HEC-HMS model for runoff simulation in a tropical catchment. Environ. Model. Softw. 2013, 46, 155–162. [Google Scholar] [CrossRef]
- Hoogestraat, G.K. Flood Hydrology and Dam-Breach Hydraulic Analyses of Four Reservoirs in the Black Hills, South Dakota; Scientific Investigations Report for U.S. Geological Survey: Reston, VA, USA, 2011; p. 37. [Google Scholar] [CrossRef]
- Wurbs, R.A. Dissemination of Generalized Water Resources Models in the United States. Water Int. 1998, 23, 190–198. [Google Scholar] [CrossRef]
- Cuomo, A.; Guida, D. Hydro-Geomorphologic-Based Water Budget at Event Time-Scale in A Mediterranean Headwater Catchment (Southern Italy). Hydrology 2021, 8, 20. [Google Scholar] [CrossRef]
- Sui, D.Z.; Maggio, R.C. Integrating GIS with hydrological modeling: Practices, problems, and prospects. Comput. Environ. Urban Syst. 1999, 23, 33–51. [Google Scholar] [CrossRef]
- Statistics Poland (GUS). Local Data Bank. Available online: https://bdl.stat.gov.pl/BDL/start (accessed on 1 September 2022).
- Licznar, P.; Kotowski, A.; Siekanowicz-Grochowina, K.; Oktawiec, M.; Burszta-Adamiak, E. Empirical Verification of Bog-danowicz-Stachý’s Formula for Design Rainfall Intensity Calculations. Ochr. Środowiska 2018, 40, 21–28. (In Polish) [Google Scholar]
- Mishra, S.K.; Singh, V.P. SCS-CN Method. In Soil Conservation Service Curve Number (SCS-CN) Methodology; Springer Science & Business Media: Amsterdam, The Netherlands, 2003; Volume 42, pp. 84–146. [Google Scholar] [CrossRef]
- McColl, C.; Aggett, G. Land-use forecasting and hydrologic model integration for improved land-use decision support. J. Environ. Manag. 2007, 84, 494–512. [Google Scholar] [CrossRef] [PubMed]
- Yusop, Z.; Chan, C.H.; Katimon, A. Runoff characteristics and application of HEC-HMS for modelling stormflow hydrograph in an oil palm catchment. Water Sci. Technol. 2007, 56, 41–48. [Google Scholar] [CrossRef] [Green Version]
- Documentation HEC-HMS. Available online: https://www.hec.usace.army.mil/software/hec-hms/documentation.aspx (accessed on 8 October 2022).
- Sojka, M.; Murat-Błażejewska, S.; Wróżyński, R. Analysis of the possibility of using hydrological models in strategic environ-mental assessment of local spatial development plans. Inż. Ekologiczna 2014, 39, 176–186. (In Polish) [Google Scholar]
- Knebl, M.R.; Yang, Z.-L.; Hutchison, K.; Maidment, D.R. Regional scale flood modeling using NEXRAD rainfall, GIS, and HEC-HMS/RAS: A case study for the San Antonio River Basin Summer 2002 storm event. J. Environ. Manag. 2005, 75, 325–336. [Google Scholar] [CrossRef]
- Kundzewicz, Z.W.; Pińskwar, I. Are Pluvial and Fluvial Floods on the Rise? Water 2022, 14, 2612. [Google Scholar] [CrossRef]
- Huber, W.C.; Rossman, L.A.; Dickinson, R.E. EPA Storm Water Management Model, SWMM5. Watershed Models 2005, 338–359. [Google Scholar]
- Hydrologic Modelling System HEC-HMS. Available online: https://www.hec.usace.army.mil/software/hec-Hms/documentation/HEC-HMS_Users_Manual_4.0.pdf (accessed on 8 October 2022).
- Danish Hydraulic Institute (DHI). MIKE 21 Flow Model: Hydrodynamic Module User Guide; DHI Water and Environment: Hørsholm, Denmark, 2007. Available online: http://icoe.org.vn/upload/2009/06/10/MIKE21_HD_Step_By_Step.pdf (accessed on 8 October 2022).
- El Alfy, M. Assessing the impact of arid area urbanization on flash floods using GIS, remote sensing, and HEC-HMS rainfall–runoff modeling. Hydrol. Res. 2016, 47, 1142–1160. [Google Scholar] [CrossRef] [Green Version]
- Chathuranika, I.M.; Gunathilake, M.B.; Baddewela, P.K.; Sachinthanie, E.; Babel, M.S.; Shrestha, S.; Jha, M.K.; Rathnayake, U.S. Comparison of Two Hydrological Models, HEC-HMS and SWAT in Runoff Estimation: Application to Huai Bang Sai Tropical Watershed, Thailand. Fluids 2022, 7, 267. [Google Scholar] [CrossRef]
- Đukić, V.; Erić, R. SHETRAN and HEC HMS Model Evaluation for Runoff and Soil Moisture Simulation in the Jičinka River Catchment (Czech Republic). Water 2021, 13, 872. [Google Scholar] [CrossRef]









| Year | Catchment | Area [km2] | CN [−] | S [mm] |
|---|---|---|---|---|
| 1990 | c1 | 11.08 | 53.64 | 219.49 |
| c2 | 25.05 | 56.08 | 198.94 | |
| c3 | 11.4 | 61.66 | 157.96 | |
| c4 | 38.03 | 65.2 | 135.6 | |
| c5 | 16.71 | 66.69 | 126.88 | |
| 2018 | c1 | 11.08 | 64.98 | 136.88 |
| c2 | 25.05 | 61.98 | 155.79 | |
| c3 | 11.4 | 74.78 | 85.66 | |
| c4 | 38.03 | 70.08 | 108.45 | |
| c5 | 16.71 | 74.69 | 86.09 |
| hmax [mm] | ||
|---|---|---|
| p = 10% | p = 5% | p = 1% |
| 34.81 | 39.68 | 49.45 |
Disclaimer/Publisher’s Note: The statements, opinions and data contained in all publications are solely those of the individual author(s) and contributor(s) and not of MDPI and/or the editor(s). MDPI and/or the editor(s) disclaim responsibility for any injury to people or property resulting from any ideas, methods, instructions or products referred to in the content. |
© 2022 by the authors. Licensee MDPI, Basel, Switzerland. This article is an open access article distributed under the terms and conditions of the Creative Commons Attribution (CC BY) license (https://creativecommons.org/licenses/by/4.0/).
Share and Cite
Janicka, E.; Kanclerz, J. Assessing the Effects of Urbanization on Water Flow and Flood Events Using the HEC-HMS Model in the Wirynka River Catchment, Poland. Water 2023, 15, 86. https://doi.org/10.3390/w15010086
Janicka E, Kanclerz J. Assessing the Effects of Urbanization on Water Flow and Flood Events Using the HEC-HMS Model in the Wirynka River Catchment, Poland. Water. 2023; 15(1):86. https://doi.org/10.3390/w15010086
Chicago/Turabian StyleJanicka, Ewelina, and Jolanta Kanclerz. 2023. "Assessing the Effects of Urbanization on Water Flow and Flood Events Using the HEC-HMS Model in the Wirynka River Catchment, Poland" Water 15, no. 1: 86. https://doi.org/10.3390/w15010086
APA StyleJanicka, E., & Kanclerz, J. (2023). Assessing the Effects of Urbanization on Water Flow and Flood Events Using the HEC-HMS Model in the Wirynka River Catchment, Poland. Water, 15(1), 86. https://doi.org/10.3390/w15010086

