The Water Footprint of Biodiesel Produced from Sunflower in South Africa
Abstract
:1. Introduction
2. Methodology
2.1. Study Location
2.2. Biodiesel Production Cycle
2.3. Water Footprint Estimation
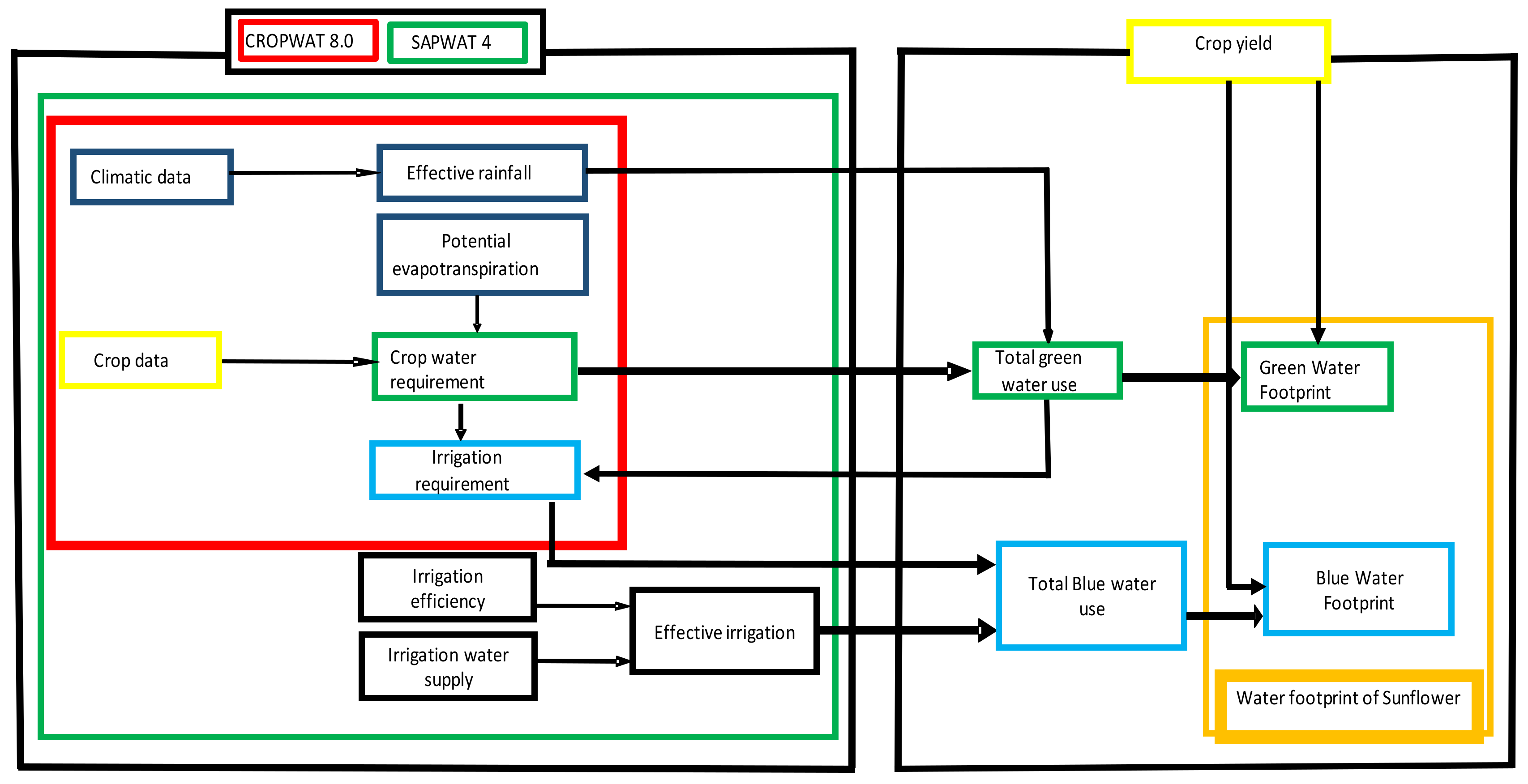
2.3.1. Farm Level
- Calculate the evapotranspiration for sunflower grown under each production system (rain-fed and irrigated)
- Calculating the effective rainfall for both rain-fed and irrigated sunflower and the effective irrigation for irrigated sunflower only
- Calculate the green crop water use for both rain-fed and irrigated sunflower and the blue crop water use for the irrigated sunflower only
- For rain-fed sunflower, if ET is greater than the effective rainfall, then CWU = ET
2.3.2. Processing Level
2.3.3. Total Water Footprint of Biodiesel
2.4. Water Scarcity in the Sunflower Production Areas
2.5. Data
3. Results and Discussion
3.1. Water Usage in Sunflower Production (Farm Level)
3.2. Water Use and Water Footprint at Processing Level
3.3. Total Water Footprint of Biodiesel (Sunflower to Biodiesel Value Chain)
3.4. Blue Water Scarcity Assessment
4. Conclusions
Author Contributions
Funding
Institutional Review Board Statement
Informed Consent Statement
Data Availability Statement
Conflicts of Interest
References
- Tewelde, A.G. Evaluating the Economic Water Productivity underfull and deficit irrigation the case of sesamecrop (Sesumum indicum L.) in woreda Kafta-Humera, Tigrai-Ethiopia. Water Sci. 2019, 33, 75–83. [Google Scholar] [CrossRef] [Green Version]
- Gerbens-Leenesa, W.; Hoekstraa, A.Y.; van der Meerb, T.H. The water footprint of bioenergy. Proc. Natl. Acad. Sci. USA 2009, 106, 10219–10223. [Google Scholar] [CrossRef] [PubMed] [Green Version]
- Van Heerden, P.S. Improvement of SAPWAT as an Irrigation Planning Tool. Ph.D. Thesis, University of the Free State, Bloemfontein, South Africa, 2015. [Google Scholar]
- Van der Laan, M.; Jarmain, C.; Bastidas-Obando, E.; Annandale, J.; Fessehazion, M.; Haarhoff, D. Are water footprints accurate enough to be useful? A case study for maize (Zea mays L.). Agric. Water Manag. 2019, 213, 512–520. [Google Scholar] [CrossRef]
- Pahlow, M.; Snowball, J.; Fraser, G. Water footprint assessment to inform water management and policy making in South Africa. Water SA 2015, 41, 300–313. [Google Scholar] [CrossRef] [Green Version]
- Gerbens-Leenes, W.; Hoekstra, A. Water footprint quantification of energy at a global level. In Bioenergy and Water; Dallemand, J.F., Gerbens-Leenes, P.W., Eds.; Joint Research Centre: Ispra, Italy, 2013; pp. 61–76. [Google Scholar]
- Jiang, Y.; May, H.D.; Lu, L.; Liang, P.; Huang, X.; Ren, Z.J. Carbon dioxide and organic waste valorization by microbial electrosynthesis and electro-fermentation. Water Res. 2019, 149, 42–55. [Google Scholar] [CrossRef]
- Aldaya, M.M.; Chapagain, A.K.; Hoekstra, A.Y.; Mekonnen, M.M. The Water Footprint Assessment Manual: Setting the Global Standard; Routledge: Oxfordshire, UK, 2012. [Google Scholar]
- Scheepers, M.E.; Jordaan, H. Assessing the blue and green water footprint of lucerne for milk production in South Africa. Sustainability 2016, 8, 49. [Google Scholar] [CrossRef] [Green Version]
- Blackshaw, R.; Johnson, E.; Gan, Y.; May, W.; McAndrew, D.; Barthet, V.; McDonald, T.; Wispinski, D. Alternative oilseed crops for biodiesel feedstock on the Canadian prairies. Can. J. Plant Sci. 2011, 91, 889–896. [Google Scholar] [CrossRef]
- Deo, K.; Mishra, S.R.; Singh, A.K.; Mishra, A.N.; Singh, A. Water requirement of wheat crop for optimum production using CROPWAT model. J. Med. Plants 2017, 5, 338–342. [Google Scholar]
- Brennan, L.; Owende, P. Biofuels from microalgae—A review of technologies for production, processing, and extractions of biofuels and co-products. Renew. Sustain. Energy Rev. 2010, 14, 557–577. [Google Scholar] [CrossRef]
- Mekonnen, M.M.; Hoekstra, A.Y. The green, blue and grey water footprint of crops and derived crop products. Hydrol. Earth Syst. Sci. 2011, 15, 1577–1600. [Google Scholar] [CrossRef] [Green Version]
- Colvin, C.; Muruven, D.; Lindley, D.; Gordon, H.; Schachtschneider, K. Water Facts and Futures: Rethinking South Africa’s Water Future. Water Facts Futures 2016, 2–96. [Google Scholar]
- Zwane, E.M. Impact of climate change on primary agriculture, water sources and food security in Western Cape, South Africa. Jàmbá J. Disaster Risk Stud. 2019, 11, 1–7. [Google Scholar] [CrossRef] [Green Version]
- Kaya, M.D.; Kolsarici, O. Seed yield and oil content of some sunflower (Helianthus annuus L.) hybrids irrigated at different growth stages. Afr. J. Biotechnol. 2011, 10, 4591–4595. [Google Scholar]
- Mzezewa, J.; van Rensburg, L.D. Risk assessment of Sunflower Production Using In-Field Rainwater Harvesting on Semi-Arid Ecotope in South Africa. In Soil Management and Plant Nutrition for Sustainable Crop Production; IntechOpen: London, UK, 2019. [Google Scholar]
- Kunz, R.; Mengistu, M.; Steyn, J.; Doidge, I.; Gush, M.; du Toit, E.; Davis, N.; Jewitt, G.; Everson, C. Assessment of Biofuel Feedstock Production in South; Synthesis Report on Estimating Water Use Efficiency of Biofuel Crops; Water Research Commission: Pretoria, South Africa, 2015. [Google Scholar]
- Moeletsi, M.; Walker, S. Rainy season characteristics of the free state province of south africa with reference to rain-fed maize production. Water SA 2012, 38, 775–782. [Google Scholar] [CrossRef] [Green Version]
- Moeletsi, M.E.; Walker, S.; Landman, W.A. ENSO and implications on rainfall characteristics with reference to maize production in the Free State Province of South Africa. Phys. Chem. Earth Parts A/B/C 2011, 36, 715–726. [Google Scholar] [CrossRef] [Green Version]
- Rathinam, N.K.; Sani, R. Biovalorisation of Wastes to Renewable Chemicals and Biofuels; Elsevier: Amsterdam, The Netherlands, 2019. [Google Scholar]
- Bautista, L.F.; Vicente, G.; Rodriguez, R.; Pacheco, M. Optimisation of FAME production from waste cooking oil for biodiesel use. Biomass Bioenergy 2009, 33, 862–872. [Google Scholar] [CrossRef]
- Pasha, M.K.; Dai, L.; Liu, D.; Guo, M.; Du, W. An overview to process design, simulation and sustainability evaluation of biodiesel production. Biotechnol. Biofuels 2021, 14, 129. [Google Scholar] [CrossRef]
- Knothe, G.; Krahl, J.; Van Gerpen, J. The Biodiesel Handbook; Elsevier: Amsterdam, The Netherlands, 2015. [Google Scholar]
- Ma, F.; Hanna, M.A. Biodiesel production: A review. Bioresour. Technol. 1999, 70, 1–15. [Google Scholar] [CrossRef]
- Aníbal Sorichetti, P.; Romano, S.D. Water consumption in biodiesel production: Optimization through measurement of electrical properties. Environ. Res. J. 2012, 6, 3. [Google Scholar]
- Ortiz Lechuga, E.G.; Rodríguez Zúñiga, M.; Arévalo Niño, K. Efficiency Evaluation on the Influence of Washing Methods for Biodiesel Produced from High Free Fatty Acid Waste Vegetable Oils through Selected Quality Parameters. Energies 2020, 13, 6328. [Google Scholar] [CrossRef]
- Gude, V.G. Desalination and water reuse to address global water scarcity. Rev. Environ. Sci. Bio/Technol. 2017, 16, 591–609. [Google Scholar] [CrossRef]
- Levi, K.L.; Dorothy, M. Assessment of the effect of mixing pig and cow dung on biogas yield. Agric. Eng. Int. CIGR J. 2009, 11, 1–7. [Google Scholar]
- Van Heerden, P.; Crosby, C.T.; Crosby, C. Using SAPWAT to Estimate Water Requirements of Crops in Selected Irrigation Areas Managed by the Orange-Vaal and Orange-Riet Water User Associations; Water Research Commission: Pretoria, South Africa, 2001. [Google Scholar]
- Velázquez Martí, B. Aprovechamiento de la biomasa para uso energético; Editorial Universitat Politècnica de València: Valencia, Spain, 2018. [Google Scholar]
- Hoekstra, A.Y.; Chapagain, A.K.; Aldaya, M.M.; Mekonnen, M.M. Water footprint manual. State Art 2009, 1–131. [Google Scholar]
- Iriarte, A.; Rieradevall, J.; Gabarrell, X. Life cycle assessment of sunflower and rapeseed as energy crops under Chilean conditions. J. Clean. Prod. 2010, 18, 336–345. [Google Scholar] [CrossRef]
- Iriarte, A.; Villalobos, P. Greenhouse gas emissions and energy balance of sunflower biodiesel: Identification of its key factors in the supply chain. Resour. Conserv. Recycl. 2013, 73, 46–52. [Google Scholar] [CrossRef]
- De Marco, I.; Miranda, S.; Riemma, S.; Iannone, R. Biodiesel production from sunflower: An environmental study. Chem. Eng. Trans. 2016, 49, 331–336. [Google Scholar]
- Hoekstra, A.Y.; Mekonnen, M.M.; Chapagain, A.K.; Mathews, R.E.; Richter, B.D. Global monthly water scarcity: Blue water footprints versus blue water availability. PLoS ONE 2012, 7, e32688. [Google Scholar] [CrossRef]
- Muñoz, G.; Grieser, J. Climwat 2.0 for CROPWAT. Water Resour. Dev. Manag. Serv. 2006, 1–5. Available online: http://www.juergen-grieser.de/downloads/CLIMWAT_2.pdf (accessed on 10 January 2022).
- Van Heerden, P.S.; Walker, S. Upgrading of SAPWAT3 as a Management tool to Estimate the Irrigation Water Use of Crops Revised Edition SAPWAT4; Water Research Commission: Pretoria, South Africa, 2016. [Google Scholar]
- Clarke, D.; Smith, M.; El-Askari, K. CropWat for Windows: User Guide; IHE: Oak Brook, IL, USA, 2001. [Google Scholar]
- Hess, T. Estimating green water footprints in a temperate environment. Water 2010, 2, 351–362. [Google Scholar] [CrossRef]
- Zeng, W.; Cao, X.; Huang, X.; Wu, M. Water resource use and driving forces analysis for crop production in China coupling irrigation and water footprint paradigms. Environ. Sci. Pollut. Res. 2022, 1–14. [Google Scholar] [CrossRef]
- Hoekstra, A.Y.; Mekonnen, M.M. The water footprint of humanity. Proc. Natl. Acad. Sci. USA 2012, 109, 3232–3237. [Google Scholar] [CrossRef] [PubMed] [Green Version]
- Amigun, B.; Von Blottnitz, H. Size Optimization of Biodiesel Processing Plant; Cape Town, Environmental Process Engineering, University of Cape Town: Cape Town, South Africa, 2004. [Google Scholar]
- Xie, X.; Zhang, T.; Wang, L.; Huang, Z. Regional water footprints of potential biofuel production in China. Biotechnol. Biofuels 2017, 10, 95. [Google Scholar] [CrossRef] [PubMed]



| Production System | Growing Period | |||
|---|---|---|---|---|
| Initial | Development | Mid | End | |
| mm/Period | mm/Period | mm/Period | mm/Period | |
| Irrigated | 62 | 183 | 277 | 60 |
| Rainfed | 59 | 161 | 203 | 48 |
| Crop | Yield | ET | ER | EI | ER + EI | CWUgreen | CWUblue | WFgreen | WFblue | WFgreen + green |
|---|---|---|---|---|---|---|---|---|---|---|
| ton | mm | mm | mm | mm | m3/ha | m3/ha | m3/ton | m3/ton | m3/ton | |
| Rain-fed sunflower | 1.8 | 471 | 336 | 0 | 336 | 4710 | 0 | 2617 | 0 | 2617 |
| Irrigated sunflower | 2.2 | 581 | 325 | 220 | 545 | 3250 | 2200 | 1477 | 1000 | 2477 |
| Oil Crop | Dry Mas Fraction | Fraction of Fat in Dry Mass | Biodiesel Per Unit of Fat | HHV | Energy Yield | Density | Biodiesel Yield |
|---|---|---|---|---|---|---|---|
| (%) | g/g | g/g | kJ/g | gj/ton | Kg/L | L/ton | |
| Sunflower | 85 | 0.22 | 1 | 37.7 | 7.05 | 0.88 | 213 |
| Product | Feedstock Crop | Amount of Water | WFgreen | WFblue | WFgreen+blue | |
|---|---|---|---|---|---|---|
| m3/L | m3 | m3/ton | m3/ton | m3 /ton | ||
| Rain-fed sunflower | 0.00712 | 546 | 0 | 8.09 | 8.09 | |
| Biodiesel | ||||||
| Irrigated sunflower | 0.00712 | 667 | 0 | 7.1 | 7.1 | |
| Product | Feedstock Crop | WFgreen | WFblue | WFgreen+blue |
|---|---|---|---|---|
| m3/GJ | m3/GJ | m3/GJ | ||
| Rain-fed sunflower | 0 | 1.15 | 1.15 | |
| Biodiesel | ||||
| Irrigated sunflower | 0 | 1.01 | 1.01 |
| Feedstock | Product | Farm Level | Processing Level | Sunflower-Biodiesel Value Chain |
|---|---|---|---|---|
| WFgreen+blue | WFgreen+blue | WFgreen+blue | ||
| m3/ton | m3/ton | m3/ton | ||
| Rain-fed sunflower | Biodiesel | 2617 | 8.09 | 2625 |
| Irrigated sunflower | 2477 | 7.1 | 2484 |
Publisher’s Note: MDPI stays neutral with regard to jurisdictional claims in published maps and institutional affiliations. |
© 2022 by the authors. Licensee MDPI, Basel, Switzerland. This article is an open access article distributed under the terms and conditions of the Creative Commons Attribution (CC BY) license (https://creativecommons.org/licenses/by/4.0/).
Share and Cite
Netshifhefhe, K.; Jordaan, H. The Water Footprint of Biodiesel Produced from Sunflower in South Africa. Water 2022, 14, 1141. https://doi.org/10.3390/w14071141
Netshifhefhe K, Jordaan H. The Water Footprint of Biodiesel Produced from Sunflower in South Africa. Water. 2022; 14(7):1141. https://doi.org/10.3390/w14071141
Chicago/Turabian StyleNetshifhefhe, Khwathiso, and Henry Jordaan. 2022. "The Water Footprint of Biodiesel Produced from Sunflower in South Africa" Water 14, no. 7: 1141. https://doi.org/10.3390/w14071141
APA StyleNetshifhefhe, K., & Jordaan, H. (2022). The Water Footprint of Biodiesel Produced from Sunflower in South Africa. Water, 14(7), 1141. https://doi.org/10.3390/w14071141

