Next Article in Journal
Land-Use and Land Cover Is Driving Factor of Runoff Yield: Evidence from A Remote Sensing-Based Runoff Generation Simulation
Previous Article in Journal
Numerical Analysis and Model Test Verification of Energy and Cavitation Characteristics of Axial Flow Pumps
 
 
Font Type:
Arial Georgia Verdana
Font Size:
Aa Aa Aa
Line Spacing:
Column Width:
Background:
Article

Synergetic Development of “Water Resource–Water Environment–Socioeconomic Development” Coupling System in the Yangtze River Economic Belt

1
School of Modern Post, Xi’an University of Posts and Telecommunications, Xi’an 710061, China
2
College of Water Sciences, Beijing Normal University, Beijing 100875, China
*
Author to whom correspondence should be addressed.
Water 2022, 14(18), 2851; https://doi.org/10.3390/w14182851
Submission received: 27 June 2022 / Revised: 5 September 2022 / Accepted: 7 September 2022 / Published: 13 September 2022
(This article belongs to the Section Water Resources Management, Policy and Governance)

Abstract

:
The Yangtze River Economic Belt, which is an important development axis of China’s “T-shaped” strategy, has been challenged by water resource utilization and water environment protection due to the rapid development of the social economy. In this study, to understand the variation characteristics, competition and cooperation relationship, and optimal stable point of synergetic development capability of the “water resource–water environment–socioeconomic development” coupling system, 20 years of data, from 1999 to 2018, at the general, provincial, and city scales were analyzed. The results showed that the synergetic development capability of the Yangtze River Economic Belt in 2011 was a mutation point; it fluctuated slightly before 2011 and steadily rose after 2011, with an average value of 2.46. The three subsystems were all in an evolutionary state, and the evolution speed was sorted by socioeconomic development > water resources > water environment. The water resource subsystem and water environment subsystem had a win–win relationship, and the other subsystems had a lose–lose relationship. Moreover, the synergetic evolution stable point of the Yangtze River Economic Belt was ( 0.8625 , 0.8236 , 1.5841 ) . From the spatial trend, the synergetic development capability in the west was better than in the east and the capability in the south was better than in the north. The spatial agglomeration and spatial heterogeneity in 110 cities were more obvious than those of 11 provinces. From the temporal trend, the synergetic development capability gradually improved. Additionally, the synergetic development capability and its rank obeyed Zipf’s rank-size rule, and the degree of deviation gradually reduced. Furthermore, the Yangtze River Economic Belt can be divided into nine secondary urban agglomerations, and the western, central, and eastern regions paid more attention to socioeconomic development, water environment improvement, and water resource protection, respectively. The “siphon effect” in the central cities was greater than the “radiation effect”. This study provided a method for effectively evaluating the synergetic development characteristics and is of great significance to the protection, development, and utilization of water resources.

1. Introduction

Water resources are the material basis of all biological life, an extremely precious natural resource indispensable in human production, and a basic strategic resource for maintaining the ecological environment and economic development [1]. Since the industrial revolution, with the rapid development of the social economy, the intensity of water resource development and utilization in many areas has approached, or even exceeded, the water resource carrying capacity [2]. As a result, a series of outstanding water security issues have arisen, such as water resource shortages and water environment pollution [3]. These water security issues not only restrict the sustainable development of the social economy, but also threaten the safety of human survival [4]. There is a complex nonlinear relationship among water resources, water environment, and socioeconomic development. They constitute a complex coupling system, which has strong correlations and complementarities. The change in a single factor will have a huge impact on the overall synergy [5,6]. Thus, for regional sustainable development, higher strategic requirements have been put forward for the synergetic development of a “water resource–water environment–socioeconomic development” coupling system.
Synergetic development refers to the harmonious, consistent, and virtuous cycle of various elements within the system, an overall evolutionary process from simple to complex, from low level to high level, and from disorder to order [7]. At present, there are few studies on the synergetic development characteristics of the “water resource–water environment–socioeconomic development” coupling system, most of which are from the perspective of resources, environment, and economic development. Generally, research on resources, environment, and economic development can be roughly divided into three aspects: macro policy, dialectical relationships, and quantitative calculations. Macro policy research primarily focuses on a series of reports issued by the United Nations Conference on Environment and Development, such as “Our Common Future” in 1987 [8], the “Rio Declaration” in 1992 [9] and the “UN Sustainable Development Goals” in 2015 [10]. In these reports, the United Nations not only put forward the inseparability of resources, environment, and economic development, but also published the theory of synergetic development of water resources and economic development. For dialectical relationship research, the most representative is the “inverted U” hypothesis in the Environmental Kuznets Curve (EKC) [11]. This hypothesis primarily refers to the situation in which the environment will continue to deteriorate as the economy grows, but when the economy grows to a certain stage, the trend of environmental deterioration will be curbed and gradually improved [12]. Katz [13], Katircioglu [14], Panayoutou [15], Laturnus [16], and other scholars have confirmed the existence of an “inverted U” curve after analyses and demonstrations. However, the EKC curve is not immutable [17], and there will be “U”, “N”, “inverted N”, and other relationships. The reason for the different EKC curves in different studies is primarily due to the difference in the regional development level. Quantitative calculation research is primarily based on the collection of big data on resources, environment, and socioeconomic system. A variety of measurement models (e.g., principal component analysis [18], fuzzy mathematics [19], and system dynamics [20]) are used to quantitatively analyze the mutual influence and make an overall assessment. Quantitative calculation research has been widely conducted in recent years because the measurement models and evaluation index are diversified.
Specifically, comparing the three types of research, we find that there are two shortcomings in traditional research. First, the traditional evaluation methods are insufficient for describing the dynamics and ambiguities of a coupling system, and the “water resource–water environment–socioeconomic development” coupling system is a complex, dynamic system but also an unclear, fuzzy system [21]. To study and evaluate the synergetic development characteristics of coupling system, it is necessary to consider the dynamic evolution of information and the unity of opposites among levels. Second, the synergetic research of coupling system mostly focuses on the two subsystems and rarely reveals the internal evolution law of the three subsystems. The contradictions among water resources, water environment, and socioeconomic development are becoming increasingly complex and intensified [22]. It is urgent to carry out research on the synergetic development characteristics of the “water resource–water environment–socioeconomic development” coupling system. To solve the abovementioned problems, this study innovatively proposes two quantitative calculation models. First, this study intends to build a new synergetic evaluation model of a coupling system using a variable set to effectively compensate for the lack of traditional methods that consider the fuzzy index and dynamic information. Second, this study proposes a synergetic evolution model based on synergetic theory, which can analyze the competition and cooperation relationship within the system and obtain the optimal synergetic evolution stable point.
As an extremely important development axis in the “T-shaped” strategy of land development and economics in China, the Yangtze River Economic Belt, accounting for 20% of the national land area, supports more than 40% of the country’s total economic output and contains more than 40% of China’s population [23]. Thus, the Yangtze River Economic Belt is related to China’s three major development strategies. However, with the effects of human activities and climate change, the problem of water resources, water environment, and socioeconomic development in the Yangtze River Economic Belt has become increasingly serious [24]. First, the water-use efficiency is low and water resources seriously wasted. In 2018, water consumption per unit of industrial added value was 1.5 times the national average, and irrigation water consumption per mu was 10% higher than the national average [25]. Second, the water environment is seriously polluted and the water ecosystem is out of balance. In 2018, the wastewater discharge in the Yangtze River Economic Belt reached 34.4 billion tons, accounting for more than 40% of the national wastewater discharge [26]. The emission intensity of chemical oxygen demand (COD), ammonia nitrogen (NH3-N), and sulfur dioxide per unit area is 1.5 to 2 times the national average [25]. Third, the contradiction between socioeconomic development and environmental construction is acute. According to the Water Resource Bulletin, there are more than 50,000 reservoirs and more than 20,000 hydropower stations in the Yangtze River Basin. Moreover, the total construction land within 10 km2 along the Yangtze River accounts for 35.6% of the total construction land in the Yangtze River Economic Belt [23]. Therefore, determining how to evaluate the synergetic development characteristics of the “water resource–water environment–socioeconomic development” coupling system in the Yangtze River Economic Belt and how to formulate favor management measures is a problem that the management department urgently needs to solve.
In summary, this study proposed a new synergetic evaluation model and synergetic evolution model that can determine the synergetic development capability, the competition and cooperation relationship within the system, and the optimal synergetic evolution stable point. The core of the two quantitative calculation models was variable set and synergetic theory. The Yangtze River Economic Belt at the general, provincial, and city scales was used as the study area. The objectives were as follows: (i) determine the spatiotemporal characteristics of synergetic development capability, (ii) analyze the rank-size rule of synergetic development capability, (iii) explore the spatial agglomeration and spatial heterogeneity, and (iv) identify of the synergetic evolution stable point. This study can provide a reference for setting policy for the water resource and water environment of the Yangtze River Economic Belt and then provide basic support for the overall planning of the basin and regional socioeconomic development framework.

2. Materials and Methods

2.1. Study Area and Data Sources

The Yangtze River Economic Belt (97°21′–123°10′ E, 21°08′–35°20′ N), covering an area of 2.05 × 106 km2 with complex topography and elevations above 1000 m, includes three regions (11 provinces) in terms of topography and natural conditions, i.e., the eastern region (Shanghai, Zhejiang, and Jiangsu), the central region (Anhui, Jiangxi, Hubei, and Hunan), and the western region (Sichuan, Chongqing, Yunnan, and Guizhou) (Figure 1) [27]. Specifically, the area can be divided into 126 cities. Taking into account the difficulty of data acquisition, this study only selected 110 cities for research (Table 1). Generally, the Yangtze River Economic Belt is one of China’s three major development strategies. With 20% of China’s land area, it supports more than 40% of China’s total economy and contains more than 40% of China’s population [28]. In this study, 11 provinces and 110 cities with 20-year water resource data records (from 1999 to 2018) were downloaded from the National Bureau of Statistics (http://www.stats.gov.cn/ (accessed on 1 October 2020)) and government websites of the Water Resource Agency in each region. The datasets are available and have been processed with quality control with a missing data rate of less than 0.1%.

2.2. Evaluation Index

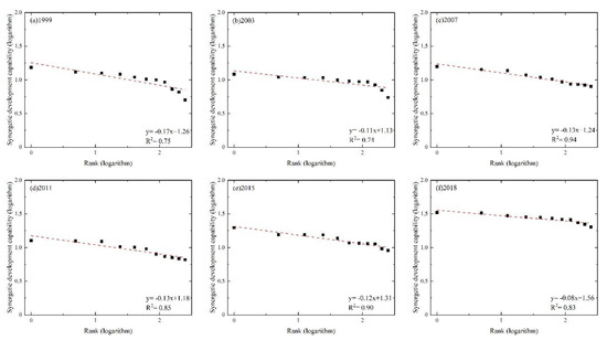
The “water resource–water environment–socioeconomic development” coupling system is a typical non-equilibrium and non-linear open system. Due to the dual constraints of natural and social factors, this system is evolving dynamically in the process of development from disorder to order. The synergetic development of the “water resource–water environment–socioeconomic development” coupling system refers to sustainable development and a virtuous circle through internal reasonable adjustments. Ultimately, water resources and water environment will be recycled and maintained, water resources and social economy will be matched, and water environment and social economy will be better coordinated. In general, according to the synergetic relationship of the “water resource–water environment–socioeconomic development” coupling system (Figure 2), this study selected the corresponding index, in which the water resource subsystem includes endowment conditions, supply and demand, matching pattern, development efficiency, and utilization degree; the water environment subsystem includes industrial emissions, current conditions, anthropogenic inputs, governance investment, and protective measures; and the socioeconomic development subsystem includes demographic status, economic status, economic structure, and economic efficiency (Figure 3).

2.3. Calculation Method

2.3.1. Synergetic Theory

Synergetics was created by German scholar Haken in the early 1970s [29], and its core is to study the evolution of complex system from disorder to order. Synergy is the coordination and synchronization among the various subsystems within the system, and its evolution process can be described by an S-curve. Thus, the classic logistic growth model can be used to describe the synergetic evolution process of a coupling system.
d X d t = α X ( 1 X )
where X is the development level of the coupling system, α is the value-added coefficient, X on the right side of the equation is the dynamic factor, and 1 X is the deceleration factor, which shows that the coupling system is not only nonlinear, but also has a positive and negative feedback mechanism.

2.3.2. Order Degree

Let the “water resource–water environment–socioeconomic development” coupling system be S = ( X 1 , X 2 , X 3 ) ; X 1 = ( x 11 , x 12 , , x 1 n ) be the water resource subsystem; X 2 = ( x 21 , x 22 , , x 2 n ) be the water environment subsystem; X 3 = ( x 31 , x 32 , , x 3 n ) be the socioeconomic development subsystem; and X 1 , X 2 and X 3 be the order parameters of coupling system S . For the benefit index w ¯ u , the larger the value is, the higher the order degree. For the cost index w ¯ c , the smaller the value is, the higher the order degree. Then the order degree of the coupling system S is:
u i ( x i j ) = { ( x i j a i j ) / ( b i j a i j )                     x i j w ¯ u ( b i j x i j ) / ( b i j a i j )                     x i j w ¯ c
where a i j and b i j are the lower limit and upper limit of the order parameter; u i ( x i j ) [ 0 , 1 ] ; and the larger u i ( x i j ) is, the greater its contribution to the coupling system.
Since the water resource subsystem X 1 , water environment subsystem X 2 , and socioeconomic development subsystem X 3 are different but interacting subsystems, the total contribution of each order parameter within each subsystem can be realized through an integrated method:
u i ( X i ) = j = 1 n [ w i j u i ( x i j ) ]
j = 1 n w i j = 1
where u i j is the weight of the order parameter x i j , and the entropy method was used in this study to determine the weight.

2.3.3. Variable Set

The traditional set usually only studies static problems, but in the process of development, things often show the characteristics of the unity of opposites between the clarity of “either this or that” and the fuzziness of “this and that”. In the 1990s, Chen proposed the concept of dynamic relative membership degree [30]. Then the variable set is defined, and the variable fuzzy set theory is established. The synergetic development capability is a fuzzy concept, and there is no clear boundary between adjacent grades. Thus, any two adjacent grades can form a group of opposite events; then all the opposite events are: I and II, II and III, III and IV, and IV and V. According to the variable set and the relative membership degree, for a fixed index, it can only have a fuzzy membership relationship with a group of opposite events of adjacent grades.
Let the coupling system be S = { X ¯ 1 , X ¯ 2 , X ¯ 3 } = { X ¯ j } ( j = 1 , 2 , 3 ) ; X ¯ 1 , X ¯ 2 and X ¯ 3 be the order degree of the water resource subsystem X 1 , water environment subsystem X 2 , and socioeconomic development subsystem X 3 , respectively; and X ¯ i j = ( x i j ) ( i = 1 , 2 , 20 ) be each index value, while index i is divided into five grades, and the interval matrix of the five grades is as follows:
I = [ a i h , b i h ] ( h = 1 , 2 , , 5 )
where a i h , b i h is the upper limit and lower limit of index i in the standard value range of grade h .
According to the theorem of the unity of opposites of variable sets, there must be a gradual change point k i h of index i between grade h and grade h + 1 in the interval value of grade h .
k i h = c h c 1 a i h + h 1 c 1 b i h
The matrix K is obtained from k i h and matrix I , and K = [ k i h , b i h ] . If the index value of x i j is between two adjacent grades h and h + 1 of matrix K , the relative membership degree of x i j to h is:
μ i h ( X ¯ j ) = 0.5 ( 1 + b i h x i j b i h k i h )   x i j [ k i h , b i h ]
μ i h ( X ¯ j ) = 0.5 ( 1 b i h x i j b i h k i ( h + 1 ) )   x i j [ b i h , k i ( h + 1 ) ]
The relative membership degree of index i smaller than h or greater than h + 1 is 0:
μ i ( < h ) ( X ¯ j ) = 0 , μ i ( > h + 1 ) ( X ¯ j ) = 0
The comprehensive relative membership degree of X ¯ j to grade h is calculated:
v h ( X ¯ j ) = i = 1 m w i μ i h ( X ¯ j )
where w i is the weight of index i , and ω 1 + ω 2 + + ω m = 1 .
The grade characteristic value corresponding to X ¯ j is calculated:
H ( X ¯ j ) = h = 1 c v h ( X ¯ j ) h

2.3.4. Synergetic Evolution Model

  • Model establishment
X ¯ 1 , X ¯ 2 and X ¯ 3 represent the order degree of water resource subsystem X 1 , water environment subsystem X 2 , and socioeconomic development subsystem X 3 , respectively. Considering that there is a competitive relationship among the three subsystems, parameter β i j ( i , j = 1 , 2 , 3 ) is introduced as the competitive influence parameter. Thus, a synergetic evolution model of the “water resource–water environment–socioeconomic development” coupling system can be obtained:
d X ¯ 1 d t = f 1 ( X ¯ 1 , X ¯ 2 , X ¯ 3 ) = Y 1 = α 1 X ¯ 1 ( 1 X ¯ 1 β 12 X ¯ 2 β 13 X ¯ 3 )
d X ¯ 2 d t = f 2 ( X ¯ 1 , X ¯ 2 , X ¯ 3 ) = Y 2 = α 2 X ¯ 2 ( 1 X ¯ 2 β 21 X ¯ 1 β 23 X ¯ 3 )
d X ¯ 3 d t = f 3 ( X ¯ 1 , X ¯ 2 , X ¯ 3 ) = Y 3 = α 3 X ¯ 3 ( 1 X ¯ 3 β 31 X ¯ 1 β 32 X ¯ 2 )
where α 1 , α 2 and α 3 are the value-added coefficients of the water resource subsystem, water environment subsystem, and socioeconomic development subsystem, respectively. If α i ( i = 1 , 2 , 3 ) > 0 , the subsystem is in an ascending evolutionary state; if α i ( i = 1 , 2 , 3 ) < 0 , the subsystem is in a descending and declining state. The three equations have commonality. Taking Equation (1) as an example, the influence of the water environment subsystem and socioeconomic development subsystem on the water resource subsystem is conveyed through the competitive influence parameters β 12 and β 13 . If β i j ( i , j = 1 , 2 , 3 ) > 0 , there is competition between system j and system i , and the development of system j has an inhibitory effect on the evolution of system i . If β i j ( i , j = 1 , 2 , 3 ) > 0 , there is cooperation between system j and system i , and the development of system j promotes the evolution of system i .
2.
Synergetic evolution
To obtain the synergetic evolution stable point of the “water resource–water environment–socioeconomic development” coupling system, f 1 ( X ¯ 1 , X ¯ 2 , X ¯ 3 ) = 0 , f 2 ( X ¯ 1 , X ¯ 2 , X ¯ 3 ) = 0 and f 3 ( X ¯ 1 , X ¯ 2 , X ¯ 3 ) = 0 must be set. According to the principle of differential equations, five equilibrium points can be obtained, namely, E 1 ( 0 , 0 , 0 ) , E 2 ( 0 , 0 , 1 ) , E 3 ( 0 , 1 , 0 ) , E 4 ( 1 , 0 , 0 ) , and E 5 ( A 1 A , A 2 A , A 3 A ) ( E 5 ( x 1 , x 2 , x 3 ) ). Based on Cramer’s law, we obtain:
A = | 1 β 12 β 13 β 21 1 β 23 β 31 β 32 1 | ,   A 1 = | 1 β 12 β 13 1 1 β 23 1 β 32 1 | ,   A 2 = | 1 1 β 13 β 21 1 β 23 β 31 1 1 | ,   A 3 = | 1 β 12 1 β 21 1 1 β 31 β 32 1 |
Then the value of E 5 ( A 1 A , A 2 A , A 3 A ) ( E 5 ( X 10 , X 20 , X 30 ) ) is:
X 10 = 1 + β 12 β 23 + β 13 β 32 β 23 β 32 β 12 β 13 1 + β 12 β 23 β 31 + β 13 β 21 β 32 β 23 β 32 β 12 β 21 β 13 β 31
X 20 = 1 + β 23 β 31 + β 13 β 21 β 23 β 21 β 13 β 31 1 + β 12 β 23 β 31 + β 13 β 21 β 32 β 23 β 32 β 12 β 21 β 13 β 31
X 30 = 1 + β 12 β 31 + β 21 β 32 β 32 β 12 β 21 β 31 1 + β 12 β 23 β 31 + β 13 β 21 β 32 β 23 β 32 β 12 β 21 β 13 β 31
According to the criterion of the stable point of the differential equation, the parameters of any equilibrium point ( X 10 , X 20 , X 30 ) are as follows:
p = f 1 ( X 10 , X 20 , X 30 ) X 10 + f 2 ( X 10 , X 20 , X 30 ) X 20 + f 3 ( X 10 , X 20 , X 30 ) X 30
q = | f 1 ( X 10 , X 20 , X 30 ) X 10 f 1 ( X 10 , X 20 , X 30 ) X 20 f 1 ( X 10 , X 20 , X 30 ) X 30 f 2 ( X 10 , X 20 , X 30 ) X 10 f 2 ( X 10 , X 20 , X 30 ) X 20 f 2 ( X 10 , X 20 , X 30 ) X 30 f 3 ( X 10 , X 20 , X 30 ) X 10 f 3 ( X 10 , X 20 , X 30 ) X 20 f 3 ( X 10 , X 20 , X 30 ) X 30 |
r = f 1 ( X 10 , X 20 , X 30 ) X 10 × f 2 ( X 10 , X 20 , X 30 ) X 20 f 1 ( X 10 , X 20 , X 30 ) X 10 × f 3 ( X 10 , X 20 , X 30 ) X 30 f 2 ( X 10 , X 20 , X 30 ) X 20 × f 3 ( X 10 , X 20 , X 30 ) X 30 + f 1 ( X 10 , X 20 , X 30 ) X 20 × f 2 ( X 10 , X 20 , X 30 ) X 10 + f 1 ( X 10 , X 20 , X 30 ) X 30 × f 3 ( X 10 , X 20 , X 30 ) X 20 + f 2 ( X 10 , X 20 , X 30 ) X 30 × f 3 ( X 10 , X 20 , X 30 ) X 20
where
f 1 X ¯ 1 = α 1 ( 1 2 X ¯ 1 β 12 X ¯ 2 β 13 X ¯ 3 ) ,   f 1 X ¯ 2 = - α 1 β 12 X ¯ 1 ,   f 1 X ¯ 3 = - α 1 β 13 X ¯ 1
f 2 X ¯ 2 = α 2 ( 1 2 X ¯ 2 β 21 X ¯ 1 β 23 X ¯ 3 ) ,   f 2 X ¯ 1 = - α 2 β 21 X ¯ 2 ,   f 2 X ¯ 3 = - α 2 β 23 X ¯ 2
f 3 X ¯ 3 = α 3 ( 1 2 X ¯ 3 β 31 X ¯ 1 β 32 X ¯ 2 ) ,   f 3 X ¯ 1 = - α 3 β 31 X ¯ 3 ,   f 3 X ¯ 2 = - α 3 β 32 X ¯ 3
If p < 0 , q < 0 , and r < 0 , the equilibrium point ( X 10 , X 20 , X 30 ) is in a stable state. If p 0 , the equilibrium point ( X 10 , X 20 , X 30 ) is in an unstable state.
Finally, the relevant parameters of the first four equilibrium points are calculated (Table 2).
3.
Stable point
The development of the coupling system is constantly evolving dynamically over time, and the ultimate development direction is to stabilize. Therefore, the stable point represents the evolution direction of the coupling system. First, we can intuitively judge that the first equilibrium point E 1 ( 0 , 0 , 0 ) is unstable. This is the initial state of the coupling system and does not have practical significance for development. Second, E 2 ( 0 , 0 , 1 ) , E 3 ( 0 , 1 , 0 ) , and E 4 ( 1 , 0 , 0 ) represent the extreme points of the water resource subsystem, water environment subsystem, and socioeconomic development subsystem. At the three equilibrium points, the three subsystems completely occupy the other two subsystems and reach the maximum of their own development. In other words, when one subsystem reaches its optimal state, the other two subsystems are actually in a state of extinction. The equilibrium point E 5 ( X 10 , X 20 , X 30 ) means that the three subsystems are in a coordinated development state, and this evolutionary relationship is measured by the changes in the order degree. In summary, two situations of coupling system synergetic evolution can be obtained through the analysis of the five equilibrium points.
(i)
Partial competition coexists. This situation is the equilibrium point E 5 ( X 10 , X 20 , X 30 ) , where the interaction and competitiveness among the three subsystems are different. That is to say, there is not only a competitive relationship, but also a cooperative and promotional relationship among the three subsystems. When this equilibrium point meets certain conditions, the coupling system will be in the optimal state. It also means that the three subsystems of the water resource subsystem, water environment subsystem, and socioeconomic development subsystem will eventually reach a stable point E 5 ( X 10 , X 20 , X 30 ) with synergetic evolution.
(ii)
Partial competitive substitution. This situation is the equilibrium points E 2 ( 0 , 0 , 1 ) , E 3 ( 0 , 1 , 0 ) and E 4 ( 1 , 0 , 0 ) . For example, when the water environment subsystem and socioeconomic development subsystem have strong competition with the water resource subsystem ( β 12 > 1 and β 13 > 1 ), the water resource subsystem will decline completely.

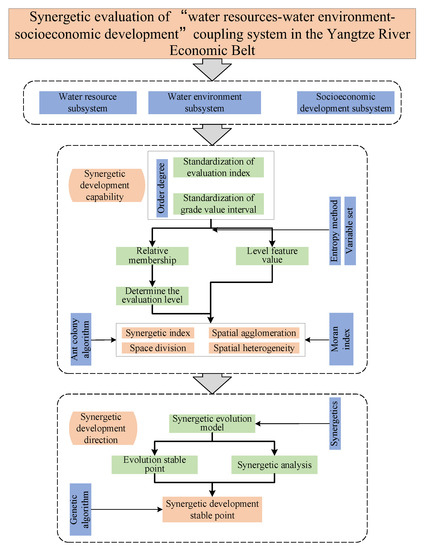
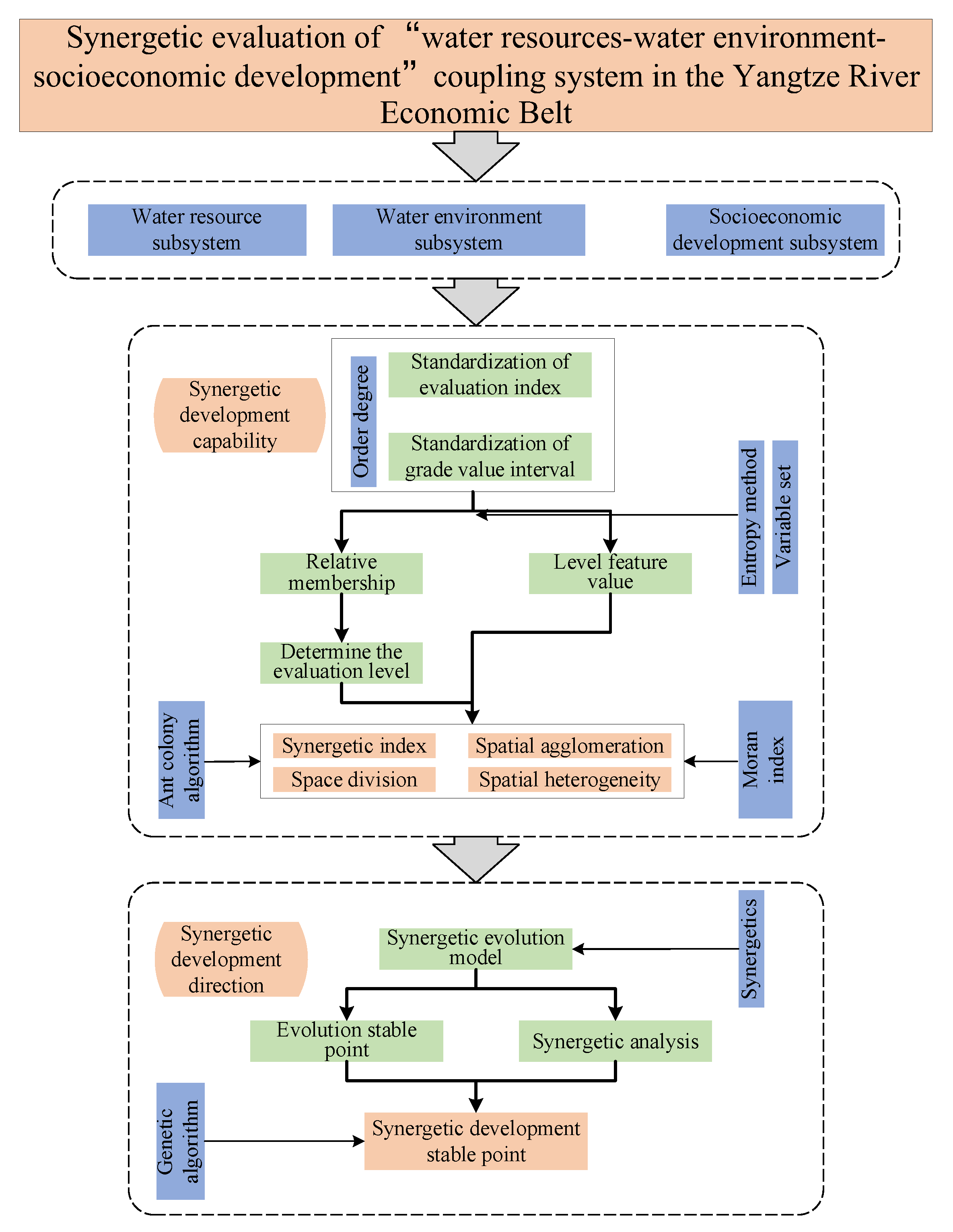
2.4. Technology Roadmap

The calculation process of the synergetic evaluation of the “water resource–water environment–socioeconomic development” coupling system in the Yangtze River Economic Belt in this study is as follows (Figure 4).

3. Results and Discussion

3.1. Yangtze River Economic Belt

3.1.1. Synergetic Development Capability

According to the water resource subsystem, water environment subsystem, and socioeconomic development subsystem, the synergetic development capability of the “water resource–water environment–socioeconomic development” coupling system in the Yangtze River Economic Belt was evaluated. To eliminate the influence of dimension, the order degree was used to calculate the synergetic development capability. Additionally, the order degree is positive, and the larger the better. In addition, this study mainly used the grade characteristic value to represent the synergetic development capability.
According to the division standard of the synergetic development capability (Table 3), the optimal interval matrix of each subsystem was determined as follows.
I = ( [ 0 , 0.2 ]     [ 0.2 , 0.3 ]     [ 0.3 , 0.4 ]     [ 0.4 , 0.5 ]     [ 0.5 , 1 ] [ 0 , 0.2 ]     [ 0.2 , 0.3 ]     [ 0.3 , 0.4 ]     [ 0.4 , 0.5 ]     [ 0.5 , 1 ] [ 0 , 0.2 ]     [ 0.2 , 0.3 ]     [ 0.3 , 0.4 ]     [ 0.4 , 0.5 ]     [ 0.5 , 1 ] )
According to the matrix I and formula 6, the gradual change point matrix K of the relative membership degree of each subsystem to the five grades was obtained.
K = ( 0         0.225         0.335       0.475         1 0         0.225         0.335       0.475         1 0         0.225         0.335       0.475         1 )
According to Formula (7) and Formula (8), the relative membership degree of synergetic development capability relative to five grades was calculated. Finally, the grade characteristic values of the synergetic development capability can be obtained based on Formulas 10 and 11 (Table 4).
The synergetic development capability of the “water resource–water environment–socioeconomic development” coupling system in the Yangtze River Economic Belt presented a fluctuating upward trend, falling from 2.61 in 1999 to 1.35 in 2011 and rising to 4.27 in 2018 (Figure 6 and Table 4). Specifically, the change trend could be divided into two stages with 2011 as the demarcation point. The first stage was from 1999 to 2011, showing slight fluctuations. The second stage was from 2012 to 2018, showing steady improvement. This means that with the rapid socioeconomic development of the Yangtze River Economic Belt in recent years, water resources and water environment have also been well developed and protected.

3.1.2. Synergetic Evolution Stable Point

Based on the calculation result of the order degree and accelerated genetic algorithm (AGA), the objective functions of the water resource subsystem, water environment subsystem, and socioeconomic development subsystem can be obtained:
Z 1 = min i = 1 20 [ Y 1 α 1 X ¯ 1 ( 1 X ¯ 1 β 12 X ¯ 2 β 13 X ¯ 3 ) ] 2
Z 2 = min i = 1 20 [ Y 2 α 2 X ¯ 2 ( 1 X ¯ 2 β 21 X ¯ 1 β 23 X ¯ 3 ) ] 2
Z 3 = min i = 1 20 [ Y 3 α 3 X ¯ 3 ( 1 X ¯ 3 β 31 X ¯ 1 β 32 X ¯ 2 ) ] 2
The initial interval range of α and β is [−1,1] and [−3,3], and the value of each parameter was obtained (Table 5). According to the value of each parameter, p , q , and r corresponding to the 5 equilibrium points of E 1 ( 0 , 0 , 0 ) , E 2 ( 0 , 0 , 1 ) , E 3 ( 0 , 1 , 0 ) , E 4 ( 1 , 0 , 0 ) , and E 5 ( x 1 , x 2 , x 3 ) can be obtained (Table 6).
Since α 3 > α 1 > α 2 > 0 , the water resource subsystem, water environment subsystem, and socioeconomic subsystem have all been in an evolutionary state. The evolution speed of the socioeconomic subsystem was the fastest, while the water environment subsystem was the slowest. For the Yangtze River Economic Belt as a whole, the water resource subsystem, water environment subsystem, and socioeconomic subsystem have all developed in recent years. In particular, with the improvement of science and technology, the social economy has always been in a relatively high development trend, and the water resources and water environment have also improved to a certain extent.
β 12 and β 21 show that the water resource subsystem and water environment subsystem in the Yangtze River Economic Belt have a win–win relationship. Due to the protection of water resource, the improvement of water resource utilization efficiency, the enhancement of the water resource matching coefficient, and the increase in ecological water supply, the water environment quality not only improved, but the sound development of the circulation process of water resource also was promoted. Therefore, the water resource subsystem and water environment subsystem had a cooperative relationship. Meanwhile, the promulgation of a series of water resource protection measures in the Yangtze River Economic Belt, such as the “Yangtze River Protection Law”, realized the synergetic development of the water resource subsystem and water environment subsystem [31].
β 13 and β 31 show that the water resource subsystem and socioeconomic development subsystem in the Yangtze River Economic Belt have a lose–lose relationship. The development of the social economy is not conducive to the sustainable use of water resource, and the protection of water resource in turn inhibits the development of the social economy. The main reason is that water resource and socioeconomic development are irreplaceable, and all kinds of production factors are limited within a certain area. Then, in the process of distribution, due to the exclusivity of each subsystem, the water resource subsystem and socioeconomic development subsystem will inevitably compete for their own evolution.
β 23 and β 32 show that the water environment subsystem and socioeconomic development subsystem in the Yangtze River Economic Belt had a lose–lose relationship. Socioeconomic development has more industrial emissions and human input, which leads to the deterioration of the water environment. At the same time, the governance of the water environment will inevitably put forward higher requirements and restrictions on socioeconomic development. Government departments did not take economic growth as the only administrative goal, and they formulated many guidelines and policies for water environmental protection. However, they are still in the transition of “development before protection” or “protection before development”.
According to the judgment of equilibrium point stability (Table 6), only E 5 satisfies p < 0 , q < 0 , and r < 0 ; that is, the water resource subsystem, water environment subsystem, and socioeconomic development subsystem in the Yangtze River Economic Belt evolve toward a stable point E 5 , and the stable point is E 5 ( 0.8625 , 0.8236 , 1.5841 ) . E 5 shows the limit value of the “water resource–water environment–socioeconomic development” coupling system in the Yangtze River Economic Belt under the current conditions. With the continuous development of the coupling system, the three subsystems are in a state of synergetic evolution. Through competition among the subsystems, the vitality of the synergetic evolution of the coupling system is stimulated. Through cooperation among the subsystems, the overall development space of the coupling system is expanded. Finally, the coupling system develops toward a stable point E 5 . However, it should be noted that with the development of science and technology, the rational protection of water resources, the scientific management of water environment, and the rapid development of social economy, the coupling system is likely to form new vitality and power, thereby moving toward a higher stable point.

3.2. Provinces

3.2.1. Rank-Size Rule

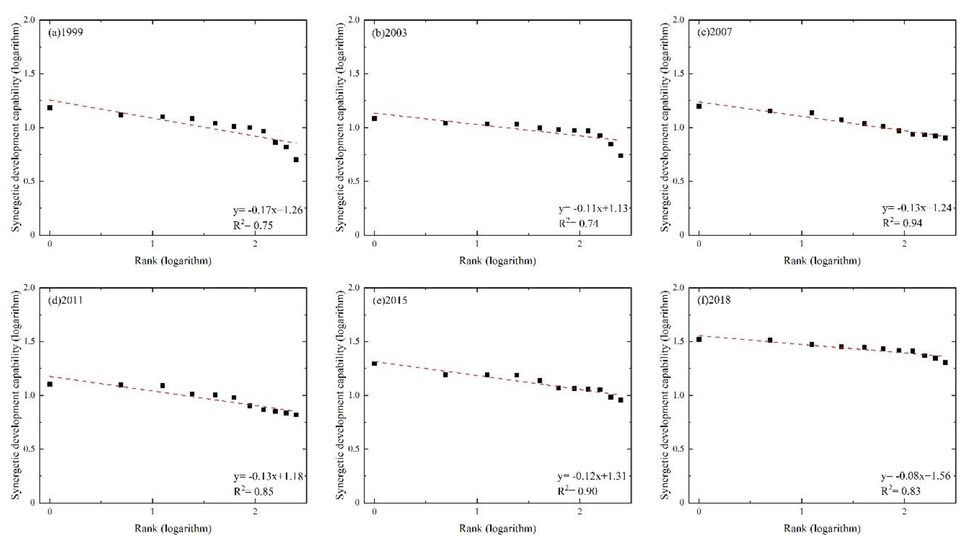
The synergetic development capability and its rank of the “water resource–water environment–socioeconomic development” coupling system in 11 provinces obeyed Zipf’s rank-size rule. The average goodness of fit reached 85.62% (Figure 5). Moreover, although the synergetic development capability of the best and worst provinces still deviated from the rank-size rule curve, the degree of deviation gradually decreased. The absolute values of the slopes of the fitting curves were all less than 1 and had a gradual downward trend from 0.17 in 1999 to 0.08 in 2018, indicating that the synergetic development capability in 11 provinces gradually decentralized; that is, the synergetic development capability gradually diversified, and the internal changes were large. The downward trend in absolute values of the slopes of the fitting curves also means that the synergetic development capability in 11 provinces rarely performs well in all aspects of the water resource subsystem, water environment subsystem, and socioeconomic development subsystem, and there is still great room for improvement in the future.

3.2.2. Spatiotemporal Characteristics

The synergetic development capability of the “water resource–water environment–socioeconomic development” coupling system in 11 provinces showed that the spatial characteristics of the west were better than those of the east and the south were better than those of the north, and the temporal characteristics gradually improved (Figure 6). Generally, the synergetic development capability in 11 provinces was sorted as Yunnan > Zhejiang > Guizhou> Jiangxi > Sichuan > Chongqing > Hunan > Shanghai > Anhui> Hubei> Jiangsu. In 2001, 2009 and 2011, there were more than nine provinces with negative growth. In recent years, with the introduction of a series of national environmental protection policies, 11 provinces have maintained growth trends.
Taking Shanghai as an example, the synergetic development capability steadily increased from 2.27 in 1999 to 4.43 in 2018. It can be divided into three stages, with turning points in 2005 and 2013. Specifically, the synergetic development capability was at the bottom before 2005 (10th and 11th), increased to the middle position (7th and 8th) from 2005 to 2013, and then improved to the better position (4th and 5th) after 2013. In contrast, the average growth rate from 1999 to 2018 was 3.66%, ranking second. The main factors restricting Shanghai’s synergetic development capability are the water resource endowment and population conditions. Shanghai has a high population density and a large demand for water resources. The total water supply is much greater than the total amount of water resources. The average annual water resource deficit from 1999 to 2018 was 7.66 × 109 m3/a, and the annual per capita water resource deficit was 382.19 m3. Therefore, water resources are facing extreme shortages. However, Shanghai has actively improved its response strategies. While the economy is developing at a high speed, efforts to replenish water for the ecological environment and investment in environmental protection have increased, to steadily improve the synergetic development capability.
In general, the synergetic development capability of the “water resource–water environment–socioeconomic development” coupling system in 11 provinces is different, but it can be divided into 5 categories. The first category is represented by Shanghai and Jiangsu. The water resource subsystem and water environment subsystem are poor, but the socioeconomic development subsystem is extremely good. With the increase in government regulation, the synergetic development capability has improved significantly. The second category is just the opposite, represented by Yunnan and Guizhou, with an excellent water resource subsystem and water environment subsystem, but the socioeconomic subsystem is poor and the overall synergetic development capability is relatively good. The third category is represented by Chongqing and Jiangxi. The water resource subsystem, water environment subsystem, and socioeconomic development subsystem are all in the middle position, and the overall synergetic development capability is also in the middle level. The fourth category is represented by Hubei and Hunan. One subsystem is poor, the other two subsystems are in the middle position, and the overall synergetic development capability is at the low-middle level. The fifth category is relatively perfect, represented by Zhejiang. The water resource subsystem, water environment subsystem, and socioeconomic development subsystem are all excellent, and the overall synergetic development capability is basically in first and second place.

3.2.3. Spatial Agglomeration

The spatial agglomeration effect is mainly used to investigate the integration level of regional development. This study took ArcGIS and GeoDa to calculate the global autocorrelation Moran’s I, P (p < 0.05) and Z in 11 provinces from 1999 to 2018 (Table 7). The Moran’s I index of synergetic development capability in 11 provinces was positive, indicating a positive global autocorrelation. Specifically, the study can be divided into three stages. The first stage was from 1999 to 2005, and the global Moran’s I index exhibited a downward trend from 0.25 in 1999 to 0.07 in 2005, indicating that the autocorrelation is weakened. The second stage was from 2006 to 2009, and the global Moran’s I index showed an upward trend from 0.12 in 2006 to 0.29 in 2009, indicating that the autocorrelation increased. The third stage was from 2010 to 2018, and the global Moran’s I index exhibited a downward trend from 0.18 in 2010 to 0.01 in 2018, indicating that the autocorrelation weakened. From the perspective of the Z value, its fluctuation characteristics were completely consistent with Moran’s I index, but all were less than 1.96, except in 2008 and 2009, indicating that the synergetic development capability from 1999 to 2018 has a certain spatial autocorrelation, but the overall aggregation characteristics are not obvious.
In general, the synergetic development capability of the “water resource–water environment–socioeconomic development” coupling system in 11 provinces is not in a random state, but some provinces are clustered in space. This shows that it has not reached the goal of synergetic development, and the level of integration still needs to be improved.

3.2.4. Spatial Heterogeneity

Although the global Moran’s I index can describe the spatial autocorrelation of the coupling system as a whole, it cannot reflect the spatial dependence of specific areas within a region. The local Moran’s I index can compensate for the shortcomings and describe the local autocorrelation among various areas within a region. In this study, the LISA (local indicators of spatial association) is selected to analyze the local autocorrelation of the coupling system. The synergetic development capability in 11 provinces has obvious regional differentiation characteristics, and it is clearly divided into three stages (Figure 7).
In the first stage, the aggregate type was mainly positive autocorrelation, and it was relatively stable. The high-high type was Guizhou, indicating that Guizhou and its surrounding area have strong synergetic development capability. The low-low type was Anhui, indicating that the synergetic development capability among Anhui and its surrounding area is relatively low. There was no low-high type. The high-low type was Zhejiang, indicating that Zhejiang’s synergetic development capability is far greater than that of the surrounding regions. In the second stage, there is only the high-low type (Zhejiang), which indicates that Zhejiang’s synergetic development capability is still relatively strong and far greater than that of the neighboring regions. In the third stage, only the low-low type (Chongqing) indicates that the synergetic development capability of Chongqing and surrounding provinces is relatively low.
From 1999 to 2018, although water resource and water environment conditions in the western region were superior, they were not in a good matching state with socioeconomic development. The advantages of synergetic development capability have gradually declined. Meanwhile, although the eastern region had poor water resource and water environment conditions, the region paid attention to sustainable development, and the synergetic development capability was gradually improving.

3.2.5. Synergetic Evolution Stable Point

For the water resource subsystem (Table 8), α 1 < 0 in Hunan, Guizhou, and Yunnan indicates that the water resource subsystem is in a degradation state. α 1 > 0 in other provinces indicates that the water resource subsystem is in an evolutionary state. The evolutionary rate in 11 provinces was sorted as Yunnan < Guizhou < Hunan < Anhui < Chongqing < Sichuan < Zhejiang < Hubei < Jiangxi < Jiangsu< Shanghai. The evolutionary rate improved from west to east. However, it should be noted that the degradation state does not mean that the water resource subsystem is poor, but that regional development has not effectively paid attention to the overall protection and utilization of water resources. Taking Yunnan as an example, the water resource endowment is excellent, but the socioeconomic development and water use efficiency are low.
For the water environment subsystem, α 2 < 0 in Jiangxi, Hubei, Chongqing, Guizhou, and Yunnan indicates that the water environment subsystem is in a degradation state. α 2 > 0 in other provinces indicates that the water environment subsystem is in an evolutionary state. The evolutionary rate in 11 provinces was sorted as Guizhou < Yunnan < Hubei < Chongqing < Jiangxi < Hunan < Sichuan < Jiangsu < Zhejiang < Anhui < Shanghai. Similarly, the evolutionary rate improved from west to east, and the degradation state does not mean that the water environment subsystem is poor. Taking Shanghai as an example, the water environment subsystem is evolving the fastest, but the water environment quality is poor. The main reason is that the government’s relevant governance and protection measures are strict. The wastewater discharge compliance rate and investment in environmental protection are at the forefront in 11 provinces.
For the socioeconomic development subsystem, α 3 > 0 in all 11 provinces indicates that the socioeconomic development subsystem is in an evolutionary state. The evolutionary rate in the 11 provinces was sorted as Zhejiang < Anhui < Shanghai < Hunan < Sichuan < Hubei < Chongqing < Guizhou < Yunnan < Jiangxi < Jiangsu. Contrary to the water resource subsystem and water environment subsystem, the evolutionary rate gradually slowed down from west to east. The main reason is that the social and economic factors in the western region are weak, and the development speed is higher than that of the eastern region. However, the socioeconomic development level in the eastern region was much higher than in the western region.
Both β 12 and β 21 in 11 provinces were negative, indicating that the water resource environment subsystem and water environment subsystem in 11 provinces all have a win–win relationship. β 13 and β 31 in Shanghai, Jiangsu, Zhejiang, Anhui, Jiangxi, Hubei, Chongqing, and Sichuan were all positive, indicating that water resource subsystem and socioeconomic development subsystem are in a lose–lose relationship. β 13 was positive and β 31 was negative in Hunan, Guizhou and Yunnan, indicating that the water resource subsystem and socioeconomic development subsystem have a complementary relationship between winning and losing. Specifically, socioeconomic development has squeezed the space for the rational use of water resources, but it is far from reaching the water resource load. Therefore, the water resource subsystem promotes the socioeconomic development subsystem, and the competition between the two subsystems is unidirectional. β 23 and β 32 in Shanghai, Jiangsu, Zhejiang, Anhui, Hubei, Hunan, Chongqing, and Sichuan were all positive, indicating that the water environment subsystem and the socioeconomic subsystem are in a lose-lose relationship. β 23 was positive and β 32 was negative in Jiangxi, Guizhou, and Yunnan, indicating that the water environment subsystem and the socioeconomic subsystem have a complementary relationship between winning and losing.
The stable point of the water resource subsystem in 11 provinces was sorted as Jiangsu < Shanghai < Anhui < Hubei < Chongqing < Zhejiang < Hunan < Guizhou < Jiangxi < Sichuan < Yunnan. Yunnan has the highest stable point due to its superior natural condition, while Shanghai and Jiangsu have the lowest stable points due to the extreme water supply and demand. The stable point of the water environment subsystem in 11 provinces was sorted as Hunan < Hubei < Sichuan < Jiangxi < Anhui < Jiangsu < Shanghai < Chongqing < Yunnan < Guizhou < Zhejiang. Zhejiang has the highest stable point due to strict control of the water environment, while Hunan has the lowest stable point due to the low water environment carrying capacity. The stable point of the socioeconomic development subsystem in 11 provinces was sorted as Anhui < Sichuan < Yunnan < Hubei < Hunan < Jiangxi < Chongqing < Guizhou < Jiangsu < Zhejiang < Shanghai. With the rapid development of science and technology, the water use efficiency is high and the industrial structure is optimized, and the stable point in Shanghai is the highest.

3.3. Cities

3.3.1. Rank-Size Rule

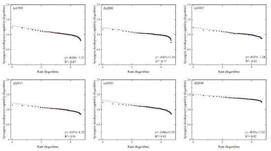
Similar to 11 provinces, the synergetic development capability and its rank of the “water resource–water environment–socioeconomic development” coupling system in 110 cities obeyed Zipf’s rank-size rule. The average goodness of fit reached 87.33% (Figure 8). Moreover, although the synergetic development capability of the best and worst provinces still deviated from the rank-size rule curve, the degree of deviation gradually decreased. The synergetic development capability in 110 cities was gradually decentralized. Due to the great change in a certain subsystem in a certain period of time, the rank of some cities fluctuates greatly, which eventually reduces the rank characteristics of different cities.

3.3.2. Spatiotemporal Characteristics

The synergetic development capability of the “water resource–water environment–socioeconomic development” coupling system in 110 cities showed a trend of increasing from south to north and from west to the east in space and gradually improving over time (Figure 9). Specifically, from the perspective of spatial distribution, there was regional heterogeneity in the synergetic development capability among the western region, central region, and eastern region. The southwest region was a high-value gathering area, with Ya’an in Sichuan and Pu’er in Yunnan as excellent cities for water resources and water environments. The southeastern region was also a high-value gathering area, with Shanghai and Hangzhou as the mega-economic central cities and Lishui, Zhoushan and Huangshan as the regional central cities, which gradually entered the stage of synergetic development. The central region’s synergetic development capability was poor. However, in view of the rapid social and economic development of Wuhan, Changsha and other provincial capital cities, the “siphon effect” in these cities is greater than the “radiation effect”.

3.3.3. Spatial Agglomeration

The global Moran’s I index of the coupling system in 110 cities was positive, indicating a positive global autocorrelation (Table 9). Specifically, the research period could be divided into three stages. The first stage was from 1999 to 2006, and the global Moran’s I index was in a volatility stage that first decreased and then increased. The second stage was from 2007 to 2013, the global Moran’s I index basically fluctuated at approximately 0.38, and the autocorrelation was relatively stable. The third stage was from 2014 to 2018; the global Moran’s I index showed a trend of first increasing and then decreasing, and the autocorrelation fluctuated greatly. In general, the autocorrelation of the coupling system in 110 cities increased from 1999 to 2018, and its autocorrelation and aggregation characteristics were much greater than those of 11 provinces.

3.3.4. Spatial Heterogeneity

Regarding the synergetic development capability of the “water resource–water environment–socioeconomic development” coupling system in 110 cities, it can be found that the spatial autocorrelation types have obvious regional heterogeneity characteristics (Figure 10). Spatially, the high-high type was mainly concentrated in the southwest of Yunnan, eastern Jiangxi and southern of Zhejiang. The low-low type was mainly concentrated in northern of Anhui, Jiangsu and most of Hubei. The low-high type was less common, mainly around parts of southern Zhejiang. The high-low type was also less common, mainly around parts of Hubei and Jiangsu. In terms of time, there are two trends in the high-high region. Southwestern Yunnan gradually shrank, while eastern Jiangxi and southern Zhejiang expanded first and then shrank. For the low-low type regions, the eastern region gradually shrank and tended to transfer to the western region. Low-high and high-low type regions mainly changed around high-high and low-low type regions.

3.3.5. Urban Agglomeration Spatial Pattern

Although the synergetic development capability of the “water resource–water environment–socioeconomic development” coupling system in 110 cities is better developed around the three major urban agglomerations of the Yangtze River Economic Belt (Yangtze River Delta, middle reaches of the Yangtze River and Chengdu-Chongqing), the differences among the three subsystems are quite large. Based on the plan of the “National Major Function Zone Planning” and the three subsystems, 110 cities are subdivided into 9 secondary urban agglomerations (Table 10 and Table 11): the Yangtze River Delta, the Northern Jiangsu–Anhui, the Southern Anhui, the Nanchang, the Changsha–Zhuzhou–Xiangtan, the Wuhan, the Chengdu–Chongqing, the Central Yunnan, and the Central Guizhou (Figure 11).

3.3.6. Synergetic Evolution Stable Point

For the water resource subsystem, cities with α 1 < 0 account for 45.45% of the Yangtze River Economic Belt, indicating that the water resource subsystem of these cities is in a degraded state. Specifically, the cities with the most severe degradation of the water resource subsystem are Ezhou in Hubei, Chizhou and Anqing in Anhui. In general, similar to 11 provinces, the evolution of the water resource subsystem gradually increased from west to east. For the water environment subsystem, cities with α 2 < 0 account for 55.45% of the Yangtze River Economic Belt, indicating that the water environment subsystem of these cities is in a degraded state. Specifically, the cities with the most severe degradation of the water environment subsystem are Changsha in Hunan, Wuhan in Hubei and Qujing in Yunnan. The evolution of the water environment subsystem also gradually increased from west to east. For the socioeconomic development subsystem, α 3 > 0 in all cities indicates that all cities are in an evolutionary state. The cities with the best evolution of the socioeconomic development subsystem are Hangzhou in Zhejiang, Wuhan in Hubei and Changsha in Hunan. Spatially, it is faster around the three major urban agglomerations.
The evolution speed can be divided into six categories. The first category is represented by Hangzhou in Zhejiang ( α 1 > α 2 > α 3 ); the water resource subsystem and water environment subsystem are evolving faster than the socioeconomic system. The second category is represented by Yangzhou and Nanjing in Jiangsu ( α 1 > α 3 > α 2 ); the water resource subsystem has the fastest evolution speed, while the water environment subsystem has the slowest evolution speed. The third category is represented by Wuhan in Hubei and Yiyang in Hunan ( α 2 > α 3 > α 1 ); the water environment subsystem has the fastest evolution speed, while the water resource subsystem has the slowest evolution speed. The fourth category is represented by Chengdu in Sichuan and Hefei in Anhui ( α 2 > α 1 > α 3 ); the water environment subsystem has the fastest evolution speed, while the socioeconomic development subsystem has the slowest evolution speed. The fifth category is represented by Tongren in Guizhou and Suzhou in Jiangsu ( α 3 > α 1 > α 2 ); the socioeconomic development subsystem has the fastest evolution speed, while the water environment subsystem has the slowest evolution speed. The sixth category is represented by Kunming in Yunnan and Guiyang in Guizhou ( α 3 > α 2 > α 1 ); the socioeconomic development subsystem has the fastest evolution speed, while the water resource subsystem has the slowest evolution speed. Generally, for 110 cities, the western region should pay more attention to the socioeconomic development, the central region should pay more attention to the improvement of the water environment, and the eastern region should pay more attention to the protection of water resources.
The stable point of the coupling system’s development is the best state in which the system can evolve under the existing conditions. For the water resource subsystem, the contradiction between the water supply and demand in Shanghai was prominent. In addition, the stable point was the lowest, which was 0.3897. Pu’er has superior water resource endowment and a good water resource matching pattern. In addition, the stable point was the highest, which was 1.3855. For the water environment subsystem, Chengdu had larger anthropogenic inputs and severe industrial emissions. In addition, the stable point was the lowest, which is 0.6108. Zhoushan had sufficient protection measures and complete governance investment, and the stable point was the highest, which was 0.9908. For socioeconomic development, Yichun had a slower economic growth rate and lower economic efficiency, and the stable point was the lowest, which was 1.4657. Shanghai’s science and technology development is rapid and the industrial structure is optimized. Therefore, the stable point was the highest at 2.2152.

4. Conclusions

In this study, we proposed a model-based simulation framework that can determine the regional synergetic development characteristics of a “water resource–water environment–socioeconomic development” coupling system. The core of the model framework is the synergetic development capability based on a variable set and an optimal synergetic evolution stable point based on synergetic theory. We demonstrated the applicability of the proposed model-based simulation framework in the Yangtze River Economic Belt. From this study, the following conclusions were obtained:
(1)
For the Yangtze River Economic Belt, the synergetic development capability of the coupling system showed a fluctuating upward trend; 2011 was the mutation point, which slightly fluctuated before 2011, and it steadily rose after 2011. The three subsystems were all in an evolutionary state, and the evolution speed was sorted by socioeconomic development > water resources > water environment. Water resources and water environment had a win–win relationship, while water resources (water environment) and socioeconomic development had a lose–lose relationship. The synergetic evolution stable point was E 5 ( 0.8625 , 0.8236 , 1.5841 ) .
(2)
For the synergetic development capability of 11 provinces and 110 cities, the spatial trend showed that the west was better than the east and the south was better than the north, and the temporal trend was gradually becoming better. The synergetic development capability and its rank obeyed Zipf’s rank-size rule, and the degree of deviation gradually reduced. Moreover, the “siphon effect” in the central cities was greater than the “radiation effect”.
(3)
The urban agglomerations of the Yangtze River Economic Belt can be divided into the Yangtze River Delta, Northern Jiangsu-Anhui, Southern Anhui, Nanchang, Changsha–Zhuzhou–Xiangtan, Wuhan, Chengdu–Chongqing, Central Yunnan, and Central Guizhou. The western, central, and eastern regions paid more attention to socioeconomic development, water environment improvement, and water resource protection, respectively.

Author Contributions

Z.Z. prepared the conceptualization, methodology, validation, data curation, data interpretation, and writing. H.W. prepared the conceptualization and data curation. L.Z. and X.L. prepared the methodology. All authors have read and agreed to the published version of the manuscript.

Funding

This research was supported by the National Key Research and Development Program of China (2019YFC0408902).

Informed Consent Statement

Not applicable.

Data Availability Statement

Not applicable.

Acknowledgments

The authors would like to thank the editors and the anonymous reviewers for their crucial comments, which helped improve the quality of this paper.

Conflicts of Interest

The manuscript has not been published elsewhere, and it has not been submitted simultaneously for publication elsewhere. We also have no conflicts of interest to disclose. All authors have seen and approved the manuscript and have contributed significantly to the paper.

References

  1. Zhao, Z.; Wang, H.; Wang, C.; Li, W.; Chen, H.; Deng, C. Changes in Reference Evapotranspiration over Northwest China from 1957 to 2018: Variation Characteristics, Cause Analysis and Relationships with Atmospheric Circulation. Agric. Water Manag. 2020, 231, 105958. [Google Scholar] [CrossRef]
  2. Brown, L.R.; Halweil, B. China’s Water Shortage Could Shake World Food Security. World Watch 1998, 11, 6–10. [Google Scholar]
  3. Zhao, Z.; Wang, H.; Zhang, Y.; Deng, C.; Xie, Q.; Wang, C. Problems and Countermeasures of River Management in the Process of Rapid Urbanization in China. Water 2020, 12, 2260. [Google Scholar] [CrossRef]
  4. Zhao, Z.; Wang, H.; Gong, S.; Wang, C. Water Quota System in China: Problems and Countermeasures. Water Supply 2021, 21, 1701–1717. [Google Scholar] [CrossRef]
  5. Davis, G.A.; Tilton, J.E. The Resource Curse. Nat. Resour. Forum 2005, 29, 233–242. [Google Scholar] [CrossRef]
  6. Xie, X.; Li, K.; Liu, Z.; Ai, H. Curse or Blessing: How Does Natural Resource Dependence Affect City-Level Economic Development in China? Aust. J. Agric. Resour. Econ. 2021, 65, 413–448. [Google Scholar] [CrossRef]
  7. Wang, C.; Meng, Q. Research on the Sustainable Synergetic Development of Chinese Urban Economies in the Context of a Study of Industrial Agglomeration. Sustainability 2020, 12, 1122. [Google Scholar] [CrossRef]
  8. Deen, A.; Silver, C.S.; Defries, R. One Earth, One Future—Our Changing Global Environment. Harv. Environ. Law Rev. 1991, 15, 319–325. [Google Scholar]
  9. Anonymous. Rio Declaration on Environment and Development. Environ. Conserv. 1992, 19, 366–368. [Google Scholar] [CrossRef]
  10. Wysokinska, Z. Millenium Development Goals/UN And Sustainable Development Goals/UN As Instruments For Realising Sustainable Development Concept In The Global Economy. Comp. Econ. Res. 2017, 20, 101–118. [Google Scholar] [CrossRef]
  11. Caviglia-Harris, J.L.; Chambers, D.; Kahn, J.R. Taking the “U” out of Kuznets A Comprehensive Analysis of the EKC and Environmental Degradation. Ecol. Econ. 2009, 68, 1149–1159. [Google Scholar] [CrossRef]
  12. Agras, J.; Chapman, D. A Dynamic Approach to the Environmental Kuznets Curve Hypothesis. Ecol. Econ. 1999, 28, 267–277. [Google Scholar] [CrossRef]
  13. Katz, D. Water Use and Economic Growth: Reconsidering the Environmental Kuznets Curve Relationship. J. Clean. Prod. 2015, 88, 205–213. [Google Scholar] [CrossRef]
  14. Katircioglu, S.; Katircioglu, S. Testing the Role of Fiscal Policy in the Environmental Degradation: The Case of Turkey. Environ. Sci. Pollut. Res. 2018, 25, 5616–5630. [Google Scholar] [CrossRef] [PubMed]
  15. Panayotou, T. Demystifying the Environmental Kuznets Curve: Turning a Black Box into a Policy Tool. Environ. Dev. Econ. 1997, 2, 465–484. [Google Scholar] [CrossRef]
  16. Laturnus, G.; Marty, A.; Gallet, G.; Reimeringer, J.N. Planning and Quality Policies at Electricite de France. In Proceedings of the 12th International Conference on Electricity Distribution, Birmingham, UK, 17–21 May 1993; Volume 6, pp. 1–5. [Google Scholar]
  17. Friedl, B.; Getzner, M. Determinants of CO2 Emissions in a Small Open Economy. Ecol. Econ. 2003, 45, 133–148. [Google Scholar] [CrossRef]
  18. Hu, Y.; Yao, L.; Hu, Q. Evaluation of Water Resources Carrying Capacity in Jiangxi Province Based on Principal Component Analysis. J. Coast. Res. 2020, 105, 147–150. [Google Scholar] [CrossRef]
  19. Xu, J.; Huang, G.; Li, Z.; Chen, J. A Two-Stage Fuzzy Chance-Constrained Water Management Model. Environ. Sci. Pollut. Res. 2017, 24, 12437–12454. [Google Scholar] [CrossRef]
  20. Mirchi, A.; Madani, K.; Watkins, D.; Ahmad, S. Synthesis of System Dynamics Tools for Holistic Conceptualization of Water Resources Problems. Water Resour. Manag. 2012, 26, 2421–2442. [Google Scholar] [CrossRef]
  21. Yafeng, Y.; Shuxin, G.; Hongrui, W.; Ziyang, Z.; Bo, Y. New Model for Water Resources Spatial Equilibrium Evaluation and Its Application. Adv. Water Sci. 2021, 32, 33–44. [Google Scholar]
  22. Zhang, Y.; Sun, M.; Yang, R.; Li, X.; Zhang, L.; Li, M. Decoupling Water Environment Pressures from Economic Growth in the Yangtze River Economic Belt, China. Ecol. Indic. 2021, 122, 107314. [Google Scholar] [CrossRef]
  23. Chen, W.; Zhao, H.; Li, J.; Zhu, L.; Wang, Z.; Zeng, J. Land Use Transitions and the Associated Impacts on Ecosystem Services in the Middle Reaches of the Yangtze River Economic Belt in China Based on the Geo-Informatic Tupu Method. Sci. Total Environ. 2020, 701, 134690. [Google Scholar] [CrossRef] [PubMed]
  24. Zhu, W.; Wang, M.; Zhang, B. The Effects of Urbanization on PM2.5 Concentrations in China’s Yangtze River Economic Belt: New Evidence from Spatial Econometric Analysis. J. Clean. Prod. 2019, 239, 118065. [Google Scholar] [CrossRef]
  25. Xu, J.; Wang, Y. Water Problems and Their Countermeasures in the Protection and Developing of the Yangtze River. J. Yangtze River Sci. Res. Inst. 2020, 37, 1–6. [Google Scholar]
  26. Li, S.; Meng, W.; Xie, Y. Forecasting the Amount of Waste-Sewage Water Discharged into the Yangtze River Basin Based on the Optimal Fractional Order Grey Model. Int. J. Environ. Res. Public Health 2018, 15, 20. [Google Scholar] [CrossRef]
  27. Peng, M.; Xu, H.; Qu, C.; Xu, J.; Chen, L.; Duan, L.; Hao, J. Understanding China’s Largest Sustainability Experiment: Atmospheric and Climate Governance in the Yangtze River Economic Belt as a Lens. J. Clean. Prod. 2021, 290, 125760. [Google Scholar] [CrossRef]
  28. Kong, Y.; He, W.; Yuan, L.; Zhang, Z.; Gao, X.; Zhao, Y.; Degefu, D.M. Decoupling Economic Growth from Water Consumption in the Yangtze River Economic Belt, China. Ecol. Indic. 2021, 123, 107344. [Google Scholar] [CrossRef]
  29. Haken, H.; Kelso, J.; Bunz, H. A Theoretical-Model of Phase-Transitions in Human Hand Movements. Biol. Cybern. 1985, 51, 347–356. [Google Scholar] [CrossRef]
  30. Chen, S. Theory and Model of Engineering Variable Fuzzy Set—Mathematical Basis for Fuzzy Hydrology and Water Resources. J. Dalian Univ. Technol. 2005, 02, 308–312. [Google Scholar]
  31. Shi, W.; Wu, Y.; Sun, X.; Gu, X.; Ji, R.; Li, M. Environmental Governance of Western Europe and Its Enlightenment to China: In Context to Rhine Basin and the Yangtze River Basin. Bull. Environ. Contam. Toxicol. 2021, 106, 819–824. [Google Scholar] [CrossRef]
Figure 1. Location of the Yangtze River Economic Belt administrative division.
Figure 1. Location of the Yangtze River Economic Belt administrative division.
Water 14 02851 g001
Figure 2. Synergetic relationship of the “water resource–water environment–socioeconomic development” coupling system.
Figure 2. Synergetic relationship of the “water resource–water environment–socioeconomic development” coupling system.
Water 14 02851 g002
Figure 3. Evaluation index of the “water resource–water environment–socioeconomic development” coupling system.
Figure 3. Evaluation index of the “water resource–water environment–socioeconomic development” coupling system.
Water 14 02851 g003
Figure 4. Technology roadmap of this study.
Figure 4. Technology roadmap of this study.
Water 14 02851 g004
Figure 5. The rank-size rule of the coupling system in 11 provinces.
Figure 5. The rank-size rule of the coupling system in 11 provinces.
Water 14 02851 g005
Figure 6. The synergetic development capability of the coupling system in 11 provinces from 1999 to 2018.
Figure 6. The synergetic development capability of the coupling system in 11 provinces from 1999 to 2018.
Water 14 02851 g006
Figure 7. The spatial heterogeneity of the coupling system in 11 provinces from 1999 to 2018.
Figure 7. The spatial heterogeneity of the coupling system in 11 provinces from 1999 to 2018.
Water 14 02851 g007
Figure 8. The rank-size rule of the coupling system in 110 cities.
Figure 8. The rank-size rule of the coupling system in 110 cities.
Water 14 02851 g008
Figure 9. The synergetic development capability of the coupling system in 110 cities from 1999 to 2018.
Figure 9. The synergetic development capability of the coupling system in 110 cities from 1999 to 2018.
Water 14 02851 g009
Figure 10. The spatial heterogeneity of the coupling system in 110 cities from 1999 to 2018.
Figure 10. The spatial heterogeneity of the coupling system in 110 cities from 1999 to 2018.
Water 14 02851 g010
Figure 11. The urban agglomeration spatial pattern in 110 cities.
Figure 11. The urban agglomeration spatial pattern in 110 cities.
Water 14 02851 g011
Table 1. Distribution statistics of 110 cities in the Yangtze River Economic Belt.
Table 1. Distribution statistics of 110 cities in the Yangtze River Economic Belt.
ProvinceCityNumber
ShanghaiShanghai (Municipality directly under the central government)1
JiangsuChangzhou, Xuzhou, Nanjing, Huaan, Nantong, Suqian, Wuxi, Yangzhou, Yancheng, Suzhou, Taizhou, Zhenjiang, Lianyungang13
ZhejiangHangzhou, Ningbo, Wenzhou, Jiaxing, Huzhou, Shaoxing, Jinhua, Quzhou, Zhoushan, Taizhou, Lishui11
AnhuiHefei, Wuhu, Bengbu, Huainan, Ma’anshan, Huaibei, Tongling, Anqing, Huangshan, Fuyang, Suzhou, Chuzhou, Lu’an, Xuancheng, Chizhou, Haozhou16
JiangxiNanchang, Jiujiang, Jingdezhen, Pingxiang, Xinyu, Yingtan, Ganzhou, Yichun, Shangrao, Ji’an, Fuzhou11
HubeiWuhan, Huangshi, Xiangyang, Jingzhou, Yichang, Shiyan, Xiaogan, Jingmen, Ezhou, Huanggang, Xianning, Suizhou12
HunanChangsha, Zhuzhou, Xiangtan, Hengyang, Shaoyang, Yueyang, Changde, Zhangjiajie, Yiyang, Chenzhou, Yongzhou, Huaihua, Loudi13
ChongqingShanghai (Municipality directly under the central government)1
SichuanChengdu, Zigong, Panzhihua, Luzhou, Deyang, Mianyang, Guangyuan, Suining, Neijiang, Leshan, Nanchong, Yibin, Guangan, Dazhou, Meishan, Ya’an, Bazhong, Ziyang18
GuizhouGuiyang, Liupanshui, Zunyi, Anshun, Tongren, Bijie6
YunnanKunming, Qujing, Yuxi, Zhaotong, Baoshan, Lijiang, Pu’er, Lincang8
Table 2. The parameters of four equilibrium points.
Table 2. The parameters of four equilibrium points.
p q r
E 1 ( 0 , 0 , 0 ) α 1 + α 2 + α 3 α 1 α 2 α 3 ( α 1 α 2 + α 1 α 3 + α 2 α 3 )
E 2 ( 0 , 0 , 1 ) α 1 + α 2 + α 3 2 α 3 α 1 β 13 α 2 β 23 α 1 α 2 α 3 ( 1 β 13 ) ( 1 β 23 ) α 1 α 2 ( 1 β 13 ) ( 1 β 23 ) + α 1 α 3 ( 1 β 13 ) + α 2 α 3 ( 1 β 23 )
E 3 ( 0 , 1 , 0 ) α 1 + α 2 + α 3 2 α 2 α 1 β 12 α 3 β 32 α 1 α 2 α 3 ( 1 β 12 ) ( 1 β 32 ) α 1 α 3 ( 1 β 12 ) ( 1 β 32 ) + α 1 α 2 ( 1 β 12 ) + α 2 α 3 ( 1 β 32 )
E 4 ( 1 , 0 , 0 ) α 1 + α 2 + α 3 2 α 1 α 2 β 21 α 3 β 31 α 1 α 2 α 3 ( 1 β 21 ) ( 1 β 31 ) α 2 α 3 ( 1 β 21 ) ( 1 β 31 ) + α 1 α 2 ( 1 β 21 ) + α 1 α 3 ( 1 β 31 )
Table 3. Classification of synergetic development capability based on order degree.
Table 3. Classification of synergetic development capability based on order degree.
GradeIntervalSynergetic Development Capability
I0–0.2Worse
II0.2–0.3Bad
III0.3–0.4Medium
IV0.4–0.5Good
V0.5–1Perfect
Table 4. The relative membership degree and grade characteristic values of the Yangtze River Economic Belt from 1999 to 2018.
Table 4. The relative membership degree and grade characteristic values of the Yangtze River Economic Belt from 1999 to 2018.
YearRelative Membership DegreeGrade Characteristic Values
IIIIIIIVV
199900.050.720.150.082.61
20000.120.520.310.0502.27
20010.140.820.04001.95
20020.080.320.580.0202.56
20030.110.640.25002.13
20040.220.520.26001.83
20050.150.710.14002.02
20060.350.480.19001.74
20070.090.580.280.0502.26
20080.050.610.310.0402.37
20090.320.550.13001.87
20100.060.520.340.0802.46
20110.670.320.01001.35
20120.050.560.310.0802.29
20130.100.780.12002.00
20140.080.320.580.0202.56
201500.060.850.050.042.85
201600.010.050.690.253.62
201700.010.040.720.234.21
2018000.020.750.224.27
Table 5. The parameter estimation results.
Table 5. The parameter estimation results.
Subsystem α i β i j 1 β i j 2
Water resource0.0386−0.02360.0624
Water environment0.0217−0.05210.0852
Socioeconomic development0.05080.12530.2685
Table 6. Judgment of equilibrium point stability.
Table 6. Judgment of equilibrium point stability.
Equilibrium Point p q r
E 1 ( 0 , 0 , 0 ) 0.11110.0042−0.0039
E 2 ( 0 , 0 , 1 ) 0.0052−0.00360.0021
E 3 ( 0 , 1 , 0 ) 0.0549−0.00320.0002
E 4 ( 1 , 0 , 0 ) 0.0287−0.00390.0016
E 5 ( x 1 , x 2 , x 3 ) −0.0351−0.0264−0.0528
Table 7. Global Moran’s I index and Z value of the coupling system in 11 provinces from 1999 to 2018.
Table 7. Global Moran’s I index and Z value of the coupling system in 11 provinces from 1999 to 2018.
YearMoran’s IZYearMoran’s IZ
19990.251.8320090.291.96
20000.221.7120100.181.57
20010.201.5320110.141.03
20020.151.2120120.060.80
20030.171.5520130.101.05
20040.121.0520140.050.75
20050.070.8620150.020.62
20060.121.0420160.080.95
20070.281.9420170.050.76
20080.281.9620180.010.53
Table 8. Parameters estimation results and stable points in 11 provinces.
Table 8. Parameters estimation results and stable points in 11 provinces.
Subsystem α i β i j 1 β i j 2 E 5 ( x 1 , x 2 , x 3 )
Shanghaiwater resource0.7265−0.44511.1782(0.3897,0.8262,2.2152)
water environment0.2184−0.38590.6382
socioeconomic development0.04510.10860.2302
Jiangsuwater resource0.4743−0.29080.7688(0.3762,0.8238,1.8304)
water environment0.0671−0.11840.1983
socioeconomic development0.06970.16370.3589
Zhejiangwater resource0.0859−0.05260.1391(0.8652,0.9708,2.0094)
water environment0.0802−0.14160.2361
socioeconomic development0.04220.10150.2117
Anhuiwater resource0.0071−0.00450.0118(0.7125,0.8216,1.1462)
water environment0.0932−0.16480.2629
socioeconomic development0.04280.10310.2213
Jiangxiwater resource0.1216−0.07480.1978(1.0067,0.8205,1.5814)
water environment−0.0074−0.01320.0241
socioeconomic development0.06350.1542−0.3268
Hubeiwater resource0.0925−0.05690.1502(0.7314,0.7268,1.4665)
water environment−0.0106−0.01860.0361
socioeconomic development0.05220.12560.2657
Hunanwater resource−0.0315−0.01950.0513(0.9169,0.7052,1.5575)
water environment0.0225−0.03940.0652
socioeconomic development0.0476−0.11490.2484
Chongqingwater resource0.0276−0.01680.0451(0.8281,0.8264,1.6270)
water environment−0.0093−0.01650.0296
socioeconomic development0.05370.12940.2726
Sichuanwater resource0.0385−0.02350.0621(1.1109,0.7693,1.3663)
water environment0.0519−0.09170.1489
socioeconomic development0.05180.12430.2665
Guizhouwater resource−0.0328−0.02030.0538(0.9554,0.9199,1.6542)
water environment−0.0295−0.05230.0825
socioeconomic development0.0602−0.1451−0.3069
Yunnanwater resource−0.0342−0.02110.0559(1.1873,0.9156,1.4321)
water environment−0.0175−0.03050.0525
socioeconomic development0.0611−0.1476−0.3134
Table 9. Global Moran’s I index and Z value of the coupling system in 110 cities from 1999 to 2018.
Table 9. Global Moran’s I index and Z value of the coupling system in 110 cities from 1999 to 2018.
YearMoran’s IZYearMoran’s IZ
19990.3810.6020090.3610.96
20000.3811.2520100.4011.94
20010.4513.5320110.329.62
20020.4513.9320120.4011.76
20030.236.9820130.3710.67
20040.4312.4820140.4012.24
20050.319.2320150.4914.26
20060.3811.5020160.3911.44
20070.3811.5420170.3711.07
20080.3911.6620180.3410.46
Table 10. The average value of the coupling system in 110 cities.
Table 10. The average value of the coupling system in 110 cities.
Average Value
Water ResourceWater EnvironmentSocioeconomic DevelopmentCoupling System
Yangtze River Delta0.3530.4390.5322.981
Southern Anhui0.3770.4470.4892.725
Northern Jiangsu–Anhui0.3480.4000.4882.572
Wuhan0.4020.4200.4852.714
Nanchang0.4800.4730.4752.957
Changsha–Zhuzhou–Xiangtan0.4240.4400.4872.801
Chengdu–Chongqing0.4260.4290.4682.759
Central Guizhou0.4380.4690.4802.874
Central Yunnan0.4170.4680.4922.854
Table 11. The standard deviation of the coupling system in 110 cities.
Table 11. The standard deviation of the coupling system in 110 cities.
Average Value
Water ResourceWater EnvironmentSocioeconomic DevelopmentCoupling System
Yangtze River Delta0.0630.0550.0210.174
Southern Anhui0.0460.0240.0220.079
Northern Jiangsu–Anhui0.0190.0330.0080.090
Wuhan0.0430.0490.0290.145
Nanchang0.0450.0250.0180.100
Changsha–Zhuzhou–Xiangtan0.0180.0240.0220.057
Chengdu–Chongqing0.0610.0430.0160.170
Central Guizhou0.0190.0070.0310.019
Central Yunnan0.0260.0190.0290.026
Publisher’s Note: MDPI stays neutral with regard to jurisdictional claims in published maps and institutional affiliations.

Share and Cite

MDPI and ACS Style

Zhao, Z.; Wang, H.; Zhang, L.; Liu, X. Synergetic Development of “Water Resource–Water Environment–Socioeconomic Development” Coupling System in the Yangtze River Economic Belt. Water 2022, 14, 2851. https://doi.org/10.3390/w14182851

AMA Style

Zhao Z, Wang H, Zhang L, Liu X. Synergetic Development of “Water Resource–Water Environment–Socioeconomic Development” Coupling System in the Yangtze River Economic Belt. Water. 2022; 14(18):2851. https://doi.org/10.3390/w14182851

Chicago/Turabian Style

Zhao, Ziyang, Hongrui Wang, Li Zhang, and Xuan Liu. 2022. "Synergetic Development of “Water Resource–Water Environment–Socioeconomic Development” Coupling System in the Yangtze River Economic Belt" Water 14, no. 18: 2851. https://doi.org/10.3390/w14182851

APA Style

Zhao, Z., Wang, H., Zhang, L., & Liu, X. (2022). Synergetic Development of “Water Resource–Water Environment–Socioeconomic Development” Coupling System in the Yangtze River Economic Belt. Water, 14(18), 2851. https://doi.org/10.3390/w14182851

Note that from the first issue of 2016, this journal uses article numbers instead of page numbers. See further details here.

Article Metrics

Back to TopTop