Energy Recovery Potential in Industrial and Municipal Wastewater Networks Using Micro-Hydropower in Spain
Abstract
1. Introduction
2. Methodology
2.1. Study Area
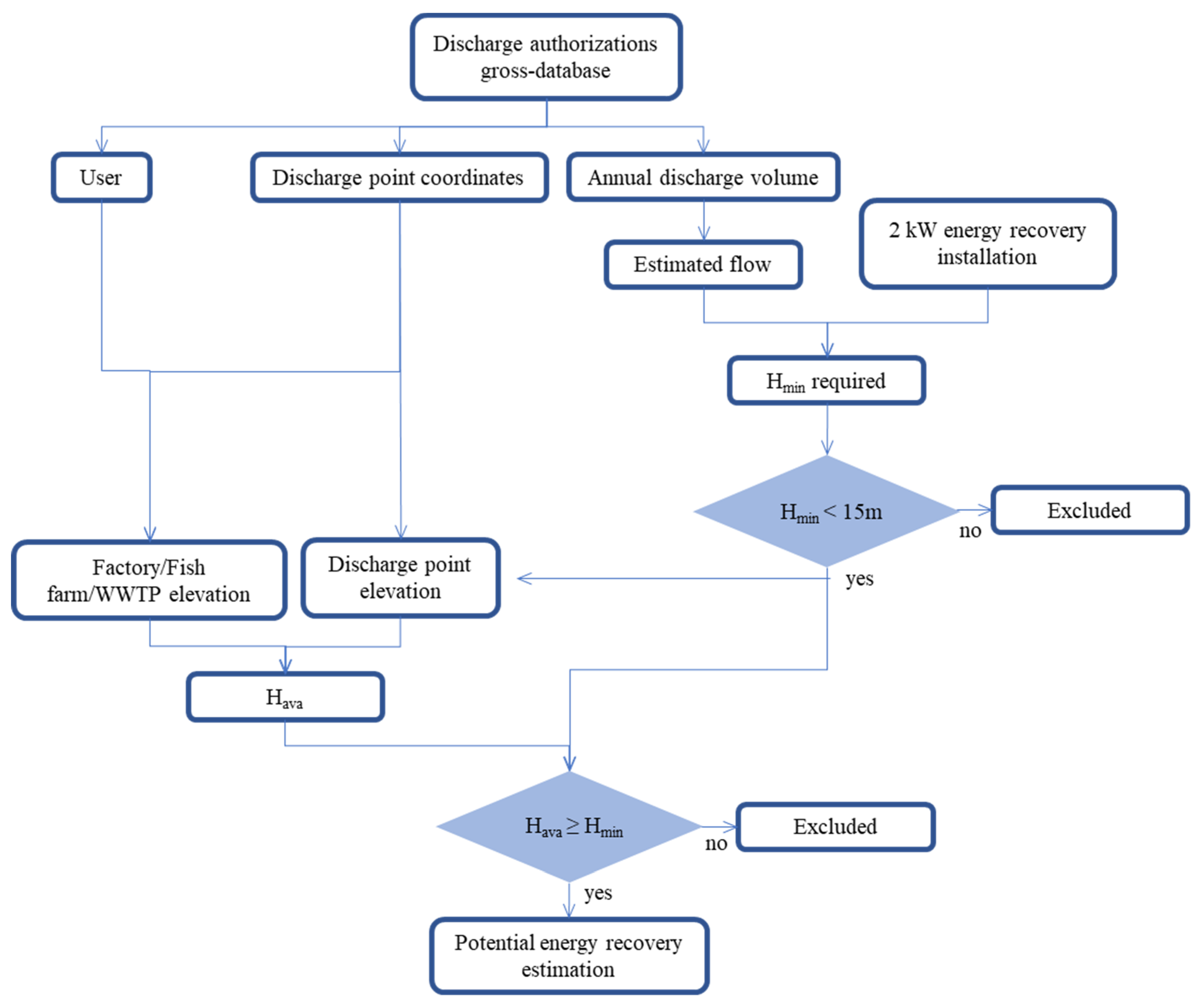
2.2. Potential Energy Recovery Sites Database
2.3. Power Estimations and Energy Recovery Potential Assessment
2.4. Economical and Greenhouse Gas Emissions Savings Projection
2.5. Sensitivity Analysis
3. Results and Discussion
3.1. Potential Energy Recovery Sites Database
3.1.1. Industry Potential Sites
3.1.2. Fish Farms Potential Sites
3.1.3. Municipal WWTPs Potential Sites
3.2. Power Estimations and Energy Recovery Potential Assessment
3.2.1. Industry Energy Recovery Potential
3.2.2. Fish Farms Energy Recovery Potential
3.2.3. Municipal WWTPs Energy Recovery Potential
3.3. Economical and Greenhouse Gas Emissions Savings Projection
3.4. Sensitivity Analysis
4. Conclusions
Author Contributions
Funding
Institutional Review Board Statement
Informed Consent Statement
Data Availability Statement
Conflicts of Interest
References
- Morani, M.C.; Carravetta, A.; Del Giudice, G.; McNabola, A.; Fecarotta, O. A comparison of energy recovery by PATs against direct variable speed pumping in water distribution networks. Fluids 2018, 3, 41. [Google Scholar] [CrossRef]
- IEA. Global Energy & CO2 Status Report. 2019. Available online: https://www.iea.org (accessed on 10 September 2020).
- Hoekstra, A.Y. The Water Footprint of Industry. In Assessing and Measuring Environmental Impact and Sustainability; Butterworth-Heinemann: Oxford, UK, 2015; pp. 221–254. ISBN 9780128022337. [Google Scholar] [CrossRef]
- UNESCO. Programa Mundial de Evaluación de los Recursos Hídricos (WWAP). Available online: http://www.unesco.org (accessed on 27 February 2020).
- Gerbens-Leenes, P.W.; Mekonnen, M.M.; Hoekstra, A.Y. The water footprint of poultry, pork and beef: A comparative study in different countries and production systems. Water Resour. Ind. 2013, 1–2, 25–36. [Google Scholar] [CrossRef]
- EEA. Final Energy Consumption by Sector and Fuel in Europe; Statistical Office of the European Union (Eurostat), European Environment Agency: Copenhagen, Denmark, 2020; p. 20. [Google Scholar]
- Ministerio de Industria, Energía y Turismo. Factores de Emisión de CO2 y Coeficientes de Paso a Energía Primaria de Diferentes Fuentes de Energía Final Consumidas en el Sector de Edificios en España; Documento Reconocido del Reglamento de Instalaciones Térmicas en los Edificios (RITE): Barcelona, Spain, 2016. [Google Scholar] [CrossRef]
- McNabola, A.; Coughlan, P.; Corcoran, L.; Power, C.; Williams, A.P.; Harris, I.; Gallagher, J.; Styles, D. Energy recovery in the water industry using micro-hydropower: An opportunity to improve sustainability. Water Policy 2014, 16, 168–183. [Google Scholar] [CrossRef]
- Cabrera, E.; Pardo, M.A.; Cobacho, R.; Cabrera, E. Energy Audit of Water Networks. J. Water Resour. Plan. Manag. 2010, 136, 669–677. [Google Scholar] [CrossRef]
- Ramos, H.M.; Mello, M.; De, P.K. Clean power in water supply systems as a sustainable solution: From planning to practical implementation. Water Sci. Technol. Water Supply 2010, 10, 39–49. [Google Scholar] [CrossRef]
- Filion, Y.R.; MacLean, H.L.; Karney, B.W. Life-Cycle Energy Analysis of a Water Distribution System. J. Infrastruct. Syst. 2004, 10, 120–130. [Google Scholar] [CrossRef]
- Chae, K.J.; Kim, I.S.; Ren, X.; Cheon, K.H. Reliable energy recovery in an existing municipal wastewater treatment plant with a flow-variable micro-hydropower system. Energy Convers. Manag. 2015, 101, 681–688. [Google Scholar] [CrossRef]
- Gallagher, J.; Harris, I.M.; Packwood, A.J.; McNabola, A.; Williams, A.P. A strategic assessment of micro-hydropower in the UK and Irish water industry: Identifying technical and economic constraints. Renew. Energy 2015, 81, 808–815. [Google Scholar] [CrossRef]
- Corcoran, L.; McNabola, A.; Coughlan, P. Optimization of water distribution networks for combined hydropower energy recovery and leakage reduction. J. Water Resour. Plan. Manag. 2016, 142, 1–8. [Google Scholar] [CrossRef]
- McNabola, A.; Coughlan, P.; Williams, A.P. The technical & economic feasibility of energy recovery in water supply networks. Renew. Energy Power Qual. J. 2011, 1, 1123–1127. [Google Scholar] [CrossRef]
- Power, C.; McNabola, A.; Coughlan, P. Development of an evaluation method for hydropower energy recovery in wastewater treatment plants: Case studies in Ireland and the UK. Sustain. Energy Technol. Assess. 2014, 7, 166–177. [Google Scholar] [CrossRef]
- Griffin, F.M. Feasibility of energy recovery from a wastewater treatment scheme. Proc. Inst. Mech. Eng. Part A J. Power Energy 2000, 214, 41–51. [Google Scholar] [CrossRef]
- Pérez-Sánchez, M.; Sánchez-Romero, F.J.; Ramos, H.M.; López-Jiménez, P.A. Optimization strategy for improving the energy efficiency of irrigation systems by micro hydropower: Practical application. Water 2017, 9, 799. [Google Scholar] [CrossRef]
- Crespo Chacón, M.; Rodriguez Díaz, J.A.; García Morillo, J.; McNabola, A. Pump-as-turbine selection methodology for energy recovery in irrigation networks: Minimising the payback period. Water 2019, 11, 149. [Google Scholar] [CrossRef]
- García Morillo, J.; McNabola, A.; Camacho, E.; Montesinos, P.; Rodríguez Díaz, J.A. Hydro-power energy recovery in pressurized irrigation networks: A case study of an Irrigation District in the South of Spain. Agric. Water Manag. 2018, 204, 17–27. [Google Scholar] [CrossRef]
- Fecarotta, O.; Ramos, H.M.; Derakhshan, S.; Del Giudice, G.; Carravetta, A. Fine Tuning a PAT Hydropower Plant in a Water Supply Network to Improve System Effectiveness. J. Water Resour. Plan. Manag. 2018, 144, 04018038. [Google Scholar] [CrossRef]
- Da Silva, B.L.A.; Lafay, J.M.S.; Tofoli, F.L.; Scartazzini, L.S. Case study: Hydroelectric generation employing the water distribution network in Pato Branco, Brazil. Proc. IASTED Int. Conf. Power Energy Syst. Eur. 2011, 2011, 50–54. [Google Scholar] [CrossRef]
- Fecarotta, O.; McNabola, A. Optimal Location of Pump as Turbines (PATs) in Water Distribution Networks to Recover Energy and Reduce Leakage. Water Resour. Manag. 2017, 31, 5043–5059. [Google Scholar] [CrossRef]
- Bousquet, C.; Samora, I.; Manso, P.; Rossi, L.; Heller, P.; Schleiss, A.J. Assessment of hydropower potential in wastewater systems and application to Switzerland. Renew. Energy 2017, 113, 64–73. [Google Scholar] [CrossRef]
- Novara, D.; Carravetta, A.; McNabola, A.; Ramos, H.M. Cost Model for Pumps as Turbines in Run-of-River and In-Pipe Microhydropower Applications. J. Water Resour. Plan. Manag. 2019, 145, 1–9. [Google Scholar] [CrossRef]
- Fujii, M.; Tanabe, S.; Yamada, M.; Mishima, T.; Sawadate, T.; Ohsawa, S. Assessment of the potential for developing mini/micro hydropower: A case study in Beppu City, Japan. J. Hydrol. Reg. Stud. 2017, 11, 107–116. [Google Scholar] [CrossRef]







| River Basin | Area (km2) | Population (×106) | Authorised Volume (Hm3) | Total Licenses |
|---|---|---|---|---|
| Duero | 78,458 | 2.2 | 861 | 5816 |
| Ebro | 85,534 | 3.2 | 1268 | 4283 |
| Tajo | 55,781 | 7.9 | 1755 | 1844 |
| Jucar | 42,735 | 5.0 | 345 | 1949 |
| Guadiana | 55,513 | 1.5 | 105 | 565 |
| Guadalquivir | 57,525 | 4.1 | 562 | 1637 |
| Segura | 19,025 | 2.0 | 81 | 684 |
| Basin Total | Industry | Fish Farms | WWTP | Corresponding Volume (Hm3) | |
|---|---|---|---|---|---|
| Duero | 20 | 6 | 5 | 9 | 164 |
| Ebro | 52 | 19 | 14 | 19 | 937 |
| Guadalquivir | 14 | 4 | 0 | 10 | 298 |
| Guadiana | 1 | 0 | 0 | 1 | 6 |
| Jucar | 21 | 1 | 3 | 17 | 173 |
| Segura | 0 | 0 | 0 | 0 | 0 |
| Tajo | 46 | 5 | 2 | 39 | 1562 |
| Total | 154 | 35 | 24 | 95 | 3139 |
| Agri-Food | Energy | Minerals, Metals and Construction | Paper | Chemicals | Others | |
|---|---|---|---|---|---|---|
| Duero | 36.98 | 816.21 | 28.11 | 56.41 | 33.39 | - |
| Ebro | - | 866.34 | 333.08 | 536.06 | 357.11 | - |
| Guadalquivir | - | 1811.31 | - | 27.21 | 18.89 | - |
| Guadiana | - | - | - | - | - | - |
| Júcar | - | 394.29 | - | - | - | - |
| Segura | - | - | - | - | - | - |
| Tajo | 32.16 | 9182.48 | - | - | 151.35 | - |
| Total | 69.14 | 13,070.62 | 361.19 | 619.68 | 560.74 | - |
| Energy (GWh) | Volume (Hm3) | Energy/Volumen Ratio | |
|---|---|---|---|
| Duero | 0.3 | 46 | 0.0065 |
| Ebro | 3.5 | 125 | 0.0280 |
| Guadalquivir | - | - | - |
| Guadiana | - | - | - |
| Jucar | 0.1 | 63 | 0.0015 |
| Segura | - | - | - |
| Tajo | 0.1 | 192 | 0.0005 |
| Total/mean | 4.0 | 426 | 0.0094 |
| Energy (GWh) | Volume (Hm3) | Energy/Population Ratio (GWh Per Person and Year) | |
|---|---|---|---|
| Duero | 1.7 | 30 | 0.77 |
| Ebro | 1.6 | 54 | 0.49 |
| Guadalquivir | 1.1 | 77 | 0.26 |
| Guadiana | 0.12 | 6 | 0.08 |
| Jucar | 1.0 | 95 | 0.19 |
| Segura | - | - | - |
| Tajo | 4.9 | 579 | 0.63 |
| Total | 10.4 | 842 | 0.40 |
Publisher’s Note: MDPI stays neutral with regard to jurisdictional claims in published maps and institutional affiliations. |
© 2021 by the authors. Licensee MDPI, Basel, Switzerland. This article is an open access article distributed under the terms and conditions of the Creative Commons Attribution (CC BY) license (http://creativecommons.org/licenses/by/4.0/).
Share and Cite
Mérida García, A.; Rodríguez Díaz, J.A.; García Morillo, J.; McNabola, A. Energy Recovery Potential in Industrial and Municipal Wastewater Networks Using Micro-Hydropower in Spain. Water 2021, 13, 691. https://doi.org/10.3390/w13050691
Mérida García A, Rodríguez Díaz JA, García Morillo J, McNabola A. Energy Recovery Potential in Industrial and Municipal Wastewater Networks Using Micro-Hydropower in Spain. Water. 2021; 13(5):691. https://doi.org/10.3390/w13050691
Chicago/Turabian StyleMérida García, Aida, Juan Antonio Rodríguez Díaz, Jorge García Morillo, and Aonghus McNabola. 2021. "Energy Recovery Potential in Industrial and Municipal Wastewater Networks Using Micro-Hydropower in Spain" Water 13, no. 5: 691. https://doi.org/10.3390/w13050691
APA StyleMérida García, A., Rodríguez Díaz, J. A., García Morillo, J., & McNabola, A. (2021). Energy Recovery Potential in Industrial and Municipal Wastewater Networks Using Micro-Hydropower in Spain. Water, 13(5), 691. https://doi.org/10.3390/w13050691
