Water Quality-Based Double-Gates Control Strategy for Combined Sewer Overflows Pollution Control
Abstract
1. Introduction
2. Materials and Methods
2.1. Study Area
2.2. Hydraulic and Water Quality Model
2.2.1. Hydraulic Model Validation and Calibration
2.2.2. Water Quality Model Calibration
2.3. The Calculation of Storage Tank Volume
2.4. The Calculation of Interception Ratio
2.5. The Calculation COD Interception Rate
2.6. Design Rainfall
3. Results
3.1. Simulation Analysis of Outfall
3.2. Traditional Interception Weir-Regulation Scheme
3.2.1. The Optimization of the Interception Ratio and Intercepting Sewer
3.2.2. The Optimization of Storage Tank Volume
3.2.3. Analysis of Combined Sewer Overflows Pollution
3.3. Double-Gate Storage Scheme Based on Water Quality
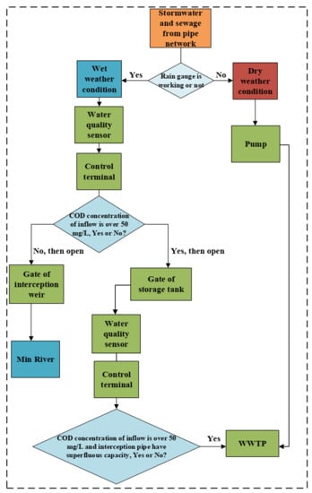
3.3.1. Workflow of Double-Gate Storage Scheme Based on Water Quality
3.3.2. Analysis of Combined Sewer Overflows Pollution of Double-Gate Storage Scheme Based on Water Quality
3.3.3. The Comparison of the Two Schemes
3.4. Analysis of Capacity of Double-Gate Storage Based on Water Quality and Traditional Scheme under Different Return Periods
4. Conclusions
Author Contributions
Funding
Institutional Review Board Statement
Informed Consent Statement
Data Availability Statement
Conflicts of Interest
References
- Ahm, M.; Thorndahl, S.; Nielsen, J.E.; Rasmussen, M.R. Estimation of combined sewer overflow discharge: A software sensor approach based on local water level measurements. Water Sci. Technol. 2016, 74, 2683–2696. [Google Scholar] [CrossRef]
- Wang, Q.G.; Wang, Y.P.; Lu, X.C.; Jia, P.; Zhang, B.B.; Li, C.; Li, S.; Li, S.B. Impact assessments of water allocation on water environment of river network: Method and application. Phys. Chem. Earth 2018, 103, 101–106. [Google Scholar] [CrossRef]
- Schertzinger, G.; Ruchter, N.; Sures, B. Metal accumulation in sediments and amphipods downstream of combined sewer overflows. Sci. Total Environ. 2018, 616, 1199–1207. [Google Scholar] [CrossRef]
- Cheng, J. Analysis of Water Quality Improvement in Suzhou Creek by Stormwater Detention Tanks. China Water Wastewater 2014, 30, 104–108. [Google Scholar]
- Arnbjerg-Nielsen, K.; Willems, P.; Olsson, J.; Beecham, S.; Pathirana, A.; Gregersen, I.B.; Madsen, H.; Nguyen, V.T.V. Impacts of climate change on rainfall extremes and urban drainage systems: A review. Water Sci. Technol. 2013, 68, 16–28. [Google Scholar] [CrossRef]
- Lee, J.G.; Heaney, J.P. Estimation of urban imperviousness and its impacts on storm water systems. J. Water Resour. Plan. Manag. Asce 2003, 129, 419–426. [Google Scholar] [CrossRef]
- Hanner, N.; Mattsson, A.; Gruvberger, C.; Nyberg, U.; Aspegren, H.; Fredriksson, O.; Nordqvist, A.; Andersson, B. Reducing the total discharge from a large WWTP by separate treatment of primary effluent overflow. Water Sci. Technol. 2004, 50, 157–162. [Google Scholar] [CrossRef] [PubMed]
- Hawley, R.J.; Vietz, G.J. Addressing the urban stream disturbance regime. Freshw. Sci. 2016, 35, 278–292. [Google Scholar] [CrossRef]
- Beeneken, T.; Erbe, V.; Messmer, A.; Reder, C.; Rohlfing, R.; Scheer, M.; Schuetze, M.; Schumacher, B.; Weilandt, M.; Weyand, M.; et al. Real time control (RTC) of urban drainage systems—A discussion of the additional efforts compared to conventionally operated systems. Urban Water J. 2013, 10, 293–299. [Google Scholar] [CrossRef]
- Gelormino, M.S.; Ricker, N.L. Model-Predictive Control of a Combined Sewer System. Int. J. Control 1994, 59, 793–816. [Google Scholar] [CrossRef]
- Lund, N.S.V.; Falk, A.K.V.; Borup, M.; Madsen, H.; Mikkelsen, P.S. Model predictive control of urban drainage systems: A review and perspective towards smart real-time water management. Crit. Rev. Environ. Sci. Technol. 2018, 48, 279–339. [Google Scholar] [CrossRef]
- Parolari, A.J.; Pelrine, S.; Bartlett, M.S. Stochastic water balance dynamics of passive and controlled stormwater basins. Adv. Water Resour. 2018, 122, 328–339. [Google Scholar] [CrossRef]
- Kroll, S.; Weemaes, M.; Van Impe, J.; Willems, P. A Methodology for the Design of RTC Strategies for Combined Sewer Networks. Water 2018, 10, 1675. [Google Scholar] [CrossRef]
- Yin, H.; Lu, Y.; Xu, Z.; Li, H.; Schwegler, B.R. Characteristics of the overflow pollution of storm drains with inappropriate sewage entry. Environ. Sci. Pollut. Res. 2017, 24, 4902–4915. [Google Scholar] [CrossRef]
- Rathnayake, U.; Faisal Anwar, A.H.M. Dynamic control of urban sewer systems to reduce combined sewer overflows and their adverse impacts. J. Hydrol. 2019, 579, 124150. [Google Scholar] [CrossRef]
- Ly, D.K.; Maruejouls, T.; Binet, G.; Bertrand-Krajewski, J.L. Application of stormwater mass-volume curve prediction for water quality-based real-time control in sewer systems. Urban Water J. 2019, 16, 11–20. [Google Scholar] [CrossRef]
- Sharior, S.; McDonald, W.; Parolari, A.J. Improved reliability of stormwater detention basin performance through water quality data-informed real-time control. J. Hydrol. 2019, 573, 422–431. [Google Scholar] [CrossRef]
- Weinreich, G.; Schilling, W.; Birkely, A.; Moland, T. Pollution based real time control strategies for combined sewer systems. Water Sci. Technol. 1997, 36, 331–336. [Google Scholar] [CrossRef]
- Bach, P.M.; Rauch, W.; Mikkelsen, P.S.; McCarthy, D.T.; Deletic, A. A critical review of integrated urban water modelling Urban drainage and beyond. Environ. Model. Softw. 2014, 54, 88–107. [Google Scholar] [CrossRef]
- Campisano, A.; Creaco, E.; Modica, C. Application of Real-Time Control Techniques to Reduce Water Volume Discharges from Quality-Oriented CSO Devices. J. Environ. Eng. 2016, 142, 04015049. [Google Scholar] [CrossRef]
- Wei, Z.Q.; Huang, X.F.; Lu, L.J.; Shangguan, H.D.; Chen, Z.; Zhan, J.J.; Fan, G.D. Strategy of Rainwater Discharge in Combined Sewage Intercepting Manhole Based on Water Quality Control. Water 2019, 11, 898. [Google Scholar] [CrossRef]
- Cheng, M.; Qin, H.; Fu, G.; He, K. Performance evaluation of time-sharing utilization of multi-function sponge space to reduce waterlogging in a highly urbanizing area. J. Environ. Manag. 2020, 269, 110760. [Google Scholar] [CrossRef] [PubMed]
- Souza, F.P.; Costa, M.E.L.; Koide, S. Hydrological Modelling and Evaluation of Detention Ponds to Improve Urban Drainage System and Water Quality. Water 2019, 11, 17. [Google Scholar]
- Rubinato, M.; Shucksmith, J.; Saul, A.J.; Shepherd, W. Comparison between InfoWorks hydraulic results and a physical model of an urban drainage system. Water Sci. Technol. 2013, 68, 372–379. [Google Scholar] [CrossRef] [PubMed]
- Artina, S.; Bolognesi, A.; Liserra, T.; Maglionico, M. Simulation of a storm sewer network in industrial area: Comparison between models calibrated through experimental data. Environ. Model. Softw. 2007, 22, 1221–1228. [Google Scholar] [CrossRef]
- Wang, S.; Wang, H. Extending the Rational Method for assessing and developing sustainable urban drainage systems. Water Res. 2018, 144, 112–125. [Google Scholar] [CrossRef]
- Liang, C.M.; Zhang, X.; Xia, J.; Xu, J.; She, D.X. The Effect of Sponge City Construction for Reducing Directly Connected Impervious Areas on Hydrological Responses at the Urban Catchment Scale. Water 2020, 12, 1163. [Google Scholar] [CrossRef]
- Guo, X.C.; Guo, Q.Z.; Zhou, Z.K.; Du, P.F.; Zhao, D.Q. Degrees of hydrologic restoration by low impact development practices under different runoff volume capture goals. J. Hydrol. 2019, 578, 14. [Google Scholar] [CrossRef]
- Jing, X.E.; Zhang, S.H.; Zhang, J.J.; Wang, Y.J.; Wang, Y.Q.; Yue, T.J. Analysis and Modelling of Stormwater Volume Control Performance of Rainwater Harvesting Systems in Four Climatic Zones of China. Water Resour. Manag. 2018, 32, 2649–2664. [Google Scholar] [CrossRef]
- Li, Q.; Wang, F.; Yu, Y.; Huang, Z.C.; Li, M.T.; Guan, Y.T. Comprehensive performance evaluation of LID practices for the sponge city construction: A case study in Guangxi, China. J. Environ. Manag. 2019, 231, 10–20. [Google Scholar] [CrossRef]
- Qiu, S.; Yin, H.W.; Deng, J.L.; Li, M.H. Cost-Effectiveness Analysis of Green-Gray Stormwater Control Measures for Non-Point Source Pollution. Int. J. Environ. Res. Public Health 2020, 17, 998. [Google Scholar] [CrossRef] [PubMed]













| Underlying Surface | Confluence Model | Confluence Parameter | Runoff Model | Runoff Parameter | Initial Loss (m) |
|---|---|---|---|---|---|
| Green space | SWMM | 0.2 | Horton | 1 | 0.005 |
| Roof | SWMM | 0.014 | Fixed | 0.2 | 0.001 |
| Road | SWMM | 0.014 | Fixed | 0.2 | 0.001 |
| Mountain | SWMM | 0.2 | Horton | 0.6 | 0 |
| Category | Parameter | Confidence Interval |
|---|---|---|
| Rainfall erosion factor | C1 | 3.01 × 108–3.23 × 108 |
| C2 | 2.010–2.130 | |
| C3 | 22.47–23.99 | |
| Pollution efficiency factor | A1 | 2.01–2.34 |
| A2 | 0.000 | |
| A3 | −0.412–−0.437 | |
| A4 | 0.000 | |
| Surface accumulation factor | Ps | 67–72 |
| Decay factor | K1 | 0.08–0.14 |
| Pipe Diameter (mm) | 600 | 800 | 1000 | 1200 |
| Calculated Flow Rate (m3/s) | 0.251 | 0.540 | 0.980 | 1.593 |
| Parameters | Roughness Coefficient | Slope | Upper Pipe Elevation (m) | Lower Pipe Elevation (m) |
|---|---|---|---|---|
| Value | 1.5 | 0.00167 | 2.9 | 2.805 |
| Scheme | COD Interception Rate (%) | Overflow Volume of COD Concentration over 50 mg/L |
|---|---|---|
| Traditional scheme | 27.41 | 2163.17 |
| Double-gate storage based on water quality | 50.63 | 301 |
Publisher’s Note: MDPI stays neutral with regard to jurisdictional claims in published maps and institutional affiliations. |
© 2021 by the authors. Licensee MDPI, Basel, Switzerland. This article is an open access article distributed under the terms and conditions of the Creative Commons Attribution (CC BY) license (http://creativecommons.org/licenses/by/4.0/).
Share and Cite
Wei, Z.; Shangguan, H.; Zhan, J.; Lin, R.; Huang, X.; Lu, L.; Li, H.; Du, B.; Fan, G. Water Quality-Based Double-Gates Control Strategy for Combined Sewer Overflows Pollution Control. Water 2021, 13, 529. https://doi.org/10.3390/w13040529
Wei Z, Shangguan H, Zhan J, Lin R, Huang X, Lu L, Li H, Du B, Fan G. Water Quality-Based Double-Gates Control Strategy for Combined Sewer Overflows Pollution Control. Water. 2021; 13(4):529. https://doi.org/10.3390/w13040529
Chicago/Turabian StyleWei, Zhongqing, Haidong Shangguan, Jiajun Zhan, Ruisheng Lin, Xiangfeng Huang, Lijun Lu, Huifeng Li, Banghao Du, and Gongduan Fan. 2021. "Water Quality-Based Double-Gates Control Strategy for Combined Sewer Overflows Pollution Control" Water 13, no. 4: 529. https://doi.org/10.3390/w13040529
APA StyleWei, Z., Shangguan, H., Zhan, J., Lin, R., Huang, X., Lu, L., Li, H., Du, B., & Fan, G. (2021). Water Quality-Based Double-Gates Control Strategy for Combined Sewer Overflows Pollution Control. Water, 13(4), 529. https://doi.org/10.3390/w13040529

