Decision-Making Process Factors Explain Some of the Heterogeneity of Irrigation Practices among Maize Farmers in Southwestern France
Abstract
1. Introduction
2. Materials and Methods
2.1. Conceptual Framework
- Deliberation: the amount of internal information used by the farmer for decision-making;
- Assistance: the amount of external information used by the farmer for decision-making;
- Reactivity: to the farmer’s capacity to change his plans in response to new information.
2.2. Implementation of the Conceptual Framework
2.2.1. Survey Design
2.2.2. Structural and Farming Practice Data
2.2.3. Psychological Data
2.3. Case Study
2.4. Data Processing and Analysis
3. Results and Discussion
3.1. Farm Characteristics
3.2. Description of the Variables
3.3. Influence of Structural, Material and Psychological Factors
3.3.1. Regression Models Converged for Six Major Variables
3.3.2. Influence of Structural and Material Factors
3.3.3. Influence of Psychological Factors
3.3.4. Synthesis of Results
3.4. Advantages and Disadvantages of the Method
3.5. Improving Adaptive Capacity
4. Conclusions
Author Contributions
Funding
Institutional Review Board Statement
Informed Consent Statement
Data Availability Statement
Acknowledgments
Conflicts of Interest
Appendix A

References
- IPCC. Climate Change 2014 Synthesis Report (Unedited Version); The Core Writing Team, Pachauri, R.K., Meyer, L., Eds.; IPCC: Geneva, Switzerland, 2014; ISBN 9789291691432. [Google Scholar]
- Météo France Bilan du Printemps. 2011. Available online: http://www.meteofrance.fr/contenus-archives/bilan-2011/bilan-du-printemps-2011 (accessed on 26 July 2021).
- Martin, G.; Magne, M.-A.; Cristobal, M.S. An Integrated Method to Analyze Farm Vulnerability to Climatic and Economic Variability according to Farm Configurations and Farmers’ Adaptations. Front. Plant Sci. 2017, 8, 1483. [Google Scholar] [CrossRef]
- Booker, J.F.; Trees, W.S. Implications of water scarcity for water productivity and farm labor. Water 2020, 12, 308. [Google Scholar] [CrossRef]
- Robert, M.; Thomas, A.; Sekhar, M.; Badiger, S.; Ruiz, L.; Willaume, M.; Leenhardt, D.; Bergez, J.E. Farm typology in the Berambadi Watershed (India): Farming systems are determined by farm size and access to groundwater. Water 2017, 9, 51. [Google Scholar] [CrossRef]
- France AgriMer La Filière Céréales. Available online: https://www.franceagrimer.fr/filiere-grandes-cultures/Cereales/La-filiere-Cereales (accessed on 16 July 2020).
- AGPM. Les Chiffres Clés du Maïs Grain en France. Available online: https://www.maizeurop.com/structure/agpm/chiffres/ (accessed on 10 May 2021).
- El Afandi, G.; Khalil, F.A.; Ouda, S.A. Using Irrigation Scheduling to Increase Water Productivity of Wheat-Maize Rotation under Climate Change Conditions. Chil. J. Agric. Res. 2010, 70, 474–484. [Google Scholar] [CrossRef][Green Version]
- Moradi, R.; Koocheki, A.; Nassiri Mahallati, M.; Mansoori, H. Adaptation strategies for maize cultivation under climate change in Iran: Irrigation and planting date management. Mitig. Adapt. Strateg. Glob. Chang. 2013, 18, 265–284. [Google Scholar] [CrossRef]
- Kuivanen, K.S.; Alvarez, S.; Michalscheck, M.; Adjei-Nsiah, S.; Descheemaeker, K.; Mellon-Bedi, S.; Groot, J.C.J. Characterising the diversity of smallholder farming systems and their constraints and opportunities for innovation: A case study from the Northern Region, Ghana. NJAS-Wagening. J. Life Sci. 2016, 78, 153–166. [Google Scholar] [CrossRef]
- Meylan, L.; Merot, A.; Gary, C.; Rapidel, B. Combining a typology and a conceptual model of cropping system to explore the diversity of relationships between ecosystem services: The case of erosion control in coffee-based agroforestry systems in Costa Rica. Agric. Syst. 2013, 118, 52–64. [Google Scholar] [CrossRef]
- Wichelns, D. Do estimates of water productivity enhance understanding of farm-level water management? Water 2014, 6, 778–795. [Google Scholar] [CrossRef]
- Righi, E.; Dogliotti, S.; Stefanini, F.M.; Pacini, G.C. Capturing farm diversity at regional level to up-scale farm level impact assessment of sustainable development options. Agric. Ecosyst. Environ. 2011, 142, 63–74. [Google Scholar] [CrossRef]
- Solano, C.; León, H.; Pérez, E.; Herrero, M. The role of personal information sources on the decision-making process of Costa Rican dairy farmers. Agric. Syst. 2003, 76, 3–18. [Google Scholar] [CrossRef]
- Lechenet, M.; Bretagnolle, V.; Bockstaller, C.; Boissinot, F.; Petit, M.S.; Petit, S.; Munier-Jolain, N.M. Reconciling pesticide reduction with economic and environmental sustainability in arable farming. PLoS ONE 2014, 9, e97922. [Google Scholar] [CrossRef] [PubMed]
- Nave, S.; Jacquet, F.; Jeuffroy, M.H. Why wheat farmers could reduce chemical inputs: Evidence from social, economic, and agronomic analysis. Agron. Sustain. Dev. 2013, 33, 795–807. [Google Scholar] [CrossRef]
- Aubry, C.; Papy, F.; Capillon, A. Modelling decision-making processes for annual crop management. Agric. Syst. 1998, 56, 45–65. [Google Scholar] [CrossRef]
- Martin-Clouaire, R. Modelling Operational Decision-Making in Agriculture. Agric. Sci. 2017, 8, 527–544. [Google Scholar] [CrossRef]
- Reynaud, A.; Couture, S. Stability of risk preference measures: Results from a field experiment on French farmers. Theory Decis. 2012, 73, 203–221. [Google Scholar] [CrossRef]
- Yanuarti, R.; Aji, J.M.M.; Rondhi, M. Risk aversion level influence on farmer’s decision to participate in crop insurance: A review. Agric. Econ. 2019, 65, 481–489. [Google Scholar] [CrossRef]
- Klein, G. Naturalistic decision making. Hum. Factors 2008, 50, 456–460. [Google Scholar] [CrossRef]
- Bergez, J.E.; Garcia, F. Is it worth using short-term weather forecasts for irrigation management? Eur. J. Agron. 2010, 33, 175–181. [Google Scholar] [CrossRef]
- Daydé, C. Comprendre le Processus de Prise de Décision Opérationnelle en Agriculture: Une Approche en Rationalité Limitée. Ph.D. Thesis, Université de Toulouse, Toulouse, France, 2017. [Google Scholar]
- Malawska, A.; Topping, C.J. Evaluating the role of behavioral factors and practical constraints in the performance of an agent-based model of farmer decision making. Agric. Syst. 2016, 143, 136–146. [Google Scholar] [CrossRef]
- Van Duinen, R.; Filatova, T.; Jager, W.; van der Veen, A. Going beyond perfect rationality: Drought risk, economic choices and the influence of social networks. Ann. Reg. Sci. 2016, 57, 335–369. [Google Scholar] [CrossRef]
- Dury, J.; Garcia, F.; Reynaud, A.; Therond, O.; Bergez, J.E. Modelling the complexity of the cropping plan decision-making. In Proceedings of the 5th International Congress on Environmental Modelling and Software, Ottawa, ON, Canada, 5–8 July 2010; Volume 1, pp. 569–576. [Google Scholar]
- Halberg, N. Indicators of resource use and environmental impact for use in a decision aid for Danish livestock farmers. Agric. Ecosyst. Environ. 1999, 76, 17–30. [Google Scholar] [CrossRef]
- Denzin, N.K. The Research Act: A Theoretical Introduction to Sociological Methods (Google eBook); Transaction Publishers: Piscataway, NJ, USA, 1970; ISBN 0202368599. [Google Scholar]
- Lewis-Beck, M.; Bryman, A.; Futing Liao, T. The SAGE Encyclopedia of Social Science Research Methods; Sage Publications, Inc.: Thousand Oaks, CA, USA, 2012. [Google Scholar]
- Agreste. Analyse économique des exploitations agricoles irriguant du maïs grain. Anal. Occ. 2017, 3, 4. Available online: https://draaf.occitanie.agriculture.gouv.fr/IMG/pdf/dependance_economique_des_irrigants_de_mais_cle8bf8ab.pdf (accessed on 17 July 2020).
- Lopez, O.; Milhaud, X.; Thérond, P. Arbres de régression et de classification (CART). L’actuariel Soc. Actuaires 2015, 15, 42–44. [Google Scholar]
- R Core Team. R: The R Project for Statistical Computing. Available online: https://www.r-project.org/ (accessed on 10 August 2020).
- Chavent, M.; Kuentz, V.; Liquet, B.; Saracco, J.; Chavent, M.; Kuentz, V.; Liquet, B.; Saracco, J. Classification de variables: Le package ClustOfVar. In Proceedings of the 43èmes Journées de Statistique (SFdS), Tunis, Tunisie, 23–27 May 2011; 6p. [Google Scholar]
- Tonini, C.; Vieuille, G. Population des Non-Salariés Agricoles en 2017. Available online: https://statistiques.msa.fr/wp-content/uploads/2018/02/Infostat-CE-2017.pdf (accessed on 17 July 2020).
- Agreste. Des Grandes Cultures dans Deux Tiers des Exploitations. Agreste Primeur 2012, 283, 8. Available online: http://www.drome.gouv.fr/IMG/pdf/RA2010_Exploitations_de_grandes_cultures_-_Agreste_Primeur_No283_-_Juin_2012_.pdf (accessed on 12 July 2020).
- DRAAF Occitanie. Direction Régionale de L’alimentation, de L’agriculture et de la Forêt. L’irrigation Contribue à 18% de la Valeur de la Production Agricole. Available online: https://draaf.occitanie.agriculture.gouv.fr/L-irrigation-contribue-a-18-de-la,505 (accessed on 17 July 2020).
- ARPE Midi-Pyrénées. Chiffres Clés sur L’eau en Midi-Pyrénées. 2015, 242–249. Available online: https://www.laregion.fr/IMG/pdf/chiffres_cles_eau_mp2015-vdef.pdf (accessed on 17 July 2020).
- Nuthall, P.L. The intuitive world of farmers—The case of grazing management systems and experts. Agric. Syst. 2012, 107, 65–73. [Google Scholar] [CrossRef]
- McCown, R.L. A cognitive systems framework to inform delivery of analytic support for farmers’ intuitive management under seasonal climatic variability. Agric. Syst. 2012, 105, 7–20. [Google Scholar] [CrossRef]
- Severini, A.D.; Borrás, L.; Westgate, M.E.; Cirilo, A.G. Kernel number and kernel weight determination in dent and popcorn maize. Field Crop. Res. 2011, 120, 360–369. [Google Scholar] [CrossRef]
- Alletto, L.; Coquet, Y.; Justes, E. Effects of tillage and fallow period management on soil physical behaviour and maize development. Agric. Water Manag. 2011, 102, 74–85. [Google Scholar] [CrossRef]
- Schwartz, R.C.; Baumhardt, R.L.; Evett, S.R. Soil & Tillage Research Tillage effects on soil water redistribution and bare soil evaporation throughout a season. Soil Tillage Res. 2010, 110, 221–229. [Google Scholar] [CrossRef]
- Roussy, C.; Ridier, A.; Chaib, K. Adoption d’innovations par les agriculteurs: Rôle des perceptions et des préférences. Work. Pap. Smart-Lereco 2015, 15, 1–22. [Google Scholar]
- Brunette, M.; Foncel, J.; Kéré, E.N. Attitude Towards Risk and Production Decision: An Empirical Analysis on French Private Forest Owners. Environ. Model. Assess. 2017, 22, 563–576. [Google Scholar] [CrossRef]
- Rodriguez, D.; deVoil, P.; Power, B.; Cox, H.; Crimp, S.; Meinke, H. The intrinsic plasticity of farm businesses and their resilience to change. An Australian example. F. Crop. Res. 2011, 124, 157–170. [Google Scholar] [CrossRef]
- Acosta-Michlik, L.; Espaldon, V. Assessing vulnerability of selected farming communities in the Philippines based on a behavioural model of agent’s adaptation to global environmental change. Glob. Environ. Chang. 2008, 18, 554–563. [Google Scholar] [CrossRef]
- Berthold, T.A.; Ajaz, A.; Olsovsky, T.; Kathuria, D. Identifying Barriers to Adoption of Irrigation Scheduling Tools in Rio Grande Basin. Smart Agric. Technol. 2021, 1, 100016. [Google Scholar] [CrossRef]
- Foucart, T. Colinéarité et régression linéaire. Math. Soc. Sci. Hum. 2006, 173, 5–25. [Google Scholar] [CrossRef]
- Öhlmér, B.; Olson, K.; Brehmer, B. Understanding farmers’ decision making processes and improving managerial assistance. Agric. Econ. 1998, 18, 273–290. [Google Scholar] [CrossRef]
- Walker, B.; Holling, C.S.; Carpenter, S.R.; Kinzig, A. Resilience, adaptability and transformability in social-ecological systems. Ecol. Soc. 2004, 9, 5. [Google Scholar] [CrossRef]
- Del Pozo, A.; Brunel-Saldias, N.; Engler, A.; Ortega-Farias, S.; Acevedo-Opazo, C.; Lobos, G.A.; Jara-Rojas, R.; Molina-Montenegro, M.A. Climate change impacts and adaptation strategies of agriculture in Mediterranean-climate regions (MCRs). Sustainability 2019, 11, 2679. [Google Scholar] [CrossRef]
- Urruty, N.; Tailliez-Lefebvre, D.; Huyghe, C. Stability, robustness, vulnerability and resilience of agricultural systems. A review. Agron. Sustain. Dev. 2016, 36, 15. [Google Scholar] [CrossRef]







| Decision-Making Process Factors | Indicator for Assessment | Elicitation Technique |
|---|---|---|
| Deliberation | Number of pieces of information used to make a decision | Two elicitation techniques: (i) a mind map to obtain a list of information that the farmer used to choose the date of first irrigation; (i) a role-playing activity [29] consisting of placing the farmer in a situation that required making a decision with no information at the outset. |
| Reactivity | Number of intention changes (i.e., the number of times an individual changes his choice) | Farmers were asked to express their intentions in scenarios in which water availability could have major impacts on their objectives. We designed four scenarios based on annual weather conditions (temperate year vs. dry year) and on the potential restriction of the water quota (none vs. 25% restriction). |
| Professional assistance | Number of advisors | Direct questions |
| Networking assistance | Number of other maize farmers with whom the farmer interacted | Direct questions |
| Digital assistance | Number of technologies; the use of sensors, decision tools or weather stations; and the number of weather sources. | Direct questions |
| Regression Tree | Linear Regression | |
|---|---|---|
| Definition | The regression tree sequentially divides responses according to the most relevant explanatory variable (i.e., minimizes the locally explained variance) | Linear regression creates many combinations of variables by adding or removing them until it finds the best combination. |
| Parameters | Stopping rules (minimum number of observations to separate a node (minsplit) = 10, minimum number of observations, into a leaf (minbucket) = 3) | Use of the Akaike Information Criterion to minimize over-fitting. Tests on residuals were performed to check independence (Durbin-Watson test), normality (Shapiro-Will test) and homogeneity (Breusch-Pagan test). |
| R functions | Rpart function in the rpart package of R (based on the CART model) | Lm and step functions of R |
| Characteristic | Sample | Reference | Scale | Source |
|---|---|---|---|---|
| Mean (±SD) age (years) | 49.8 (±12.0) | 49.3 | France, all types of farms | [34] |
| Legal status | Limited-liability farm (13/34) | Limited-liability farm | France, field crops | [35] |
| Mean (±SD) UAA (ha) | 171 (±77) | 83 | Midi-Pyrénées, field crops | [36] |
| Mean (±SD) irrigable UAA (ha) | 87 (±58) | 28 | Midi-Pyrénées, field crops | [36] |
| Water sources | Watercourses (rivers, canals) (21/34) and water storage (hillside lakes) (14/34) | Watercourses and water storage | Midi-Pyrénées | [36] |
| Irrigation materials | Sprinkler trolleys (19/34) and center pivots (15/34) | More sprinkler trolleys than center pivots | Midi-Pyrénées | [36] |
| Mean water volume (m3/ha/year) | 2302 | 1725 | Midi-Pyrénées | [37] |
| Group of Variables | Variable Name | Response (Mean or by Class) | Description |
|---|---|---|---|
| Farmer’s characteristics | years-maize | Mean = 32 | Number of years of experience with maize production |
| education-level | PS: 19, P: 14, O: 1 | Level of education (PS: post-secondary, S: secondary, O: other) | |
| Farm characteristics | department | G: 14, HG: 11, T: 9 | Administrative department where the farm is located (G: Gers, HG: Haute-Garonne, T: Tarn) |
| UAA | Mean = 171 | Utilized agricultural area (ha) | |
| soil-boulb | Yes: 14, No: 20 | “boulbène” soil (vernacular name for sandy-clay Luvisol) or not (yes, no) | |
| soil-water-storage | Low: 11, Moderate: 20, High: 3 | Level of soil water-holding capacity (low to high) | |
| slope-level | Low: 22, Moderate: 1, High: 11 | Slope (low to high) (The five initial modalities (score from 1 to 5) were converted to three levels (low, moderate, high)) | |
| Agronomic practices | maize-type | p: 6, g: 23, s: 3, f: 1, w: 1 | Type of maize (g: grain, s: seed, p: popcorn, w: waxy, f: fodder) |
| maize-main | Yes: 14, No: 20 | Whether or not maize is the main crop (yes, no) | |
| tillage | Yes: 11, No: 23 | Whether or not the farmer practices tillage (yes, no) | |
| sow-date | Early: 23, Middle: 4, Late: 7 | Date of sowing (early to late) 29 May ≤ Early < 16 June ≤ Middle < 4 July ≤ Late < 20 July | |
| Irrigation practices | sow-irrigat | Yes: 14, No: 20 | Whether the farmer practices irrigation at sowing or not (yes, no) |
| n-days-cycle | Mean = 6 days | Number of days in the irrigation cycle | |
| volume | Mean = 230 mm | Volume of water used for irrigation (mm) | |
| equip-irrig | Pivot: 15, Trolley: 19 | Type of equipment used for irrigation (pivot, trolley) | |
| Risk preferences | risk-level | Low: 6, Moderate: 16, High: 12 | Level of risk aversion (low to high) (The nine Initial modalities (score from 1 to 9) were converted to three levels (low, moderate, high)) |
| Reactivity | n-intentions | Mean = 4 | Number of intention changes when deciding the date of first irrigation in different scenarios |
| irrigation-gap | Mean = 34 days | Interval between the earliest and latest date the farmer would start irrigating | |
| Assistance | n-maize-farmers | Mean = 8 | Number of other maize farmers with whom the farmer shares irrigation information |
| weather-station | Yes: 16, No: 18 | Whether or not the farmer has a weather station (yes, no) | |
| n-weather-sources | Mean = 2.5 | Number of weather information sources the farmer consults | |
| n-technologies | Mean = 1.1 | Number of technologies the farmer uses to obtain weather information | |
| Deliberation | n-info-question | Mean = 2.4 | Number of pieces of information the farmer uses to make irrigation decisions (direct question) |
| n-info-role play | Mean = 4.2 | Number of pieces of information the farmer uses to make irrigation decisions (role-playing) |
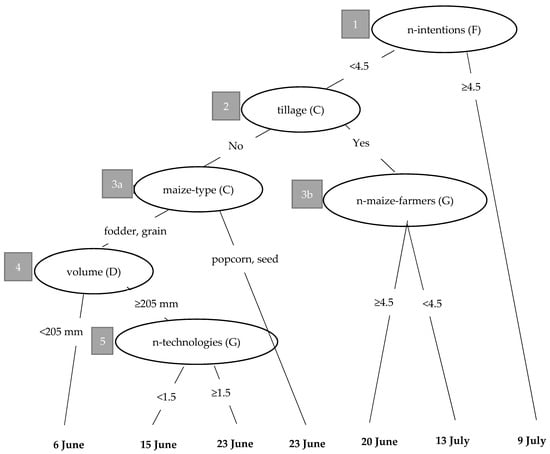
| Group of Variables | Variable and Response | Linear Regression Model | Position in the Regression Tree | Convergence of the Two Models | ||
|---|---|---|---|---|---|---|
| Significance | Influence on the Date of First Irrigation | |||||
| Structural and material factors | Farmer’s characteristics | years-maize | 0.00612 ** | + | N/A | |
| Farm characteristics | Department_HG | 0.00336 ** | + | N/A | ||
| Department_T | 0.01607 * | + | N/A | |||
| Agronomic practices | maize-type_g | 0.04933 * | + | 3a | confirmed | |
| maize-type_p | 0.00114 ** | + | 3a | confirmed | ||
| maize-type_s | ns | + | 3a | |||
| maize-type_w | ns | + | 3a | |||
| Tillage _yes | ns | + | 2 | |||
| Irrigation practices | Sow-irrigat_yes | 0.04764 * | + | N/A | ||
| Volume | 0.01508 * | − | 4 | inversed | ||
| Equip-irrig_pivot | ns | − | N/A | |||
| Psychological factors | Risk preferences | risk-level_high | 0.00863 ** | − | N/A | |
| risk-level_moderate | Ns | − | N/A | |||
| Reactivity | n-intentions | 6.72 × 10−6 *** | + | 1 | confirmed | |
| Assistance | n-maize-farmers | 0.01128 * | − | 3b | confirmed | |
| weather-station_yes | 0.01065 * | + | N/A | |||
| n-technologies | ns | − | 5 | inversed | ||
Publisher’s Note: MDPI stays neutral with regard to jurisdictional claims in published maps and institutional affiliations. |
© 2021 by the authors. Licensee MDPI, Basel, Switzerland. This article is an open access article distributed under the terms and conditions of the Creative Commons Attribution (CC BY) license (https://creativecommons.org/licenses/by/4.0/).
Share and Cite
Albert, M.; Bergez, J.-E.; Couture, S.; Faivre, R.; Willaume, M. Decision-Making Process Factors Explain Some of the Heterogeneity of Irrigation Practices among Maize Farmers in Southwestern France. Water 2021, 13, 3504. https://doi.org/10.3390/w13243504
Albert M, Bergez J-E, Couture S, Faivre R, Willaume M. Decision-Making Process Factors Explain Some of the Heterogeneity of Irrigation Practices among Maize Farmers in Southwestern France. Water. 2021; 13(24):3504. https://doi.org/10.3390/w13243504
Chicago/Turabian StyleAlbert, Marine, Jacques-Eric Bergez, Stéphane Couture, Robert Faivre, and Magali Willaume. 2021. "Decision-Making Process Factors Explain Some of the Heterogeneity of Irrigation Practices among Maize Farmers in Southwestern France" Water 13, no. 24: 3504. https://doi.org/10.3390/w13243504
APA StyleAlbert, M., Bergez, J.-E., Couture, S., Faivre, R., & Willaume, M. (2021). Decision-Making Process Factors Explain Some of the Heterogeneity of Irrigation Practices among Maize Farmers in Southwestern France. Water, 13(24), 3504. https://doi.org/10.3390/w13243504

