Resilience of Interdependent Water and Power Systems: A Literature Review and Conceptual Modeling Framework
Abstract
1. Introduction
2. Literature Reviews
2.1. Institutional Landscape Assessment
- As indicated by the breakdown in topic coverage, nearly two-thirds of the institutions included in the investigation had a work product that revolved around disaster analysis or climate change assessment.
- There is considerable coverage of water-focused research across the external institutions, looking at topics from water resource planning, water reuse, water treatment, water quality, and water in energy resources specifically, each of which appeared in 23–40% of all external institutions identified in the search for water and energy projects and reports.
- The U.S. EPA was found to have a substantial amount of research broken out among different programs, such as human health and climate change [14] and water and climate change [15]. They were also one of the few institutions found to have research more evenly balanced between energy- and water-related topics.
- National laboratories, although consistently conducting more quantitative-based research, typically focus on the topic from an energy perspective as opposed to a water perspective compared to other institutions.
- There does not appear to be a significant amount of research by national labs or external institutions in recent years on the topics of water recovery, desalination, multi-jurisdictional analyses, or regulatory policy and assessment.
- Although there is decent coverage of water or energy topics overall, fewer institutions study them jointly or evenly. This finding appears to be especially true regarding qualitative research, indicating that there are fewer institutions leading discussions, panels, or promoting policies addressing water–energy interdependencies.
2.2. Literature Review of Resilience Definitions and Metrics
- Absorptive capacity is the ability of the system to absorb the impact of the disruptive event and, hence, minimize the system damage/disruption.
- Restorative capacity is the ability of the system to rapidly recover to normal or satisfactory functionality with minimal effort (e.g., cost, time).
- Adaptive capacity is the ability to learn from disruptive events and modify system operations, configurations, functions, and system planning to enhance future absorptive and/or restorative capacity.
2.3. Modeling Considerations
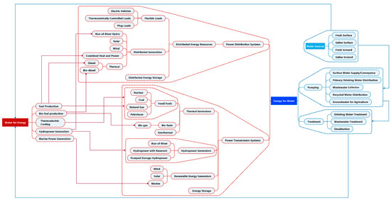
3. System Interdependencies and Relationships to System Threats and Restoration Strategies
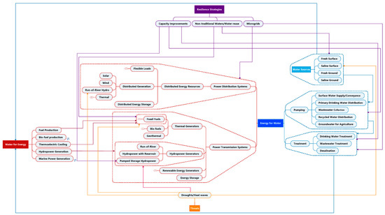
4. Resilience Decision Support Framework for Interdependent WPS
5. Future Trends
5.1. Digitalization
5.2. Integrated Planning
5.3. Governance, Equity, and Resilience
6. Conclusions
- Reviewing the literature from private and public institutions addressing the interconnections between water and energy shows that climate change and disaster analysis are the most common topics covered.
- Institutions that had reports or initiatives focused on climate change and disaster analysis were found to focus predominantly on the topic of planning, rather than operations. This focus ranged from water supply planning to infrastructure planning, in addition to risk evaluation. The institutional landscape assessment also revealed that research gaps remain in regulatory policy and water recovery practices and on promoting research that jointly addresses water–energy interdependencies.
- From a WPS interdependency perspective, no standard definition or metrics for resilience exist. Therefore, there is a critical need for developing robust assessment metrics that can assess resilience in an interdependent, multisectoral context.
- Existing modeling limitations call for additional research on developing modeling approaches to evaluate resilience strategies for interdependent WPS. Future modeling platforms should allow for integrated multiscale, multiobjective, and multiuser analyses. Stakeholder engagement is also crucial to ensure any modeling addresses the needs of resource decision makers regarding key threat scenarios, their impacts, and effectiveness of restoration strategies.
Supplementary Materials
Author Contributions
Funding
Institutional Review Board Statement
Informed Consent Statement
Data Availability Statement
Acknowledgments
Conflicts of Interest
References
- Bauer, D.; Philbrick, M.; Vallario, B.; Battey, H.; Clement, Z.; Fields, F. The Water-Energy Nexus: Challenges and Opportunities; US Department of Energy: Washington, DC, USA, 2014. [Google Scholar]
- Oikonomou, K.l.; Parvania, M. Optimal coordinated operation of interdependent power and water distribution systems. IEEE Trans. Smart Grid 2020, 11, 4784–4794. [Google Scholar] [CrossRef]
- Ahmad, S.; Jia, H.; Chen, Z.; Li, Q.; Xu, C. Water-energy nexus and energy efficiency: A systematic analysis of urban water systems. Renew. Sustain. Energy Rev. 2020, 134, 110381. [Google Scholar] [CrossRef]
- Zarei, S.; Bozorg-Haddad, O.; Kheirinejad, S.; Loáiciga, H.A. Environmental sustainability: A review of the water–energy–food nexus. AQUA Water Infrastruct. Ecosyst. Soc. 2021, 70, 138–154. [Google Scholar]
- Nicolas, C.; Rentschler, J.; Van Loon, A.P.; Oguah, S.; Schweikert, A.; Deinert, M.; Koks, E.; Arderne, C.; Cubas, D.; Li, J.; et al. Stronger Power: Improving Power Sector Resilience to Natural Hazards; World Bank: Washington, DC, USA, 2019. [Google Scholar]
- Stip, C.; Mao, Z.; Bonzanigo, L.; Browder, G.; Tracy, J. Water Infrastructure Resilience: Examples of Dams, Wastewater Treatment Plants, and Water Supply and Sanitation Systems; World Bank: Washington, DC, USA, 2019. [Google Scholar]
- The Johnson Foundation. Building Resilient Utilities: How Water and Electric Utilities Can Co-Create Their Futures; The Johnson Foundation at Wingspread: Racine, WI, USA, 2013. [Google Scholar]
- Oikonomou, K.; Tarroja, B.; Kern, J.; Voisin, N. Core process representation in power system operational models: Gaps, challenges, and opportunities for multisector dynamics research. Energy 2021, 122049. [Google Scholar] [CrossRef]
- WRF. Water/Wastewater Utilities and Extreme Climate and Weather Events: Case Studies on Community Response, Lessons Learned, Adaptation, and Planning Needs for the Future; Water Environment Research Foundation: Alexandria, VA, USA, 2010. [Google Scholar]
- WRF. Assessing Public Private Partnership Opportunities for Water and Wastewater Energy Projects; Water Research Foundation: Denver, CO, USA, 2017. [Google Scholar]
- WRF. Integrating Land Use and Water Resources: Planning to Support Water Supply Diversification; Water Research Foundation: Denver, CO, USA, 2018. [Google Scholar]
- WRF. Coordinated Planning Guide: A How-To Resource for Integrating Alternative Water Supply and Land Use Planning; Water Research Foundation: Denver, CO, USA, 2018. [Google Scholar]
- WRF. Opportunities and Barriers for Renewable and Distributed Energy Resource Development at Drinking Water and Wastewater Utilities; Water Research Foundation: Denver, CO, USA, 2019. [Google Scholar]
- U.S. Environmental Protection Agency. Assessing the Multiple Benefits of Clean Energy: A Resource for States; U.S. Environmental Protection Agency: Washington, DC, USA, 2012. [Google Scholar]
- U.S. Environmental Protection Agency. Climate and Land Use Change Effects on Ecological Resources in Three Watersheds: A Synthesis Report (Final Report); U.S. Environmental Protection Agency: Washington, DC, USA, 2012. [Google Scholar]
- U.S. Environmental Protection Agency. National Water Infrastructure Adaptation Assessment: Part 1: Climate Change Adaptation Readiness Analysis; EPA Office of Research and Development: Cincinnati, OH, USA, 2015. [Google Scholar]
- Spencer, T.; Altman, P. Climate Change, Water, and Risk: Current Water Demands are Not Sustainable; Natural Resources Defense Council: New York, NY, USA, 2010. [Google Scholar]
- Holling, C.S. Resilience and stability of ecological systems. Annu. Rev. Ecol. Syst. 1973, 4, 1–23. [Google Scholar] [CrossRef]
- Pereira, M.V.F.; Pinto, L.M.V.G. Multi-stage stochastic optimization applied to energy planning. Math. Program. 1991, 52, 359–375. [Google Scholar] [CrossRef]
- Panteli, M.; Mancarella, P.; Trakas, D.N.; Kyriakides, E.; Hatziargyriou, N.D. Metrics and quantification of operational and infrastructure resilience in power systems. IEEE Trans. Power Syst. 2017, 32, 4732–4742. [Google Scholar] [CrossRef]
- Ouyang, M.; Dueñas-Osorio, L.; Min, X. A three-stage resilience analysis framework for urban infrastructure systems. Struct. Saf. 2012, 36, 23–31. [Google Scholar] [CrossRef]
- Stankovic, A.; Tomsovik, K. The Definition and Quantification of Resilience; IEEE: Piscataway, NJ, USA, 2018. [Google Scholar]
- Fraccascia, L.; Giannoccaro, I.; Albino, V. Resilience of complex systems: State of the art and directions for future research. Complexity 2018, 2018. [Google Scholar] [CrossRef]
- McJunkin, T.; Rieger, C.G. Electricity distribution system resilient control system metrics. In Proceedings of the 2017 Resilience Week (RWS), Wilmington, DE, USA, 18–22 September 2017; IEEE: Piscataway, NJ, USA, 2017. [Google Scholar]
- National Infrastructure Advisory Council. Critical Infrastructure Resilience: Final Report and Recommendations; National Infrastructure Advisory Council: Washington, DC, USA, 2009. [Google Scholar]
- Buldyrev, S.V.; Parshani, R.; Paul, G.; Stanley, H.; Havlin, S. Catastrophic cascade of failures in interdependent networks. Nat. Cell Biol. 2010, 464, 1025–1028. [Google Scholar] [CrossRef]
- Shin, S.; Lee, S.; Judi, D.R.; Parvania, M.; Goharian, E.; McPherson, T.; Burian, S.J. A systematic review of quantitative resilience measures for water infrastructure systems. Water 2018, 10, 164. [Google Scholar] [CrossRef]
- Umunnakwe, A.; Huang, H.; Oikonomou, K.; Davis, K. Quantitative analysis of power systems resilience: Standardization, categorizations, and challenges. Renew. Sustain. Energy Rev. 2021, 149, 111252. [Google Scholar] [CrossRef]
- Zhao, X.; Chen, Z.; Gong, H. Effects comparison of different resilience enhancing strategies for municipal water distribution network: A multidimensional approach. Math. Probl. Eng. 2015, 2015, 1–16. [Google Scholar] [CrossRef]
- Cimellaro, G.P.; Tinebra, A.; Renschler, C.; Fragiadakis, M. New resilience index for urban water distribution networks. J. Struct. Eng. 2016, 142, C4015014. [Google Scholar] [CrossRef]
- Assad, A.; Moselhi, O.; Zayed, T. A new metric for assessing resilience of water distribution networks. Water 2019, 11, 1701. [Google Scholar] [CrossRef]
- Shin, S.; Lee, S.; Burian, S.J.; Judi, D.R.; McPherson, T. Evaluating resilience of water distribution networks to operational failures from cyber-physical attacks. J. Environ. Eng. 2020, 146, 04020003. [Google Scholar] [CrossRef]
- Izadi, A.; Yazdandoost, F.; Ranjbar, R. Asset-based assessment of resiliency in water distribution networks. Water Resour. Manag. 2020, 34, 1407–1422. [Google Scholar] [CrossRef]
- Mugume, S.N.; Gomez, D.E.; Fu, G.; Farmani, R.; Butler, D. A global analysis approach for investigating structural resilience in urban drainage systems. Water Res. 2015, 81, 15–26. [Google Scholar] [CrossRef]
- Mugume, S.; Gomez, D.; Butler, D. Quantifying the Resilience of Urban Drainage Systems Using a Hydraulic Performance Assessment Approach; International Water Association: London, UK, 2014. [Google Scholar]
- Schoen, M.; Hawkins, T.; Xue, X.; Ma, C.; Garland, J.; Ashbolt, N. Technologic resilience assessment of coastal community water and wastewater service options. Sustain. Water Qual. Ecol. 2015, 6, 75–78. [Google Scholar] [CrossRef]
- Dong, X.; Guo, H.; Zeng, S. Enhancing future resilience in urban drainage system: Green versus grey infrastructure. Water Res. 2017, 124, 280–289. [Google Scholar] [CrossRef]
- Toroghi, S.S.H.; Thomas, V.M. A framework for the resilience analysis of electric infrastructure systems including temporary generation systems. Reliab. Eng. Syst. Saf. 2020, 202, 107013. [Google Scholar] [CrossRef]
- Moslehi, S.; Reddy, T.A. Sustainability of integrated energy systems: A performance-based resilience assessment methodology. Appl. Energy 2018, 228, 487–498. [Google Scholar] [CrossRef]
- Cai, B.; Xie, M.; Liu, Y.; Liu, Y.; Feng, Q. Availability-based engineering resilience metric and its corresponding evaluation methodology. Reliab. Eng. Syst. Saf. 2018, 172, 216–224. [Google Scholar] [CrossRef]
- Herrera, M.; Abraham, E.; Stoianov, I. A graph-theoretic framework for assessing the resilience of sectorised water distribution networks. Water Resour. Manag. 2016, 30, 1685–1699. [Google Scholar] [CrossRef]
- Nicholson, C.D.; Barker, K.; Ramirez-Marquez, J.E. Flow-based vulnerability measures for network component importance: Experimentation with preparedness planning. Reliab. Eng. Syst. Saf. 2016, 145, 62–73. [Google Scholar] [CrossRef]
- Baroud, H.; Ramirez-Marquez, J.E.; Barker, K.; Rocco, C.M. Stochastic measures of network resilience: Applications to waterway commodity flows. Risk Anal. 2014, 34, 1317–1335. [Google Scholar] [CrossRef]
- Naghshbandi, S.N.; Varga, L.; Purvis, A.; Mcwilliam, R.; Minisci, E.; Vasile, M.; Troffaes, M.; Sedighi, T.; Guo, W.; Manley, E.; et al. A review of methods to study resilience of complex engineering and engineered systems. IEEE Access 2020, 8, 87775–87799. [Google Scholar] [CrossRef]
- Gilani, M.A.; Kazemi, A.; Ghasemi, M. Distribution system resilience enhancement by microgrid formation considering distributed energy resources. Energy 2020, 191, 116442. [Google Scholar] [CrossRef]
- Goldbeck, N.; Angeloudis, P.; Ochieng, W.Y. Resilience assessment for interdependent urban infrastructure systems using dynamic network flow models. Reliab. Eng. Syst. Saf. 2019, 188, 62–79. [Google Scholar] [CrossRef]
- Wright, R.; Herrera, M.; Parpas, P.; Stoianov, I. Hydraulic resilience index for the critical link analysis of multi-feed water distribution networks. Procedia Eng. 2015, 119, 1249–1258. [Google Scholar] [CrossRef]
- Zuloaga, S.; Vittal, V. Metrics for use in quantifying power system resilience with water-energy nexus considerations: Mathematical formulation and case study. In Proceedings of the 2019 IEEE Power & Energy Society General Meeting (PESGM), Atlanta, GA, USA, 4–8 August 2019; IEEE: Piscataway, NJ, USA, 2019. [Google Scholar]
- Imani, M.; Hajializadeh, D. A resilience assessment framework for critical infrastructure networks’ interdependencies. Water Sci. Technol. 2020, 81, 1420–1431. [Google Scholar] [CrossRef]
- Karakoc, D.B.; Almoghathawi, Y.; Barker, K.; González, A.; Mohebbi, S. Community resilience-driven restoration model for interdependent infrastructure networks. Int. J. Disaster Risk Reduct. 2019, 38, 101228. [Google Scholar] [CrossRef]
- Ouyang, M. Review on modeling and simulation of interdependent critical infrastructure systems. Reliab. Eng. Syst. Saf. 2014, 121, 43–60. [Google Scholar] [CrossRef]
- Kajitani, Y.; Sagai, S. Modelling the interdependencies of critical infrastructures during natural disasters: A case of supply, communication and transportation infrastructures. Int. J. Crit. Infrastruct. 2009, 5, 38. [Google Scholar] [CrossRef]
- Dudenhoeffer, D.D.; Permann, M.R.; Woolsey, S.; Timpany, R.; Miller, C.; McDermott, A.; Manic, M. Interdependency modeling and emergency response. In Proceedings of the 2007 Summer Computer Simulation Conference, San Diego, CA, USA, 16–19 July 2007. [Google Scholar]
- Xu, W.; Hong, L.; He, L.; Wang, S.; Chen, X. Supply-driven dynamic inoperability input-output price model for interdependent infrastructure systems. J. Infrastruct. Syst. 2011, 17, 151–162. [Google Scholar] [CrossRef]
- Oikonomou, K.; Parvania, M. Optimal coordination of water distribution energy flexibility with power systems operation. IEEE Trans. Smart Grid 2019, 10, 1101–1110. [Google Scholar] [CrossRef]
- Gopalakrishnan, K.; Peeta, S. Sustainable and Resilient Critical Infrastructure Systems: Simulation, Modeling, and Intelligent Engineering; Springer: Berlin/Heidelberg, Germany, 2010. [Google Scholar]
- Oikonomou, K.; Parvania, M. Optimal participation of water desalination plants in electricity demand response and regulation markets. IEEE Syst. J. 2020, 14, 3729–3739. [Google Scholar] [CrossRef]
- Oikonomou, K.; Parvania, M. Deploying water treatment energy flexibility in power distribution systems operation. In Proceedings of the 2020 IEEE Power & Energy Society Innovative Smart Grid Technologies Conference (ISGT), Washington, DC, USA, 17–20 February 2020. [Google Scholar]
- Mindjet. MindManager. Available online: https://www.mindmanager.com/en/?link=wm (accessed on 21 May 2021).
- Sambito, M.; Freni, G. Strategies for improving optimal positioning of quality sensors in urban drainage systems for non-conservative contaminants. Water 2021, 13, 934. [Google Scholar] [CrossRef]
- Kuykendall, E.W.T. Rising Water Stress Risk Threatens U.S. Coal Plants, Largely Clustered in 5 States. 2020. Available online: https://www.spglobal.com/marketintelligence/en/news-insights/latest-news-headlines/rising-water-stress-risk-threatens-us-coal-plants-largely-clustered-in-5-states-60670594 (accessed on 21 May 2021).
- Falco, G.J.; Webb, W.R. Water microgrids: The future of water infrastructure resilience. Procedia Eng. 2015, 118, 50–57. [Google Scholar] [CrossRef]
- Daw, J.A.; Kandt, A.J.; Macknick, J.; Miner, J.I.G.; Anderson, K.H.; Armstrong, N.; Adams, J. Energy-Water Microgrid Opportunity Analysis at the University of Arizona’s Biosphere 2 Facility; National Renewable Energy Lab. (NREL): Golden, CO, USA, 2018. [Google Scholar]
- Li, Q.; Yu, S.; Al-Sumaiti, A.; Turitsyn, K. Modeling and co-optimization of a micro water-energy nexus for smart communities. In Proceedings of the 2018 IEEE PES Innovative Smart Grid Technologies Conference Europe (ISGT-Europe), Sarajevo, Bosnia and Herzegovina, 21–25 October 2018; pp. 1–5. [Google Scholar]
- Howard, R.A.; Matheson, J.E. Influence diagrams. Decis. Anal. 2005, 2, 127–143. [Google Scholar] [CrossRef]
- Shachter, R.D. Evaluating influence diagrams. Oper. Res. 1986, 34, 871–882. [Google Scholar] [CrossRef]
- Stillman, J.; Buxton, J.; Chastain-Howley, A.; Strayer, J. “Digital” water utilities rely on data analytics and sharing. Opflow 2020, 46, 8–9. [Google Scholar] [CrossRef]
- Clark, R.M.; Panguluri, S.; Nelson, T.D.; Wyman, R.P. Protecting drinking water utilities from cyberthreats. J. Am. Water Work. Assoc. 2017, 109, 50–58. [Google Scholar] [CrossRef]
- Siemens. Integrated Resource Plan Report. Prepared for Memphis Light, Gas, and Water (MLGW). Report No. R108-20. July 2020. Available online: http://www.mlgw.com/images/content/files/pdf/MLGW-IRP-Final-Report_Siemens-PTI_R108-20.pdf (accessed on 5 October 2021).
- Arizona Public Service. Integrated Resource Plan; Arizona Public Service: Phoenix, AZ, USA, 26 June 2020. [Google Scholar]
- Tennessee Valley Authority. Integrated Resource Plan, and Environmental Impact Statement; Tennessee Valley Authority: Knoxville, TN, USA, February 2019. [Google Scholar]
- Tacoma Power Utilities. Integrated Resource Plan; Tacoma Power Utilities: Tacoma, WA, USA, August 2020. [Google Scholar]
- Idaho Power. Integrated Resource Plan; Idaho Power: Boise, ID, USA, October 2020. [Google Scholar]
- Portland General Electric. Integrated Resource Plan; Portland General Electric: Portland, OR, USA, July 2019. [Google Scholar]
- Conrad, S.; Kenway, S.J.; Jawad, M. Water and Electric Utility Integrated Planning; Water Research Foundation: Denver, CO, USA, 2017. [Google Scholar]





Publisher’s Note: MDPI stays neutral with regard to jurisdictional claims in published maps and institutional affiliations. |
© 2021 by the authors. Licensee MDPI, Basel, Switzerland. This article is an open access article distributed under the terms and conditions of the Creative Commons Attribution (CC BY) license (https://creativecommons.org/licenses/by/4.0/).
Share and Cite
Oikonomou, K.; Mongird, K.; Rice, J.S.; Homer, J.S. Resilience of Interdependent Water and Power Systems: A Literature Review and Conceptual Modeling Framework. Water 2021, 13, 2846. https://doi.org/10.3390/w13202846
Oikonomou K, Mongird K, Rice JS, Homer JS. Resilience of Interdependent Water and Power Systems: A Literature Review and Conceptual Modeling Framework. Water. 2021; 13(20):2846. https://doi.org/10.3390/w13202846
Chicago/Turabian StyleOikonomou, Konstantinos, Kendall Mongird, Jennie S. Rice, and Juliet S. Homer. 2021. "Resilience of Interdependent Water and Power Systems: A Literature Review and Conceptual Modeling Framework" Water 13, no. 20: 2846. https://doi.org/10.3390/w13202846
APA StyleOikonomou, K., Mongird, K., Rice, J. S., & Homer, J. S. (2021). Resilience of Interdependent Water and Power Systems: A Literature Review and Conceptual Modeling Framework. Water, 13(20), 2846. https://doi.org/10.3390/w13202846

