Water Literacy in the Southeast Asian Context: Are We There Yet?
Abstract
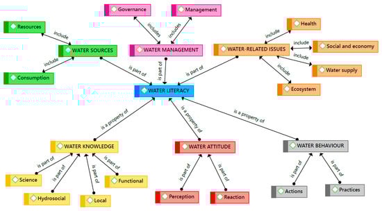
:1. Introduction
2. Different Dimensions of Water Literacy in Southeast Asian Countries
2.1. Water Sources and Consumption
2.2. Water Governance and Management
2.3. Sociodemographic Factors
2.4. Water Security Challenges
2.4.1. Health
2.4.2. Access to Safely Managed Water Services
3. Water Footprint—A Foreign or an Ignored Concept among Southeast Asians?
Awareness of Water Footprint
4. Are Southeast Asians on the Right Track to Meet Their National SDG 6 Targets?
5. Conclusions
Author Contributions
Funding
Data Availability Statement
Conflicts of Interest
References
- Febriani, A. Water Literacy in Developing Country: A Case Study for Indonesia. Master’s Thesis, Lund University, Lund, Sweden, 2017. Available online: http://lup.lub.lu.se/student-papers/record/8919360 (accessed on 30 May 2021).
- He, H.S. Construction of the index system of water literacy and application in a case study of four Chinese communities. J. Discret. Math. Sci. Cryptogr. 2018, 21, 485–491. [Google Scholar] [CrossRef]
- McCarroll, M.; Hamann, H. What we know about water: A water literacy review. Water 2020, 12, 2803. [Google Scholar] [CrossRef]
- Roncoli, C.; Orlove, B.; Ungemach, C.; Dowd-Uribe, B.; West, C.T.; Milch, K.; Sanon, M. Enough is enough: How West African farmers judge water sufficiency. Reg. Environ. Chang. 2019, 19, 573–585. [Google Scholar] [CrossRef]
- He, C.; Liu, Z.; Wu, J.; Pan, X.; Fang, Z.; Li, J.; Bryan, B.A. Future global urban water scarcity and potential solutions. Nat. Commun. 2021, 12, 4667. [Google Scholar] [CrossRef]
- Caparrós-Martínez, J.L.; Milán-García, J.; Rueda-López, N.; de Pablo-Valenciano, J. Green infrastructure and water: An analysis of global research. Water 2020, 12, 1760. [Google Scholar] [CrossRef]
- Chen, B.; Liu, Z.; He, C.; Peng, H.; Xia, P.; Nie, Y. The regional hydro-ecological simulation system for 30 years: A systematic review. Water 2020, 12, 2878. [Google Scholar] [CrossRef]
- Economic Planning Unit. Malaysia Sustainable Development Goals Voluntary National Review 2017: High-Level Political Forum; Economic Planning Unit: Putrajaya, Malaysia, 2017; pp. 1–82. Available online: https://sustainabledevelopment.un.org/content/documents/15881Malaysia.pdf (accessed on 8 August 2021).
- Ritchie, H.; Roser, M. Water Use and Stress. 2017. Available online: https://ourworldindata.org/water-use-stress (accessed on 8 August 2021).
- UN. The Sustainable Development Goals Report 2021; United Nations: New York, NY, USA, 2021. [Google Scholar]
- Ritchie, H.; Roser, M. Clean Water. 2021. Available online: https://ourworldindata.org/water-access (accessed on 2 July 2021).
- United Nations. Asia and the Pacific SDG Progress Report 2021; United Nations: New York, NY, USA, 2021. [Google Scholar]
- The United Nations World Water Development Report: Water and Climate Change; United Nations Educational, Scientific and Cultural Organization: Paris, France, 2020; pp. 1–235. Available online: https://unesdoc.unesco.org/ark:/48223/pf0000372985.locale=en (accessed on 8 August 2021).
- Frederick, W.H.; Leinbach, T.R. Southeast Asia. Encycl. Br. 2020. Available online: https://www.britannica.com/place/Southeast-Asia (accessed on 7 June 2021).
- Richey, A.S.; Thomas, B.F.; Lo, M.; Reager, J.T.; Famiglietti, J.S.; Voss, K.; Swenson, S.; Rodell, M. Quantifying renewable groundwater stress with GRACE. Water Resour. Res. 2015, 51, 5217–5238. [Google Scholar] [CrossRef]
- UNESCO. The United Nations World Water Development Report 2021: Valuing Water; United Nations Educational, Scientific and Cultural Organization: Paris, France, 2021. [Google Scholar]
- Carrard, N.; Foster, T.; Willetts, J. Groundwater as a source of drinking water in Southeast Asia and the Pacific: A multi-country review of current reliance and resource concerns. Water 2019, 11, 1605. [Google Scholar] [CrossRef] [Green Version]
- Ya-Koh, A. An Analysis of Law on Groundwater Pollution in Thailand and Malaysia. Master’s Thesis, International Islamic University Malaysia, Selangor, Malaysia, 2017. Available online: https://lib.iium.edu.my/mom/services/mom/document/getFile/f38s5XAj7YZNYfkIfk0gdWs8SM8VzpSN20170525113629651 (accessed on 8 August 2021).
- Burek, P.; Satoh, Y.; Fischer, G.; Kahil, M.T.; Scherzer, A.; Tramberend, S.; Nava, L.F.; Wada, Y.; Eisner, S.; Flörke, M.; et al. Water Futures and Solution: Fast Track Initiative (Final Report); International Institute for Applied Systems Analysis: Laxenburg, Austria, 2016; Available online: http://pure.iiasa.ac.at/id/eprint/13872/1/Proceedings_extended_abstract_IDRiM%202016%2032.pdf (accessed on 8 August 2021).
- Doungmanee, P. The nexus of agricultural water use and economic development level. Katsetsart J. Soc. Sci. 2016, 37, 38–45. [Google Scholar] [CrossRef] [Green Version]
- UNESCO World Water Assessment Programme. The United Nations World Water Development Report, 2017: Wastewater: The Untapped Resource; United Nations Educational, Scientific and Cultural Organization: Paris, France, 2017. [Google Scholar]
- Knieper, C.; Pahl-Wostl, C. A comparative analysis of water governance, water management, and environmental performance in river basins. Water Resour. Manag. 2016, 30, 2161–2177. [Google Scholar] [CrossRef]
- Grigg, N.S. IWRM & Water Governance. In Integrated Water Resource Management: An Interdisciplinary Approach, 1st ed.; Palgrave Macmillan: London, UK, 2016; pp. 99–118. [Google Scholar] [CrossRef]
- Ti, L.H.; Facon, T. The FAO-ESCAP Pilot Project on National Water Visions—From Vision to Action—A Synthesis of Experiences in Southeast Asia. FAO/ESCAP 2001. Available online: http://www.fao.org/3/AB776E/ab776e00.htm#Contents (accessed on 8 August 2021).
- Dublin-Rio Principles. Global Water Partnership: Stockholm, Sweden. Available online: https://www.gwp.org/contentassets/05190d0c938f47d1b254d6606ec6bb04/dublin-rio-principles.pdf (accessed on 8 August 2021).
- Abdullah, S.; Chand, F.; Zakaria, S.; Loganathan, P. Transforming the Water Sector: National Integrated Water Resources Management Plan Strategies and Road Map; Academy of Sciences Malaysia: Kuala Lumpur, Malaysia, 2016; Volume 1, pp. 1–174.
- Review of the National Water Resources Study (2000–2050) and Formulation of National Water Resources Policy: Final Report, Volume 2—Water Resources Governance. August 2011. Available online: https://www.water.gov.my/jps/resources/PDF/Hydrology%20Publication/Vol2WaterGovernance.pdf (accessed on 8 August 2021).
- Balisacan, A.M. Philippine Eco-Efficient Water Infrastructure (EEWIN) Strategy Roadmap, Thailand: United Nations Economic and Social Commission for Asia and the Pacific. 2013. Available online: https://www.unescap.org/sites/default/d8files/EEWIN%20Roadmap_Philippines.pdf (accessed on 6 August 2021).
- PUB, Singapore’s National Water Agency. Singapore Water Story. 2021. Available online: https://www.pub.gov.sg/watersupply/singaporewaterstory (accessed on 30 May 2021).
- Solaripedia. Project Solar Trees in City Gardens (Singapore). 2014. Available online: https://www.solaripedia.com/13/416/6629/solar_supertrees_cellular_paving_photo.html (accessed on 30 May 2021).
- PUB, Singapore’s National Water Agency. About Us. 2021. Available online: https://www.pub.gov.sg/about (accessed on 30 May 2021).
- National Water Resources Committee. National Water Resources Committee (NWRC). 2021. Available online: https://www.myanmarofficialwaterportal.gov.mm/about-nwrc/nwrc/ (accessed on 30 May 2021).
- Dean, A.J.; Fielding, K.S.; Newton, F.J. Community knowledge about water: Who has better knowledge and is this associated with water-related behaviors and support for water-related policies? PLoS ONE 2016, 11, e0159063. [Google Scholar] [CrossRef] [Green Version]
- Afroz, R.; Banna, H.; Masud, M.M.; Akhtar, R.; Yahaya, S.R. Household’s perception of water pollution and its economic impact on human health in Malaysia. Desalin. Water Treat. 2016, 57, 115–123. [Google Scholar] [CrossRef]
- PUB, Singapore’s National Water Agency. Schools. 2021. Available online: https://www.pub.gov.sg/getinvolved/schools (accessed on 30 May 2021).
- Abdullah, A.; Syed Zakaria, S.Z.; Razman, M.R. Environmental education through outdoor education for primary school children. ATMA 2018, 6, 27–34. [Google Scholar] [CrossRef]
- Ritchie, H.; Roser, M. Urbanization. 2019. Available online: https://ourworldindata.org/urbanization (accessed on 8 August 2021).
- UNICEF; WHO. Progress on Household Drinking Water, Sanitation and Hygiene 2000–2017: Special Focus on Inequalities; United Nations Children’s Fund (UNICEF): New York, NY, USA, 2019.
- UN. The Sustainable Development Goals Report 2020; United Nations: New York, NY, USA, 2020. [Google Scholar]
- Roser, M.; Ottiz-Ospina, E. Global Extreme Poverty. 2019. Available online: https://ourworldindata.org/extreme-poverty (accessed on 30 May 2021).
- UNESCO. Global Education Monitoring Report 2019: Migration, Displacement and Education—Building Bridges, not Walls; UNESCO: Paris, France, 2018. [Google Scholar]
- UNESCO. Policy Briefs on Internal Migration in Southeast Asia; UNESCO: Bangkok, Thailand, 2018; Available online: https://bangkok.unesco.org/index.php/content/policy-briefs-internal-migration-southeast-asia (accessed on 30 May 2021).
- Siwar, C.; Ahmed, F.; Bashawir, A.; Mia, M.S. Urbanization and urban poverty in Malaysia: Consequences and vulnerability. J. Appl. Sci. 2016, 16, 154–160. [Google Scholar] [CrossRef] [Green Version]
- Awume, O.; Patrick, R.; Baijius, W. Indigenous perspectives on water security in Saskatchewan, Canada. Water 2020, 12, 810. [Google Scholar] [CrossRef] [Green Version]
- SDSN. Regional Network Southeast Asia. 2021. Available online: https://www.unsdsn.org/southeastasia (accessed on 30 May 2021).
- Bartram, J.; Cairncross, S. Hygiene, sanitation, and water: Forgotten foundations of health. PLoS Med. 2010, 7, 1–9. [Google Scholar] [CrossRef] [PubMed] [Green Version]
- Hall, N.L. Challenges of wash in remote Australian indigenous communities. J. Water Sanit. Hyg. Dev. 2019, 9, 429–437. [Google Scholar] [CrossRef]
- Wong, C.Y.; Zalilah, M.S.; Chua, E.Y.; Norhasmah, S.; Chin, Y.S.; Nur’Asyura, A.S. Double-burden of malnutrition among the indigenous people (orang asli) of peninsular Malaysia. BMC Public Health 2015, 15, 1–9. [Google Scholar] [CrossRef] [Green Version]
- SyedHussain, T.P.R.; Krishnasamy, D.S.; Hassan, A.A.G. Distribution and demography of the Orang Asli in Malaysia. Int. J. Humanit. Soc. Sci. Invent. 2017, 6, 40–45. [Google Scholar]
- Heller, L. Visit to Malaysia: Report of the Special Rapporteur on the Human Rights to Safe Drinking Water and Sanitation (Report No. A/HRC/42/47/Add.2); Human Rights Council: Geneva, Switzerland, 2019; Available online: https://digitallibrary.un.org/record/3823792?ln=en (accessed on 30 May 2021).
- Tauli-Corpuz, V. Visit to Timor-Leste: Report of the Special Rapporteur on the Rights of Indigenous Peoples (Report No. A/HRC/42/37/Add.2); Human Rights Council: Geneva, Switzerland, 2019; Available online: https://www.ohchr.org/Documents/Countries/Asia/Report_SR_IP_visit_Timor_Leste.pdf (accessed on 30 May 2021).
- UNICEF: Collecting Water is Often a Colossal Waste of Time for Women and Girls. Press Release-Unicef for Every Child. 29 August 2016. Available online: https://www.unicef.org/press-releases/unicef-collecting-water-often-colossal-waste-time-women-and-girls (accessed on 8 August 2021).
- Jalal, I. Women, water, and leadership. ADB Briefs 2014, 24, 1–8. [Google Scholar]
- Water, Sanitation and Hygiene. UNICEF, 2021. Available online: https://www.unicef.org/wash/index_womenandgirls.html (accessed on 15 July 2021).
- Thompson, K.; O’Dell, K.; Syed, S.; Kemp, H. Thirsty for change: The untapped potential of women in urban water management. Deloitte Rev. 2017, 20, 154–167. [Google Scholar]
- World Bank. Women in Water Utilities: Breaking Barriers; World Bank: Washington, DC, USA, 2019. [Google Scholar]
- ASEAN Secretariat. ASEAN Strategic Plan of Action on Water Resources Management; ASEAN Secretariat: Jakarta, Indonesia, 2005. [Google Scholar]
- ADB. Lao People’s Democratic Republic: Small Towns Water Supply and Sanitation Sector Project (Project Number: 36339-022, Grant Number: 0143); Asian Development Bank: Mandaluyong, Philippines, 2020. [Google Scholar]
- Dadonaite, B.; Ritchie, H.; Roser, M. Diarrheal Diseases. 2019. Available online: https://ourworldindata.org/diarrheal-diseases (accessed on 8 August 2021).
- WHO. Diarrhoeal Disease: Key Facts. 2017. Available online: https://www.who.int/news-room/fact-sheets/detail/diarrhoeal-disease (accessed on 8 August 2021).
- Roser, M.; Ritchie, H.; Dadonaite, B. Child and Infant Mortality. 2019. Available online: https://ourworldindata.org/child-mortality (accessed on 30 May 2021).
- Yap, C.K.; Peng, S.H.T.; Leow, C.S. Contamination in Pasir Gudang area, peninsular Malaysia: What can we learn from Kim Kim River chemical waste contamination? JHED 2019, 1, 84–87. [Google Scholar] [CrossRef] [Green Version]
- Pasir Gudang Chemical Spill: 6 Things You Need to Know. The Straits Times. 14 March 2019. Available online: https://www.straitstimes.com/asia/se-asia/johor-toxic-chemical-dumping-6-things-you-need-to-know (accessed on 8 August 2021).
- Federal Subsidiary Legislation. Occupational Safety and Health Act 1994 [Act 514] P.U. (A) 131/2000 Occupational Safety and Health (Use and Standards of Exposure of Chemicals Hazardous to Health) Regulations 2000. Available online: https://www.dosh.gov.my/index.php/legislation/regulations/regulations-under-occupational-safety-and-health-act-1994-act-514/522-pua-131-2000-1/file (accessed on 8 August 2021).
- Noh, M.F. 111 Pasir Gudang Schools Reopen After Sg Kim Kim Pollution Disaster. New Straits Time. 31 March 2019. Available online: https://www.nst.com.my/news/nation/2019/03/474577/111-pasir-gudang-schools-reopen-after-sg-kim-kim-pollution-disaster-nsttv (accessed on 8 August 2021).
- Peter-Varbanets, M.; Zurbrugg, C.; Swartz, C.; Pronk, W. Decentralized systems for potable water and the potential of membrane technology. Water Res. 2009, 43, 245–265. [Google Scholar] [CrossRef]
- WHO. National Systems to Support Drinking-Water, Sanitation and Hygiene: Global Status Report 2019. UN-Water Global Analysis and Assessment of Sanitation and Drinking-Water (GLAAS) 2019 Report; World Health Organization: Geneva, Switzerland, 2019; Available online: https://apps.who.int/iris/bitstream/handle/10665/326444/9789241516297-eng.pdf?ua=1 (accessed on 2 July 2021).
- Tan, A.; Gene, N.K.; Ang, P. Linggiu Reservoir, Singapore’s Main Water Source in Malaysia, Back at Healthy Levels for First Time Since 2016. The Straits Times. 4 February 2021. Available online: https://www.straitstimes.com/singapore/environment/singapores-main-water-source-in-malaysia-now-full-due-to-recent-rains-pm-lee (accessed on 7 August 2021).
- Hoekstra, A.Y.; Hung, P.Q. Virtual water trade: A quantification of virtual water flows between nations in relation to international crop trade. In Virtual Water Trade, Proceedings of the International Expert Meeting on Virtual Water Trade; Value of Water Research Report Series; Hoesktra, A.Y., Ed.; IHE: Delft, The Netherlands, 2003; Volume 12, pp. 25–47. [Google Scholar]
- Hoekstra, A.Y. Virtual water: An introduction. In Virtual Water Trade, Proceedings of the International Expert Meeting on Virtual Water Trade; Value of Water Research Report Series; Hoesktra, A.Y., Ed.; IHE: Delft, The Netherlands, 2003; Volume 12, pp. 13–23. [Google Scholar]
- Subramaniam, V.; Muhamad, H.; Hashim, Z.; Choo, Y.M. Water footprint for the oil palm industry. Palm Oil Dev. 2011, 54, 19–23. [Google Scholar]
- Mekonnen, M.M.; Hoekstra, A.Y. National Water Footprint Accounts: The Green, Blue and Grey Water Footprint of Production and Consumption. In Value of Water Research Report Series No.50, Volume 1: Main Report; UNESCO-IHE Institute for Water Education: Delft, The Netherlands, 2011; pp. 1–50. [Google Scholar]
- Oxford Economics; Food Industry Asia. Executive Summary—The Economic Impact of the Agri-Food Sector in Southeast Asia; Oxford Economics Ltd.: Oxford, UK, 2021. [Google Scholar]
- Roser, M. Employment in Agriculture. 2013. Available online: https://ourworldindata.org/employment-in-agriculture (accessed on 30 May 2021).
- Water Footprint Network. Fair & Smart Use of the World’s Fresh Water: Annual Report 2015; Water Footprint Network: Enschede, The Netherlands, 2015. [Google Scholar]
- Development of the Water Services Industry: Achievements and Progress. In Buletin SPAN, Bil 1. 2016; Suruhanjaya Perkhidmatan Air Negara (SPAN): Selangor, Malaysia, 2016; pp. 1–20.
- About WEPLS. SPAN—Suruhanjaya Perkhidmatan Air Negara. 2021. Available online: https://www.span.gov.my/article/view/about-wepls (accessed on 8 August 2021).
- PUB, Singapore’s National Water Agency. At Work. 2021. Available online: https://www.pub.gov.sg/savewater/atwork (accessed on 30 May 2021).
- Water Security & the Global Water Agenda: A UN-Water Analytical Brief. In UN Water Analytical Brief; United Nations University-Institute for Water, Environment & Health: Hamilton, ON, Canada, 2013; pp. 1–47.
- ASEAN. ASEAN 2025: Forging Ahead Together; ASEAN Secretariat: Jakarta, Indonesia, 2015. [Google Scholar]
- Hydro-Informatics Institute of Ministry of Higher Education, Science, Research and Innovation. ASEAN Hydroinformatics Data Centre (AHC). 2020. Available online: https://www.hii.or.th/en/inter_cooperation/asean-hydroinformatics-data-centre-ahc-2/ (accessed on 15 July 2021).





| Share of Populations with Access to Safely Managed Water Services | |||
|---|---|---|---|
| Global regions | Year 2000 (%) | Year 2020 (%) | Relative change (%) |
| World | 61.73 | 74.27 | 20 |
| North America and Europe | 90.06 | 95.57 | 6 |
| Latin Americas and Caribbean | 71.74 | 75.38 | 5 |
| Western Asia and Northern Africa | 67.91 | 78.69 | 16 |
| Central and Southern Asia | 46.06 | 62.36 | 35 |
| Sub-Saharan Africa | 17.06 | 30.03 | 76 |
| Economies | Year 2000 (%) | Year 2020 (%) | Relative change (%) |
| High income | 95.15 | 97.57 | 3 |
| Upper-middle income | 68.82 | 76.83 | 12 |
| Lower-middle income | 43.08 | 58.08 | 35 |
| Low income | 18.78 | 28.08 | 50 |
Publisher’s Note: MDPI stays neutral with regard to jurisdictional claims in published maps and institutional affiliations. |
© 2021 by the authors. Licensee MDPI, Basel, Switzerland. This article is an open access article distributed under the terms and conditions of the Creative Commons Attribution (CC BY) license (https://creativecommons.org/licenses/by/4.0/).
Share and Cite
Maniam, G.; Poh, P.E.; Htar, T.T.; Poon, W.C.; Chuah, L.H. Water Literacy in the Southeast Asian Context: Are We There Yet? Water 2021, 13, 2311. https://doi.org/10.3390/w13162311
Maniam G, Poh PE, Htar TT, Poon WC, Chuah LH. Water Literacy in the Southeast Asian Context: Are We There Yet? Water. 2021; 13(16):2311. https://doi.org/10.3390/w13162311
Chicago/Turabian StyleManiam, Geetha, Phaik Eong Poh, Thet Thet Htar, Wai Ching Poon, and Lay Hong Chuah. 2021. "Water Literacy in the Southeast Asian Context: Are We There Yet?" Water 13, no. 16: 2311. https://doi.org/10.3390/w13162311
APA StyleManiam, G., Poh, P. E., Htar, T. T., Poon, W. C., & Chuah, L. H. (2021). Water Literacy in the Southeast Asian Context: Are We There Yet? Water, 13(16), 2311. https://doi.org/10.3390/w13162311

