Next Article in Journal
Propagation from Meteorological to Hydrological Drought and Its Influencing Factors in the Huaihe River Basin
Previous Article in Journal
Phosphorus Release from Sediments in a Raw Water Reservoir with Reduced Allochthonous Input
 
 
Font Type:
Arial Georgia Verdana
Font Size:
Aa Aa Aa
Line Spacing:
Column Width:
Background:
Article

Sustainable Model: Recommendations for Water Conservation Strategies in a Developing Country Through a Psychosocial Wellness Program

1
Institute of Business and Information Technology, University of the Punjab, Lahore 54590, Pakistan
2
ISCAL (Instituto Superior de Contabilidade e Administração de Lisboa), Instituto Politécnico de Lisboa, Avenida Miguel Bombarda, 20, 1069-035 Lisboa, Portugal
3
Instituto Universitário de Lisboa (ISCTE-IUL), Business Research Unit (BRU-IUL), 1649-026 Lisboa, Portugal
4
Polytechnic Institute of Santarém, School of Management and Technology (ESGTS-IPS), 2001-904 Santarém, Portugal
5
ISTA-School of Technologies and Architecture, Instituto Universitário de Lisboa (ISCTE-IUL), ISTAR-IUL, Avenida das Forças Armadas, 1649-026 Lisboa, Portugal
6
Microsoft (CSS-Microsoft Customer Service and Suport Department), Rua Do Fogo de Santelmo, Lote 2.07.02, 1990-110 Lisboa, Portugal
*
Authors to whom correspondence should be addressed.
Water 2021, 13(14), 1984; https://doi.org/10.3390/w13141984
Submission received: 12 May 2021 / Revised: 13 July 2021 / Accepted: 14 July 2021 / Published: 20 July 2021
(This article belongs to the Section Water Resources Management, Policy and Governance)

Abstract

:
Human industrial activities are bringing physiochemical changes to the land, air, and seas and leading towards more uncertain climate changes, like drought, thunderstorms, and heat waves. This has resulted in water scarcity because of overexploitation of water resources. It is therefore imperative to develop effective conservation programs that consider the factors that affect the decisions of people with regard to water conservation and sustainable activities. This study considered the perspective of a developing country and explored the impact of three psychosocial factors, i.e., subjective happiness, perceived stress, and personal well-being, on individuals’ current and future intentions to conserve water. A sample of 304 respondents was collected via a self-administered questionnaire containing measures of demographic characteristics, psychological factors, and current and future water conservation behavior. The data were collected online as well as through hard copies. Correlational analysis showed that the three psychosocial factors had significant associations with both current and future intentions to conserve water. Furthermore, the effect size (f2) demonstrated that personal well-being was a significant predictor of current and future water conservation behavior. Stress, however, did not serve as a significant predictor of either current or future water conservation behavior. In contrast, subjective happiness was a significant predictor of only future water conservation behavior.

1. Introduction

Human industrial activities produce an excessive amount of greenhouse gases (like CO2 and methane), and this is causing in physiochemical changes to the land, air, and seas and leading to more uncertain climate changes, like drought, thunderstorms, and heat waves [1]. According to the Intergovernmental Panel on Climate Change, special report in 2019, entitled “Global Warming of 15 °C”, increased global warming has caused the temperature of the land and oceans to rise and led to heavy precipitation and drought in many areas.
Water scarcity has emerged as a significant restriction on socio-economic advancements, as the world’s population is increasing rapidly. Since the late 1980s, much political and public struggle has been centered on water scarcity issues [2]. According to the 2020 World Water Development Report by the United Nations, demand for water is increasing more than its supply. One primary reason for the increasing water demand for household activities and agricultural processes is the increasing population, especially in developing economies. The water demand is also increasing as people become more conscious about the environment and their health. Climate change is also continuously affecting the world, as it results in water scarcity.
There are 30 water-stressed countries and among these 20 are facing the water scarcity issue. In the future, the number of countries facing this issue will increase. It has been anticipated that there will be an excessive increase in the water consumption rate in developing countries [3]. It is an alarming situation for developing countries as they are facing a significant crisis, and it has been predicted that one-third of the population of developing countries will have little or no water for consumption by the end of 2025 [4].
Pakistan is a developing country that faces more water stress (122.69%) than other South Asian countries. Water demand has exceeded the available water resources in Pakistan [5]. Therefore, it has become essential to develop effective conservation programs in developing countries like Pakistan. The rising population is also increasing stress on water resources and making it more important to conserve water in residential gardens [6,7].
As the trend for residential gardens is increasing in urban areas, people use almost three-quarters of residential water for their gardens. People use more water than is required for keeping plants healthy [8,9]. More than 50% of total household water is used for garden care. It is thus vital to conserve water in gardens. Savings in water of almost 35 to 70% can be achieved by changing behavior towards water conservation activities in residential gardens [10]. To address this issue, it is crucial to understand the factors that affect people’s decisions regarding water consumption in their gardens.
Recently many studies have been conducted to measure the pro-environmental behavior of people [11,12,13,14,15,16]. In the past, little attention has been given to the psychological factors that can facilitate individuals’ conservation of water in their residential gardens. This study focused on a specific environmental problem, i.e., water scarcity, that can be overcome by applying acceptable policies. Policymakers can increase their understanding of environmentally friendly behaviors by linking individuals’ behavior with psychological and social factors.
The main objective of this research was to explore the impact of psychosocial factors on water conservation behavior. Subjective happiness, perceived stress, and personal well-being were the psychosocial factors investigated in order to see whether they were related to the water conservation behavior of people in their gardens. Water conservation behavior has been explained with the help of many theories in past research. According to the theory of planned behavior, an individual’s behavior is a combination of intentions towards specific behavior and perceived behavioral control. To measure the intentions of an individual and their perceived behavioral control, it is necessary to ensure that these two factors are well-coordinated with a particular behavior. These two factors must be assessed in particular conditions where behavior would occur [17].
Boeree (1998) provided a framework for Maslow’s theory of needs and explained the five needs of individuals [18]. These are (1) psychological or basic needs, (2) safety needs, (3) social needs or self-belonging, (4) self-esteem, and (5) self-actualization. According to Maslow’s theory of needs, an individual cannot fulfill their higher-level needs, e.g., water conservation, when their lower-level needs have not been met. The information extracted from Maslow’s hierarchy of needs can give important insights to policymakers and the organizers of non-formal educational programs struggling to drive behavioral change.
Some studies have significantly contributed to water management issues by developing effective policies and programs for wastewater [19]. Policymakers should understand the impact of psychological and social factors on water conservation behavior to design better strategies. To guide this evaluation, this study explored the effects of three psychosocial factors—subjective happiness, perceived stress, and personal well-being—on the current and future intentions of individuals to conserve water in their gardens.

2. Literature Review

Different environmental issues arise due to negative human activities, so it is crucial to change human behavior towards the conservation of natural resources. The psychology of human beings is one of the essential determinants of behavior and it is also linked with conservation behavior [20].
The attitudes of people towards recycling and changing water consumption patterns can help in saving water for the future [21,22,23]. Knowledge about water issues and about procedures to conserve water facilitates water conservation. The predictors of water conservation behavior have been analyzed for households in Taiwan. The author explored attitudes, self-efficacy, and social norms as the most vital predictors for the installation of dual-flush toilet systems and water-efficient appliances [24]. According to the theory of planned behavior (TPB), three factors help to determine an individual’s intentions. Their point of view towards specific behavior is the first determinant. The second determinant is the subjective norm linked with the perceived pressure to behave in such a way or not. The third deals with intention, which is linked with behavioral control and the struggle of an individual who exhibits a particular behavior, primarily due to previous events [25]. Along with the factors included in the TPB, there are more determinants, like personal norms and moral responsibilities, that play a significant role in conserving water; for instance, in turning off the tap while brushing teeth [26].
In the past, the expanded theory of planned behavior (ETPB) has been used to analyze individuals’ decision-making processes regarding the adaption of activities that help conserve water. This research highlighted that positive points of view, habits, moral responsibility, personality, and community identification significantly facilitated residential water conservation behaviors [21,27]. It was also revealed that individuals with high moral obligations tended to save more water. Those who lacked this characteristic did not conserve more water [28]. Preparing type plans and planning documentation are the most significant attributes of societal resilience for issues related to the water crisis [29]. Psychological research has determined that our actions are highly dependent upon our past behaviors and habits. Habits play a significant role in the purchasing of conservation technology [30]. Trumbo and O’Keefe (2001) applied the theory of planned behavior to investigate water conservation behavior. They found that the TPB could account for intentions to conserve water and suggested that environmental values and self-efficacy are significant predictors of water conservation behavior [31]. In another study in China, it was found that, in addition to subjective norms, awareness, and caring behavior towards local water resources, information related to water issues is also strongly associated with conserving water [32]. When the above theory is linked with Maslow’s theory of needs, it provides a firm understanding of individuals’ decision-making processes regarding water conservation activities [33].
Intentions to conserve water can be predicted by pro-environmental behavior. People who conserve water are more concerned about environmental risks and tend to save natural resources. People who save water show environmentally friendly behavior and experience moral obligations to behave in this way. Those who conserve water are inclined towards obtaining information related to water issues [34]. On average, people with environmental and social thoughts try more to conserve water than those who are motivated by convenience and cost [35].
Those who try to look for information related to water issues tend to conserve more water. Encouraging people to perform environmental activities and providing them with tips, practical advice, and relevant examples in order to help change their behavior towards water conservation activities has proven to be very effective [36]. To understand conservation behavior, information is an essential factor. Households with more information and awareness show more responsibility towards saving water, focus more on environmental issues, and are more likely to be moderate water users than their counterparts who possess the opposite characteristics [37].
Many studies have been conducted to analyze water conservation behavior based on people’s knowledge, education, and awareness [36,37]. Moreover, water-saving behavior has been positively related to behavioral changes in terms the imposition of water restrictions, suffering a drought, and the use of recycled water in the past [38]. People living in water-scarce areas show a positive attitude towards water conservation programs [39]. It has been demonstrated that price increases can effectively achieve water conservation behavior in the short term, but they will not motivate consumers in the long run [40].
People use water for their gardens in large quantities. Between about half and more than 70% of domestic water is used for watering lawns or irrigating gardens, adding up to an estimated 9 billion gallons (34,068,706,056 L) per day in America [41,42]. People do not engage in water conservation activities in their residential gardens as most of them are not bothered about their irrigation practices impacting natural resources. They do not realize that ultimately they would benefit by adopting water-saving practices [43,44].
To maintain a stable ecosystem and efficient municipal system, it is mandatory to understand the psychological processes linked with water conservation behavior. Some socio-cognitive and affective factors facilitate water-saving behaviors. Psychologists have pointed out that, for the development of sustainable water management schemes and policies, it is necessary to dig deep into how psychosocial drivers play a role in stimulating water conservation behavior in different activities [16].
Below, an overview of theoretical models that have used by many psychologists to understand how water conservation behavior is affected by psychosocial variables is provided [45]. There are two basic categories of these models: intrinsic and extrinsic models. The intrinsic model includes the theories that state that water conservation behavior is based on the factors internal to an individual, like their values, perception, and habits. In contrast, extrinsic theories focus on external factors to explain the conservation behavior of an individual, like government policies, social and economic status, and social pressure [46].

Stress, Well-Being, and Happiness

Stress occurs when demand exceeds supply, especially when conditions are not under control [47,48]. There is a connection between stress and decision-making processes, as it influences the everyday decisions of life [49,50]. When the level of regret increases among depressed people, it can affect their decision-making abilities, as regret leads to vague decisions [51]. Stress results in a decline in the performance of individuals, as they cannot arrange their choices in a systematic order [52], and leads to maladaptive decisions [53].
It is difficult for depressed people to make adjustments according to situations [54]. Stressed people especially do not take risks and tend to make wrong decisions [55]. After being through stressful situations, the repercussions of stress manifest immediately [56]. Stressed people engage in swift actions and make decisions very speedily because they lose their top-down control and the reliability of their decisions is at risk [55]. Guven (2012) showed that happier people conserve more as compared to depressed people [57].
Pro-environmental behavior is positively associated with subjective well-being. Intentions to purchase environmentally friendly products are positively linked with well-being [58]. Involvement in activities that help sustain the natural environment is very favorable for an individual’s well-being. Such activities encourage individuals to engage in charity work and help them to achieve what will fulfill the purpose of their lives. A positive relationship has been demonstrated between a healthy lifestyle and peace of mind [59]. Individuals inclined towards green activities tend towards conservation behavior even if they do not consistently undertake activities related to pro-environmental behavior. Involvement in green practices is positively associated with personal well-being and individual happiness. However, involvement in pro-environmental behaviors, e.g., recycling, is not compulsory. Excessive water use can be seen to create imbalances and, beyond a specific point, it does not increase well-being [60].
Components like pay, work status, and lodging, which comprise individuals’ external conditions, interact with their resources, such as health and confidence, and permit them to work well and cooperate with the world. These components add to individuals’ sense of well-being [61].
Some people increase their sense of well-being through high water use; for instance, taking longer showers, which results in higher water flow rates, or maintaining a rich, green nursery while living in a dry atmosphere. On the other hand, others may achieve a higher sense of well-being by keeping their water utilization to a level that permits them to fulfill their basic needs while realizing that they play a role in keeping adverse effects low. Qualitative evidence has revealed that involvement in sustaining the natural environment, a sense of achievement, life satisfaction, social belonging, and peace of mind would be very favorable and feasible for an individual’s health and happiness. Subjective proof has demonstrated that upgrades in environmental practices improve the well-being and prosperity of individuals [62]. Happiness has a significant relation with environmentally friendly behaviors. Happiness positively correlates with environmentally friendly activities. Greater happiness leads to the purchase of environmentally friendly products [63].
In summary, different states of mood and behavior influence the decisions of an individual. Stressed people respond more quickly to current issues, do not take risks, and make maladaptive choices. Happy people have more positive intentions towards conservation behavior compared to depressed people. Involvement in environmentally friendly activities adds to individuals’ sense of well-being. This study was conducted to explore the impact of mood states on water conservation behavior for a particular household activity by exploring the influence of perceived stress, subjective happiness, and personal well-being on people’s intentions to conserve water in their residential gardens.

3. Methods

3.1. Procedure and Sampling

The data were collected in 2020. One screening question—“Do you have a garden in your house?”—was included as the initial question of the questionnaire. Respondents with no residential garden were screened out and were not allowed to answer further questions. The population of this study was comprised of individuals with residential gardens. Purposive sampling can yield better results in data gathering than the random sampling technique by providing similar respondents. For this reason, this study used purposive sampling, as it is better applicable even in the absence of a sampling frame [64].
A sample’s size should be neither too small nor exceed the higher limits; it should fall within the median range [65]. In total, 500 questionnaires were distributed and 348 responses were collected. After careful analysis, 44 incomplete responses were discarded and 304 responses were included for data analysis. Thus, the response rate was approximately 60.8%. The response rate was low because the data were collected during the COVID-19 situation. It was decided that the minimum sample size of this study would be five to ten times the number of items on the scale [66]. The number of items was 53 and therefore the minimum sample size for the study was intended to be 265 (53 × 5 = 265). Moreover, Rascoe has suggested a rule of thumb: when the study population is unknown, then a sample size larger than 30 and smaller than 500 is appropriate for consideration [67]. Therefore, the 304 responses in the current study were considered to be appropriate for further analysis. Before finalizing the questionnaire, a pilot study was conducted. A feedback requirement was added to the questionnaire, requesting that respondents not complete it without adding their feedback about it. The questionnaires were distributed among 30 people. After receiving feedback from the respondents, minor changes were made to make it easier for respondents to understand it.

3.2. Instrumentation

Individuals’ happiness was measured with four items using Lyubomirsky and Lepper’s (1999) subjective happiness scale [68]. For the first two items, the responses ranged from 1 = “Unhappy” to 5 = “Very happy”, and for the last two items, a scale was applied with responses ranging from 1 = “Not at all” to 5 = “A great deal”. The fourth item was reverse-coded. A higher score on the subjective happiness index represents greater happiness [68]. Stress was measured using Cohen’s (1994) perceived stress scale [69]. Respondents were asked to indicate how frequently, in the last month, they had faced different types of stressful situations. The stress level was measured with 10 items with responses ranging from 1 = “Never” to 5 = “Very often”, and the fourth, fifth, seventh, and eighth items were reverse-coded. Higher numbers in the perceived stress index indicate a higher level of stress. The personal well-being index was used to measure the personal well-being of respondents, and this index indicates higher satisfaction with higher scores [70]. Respondents were asked nine questions about their own lives and their level of life satisfaction, and the responses were measured on a Likert scale (1 = “Very dissatisfied” to 5 = “Very satisfied”). We measured respondents’ current intentions to engage in water conservation on their lawns through 18 items (the response options were: “yes”; “no”; “unsure”). Finally, the respondents’ future intentions to engage in water conservation in their indoor gardens were measured with the help of 12 items. The range of responses was 1 = ”Very unlikely” to 5 = “Very likely”). The questionnaire is attached in Appendix A.
The latest statistical tools and approaches were used for hypothesis testing in the current study. The two most extensively used software packages for statistical analysis, i.e., SPSS Statistics, version 21.0 by IBM, and SmartPLS, version 3.0 by SmartPLS GmbH, were used in this research to analyze the data [71,72]. Descriptive statistical analysis and Pearson bivariate correlational analysis were performed using SPSS. R2 and the effect size (f2) were calculated with the help of SmartPLS. The Pearson bivariate correlation was calculated to investigate the association between psychosocial factors and water conservation behavior in residential gardens. It determined the strength and direction of the linear relationship between water conservation behavior and psychosocial factors, i.e., subjective happiness, perceived stress, and personal well-being, by producing an r value, the sample correlation coefficient [73]. To investigate which psychosocial factors were significant predictors of current and future water conservation behavior in residential gardens, the R2 value and the effect size (f2) were calculated. The R2 value was used to predict the variance in water conservation behavior due to subjective happiness, perceived stress, and personal well-being combined. The effect size (f2) was used to analyze the effect of certain psychosocial factors on current and future water conservation behavior [72,74].

4. Results

4.1. Demographic Statistics

Table 1 summarizes the demographical characteristics of the respondents. More male respondents participated than females. It was mostly young people who participated in this survey, with the majority falling under the age category of 20–30. Most of the respondents had completed a bachelor’s degree and had an income below INR 20,000. More respondents living with a nuclear family setup participated than respondents living in joint family systems. The majority of respondents had a family size of 4–6 people (38.8%) and were employed (53.6%).

4.2. Descriptive Statistical Analysis and Pearson Bivariate Correlation

Pearson bivariate correlation was used to analyze the association between variables. Table 2 presents the association between the demographic characteristics and the psychosocial factors and water conservation behavior. Table 2 shows that gender and family setup did not determine the current and future water conservation behavior of the respondents, while family setup also had no impact on the subjective happiness, perceived stress, and personal well-being of the respondents. Moreover, gender had no impact on the subjective happiness and personal well-being of the respondents. However, gender had an impact on perceived stress, as females perceived more stress compared to males.
Moreover, the age and family size of respondents had no impact on current and future water conservation behavior. Education had an impact on both current and future water conservation behavior. The monthly income of respondents and their employment status had no impact on current water conservation behavior but had an impact on future water conservation behavior. With regard to independent variables, it was found that age, family size, and education had no impact on perceived stress but employment status and monthly income did have a significant impact on stress. Moreover, age, education, monthly income, and employment status had a significant impact on the happiness of respondents but family size had no impact on subjective happiness. On the other hand, education, monthly income, family size, and employment status had an impact on personal well-being but age had no impact on personal well-being.
Table 3 shows that all independent variables (subjective happiness, perceived stress, and personal well-being) significantly affected current and future water conservation behavior. As the strength of the association among dependent and independent variables was not the same, it was found that perceived stress was less correlated with current and future water conservation behavior. Personal well-being was highly correlated with current and future water conservation behavior.
Correlations between psychosocial factors were also calculated and resulted in a strong association between these factors. Subjective happiness and personal well-being had a negative relationship with current water conservation behavior but a positive relationship with future water conservation behavior. Perceived stress had a positive relationship with current water conservation behavior but negatively affected future water conservation behavior (See Table 3).

4.3. PLS Structural Equation Modeling

PLS is one of the most commonly used software packages in the world. It helps to test multiple hypotheses simultaneously. Some researchers use PLS-SEM, which is a second-generation technique to minimize the errors and deficiencies of first-generation techniques. SEM provides a confirmatory structure. However, other multivariate statistical techniques provide exploratory and descriptive features. SEM provides results considering all parameters of measurements. SmartPLS was used in this study as an alternative to traditional regression analysis because of its many features, like its resource availability, user-friendly interface, backup support, and criteria for sample size and measurement, and also because of the nature of the research [75].
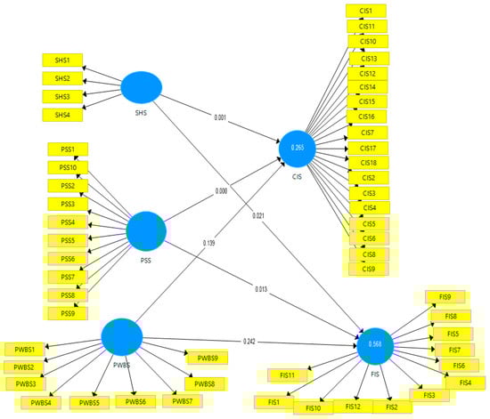
Even with a small sample size, PLS-SEM can achieve a high level of statistical power. PLS-SEM can deal with exceptionally non-normally distributed data [72,74]. PLS-SEM techniques show robust results if the missing values are less than 5% [72]. Standard errors of PLS-SEM coefficients have smaller values than those of regression analysis because techniques with simultaneous features provide more consistent results that are much closer to true values [76]. Using PLS-SEM, the R2 (coefficient of determination) and effect size (f2) were calculated to predict the variance in water conservation behavior due to psychosocial factors. Figure 1 shows the R2 and f2 values.

4.4. R2 (Coefficient of Determination)

The coefficient of determination was used to measure variance in water conservation behavior when psychosocial factors had a combined effect on water conservation behavior. The range of R2 values is from 0 to 1, where values close to 0 predict low accuracy and values close to 1 predict higher accuracy. Thus, a value of 0.25 is considered weak, a value of 0.50 is considered moderate, and a value of 0.75 is considered substantial (see Table 4).
Psychosocial factors caused a 26.5% variance in current water conservation behavior, which was considered a week effect as it was near 0.25. Moreover, psychosocial factors caused a 56.8% variance in future water conservation behavior, which was considered moderate to substantial, as the values were between 0.50 and 0.75.

4.5. Effect Size (f2)

Excluding one psychosocial factor changes the value of R2, and this can be used to measure the effectiveness of that particular psychosocial variable on water conservation behavior [72,74]. For this purpose, the effect size (f2) was calculated. Muller and Cohen (1989) suggested that f2 values of 0.35, 0.15, and 0.02 represent large, medium, and minor effects of an exogenous variable on endogenous variables, respectively [77] (see Table 5).
Following the guidelines provided in [77], personal well-being was found to have the highest effect on both current and future water conservation. Subjective happiness had a negligible effect on future water conservation behavior but no effect on current water conservation behavior. Perceived stress did not affect either current or future water conservation behavior.

5. Discussion

The correlational analysis showed that psychosocial factors had a significant association with water conservation behavior. These results are consistent with past research [46,49,56,57,58,62,63].
Perceived stress did not affect water conservation behavior, and this result had minimal similarity with the results of previous studies, which demonstrated that stress negatively influences the decision-making process [49]. After facing stressful situations, reactions of stress occur immediately [56,78]. Stressed people undertake rapid actions and make decisions very speedily because they lose their top-down control and the quality of their decisions is put at risk [55]. With regard to the effect of perceived stress on future water conservation, previous studies have explained that stress results in a reduction of the performance of an individual, as they cannot arrange their choices in systematic order [52], and stress leads to maladaptive decisions [53]. Stress reduces the frequency of future decisions, so depressed people should avoid making significant decisions.
The discrepancies in the results may have been due to the stress scale used in this study, which did not measure the stress levels resulting from resource scarcity and lack of assets. Future studies should be conducted with the use of a stress scale to measure respondents’ stress with regard to water scarcity issues, as well as assessing their water conservation behavior.
The current study highlighted that subjective happiness had a significant impact on future water conservation behavior but not on current water conservation behavior. A previous study demonstrated an association between subjective happiness and environmentally friendly activities, such as water conservation. People who have a high level of happiness will engage more in water conservation practices [63]. Personal values play an essential role in determining conservation behavior. Personal values increase subjective happiness and future intentions to conserve water when the personal values are related to conservation [59].
These findings are also consistent with the previous study by Diaz et al. (2020), except for the finding that subjective happiness had a negative association with current water conservation behavior [66]. The discrepancy in the results may have been due to the questions on the subjective happiness scale, which did not just measure the person’s own happiness but measured subjective happiness based on a comparison with their peers.
Personal well-being had a significant impact on both current and future water conservation behavior. In a past study, it was shown that there is a positive relation between environmentally friendly activities and one’s peace of mind [62]. Recent research findings are different in previous studies, such as the finding that personal well-being was negatively associated with current water conservation behavior in residential gardens.
One of the primary reasons behind these discrepancies in results could be because the psychologies and perceptions of people change across different cultures. This study was conducted in an underdeveloped country, i.e., Pakistan, where people strive hard for their basic needs, like food and safety, so they are not very concerned about current water conservation practices in their residential gardens. However, they showed concern for future water conservation behavior when their basic needs would be met. Here, people’s attitudes can be understood according to Maslow’s hierarchy theory of needs.
This study was conducted during the COVID-19 situation. People were facing stressful situations and had a low level of well-being and happiness, so they might have ignored the care of their residential garden at that time until after the pandemic. People may get back to their routine, and their increased happiness and personal well-being levels may lead them towards increased current water conservation activities in their residential gardens.
In past research, not much work has been undertaken to explore the psychology of people living in underdeveloped countries like Pakistan. Most of the research regarding water consumption, drought, and water consumption patterns has been conducted in developed countries like the United States [79].
This study explored whether subjective happiness is a significant predictor of future water conservation behavior. Past research has already found subjective happiness to be a significant predictor of current water conservation behavior [66]. This led to the insight that the impact of subjective happiness on water conservation behavior changes when geographical and climatic conditions change.
Another contribution of this study is that it was conducted during the COVID-19 situation. Some of the results of this study differ from those of past studies because people are more stressed during this global pandemic, which affects people’s decisions. In past research, it was demonstrated that stress influences the decision-making process and everyday choices [49]. Some factors emerged in the current study as being significantly associated with water conservation behavior. These provide a better understanding for policymakers and organizers of non-educational programs that motivate people to consume water in their gardens by increasing their personal well-being and subjective happiness levels.
The associations between demographic characteristics, psychosocial factors, and water conservation behavior were been explored. The policy implication that can be extracted from the findings of this study is that in order to adopt those strategies policymakers should focus on increasing the personal well-being of people, as well-being has a strong connection with the natural environment and plays a role in the decision-making process [62].
The current study was limited to water conservation practices in residential gardens. The data were collected from respondents with indoor gardens. Therefore, the outcomes of the current research cannot be applied to all water users. There was a chance of bias on the respondents’ side when giving responses to the questionnaire. Research is conducted in the natural environment, but any change in the environment and conditions can alter the results.
To measure water conservation behavior, self-reported data were used that may have overestimated water conservation behaviors. The data were gathered only from one underdeveloped country due to time and cost constraints, and the psychological behavior of people with regard to water conservation in other underdeveloped countries was not considered. This study did not use a longitudinal research design and changes over the period of the study were not accounted for.
Future studies should be conducted in other developing and developed countries so that comparisons between different countries can be analyzed, as consumers’ behaviors change across different countries and cultures. Future studies should consider water conservation behavior for other activities, like car washing, toilets, bathing, and other household activities.
In this study, well-being was found to be a significant predictor of both current and future water conservation in gardens. Future studies should aim to address issues like how the well-being and emotional states of an individual within a household relate to water conservation behaviors. Another question that needs to be answered in future research is whether conservation behaviors could increase social well-being at the household or community levels.
Future studies should explore the water conservation behavior of people after COVID-19, as the well-being of people affected by stressful situations. The usage of water in households should be measured in future studies with actual (accurate) measurements, rather than self-reported data, and this should be followed by assessment of activities and personal environmental values. Future studies should include specific scenarios and treatments in their studies in order to dig deeper into the question of how threat stimuli and communication techniques affect conservation behaviors. Future research should be conducted to explore whether the psychosocial variables that were used in this study would remain the same when considering similar activities where many benefits can be earned in the long term, but also for activities with the inclusion of benefits in the near future, like constructing environmentally friendly gardens that help to save money in the long term.
Further studies should consider other demographic, social, and economic factors to analyze conservation behavior. There is a need to explore how wellness and well-being can help an individual change their behavior, as programs mainly focus on knowledge, awareness, and proper education when addressing this issue.

6. Conclusions

The findings of the correlational analysis showed that all three psychosocial factors—subjective happiness, perceived stress, and personal well-being—had significant associations with current and future intentions to conserve water. The values of the effect size (f2) demonstrated that people with a higher level of well-being were more involved in current and future water conservation. Individuals reporting a higher level of happiness showed more concern for future water conservation. Moreover, stress was not a predictor of current or future intentions to conserve water.

Author Contributions

All authors contributed equally in this research work. All authors have read and agreed to the published version of the manuscript.

Funding

This research was supported by Instituto Politécnico de Lisboa.

Institutional Review Board Statement

The study was conducted according to the guidelines of the Declaration of Helsinki. Ethics approval was sought by, the University of the Punjab, Pakistan (ethical approval no# IBIT/RC/202123.

Informed Consent Statement

Informed consent was obtained from all subjects involved in the study.

Data Availability Statement

The data will be made available on request from the corresponding author.

Acknowledgments

We thank Instituto Politécnico de Lisboa for providing funding for this study.

Conflicts of Interest

The authors declare no conflict of interest.

Abbreviations

SHS:Subjective happiness
PSS:Perceived stress
PWBS:Personal well-being
CIS:Current intentions to conserve water
FIS:Future intentions to conserve water

Appendix A

Questionnaire
PART 1: Demographics
Please circle the appropriate option.
Gender:
  • Male
  • Female
Age:
  • Below 20
  • 20–30
  • 31–40
  • 41–50
  • Above 50
Education:
  • Illiterate
  • Primary
  • Middle
  • Matriculation
  • Intermediate
  • Bachelors
  • Masters
  • MPhil
  • PhD
Monthly Income (in Rs)
  • Below 20,000
  • 20,001–40,000
  • 40,001–60,000
  • 60,001–80,000
  • 80,001–100,000
  • Above 100,000
Family setup
  • Nuclear
  • Joint
Number of people living with you/Family size:
  • 1–3
  • 4–6
  • 7–10
  • Above 10
Employment status:
  • Employed
  • Unemployed (looking for work)
  • Unemployed (housewife)
  • Student
  • Unable to work
  • Retired
PART 2:
For each of the following statements/questions, please circle the point on the scale that you feel is most appropriate in describing you.
Survey ItemUnhappySlightly unhappyNeutralModerately happyVery happy
1In general, I consider myself
Survey ItemUnhappySlightly unhappyNeutralModerately happyVery happy
1Compared to most of my peers, I consider myself
Survey ItemNot at allSomehowNeutralModeratelyA great deal
1Some people are generally very happy. They enjoy life regardless of what is going on, getting the most out of everything. To what extent does this characterize you?
2Some people are generally not very happy. Although they are not depressed, they never seem as happy as they might be. To what extent does this characterization describe you?
PART 3:
For each question, choose from the following alternatives:
Survey ItemsNeverAlmost NeverSometimesFairly OftenVery Often
1In the last month, how often have you been upset because of something that happened unexpectedly?
2In the last month, how often have you felt that you were unable to control the important things in your life?
3In the last month, how often have you felt nervous and ”stressed”?
4In the last month, how often have you felt confident about your ability to handle your personal problems?
5In the last month, how often have you felt that things were going your way?
6In the last month, how often have you found that you could not cope with all the things that you had to do?
7In the last month, how often have you been able to control irritations in your life?
8In the last month, how often have you felt that you were on top of things?
9In the last month, how often have you been angered because of things that happened that were outside of your control?
10In the last month, how often have you felt difficulties were piling up so high that you could not overcome them?
PART 4:
Thinking about your own life and circumstances, how satisfied are you with:
Survey ItemsVery DissatisfiedDissatisfiedNeutralSatisfiedVery Satisfied
1Your life as a whole
2Your standard of living
3Your health
4What you are achieving in life
5Your personal relationships
6How safe you feel
7Feeling part of your community
8Your future security
9Your spirituality or religion
PART 5:
Please mark the response that best describes your water-saving practices.
Survey ItemsYesNoUnsure
1I use rainwater tanks to collect water for use in my garden
2I have low water-consuming plants in my yard
3I use recycled wastewater to irrigate my garden
4I use high-efficiency sprinklers
5I use sprinklers to water my garden
6I have reconstructed a portion of my landscape to reduce watering
7I have turned off the tap for low-water house plants
8I have converted turf grass areas to plantation
9I have replaced high-water plants with drought-tolerant plants
10I have converted water-consuming areas with low water-consuming areas
11I have installed smart irrigation controls to stop watering when not needed
12I use a rain sensor to turn off the water when it is not needed
13I monitor my sprinklers
14I use a rain gauge to monitor rainfall and plan to water the plants accordingly
15I give a different level of water to plants based on their needs
16I adjust watering time based on the season
17I follow watering restrictions imposed by the local government and/or water management districts
18I check my water system for leaks every 6 months
PART 6:
Please indicate how unlikely or likely you are to engage in the following water conservation behaviors in the future.
Survey ItemsVery UnlikelyUnlikelyUndecidedLikelyVery Likely
1I will eliminate heavy water usage areas in my garden
2I will stop watering established woody plants/ trees
3I will convert turf grass to plantation
4I will replace high-water plants with drought-tolerant plants
5I will convert water-consuming areas to low water-consuming areas
6I will install smart irrigation controls to stop irrigation when it is not needed
7I will adjust my sprinklers
8I will use a rain gauge to monitor rainfall to reduce/skip watering
9I will use a rainwater tank
10I will use time-based watering in my garden
11I will adjust irrigation times based on the season
12I will follow watering restrictions
Thank you for your time and cooperation.

References

  1. He, Q.; Silliman, B.R. Climate Change, Human Impacts, and Coastal Ecosystems in the Anthropocene. Curr. Biol. 2019. [Google Scholar] [CrossRef]
  2. Liu, J.; Yang, H.; Gosling, S.N.; Kummu, M.; Flörke, M.; Pfister, S.; Hanasaki, N.; Wada, Y.; Zhang, X.; Zheng, C.; et al. Water Scarcity Assessments in the Past, Present, and Future. Earth’s Futur. 2017, 5, 545–559. [Google Scholar] [CrossRef]
  3. Rosegrant, M.W.; Cai, X. Global Water Demand and Supply Projections: Part 2. Results and Prospects to 2025. Water Int. 2002. [Google Scholar] [CrossRef]
  4. Seckler, D.; Barker, R.; Amarasinghe, U. Water Scarcity in the Twenty-First Century. Int. J. Water Resour. Dev. 1999. [Google Scholar] [CrossRef]
  5. Environment Infographics—Strategic Research Institute. Available online: https://sri.org.pk/environment-category/ (accessed on 26 January 2021).
  6. Kjelgren, R.; Rupp, L.; Kilgren, D. Water Conservation in Urban Landscapes. HortScience 2000, 35, 1037–1040. [Google Scholar] [CrossRef] [Green Version]
  7. Kummu, M.; Ward, P.J.; de Moel, H.; Varis, O. Is Physical Water Scarcity a New Phenomenon? Global Assessment of Water Shortage over the Last Two Millennia. Environ. Res. Lett. 2010, 5, 034006. [Google Scholar] [CrossRef] [Green Version]
  8. Haley, M.B.; Dukes, M.D.; Miller, G.L. Residential Irrigation Water Use in Central Florida. J. Irrig. Drain. Eng. 2007. [Google Scholar] [CrossRef]
  9. St. Hilaire, R.; Arnold, M.A.; Wilkerson, D.C.; Devitt, D.A.; Hurd, B.H.; Lesikar, B.J.; Lohr, V.I.; Martin, C.A.; McDonald, G.V.; Morris, R.L.; et al. Efficient Water Use in Residential Urban Landscapes. HortScience 2008. [Google Scholar] [CrossRef]
  10. Hurd, B.H. Water Conservation and Residential Landscapes: Household Preferences, Household Choices. J. Agric. Resour. Econ. 2006. [Google Scholar] [CrossRef]
  11. Whitburn, J.; Linklater, W.; Abrahamse, W. Meta-Analysis of Human Connection to Nature and Proenvironmental Behavior. Conserv. Biol. 2020, 34, 180–193. [Google Scholar] [CrossRef]
  12. Markle, G.L. Pro-Environmental Behavior: Does It Matter How It’s Measured? Development and Validation of the Pro-Environmental Behavior Scale (PEBS). Hum. Ecol. 2013. [Google Scholar] [CrossRef]
  13. Hargreaves, T. Practice-Ing Behaviour Change: Applying Social Practice Theory to pro-Environmental Behaviour Change. J. Consum. Cult. 2011. [Google Scholar] [CrossRef]
  14. Jensen, B.B. Knowledge, Action and pro-Environmental Behaviour. Environ. Educ. Res. 2002. [Google Scholar] [CrossRef]
  15. Palmer, J.A.; Suggate, J. Influences and Experiences Affecting the Pro-Environmental Behaviour of Educators. Environ. Educ. Res. 1996. [Google Scholar] [CrossRef]
  16. Steg, L.; Vlek, C. Encouraging Pro-Environmental Behaviour: An Integrative Review and Research Agenda. J. Environ. Psychol. 2009. [Google Scholar] [CrossRef]
  17. Yuriev, A.; Dahmen, M.; Paillé, P.; Boiral, O.; Guillaumie, L. Pro-Environmental Behaviors through the Lens of the Theory of Planned Behavior: A Scoping Review. Resour. Conserv. Recycl. 2020, 155, 104660. [Google Scholar] [CrossRef]
  18. Boeree, C.G. Abraham Maslow; 1998. Biography; USA. Available online: https://docplayer.net/20703691-Abraham-maslow-1908-1970-dr-c-george-boeree-biography.html (accessed on 5 April 2021).
  19. Qaiser, K.; Ahmad, S.; Johnson, W.; Batista, J. Evaluating the Impact of Water Conservation on Fate of Outdoor Water Use: A Study in an Arid Region. J. Environ. Manag. 2011, 92, 2061–2068. [Google Scholar] [CrossRef] [PubMed]
  20. Bennett, N.J.; Roth, R.; Klain, S.C.; Chan, K.; Christie, P.; Clark, D.A.; Cullman, G.; Curran, D.; Durbin, T.J.; Epstein, G.; et al. Conservation Social Science: Understanding and Integrating Human Dimensions to Improve Conservation. Biol. Conserv. 2017. [Google Scholar] [CrossRef] [Green Version]
  21. Fielding, K.S.; Spinks, A.; Russell, S.; McCrea, R.; Stewart, R.; Gardner, J. An Experimental Test of Voluntary Strategies to Promote Urban Water Demand Management. J. Environ. Manag. 2013. [Google Scholar] [CrossRef]
  22. Syme, G.J.; Nancarrow, B.E.; Seligman, C. The Evaluation of Information Campaigns to Promote Voluntary Household Water Conservation. Eval. Rev. 2000. [Google Scholar] [CrossRef]
  23. Koop, S.H.A.; Van Dorssen, A.J.; Brouwer, S. Enhancing Domestic Water Conservation Behaviour: A Review of Empirical Studies on Influencing Tactics. J. Environ. Manag. 2019. [Google Scholar] [CrossRef]
  24. Cheng, C.L. Evaluating Water Conservation Measures for Green Building in Taiwan. Build. Environ. 2003. [Google Scholar] [CrossRef]
  25. Ajzen, I. The Theory of Planned Behavior. Organ. Behav. Hum. Decis. Process. 1991. [Google Scholar] [CrossRef]
  26. Kurland, N.B. Ethical Intentions and the Theories of Reasoned Action and Planned Behavior. J. Appl. Soc. Psychol. 1995, 25, 297–313. [Google Scholar] [CrossRef]
  27. Ho, F.-J.; Lin, Y.-J.; Lai, W.-L. Exploration of Human Behavior of Water-Saving Under Climate Change Using Expanded Theory of Planned Behavior Model. Matter Int. J. Sci. Technol. 2016, 2, 22–39. [Google Scholar] [CrossRef]
  28. Russell, S.; Fielding, K. Water Demand Management Research: A Psychological Perspective. Water Resour. Res. 2010. [Google Scholar] [CrossRef] [Green Version]
  29. Kavan, Š.; Kročová, Š.; Pokorný, J.; Parece, T.; Lee, J.; Giovannettone, J.; Armel, A.J. Assessment of the Readiness and Resilience of Czech Society against Water-Related Crises. Hydrology 2021, 8, 14. [Google Scholar] [CrossRef]
  30. Martínez-Espiñeira, R.; García-Valiñas, M.A.; Nauges, C. Households’ pro-Environmental Habits and Investments in Water and Energy Consumption: Determinants and Relationships. J. Environ. Manag. 2014. [Google Scholar] [CrossRef] [PubMed]
  31. Trumbo, C.W.; O’Keefe, G.J. Intension to Conserve Water: Environmental Values, Planned Behavior, and Information Effects. a Comparison of Three Communities Sharing a Watershed. Soc. Nat. Resour. 2001. [Google Scholar] [CrossRef]
  32. Chang, G. Factors Influencing Water Conservation Behavior among Urban Residents in China’s Arid Areas. Water Policy 2013. [Google Scholar] [CrossRef]
  33. McLeod, S. Maslow’ s Hierarchy of Needs Maslow’s Hierarchy of Needs. Business 2018, 3–5. Available online: https://www.simplypsychology.org/maslow.html (accessed on 20 March 2021).
  34. Dolnicar, S.; Hurlimann, A.; Grün, B. Water Conservation Behavior in Australia. J. Environ. Manag. 2012. [Google Scholar] [CrossRef] [Green Version]
  35. Maas, A.; Goemans, C.; Manning, D.; Kroll, S.; Arabi, M.; Rodriguez-McGoffina, M. Evaluating the Effect of Conservation Motivations on Residential Water Demand. J. Environ. Manag. 2017, 196, 394–401. [Google Scholar] [CrossRef] [PubMed] [Green Version]
  36. Lee, M.; Tansel, B. Water Conservation Quantities vs Customer Opinion and Satisfaction with Water Efficient Appliances in Miami, Florida. J. Environ. Manag. 2013, 128, 683–689. [Google Scholar] [CrossRef] [PubMed]
  37. Randolph, B.; Troy, P. Attitudes to Conservation and Water Consumption. Environ. Sci. Policy 2008. [Google Scholar] [CrossRef]
  38. Dolnicar, S.; Hurlimann, A. Australians’ Water Conservation Behaviours and Attitudes. Aust. J. Water Resour. 2010. [Google Scholar] [CrossRef] [Green Version]
  39. Gilbertson, M.; Hurlimann, A.; Dolnicar, S. Does Water Context Influence Behaviour and Attitudes to Water Conservation? Australas. J. Environ. Manag. 2011. [Google Scholar] [CrossRef] [Green Version]
  40. Katz, D.; Grinstein, A.; Kronrod, A.; Nisan, U. Evaluating the Effectiveness of a Water Conservation Campaign: Combining Experimental and Field Methods. J. Environ. Manag. 2016, 180, 335–343. [Google Scholar] [CrossRef]
  41. Healy, D. Hydraulic Fracturing or ‘Fracking’: A Short Summary of Current Knowledge and Potential Environmental Impacts: A Small Scale Study for the Environmental Protection Agency (Ireland) under the Science, Technology, Research & Innovation for the Environment (STRIVE) Programme 2007–2013. Environmental Protection Agency (Ireland). 2012. Available online: http://www.epa.ie/downloads/pubs/research/sss/UniAberdeen_FrackingReport.pdf (accessed on 17 March 2021).
  42. Mayer, P.W.; Deoreo, W.B.; Opitz, E.M.; Kiefer, J.C.; Davis, W.Y.; Dziegielewski, B.; Nelson, J.O. Residential End Uses of Water; Aquacraft, Inc. Water Engineering and Management: Boulder, CO, USA, 1999. [Google Scholar]
  43. Israel, G.D.; Easton, J.O.; Knox, G.W. Adoption of Landscape Management Practices by Florida Residents. Horttechnology 1999. [Google Scholar] [CrossRef] [Green Version]
  44. Kronrod, A.; Grinstein, A.; Wathieu, L. Go Green! Should Environmental Messages Be so Assertive? J. Mark. 2012. [Google Scholar] [CrossRef]
  45. Hassell, T.; Cary, J. Promoting Behavioural Change in Household Water Consumption: Literature Review. Rev. Lit. Arts Am. Project Report; URS Australia Pty Ltd.: Melbourne, Australia, 2007; Volume 2, pp. 1–27. Available online: https://vuir.vu.edu.au/38963/7/Promoting_behavioural_Change_in_Household_Water_Consumption_Redacted.pdf (accessed on 2 April 2021).
  46. Addo, I.B.; Thoms, M.C.; Parsons, M. Barriers and Drivers of Household Water-Conservation Behavior: A Profiling Approach. Water 2018, 10, 1794. [Google Scholar] [CrossRef] [Green Version]
  47. Dickerson, S.S.; Kemeny, M.E. Acute Stressors and Cortisol Responses: A Theoretical Integration and Synthesis of Laboratory Research. Psychol. Bull. 2004. [Google Scholar] [CrossRef] [Green Version]
  48. Koolhaas, J.M.; Bartolomucci, A.; Buwalda, B.; de Boer, S.F.; Flügge, G.; Korte, S.M.; Meerlo, P.; Murison, R.; Olivier, B.; Palanza, P.; et al. Stress Revisited: A Critical Evaluation of the Stress Concept. Neurosci. Biobehav. Rev. 2011. [Google Scholar] [CrossRef]
  49. Lupien, S.J.; Maheu, F.; Tu, M.; Fiocco, A.; Schramek, T.E. The Effects of Stress and Stress Hormones on Human Cognition: Implications for the Field of Brain and Cognition. Brain Cogn. 2007. [Google Scholar] [CrossRef] [Green Version]
  50. Schwabe, L.; Wolf, O.T. Stress Prompts Habit Behavior in Humans. J. Neurosci. 2009. [Google Scholar] [CrossRef] [PubMed] [Green Version]
  51. Zhang, S.; Zhu, J.; Liu, X.; Chen, Y. Regret Theory-Based Group Decision-Making with Multidimensional Preference and Incomplete Weight Information. Inf. Fusion 2015, 31, 1–13. [Google Scholar] [CrossRef]
  52. Keinan, G.; Friedland, N.; Ben-Porath, Y. Decision Making under Stress: Scanning of Alternatives under Physical Threat. Acta Psychol. 1987. [Google Scholar] [CrossRef]
  53. Starcke, K.; Wolf, O.T.; Markowitsch, H.J.; Brand, M. Anticipatory Stress Influences Decision Making Under Explicit Risk Conditions. Behav. Neurosci. 2008. [Google Scholar] [CrossRef] [PubMed] [Green Version]
  54. Kassam, K.S.; Koslov, K.; Mendes, W.B. Decisions under Distress: Stress Profiles Influence Anchoring and Adjustment. Psychol. Sci. 2009. [Google Scholar] [CrossRef] [Green Version]
  55. Lighthall, N.R.; Mather, M.; Gorlick, M.A. Acute Stress Increases Sex Differences in Risk Seeking in the Balloon Analogue Risk Task. PLoS ONE 2009. [Google Scholar] [CrossRef] [Green Version]
  56. Het, S.; Rohleder, N.; Schoofs, D.; Kirschbaum, C.; Wolf, O.T. Neuroendocrine and Psychometric Evaluation of a Placebo Version of the “Trier Social Stress Test. Psychoneuroendocrinology 2009. [Google Scholar] [CrossRef]
  57. Guven, C. Reversing the Question: Does Happiness Affect Consumption and Savings Behavior? J. Econ. Psychol. 2012, 33, 701–717. [Google Scholar] [CrossRef] [Green Version]
  58. Xiao, J.J.; Li, H. Sustainable Consumption and Life Satisfaction. Soc. Indic. Res. 2011. [Google Scholar] [CrossRef]
  59. Binder, M.; Blankenberg, A.K. Green Lifestyles and Subjective Well-Being: More about Self-Image than Actual Behavior? J. Econ. Behav. Organ. 2017. [Google Scholar] [CrossRef]
  60. Aprile, M.C.; Fiorillo, D. Water Conservation Behavior and Environmental Concerns: Evidence from a Representative Sample of Italian Individuals. J. Clean. Prod. 2017. [Google Scholar] [CrossRef]
  61. Diener, E. Guidelines for National Indicators of Subjective Well-Being and Ill-Being. Appl. Res. Qual. Life 2006. [Google Scholar] [CrossRef]
  62. Bell, S.L.; Phoenix, C.; Lovell, R.; Wheeler, B.W. Seeking Everyday Wellbeing: The Coast as a Therapeutic Landscape. Soc. Sci. Med. 2015. [Google Scholar] [CrossRef]
  63. Wang, B.Z.; Cheng, Z. Environmental Perceptions, Happiness and Pro-Environmental Actions in China. Soc. Indic. Res. 2017. [Google Scholar] [CrossRef]
  64. Baker, R.; Brick, J.M.; Bates, N.A.; Battaglia, M.; Couper, M.P.; Dever, J.A.; Gile, K.J.; Tourangeau, R. Summary Report of the Aapor Task Force on Non-Probability Sampling. J. Surv. Stat. Methodol. 2013. [Google Scholar] [CrossRef]
  65. Kothari, C.R. Research Methodology: Methods and Techniques, 2nd ed.; New Age International Publishers: New Delhi, India, 2004. [Google Scholar]
  66. Diaz, J.; Odera, E.; Warner, L. Delving Deeper: Exploring the Influence of Psycho-Social Wellness on Water Conservation Behavior. J. Environ. Manag. 2020, 264, 110404. [Google Scholar] [CrossRef]
  67. Hill, R. What Sample Size Is “Enough” in Internet Survey Research. Interpers. Comput. Technol. Electron. J. 21st Century 1998, 6, 1–12. [Google Scholar]
  68. Lyubomirsky, S.; Lepper, H.S. A Measure of Subjective Happiness: Preliminary Reliability and Construct Validation. Soc. Indic. Res. 1999. [Google Scholar] [CrossRef]
  69. Cohen, S.; Kamarck, T.; Mermelstein, R. A global measure of perceived stress. J. Health Soc. Behav. 1983, 24, 386–396. [Google Scholar] [CrossRef]
  70. Marselle, M.R.; Irvine, K.N.; Warber, S.L. Walking for Well-Being: Are Group Walks in Certain Types of Natural Environments Better for Well-Being than Group Walks in Urban Environments? Int. J. Environ. Res. Public Health 2013, 10, 5603–5628. [Google Scholar] [CrossRef] [PubMed] [Green Version]
  71. Pallant, J. A Step by Step Guide to Data Analysis Using SPSS. In Survival Manual, 5th ed.; McGraw-Hill: England, UK, 2011. [Google Scholar]
  72. Hair, J.F.; Hult, G.T.M.; Ringle, C.M.; Sarstedt, M. Partial Least Squares Structural Equation Modeling (PLS-SEM); Sage Publ.: Thousand Oaks, CA, USA, 2014. [Google Scholar]
  73. Field, A. Discovering Statistics Using IBM SPSS Statistics, 4th ed.; Sage: Washington, DC, USA, 2013. [Google Scholar]
  74. Henseler, J.; Ringle, C.M.; Sinkovics, R.R. The Use of Partial Least Squares Path Modeling in International Marketing. Adv. Int. Mark. 2009. [Google Scholar] [CrossRef] [Green Version]
  75. Chin, W.W.; Newsted, P.R. Structural Equation Modeling Analysis with Small Samples Using Partial Least Square. Stat. Strateg. Small Sample Res. 1999, 1, 307–341. [Google Scholar]
  76. Iacobucci, D.; Saldanha, N.; Deng, X. A Meditation on Mediation: Evidence That Structural Equations Models Perform Better than Regressions. J. Consum. Psychol. 2007. [Google Scholar] [CrossRef]
  77. Muller, K.; Cohen, J. Statistical Power Analysis for the Behavioral Sciences. Technometrics 1989. [Google Scholar] [CrossRef]
  78. Kirschbaum, C.; Strasburger, C.J.; Langkrär, J. Attenuated Cortisol Response to Psychological Stress but Not to CRH or Ergometry in Young Habitual Smokers. Pharmacol. Biochem. Behav. 1993. [Google Scholar] [CrossRef]
  79. Drewnowski, A.; Rehm, C.D.; Constant, F. Water and Beverage Consumption among Adults in the United States: Cross-Sectional Study Using Data from NHANES 2005-2010. BMC Public Health 2013, 13, 1–9. [Google Scholar] [CrossRef] [Green Version]
Figure 1. PLS model showing the values of R2 and the effect size (f2). SHS: subjective happiness, PSS: perceived stress, PWBS: personal well-being, CIS: current intentions to conserve water, FIS: future intentions to conserve water.
Figure 1. PLS model showing the values of R2 and the effect size (f2). SHS: subjective happiness, PSS: perceived stress, PWBS: personal well-being, CIS: current intentions to conserve water, FIS: future intentions to conserve water.
Water 13 01984 g001
Table 1. Demographic statistics of the respondents.
Table 1. Demographic statistics of the respondents.
VariablesCategoriesPercentage
GenderMale56.6
Female43.4
AgeBelow 20-
20–3038.8
31–4030.6
41–5018.8
Above 5011.8
EducationIlliterate-
Primary-
Middle-
Matriculation3.9
Intermediate7.9
Bachelors32.9
Masters30.3
MPhil19.7
PhD5.3
Monthly incomeBelow 20,00025.3
20,001–40,00016.1
40,001–60,00010.9
60,001–80,00011.5
80,001–100,00019.1
Above 100,00017.1
Family setupNuclear71.7
Joint28.3
Family size1–316.1
4–638.8
7–1035.2
Above 109.9
Employment statusEmployed53.6
Unemployed (looking for work)15.1
Unemployed (housewife)5.3
Student19.7
Unable to work2.3
Retired3.9
Table 2. Descriptive statistical analysis.
Table 2. Descriptive statistical analysis.
ItemsSubjective HappinessPerceived StressPersonal Well-BeingCurrent Water Conservation BehaviorFuture Water Conservation Behavior
Gender0.1070.05 *0.240.280.39
Age0.001 **0.5100.3450.3970.100
Education0.002 **0.0760.003 **0.009 **0.024 *
Monthly income0.003 **0.000 ***0.033 *0.2940.016 *
Family size0.0880.4330.012 *0.2450.058
Family setup0.2210.2820.4880.4950.074
Employment0.000 ***0.000 ***0.000 ***0.4230.000 ***
* ρ ≤ 0.05, ** ρ ≤ 0.01, *** ρ ≤ 0.001.
Table 3. Pearson correlations of psychosocial factors and water conservation behavior.
Table 3. Pearson correlations of psychosocial factors and water conservation behavior.
ConstructsCurrent Water Conservation BehaviorFuture Water Conservation BehaviorSubjective Happiness IndexPerceived Stress IndexPersonal Well-Being Index
Subjective happiness index−0.390 ***0.593 ***1−0.471 ***0.687 ***
Perceived stress index0.268 ***−0.503 ***-1−0.611 ***
Personal well-being index−0.491 ***0.736 ***--1
*** means ρ ≤ 0.001.
Table 4. R2 value (coefficient of determination).
Table 4. R2 value (coefficient of determination).
Endogenous ConstructR Square
Current water conservation behavior0.265
Future water conservation behavior0.568
Table 5. Effect Size (f2).
Table 5. Effect Size (f2).
Exogenous VariablesCurrent Water Conservation BehaviorFuture Water Conservation Behavior
Subjective happiness0.0010.021
Perceived stress0.0000.013
Personal well-being0.1390.242
Publisher’s Note: MDPI stays neutral with regard to jurisdictional claims in published maps and institutional affiliations.

Share and Cite

MDPI and ACS Style

Aslam, S.; Aftab, H.; Martins, J.M.; Mata, M.N.; Qureshi, H.A.; Adriano, A.M.; Mata, P.N. Sustainable Model: Recommendations for Water Conservation Strategies in a Developing Country Through a Psychosocial Wellness Program. Water 2021, 13, 1984. https://doi.org/10.3390/w13141984

AMA Style

Aslam S, Aftab H, Martins JM, Mata MN, Qureshi HA, Adriano AM, Mata PN. Sustainable Model: Recommendations for Water Conservation Strategies in a Developing Country Through a Psychosocial Wellness Program. Water. 2021; 13(14):1984. https://doi.org/10.3390/w13141984

Chicago/Turabian Style

Aslam, Sumaira, Hira Aftab, José Moleiro Martins, Mário Nuno Mata, Hamza Ahmad Qureshi, Ana Maria Adriano, and Pedro Neves Mata. 2021. "Sustainable Model: Recommendations for Water Conservation Strategies in a Developing Country Through a Psychosocial Wellness Program" Water 13, no. 14: 1984. https://doi.org/10.3390/w13141984

APA Style

Aslam, S., Aftab, H., Martins, J. M., Mata, M. N., Qureshi, H. A., Adriano, A. M., & Mata, P. N. (2021). Sustainable Model: Recommendations for Water Conservation Strategies in a Developing Country Through a Psychosocial Wellness Program. Water, 13(14), 1984. https://doi.org/10.3390/w13141984

Note that from the first issue of 2016, this journal uses article numbers instead of page numbers. See further details here.

Article Metrics

Back to TopTop