Flash Flood Susceptibility Assessment and Zonation Using an Integrating Analytic Hierarchy Process and Frequency Ratio Model for the Chitral District, Khyber Pakhtunkhwa, Pakistan
Abstract
1. Introduction
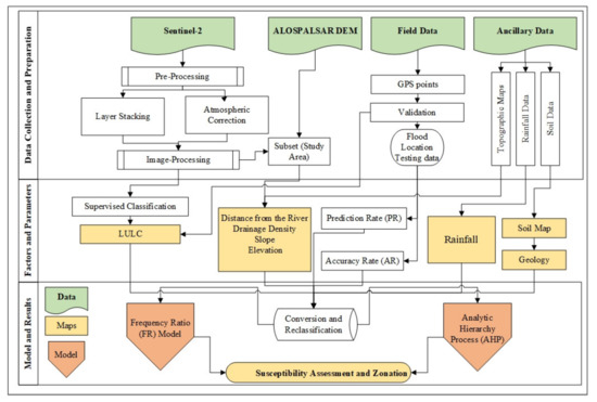
2. Materials and Methods
3. Collection and Preparation of Data
3.1. Inventory of Flash Floods
3.2. Conditioning Factors of Flash Floods
3.2.1. Distance from the River
3.2.2. Drainage Density
3.2.3. Slope
3.2.4. Elevation
3.2.5. Rainfall Deviation
3.2.6. Soil
3.2.7. Geology
3.2.8. Land Use and Land Cover (LULC)
4. Methodology
4.1. Analytical Hierarchal Process (AHP)
4.2. Frequency Ratio (FR)
4.3. Collection of Data and Its Preparation
4.4. Training and Testing Datasets’ Generation
4.5. AHP Modeling and the SFWV
4.6. FR Model and the SCWV
5. Results and Discussion
5.1. Effect Weight of Each Class of Flash Flood Susceptibility Variables Found Using the FR Method
5.2. Relationships between Flood Susceptibility and Flood-Inducing Factors
5.3. Susceptibility Mapping of Flood and Estimation of Risk Area
5.4. Validation
6. Concluding Remarks
Author Contributions
Funding
Institutional Review Board Statement
Informed Consent Statement
Data Availability Statement
Acknowledgments
Conflicts of Interest
References
- Braimah, M.M.; Abdul-Rahaman, I.; Sekyere, D.O.-; Momori, P.H.; Abdul-Mohammed, A.; Dordah, G.A. Assessment of Waste Management Systems in Second Cycle Institutions of the Bolgatanga Municipality, Upper East, Ghana. Int. J. Pure Appl. Biosci. 2014, 2, 189–195. [Google Scholar]
- Soriano, I.R.S.; Prot, J.-C.; Matias, D.M. Expression of tolerance for Meloidogyne graminicola in rice cultivars as affected by soil type and flooding. J. Nematol. 2000, 32, 309. [Google Scholar] [PubMed]
- Ullah, K.; Zhang, J. GIS-based flood hazard mapping using relative frequency ratio method: A case study of panjkora river basin, eastern Hindu Kush, Pakistan. PLoS ONE 2020, 15, e0229153. [Google Scholar] [CrossRef]
- Ec.europa.eu. Best Practices on Flood Prevention, Protection; Ec.Europa.Eu: Copenhagen, Denmark, 2003; pp. 1–29. [Google Scholar]
- Vivekanandan, N. Comparison of probability distributions in extreme value analysis of rainfall and temperature data. Environ. Earth Sci. 2018, 77, 1–10. [Google Scholar] [CrossRef]
- Potsdam Institute for Climate Impact Research (PIK). Potsdam Institute for Climate Impact Research (PIK); Biennial Report 2000/2001; Potsdam Institute for Climate Impact Research: Potsdam, Germany, 2000. [Google Scholar]
- Santanello, J.A., Jr.; Peters-Lidard, C.D.; Garcia, M.E.; Mocko, D.M.; Tischler, M.A.; Moran, M.S.; Thoma, D.P. Using remotely-sensed estimates of soil moisture to infer soil texture and hydraulic properties across a semi-arid watershed. Remote Sens. Environ. 2007, 110, 79–97. [Google Scholar] [CrossRef]
- Tariq, A.; Shu, H.; Saddiqui, S.; Mousa, B.G.; Munir, I.; Nasri, A.; Waqas, H.; Baqa, M.F.; Lu, L. Forest fire Monitoring using spatial-statistical and Geo-spatial analysis of factors determining Forest fire in Margalla Hills, Islamabad, Pakistan. Geomat. Nat. Hazards Risk 2021, 12. [Google Scholar] [CrossRef]
- Relief, D. Executive Summary Hazard. Mitigation Is Defined as Any Action Taken to Reduce or Eliminate the Long Term Risk to Human Life and Property; Florida Division of Emergency Management: Florida, FL, USA, 2013. [Google Scholar]
- Siddayao, G.P.; Valdez, S.E.; Fernandez, P.L. Analytic hierarchy process (AHP) in spatial modeling for floodplain risk assessment. Int. J. Mach. Learn. Comput. 2014, 4, 450. [Google Scholar] [CrossRef]
- Thomas, V. Climate Change and Natural Disasters. Clim. Chang. Nat. Disasters 2017, 8, 81–94. [Google Scholar] [CrossRef]
- Tariq, A.; Shu, H.; Siddiqui, S.; Imran, M.; Farhan, M. Monitoring Land Use and Land Cover Changes Using Geospatial Techniques, A Case Study of Fateh Jang, Attock, Pakistan. Geogr. Environ. Sustain. 2021, 14, 41–52. [Google Scholar] [CrossRef]
- Zhao, G.; Pang, B.; Xu, Z.; Peng, D.; Xu, L. Assessment of urban flood susceptibility using semi-supervised machine learning model. Sci. Total Environ. 2019, 659, 940–949. [Google Scholar] [CrossRef] [PubMed]
- Zope, P.E.; Eldho, T.I.; Jothiprakash, V. Hydrological impacts of land use–land cover change and detention basins on urban flood hazard: A case study of Poisar River basin, Mumbai, India. Nat. Hazards 2017, 87, 1267–1283. [Google Scholar] [CrossRef]
- Kheradmand, S.; Seidou, O.; Konte, D.; Barmou Batoure, M.B. Evaluation of adaptation options to flood risk in a probabilistic framework. J. Hydrol. Reg. Stud. 2018, 19, 1–16. [Google Scholar] [CrossRef]
- Ali, S.A.; Khatun, R.; Ahmad, A.; Ahmad, S.N. Application of GIS-based analytic hierarchy process and frequency ratio model to flood vulnerable mapping and risk area estimation at Sundarban region, India. Model. Earth Syst. Environ. 2019, 5, 1083–1102. [Google Scholar] [CrossRef]
- Lee, S.; Pradhan, B. Landslide hazard mapping at Selangor, Malaysia using frequency ratio and logistic regression models. Landslides 2007, 4, 33–41. [Google Scholar] [CrossRef]
- Khosravi, K.; Nohani, E.; Maroufinia, E.; Pourghasemi, H.R. A GIS-based flood susceptibility assessment and its mapping in Iran: A comparison between frequency ratio and weights-of-evidence bivariate statistical models with multi-criteria decision-making technique. Nat. Hazards 2016, 83, 947–987. [Google Scholar] [CrossRef]
- Pham, B.T.; Avand, M.; Janizadeh, S.; Phong, T.V.; Al-Ansari, N.; Ho, L.S.; Das, S.; Le, H.V.; Amini, A.; Bozchaloei, S.K.; et al. GIS based hybrid computational approaches for flash flood susceptibility assessment. Water 2020, 12, 683. [Google Scholar] [CrossRef]
- Liu, M.; Chen, N.; Zhang, Y.; Deng, M. Glacial lake inventory and lake outburst flood/debris flow hazard assessment after the gorkha earthquake in the Bhote Koshi Basin. Water 2020, 12, 464. [Google Scholar] [CrossRef]
- Khan, F.A. An Analysis of Lessons Learnt and Best Practices, a Review of Selected Biodiversity Conservation and NRM Projects from the Mountain Valleys of Northern Pakistan; Government of Khyber Pakhtunkhwa: Khyber Pakhtunkhwa, Pakistan, 2013.
- Pradhan, B.; Oh, H.J.; Buchroithner, M. Weights-of-evidence model applied to landslide susceptibility mapping in a tropical hilly area. Geomat. Nat. Hazards Risk 2010, 1, 199–223. [Google Scholar] [CrossRef]
- Aoki, K.; Uehara, M.; Kato, C.; Hirahara, H. Evaluation of Rugby Players’ Psychological-Competitive Ability by Utilizing the Analytic Hierarchy Process. Open J. Soc. Sci. 2016, 4, 103–117. [Google Scholar] [CrossRef][Green Version]
- Shahabi, H.; Jarihani, B.; Tavakkoli Piralilou, S.; Chittleborough, D.; Avand, M.; Ghorbanzadeh, O. A Semi-Automated Object-Based Gully Networks Detection Using Different Machine Learning Models: A Case Study of Bowen Catchment, Queensland, Australia. Sensors 2019, 19, 4893. [Google Scholar] [CrossRef]
- Dang, N.M.; Babel, M.S.; Luong, H.T. Evaluation of food risk parameters in the Day River Flood Diversion Area, Red River Delta, Vietnam. Nat. Hazards 2011, 56, 169–194. [Google Scholar] [CrossRef]
- Le, L.M.; Ly, H.B.; Pham, B.T.; Le, V.M.; Pham, T.A.; Nguyen, D.H.; Tran, X.T.; Le, T.T. Hybrid artificial intelligence approaches for predicting buckling damage of steel columns under axial compression. Materials 2019, 12, 1670. [Google Scholar] [CrossRef]
- Mondal, S.; Maiti, R. Integrating the Analytical Hierarchy Process (AHP) and the frequency ratio (FR) model in landslide susceptibility mapping of Shiv-khola watershed, Darjeeling Himalaya. Int. J. Disaster Risk Sci. 2013, 4, 200–212. [Google Scholar] [CrossRef]
- Ishaq, M.; Leghari, I.U. Political/Power Structure and Vulnerability to Natural Disaster in North Western Pakistan. Res. J. Soc. Sci. Econ. Rev. 2020, 1, 389–400. [Google Scholar]
- Kirkby, M.; Bracken, L.; Reaney, S. The influence of land use, soils and topography on the delivery of hillslope runoff to channels in SE Spain. Earth Surf. Process. Landf. J. Br. Geomorphol. Res. Gr. 2002, 27, 1459–1473. [Google Scholar] [CrossRef]
- Technical, E.E.A. Mapping the Impacts of Natural Hazards and Technological Accidents in Europe an Overview of the Last Decade; European Environment Agency: Copenhagen, Denmark, 2010; ISBN 9789292131685. [Google Scholar]
- Alexakis, D.D.; Sarris, A. Integrated GIS and remote sensing analysis for landfill sitting in Western Crete, Greece. Environ. Earth Sci. 2014, 72, 467–482. [Google Scholar] [CrossRef]
- Ahmad, D.; Afzal, M. Flood hazards and factors influencing household flood perception and mitigation strategies in Pakistan. Environ. Sci. Pollut. Res. 2020, 27, 1–13. [Google Scholar] [CrossRef]
- Dewan, T.H. Societal impacts and vulnerability to floods in Bangladesh and Nepal. Weather Clim. Extrem. 2015, 7, 36–42. [Google Scholar] [CrossRef]
- Pimentel, S.; Flowers, G.E. A numerical study of hydrologically driven glacier dynamics and subglacial flooding. Proc. R. Soc. A Math. Phys. Eng. Sci. 2011, 467, 537–558. [Google Scholar] [CrossRef]
- Ouma, Y.O.; Tateishi, R. Urban flood vulnerability and risk mapping using integrated multi-parametric AHP and GIS: Methodological overview and case study assessment. Water 2014, 6, 1515–1545. [Google Scholar] [CrossRef]
- Khatoon, R.; Hussain, I.; Anwar, M.; Nawaz, M.A. Diet selection of snow leopard (Panthera uncia) in Chitral, Pakistan. Turkish J. Zool. 2017, 41, 914–923. [Google Scholar] [CrossRef]
- Tariq, A.; Shu, H. CA-Markov Chain Analysis of Seasonal Land Surface Temperature and Land Use Landcover Change Using Optical Multi-Temporal Satellite Data of Faisalabad, Pakistan. Remote Sens. 2020, 12, 3402. [Google Scholar] [CrossRef]
- Tariq, A.; Riaz, I.; Ahmad, Z. Land surface temperature relation with normalized satellite indices for the estimation of spatio-temporal trends in temperature among various land use land cover classes of an arid Potohar region using Landsat data. Environ. Earth Sci. 2020, 79, 1–15. [Google Scholar] [CrossRef]
- Wu, C.Y.; Mossa, J. Decadal-scale variations of thalweg morphology and riffle-pool sequences in response to flow regulation in the lowermost Mississippi River. Water 2019, 11, 1175. [Google Scholar] [CrossRef]
- Choubin, B.; Moradi, E.; Golshan, M.; Adamowski, J.; Sajedi-Hosseini, F.; Mosavi, A. An ensemble prediction of flood susceptibility using multivariate discriminant analysis, classification and regression trees, and support vector machines. Sci. Total Environ. 2019, 651, 2087–2096. [Google Scholar] [CrossRef]
- Strahler, A.N. Dynamic Basis of Geomorphology. Bull. Geol. Am. 1952, 63, 923–939. [Google Scholar] [CrossRef]
- Bui, D.T.; Tsangaratos, P.; Ngo, P.-T.T.; Pham, T.D.; Pham, B.T. Flash flood susceptibility modeling using an optimized fuzzy rule based feature selection technique and tree based ensemble methods. Sci. Total Environ. 2019, 668, 1038–1054. [Google Scholar] [CrossRef]
- Hoang, L.P.; Biesbroek, R.; Tri, V.P.D.; Kummu, M.; van Vliet, M.T.H.; Leemans, R.; Kabat, P.; Ludwig, F. Managing flood risks in the Mekong Delta: How to address emerging challenges under climate change and socioeconomic developments. Ambio 2018, 47, 635–649. [Google Scholar] [CrossRef] [PubMed]
- Tariq, A.; Shu, H.; Kuriqi, A.; Siddiqui, S.; Gagnon, A.S.; Lu, L.; Thi, N.; Linh, T.; Pham, Q.B. Characterization of the 2014 Indus River Flood Using Hydraulic Simulations and Satellite Images. Remote Sens. 2021, 13, 2053. [Google Scholar] [CrossRef]
- Saaty, T.L. How to make a decision: The analytic hierarchy process. Eur. J. Oper. Res. 1990, 48, 9–26. [Google Scholar] [CrossRef]
- Saaty, T.L. A scaling method for priorities in hierarchical structures. J. Math. Psychol. 1977, 15, 234–281. [Google Scholar] [CrossRef]
- Bozdağ, A.; Yavuz, F.; Günay, A.S. AHP and GIS based land suitability analysis for Cihanbeyli (Turkey) County. Environ. Earth Sci. 2016, 75. [Google Scholar] [CrossRef]
- Rikalovic, A.; Cosic, I.; Lazarevic, D. GIS Based Multi-criteria Analysis for Industrial Site Selection. Procedia Eng. 2014, 69, 1054–1063. [Google Scholar] [CrossRef]
- Markantonis, V.; Meyer, V.; Lienhoop, N. Evaluation of the environmental impacts of extreme floods in the Evros River basin using Contingent Valuation Method. Nat. Hazards 2013, 69, 1535–1549. [Google Scholar] [CrossRef]
- Roopnarine, R.; Opadeyi, J.; Eudoxie, G.; Thong, G.; Edwards, E. GIS-based flood susceptibility and risk mapping Trinidad using weight factor modeling. Caribb. J. Earth Sci. 2018, 49, 1–9. [Google Scholar]






| S. No | Primary Data | Spatial Resolution | Format | Source of Data | Derived Map |
|---|---|---|---|---|---|
| 1 | Sentinel-2 | 10 m | Raster | (https://earthexplorer.usgs.gov; accessed on 20 June 2018) | Land-use map, extraction of drainage basin |
| 2 | ALOS-PALSAR (DEM) | 12.5 m | Raster | https://search.asf.alaska.edu/; accessed on 12 August 2019 | Slope, drainage density, elevation, flow accumulation, distance from the river |
| 4 | Geological data | 1:10,000 | Vector | Geological Survey of Pakistan | Geological map |
| 5 | Soil data | 1:100,000 | Vector | Soil Survey of Pakistan | Soil map |
| 6 | Rainfall data | 1:100,000 | Raster | Pakistan Meteorological Department | Rainfall deviation map |
| S. No | Explanation/Definitions | Importance Intensity |
|---|---|---|
| 01 | Extremely more important | 8 and 9 |
| 02 | Very strongly more important | 6 and 7 |
| 03 | Strongly more important | 4 and 5 |
| 04 | Moderately more important | 3 and 2 |
| 05 | Equally important | 1 |
| S. No | Classes (Abbreviations) | DR | DD | SL | E | R | So | G | LULC | SFWV |
|---|---|---|---|---|---|---|---|---|---|---|
| 1 | Distance from the river (DR) | 1 | 1 | 3 | 2 | 4 | 3 | 3 | 1 | 0.3390 |
| 2 | Drainage density (DD) | 3 | 1 | 2 | 0.5 | 0.2 | 4 | 4 | 1 | 0.1256 |
| 3 | Slope (SL) | 2 | 0.34 | 1 | 0.34 | 0.33 | 3 | 3 | 0.25 | 0.0562 |
| 4 | Elevation (E) | 1 | 0.25 | 0.5 | 1 | 0.25 | 2 | 2 | 0.25 | 0.0376 |
| 5 | Rainfall (R) | 0.5 | 0.2 | 0.34 | 0.25 | 1 | 0.5 | 0.34 | 3 | 0.2144 |
| 6 | Soil (So) | 0.34 | 0.17 | 0.25 | 0.2 | 0.5 | 1 | 0.5 | 0.25 | 0.1190 |
| 7 | Geology (G) | 0.25 | 0.17 | 0.2 | 0.17 | 0.5 | 0.34 | 1 | 0.35 | 0.1850 |
| 8 | Land use/cover (LULC) | 0.2 | 0.15 | 0.17 | 0.14 | 0.5 | 0.25 | 0.13 | 1 | 0.1480 |
| Value | Class | Estimated Risk Area (km2) | Estimated Risk Area (%) |
|---|---|---|---|
| 1 | Very low risk | 7457.5 | 50 |
| 2 | Low risk | 1502.56 | 10 |
| 3 | Moderate risk | 2833.69 | 19 |
| 4 | High risk | 1888.036 | 13 |
| 5 | Very high risk | 1168.11 | 8 |
| Total area | 14,849.905 | 100 |
| Susceptible Class | Flood Testing Points (30%) | Accurate Points in Class | Prediction Accuracy | Flood Training Points (70%) | Accurate Points in Class | Success Rate |
|---|---|---|---|---|---|---|
| Very low risk | 7 | 67 | 0.81 (81%) | 15 | 189 | 0.84 (84%) |
| Low risk | 9 | 18 | ||||
| Moderate risk | 21 | 19 | ||||
| High risk | 25 | 84 | ||||
| Very high risk | 28 | 74 | ||||
| Total | 90 | 210 | ||||
Publisher’s Note: MDPI stays neutral with regard to jurisdictional claims in published maps and institutional affiliations. |
© 2021 by the authors. Licensee MDPI, Basel, Switzerland. This article is an open access article distributed under the terms and conditions of the Creative Commons Attribution (CC BY) license (https://creativecommons.org/licenses/by/4.0/).
Share and Cite
Waqas, H.; Lu, L.; Tariq, A.; Li, Q.; Baqa, M.F.; Xing, J.; Sajjad, A. Flash Flood Susceptibility Assessment and Zonation Using an Integrating Analytic Hierarchy Process and Frequency Ratio Model for the Chitral District, Khyber Pakhtunkhwa, Pakistan. Water 2021, 13, 1650. https://doi.org/10.3390/w13121650
Waqas H, Lu L, Tariq A, Li Q, Baqa MF, Xing J, Sajjad A. Flash Flood Susceptibility Assessment and Zonation Using an Integrating Analytic Hierarchy Process and Frequency Ratio Model for the Chitral District, Khyber Pakhtunkhwa, Pakistan. Water. 2021; 13(12):1650. https://doi.org/10.3390/w13121650
Chicago/Turabian StyleWaqas, Hassan, Linlin Lu, Aqil Tariq, Qingting Li, Muhammad Fahad Baqa, Jici Xing, and Asif Sajjad. 2021. "Flash Flood Susceptibility Assessment and Zonation Using an Integrating Analytic Hierarchy Process and Frequency Ratio Model for the Chitral District, Khyber Pakhtunkhwa, Pakistan" Water 13, no. 12: 1650. https://doi.org/10.3390/w13121650
APA StyleWaqas, H., Lu, L., Tariq, A., Li, Q., Baqa, M. F., Xing, J., & Sajjad, A. (2021). Flash Flood Susceptibility Assessment and Zonation Using an Integrating Analytic Hierarchy Process and Frequency Ratio Model for the Chitral District, Khyber Pakhtunkhwa, Pakistan. Water, 13(12), 1650. https://doi.org/10.3390/w13121650

