Abstract
Given the increasingly worsening ecology issues in the lower Yellow River, the Xiaolangdi reservoir is chosen as the regulation and control target, and the single and multi-objective operation by ecology and power generation in the lower Yellow River is studied in this paper. This paper first proposes the following three indicators: the ecological elasticity coefficient (f1), the power generation elasticity coefficient (f2), and the ecological power generation profit and loss ratio (k). This paper then conducts a multi-target single dispatching study on ecology and power generation in the lower Yellow River. A genetic algorithm (GA) and an improved non-dominated genetic algorithm (NSGA-II) combining constraint processing and feasible space search techniques were used to solve the single-objective model with the largest power generation and the multi-objective optimal scheduling model considering both ecology and power generation. The calculation results show that: (1) the effectiveness of the NSGA-Ⅱcombined with constraint processing and feasible spatial search technology in reservoir dispatching is verified by an example; (2) compared with the operation model of maximizing power generation, the power generation of the target model was reduced by 0.87%, the ecological guarantee rate was increased by 18.75%, and the degree of the impact of ecological targets on the operating results was quantified; (3) in each typical year, the solution spatial distribution and dimensions of the single-target and multi-target models of change are represented by the Pareto-front curve, and a multi-objective operation plan is generated for decision makers to choose; (4) the f1, f2, and k indicators are selected to analyze the sensitivity of the five multi-objective plans and to quantify the interaction between ecological targets and power generation targets. Ultimately, this paper discusses the conversion relationship and finally recommends the best equilibrium solution in the multi-objective global equilibrium solution set. The results provide a decision-making basis for the multi-objective dispatching of the Xiaolangdi reservoir and have important practical significance for further improving the ecological health of the lower Yellow River.
1. Introduction
Rivers are the most important life support system for mankind—they are the key to maintaining the material and energy cycle of a region or river basin. On the other hand, the hydrological situation of rivers affects all aspects of natural ecosystems. Good hydrological conditions are important for maintaining the health of rivers and maintaining aquatic life. Ecosystem integrity plays a very important role. As the mother river of China, the Yellow River is the largest water supply source in Northwest China and North China. It undertakes water supply tasks for 15% of the country’s cultivated land diversion irrigation, 12% of the population, and more than 50 large and medium-sized cities. As we all know, the Yellow River is the river with the highest sand content in the world. Its largest sediment is located in the middle reaches and flows through the Loess Plateau. The large amount of sediment carried in the Yellow River caused great damage to the national economy and ecological environment. Thus, there is an urgent need to mitigate this problem by means of reservoir management. The construction of cascade reservoirs in the Yellow River basin has made great economic benefits, resulting in serious ecological problems at the same time. The ecological problems in the middle and lower reaches of the Yellow River are mainly reflected in the following aspects: ① The reservoir operation has a great effect on the morphological changes of the river. The water and sediment regulation of the Xiaolangdi dam is beneficial to river erosion, but the erosion amplitudes are becoming smaller [1,2,3]. It is predicted that the river downstream of Xiaolangdi will quickly be desilted after 2020, and the amount of desilted river will reach the pre-reservoir level by around 2028. By then, the Zhongshui River Channel will be difficult to maintain, and the ecological flow in some sections will be destroyed [4,5]. ② The seasonal basic ecological flow in the river channel cannot be guaranteed, and the species diversity in the river channel is severely damaged [6,7]. ③ The water quality of the downstream river water deteriorates [8], the oxygen content of the water body decreases, and BOD, COD, and other indicators exceed the normal threshold, resulting in the self-healing and dirt-holding capacity being significantly reduced.
The multi-objective optimal dispatching of reservoirs has become a hot spot in the research of reservoir operation in China. In the past, the study on the optimal operation of reservoirs has been carried out by power generation [9], flood control [10,11], irrigation [12], and other single target to maximize the reservoir economic benefits. With the rapid development of social economy, the reservoir urgently needs to improve the utilization of water and play its comprehensive benefit. The operation models and the optimization algorithms from single target [13,14] to multi-objective [15,16,17,18,19,20,21,22,23,24,25,26] have become the future overall trend of reservoir optimization. The operation model was based on a single-objective model of power generation originally. Robin W. [27] established a single-objective model of power generation and constructed a reservoir [28] that established an optimal power generation operation model, which is simple and easy to implement and provides an effective method for the optimal operation of cascade hydropower stations. In today’s world, the reservoir has to undertake more and more tasks, so the reservoir began to use the multi-objective model to guide the actual operation. Authors such as Huang Cao [29] established a power generation, flood control, and ecological multi-objective joint operation model—a model that can better reflect the interrelationships and changes between these objectives. Yang Na [30] established a multi-objective reservoir operation model that takes into account the profiting requirements of a reservoir and the ecological requirements of a river. The optimization results show that the scheduling method of preference for eco-environmental targets is more favorable for the implementation of the water diversion project of the South-to-North Water Transfer Project. Jin Xin [31] constructed a multi-objective ecological operation model for water supply reservoirs, which can provide theoretical support for the ecological operation decision of the northern reservoir for water supply. In 1962, domestic scholars began to apply a genetic algorithm as a classical single-objective solution algorithm [32] to reservoir operation. At the beginning of this century, Chang Jianxia [33] coded an algorithm in decimal mode that is now widely used in reservoir operation. The genetic algorithm can also transform the multi-objective into a single-objective solution by constraint processing [34]. However, with the emergence of dimensionality, the genetic algorithm (GA) also derives the evolutionary algorithm for solving multi-objective models, which is the non-dominated sorting genetic algorithm (NSGA-II) [35,36,37,38,39]. NSGA-II is an improvement on the basis of GA. At the beginning of the twenty-first century, a multi-objective evolutionary algorithm is applied to the field of reservoir operation [40], and Yuan Ruan [41] use NSGA-II to solve multi-objective optimization scheduling model. This example analysis shows that the algorithm has a good accuracy in solving the multi-objective problem. Zhu Jie [42] uses improved NSGA-II to obtain a better dispatching scheme for the Zhanghe reservoir. NSGA-II has shown its superiority in the application of multi-objective reservoir scheduling.
However, the existing NSGA-II stochastic search algorithm still has some shortcomings, such as the instability of results and a long computation time. At the same time, in the current research on the ecological regulation of reservoirs, the ecological demand was mostly a fixed process [43,44,45,46,47,48,49], or even a fixed value, and there was no distinction between different incoming water years, which is not a comprehensive consideration of the ecological needs of the basin. In view of this, this paper set different ecological needs in each typical year and conducted both a single- and multi-objective optimization scheduling of the Xiaolangdi reservoir, and studied the impact of different ecological objectives on the operation mode of the reservoir. The used genetic algorithm and improved NSGA-II algorithm based on constraint processing and the spatial optimization technology-multi-objective model to obtain the single-objective optimal solution and its distribution characteristics in the multi-objective Pareto-front optimal solution set, revealing the multi-objective scheduling mutual conversion rules between targets. This paper chooses index factors to quantify the ecological and mutual feedback conversion relationship between power generation targets and finally recommends the use of a global optimal balance solution in a multi-target solution set to minimize the impact of the reservoir on the surrounding environment adverse effects [50]. The research results provide a decision-making basis for the dispatchers of the Xiaolangdi reservoir and the Xixiayuan reservoir. This paper has important practical significance and application value for improving the ecological environment of the lower Yellow River and improving the comprehensive utilization of reservoirs.
2. Research Area and Data
The Yellow River originated from Maqu in the Yoguzonglie basin at the northern foot of the Bayankala Mountains on the Qinghai-Tibet Plateau, and finally flowed into the Bohai Sea in Shandong Province. The basin area is 795,000 km2, and the total length of the main stream is 5464 km, which is the second longest river in China. The Xiaolangdi Reservoir has great regulation and storage capacity, and plays an important role in ecological protection of the Yellow River and sediment control in the river. This paper selects Xiaolangdi as the research object, whose location is on the main stream of the Yellow River, north of Luoyang. The location overview shown is in Figure 1. The main parameters of the Xiaolangdi reservoir are shown in Table 1.
Figure 1.
Location overview of Xiaolangdi.
Table 1.
Main parameters of Xiaolangdi.
Long series runoff collected during the historical period from 1961 to 2009 (hydrological year) of the Xiaolangdi Reservoir was used as input data, and the data was input according to the reservoir optimization model. The monthly average natural runoff of the Xiaolangdi Long-series is shown in Figure 2.
Figure 2.
Monthly average runoff process of the Xiaolangdi reservoir.
This article integrates the collected industrial, agricultural, domestic, and ecological water demand processes downstream of the Xiaolangdi reservoir to obtain the comprehensive water demand process downstream of the Xiaolangdi reservoir, and uses it as a constraint for optimal scheduling research. The comprehensive water demand process is shown in Figure 3.
Figure 3.
Integrated water requirement process in the lower reaches of Xiaolangdi.
In Figure 3, the minimum ecological water requirement is the flow process needed to maintain the downstream ecosystem without degradation during the minimum water requirement. The suitable ecological water requirement during the process of water demand is the flow process to maintain the suitable habitat of the lower reaches and ensure the normal survival and reproduction of the downstream species; the maximum ecological water requirement is the flow process to maintain the balance of river scouring and deposition and to restore the capacity of river pollution.
3. Modeling
Model 1: Maximize power generation
where is the total power generation of hydropower stations during dispatching period, and and are the time serial numbers and the total number of periods, respectively. In addition, k is the comprehensive output coefficient for power station; and are the power discharge and water head in the t-th period of the power station, respectively.
Model 2: Maximize power generation while meeting the ecological flow requirement
The objective function and constraints are the same as Model 1. In addition, the ecological flow requirement needs to be considered:
where is the ecological flow requirement of the downstream channel during the -th period.
Model 3: Multi-objective optimal operation considering both ecology and power generation
where and are the total water shortage in dispatching periods and water shortage flow in the -th period. The constraints are the same as Model 1.
The constraints for models one to three are as follows:
(1) water balance constraints
where and are the initial storages of the th reservoir at times and , respectively. and are the inflow and outflow of the th reservoir at time , respectively. is the time interval.
(2) Outflow constraints
where and are the minimum and maximum allowable outflows of the th reservoir at time , respectively. and are the outflow and inflow of the th reservoir at time , respectively. and are the initial and final storages of the th reservoir at times and , respectively.
(3) water level constraints
where and are the minimum and the maximum water levels of the th reservoir at time , respectively.
(4) Hydropower outputs constraints
where and are the minimum and maximum hydropower outputs of the th reservoir at time , respectively. In general, is the guaranteed output and is the installed capacity.
4. Methodology
4.1. Single-Objective Solution
Genetic algorithm (GA) is a common method for solving the single-objective optimal dispatching model [51]. This article intends to use the basic genetic algorithm, such as references, to solve the single-objective Model 1 and Model 2.
4.2. Multi-Objective Solution
There are many methods to solve the multi-objective optimization model of reservoir, such as the constraint method, the weight coefficient method, the multi-objective evolutionary algorithm, and so on. The constraint method is to transform the multi objective into a single objective, and the weight coefficient method is to set the weight of each target and transform it into a single objective. Indeed, the two objective problems are transformed into a single-objective solution, while it is impossible to reveal the transformation rules among the targets from the global equilibrium solution to clarify the sensitive relationship among the targets. In this multi-objective optimal dispatching model, which considers both ecology and power generation, the key of each dispatching objective is the process of outflow. Specifically, the expected discharge process of power generation target has strong pulse in non-flood season, reducing the outflow volume, to obtain high water level and maximum power generation; the expected outflow process in Model 3 is similar to ecological water demand, and the pulse is weakened. In the non-flood season, the steady outflow of the reservoir can be maintained to meet the gentle ecological base flow of the lower reaches, so that the difference between them is reduced, and the minimum amount of water shortage is obtained. Hence, one can see that the ecology and power generation objectives are contradictory and counter-productive contradictions. Thus, this paper intends to use the non-dominated ranking genetic algorithm (NSGA-Ⅱ), which is based on constraint processing to optimize the feasible search space, and treats each dispatching objective equally to make it survive the competition in the process of optimization so as to obtain the global equilibrium solution.
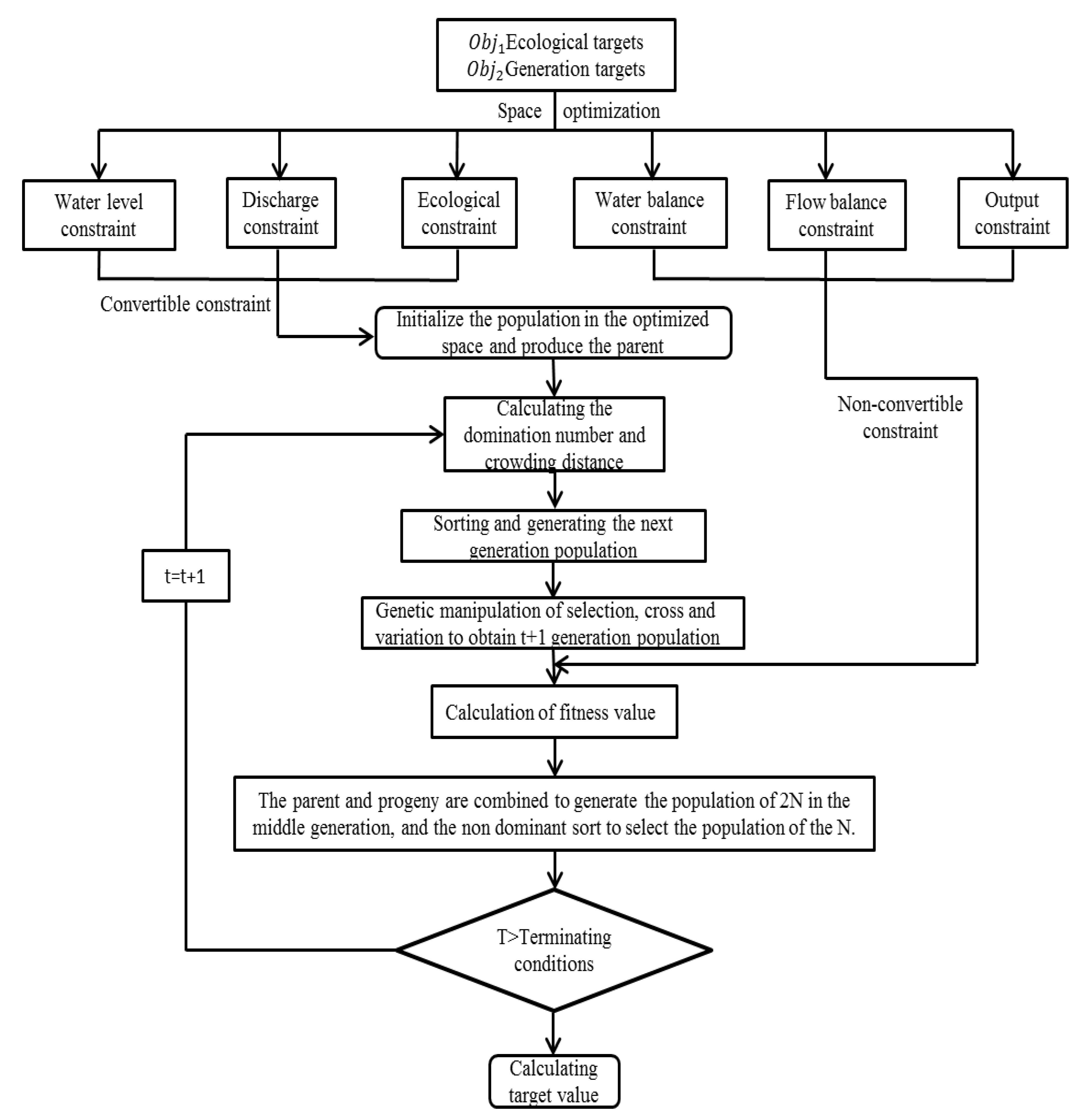
In order to improve the accuracy and efficiency of the NSGA-Ⅱ, this paper optimizes the NSGA-Ⅱ by optimizing the feasible search space. The reservoir multi-objective optimization scheduling model has a highly nonlinear characteristic, and different treatment methods should be adopted for different constraints. In this paper, the constraints are divided into the convertible constraints and the non-convertible constraints, in which the convertible constraints are used to optimize the initial search space. The convertible constraints are water level constraints, discharge constraints, ecological water demand constraints. The non-convertible constraints include flow balance constraints, water balance constraints, and power output constraints.
The specific feasible search space optimization steps are as follows:
Step1: The minimum and maximum water level of the reservoir form the initial search space, as shown in Figure 1;
Step2: In the convertible constraints, the constraint of reservoir capacity and the flow constraint of reservoir outflow are converted to the upper and lower limits of the water level, and it is intersected with the water level constraints of the reservoir in order to eliminate the search space that does not satisfy the convertible constraint conditions.
Step3: The initial population of each target is generated in the feasible search space, and the optimization is finished by the constraint processing and the search space optimization.
The optimized feasible search space is shown in Figure 4. Among them, Z represents the water level, the unit is meter, T represents time in seconds. Z(T) represents the water level of the reservoir during the T period, Z0 represents the initial water level of the reservoir, Zmax represents the highest water level, and Zmin represents the lowest water level.
Figure 4.
Optimization of the feasible search space.
The optimization of feasible search space: the infeasible solution space is removed from the initial search space, which, in a sense, not only does not reduce the diversity of the population, but also improves the quality of initial population, which makes easier to converge.
When the initial population is optimally calculated, the stage solutions of all the generations of each group can meet the transformable constraints, only to determine the non-transitive constraints. When the non-transformable constraint is not satisfied, the penalty function will be adopted to reduce the fitness function value, thereby reducing the chance that the individual will inherit to the next generation and ensure the optimal path for the optimization. The optimized NSGA-Ⅱ, on the one hand, optimizes the initial search space to the feasible search space, eliminates the infeasible search space, reduces the search range of the global equilibrium solution, and improves the optimization speed; on the other hand, all the solutions of all generations in the optimal search satisfy the convertible constraints, and only need to determine whether the non-convertible constraints are satisfied or not, thus avoiding the cumbersome and redundant judgment of all the constraints. After the NSGA-Ⅱ is optimized, it not only avoids falling into the local optimal solution, but also accelerates the convergence rate and improves the search efficiency and the precision of the algorithm. The operation flow chart of the NSGA-Ⅱ in which the feasible search space was optimized is shown as Figure 5.
Figure 5.
The operation flow chart of the non-dominated genetic algorithm (NSGA-Ⅱ).
5. Results and Discussion
5.1. Illustrate the Effectiveness of the NSGA-Ⅱ
The parameters of the genetic algorithm, multi-objective particle swarm optimization (MOPSO), NSGA-II, and optimized NSGA-II are set in Table 2. Verifying the validity and stability of NSGA-II based on constrained processing is a crucial part of optimizing the feasible search space. Since NSGA-II belongs to a posteriori algorithm, the effectiveness of the multi-objective reservoir scheduling is verified by selecting the 1981 data, and the comparison results are shown in Table 3.
Table 2.
Parameter setting of the genetic algorithm (GA) and the improved NSGA-II.
Table 3.
Comparison of statistical parameters of each target with different calculation times.
In order to determine the accuracy and stability of the GA, MOPSO, NSGA-II, and the improved NSGA-II algorithm, take the result of running five times as an example, in which the different indexes of each algorithm are obtained. The upper and lower limits of the optimal value of power generation and water shortage, the mean value, the standard deviation, and the average running time are shown in Table 3. It can be seen that:
(1) The upper limit of the power generation of optimized NSGA-II is 10.315 billion kW·h. Compared with NSGA-II and MOPSO, however, both of which improved by 1 million kW·h, there is almost no change relative to the GA. The lower limit of the power generation of optimized NSGA-II is the same as that of NSGA-II and MOPSO.
(2) From the view of ecological water shortage, the lower limit of ecological deficiency is consistent. The upper limit of ecological water shortage for optimized NSGA-II is 506 million m3, which is higher than NSGA-II but lower than MOPSO.
(3) From the stability of results, the maximum and minimum standard deviation of ICS optimization results is 0.03, which is lower than the other three algorithms. In addition, the first results of MOPSO significantly premature convergence, the lower limit of the amount of water is non-zero. Meanwhile, the second result of NSGA-II has local convergence, and the power generation does not reach the maximum. Therefore, the results of optimized NSGA-II are relatively stable.
(4) From the optimization time, NSGA-II is longer than GA, and different optimization strategies will make the algorithm optimization time longer. While optimized NSGA-II is shorter than NSGA-II, which reflects that the improved strategy proposed in this paper accelerates the population convergence under the premise of ensuring a certain accuracy. Overall, the optimized NSGA-II is superior to GA, NSGA-II, and MOPSO, indicating that the optimization strategy is effective.
5.2. Analysis of the Impact of Ecological Goals on Dispatching Results
For the single-objective model with the maximum power generation as the target, a strong ecological constraint is added to form Model 2. The maximum degree of influence of ecological goals on the scheduling results can be found by comparing Model 1 with Model 2. Among the long series of results, the total power generation was 8.759 billion kW · h, which was 0.87% lower than the 8.836 billion kW · h of Model 1. However, the ecological guarantee rate of the Huayuankou section increased by 18.75%, which met the planned 90% guarantee rate. It shows that using ecological goals as a constraint can significantly increase the guarantee rate of ecological water demand, but the power generation benefits are slightly lost.
Model 2 is a single-objective model with maximum power generation after adding strong ecological constraints, and the impact of ecological objectives on the dispatching results can be compared between Model 1 and Model 2. Select 1981–1982, 1960–1961, and 1972–1973 as wet, normal, dry. Among these dates, July–October is the flood season, November–March is the dry season, and April–June is the water-supply period. The process of reservoir water level, reservoir discharge, and the power generation of Model 1 and Model 2 are compared and analyzed, as shown in Figure 6, Figure 7, and Figure 8.
Figure 6.
Water level change of the Xiaolangdi reservoir in each typical year.
Figure 7.
Variation of discharge from the Xiaolangdi reservoir in each typical year.
Figure 8.
Variation of the monthly generating capacity of Xiaolangdi in each typical year.
(1) The water level of each month in Model 2 is basically lower than Model 1, especially in the non-flood period of the wet year, the normal, and the dry year, and the water level of the reservoir is obviously maintained at the low water level. This is because, in order to meet the downstream ecological water storage, the reservoir needs to increase the discharge, which causes the water level to drop. Therefore, considering the ecological constraints, the water level during the water supply period of the Xiaolangdi dam during the dispatching period has been changed.
(2) Restricted by ecological constraints, the monthly outflow of the Xiaolangdi dam in Model 2 basically meets the ecological requirements. In Model 1, the discharge flow of individual months is lower than the ecological water demand and cannot meet the ecological requirements. This is because, in order to maximize the power generation, Model 1 needs to discharge as little and as much water as possible during the storage period and store it at the normal storage level as soon as possible. As a result, the amount of water discharged during the storage period cannot meet the ecological water demand. The destruction of the month occurred in the dry season. The number of damaging months is 2, 4, and 4, respectively, and the degree of damage for the wet year, normal year, and dry year are as follows.
(3) The power generation of Xiaolangdi Hydropower Station shows the same variation in all typical years: the flood season is large, the dry season is small, and the water supply period is large. In Model 2, the power generation in the dry season is obviously larger than Model 1. The main reasons are as follows: In Model 1, the destruction of ecological water demand are all in the dry season. In order to ensure the ecological flow, Model 2 runs at the low water level during the dry year, which increases the discharge and power generation.
Table 4 shows the annual electricity generation and the number of eco-friendly months of different models in each typical year. As can be seen from Table 4, the monthly number of ecological guarantees in each typical year of Model 2 was increased by 2, 4, and 4 months, while the power generation decreased by 0.33, 0.86 and 1.27 billion kW·h. The ecological target has a great impact on power generation during the year and has the greatest impact on power generation in the dry year.
Table 4.
Analysis of power generation and ecological guarantee in each typical year.
Therefore, adding Model 2 with strong ecological constraints, there is a clear change in the operation process and the magnitude of the reservoir during the dispatch cycle, and Model 2 sacrifices more power generation to complete the ecological target.
5.3. Result Analysis of the Multi-Objective Model
In this paper, we use the optimized NSGA-II to solve the multi-objective Model 3. The results of the multi-objective optimization scheduling model are plotted as a Pareto-front curve, as shown in Figure 9.
Figure 9.
Multi-objective Pareto-front curves in each typical year.
In the Pareto-front curve of multi-objective optimal scheduling, the annual variation in the annual water power generation and the comprehensive water shortage in the wet year are 9.564–9.597 billion kW·h and 0–0.530 billion m3, respectively; the annual variation in the annual water power generation and the comprehensive water shortage in normal year are 6.707–6.795 billion kW·h and 1.547–3.246 billion m3, respectively; and the annual variation in the annual water power generation and the comprehensive water shortage in dry year are 5.875–6.002 billion kW·h and 0–2.835 billion m3, respectively.
It can be seen that with the decrease in typical annual runoff that the decrease in hydropower generation and the increase in ecological comprehensive water shortage make the contradiction between ecological target and power generation target aggravating. The total water shortage in normal year is larger than that of the dry year, which is mainly caused by the annual runoff process and the integrated water demand process.
Due to the different water requirement processes in typical years, Model 1 and Model 2 are different in Pareto-front curves:
(1) The annual generation capacity of the model 1 is 9.597 billion kW·h, and the comprehensive water shortage is 0.530 billion m3, which is located at the right extreme value of the Pareto-front curve; the annual generation capacity of Model 2 is 9.564 billion kW·h, and the comprehensive water shortage is 0 billion m3, which is located at the left extreme value of the Pareto-front curve.
(2) The annual generation capacity of Model 1 and Model 2 in the normal water year is 6.795 billion kW·h and 6.707 billion kW·h, respectively, and the comprehensive water shortage is 3.246 billion m3 and 1. 547 million m3, respectively.
(3) The annual generation capacity of Model 1 and Model 2 in the dry water year is 6.002 billion kW·h and 5.875 billion kW·h, respectively, and the comprehensive water shortage is 2.835 billion m3 and 0 million m3, respectively.
(4) With the increase in the total amount of incoming water, the power generation in the dry year, the normal year, and the wet year increase sequentially, and the water shortage also increases in turn. There is a lot of water in the normal year, but it is restricted by the constraints of poor distribution in the water year, and the ecological water demand is greater than in the dry year, which causes the maximum water shortage to increase.
It can be seen that the single-objective calculation results fall on the Pareto-front curve of the global equilibrium solution. With the decrease in incoming water, the power generation decreased drastically, the water deficit increased significantly, and the contradiction between the target of ecological comprehensive water demand and the power generation goal was aggravated.
On the Pareto-front curve of the multi-objective global equilibrium solution, we select the power generation index, and generate Schemes 1 to 5 shown from small to large (the position is shown in Figure 9). The outflow of Xiaolangdi in each typical year is shown in Figure 10, Figure 11 and Figure 12. The scheduling results of each scheme are shown in Table 5.
Figure 10.
Comparative analysis of the outflow of Xiaolangdi in the wet year.
Figure 11.
Comparative analysis of the outflow of Xiaolangdi in the normal year.
Figure 12.
Comparative analysis of the outflow of Xiaolangdi in the dry year.
Table 5.
Comparative analysis of various schemes in typical years.
Table 5 shows that in wet year, the multi-objective scheme can meet the ecological requirements under the condition of minimum power generation. From Schemes 1–5, the power generation increased from 9.565 billion kW·h to 9.595 billion kW·h, and the outflow decreased during the dry year. From the ecological destruction duration, the monthly number of guarantees is reduced from 12 months to 9 months; from the depth of ecological destruction, the ecological water shortage increased from 0 to 0.462 billion m3, and Schemes 2–5 failed to meet the ecological requirements.
Compared with the wet year, the power generation Schemes 1–5 consist of 6.709–5 kW·h increased to 6.792 billion kW·h, from the diachronic perspective of ecological destruction, which dropped from 11 months to 8 months. From the depth of ecological damage, the ecological water shortage of 1.601 billion m3 increased to 2.957 billion m3.
Like the normal year, the power generation of each scheme is reduced to a minimum value of 5.875 billion kW·h, which can basically guarantee the minimum ecological runoff process in the dry year. The ecological flow of Scheme 2 to Scheme 5 has been destroyed in varying degrees. Under the condition of a continuous decrease in incoming water, the contradiction between power generation target and ecological target is aggravated day by day.
From the above analysis, the following conclusions are drawn:
(1) Due to the difference in incoming water and ecological water demand, the Pareto-front optimal solution set shows the solution spatial distribution and the dimension change of each typical single-multi-objective model. The results of the single-objective Model 1 or Model 2 are basically on the curve, and the results of Model 1 are close to the maximum target of power generation, and Model 2′s results are close to the minimum target of water shortage.
(2) The location of the single-objective result in the curve shows that it has some limitations. The multi-objective model considers the power generation and ecological targets and gives a multi-objective global equilibrium solution set. The multi-objective model has superiority that can fully meet the ecological flow requirements. It provides a multi-objective dispatching solution for decision-makers in reservoir operation and watershed management.
(3) In the multi-objective model, except for Scheme 1, other schemes cannot meet the downstream ecological objective. The safety of ecological flow in the lower reaches of the Yellow River is serious, and as the inflow decreases, the amount of power generation will be correspondingly reduced, the number of ecological assurances and the amount of ecological water deficit will increase, and the ecological targets will be harder to meet. The contradiction between ecological and power generation targets is increasingly aggravated—it is bound to sacrifice the efficiency of power generation in exchange for ecological benefits.
5.4. Sensitivity Analysis
In order to reveal the law of mutual transformation between power generation and ecology, this paper analyzes the sensitivity of various dispatching schemes in each typical year. Using the dimensionless method, three new indicators are creatively proposed: the ratio of power generation to the installed capacity is defined as the coefficient of elasticity (f1); the ratio of the difference in the total water requirement and water deficit to the total water demand is defined as the ecological elastic coefficient (f2), as shown in Table 5.
The increase in power generation benefit when reducing the 1% ecological benefit is the ratio of ecological- and power-loss benefits (), just like the Formula (4). The greater the , the smaller the impact of ecological benefits on power generation benefits, and the greater the overall benefits of the scheme.
Based on the Scheme 1, the k of each typical year can be obtained as shown in Figure 12 and Figure 13.
Figure 13.
Correlation between power generation and ecological elasticity in each typical year.
It can be seen from Figure 14 that the linear fitting relationship between f1 and f2 in each typical year is better, and the linear slopes of the typical years are 15.03, 14.70, and 22.45, respectively, showing a consistent and significant increasing trend. In response to the sensitivity of power generation and ecology, the normal year is the smallest, followed by the wet year and the dry year. That is, with the decrease in inflow, the amount of power generation, eco-elastic coefficient, and the number of ecological guarantee months are all reduced, the ecological water deficit is greatly increased, the restrictive relationship between power generation and ecological targets is strengthened, and the sensitivity between the two is enhanced. The decrease in the ecological elasticity coefficient will make the restoration of ecological environment more severe; the reservoir should take the ecological as the main goal in the dry year and take the phased measures to alleviate the ecological deterioration situation.
Figure 14.
k value of different scheme intervals in each typical year.
It can be seen from Figure 13 that from Scheme 1 to Scheme 5, the k value in each typical year shows a continuous decreasing trend, and the maximum value of in each typical year is 0.082, 0.109, and 0.071, respectively. The corresponding optimal mediation scheme all are Schemes 1–2 intervals. The recommended best coordination solution can maximize the comprehensive benefit.
6. Conclusions
In this paper, the multi-objective optimization algorithm is applied to solve the different models by GA and optimized NSGA-II. The results of the single-objective and multi-objective calculation are compared and analyzed, and the following conclusions are obtained.
(1) Compared with the GA, MOPSO, and NSGA-II algorithms, the feasibility and effectiveness of the optimized NSGA-II are verified.
(2) With the single-objective model of maximum power generation, the total power generation is 8.84 billion kW·h, and the guarantee rate of ecological water demand is 74.43%; the single-objective model considering ecological constraints has a total power generation of 8.759 billion kW·h, and increases the ecological guarantee rate to 93.18%, which basically meets the ecological requirements. The comparison of the results of the two models reveals the degree of impact of ecological goals on dispatching.
(3) The single-objective typical annual optimal value basically falls on the multi-objective Pareto-front curve, which is in good agreement with the Pareto-front curve, further demonstrating the accuracy and reliability of each model and algorithm. With the decrease in incoming water, the ecological security situation in the lower reaches of the Yellow River is poor. The multi-objective model gives a global equilibrium solution set of power generation and ecology, which provides the best coordination scheme for the decision makers of reservoir actual operation and river basin management.
(4) In the multi-objective power generation and ecological sensitivity, the weakest year is in the dry year, and the strongest in the wet year, which is the contradiction between the ecological and the power generation in the dry year. To improve the same ecological benefits, it is bound to sacrifice greater power generation benefits. As the situation of ecological security in the dry years is more severe, stage-by-stage measures should be taken to ease the deterioration of the ecological environment.
In this paper, the different ecological water demand processes of each typical year is regarded as the ecological target. The influence of water quality factors such as water and sediment from alluvial water and algae on the ecological flow in Xiaolangdi is neglected. The next step is to establish an ecological and discharge flow response model to determine the process of integrated ecological water demand for the lower reaches of the Yellow River, and then improve the multi-objective optimization scheduling model.
Author Contributions
T.B, J.-x.C. and J.L. provided the writing ideas and supervised the study; Y.-p.H. conceived and designed the methods; T.B. and X.L. wrote the paper, and all the authors were responsible for data processing and data analysis. All authors have read and agreed to the published version of the manuscript.
Funding
This research received no external funding.
Acknowledgments
This study is supported by the National Key R&D Program of China (2017YFC0405900), the China Postdoctoral Science Foundation (2017M623332XB), the Postdoctoral Research Funding Project of Shaanxi Province (2017BSHYDZZ53), the Basic Research Plan of Natural Science in Shaanxi Province (2018JQ5145), the Natural Science Foundation of China (51879213), Guangdong Province Water Conservancy Science and Technology Innovation Project (2017-09).The authors would like to thank the Editors and anonymous Reviewers for their valuable and constructive comments on this manuscript.
Conflicts of Interest
The authors declare no conflict of interest.
References
- Fu, C.L.; Li, Q.Y.; Wang, Q.B.; Li, Q. Influence of water and sediment regulation of the Xiaolangdi reservoir on the channel scouring and silting of lower reaches of the Yellow River. J. Water Resour. Water Eng. 2012, 23, 173–175. [Google Scholar]
- Jin, W.; Chang, J.; Wang, Y.; Bai, T. Long-term water-sediment multi-objectives regulation of cascade reservoirs: A case study in the Upper Yellow River, China. J. Hydrol. 2019, 577, 123978. [Google Scholar] [CrossRef]
- Bai, T.; Wu, L.; Chang, J.; Huang, Q. Multi-objective optimal operation model of cascade reservoirs and its application on water and sediment regulation. Water Resour. Manag. 2015, 29, 2751–2770. [Google Scholar] [CrossRef]
- Wan, Z.; An, C.; Yan, Z. Scouring Effect and Trend Predicting of Xiaolangdi Reservoir on Downstream River. Yellow River 2015, 34, 6–8. [Google Scholar]
- Pan, B.; Guan, Q.; Liu, Z.; Gao, H. Analysis of channel evolution characteristics in the hobq desert reach of the yellow river (1962–2000). Glob. Planet. Chang. 2015, 135, S0921818115300989. [Google Scholar] [CrossRef]
- Han, T. Problems and countermeasures for the conservation of aquatic biological resources in Xiaolangdi Reservoir. Henan Fish. 2014, 98, 11–12, 24. [Google Scholar]
- Cui, B.; Chang, X.; Shi, W. Abrupt Changes of Runoff and Sediment Load in the Lower Reaches of the Yellow River. Water Resour. 2014, 41, 252–260. [Google Scholar] [CrossRef]
- Shi, J.; Zhou, Y.; Mu, Y.; Zhang, N. Impact of Xiaolangdi Reservoir operation on the distribution of downstream water pollution. Yellow River 2006, 10, 41–42, 54. [Google Scholar]
- Liao, X.; Zhu, X.; Tian, W. Analysis on Increasing Power Generation Benefit of the Xiaolangdi Power Station. Water Conserv. Sci. Technol. Econ. 2014, 20, 100–102. [Google Scholar]
- Turgeon, A. A decomposition method for the long-term scheduling of reservoirs in series. Water Resour. Res. 1981, 17, 1565–1570. [Google Scholar] [CrossRef]
- Niewiadomska-Szynkiewicz, E.; Malinowski, K.; Karbowski, A. Predictive Methods for Real-Time Control of Flood Operation of a Multi-Reservoir System: Methodology and Comparative Study. Water Resour. Res. 1996, 32, 2885–2896. [Google Scholar] [CrossRef]
- Tian, Y.; Zhang, Z.; Chen, J. Real-time joint irrigation scheduling of reservoirs in central Liaoning. Water Resour. Manag Technol. 1994, 1, 47–49. [Google Scholar]
- Zhao, T.; Zhao, J.; Zhao, T. Optimizing Operation of Water Supply Reservoir: The Role of Constraints. Math. Probl. Eng. 2014, 2014, 1–15. [Google Scholar] [CrossRef]
- Ikhar, P.R.; Regulwar, D.G.; Kamodkar, R.U. Optimal reservoir operation using soil and water assessment tool and genetic algorithm. ISH J. Hydraul. Eng. 2017, 24, 249–257. [Google Scholar] [CrossRef]
- Wang, X.; Zhou, J.; Ou Yang, S.; Zhang, Y.-C. TGC eco-friendly generation multi-objective optimal dispatch model and its solution algorithm. J. Hydraul. Eng. 2013, 44, 154–163. [Google Scholar]
- Tabari, M.M.R.; Soltani, J. Multi-Objective Optimal Model for Conjunctive Use Management Using SGAs and NSGA-Ⅱ Models. Water Resour. 2013, 27, 37–53. [Google Scholar] [CrossRef]
- Abido, M.A. Multiobjective Evolutionary Algorithms for Electric Power Dispatch Problem. IEEE Trans. Evol. Comput. 2006, 10, 315–329. [Google Scholar] [CrossRef]
- Ahmadi, M.; Bozorg Haddad, O.; Marino, M.A. Extraction of flexible multi-objective real-time reservoir operation rules. Water Resour. Manag. 2014, 28, 131–147. [Google Scholar] [CrossRef]
- Shokri, A.; Haddad, O.B.; Mari, O.M.A. Algorithm for Increasing the Speed of Evolutionary Optimization and its Accuracy in Multi-objective Problems. Water Resour. Manag. 2013, 27, 2231–2249. [Google Scholar] [CrossRef]
- Afshar, A.; Sharifi, F.; Jalali, M.R. Applying the non-dominated archiving multi-colony ant algorithm for multi-objective optimization: Application to multi-purpose reservoir operation. Engng. Optimiz. 2009, 41, 313–325. [Google Scholar] [CrossRef]
- Alizadeh, M.R.; Nikoo, M.R.; Rakhshandehroo, G.R. Hydro-Environmental Management of Groundwater Resources: A Fuzzy-Based Multi-Objective Compromise Approach. J. Hydrol. 2017, 551, 540–554. [Google Scholar] [CrossRef]
- Afshar, A.; Shojaei, N.; Sagharjooghifarahani, M. Multiobjective Calibration of Reservoir Water Quality Modeling Using Multiobjective Particle Swarm Optimization (MOPSO). Water Resour. Manag. 2013, 27, 1931–1947. [Google Scholar] [CrossRef]
- Reddy, M.J.; Kumar, D.N. Optimal Reservoir Operation Using Multi-Objective Evolutionary Algorithm. Water Resour. Manag. 2006, 20, 861–878. [Google Scholar] [CrossRef]
- Bai, T.; Chang, J.X.; Chang, F.J.; Huang, Q.; Wang, Y.M.; Chen, G.S. Synergistic Gains from the Multi-Objective Optimal Operation of Cascade Reservoirs in the Upper Yellow River Basin. J. Hydrol. 2015, 523, 758–767. [Google Scholar] [CrossRef]
- Reddy, M.J.; Nagesh Kumar, D. Multi-Objective Particle Swarm Optimization for Generating Optimal Trade-Offs in Reservoir Operation. Hydrol. Process. 2010, 21, 2897–2909. [Google Scholar] [CrossRef]
- Wang, X.; Chang, J.; Meng, X.; Wang, Y. Research on Multi-Objective Operation Based on Improved Nsga-ii for the Lower Yellow River. J. Hydraul. Eng. 2017, 48, 135–145. [Google Scholar]
- Robin, W.; Mohd, S. Evaluation of genetic algorithm for optimal reservoir system operation. J. Water Resour. Plan. Manag. 1999, 125, 25–33. [Google Scholar]
- Wang, X.; Li, C. Research and application of genetic algorithm in short-term optimal power generation dispatching. J. Yangtze River Sci. Acad. (Eng. Ed.) 2003, 20, 28–31. [Google Scholar]
- Huang, C.; Wang, Z.; Li, S.; Chen, S.-L. A multi-reservoir operation optimization model and application in the upper Yangtze River Basin, I. Principle and solution of the model. J. Hydraul. Eng. 2014, 45, 1009–1018. [Google Scholar]
- Yang, N.; Mei, Y.; Yu, L. Multi-objective reservoir optimal operation model considering natural flow regime and its application. J. Hehai Univ. (Nat. Sci.) 2013, 41, 86–89. [Google Scholar]
- Jin, X.; Hao, C.; Wang, G.; Wang, L.H. Multi-objective ecological operation of water supply reservoir. South-North Transf. Water Sci. Technol. 2015, 13, 463–466. [Google Scholar]
- Shi, Z.; Luo, Y.; Qiu, J. Optimal dispatch of cascaded hydropower stations using Matlab genetic algorithm toolbox. Electr. Power Autom. Equip. 2005, 25, 30–33. [Google Scholar]
- Chang, J.; Huang, Q.; Wang, Y. Optimal Operation of Hydropower Station Reservoir by Using an Improved Genetic Algorithm. J. Hydroelectr. Eng. 2001, 3, 1–20. [Google Scholar]
- You, J.; Ji, C.; Fu, X. New method for solving multi-objective problem based on genetic algorithm. J. Hydraul. Eng. 2003, 34, 64–69. [Google Scholar]
- Deb, K.; Pratap, A.; Agarwal, S.; Meyarivan, T. A fast and elitist multiobjective genetic algorithm: NSGA-II. IEEE Trans. Evol. Comput. 2002, 6, 182–197. [Google Scholar] [CrossRef]
- Kim, T.; Heo, J.H.; Jeong, C.S. Multi-reservoir system optimization in the Han River basin using multi-objective genetic algorithms. Hydrol. Process 2006, 20, 2057–2075. [Google Scholar] [CrossRef]
- Li, H.; Zhang, Q. Multiobjective Optimization Problems With Complicated Pareto Sets, MOEA/D and NSGA-II. IEEE Trans. Evol. Comput. 2009, 13, 284–302. [Google Scholar] [CrossRef]
- Chang, L.C.; Chang, F.J. Multi-objective evolutionary algorithm for operating parallel reservoir system. J. Hydrol. 2009, 377, 12–20. [Google Scholar] [CrossRef]
- Tsai, W.P.; Chang, F.J.; Chang, L.C.; Herricks, E.E. AI techniques for optimizing multi-objective reservoir operation upon human and riverine ecosystem demands. J. Hydrol. 2015, 530, 634–644. [Google Scholar] [CrossRef]
- Chen, L.; Mc, P.J.; Yeh, W.W.G. A diversified multi-objective GA for optimizing reservoir Rule curves. Adv. Water Resour. 2007, 30, 1082–1093. [Google Scholar] [CrossRef]
- Yun, R.; Dong, Z.; Wang, H. Multiobjective optimization of a reservoir based on NSGA2. J. Shandong Univ. (Eng. Sci.) 2010, 40, 125–128. [Google Scholar]
- Zhu, J.; Chen, S.; Wan, B.; Huang, S.T.; Tu, J.J.; Fu, X. The Application of NSGA-II for Medium or Long-term Multi-Objective Optimal Scheduling in Zhanghe Reservoir. China Rural Water Hydropower 2013, 9, 60–62, 66. [Google Scholar]
- Vieira, J.; Cunha, M.C.; Luis, R. Integrated Assessment of Water Reservoir Systems Performance with the Implementation of Ecological Flows under Varying Climatic Conditions. Water Resour. Manag. 2018, 32, 5183–5205. [Google Scholar] [CrossRef]
- Ziyu, D.; Guohua, F.; Xin, W.; Tan, Q. A novel operation chart for cascade hydropower system to alleviate ecological degradation in hydrological extremes. Ecol. Model. 2018, 384, 10–22. [Google Scholar]
- Niu, W.J.; Feng, Z.K.; Cheng, C.T. Optimization of variable-head hydropower system operation considering power shortage aspect with quadratic programming and successive approximation. Energy 2018, 143, 1020–1028. [Google Scholar] [CrossRef]
- Williams, P.J.; Kendall, W.L. A guide to multi-objective optimization for ecological problems with an application to cackling goose management. Ecol. Model. 2017, 343, 54–67. [Google Scholar] [CrossRef]
- Xia, Y.; Feng, Z.; Niu, W.; Qin, H. Simplex quantum-behaved particle swarm optimization algorithm with application to ecological operation of cascade hydropower reservoirs. Appl. Soft Comput. 2019, 84, 105715. [Google Scholar] [CrossRef]
- Yang, Z.; Yang, K.; Su, L.; Hu, H. The multi-objective operation for cascade reservoirs using MMOSFLA with emphasis on power generation and ecological benefit. J. Hydroinf. 2019, 21, 257–278. [Google Scholar] [CrossRef]
- Bai, T.; Wei, J.; Chang, F.J.; Yang, W.; Huang, Q. Optimize multi-objective transformation rules of water-sediment regulation for cascade reservoirs in the Upper Yellow River of China. J. Hydrol. 2019, 577, 123987. [Google Scholar] [CrossRef]
- Qi, Z. Analysis on Environmental Impact of Xiaolangdi Reservoir Operation. Yellow River 2011, 33, 97–98. [Google Scholar]
- Lei, Y.; Zhang, S. Matlab Genetic Algorithm Toolbox and Its Application; Xidian University Press: Xi’an, China, 2014. [Google Scholar]
© 2020 by the authors. Licensee MDPI, Basel, Switzerland. This article is an open access article distributed under the terms and conditions of the Creative Commons Attribution (CC BY) license (http://creativecommons.org/licenses/by/4.0/).













