Design Flood Estimation: Exploring the Potentials and Limitations of Two Alternative Approaches
Abstract
1. Introduction
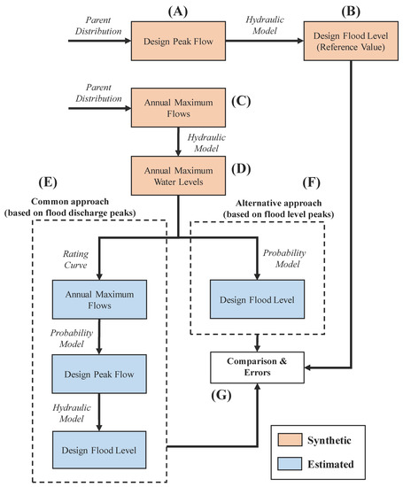
2. Methodology
3. Example Application
3.1. Hydraulic Modelling
3.2. Rating Curve
3.3. Parent Distribution
3.4. Probability Model
3.5. Application of the Simulation Framework
4. Results
5. Discussion
6. Conclusions
Author Contributions
Funding
Acknowledgments
Conflicts of Interest
References
- Apel, H.; Thieken, A.; Merz, B.; Blöschl, G. Flood risk assessment and associated uncertainty. Nat. Hazards Earth Syst. Sci. 2004, 4, 295–308. [Google Scholar] [CrossRef]
- Merz, B.; Thieken, A.H. Separating natural and epistemic uncertainty in flood frequency analysis. J. Hydrol. 2005, 309, 114–132. [Google Scholar] [CrossRef]
- Aldrete, G.S. Floods of the Tiber in Ancient Rome; Johns Hopkins University Press: Baltimore, MD, USA, 2007. [Google Scholar]
- Di Baldassarre, G.; Saccà, S.; Aronica, G.T.; Grimaldi, S.; Ciullio, A.; Crisci, M. Human-flood interactions in Rome over the past 150 years. Adv. Geosci. 2017, 44, 9–13. [Google Scholar] [CrossRef]
- Angelakis, A.N.; Mays, L.W.; Koutsoyiannis, D.; Mammassis, N. Evolution of Water Supply through the Millenia: A short overview. In The Evolution of Water Supply throughout the Millennia; IWA: London, UK, 2012; pp. 553–558. [Google Scholar]
- Brandimarte, L.; Di Baldassarre, G. Uncertainty in design flood profiles derived by hydraulic modelling. Hydrol. Res. 2012, 43, 753. [Google Scholar] [CrossRef]
- Di Baldassarre, G.; Montanari, A. Uncertainty in river discharge observations: A quantitative analysis. Hydrol. Earth Syst. Sci. Discuss. 2009, 6, 39–61. [Google Scholar] [CrossRef]
- Pelletier, P.M. Uncertainties in the single determination of river discharge: A literature review. Can. J. Civ. Eng. 1988, 15, 834–850. [Google Scholar] [CrossRef]
- European ISO EN Rule 748, Measurement of Liquid Flow in Open Channels-Velocity-Area Methods; Reference Number ISO 748:1997 (E); International Standard: Geneva, Switzerland, 1997.
- Herschy, R.W. The magnitude of errors at flow measurement stations 1970. In Proceedings of the Koblenz Symposium on Hydrometry; UNESCO: Paris, France, 1973; pp. 109–131. Available online: http://hydrologie.org/redbooks/a099/099013.pdf (accessed on 5 April 2019).
- Schmidt, A.R. Analysis of Stage-Discharge Relations for Open Channel Flow and Their Associated Uncertainties. Ph.D. Thesis, University of Illionois, Champaign, IL, USA, 2004; p. 328. [Google Scholar]
- Di Baldassarre, G.; Claps, P. A hydraulic study on the applicability of flood rating curves. Hydrol. Res. 2010, 42, 10. [Google Scholar] [CrossRef]
- Aronica, G.T.; Candela, A.; Viola, F.; Cannarozzo, M. Influence of rating curve uncertainty on daily rainfall-runoff model predictions. IAHS Publ. 2006, 303, 116. [Google Scholar]
- Herschy, R.W. Hydrometry: Principles and Practice, 2nd ed.; John Wiley & Sons: New York, NY, USA, 1999. [Google Scholar]
- Petersen-Øverleir, A. Accounting for heteroscedasticity in rating curve estimates. J. Hydrol. 2004, 292, 173–181. [Google Scholar] [CrossRef]
- Potter, K.W.; Walker, J.F. An Empirical Study of Flood Measurement Error. Water Resour. Res. 1985, 21, 403–406. [Google Scholar] [CrossRef]
- Rosso, R. A linear approach to the influence of discharge measurement error on flood estimates. Hydrol. Sci. J. 1985, 30, 137–149. [Google Scholar] [CrossRef][Green Version]
- Klemeš, V. Dilettantism in hydrology: Transition or destiny? Water Resour. Res. 1986, 22, 177S–188S. [Google Scholar] [CrossRef]
- Kuczera, G. Uncorrelated Measurement Error in Flood Frequency Inference. Water Resour. Res. 1992, 28, 183–188. [Google Scholar] [CrossRef]
- Kuczera, G. Correlated rating curve error in flood frequency inference. Water Resour. Res. 1996, 32, 2119–2127. [Google Scholar] [CrossRef]
- Kuczera, G. Comprehensive at-site flood frequency analysis using Monte Carlo Bayesian inference. Water Resour. Res. 1999, 35, 1551–1557. [Google Scholar] [CrossRef]
- Okoli, K.; Breinl, K.; Brandimarte, L.; Botto, A.; Volpi, E.; Di Baldassarre, G. Model averaging versus model selection: Estimating design floods with uncertain river flow data. Hydrol. Sci. J. 2018, 63, 1913–1926. [Google Scholar] [CrossRef]
- Merz, R.; Blöschl, G. Flood frequency hydrology: 1. Temporal, spatial, and causal expansion of information. Water Resour. Res. 2008, 44, 1–17. [Google Scholar] [CrossRef]
- Di Baldassarre, G.; Laio, F.; Montanari, A. Design flood estimation using model selection criteria. Phys. Chem. EarthParts A/B/C 2009, 34, 606–611. [Google Scholar] [CrossRef]
- Laio, F.; Di Baldassarre, G.; Montanari, A. Model selection techniques for the frequency analysis of hydrological extremes. Water Resour. Res. 2009, 45, W07416. [Google Scholar] [CrossRef]
- Madsen, H.; Pearson, C.P.; Rosbjerg, D. Comparison of annual maximum series and partial duration series methods for modeling extreme hydrologic events 2. Regional modeling. Water Resour. Res. 1997, 33, 759–769. [Google Scholar] [CrossRef]
- Aronica, G.; Hankin, B.; Beven, K. Uncertainty and equifinality in calibrating distributed roughness coefficients in a flood propagation model with limited data. Adv. Water Resour. 1998, 22, 349–365. [Google Scholar] [CrossRef]
- Aronica, G.; Bates, P.D.; Horritt, M.S. Assessing the uncertainty in distributed model predictions using observed binary pattern information within GLUE. Hydrol. Process. 2002, 16, 2001–2016. [Google Scholar] [CrossRef]
- Bates, P.D. Integrating remote sensing data with flood inundation models: How far have we got? Hydrol. Process. 2012, 26, 2515–2521. [Google Scholar] [CrossRef]
- Horritt, M.S.; Di Baldassarre, G.; Bates, P.D.; Brath, A. Comparing the performance of a 2-D finite element and a 2-D finite volume model of floodplain inundation using airborne SAR imagery. Hydrol. Process. 2007, 21, 2745–2759. [Google Scholar] [CrossRef]
- Xu, S.; Huang, W. Frequency analysis for predicting 1% annual maximum water levels along the Florida coast, US. Hydrol. Process. 2008, 22, 4507–4518. [Google Scholar] [CrossRef]
- Chen, Y.; Huang, W.; Xu, S. Frequency Analysis of Extreme Water Levels Affected by Sea- Level Rise in East and Southeast Coasts of China. J. Coast. Res. 2014, 68, 105–112. [Google Scholar] [CrossRef]
- Razmi, A.; Golian, S.; Zahmatkesh, Z. Non-Stationary Frequency Analysis of Extreme Water Level: Application of Annual Maximum Series and Peak-over Threshold Approaches. Water Resour. Manag. 2017, 31, 2065–2083. [Google Scholar] [CrossRef]
- Fürst, J.; Bichler, A.; Konecny, F. Regional frequency analysis of extreme groundwater levels. Groundwater 2015, 53, 414–423. [Google Scholar] [CrossRef]
- Dyhouse, G.R. Stage-frequency analysis at a major river junction. J. Hydraul. Eng. 1985, 111. [Google Scholar] [CrossRef]
- HEC (Hydrologic Engineering Center). Hydraulic Reference Manual; US Army Corps of Engineers: Davis, CA, USA, 2001.
- Pappenberger, F.; Beven, K.; Horritt, M.; Blazkova, S. Uncertainty in the calibration of effective roughness parameters in HEC-RAS using inundation and downstream level observations. J. Hydrol. 2005, 302, 46–69. [Google Scholar] [CrossRef]
- Pappenberger, F.; Matgen, P.; Beven, K.J.; Henry, J.B.; Pfister, L.; Fraipont, P. Influence of uncertain boundary conditions and model structure on flood inundation predictions. Adv. Water Resour. 2006, 29, 1430–1449. [Google Scholar] [CrossRef]
- Schumann, G.; Member, S.; Hostache, R.; Puech, C.; Hoffmann, L.; Matgen, P.; Pfister, L. High-Resolution 3-D Flood Information From Radar Imagery for Flood Hazard Management. IEEE Trans. Geosci. Remote Sens. 2007, 45, 1715–1725. [Google Scholar] [CrossRef]
- Brandimarte, L.; Brath, A.; Castellarin, A.; Di Baldassarre, G. Isla Hispaniola: A transboundary flood risk mitigation plan. J. Phys. Chem. Earth 2009, 34, 209–218. [Google Scholar] [CrossRef]
- Di Baldassarre, G.; Castellarin, A.; Brath, A. Analysis of the effects of levee heightening on flood propagation: Example of the River Po, Italy. Hydrol. Sci. J. 2009, 54, 1007–1017. [Google Scholar] [CrossRef]
- Jenkinson, A.F. The frequency distribution of the annual maximum (or minimum) values of meteorological elements. Q. J. R. Meteorol. Soc. 1955, 81, 158–171. [Google Scholar] [CrossRef]
- Calenda, G.; Mancini, C.P.; Volpi, E. Distribution of the extreme peak floods of the Tiber River from the XV century. Adv. Water Resour. 2005, 28, 615–625. [Google Scholar] [CrossRef]
- Di Baldassarre, G.; Laio, F.; Montanari, A. Effect of observation errors on the uncertainty of design floods. Phys. Chem. Earth 2012, 42–44, 85–90. [Google Scholar] [CrossRef]
- Horner, I.; Renard, B.; Le Coz, J.; Branger, F.; Mcmillan, H.K.; Pierrefeu, G. Impact of Stage Measurement Errors on Streamflow Uncertainty. Water Resour. Res. 2018, 1952–1976. [Google Scholar] [CrossRef]
- Bjerklie, D.M.; Moller, D.; Smith, L.C.; Dingman, S.L. Estimating discharge in rivers using remotely sensed hydraulic information. J. Hydrol. 2005, 309, 191–209. [Google Scholar] [CrossRef]
- Lang, M.; Pobanz, K.; Renard, B.; Renouf, E.; Sauquet, E. Extrapolation of rating curves by hydraulic modelling, with application to flood frequency analysis. Hydrol. Sci. J. 2010, 55, 883–898. [Google Scholar] [CrossRef]
- Blöschl, G.; Sivapalan, M.; Savenije, H.; Wagener, T.; Viglione, A. (Eds.) Runoff Prediction in Ungauged Basins: Synthesis Across Processes, Places and Scales; Cambridge University Press: Cambridge, UK, 2013. [Google Scholar]
- Nardi, F.; Annis, A.; Di Baldassarre, G.; Vivoni, E.R.; Grimaldi, S. GFPLAIN250m, a global high-resolution dataset of Earth’s floodplains. Sci. Data 2019, 6, 180309. [Google Scholar] [CrossRef]




| Various Aspects and Applications | Common Approach (Flood Discharges) | Alternative Approach (Flood Levels) |
|---|---|---|
| Sources of uncertainty | − | + |
| Computational time | − | + |
| Data requirement | − | + |
| Changes in the river channel (e.g., erosion) | + | − |
| Hydraulic effects on the channel (e.g., backwater) | + | − |
| Design of levees | − | + |
| Design of flood-control reservoirs | + | − |
| Regionalization methods | + | − |
| Hydrogeomorphic methods | − | + |
© 2019 by the authors. Licensee MDPI, Basel, Switzerland. This article is an open access article distributed under the terms and conditions of the Creative Commons Attribution (CC BY) license (http://creativecommons.org/licenses/by/4.0/).
Share and Cite
Okoli, K.; Breinl, K.; Mazzoleni, M.; Di Baldassarre, G. Design Flood Estimation: Exploring the Potentials and Limitations of Two Alternative Approaches. Water 2019, 11, 729. https://doi.org/10.3390/w11040729
Okoli K, Breinl K, Mazzoleni M, Di Baldassarre G. Design Flood Estimation: Exploring the Potentials and Limitations of Two Alternative Approaches. Water. 2019; 11(4):729. https://doi.org/10.3390/w11040729
Chicago/Turabian StyleOkoli, Kenechukwu, Korbinian Breinl, Maurizio Mazzoleni, and Giuliano Di Baldassarre. 2019. "Design Flood Estimation: Exploring the Potentials and Limitations of Two Alternative Approaches" Water 11, no. 4: 729. https://doi.org/10.3390/w11040729
APA StyleOkoli, K., Breinl, K., Mazzoleni, M., & Di Baldassarre, G. (2019). Design Flood Estimation: Exploring the Potentials and Limitations of Two Alternative Approaches. Water, 11(4), 729. https://doi.org/10.3390/w11040729

