Mapping Riparian Vegetation Functions Using 3D Bispectral LiDAR Data
Abstract
1. Introduction
2. Materials and Methods
2.1. Study Site
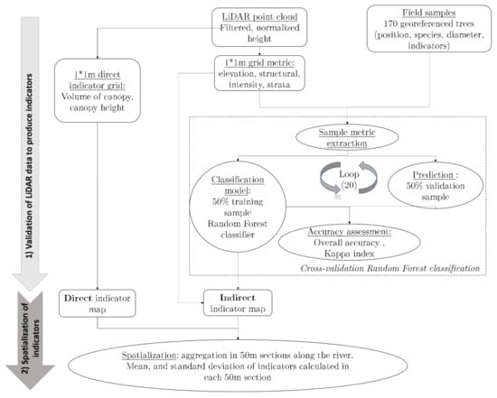
2.2. General Framework
2.3. LiDAR Data
2.4. Field Data
2.5. Methods
2.5.1. Preprocessing and Validation of Elevation Extracted from the Bare Soil LiDAR Point Cloud
2.5.2. Indicators of Riparian Functions
2.5.3. Direct Indicators
Indirect Indicators
2.5.4. Longitudinal Characterization of the River
3. Results
3.1. Using an Indirect Approach to Map Riparian Functions
3.1.1. Metric Selection
3.1.2. Classification Results
3.2. Longitudinal Characterization of the Sélune River
4. Discussion
4.1. Contribution of LiDAR Data to Riparian Vegetation Assessment
4.1.1. 3D LiDAR Data and Indicator Production
Characteristics of Titan LiDAR: Bispectrum and Intensity
4.1.2. Indirect Attributes: Specific Classification Issues
4.2. Longitudinal Characterization of Riparian Vegetation along a Dammed River
4.2.1. Two Compartments: The Reservoir and Downstream of the Reservoir
4.2.2. High Local Variation in Indicators
4.3. Perspective for Restoration
5. Conclusions
Author Contributions
Funding
Acknowledgments
Conflicts of Interest
References
- Naiman, R.J.; Decamps, H.; McClain, M.E. Riparia: Ecology, Conservation, and Management of Streamside Communities; Elsevier Academic Press: Burlington, ND, USA, 2010; ISBN 0-08-047068-8. [Google Scholar]
- Naiman, R.J.; Decamps, H.; Pollock, M.M. The Role of Riparian Corridors in Maintaining Regional Biodiversity. Ecol. Appl. 1993, 3, 209–212. [Google Scholar] [CrossRef] [PubMed]
- Tabacchi, E.; Correll, D.L.; Hauer, R.; Pinay, G.; Planty-Tabacchi, A.-M.; Wissmar, R.C. Development, maintenance and role of riparian vegetation in the river landscape. Freshw. Biol. 1998, 40, 497–516. [Google Scholar] [CrossRef]
- Flood risks and environmental vulnerability—Exploring the synergies between floodplain restoration, water policies and thematic policies. Available online: https://www.eea.europa.eu/publications/flood-risks-and-environmental-vulnerability (accessed on 9 August 2017).
- González, E.; Sher, A.A.; Tabacchi, E.; Masip, A.; Poulin, M. Restoration of riparian vegetation: A global review of implementation and evaluation approaches in the international, peer-reviewed literature. J. Environ. Manag. 2015, 158, 85–94. [Google Scholar] [CrossRef] [PubMed]
- Morandi, B.; Kail, J.; Toedter, A.; Wolter, C.; Piégay, H. Diverse Approaches to Implement and Monitor River Restoration: A Comparative Perspective in France and Germany. Environ. Manag. 2017, 60, 931–946. [Google Scholar] [CrossRef] [PubMed]
- Müller, F.; Hoffmann-Kroll, R.; Wiggering, H. Indicating ecosystem integrity—theoretical concepts and environmental requirements. Ecol. Model. 2000, 130, 13–23. [Google Scholar] [CrossRef]
- Dufour, S.; Muller, E.; Straatsma, M.; Corgne, S. Image Utilisation for the Study and Management of Riparian Vegetation: Overview and Applications. In Fluvial Remote Sensing for Science and Management; Carbonneau, P.E., Piégay, H., Eds.; John Wiley & Sons, Ltd.; Editorial office: Oxford, UK, 2012; pp. 215–239. ISBN 978-1-119-94079-1. [Google Scholar]
- Tullos, D.D.; Collins, M.J.; Bellmore, J.R.; Bountry, J.A.; Connolly, P.J.; Shafroth, P.B.; Wilcox, A.C. Synthesis of Common Management Concerns Associated with Dam Removal. JAWRA J. Am. Water Res. Assoc. 2016, 52, 1179–1206. [Google Scholar] [CrossRef]
- Akasaka, T.; Akasaka, M.; Yanagawa, H. Relative importance of the environmental factors at site and landscape scales for bats along the riparian zone. Landsc. Ecol. Eng. 2010, 6, 247–255. [Google Scholar] [CrossRef]
- Antonarakis, A.S.; Richards, K.S.; Brasington, J.; Bithell, M.; Muller, E. Retrieval of vegetative fluid resistance terms for rigid stems using airborne lidar. J. Geophys. Res. Biogeosci. 2008, 113, G02S07. [Google Scholar] [CrossRef]
- Johansen, K.; Phinn, S.; Witte, C. Mapping of riparian zone attributes using discrete return LiDAR, QuickBird and SPOT-5 imagery: Assessing accuracy and costs. Remote Sens. Environ. 2010, 114, 2679–2691. [Google Scholar] [CrossRef]
- Michez, A.; Piégay, H.; Jonathan, L.; Claessens, H.; Lejeune, P. Mapping of riparian invasive species with supervised classification of Unmanned Aerial System (UAS) imagery. Int. J. Appl. Earth Obs. Geoinf. 2016, 44, 88–94. [Google Scholar] [CrossRef]
- Michez, A.; Piégay, H.; Lisein, J.; Claessens, H.; Lejeune, P. Classification of riparian forest species and health condition using multi-temporal and hyperspatial imagery from unmanned aerial system. Environ. Monit. Assess. 2016, 188, 146. [Google Scholar] [CrossRef] [PubMed]
- Riedler, B.; Pernkopf, L.; Strasser, T.; Lang, S.; Smith, G. A composite indicator for assessing habitat quality of riparian forests derived from Earth observation data. Int. J. Appl. Earth Obs. Geoinf. 2015, 37, 114–123. [Google Scholar] [CrossRef]
- Fassnacht, F.E.; Latifi, H.; Stereńczak, K.; Modzelewska, A.; Lefsky, M.; Waser, L.T.; Straub, C.; Ghosh, A. Review of studies on tree species classification from remotely sensed data. Remote Sens. Environ. 2016, 186, 64–87. [Google Scholar] [CrossRef]
- Jochem, A.; Hollaus, M.; Rutzinger, M.; Höfle, B. Estimation of Aboveground Biomass in Alpine Forests: A Semi-Empirical Approach Considering Canopy Transparency Derived from Airborne LiDAR Data. Sensors 2010, 11, 278–295. [Google Scholar] [CrossRef] [PubMed]
- Kronseder, K.; Ballhorn, U.; Böhm, V.; Siegert, F. Above ground biomass estimation across forest types at different degradation levels in Central Kalimantan using LiDAR data. Int. J. Appl. Earth Obs. Geoinf. 2012, 18, 37–48. [Google Scholar] [CrossRef]
- Yao, W.; Krzystek, P.; Heurich, M. Tree species classification and estimation of stem volume and DBH based on single tree extraction by exploiting airborne full-waveform LiDAR data. Remote Sens. Environ. 2012, 123, 368–380. [Google Scholar] [CrossRef]
- Hall, R.K.; Watkins, R.L.; Heggem, D.T.; Jones, K.B.; Kaufmann, P.R.; Moore, S.B.; Gregory, S.J. Quantifying structural physical habitat attributes using LIDAR and hyperspectral imagery. Environ. Monit. Assess. 2009, 159, 63. [Google Scholar] [CrossRef] [PubMed]
- Michez, A.; Piégay, H.; Lejeune, P.; Claessens, H. Multi-temporal monitoring of a regional riparian buffer network (> 12,000 km) with LiDAR and photogrammetric point clouds. J. Environ. Manag. 2017, 202, 424–436. [Google Scholar] [CrossRef] [PubMed]
- Straatsma, M.W.; Baptist, M.J. Floodplain roughness parameterization using airborne laser scanning and spectral remote sensing. Remote Sens. Environ. 2008, 112, 1062–1080. [Google Scholar] [CrossRef]
- Yu, X.; Hyyppä, J.; Litkey, P.; Kaartinen, H.; Vastaranta, M.; Holopainen, M. Single-Sensor Solution to Tree Species Classification Using Multispectral Airborne Laser Scanning. Remote Sens. 2017, 9, 108. [Google Scholar] [CrossRef]
- Hopkinson, C.; Chasmer, L.; Gynan, C.; Mahoney, C.; Sitar, M. Multisensor and Multispectral LiDAR Characterization and Classification of a Forest Environment. Can. J. Remote Sens. 2016, 42, 501–520. [Google Scholar] [CrossRef]
- Alber, A.; Piégay, H. Spatial disaggregation and aggregation procedures for characterizing fluvial features at the network-scale: Application to the Rhône basin (France). Geomorphology 2011, 125, 343–360. [Google Scholar] [CrossRef]
- McGaughey, R.J. FUSION/LDV: Software for LIDAR Data Analysis and Visualization; US Department of Agriculture, Forest Service, Pacific Northwest Research Station: Seattle, WA, USA, 2009; p. 123.
- Isenburg, M. LAStools—Efficient Tools for LiDAR Processing. Version 120628; 2015; Available online: https://rapidlasso.com/ (accessed on 10 January 2019).
- Davies-Colley, R.J.; Meleason, M.A.; Hall, R.M.J.; Rutherford, J.C. Modelling the time course of shade, temperature, and wood recovery in streams with riparian forest restoration. N. Z. J. Mar. Freshw. Res. 2009, 43, 673–688. [Google Scholar] [CrossRef]
- Kouwen, N. Effect of Riparian Vegetation on Flow Resistance and Flood Potential. J. Hydraul. Eng. 2000, 126, 954. [Google Scholar] [CrossRef]
- Darby, S.E.; Thorne, C.R. Predicting Stage-Discharge Curves in Channels with Bank Vegetation. J. Hydraul. Eng. 1996, 122, 583–586. [Google Scholar] [CrossRef]
- Hupp, C.R. Riparian Vegetation Recovery Patterns Following Stream Channelization: A Geomorphic Perspective. Ecology 1992, 73, 1209–1226. [Google Scholar] [CrossRef]
- Shirvell, C.S. Role of Instream Rootwads as Juvenile Coho Salmon (Oncorhynchus kisutch) and Steelhead Trout (O. mykiss) Cover Habitat Under Varying Streamflows. Can. J. Fish. Aquat. Sci. 1990, 47, 852–861. [Google Scholar] [CrossRef]
- Tabacchi, E.; Lambs, L.; Guilloy, H.; Planty-Tabacchi, A.-M.; Muller, E.; Décamps, H. Impacts of riparian vegetation on hydrological processes. Hydrol. Process. 2000, 14, 2959–2976. [Google Scholar] [CrossRef]
- Solberg, S.; Næsset, E.; Hanssen, K.H.; Christiansen, E. Mapping defoliation during a severe insect attack on Scots pine using airborne laser scanning. Remote Sens. Environ. 2006, 102, 364–376. [Google Scholar] [CrossRef]
- Barilotti, A.; Sepic, F.; Abramo, E.; Crosilla, F. Improving the morphological analysis for tree extraction: a dynamic approach to lidar data. In Proceedings of the ISPRS Workshop on Laser Scanning 2007 and SilviLaser 2007, Espoo, Finland, 12–14 September 2007. [Google Scholar]
- Li, J.; Hu, B.; Noland, T.L. Classification of tree species based on structural features derived from high density LiDAR data. Agric. For. Meteorol. 2013, 171–172, 104–114. [Google Scholar] [CrossRef]
- Lindberg, E.; Eysn, L.; Hollaus, M.; Holmgren, J.; Pfeifer, N. Delineation of Tree Crowns and Tree Species Classification From Full-Waveform Airborne Laser Scanning Data Using 3-D Ellipsoidal Clustering. IEEE J. Sel. Top. Appl. Earth Obs. Remote Sens. 2014, 7, 3174–3181. [Google Scholar] [CrossRef]
- Nie, S.; Wang, C.; Zeng, H.; Xi, X.; Li, G. Above-ground biomass estimation using airborne discrete-return and full-waveform LiDAR data in a coniferous forest. Ecol. Indic. 2017, 78, 221–228. [Google Scholar] [CrossRef]
- Koenig, K.; Höfle, B. Full-Waveform Airborne Laser Scanning in Vegetation Studies—A Review of Point Cloud and Waveform Features for Tree Species Classification. Forests 2016, 7, 198. [Google Scholar] [CrossRef]
- Lin, Y.; Hyyppä, J. A comprehensive but efficient framework of proposing and validating feature parameters from airborne LiDAR data for tree species classification. Int. J. Appl. Earth Obs. Geoinf. 2016, 46, 45–55. [Google Scholar] [CrossRef]
- Kwak, D.-A.; Lee, W.-K.; Lee, J.-H.; Biging, G.S.; Gong, P. Detection of individual trees and estimation of tree height using LiDAR data. J. For. Res. 2007, 12, 425–434. [Google Scholar] [CrossRef]
- Vauhkonen, J.; Korpela, I.; Maltamo, M.; Tokola, T. Imputation of single-tree attributes using airborne laser scanning-based height, intensity, and alpha shape metrics. Remote Sens. Environ. 2010, 114, 1263–1276. [Google Scholar] [CrossRef]
- Breiman, L. Random Forests. Mach. Learn. 2001, 45, 5–32. [Google Scholar] [CrossRef]
- Naidoo, L.; Cho, M.A.; Mathieu, R.; Asner, G. Classification of savanna tree species, in the Greater Kruger National Park region, by integrating hyperspectral and LiDAR data in a Random Forest data mining environment. ISPRS J. Photogramm. Remote Sens. 2012, 69, 167–179. [Google Scholar] [CrossRef]
- Team, R.C. R: A Language and Environment for Statistical Computing; R Foundation for Statistical Computing: Vienna, Austria, 2015; ISBN 3-900051-07-0. [Google Scholar]
- Mutanga, O.; Skidmore, A.K. Narrow band vegetation indices overcome the saturation problem in biomass estimation. Int. J. Remote Sens. 2004, 25, 3999–4014. [Google Scholar] [CrossRef]
- Wang, Q.; Adiku, S.; Tenhunen, J.; Granier, A. On the relationship of NDVI with leaf area index in a deciduous forest site. Remote Sens. Environ. 2005, 94, 244–255. [Google Scholar] [CrossRef]
- Zhu, X.; Liu, D. Improving forest aboveground biomass estimation using seasonal Landsat NDVI time-series. ISPRS J. Photogramm. Remote Sens. 2015, 102, 222–231. [Google Scholar] [CrossRef]
- Harikumar, A.; Bovolo, F.; Bruzzone, L. An Internal Crown Geometric Model for Conifer Species Classification with High-Density LiDAR Data. IEEE Trans. Geosci. Remote Sens. 2017, 55, 2924–2940. [Google Scholar] [CrossRef]
- Brandtberg, T. Classifying individual tree species under leaf-off and leaf-on conditions using airborne lidar. ISPRS J. Photogramm. Remote Sens. 2007, 61, 325–340. [Google Scholar] [CrossRef]
- Kim, S.; McGaughey, R.J.; Andersen, H.-E.; Schreuder, G. Tree species differentiation using intensity data derived from leaf-on and leaf-off airborne laser scanner data. Remote Sens. Environ. 2009, 113, 1575–1586. [Google Scholar] [CrossRef]
- Antonarakis, A.S.; Richards, K.S.; Brasington, J. Object-based land cover classification using airborne LiDAR. Remote Sens. Environ. 2008, 112, 2988–2998. [Google Scholar] [CrossRef]
- Auble, G.T.; Shafroth, P.B.; Scott, M.L.; Roelle, J.E. Early Vegetation Development on an Exposed Reservoir: Implications for Dam Removal. Environ. Manag. 2007, 39, 806–818. [Google Scholar] [CrossRef] [PubMed]
- Orr, C.H.; Stanley, E.H. Vegetation development and restoration potential of drained reservoirs following dam removal in Wisconsin. River Res. Appl. 2006, 22, 281–295. [Google Scholar] [CrossRef]
- Shafroth, P.B.; Friedman, J.M.; Auble, G.T.; Scott, M.L.; Braatne, J.H. Potential Responses of Riparian Vegetation to Dam Removal. BioScience 2002, 52, 703–712. [Google Scholar] [CrossRef]









| Parameter | Configuration | |
|---|---|---|
| Channel | 532 nm visible | 1064 nm near infra-red |
| Aircraft altitude | 400 m | |
| Point density | >45 points/m2 | |
| Scan angle | 20° | |
| Scan frequency | 0–210 kHz | |
| Pulse repetition frequency | 50–300 kHz | |
| Beam divergence | 0.7 mrad (1/e) | 0.35 mrad (1/e) |
| Laser range precision | 1σ5; <0.008 m | |
| Accuracy (z) | 1σ2.3; <5–10 cm | |
| Indicator | Attribute | Class Number | Number of Trees |
|---|---|---|---|
| species composition | oak | 1 | 20 |
| ash | 2 | 19 | |
| lime | 3 | 15 | |
| alder | 4 | 28 | |
| willow | 5 | 14 | |
| poplar | 6 | 31 | |
| chestnut | 7 | 21 | |
| beech | 8 | 21 | |
| number of trunks | One or two | 1 | 147 |
| more than 2 | 2 | 23 | |
| density of shrub stratum | low | 1 | 116 |
| moderate | 2 | 30 | |
| high | 3 | 24 | |
| density of herbaceous stratum | low | 1 | 80 |
| moderate | 2 | 69 | |
| high | 3 | 21 |
| Indicator | Metric | Function | Validation Method |
|---|---|---|---|
| Mean canopy height | Canopy height model | Spatial heterogeneity, related to species richness [1] | Elevation validation using tacheometer data |
| Standard deviation of canopy height | Canopy height model | ||
| Vertical canopy structure | Standard deviation of point elevation | Vertical heterogeneity, related to habitat [3] | |
| Area of vegetation overhanging the river | Area of vegetation | Shading effect, water temperature regulation [28] | |
| Volume of vegetation overhanging the river | Area × height of vegetation | ||
| Tree species composition | Supervised classification | Biodiversity [1] | Direct: field data |
| Density of the herbaceous stratum | Supervised classification | <1 m: Flood regulation, bank stabilization [29] | |
| Density of the shrub stratum | Supervised classification | 1–3 m: Flood regulation, habitat [30] | |
| Number of trunks | Supervised classification | Flood regulation [31] |
| Type of Metric | Metric | Abbreviation | Reference |
|---|---|---|---|
| Vertical canopy structure | Maximum elevation | Max_elev | [12,15,21] |
| Mean elevation | Mean_elev | [12,15,21] | |
| Standard deviation of elevation | SD_elev | [12,15,21] | |
| Strata densities | Density of the herbaceous stratum: percentage of points below 1 m | Perc_herbaceous | -- |
| Density of the shrub stratum: percentage of points from 1–3 m | Perc_shrub | -- | |
| Signal penetration | Leaf area index | LAI | [34] |
| Signal penetration | LPI | [35] | |
| Signal penetration | P | [36] | |
| Mean number of returns per point | Mean_N | [37] | |
| Standard deviation of the number of returns per point | SD_N | [37,38] | |
| Intensity | Mean of the ratio of NIR and green | Mean_ratio | [23] |
| Maximum of the ratio of NIR and green | Max_ratio | [23] | |
| Variance of the ratio of NIR and green | Var_ratio | [23] | |
| Mean of the GNDVI | Mean_GNDVI | [23] | |
| Maximum of the GNDVI | Max_GNDVI | [23] | |
| Variance of the GNDVI | Var_GNDVI | [23] |
| Indicator | All Metrics | Without Intensity Metrics | Difference Using Intensity Metrics | |||
|---|---|---|---|---|---|---|
| Overall Accuracy (%) | Kappa (%) | Overall Accuracy (%) | Kappa (%) | Overall Accuracy (Percentage Points) | Kappa (Percentage Points) | |
| Species composition | 67 | 61 | 62 | 55 | +5 | +6 |
| Density of the herbaceous stratum | 73 | 55 | 72 | 53 | +1 | +2 |
| Density of the shrub stratum | 78 | 34 | 78 | 37 | +0 | −3 |
| Number of trunks | 88 | 30 | 88 | 31 | +0 | −1 |
© 2019 by the authors. Licensee MDPI, Basel, Switzerland. This article is an open access article distributed under the terms and conditions of the Creative Commons Attribution (CC BY) license (http://creativecommons.org/licenses/by/4.0/).
Share and Cite
Laslier, M.; Hubert-Moy, L.; Dufour, S. Mapping Riparian Vegetation Functions Using 3D Bispectral LiDAR Data. Water 2019, 11, 483. https://doi.org/10.3390/w11030483
Laslier M, Hubert-Moy L, Dufour S. Mapping Riparian Vegetation Functions Using 3D Bispectral LiDAR Data. Water. 2019; 11(3):483. https://doi.org/10.3390/w11030483
Chicago/Turabian StyleLaslier, Marianne, Laurence Hubert-Moy, and Simon Dufour. 2019. "Mapping Riparian Vegetation Functions Using 3D Bispectral LiDAR Data" Water 11, no. 3: 483. https://doi.org/10.3390/w11030483
APA StyleLaslier, M., Hubert-Moy, L., & Dufour, S. (2019). Mapping Riparian Vegetation Functions Using 3D Bispectral LiDAR Data. Water, 11(3), 483. https://doi.org/10.3390/w11030483

