Reliability Assessment Model of Water Distribution Networks against Fire Following Earthquake (FFE)
Abstract
1. Introduction
- (1)
- Evaluating the system’s functionality to supply adequate firefighting flows with a large number of components damaged by an earthquake. According to earthquake statistics in Japan [30], China [31], and the United States [15,32], most fire outbreaks occurred immediately after earthquake happened, leading to a large and concentrated demand of firefighting flow in a short time, which may be a heavy burden to the pipeline network.
- (2)
- Evaluating the system’s performance to satisfy original demand (e.g., residential demand, industrial demand, etc.) under the effect of both seismic damage and firefighting load.
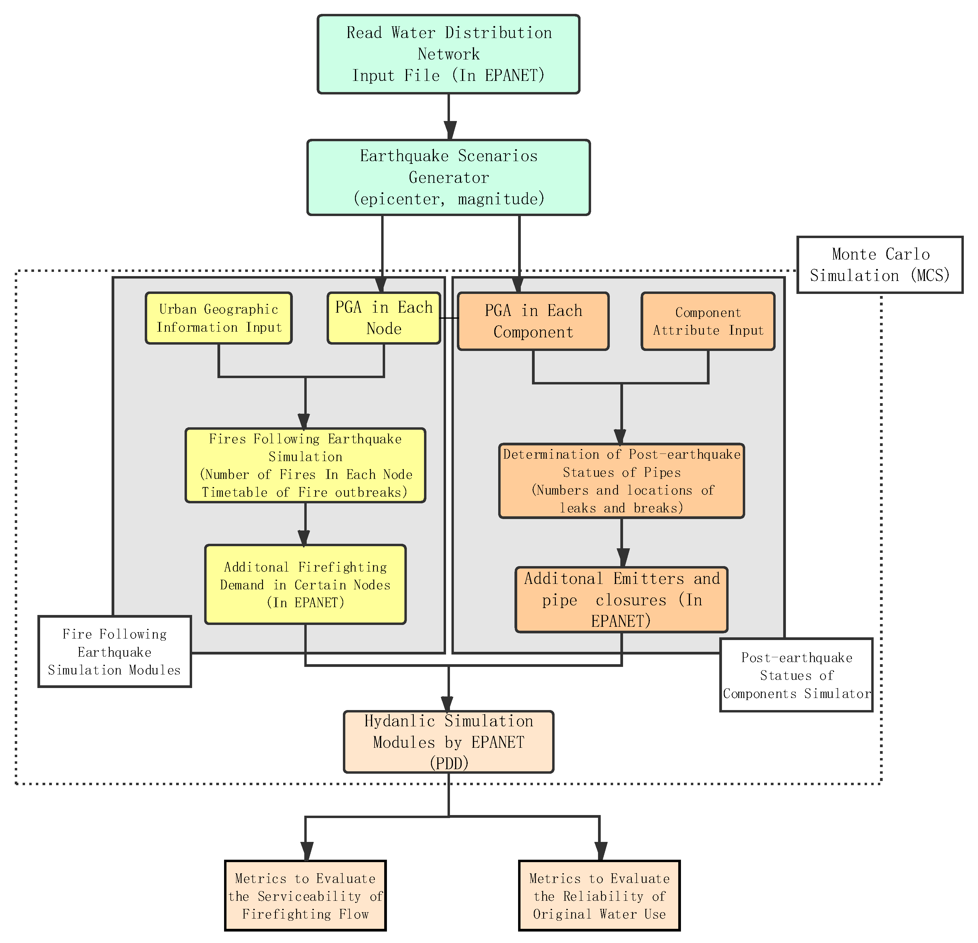
2. Methodology
2.1. Earthquake Generation and Damage Determination
2.2. Spatial and Temporal Simulations of Fire Outbeaks
- (1)
- Input the calculated PGA and building area of each node.
- (2)
- Calculate spatial intensity of FFE () according to Equation (6) and calculate the probability of fire outbreaks in each node ( = 0, 1, 2, 3) using Equation (8).
- (3)
- Generate a random number from (0,1) interval for each node.
- (4)
- Compare with the probability calculated by Equation (8) to decide the total number of fire outbreaks N in each node.
- (5)
- Generate N random numbers ( as the probability density function in Equation (10)
- (6)
- Calculate the time of each fire outbreak using the following equation, which is inverted from Equation (10).where is the time of fire outbreaks after an earthquake, = 0,1,…,N.
2.3. Hydraulic Simulation Methods
- (1)
- (2)
- Modify the source code in DDA based software and add pressure-dependent relationships.
- (3)
2.4. Reliability Metrics
2.4.1. Reliability Metrics to Quantify Reliability of Firefighting Water Supply
2.4.2. Reliability Metrics to Quantify Functionality to Original Consumers’ Demand
2.5. Summary of Assumptions
- (1)
- Restoration processes are not considered in this study because the simulation of restoration could greatly increase calculation time and the probability of generating abnormal solutions.
- (2)
- The interconnections with other lifeline networks (electric power, transportation, telecommunication, etc.) are not considered.
- (3)
- The expansion and spread of fire are not considered in this study.
- (4)
- The demand of nodes on damaged pipes is assumed as 70% of the original demand under seismic damage, according to National Code for Design of Outdoor Water Supply Engineering in China (GB50013-2006).
- (5)
- The required firefighting pressure is set as 20 m.
- (6)
- The supplied by fire tracks was ignored for calculation efficiency because their volume is small compared with the total required firefighting demand.
3. Study Network and Scenarios
3.1. Study Network
3.2. Simulated Scenarios
4. Results and Discussion
4.1. Model Validation
4.2. Simulation Results of Compoent Failure and FFE Distribution
4.3. System Reliability Metrics
4.3.1. Seismic Reliability Evaluation for Original Demand
4.3.2. Seismic Reliability Evaluation for the System’s Firefighting Water Supply
5. Conclusions
- (1)
- As the distance from the epicenter decreases and the magnitude increases, the total number of FFEs and the depth of failure increases.
- (2)
- The number of FFEs per hour decreased monotonically versus time. However, a period of time is needed to put out the fire. Thus, the firefighting flow may increase for a while before it decreases.
- (3)
- In a specific period of time after the earthquake, the influence of firefighting flow on system serviceability () is significant, while the average influence of firefighting flow is generally smaller than that of the component failure. Thus, replacement and new installation of pipes in WDNs are an effective way to improve reliability.
- (4)
- In a specific period of time after the earthquake, the component failures reduced average serviceability of firefighting flows significantly, while the average remained very close to 1 regardless of component failures after 10 h.
- (5)
- The minimum value of and occurred when peak firefighting flow occurred (t = 2 h in this study).
Author Contributions
Funding
Conflicts of Interest
References
- Yoo, D.G.; Jung, D.; Kang, D.; Kim, J.H. Seismic-Reliability-Based Optimal Layout of a Water Distribution Network. Water 2016, 8, 50. [Google Scholar] [CrossRef]
- Van Leuven, L.J. Water/Wastewater Infrastructure Security: Threats and Vulnerabilities. In Handbook of Water and Wastewater Systems Protection; Clark, R.M., Hakim, S., Ostfeld, A., Eds.; Springer: New York, NY, USA, 2011; pp. 27–46. [Google Scholar] [CrossRef]
- Jeon, S.-S.; O’Rourke, T.D. Northridge Earthquake Effects on Pipelines and Residential Buildings. Bull. Seismol. Soc. Am. 2005, 95, 294–318. [Google Scholar] [CrossRef]
- Takada, S.; Kuwata, Y. Human life saving lifelines and cost-effective design of an exclusive water supply system for fires following earthquakes. In Earthquake Resistant Engineering Structures Vi; Brebbia, C.A., Ed.; Wit Press/Computational Mechanics Publications: Southampton, UK, 2007; Volume 93, p. 319. [Google Scholar]
- Kuraoka, S.; Rainer, J.H. Damage to water distribution system caused by the 1995 Hyogo-ken Nanbu earthquake. Can. J. Civ. Eng. 1996, 23, 665–677. [Google Scholar] [CrossRef]
- Scawthorn, C.; O’Rourke, T.D.; Blackburn, E.T. The 1906 San Francisco earthquake and fire-enduring lessons for fire protection and water supply. Earthq. Spectra 2006, 22, S135–S158. [Google Scholar] [CrossRef]
- Moroi, T.; Takemura, M. Mortality estimation by causes of death due to the 1923 Kanto earthquake. J. Jpn. Assoc. Earthq. Eng. 2004, 4, 21–45. [Google Scholar] [CrossRef]
- Meng, F.; Fu, G.T.; Farmani, R.; Sweetapple, C.; Butler, D. Topological attributes of network resilience: A study in water distribution systems. Water Res. 2018, 143, 376–386. [Google Scholar] [CrossRef]
- Soldi, D.; Candelieri, A.; Archetti, F. Resilience and vulnerability in urban water distribution networks through network theory and hydraulic simulation. In Computing and Control for the Water Industry; Ulanicki, B., Kapelan, Z., Boxall, J., Eds.; Elsevier Science Bv: Amsterdam, The Netherlands, 2015; Volume 119, pp. 1259–1268. [Google Scholar]
- Diao, K.G.; Sweetapple, C.; Farmani, R.; Fu, G.T.; Ward, S.; Butler, D. Global resilience analysis of water distribution systems. Water Res. 2016, 106, 383–393. [Google Scholar] [CrossRef]
- Raad, D.N.; Sinske, A.N.; van Vuuren, J.H. Comparison of four reliability surrogate measures for water distribution systems design. Water Resour. Res. 2010, 46, 11. [Google Scholar] [CrossRef]
- Greco, R.; Di Nardo, A.; Santonastaso, G. Resilience and entropy as indices of robustness of water distribution networks. J. Hydroinform. 2012, 14, 761–771. [Google Scholar] [CrossRef]
- Piratla, K.R.; Ariaratnam, S.T. Performance Evaluation of Resilience Metrics for Water Distribution Pipeline Networks; Pipelines: Fort Worth, TX, USA, 2013; pp. 330–339. [Google Scholar] [CrossRef]
- Creaco, E.; Fortunato, A.; Franchini, M.; Mazzola, M.R. Comparison between entropy and resilience as indirect measures of reliability in the framework of water distribution network design. In Proceedings of the 12th International Conference on Computing and Control for the Water Industry, Ccwi2013, Perugia, Italy, 2–4 September 2013; Brunone, B., Giustolisi, O., Ferrante, M., Laucelli, D., Meniconi, S., Berardi, L., Campisano, A., Eds.; Elsevier Science Bv: Amsterdam, The Netherlands, 2014; Volume 70, pp. 379–388. [Google Scholar]
- Federal Emergency Management Agency (FEMA). HAZUS97 Technical Manual; FEMA: Washington, DC, USA, 1997.
- American Lifelines Alliance. Seismic Fragility Formulations for Water Systems Part 1 Guideline; American Lifeline Alliance: Washington, DC, USA, 2001. [Google Scholar]
- Fragiadakis, M.; Christodoulou, S.E.; Vamvatsikos, D. Reliability Assessment of Urban Water Distribution Networks Under Seismic Loads. Water Resour. Manag. 2013, 27, 3739–3764. [Google Scholar] [CrossRef]
- Shi, P. Seismic Response Modeling of Water Supply Systems. Ph.D. Thesis, Cornell University, Ithaca, NY, USA, 1 January 2006. [Google Scholar]
- Liu, G.Y.; Chung, L.L.; Yeh, C.H.; Wang, R.Z.; Chou, K.W.; Hung, H.Y.; Chen, S.A.; Chen, Z.H.; Yu, S.H. A Study on Pipeline Seismic Performance and System Post-Earthquake Response of Water Utilities (1/2); Technical Report MOEA-WRA-0990095; Water Resource Agency, MOEA: Taipei, Taiwan, 2010.
- Liu, G.Y.; Chung, L.L.; Huang, C.W.; Yeh, C.H.; Chou, K.W.; Hung, H.Y.; Chen, Z.H.; Chou, C.H.; Tsai, L.C. A Study on Pipeline Seismic Performance and System Post-Earthquake Response of Water Utilities (2/2); Technical Report MOEA-WRA-1000090; Water Resource Agency, MOEA: Taipei, Taiwan, 2011.
- GIRAFFE. GIRAFFE User’s Manual; School of Civil and Environmental Engineering, Cornell University: Ithaca, NY, USA, 2008. [Google Scholar]
- Rossman, L.A. EPANET 2: Users’ Manual; U.S. Environmental Protection Agency (EPA): Cincinnati, OH, USA, 2000.
- Shi, P.; O’Rourke, T.D.; Wang, Y. Simulation of earthquake water supply performance. In Proceedings of the 8th National Conference on Earthquake Engineering, San Francisco, CA, USA, 18–22 April 2006. [Google Scholar]
- Wang, Y.; O’Rourke, T.D. Characterizations of seismic risk in Los Angeles water supply system. In Proceedings of the 5th China-Japan-US Symposium on Lifeline Earthquake Engineering, Haikou, China, 26–28 November 2007. [Google Scholar]
- Yoo, D.G.; Jung, D.; Kang, D.; Kim, J.H.; Lansey, K. Seismic Hazard Assessment Model for Urban Water Supply Networks. J. Water Resour. Plan. Manag. 2016, 142. [Google Scholar] [CrossRef]
- Zhao, S.J.; Xiong, L.Y.; Rea, A.Z. A spatial-temporal stochastic simulation of fire outbreaks following earthquake based on GIS. J. Fire Sci. 2006, 24, 313–339. [Google Scholar] [CrossRef]
- Zolfaghari, M.R.; Peyghaleh, E.; Nasirzadeh, G. Fire Following Earthquake, Intra-structure Ignition Modeling. J. Fire Sci. 2009, 27, 45–79. [Google Scholar] [CrossRef]
- Sayyed, M.; Gupta, R.; Tanyimboh, T.T. Noniterative Application of EPANET for Pressure Dependent Modelling of Water Distribution Systems. Water Resour. Manag. 2015, 29, 3227–3242. [Google Scholar] [CrossRef][Green Version]
- Davidson, R.A. Modeling post-earthquake fire ignitions using generalized linear (mixed) models. J. Infrastruct. Syst. 2009, 15, 351–360. [Google Scholar] [CrossRef]
- Himoto, K. Comparative Analysis of Post-Earthquake Fires in Japan from 1995 to 2017. Fire Technol. 2019, 55, 935–961. [Google Scholar] [CrossRef]
- Jie, L.; Guoqiang, L. A Research on the Prediction Model of Earthquake—Aroused Fire Disaster. Earthq. Res. China 1992, 78–84. (In Chinese) [Google Scholar]
- Elhami Khorasani, N.; Garlock, M.E.M. Overview of fire following earthquake: historical events and community responses. Int. J. Disaster Resilience Built Environ. 2017, 8, 158–174. [Google Scholar] [CrossRef]
- Github. KIOS-Reasearch/EPANET-Matlab-Toolkit. Available online: https://github.com/KIOSResearch/EPANET-Matlab-Toolkit (accessed on 29 January 2015).
- Pun, W.K.; Ambraseys, N.N. Earthquake Data Review and Seismic Hazard Analysis for the Hong-Kong Region. Earthq. Eng. Struct. Dyn. 1992, 21, 433–443. [Google Scholar] [CrossRef]
- Isoyama, R.; Ishida, E.; Yune, K.; Shirozu, T.; IWA. Seismic damage estimation procedure for water supply pipelines. In Anti-Seismic Measures on Water Supply; IWA Publishing: London, UK, 2000; Volume 18, pp. 63–68. [Google Scholar]
- Choi, J.; Yoo, D.G.; Kang, D. Post-Earthquake Restoration Simulation Model for Water Supply Networks. Sustainability 2018, 10, 3618. [Google Scholar] [CrossRef]
- Ai, S. Post-Earthquake Fires and Performance of Firefighting Activity in the Early Stage in the 1995 Great Hanshin-Awaji Earthquake. IFAC Proc. 1998, 31, 1–9. Available online: https://www.sciencedirect.com/science/article/pii/S1474667017384653?via%3Dihub (accessed on 30 November 2019).
- Fire Department of Kobe City. Fire Situation Following Hyogo-ken Nambu Earthquake in Kobe City; Tokyo Press: Kobe, Japan, 1996. (In Japanese) [Google Scholar]
- Song, J.; Li, J. Study on the Computer Simulation to Postearthquake Fire. Eng. Earthq. Prev. 1997, 3, 32–36. (In Chinese) [Google Scholar]
- Gupta, R.; Bhave, P.R. Comparison of methods for predicting deficient-network performance. J. Water Resour. Plan. Manag. 1996, 122, 214–217. [Google Scholar] [CrossRef]
- Tanyimboh, T.T.; Tabesh, M. Comparison of methods for predicting deficient-network performance. J. Water Resour. Plan. Manag. 1997, 123, 369–370. [Google Scholar] [CrossRef]
- Ang, W.K.; Jowitt, P.W. Solution for water distribution systems under pressure-deficient conditions. J. Water Resour. Plan. Manag. 2006, 132, 175–182. [Google Scholar] [CrossRef]
- Babu, K.S.J.; Mohan, S. Extended Period Simulation for Pressure-Deficient Water Distribution Network. J. Comput. Civ. Eng. 2012, 26, 498–505. [Google Scholar] [CrossRef]
- Bertola, P.; Nicolini, M. Evaluating reliability and efficiency of water distribution networks. Edited in: Efficient Management of Water Networks. Des. Rehabil. Tech. 2006, 17, 7–23. [Google Scholar]
- Mahmoud, H.A.; Savic, D.; Kapelan, Z. New Pressure-Driven Approach for Modeling Water Distribution Networks. J. Water Resour. Plan. Manag. 2017, 143, 11. [Google Scholar] [CrossRef]
- Bin Mahmoud, A.A.; Piratla, K.R. Comparative evaluation of resilience metrics for water distribution systems using a pressure driven demand-based reliability approach. J. Water Supply Res Technol.-Aqua 2018, 67, 517–530. [Google Scholar] [CrossRef]
- Todini, E. Looped water distribution networks design using a resilience index based heuristic approach. Urban Water 2000, 2, 115–122. [Google Scholar] [CrossRef]
- Prasad, T.D.; Park, N.-S. Multiobjective Genetic Algorithms for Design of Water Distribution Networks. J. Water Resour. Plan. Manag. 2004, 130, 73–82. [Google Scholar] [CrossRef]
- Jayaram, N.; Srinivasan, K. Performance-based optimal design and rehabilitation of water distribution networks using life cycle costing. Water Resour. Res. 2008, 44, 15. [Google Scholar] [CrossRef]
- Endong, G.; Xiangjian, W. Earthquake damage analysis of water supply pipeline in Wenchuan earthquake. In Proceedings of the Symposium on Earthquake Engineering and Earthquake Disaster Mitigation for the First Anniversary of Wenchuan Earthquake, Chengdu, China, 2009. (In Chinese). [Google Scholar]
- Jizong, G. Fires, the Neglected Secondary Disasters in the Wenchuan Earthquake. City Disaster Reduct. 2013, 18, 10–11. (In Chinese) [Google Scholar]










| Cases | Seismic hazard | Simulation Assumption | |||
|---|---|---|---|---|---|
| Location (Number of Simulations) | Distance to Center of MZ City | Magnitude | FFEs Are Simulated | Component Failure Is Simulated | |
| Scenario 1 | MZ city (11) | 5 | 5–7 | yes | yes |
| Scenario 2 | MZ city (11) | 10 | 5–7 | yes | yes |
| Scenario 3 | GD province (11) | 15 | 5–7 | yes | yes |
| Scenario 4 | GD province (11) | 30 | 5–7 | yes | yes |
| Scenario 5 | GD province (11) | 40 | 5–7 | yes | yes |
| Scenario 6 | GD province (1) | 20 | 6 | yes | yes |
| Scenario 7 | GD province (1) | 20 | 6 | yes | no |
| Scenario 8 | GD province (1) | 20 | 6 | no | yes |
| City Name | Estimated Average PGA/g | Reported RR (Number of Repairs/km Pipes) | Calculated RR by Model (Number of Repairs/km Pipes) |
|---|---|---|---|
| Mianyang City | 0.15 | 1.61 | 1.35 |
| Guangyuan City | 0.40 | 3.27 | 3.65 |
| Jiangyou City | 0.15 | 1.48 | 1.35 |
| Mianzhu City | 0.30 | 3.14 | 2.75 |
| Qingchuan City | 0.15 | 1.19 | 1.35 |
| Wenchuan City | 0.40 | 3.30 | 3.65 |
| City Name | Estimated Average PGA/g | Spatial Probability Density of FFE (Number of FFEs per 100,000 m2 Building Area) | Estimated Building Area | Reported Quantity of FFEs | Calculated Quantity of FFEs by Model |
|---|---|---|---|---|---|
| Deyang Prefecture Urban Area | 0.10 | 0.06405 | 2050 | 125 | 131.30 |
| Du Jiangyan Prefecture Urban Areas | 0.10 | 0.06405 | 1350 | 78 | 86.46 |
| Mianzhu City | 0.30 | 0.18375 | 143.75 | 11 | 14.71 |
| Cases | Reliability Metric | |||
|---|---|---|---|---|
| Average | Minimum (Corresponding Magnitude) | Maximum (Corresponding Magnitude) | ||
| Scenario 1 | 0.4740 | 0.3199 (7.0) | 0.6726 (5.0) | 0.4174 |
| Scenario 2 | 0.6443 | 0.5035 (7.0) | 0.7706 (5.0) | 0.5272 |
| Scenario 3 | 0.7059 | 0.6029 (7.0) | 0.7943 (5.0) | 0.6166 |
| Scenario 4 | 0.8518 | 0.7932 (7.0) | 0.8998 (5.0) | 0.7669 |
| Scenario 5 | 0.8926 | 0.8489 (7.0) | 0.9281 (5.0) | 0.8107 |
| Scenario 6 | 0.8196 | / | / | 0.6983 |
| Scenario 7 | 0.9530 | / | / | 0.8479 |
| Scenario 8 | 0.8461 | / | / | / |
© 2019 by the authors. Licensee MDPI, Basel, Switzerland. This article is an open access article distributed under the terms and conditions of the Creative Commons Attribution (CC BY) license (http://creativecommons.org/licenses/by/4.0/).
Share and Cite
Li, Y.; Gao, J.; Zhang, H.; Deng, L.; Xin, P. Reliability Assessment Model of Water Distribution Networks against Fire Following Earthquake (FFE). Water 2019, 11, 2536. https://doi.org/10.3390/w11122536
Li Y, Gao J, Zhang H, Deng L, Xin P. Reliability Assessment Model of Water Distribution Networks against Fire Following Earthquake (FFE). Water. 2019; 11(12):2536. https://doi.org/10.3390/w11122536
Chicago/Turabian StyleLi, Yuanzhe, Jinliang Gao, Huaiyu Zhang, Liqun Deng, and Ping Xin. 2019. "Reliability Assessment Model of Water Distribution Networks against Fire Following Earthquake (FFE)" Water 11, no. 12: 2536. https://doi.org/10.3390/w11122536
APA StyleLi, Y., Gao, J., Zhang, H., Deng, L., & Xin, P. (2019). Reliability Assessment Model of Water Distribution Networks against Fire Following Earthquake (FFE). Water, 11(12), 2536. https://doi.org/10.3390/w11122536
