Wastewater Management in Citrus Processing Industries: An Overview of Advantages and Limits
Abstract
1. Introduction
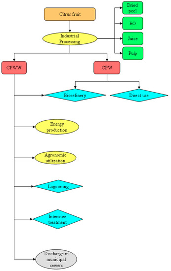
2. Production and Main Characteristics of Citrus-Processing Wastewater
2.1. Production of Citrus-Processing Wastewater
- Fruit washing by rotating brushes under a water spray (in the case of wax-coated fruits or excessive dirt or microbiological contamination) after removing leaves and prior to processing;
- Centrifugation of the water/oil slurry produced by spraying water on squeezed or cut peel (depending on the use of FMC or brown juice/oil extractors, respectively), in order to recover EO contained in the peel and flavedo [22]; this phase yields the largest volume of CPWW;
- Drying of the cut peel after lifting from a washing tank, to release the EO;
- Washing of the pulp discarded by juice extractors and finishers, to recover juice, pectin, and other solid fractions that are added back to the juice after evaporation, in order to increase appeal and palatability;
- Evaporation of the citrus juice to obtain a concentrated and microbiologically stable product;
- At the end of the production cycle and during cleaning operations of industrial equipment and factories.
2.2. Characteristics of Citrus-Processing Wastewater
2.2.1. Quantitative Variability
2.2.2. Qualitative Variability
3. Management Systems of Citrus-Processing Wastewater
3.1. Conventional Intensive Treatment
3.2. Lagooning
3.3. Methane/Hydrogen Production
3.4. Agricultural Utilization
- The pH, to avoid the soil acidification;
- Soluble compounds, to limit the increase of the soil salinity and thus of the water osmotic pressure (which reduces water uptake by crops with consequent yield decrease and plant diseases or even death);
- Suspended and settling solids, whose high concentration could clog the drippers of micro-irrigation plants and the soil pores (with consequent reduction of water infiltration capacity and possible erosion of steep groves);
- Organic matter, to limit harmful effects on crops due to addition of excessive concentration of raw (i.e., not yet humified) organic matter to the soil;
- EOs, which induce phytotoxic effects on crops and soil microorganisms;
- Macronutrients (nitrogen, phosphorous and potassium), whose addition must be balanced with the organic or mineral fertilization.
3.5. Biorefinery Valorization
4. Conclusive Considerations
Author Contributions
Funding
Conflicts of Interest
Abbreviations
| AGS | aerobic granular sludge |
| AGSBR | aerobic granular sludge sequencing batch reactor |
| AOP | advanced oxidation processes |
| COD | chemical oxygen demand |
| CPW | citrus peel waste |
| CPWW | citrus-processed wastewater |
| DO | dissolved oxygen |
| EO | essential oil |
| FMC | food machinery company |
| HRT | hydraulic retention time |
| MBR | membrane bioreactor |
| OLR | organic loading rate |
| SRT | sludge retention time |
References
- Mamma, D.; Christakopoulos, P. Biotransformation of Citrus By-Products into Value Added Products. Waste Biomass Valorization 2014, 5, 529–549. [Google Scholar] [CrossRef]
- Satari, B.; Karimi, K. Citrus processing wastes: Environmental impacts, recent advances, and future perspectives in total valorization. Resour. Conserv. Recycl. 2018, 129, 153–167. [Google Scholar] [CrossRef]
- Zheng, H.; Zhang, Q.; Quan, J.; Zheng, Q.; Xi, W. Determination of sugars, organic acids, aroma components, and carotenoids in grapefruit pulps. Food Chem. 2016, 205, 112–121. [Google Scholar] [CrossRef] [PubMed]
- USDA Citrus: World Market and Trade. Available online: https://apps.fas.usda.gov/psdonline/circulars/citrus.pdf (accessed on 22 August 2019).
- Corsino, S.F.; Di Trapani, D.; Torregrossa, M.; Viviani, G. Aerobic granular sludge treating high strength citrus wastewater: Analysis of pH and organic loading rate effect on kinetics, performance and stability. J. Environ. Manag. 2018, 214, 23–35. [Google Scholar] [CrossRef] [PubMed]
- FAOSTAT. Citrus fruit fresh and processed. In Statistical Bulletin 2016; FAOSTAT: Rome, Italy, 2017. [Google Scholar]
- Marín, F.R.; Soler-Rivas, C.; Benavente-García, O.; Castillo, J.; Pérez-Alvarez, J.A. By-products from different citrus processes as a source of customized functional fibres. Food Chem. 2007, 100, 736–741. [Google Scholar] [CrossRef]
- Torquato, L.D.M.; Pachiega, R.; Crespi, M.S.; Nespeca, M.G.; de Oliveira, J.E.; Maintinguer, S.I. Potential of biohydrogen production from effluents of citrus processing industry using anaerobic bacteria from sewage sludge. Waste Manag. 2017, 59, 181–193. [Google Scholar] [CrossRef] [PubMed]
- Ferreira-Leitão, V.; Gottschalk, L.M.F.; Ferrara, M.A.; Nepomuceno, A.L.; Molinari, H.B.C.; Bon, E.P.S. Biomass Residues in Brazil: Availability and Potential Uses. Waste Biomass Valorization 2010, 1, 65–76. [Google Scholar] [CrossRef]
- Pourbafrani, M.; Forgács, G.; Horváth, I.S.; Niklasson, C.; Taherzadeh, M.J. Production of biofuels, limonene and pectin from citrus wastes. Bioresour. Technol. 2010, 101, 4246–4250. [Google Scholar] [CrossRef]
- Sharma, K.; Mahato, N.; Cho, M.H. Converting citrus wastes into value-added products: Economic and environmently friendly approaches. Nutrition 2017, 34, 29–46. [Google Scholar] [CrossRef]
- Zema, D.A.; Calabrò, P.S.; Folino, A.; Tamburino, V.; Zappia, G.; Zimbone, S.M. Valorisation of citrus processing waste: A review. Waste Manag. 2018, 80, 252–273. [Google Scholar] [CrossRef]
- FAOSTAT Data Repository. Available online: https://www.re3data.org/repository/r3d100010847 (accessed on 22 August 2019).
- Tamburino, V.; Zema, D.A.; Zimbone, S.M. Depuration Processes of Citrus Wastewater. In Proceedings of the 3rd International Symposium of CIGR Section VI ’Food and Agricultural Products, Naples, Italy, 24–26 September 2007. [Google Scholar]
- Calabrò, P.S.; Pontoni, L.; Porqueddu, I.; Greco, R.; Pirozzi, F.; Malpei, F. Effect of the concentration of essential oil on orange peel waste biomethanization: Preliminary batch results. Waste Manag. 2016, 48, 440–447. [Google Scholar] [CrossRef] [PubMed]
- European Parliament and Council. Council Directive 98/83/EC of the 3 November 1998 on the quality of water intended for human consumption. Available online: https://ec.europa.eu/environment/water/water-drink/legislation_en.html (accessed on 22 August 2019).
- Musoni, S.; Mugwindiri, K.; Madanhire, I. Developing a Cleaner Production System for Citrus Processing: Case study of a developing country. Int. J. Appl. Innov. Eng. Manag. 2013, 2, 117–126. [Google Scholar]
- The Effectiveness of Waste Stabilization Ponds in the Treatment of Citrus Processing and Sewage Effluent—The Case of Mazowe Citrus Estates. Available online: http://citeseerx.ist.psu.edu/viewdoc/download?doi=10.1.1.563.7041&rep=rep1&type=pdf (accessed on 22 August 2019).
- Khan, N.; Le Roes-Hill, M.; Welz, P.J.; Grandin, K.A.; Kudanga, T.; Van Dyk, J.S.; Ohlhoff, C.; Van Zyl, W.H.; Pletschke, B.I. Fruit waste streams in South Africa and their potential role in developing a bio-economy. S. Afr. J. Sci. 2015, 111, 1–11. [Google Scholar] [CrossRef][Green Version]
- Eastern Research Group, Inc.; PA Consulting Group. Resource Assessment for Livestock and Agro-Industrial Wastes—Argentina. Methane Mark. 2010, 101. [Google Scholar]
- Zema, D.A.A. Planning the optimal site, size, and feed of biogas plants in agricultural districs. Biofuels Bioprod. Biorefining 2017, 11, 454–471. [Google Scholar] [CrossRef]
- Kimball, D.A. Citrus Processing: A Complete Guide; Springer: New York, NY, USA, 1999; ISBN 9781461549734. [Google Scholar]
- El-Kamah, H.; Tawfik, A.; Mahmoud, M.; Abdel-Halim, H. Treatment of high strength wastewater from fruit juice industry using integrated anaerobic/aerobic system. Desalination 2010, 253, 158–163. [Google Scholar] [CrossRef]
- Guzmán, J.; Mosteo, R.; Sarasa, J.; Alba, J.A.; Ovelleiro, J.L. Evaluation of solar Photo-Fenton and ozone based processes as citrus wastewater pre-treatments. Sep. Purif. Technol. 2016, 164, 155–162. [Google Scholar] [CrossRef]
- Zema, D.A.; Andiloro, S.; Bombino, G.; Tamburino, V.; Sidari, R.; Caridi, A. Depuration in aerated ponds of citrus processing wastewater with a high concentration of essential oils. Environ. Technol. 2012, 33, 1255–1260. [Google Scholar] [CrossRef]
- Klemes, J.; Paz, D.; Aso, G.; Cardenas, G.J.; Thevendiraraj, S. Water and wastewater minimisation study of a citrus plant. Resour. Conserv. Recycl. 2003, 37, 227–250. [Google Scholar] [CrossRef]
- Smith, R.; Petela, E.; Wang, Y. Water, water everywhere. Chem. Eng. 1994, 565, 21–24. [Google Scholar]
- de los Ángeles Martín Santos, M.; López, J.Á.S.; Pérez, A.F.C.; Martín, A.M. Modelling the anaerobic digestion of wastewater derived from the pressing of orange peel produced in orange juice manufacturing. Bioresour. Technol. 2010, 101, 3909–3916. [Google Scholar] [CrossRef] [PubMed]
- Koppar, A.; Pullammanappallil, P. Anaerobic digestion of peel waste and wastewater for on site energy generation in a citrus processing facility. Energy 2013, 60, 62–68. [Google Scholar] [CrossRef]
- Parish, M.E.; Braddock, R.J.; Graumlich, T.R. Chemical and microbial characterization of citrus oil mill effluent. J. Food Sci. 1986, 51, 431–433. [Google Scholar] [CrossRef]
- Andiloro, S.; Bombino, G.; Tamburino, V.; Zema, D.A.; Zimbone, S.M. Aerated lagooning of agro-industrial wastewater: Depuration performance and energy requirements. J. Agric. Eng. 2013, 44, 827–832. [Google Scholar] [CrossRef]
- Zema, D.A.; Andiloro, S.; Bombino, G.; Caridi, A.; Sidari, R.; Tamburino, V. Comparing Different Schemes of Agricultural Wastewater Lagooning: Depuration Performance and Microbiological Characteristics. Water Air Soil Pollut. 2016, 439. [Google Scholar] [CrossRef]
- Ratcliff, M.W. Citrus processing waste prevention, handling and treatment. In Proceedings of the Citrus World, Lake Wales, FA, USA, 29 March 1990. [Google Scholar]
- Lane, A.G. Anaerobic Digestion of Orange Peel; Food and Technology in Australia: North Ryde, Australia, 1984; Volume 36, pp. 125–127. [Google Scholar]
- Saravacos, G.D.; Iredale, H.D. Physical treatments of food processing waste waters. New York’s Food Life Sci. Bull. 1971, 12, 1–5. [Google Scholar]
- Miklos, D.B.; Remy, C.; Jekel, M.; Linden, K.G.; Drewes, J.E.; Hübner, U. Evaluation of advanced oxidation processes for water and wastewater treatment—A critical review. Water Res. 2018, 139, 118–131. [Google Scholar] [CrossRef]
- Heponiemi, A.; Lassi, U. Advanced Oxidation Processes in Food Industry Wastewater Treatment—A Review. In Food Industrial Processes—Methods and Equipment; Benjamin, V., Ed.; Intechopen: Rijeka, Croatia, 2012. [Google Scholar]
- Can, O.T. COD removal from fruit-juice production wastewater by electrooxidation electrocoagulation and electro-Fenton processes. Desalin. Water Treat. 2014, 52, 65–73. [Google Scholar] [CrossRef]
- Jiménez, M.; Ignacio Maldonado, M.; Rodríguez, E.M.; Hernández-Ramírez, A.; Saggioro, E.; Carra, I.; Sánchez Pérez, J.A. Supported TiO2 solar photocatalysis at semi-pilot scale: Degradation of pesticides found in citrus processing industry wastewater, reactivity and influence of photogenerated species. J. Chem. Technol. Biotechnol. 2015, 90, 149–157. [Google Scholar] [CrossRef]
- TeKippe, R.J. Treatment and disposal of citrus fruit processing wastes. J. Water Pollut. Control Fed. 1972, 44, 2001–2012. [Google Scholar]
- Osorio, F.; Torres, J.C.; Hontoria, E. Study of Biological Aerated Filters for the Treatment of Effluents from the Citrus Industry. J. Environ. Sci. Health Part A 2006, 41, 2683–2697. [Google Scholar] [CrossRef] [PubMed]
- Navarro, A.R.; Lopez, Z.O.; Maldonado, M.C. A pilot plant for the treatment of lemon industry wastewater. Clean Technol. Environ. Policy 2008, 10, 371–375. [Google Scholar] [CrossRef]
- Di Trapani, D.; Corsino, S.F.; Torregrossa, M.; Viviani, G. Treatment of high strength industrial wastewater with membrane bioreactors for water reuse: Effect of pre-treatment with aerobic granular sludge on system performance and fouling tendency. J. Water Process Eng. 2019, 31, 100859. [Google Scholar] [CrossRef]
- Yan, L.; Ye, X.; Linhardt, R.J.; Chen, J.; Yu, D.; Huang, R.; Liu, D.; Chen, S. Full recovery of value-added compounds from citrus canning processing water. J. Clean. Prod. 2018, 176, 959–965. [Google Scholar] [CrossRef]
- Chen, J.; Cheng, H.; Wu, D.; Linhardt, R.J.; Zhi, Z.; Yan, L.; Chen, S.; Ye, X. Green recovery of pectic polysaccharides from citrus canning processing water. J. Clean. Prod. 2017, 144, 459–469. [Google Scholar] [CrossRef]
- Martín, M.A.; Siles, J.A.; Chica, A.F.; Martín, A. Biomethanization of orange peel waste. Bioresour. Technol. 2010, 101, 8993–8999. [Google Scholar] [CrossRef] [PubMed]
- Siles, J.Á.; Martín, M.D.L.Á.; Martín, A.; Raposo, F.; Borja, R. Anaerobic digestion of wastewater derived from the pressing of orange peel generated in orange juice production. J. Agric. Food Chem. 2007, 55, 1905–1914. [Google Scholar] [CrossRef]
- Zimbone, S.M.; Zema, D.A. Le Acque Reflue Agrumarie e i Sottoprodotti Dell’industria Di Trasformazione; Edizioni Edagricole: Bologna, Italy, 2009. [Google Scholar]
- Guzmán, J. Sustainability of the Process of Obtaining Citrus Essential Oil (Sostenibilidad del proceso de obtención de aceite esencial cítrico); Academic Publishing GmbH & Co. KG: Saarbrucken, Germany, 2012. [Google Scholar]
- Masotti, L. Depurazione Delle Acque; Ed. Il Sole 24 Ore-Edagricole: Bologna, Italy, 2002. [Google Scholar]
- Cheng, K.Y.; Ho, G.; Cord-Ruwisch, R. Energy-efficient treatment of organic wastewater streams using a rotatable bioelectrochemical contactor (RBEC). Bioresour. Technol. 2012, 126, 431–436. [Google Scholar] [CrossRef]
- Tchobanoglous, G.; Burton, F.L.; Stensel, H.D.; Metcald and Eddy, I. Wastewater Engineering. Treatment and Reuse; McGraw-Hill Education: New York, NY, USA, 2002. [Google Scholar]
- Pronk, M.; Abbas, B.; Al-zuhairy, S.H.K.; Kraan, R.; Kleerebezem, R.; van Loosdrecht, M.C.M. Effect and behaviour of different substrates in relation to the formation of aerobic granular sludge. Appl. Microbiol. Biotechnol. 2015, 99, 5257–5268. [Google Scholar] [CrossRef]
- Bhattacharjee, C.; Saxena, V.K.; Dutta, S. Fruit juice processing using membrane technology: A review. Innov. Food Sci. Emerg. Technol. 2017, 43, 136–153. [Google Scholar] [CrossRef]
- Conidi, C.; Drioli, E.; Cassano, A. Membrane-based agro-food production processes for polyphenol separation, purification and concentration. Curr. Opin. Food Sci. 2018, 23, 149–164. [Google Scholar] [CrossRef]
- Collivignarelli, M.C.; Abbà, A.; Castagnola, F.; Bertanza, G. Minimization of municipal sewage sludge by means of a thermophilic membrane bioreactor with intermittent aeration. J. Clean. Prod. 2017, 143, 369–376. [Google Scholar] [CrossRef]
- Xiong, J.; Fu, D.; Singh, R.P.; Ducoste, J.J. Structural characteristics and development of the cake layer in a dynamic membrane bioreactor. Sep. Purif. Technol. 2016, 167, 88–96. [Google Scholar] [CrossRef]
- Cosenza, A.; Di Bella, G.; Mannina, G.; Torregrossa, M. The role of EPS in fouling and foaming phenomena for a membrane bioreactor. Bioresour. Technol. 2013, 147, 184–192. [Google Scholar] [CrossRef]
- Mannina, G.; Capodici, M.; Cosenza, A.; Di Trapani, D.; Olsson, G. Greenhouse gas emissions and the links to plant performance in a fixed-film activated sludge membrane bioreactor—Pilot plant experimental evidence. Bioresour. Technol. 2017, 241, 1145–1151. [Google Scholar] [CrossRef]
- Cirelli, G.L. I Trattamenti Naturali Delle Acque Reflue Urbane; Edizioni Esselibri-Simone: Napoli, Italy, 2003. [Google Scholar]
- Caravan, R.E.; Chambers, J.V.; Zall, R.R. Spinoff on Fruit and Vegetable Water and Wastewater Management; Extention Special Report n. AM-18E, Jenuary; Notrh Carolina State University: Raleigh, NC, USA; Cornell Universuty: Ithaca, NY, USA; Purdue University: West Lafayette, IN, USA, 1979. [Google Scholar]
- Ramadan, H.; Ponce, V.M. Design and Performance of Waste Stabilization Ponds. J. Biosci. Bioeng. 2007, 96, 310–312. [Google Scholar]
- Moura, A.; Taca, M.; Henriques, I.; Dias, J.; Ferreira, P. Characterization of bacterial diversity in two aerated lagoons of a wastewater treatment plant using PCR—DGGE analysis. Microbiol. Res. 2009, 164, 560–569. [Google Scholar] [CrossRef]
- Tamburino, V.; Zema, D.A.; Zimbone, S.M. Orange Peel Utilizations in Southern Italy. In Proceedings of the CIGR Section VI International Symposium on Food and Agricultural Products: Processing and Innovations, Naples, Italy, 24–26 September 2007. [Google Scholar]
- Zema, D.A.; Fòlino, A.; Zappia, G.; Calabrò, P.S.; Tamburino, V.; Zimbone, S.M. Anaerobic digestion of orange peel in a semi-continuous pilot plant: An environmentally sound way of citrus waste management in agro-ecosystems. Sci. Total Environ. 2018, 630, 401–408. [Google Scholar] [CrossRef]
- Calabrò, P.S.; Paone, E.; Komilis, D. Strategies for the sustainable management of orange peel waste through anaerobic digestion. J. Environ. Manag. 2018, 212, 462–468. [Google Scholar] [CrossRef]
- Gunaseelan, V.N. Biochemical methane potential of fruits and vegetable solid waste feedstocks. Biomass Bioenergy 2004, 26, 389–399. [Google Scholar] [CrossRef]
- Biogas Farming in Central and Northern Europe: A Strategy for Developing Countries? Available online: https://ecommons.cornell.edu/handle/1813/10559 (accessed on 22 August 2019).
- Rosas-Mendoza, E.S.; Méndez-Contreras, J.M.; Martínez-Sibaja, A.; Vallejo-Cantú, N.A.; Alvarado-Lassman, A. Anaerobic digestion of citrus industry effluents using an Anaerobic Hybrid Reactor. Clean Technol. Environ. Policy 2018, 20, 1387–1397. [Google Scholar] [CrossRef]
- Viuda-Martos, M.; Ruiz-Navajas, Y.; Fernández-López, J.; Pérez-Álvarez, J.A. Effect of adding citrus waste water, thyme and oregano essential oil on the chemical, physical and sensory characteristics of a bologna sausage. Innov. Food Sci. Emerg. Technol. 2009, 10, 655–660. [Google Scholar] [CrossRef]
- Tamburino, V.; Zimbone, S.M.; Quattrone, P. Storage and land application of olive-oil waste water. Olivae 1999, 76, 36–45. [Google Scholar]
- ARSSA. Carta Di Attitudine Dei Suoli Allo Spargimento Delle Acque Di Vegetazione Della Regione Calabria; Monografia divulgativa del Servizio Agropedologia; Editrice Cerbo-ne srl, Napoli: Carditello, Italy, 2005. [Google Scholar]
- Calzolari, C.; Guermandi, M.; Aramini, G.; Corea, A.M.; Paone, R.; Andiloro, S.; Zimbone, S.M.; Zema, D.A.; Tamburino, V. Attitudine dei suoli allo spandimento dei reflui. In Metodi Di Valutazione Dei Suoli E Delle Terre; Edizioni Cantagalli: Siena, Italy, 2006. [Google Scholar]
- Wood, C. Recycling Citrus Waste Water; Sunshine State Agriculture: Florida, FL, USA, 1973. [Google Scholar]
- Allhands, M.N.; Prochaska, J.F. Double reuse of citrus processing effluent for treatment and conservation. In Proceedings of the International Summer Meeting, Albuquerque, NM, USA, June 1991; pp. 23–26. [Google Scholar]
- California Regional Water Quality Control Board. Waste Discharge Requirements Ofr Ventura Coastal Corporation, Owner/Operator Indio Processing Plant; North of Indio, CA, USA, 2001; pp. 1–6. [Google Scholar]
- Land Treatment of Municipal Wastewater Effluents. Process Design Manual. Available online: https://cfpub.epa.gov/si/si_public_record_report.cfm?Lab=NRMRL&dirEntryId=159124 (accessed on 22 August 2019).
- Barbera, A.C.; Fiscella, T.; Marchese, M.; Abbate, V. Utilizzazione delle acque reflue agrumarie nel girasole: Effetti sulla pianta. In Valorizzazione Di Acque Reflue E Sottoprodotti Dell’industria Agrumaria E Olearia; Zimbone, S.M., Ed.; Laruffa Editore: Reggio Calabria, Italy, 2004. [Google Scholar]
- Di Prima, G.; Santonoceto, C.; Anastasi, U.; Pristeri, A. Effetti della distribuzione di reflui agrumari su colture erbacee in avvicendamento. In Valorizzazione Di Acque Reflue E Sottoprodotti Dell’industria Agrumaria E Olearia; Zimbone, S.M., Ed.; Laruffa Editore: Reggio Calabria, Italy, 2004. [Google Scholar]
- Indelicato, M.; Tamburino, V.; Zimbone, S.M. Prove di invaso ed errigazione con acque reflue dell’industria agrumaria. In Proceedings of the Convegno Nazionale di Ingegneria Agraria, Ancona, Italy, 11–12 September 1997. [Google Scholar]
- Cannavò, S.; Gugliotta, O.I.; Mercurio, R. Effetti della somministrazione di acque reflue agrumarie in impianti di arboricoltura da legno. In Valorizzazione Di Acque Reflue E Sottoprodotti Dell’industria Agrumaria E Olearia; Zimbone, S.M., Ed.; Laruffa Editore: Reggio Calabria, Italy, 2004. [Google Scholar]
- Gnanasambandam, R.; Proctor, A. Preparation of soy hull pectin. Food Chem. 1999, 65, 461–467. [Google Scholar] [CrossRef]
- Kesterson, J.W.; Braddock, R.J. By-Products of Florida Citrus; Florida University: Gainesville, FA, USA, 1976. [Google Scholar]
- Salman, H.; Bergman, M.; Djaldetti, M.; Orlin, J.; Bessler, H. Citrus pectin affects cytokine production by human peripheral blood mononuclear cells. Biomed. Pharmacother. 2008, 62, 579–582. [Google Scholar] [CrossRef]
- Olano-Martin, E.; Rimbach, G.H.; Gibson, G.R.; Rastall, R.A. Pectin and pectic-oligosaccharides induce apoptosis in in vitro human colonic adenocarcinoma cells. Anticancer Res. 2003, 23, 341–346. [Google Scholar]
- Takei, T.; Sato, M.; Ijima, H.; Kawakami, K. In Situ Gellable Oxidized Citrus Pectin for Localized Delivery of Anticancer Drugs and Prevention of Homotypic Cancer Cell Aggregation. Biomacromolecules 2010, 11, 3525–3530. [Google Scholar] [CrossRef]
- Terpstra, A.H.M.; Lapre, J.A.; de Vries, H.T.; Beynen, A.C. Dietary Pectin with High Viscosity Lowers Plasma and Liver Cholesterol Concentration and Plasma Cholesteryl Ester Transfer Protein Activity in Hamsters. J. Nutr. 2018, 128, 1944–1949. [Google Scholar] [CrossRef]
- Hertog, M.G.; Feskens, E.J.; Kromhout, D.; Hertog, M.G.; Hollman, P.C.; Hertog, M.G.; Katan, M. Dietary antioxidant flavonoids and risk of coronary heart disease: The Zutphen Elderly Study. Lancet 1993, 342, 1007–1011. [Google Scholar] [CrossRef]
- Zou, Z.; Xi, W.; Hu, Y.; Nie, C.; Zhou, Z. Antioxidant activity of Citrus fruits. Food Chem. 2016, 196, 885–896. [Google Scholar] [CrossRef]
- Di Majo, D.; Giammanco, M.; La Guardia, M.; Tripoli, E.; Giammanco, S.; Finotti, E. Flavanones in Citrus fruit: Structure-antioxidant activity relationships. Food Res. Int. 2005, 38, 1161–1166. [Google Scholar] [CrossRef]
- Xu, G.; Liu, D.; Chen, J.; Ye, X.; Ma, Y.; Shi, J. Juice components and antioxidant capacity of citrus varieties cultivated in China. Food Chem. 2008, 106, 545–551. [Google Scholar] [CrossRef]
- Shen, W.; Xu, Y.; Lu, Y.-H. Inhibitory Effects of Citrus Flavonoids on Starch Digestion and Antihyperglycemic Effects in HepG2 Cells. J. Agric. Food Chem. 2012, 60, 9609–9619. [Google Scholar] [CrossRef]
- Harris, C.S.; Migahed, L.; Chepelev, L.; Wright, J.S.; Haddad, P.S.; Mo, F.; Willmore, W.G.; Bennett, S.A.L.; Arnason, J.T. Plant phenolics regulate neoplastic cell growth and survival: A quantitative structure–activity and biochemical analysis. Can. J. Physiol. Pharmacol. 2007, 85, 1124–1138. [Google Scholar] [CrossRef]
- Gorinstein, S.; Vargas, O.J.M.; Jaramillo, N.O.; Salas, I.A.; Ayala, A.L.M.; Arancibia-Avila, P.; Toledo, F.; Katrich, E.; Trakhtenberg, S. The total polyphenols and the antioxidant potentials of some selected cereals and pseudocereals. Eur. Food Res. Technol. 2007, 225, 321–328. [Google Scholar] [CrossRef]
- Lien, A.N.P.H.; He, H.; Chuong, P.H. Green tea and health: An overview. J. Food Agric. Environ. 2008, 6, 6–13. [Google Scholar]
- Jung, H.-J.; Choi, J.; Nam, J.-H.; Park, H.-J. Anti-Ulcerogenic Effects of the Flavonoid-Rich Fraction from the Extract of Orostachys japonicus in Mice. J. Med. Food 2007, 10, 702–706. [Google Scholar] [CrossRef]
- Benavente-García, O.; Castillo, J. Update on Uses and Properties of Citrus Flavonoids: New Findings in Anticancer, Cardiovascular, and Anti-inflammatory Activity. J. Agric. Food Chem. 2008, 56, 6185–6205. [Google Scholar] [CrossRef]
- Chanet, A.; Milenkovic, D.; Manach, C.; Mazur, A.; Morand, C. Citrus Flavanones: What Is Their Role in Cardiovascular Protection? J. Agric. Food Chem. 2012, 60, 8809–8822. [Google Scholar] [CrossRef]
- Tripoli, E.; La Guardia, M.; Giammanco, S.; Di Majo, D.; Giammanco, M. Citrus flavonoids: Molecular structure, biological activity and nutritional properties: A review. Food Chem. 2007, 104, 466–479. [Google Scholar] [CrossRef]
- Mazza, G. Scientific evidence in support of the health benefits of wine. Acta Hortic. 2007, 577–586. [Google Scholar] [CrossRef]
- Ohtsuki, K.; Abe, A.; Mitsuzumi, H.; Kondo, M.; Uemura, K.; Iwasaki, Y.; Kondo, Y. Glucosyl Hesperidin Improves Serum Cholesterol Composition and Inhibits Hypertrophy in Vasculature. J. Nutr. Sci. Vitaminol. (Tokyo) 2003, 49, 447–450. [Google Scholar] [CrossRef] [PubMed]
- Hwang, S.-L.; Yen, G.-C. Neuroprotective Effects of the Citrus Flavanones against H2O2—Induced Cytotoxicity in PC12 Cells. J. Agric. Food Chem. 2008, 56, 859–864. [Google Scholar] [CrossRef] [PubMed]
- Hwang, S.-L.; Shih, P.-H.; Yen, G.-C. Neuroprotective Effects of Citrus Flavonoids. J. Agric. Food Chem. 2012, 60, 877–885. [Google Scholar] [CrossRef] [PubMed]
- Santhosh, K.T.; Swarnam, J.; Ramadasan, K. Potent suppressive effect of green tea polyphenols on tobacco-induced mutagenicity. Phytomedicine 2005, 12, 216–220. [Google Scholar] [CrossRef] [PubMed]
- Balzer, J.; Rassaf, T.; Kelm, M. Reductase activity of polyphenols: A commentary on “Red wine-dependent reduction of nitrite to nitric oxide in the stomach”. Free Radic. Biol. Med. 2007, 43, 1226–1228. [Google Scholar] [CrossRef] [PubMed]
- Products|Gioia Succhi S.r.l. Available online: https://www.gioiasucchi.com/en (accessed on 21 March 2019).




| Parameter | Reference | ||||
|---|---|---|---|---|---|
| Koppar et al. [29] | Parish et al. [30] | Andiloro et al. [31] | Zema et al. [25] | Zema et al. [32] | |
| pH | 4.6–4.8 | 4.8 | 3.3–4.0 | 4.2–4.4 | 5.1–5.5 |
| TS (g L−1) | 3.5 ** | - | - | - | - |
| COD (g L−1) | 8.6 * | 9.0 | 21.2–27.2 | 5.0 | 6.6 |
| TKN (g L−1) | 0.06 | 0.3 | - | - | - |
| EO (g L−1) | - | 2.8 | 0.3–1.0 | 0.5 | 0.6 |
| Treatment System | Type of System | Advantages | Disadvantages | COD Reduction (%) | Characteristics | Ref. |
|---|---|---|---|---|---|---|
| Intensive | Activated sludge | Biological degradation of the organic matter. Shorter treatment time compared to extensive systems. | Low efficiency. Expensive management cost. Instability of the biochemical process. Frequent breakdown. Nutrients imbalance. | 97 * | Biological aerated filter with expanded clay as support material and concurrent flow. Volumetric loading = 20 gCOD L−1 d−1. Aeration = 10.47 Nm3 h−1 m−2. Hydraulic load up to 0.36 m h−1. | [41] |
| 92 ** | Continuous system consisting of a 10 m3 airlift reactor, a settler and a 300 m3 pond, treating lemon-industry wastewater. HRT = 17 h. Feed flow = 200 L h−1. Removal capacity over 6 kg m3 day−1 of BOD5. | [42] | ||||
| 90 | AGSBR. OLR up to 7 kgCOD m3 d−1. | [5] | ||||
| MBRs | Simultaneous filtration and biological process. Good quality of the effluent. Smaller volume reactors compared to traditional activated sludge process. High solid retention capacity. | Fouling problems. Frequent plant shutdown. High energy consumption | 99 | Integrated AGS + MBR system. Flow rate = 10 L d−1. Addition of nitrogen (NH4Cl) and phosphorous (KH2PO4) to maintain a nutrient ratio of 200 COD: 5 N: 1 P by weight. | [43] | |
| Extensive | Lagooning | Economic and environmental sustainability. Simple maintenance and management operations. No need of nutrient addition. | Need for large areas of land. Long HRT required. Unpleasant odors. Uncontrolled environmental conditions (e.g., temperature). Energy requirement (in case of aerated systems). | 59–97 | Full-scale aerobic–anaerobic aerated pond of a lagooning system. Aeration = 1.4–4.1 W m−3 (only during the night hours and the weekend). DO = 0.3–1.5 mg L−1. | [31] |
| 9–35 *,*** | Laboratory-scale 1 m3 tanks simulating the aerobic layer of an aerobic–anaerobic lagoon. AFR = 7–14 L m−3 h−1. Aeration time = 12–24 h. Specific power = 1.6–1.2 W m−3. COD influent = 3–12 g L−1. | [31] | ||||
| 6 *,*** | Laboratory-scale 1 m3 tank without aeration. COD influent = 3.5–7.7 g L−1. COD removal rate = 0.36 g L−1 month−1. | [25] | ||||
| Others | Membranes | Recovery of value-added compounds. | Fouling. Frequent plant shutdown. | 95 | Pilot plant treating water coming from a citrus canning industry and the simultaneous recovery of pectin, oligosaccharides, and flavonoids. | [44] |
| 75 | Plant-scale recovery of pectic polysaccharides from processing water, through steps including water reuse, two-step filtration, concentration, ethanol precipitation, and ethanol recovery. | [45] |
| Biofuel | Substrate | Advantages | Disadvantages | Methane/H2 Production | Characteristics | Ref. | |
|---|---|---|---|---|---|---|---|
| NmL gCODrem−1 | Lfuel LCPWW−1 | ||||||
| Biogas | Raw CPWW | Fuel and/or energy production. Use of the digestate as fertilizer. | Dilution of the wastewater. Presence of EO. Need of treatments before the AD. | 2.1 | Stationary fixed film process under thermophilic conditions. OLR = 0.51 kgsCOD m−3 d−1. | [29] | |
| 150 | AHR continuously operating at OLR = 8 gCOD L−1 d−1 and under mesophilic temperature. | [69] | |||||
| Treated CPWW | 295 | Physicochemical treatment before the AD under mesophilic conditions. | [47] | ||||
| 297 | [28] | ||||||
| Bio-hydrogen | Raw | Fuel and/or energy production. Water is the only by-product generated by its combustion. | Relatively lower H2 yield. | 319 *,** | Dark fermentation process under mesophilic temperature. | [8] | |
| Phenolic Compound | Concentration (mg/L) * |
|---|---|
| Caffeic acid | 3.56 ± 0.11 |
| Ferulic acid | 5.15 ± 0.22 |
| p-Coumaric acid | 1.48 ± 0.07 |
| Eriocitrin | 2.89 ± 0.16 |
| Narirutin | 38.91 ± 0.12 |
| Hesperidin | 33.09 ± 0.26 |
| Neohesperidin | 2.01 ± 0.19 |
| Citrus Species | Products | ||||||||
|---|---|---|---|---|---|---|---|---|---|
| Blond orange | NFC juice | Frozen juice concentrate | Compound concentrate | Frozen base concentrate | Clear juice concentrate | Clear base concentrate | Sweet orange essential oil | Terpenes | Aromatic evaporation water |
| Blood orange | Essential oil | ||||||||
| Lemon | Base concentrate | ||||||||
| Mandarin | |||||||||
| Clementine | |||||||||
| Green mandarin | - | ||||||||
| Grapefruit | NFC juice | Frozen juice concentrate | Compound concentrate | Base concentrate | |||||
| Lime | - | - | Frozen base concentrate | - | |||||
| Bergamot | NFC juice | Compound concentrate | Base concentrate | Essential oil | Terpenes | ||||
| Frozen NFC base (with low polyphenols) | Extract NFC (with high polyphenols) | Extract concentrate (with high polyphenols) | - | ||||||
© 2019 by the authors. Licensee MDPI, Basel, Switzerland. This article is an open access article distributed under the terms and conditions of the Creative Commons Attribution (CC BY) license (http://creativecommons.org/licenses/by/4.0/).
Share and Cite
Zema, D.A.; Calabro, P.S.; Folino, A.; Tamburino, V.; Zappia, G.; Zimbone, S.M. Wastewater Management in Citrus Processing Industries: An Overview of Advantages and Limits. Water 2019, 11, 2481. https://doi.org/10.3390/w11122481
Zema DA, Calabro PS, Folino A, Tamburino V, Zappia G, Zimbone SM. Wastewater Management in Citrus Processing Industries: An Overview of Advantages and Limits. Water. 2019; 11(12):2481. https://doi.org/10.3390/w11122481
Chicago/Turabian StyleZema, Demetrio Antonio, Paolo Salvatore Calabro, Adele Folino, Vincenzo Tamburino, Giovanni Zappia, and Santo Marcello Zimbone. 2019. "Wastewater Management in Citrus Processing Industries: An Overview of Advantages and Limits" Water 11, no. 12: 2481. https://doi.org/10.3390/w11122481
APA StyleZema, D. A., Calabro, P. S., Folino, A., Tamburino, V., Zappia, G., & Zimbone, S. M. (2019). Wastewater Management in Citrus Processing Industries: An Overview of Advantages and Limits. Water, 11(12), 2481. https://doi.org/10.3390/w11122481

