Next Article in Journal
Treatment of Palm Oil Mill Effluent Using Membrane Bioreactor: Novel Processes and Their Major Drawbacks
Next Article in Special Issue
Advances in Water Distribution Networks
Previous Article in Journal
The Functioning of a Water Body Within a Fluvio-Lacustrine System as an Effect of Excessive Nitrogen Loading—The Case of Lake Symsar and its Drainage Area (Northeastern Poland)
Previous Article in Special Issue
Developing a Statistical Model to Improve Drinking Water Quality for Water Distribution System by Minimizing Heavy Metal Releases
 
 
Font Type:
Arial Georgia Verdana
Font Size:
Aa Aa Aa
Line Spacing:
Column Width:
Background:
Review

Building a Methodology for Assessing Service Quality under Intermittent Domestic Water Supply

by
Assia Mokssit
1,2,*,
Bernard De Gouvello
1,3,
Aurélie Chazerain
2,
François Figuères
2 and
Bruno Tassin
1
1
Laboratoire Eau Environnement et Systèmes Urbains, Université Paris-Est Créteil, Ecole des Ponts ParisTech, AgroParisTech, 6-8 Avenue Blaise Pascal, F 77420 Marne la Vallée CEDEX 2, France
2
SUEZ Group, Tour CB21, 16, Place de l’Iris, 92040 Paris La Défense CEDEX, France
3
Centre Scientifique et Technique du Bâtiment, 84 Avenue Jean Jaurès, F 77420 Marne la Vallée CEDEX 2, France
*
Author to whom correspondence should be addressed.
Water 2018, 10(9), 1164; https://doi.org/10.3390/w10091164
Submission received: 20 July 2018 / Revised: 24 August 2018 / Accepted: 24 August 2018 / Published: 30 August 2018
(This article belongs to the Special Issue Advances in Water Distribution Networks)

Abstract

This document proposes a methodology for assessing the quality of water distribution service in the context of intermittent supply, based on a comparison of joint results from literature reviews and feedback from drinking water operators who had managed these networks, with standards for defining the quality of drinking water service. The paper begins by reviewing and proposing an analysis of the definition and characterization of intermittent water supply (IWS), highlighting some important findings. The diversity of approaches used to address the issue and the difficulty of defining a precise and detailed history of water supply in the affected systems broadens the spectrum of intermittency characterization and the problems it raises. The underlined results are then used to structure an evaluation framework for the water service and to develop improvement paths defined in the intermittent networks. The resulting framework highlights the means available to water stakeholders to assess their operational and management performance in achieving the improvement objectives defined by the environmental and socio-economic contexts in which the network operates. Practical examples of intermittent system management are collected from water system operators and presented for illustration purposes (Jeddah, Algiers, Port-au-Prince, Amman, Cartagena, Barranquilla, Mexico, Cancun, Saltillo, Mumbai, Delhi, Coimbatore …).

1. Introduction

Access to safe and affordable drinking water is considered by the United Nations as essential to the full exercise of a human being’s right to life [1]. Yet, despite increases in global coverage, more than 663 million people in the world still lacked access to improved drinking water in 2015 [2], and approximately 2.1 billion people worldwide lack access to safely managed drinking water [2]. Also, with climate change, demographic growth, and urban sprawl that characterize our era, the water distribution situation is a challenging issue.
The above factors impact the availability of resources and the need for water. At the city level, this translates into a shortfall of water injected into the distribution network, faced with a growing demand for water from the population. However, supply increase is usually costly and not always possible, and on the other side, demand management is not entirely within the operator’s action scope, as it necessitates customer involvement and investment in actions like sanitary devices replacement. Distribution networks are usually the weak point of the whole system, and may be optimized to improve the situation [3].
While we can’t entirely control the demand or the resource, advances in water supply play a key role in improving the situation. In this regard, simulating water distribution systems behavior with optimization purposes aims at effectively enabling human beings to access the sufficient water they have a right to, in order to meet their basic needs.
In reality, not all distribution systems fulfill this role in the same way. Due to various constraints, rendering water available according to the consumer’s need is not always achieved [4], water in particular is not always delivered continuously and its quality is significantly impacted. The service is subject to planned or unplanned cuts. This supply regime, which we will initially call intermittent distribution, has been de facto put in practice by some water distributors in recent decades. There are 1312 billion people from a total of 2910 billion with access to piped water that are affected by intermittency worldwide [5], and an estimated one-third of piped water supplies in Africa and Latin America and more than half in Asia supply water intermittently [6]. The magnitude of the population affected has also led the International Water Association (IWA) to create a Specialist Group on Intermittent Water Supply (IWS) in 2017.
Intermittency causes technical malfunctions, but also inequity in water access, pricing intricacies and health problems for consumers. It generates or aggravates water leakage and financial losses for the operator in contexts where water is already scarce [7], and unnecessary waste and deterioration of water quality even when the resource is abundant.
Continuous distribution is all the more desirable as the distribution networks are originally designed for a permanent supply of pressurized water. Otherwise, some of these networks are oversized due to intermittency and the need to distribute considerable volumes of water in a few hours.
However, switching to continuous distribution is neither always possible nor easy to achieve in the short term, due to one or several reasons such as: resource unavailability, infrastructure deterioration, or specific political, economic, or cultural issues. Intermittency is then often established over long periods of time, and optimized management of this supply regime becomes necessary.
The optimization of supply quality in these conditions requires an initial detailed characterization of the situation accompanied by an identification of possible and desired improvement paths. This paper gives a review on intermittency and an analysis of the objectives for improvement of water service quality. This work is a basis for the establishment of the definition of a resilient operation, maintenance and management of intermittent water supply, when the transition to continuous supply is not possible in the short term.

2. Approach and Documentary Basis

This study presents the construction of a methodology for evaluating the quality of water distribution service in the context of intermittent networks. The first objective is to supplement the results of the scientific literature by feedback from practical field experience, in order to define a technical and operational characterization of intermittency. These results are then compared with commonly accepted norms and standards in water supply. An analysis of the possibilities for improvement, based on the study of the gap between these two states (real and desirable), is finally formulated.
The study is therefore carried out in three main stages (see Figure 1):
  • Complementary analysis of the feedback from the experience of operators having managed water networks in intermittent regime, and the results of a documentary review for the qualification of intermittency (First literature review).
  • Literature review on the quality of drinking water distribution services: International standards and minimum requirements to meet the human right to water and the SDG (Sustainable Development Goals) targets (Second literature review).
  • Extraction of quality of service qualification parameters that make sense in the context of intermittency, through a cross analysis between the characterization of intermittency and the universal norms and standards defining water service quality, and global IWS Indicators framework construction.
The first literature review (IWS literature review) consisted of identifying different aspects of intermittency, its causes, consequences, problems, and categorizations, but also its modelling and design. More than 70 academic journal articles published up to March 2018 were consulted on the subject on the World Wide Science Database, SciELO, Google Scholar Database, and Scopus. The key search expressions used were a combination of the following terms: [{intermittent (77)/irregular (8)/unreliable (22)}/{conversion to 24/7 (2)/continuous (5)}] − [domestic (5)/household (8) − water (97) − distribution (29)/supply (71)].
It is interesting to note that the literature collected on intermittency is relatively recent and scarce despite the size of the population affected by this phenomenon (cf. Figure 2). However, the temporal distribution of the articles tends towards a general increase which is a sign of a growing questioning, one that might gain even more scope with the creation of the IWA specialist group.
The objective of this review was to identify a definition of this regime and its extent, and to establish a global and aggregated categorization of the causes and consequences that could address the various aspects that characterize intermittency. This analysis has required the detection and distinguishing of features that are similar, in order to regroup them in more global categories.
The relevance of each characteristic feature was determined by a prioritization established by the operators who were interviewed. The reason behind this procedure is that what happens in the field is not necessarily reported or published, and therefore some aspects of intermittency may not have been dealt with in the literature. The purpose of the interviews was thus to report on the operators’ findings following their experience with intermittent network management, in order to complete the information gathered from the literature, in addition to extracting their view on the issues put forward in literature for a more operational and field point of view.
The series of interviews were conducted with water service agents, experts and managers in several cities in Latin America, Asia, and Africa, those regions being the most impacted by IWS worldwide [5,6].
The people interviewed are all operators or experts who have worked on drinking water networks under intermittent conditions. A constant two-way flow between interviews and literature results was necessary to contextualize the networks and assess their generalization potential, and to complete and compare the information collected.
Twelve operators were interviewed, 10 who had a relevant experience in SUEZ’s Business Units under IWS all around the world (Algiers (Algeria), Jeddah (Saudi Arabia), Amman (Jordan), Port-au-Prince (Haiti), Cartagena, Barranquilla (Colombia), Mexico, Cancun, Saltillo (Mexico), Mumbai, Delhi, Coimbatore (India), …), and two from Jeddah’s and Jordan’s National Water companies.
The list of the interviewees is presented in Table 1:
Depending on operator availability, interviews were either conducted face-to-face or questionnaires were sent to individuals for completion (Jeddah, Saltillo, and Amman). The two types of interviews dealt with the following aspects:
  • Experience with IWS systems: description of the network and the operator’s role;
  • Nature of intermittency: frequency, predictability …;
  • Causes: Reasons for intermittency deployment;
  • History: Network’s past regimes;
  • Malfunctions: Problems related to intermittency and their ranking;
  • Conversion to continuous supply: Interest in and attempts to switching to continuous supply;
  • Modelling and available data: Use of existing and adapted models regarding the collected data;
  • Stakeholders: Different actors and entities involved in IWS management.
The objective of this double analysis was to establish an overall characterization of intermittency. It entailed a technical definition of the regime and a characterizing pattern of its evolution, from its triggering elements to the various events it can generate. This result was obtained following an aggregated categorization of the main global causes of intermittency and their resulting consequences, by highlighting the multiple interrelations that characterize the evolution of service quality under IWS.
The resulting characterization of IWS was then confronted to the international standards for drinking water distribution, notably those in line with the Sustainable Development Goals that were agreed upon by all the United Nations Member States [8]. This stage required the second literature review where recent reference texts and reports of international organizations dealing with the issue of water supply were consulted (the United Nations, World Health Organization, UNICEF, IWA, etc.). The objective of this phase was to outline the existing criteria for evaluating a drinking water service, and their associated scales or ladders, and examine their relevance for IWS networks.
The standard criteria were either maintained, adapted, or suppressed in agreement with the characterization defined in the precedent stage, and some new IWS indicators were constructed accordingly. Scales were then established based on both the specificities of this flow regime and its potential for improvement, within intermittency and outside it.
This phase made it possible to produce a scaling method of drinking water networks under IWS, according to the level of service quality that characterizes them. This scaling method has been applied to the case of Jeddah and Saltillo, which are examples of intermittent networks whose service has improved without completely switching to continuous supply up to date. This final stage was carried out by examining the technical documentation provided by the water companies managing these two networks.

3. Intermittency Characterization

3.1. Definition of Intermittency

IWS encompasses a broad spectrum of practices with varying water delivery durations and patterns [9]. There is no comprehensive, shared, and unanimous definition of intermittent water supply in the literature, it is often linked to rationing, apportioning or restriction [10,11,12,13,14], or defined by the impact it has on the network [15,16], sometimes stressing its inadequacy [14]. However, a core first description can be extracted from proposals by different authors and summarized as follows: “Intermittent water supply is a piped water distribution service that provides water to users for less than 24 h in a day” [5,17,18,19,20,21].
This description is broadly echoed with slight variations and additional elements according to the authors. In particular, the notion of regularity is not unanimously agreed upon. For Gohil (2013), even under intermittent supply, water needs to be delivered at regular intervals throughout the day, such as a few hours in the morning or in the evening [22], whereas for Shrestha and Buchberger (2013), water supply is said to be intermittent when the water of a region is regularly or irregularly conveyed by pipeline networks for less than 24 h a day [23], where irregular intermittency refers to a supply arriving at unknown intervals within short time periods of no more than a few days [4].
The duration of supply that characterizes this type of water distribution is also a point of divergence in the literature. The temporal restriction is well established and emphasized everywhere [24,25], but some authors distance themselves from the less than 24 h in a day limitation, widening the spectrum to a supply to end users lasting anywhere from limited hours a day to only on a few days a week or less [4,7,26,27,28].
The frequency or periodicity with which water is supplied is not definite either, it is generally considered daily [29], although in extreme cases it lasts more than one day [30], and water has overall an “infrequent availability” [31]. In certain intermittent networks like Jeddah, Port-au-Prince, or Coimbatore, the adopted water distribution schedule is weekly or even monthly rather than day to day, the limitation in time is persistent but the supply times and their periodicity are diverse. In any case, the frequency of interruption in IWS must be persistent [31], intermittency differs from exceptional or accidental service interruptions, which otherwise cover more localized areas. Frequency of service interruptions is a usual service quality indicator that can be revised in the case of IWS networks.
If intermittency may seem like an adaptation to a circumstantial situation, it can also be deliberate. Supply interruption can be implemented to save water and/or energy [21,32,33], or for economic, political, or security factors [14].
All in all, the characteristics of intermittency apply to a piped distribution system, with a more or less regular supply that is limited in time. In addition, the distribution perimeter involved is delimited by the secondary and tertiary piped networks, from the source to their exit points (housing, kiosks, standpipes, etc.) [5]. Some consider the system as intermittent if all the network mains are not always full of water and pressurized [34]. From the operator’s point of view, IWS is practically set up through cutoffs often established via valve operations at some sectors to allow adequate pressure in other parts of the network during that time [29,33,35,36]. From the receiver’s end, the definition should include the global availability of water at the outlet points. A more technical definition considering both ends would then be to consider a system as intermittent when the residual pressure at the outlet points is not permanently above a given threshold. The threshold value must be appropriate to each network’s characteristics. In the case of Jeddah’s Network, for example, this value can be fixed to 0.5 bar, as per the Performance Indicators requested by the country’s ministry of water and electricity for its management contract (2007), whereas in Coimbatore, the design parameter is for the pressure to be of at least 7 m of water column (0.69 bar) at the house connection [37].
The next two paragraphs result from the cross-analysis between the literature review and the operators’ feedback, in order to display the most operationally significant dimensions of intermittency, with practical examples.

3.2. Causes of Intermittency

Despite the diversity of definitions, the majority of the authors and all the interviewed operators note the negative impact of intermittency on the quality of drinking water distribution, this aspect will be detailed in the next paragraph. However, a first question is why does this supply regime take place, or how else does it establish itself? Neither the operators interviewed nor the literature did pinpoint a clear-cut trigger that could have caused the supply to shift to an intermittent regime; rather, they evoked a general multifactorial constraining context at the resource or management level. These conditions are symptomatic of the general constraints to which drinking water networks are subjected today.
Water and energy scarcity, population density increase, and the dynamics of urban expansion in one side, combined with failures in governance and the lack of adequate planning and structural adaptation, in developing cities, make the task of providing basic urban services more complex [38,39]. It is generally a combination of several of these factors, sometimes with a contribution of the population’s attitude towards water, that set intermittency off [7,40].
Totsuka, Trifunovic, and Vairavamoorthy (2004) put forward a structuration of these causes into three types of anomalies related either to resources, investment and infrastructure, or management [41]. In the following, we list examples of networks described by surveyed operators that are subject to one or the other of these anomalies.
The cities of Barranquilla and Cartagena in Colombia suffered from a lack of infrastructure to cope with the migratory flow caused by the states of insecurity in the South and Center of the country, which pushed a large part of the population to migrate to these two cities. This situation has led to a significant densification of the cities which, combined with a lack of planning, has caused an imbalance in water distribution. The problem was not a problem of resources, which exist in sufficient quantity, it was only a management problem aggravated by the pressure exerted by minorities, such as the rich or neighborhood leaders, on political will.
The master plan of the city of Cancun in Mexico was done in one shot without updating. As a result, the forecasts of this master plan have extremely underestimated the population growth of Cancun, closely linked to the region’s thriving touristic activity, which has generated a demand for water five times greater than was predicted. In order to manage this situation, the peripheral districts of the city have been tactically put into intermittent mode to limit water theft due to illegal connections implemented by the residents of the suburban slums.
Finally, Mumbai is a striking example of a situation where resources and hydraulic capacity are sufficient but the network deterioration, customer behavior, uncontrolled urban densification (slums), and management liabilities induce service malfunction, since the city does not have a water resource problem as the ratio of water availability per person is 300 L per day while for the city of Barcelona, where water is delivered continuously, the dotation per person per day does not exceed 180 L.
When a water company is confronted with one of these anomalies, the adopted solutions can range from a continuous supply with low flows, with the consequent reduction of pressures on the network, to the use of recycled water or unconventional sources, and finally to an intermittent supply [42].

3.3. Problems and Risks Associated with Intermittency

All interviewed operators along with the literature stress the negative impact of intermittency on the network, and its impact on the efficiency of operations, demand management, and water supply in general [5,41]. The most frequently mentioned impacts further include:
  • Health risks: Water quality and health hazard [6,9,28,43];
  • Technical problems: Network wear [17,26,39]; Difficulty in detecting and repairing leaks [5];
  • Economic issues: The cost of network wear; Metering and billing issues [44,45]
  • Social and political problems: Illegal connections and other customers’ coping strategies [10,39,46,47]; Inequity of water supply [7,10,48,49]; Water wastage [5,7];
And overall restrictions in the quality of supply [7] such as water unavailability, etc.
In what follows we will report on the various aspects of this adverse effect on the network, and other problems that have been identified by operators and in the literature. The last point—restriction in the quality of supply—will be explored in detail in the next part.

3.3.1. Health Risks

The interruption of supply is the main characteristic of intermittency; it causes low pressures and vacuum in the pipes for relatively long periods [5]. This makes them favorable to contamination as soon as there is a route of penetration of external substances and organisms, and as we will further detail, these networks are generally very leaky, there is a rather high risk of the existence of this route. Moreover, variations in pressure and velocity induce bacterial biofilm detachment and microbial regrowth within the pipes [16]. In addition, because it fails to deliver an adequate service to the consumers, namely available water when needed, intermittency leads the consumers to the use of complementary systems such as domestic water storage accommodations, like a water tank on the house roof, cistern, or other permanent deposit at home [10,18,44,46,47,50,51,52]. Because of its stagnation in domestic tanks or reservoirs, water quality is deteriorated again at the consumer’s side [28,31,53,54,55], even if there is a regulation of the construction and maintenance of these thanks, this type of installation is private property. In practice, they are rarely built, controlled, and maintained according to standards that take into consideration prevention against contamination.
This aspect was noted by several operators in Amman, Mumbai, New Delhi, and Port-au-Prince.
High risks of contamination create or intensify major health risks [56], and some intermittent cities are experiencing key health problems [9,11,53,57,58], as is the case for the population of Port-au-Prince, which suffers from the spread of cholera, necessitating domestic water treatment, in order to be reduced [59].
Finally, IWS also presents risks in terms of hygiene behavior deterioration. Rationing reduces water consumption, and thus washing frequency as well, along with the increase of water sharing among family members, inducing additional health risks [14]. Figure 3 is an illustration of the aforementioned health risks.

3.3.2. Technical

i
Network Deterioration
Intermittent systems experience more repetitive fluctuations in pipe pressures than continuous systems [48,60]. Furthermore, entrapped air bubbles may get overpressured following their infiltration to the pipes during the supply halt periods [24,61]. These two phenomena cause an acceleration in the wear of the pipes and joints, and thus an increase in their breakage rate [62]. This deterioration also affects equipment installed on the network, which are handled more frequently. All the operators interviewed testified to the degradation of the network that they had to manage, resulting in an increase in the breakage rate and maintenance costs in this type of network, Figure 4 illustrates the evolution of leakage in Hussein Dey, a 56 linear km Network pilot zone in Algiers before and after its transition from intermittent to continuous supply, the average number of reported leaks significantly decreases both on distribution mains and connections (cf. Table 2). This phenomenon was also confirmed by a study carried out in Cyprus where the modelling of the behavior of a network during and after intermittency, displayed its vulnerability following the implementation of IWS [17,22].
ii
Increased Difficulty in Leak Detection and Repair
The more the network is degraded, the more there is room for leakage, and the more water is lost [62]. However, it should also be noted that intermittency makes it more difficult to detect leaks in general, whether they are its direct consequence or not [5], because the usual leak detection techniques (fixed and mobile pre-localization, acoustic detection, etc.) require a pressurized network, with the exception of Helium detection (tracer gas). And even in the latter, the repair cannot be validated on the spot due to the absence of pressure. This problem was noted in Amman in particular, where leaks that were supposed to be repaired reappeared once the network was put back under pressure. Figure 5 illustrates some factors generating or aggravating network deterioration and leakage under intermittency.

3.3.3. Economic Issues: Billing Problems Because of Meter Malfunctioning

Intermittency induces an interruption of service, usually associated with cycles of water filling and emptying of the pipes, and the expulsion of the air that was entrapped in the network. These conditions cause metering malfunctions readings [44,45] due to the following reasons:
  • Firstly, the alternation of dry and wet conditions weakens the devices;
  • Then the air movements in the pipes accelerate the deterioration of the meters’ recording mechanism when air is driven out of the pipe by incoming water;
  • And when the supply is switched off, it creates vacuum conditions reversing the meter registration [5].
These phenomena create difficulties for water suppliers in controlling water consumption and establishing fair pricing [63] (cf. Figure 6). All the more so, as these factors make consumers suspicious of the accuracy of their bills and less willing to pay, and can sometimes lead to criminal behavior, in Cancun for example, operators have observed a recurrent practice of meter sabotage from populations supplied in intermittent mode. However, it should be noted that this practice is more or less pronounced depending on the cultural sphere concerned and does not necessarily depend on intermittency, even if it may be aggravated or justified by the feelings of dissatisfaction and injustice that IWS generates.
These problems lead water utilities to question the relevance of installing meters for this type of supply, but their absence generates other complications such as the obligation to introduce flat-rate or roughly evaluated billing [63], and the difficulty of estimating network performance.

3.3.4. Social and Political Problems

i
Inequity of Distribution within the Network
In an intermittently supplied system, the hydraulic conditions associated with consumer behavior and strategic decisions result in inequitable water allocation [19,29,30,64,65,66,67].
On the one hand, the hydraulic structure of the network makes some points more advantageous hydraulically than others because of their elevation and their proximity to the production points [42,48,49], especially when the network is originally designed for continuous supply [61,68]; the flow is characterized by a water reception time that is not equal everywhere; this characteristic constitutes a problem when this reception time is longer than the supply duration. De Marchis et al.’s model of the filling process of the network of the city of Palermo (2010), estimated the water reception time for the most disadvantaged points of the network as superior to an hour, the resulting pressure was then too low to fill the users’ tanks, a few of them were completely filled within 5 h, while others had to wait up to 8 h for the tank filling process to start [48]. Second, the hydraulic regime in intermittent networks is governed by a pressure-dependent demand, the volume of water flowing from the taps is dependent on the pressure in the network. As consumers leave their taps open, filling the tanks causes high peak flows, which generate impressive pressure losses in the network, this process amplifies the pressure difference between the different collection points in the network and increases inequity [69]. This situation may be aggravated by the use of suction pumps by some consumers [70]. This practice unbalances the supply even in the case of a continuous supply network, as is the case in Buenos Aires. When the availability of water in the network is limited, particularly under intermittent conditions, the described impact is even worse.
Finally, some neighborhoods or consumers may be favored by the municipal authorities or the operator because of their social status, political weight or ability to pay.
Figure 7 displays some of the factors contributing in the inequity of IWS.
ii
Water Wastage
Consumers in intermittent conditions may waste more water than those who can receive it permanently. In fact, they tend to keep their taps open to store as much water as possible, from fear of shortages, which incidentally causes occasional overflows in tanks. In addition, most consumers do not use all the stored water and this water will be tossed away and replaced by fresh water from the next supply window [27,41,63], especially when water tariffs are flat rate or state-subsidized. This situation is all the more paradoxical as intermittency is often initially caused by a lack of resources. This phenomenon is a salient example of the interweaving between the causes and consequences of intermittency, and the difficulty of escaping it [43] (cf. Figure 8).
iii
Coping Strategies of Consumers
Over the years, consumers have begun to adopt various measures to overcome intermittency, but at a cost generally referred to as the “coping cost”. A considerable coping cost is incurred to store backup water to ensure all-day availability [71].
The intermittent regime imposes on consumers the costs associated with additional facilities, such as storage tanks, pumps, alternative resource supply systems, and domestic treatment facilities (cf. Figure 9), generally afforded only by the wealthiest households. Poorer people who cannot pay for such accommodations either spend their time fetching water from alternative providers such as public taps or vendors, at a relatively high total price, or are compelled to reduce their consumption [10]. Coping costs are related in general to collecting, storing, pumping, treating, and purchasing water [46]. In Port-au-Prince in particular, when faced with the unavailability of water, consumers buy water from private tankers, which are more expensive than piped water. This argument is used by water utilities to encourage people to switch to continuous service, as is the case in New Delhi, where the operator highlights the potential savings achieved on these adaptation practices.
Moreover, slots where water is available are not always convenient for users. When water is needed but unavailable, people have to go to public taps, sometimes quite far away, and wait in long lines to collect it. In some countries, consumers’ working hours are affected, resulting in lower overall productivity.
Finally, faced with the unavailability of water, certain consumers illegally connect to the pipes that are pressurized in the network, and some even bribe the field agents who handle the valves in order to alter the distribution schedule in their favor. These practices disrupt the functioning of already fragile network and supply, some of them are represented in Figure 9.

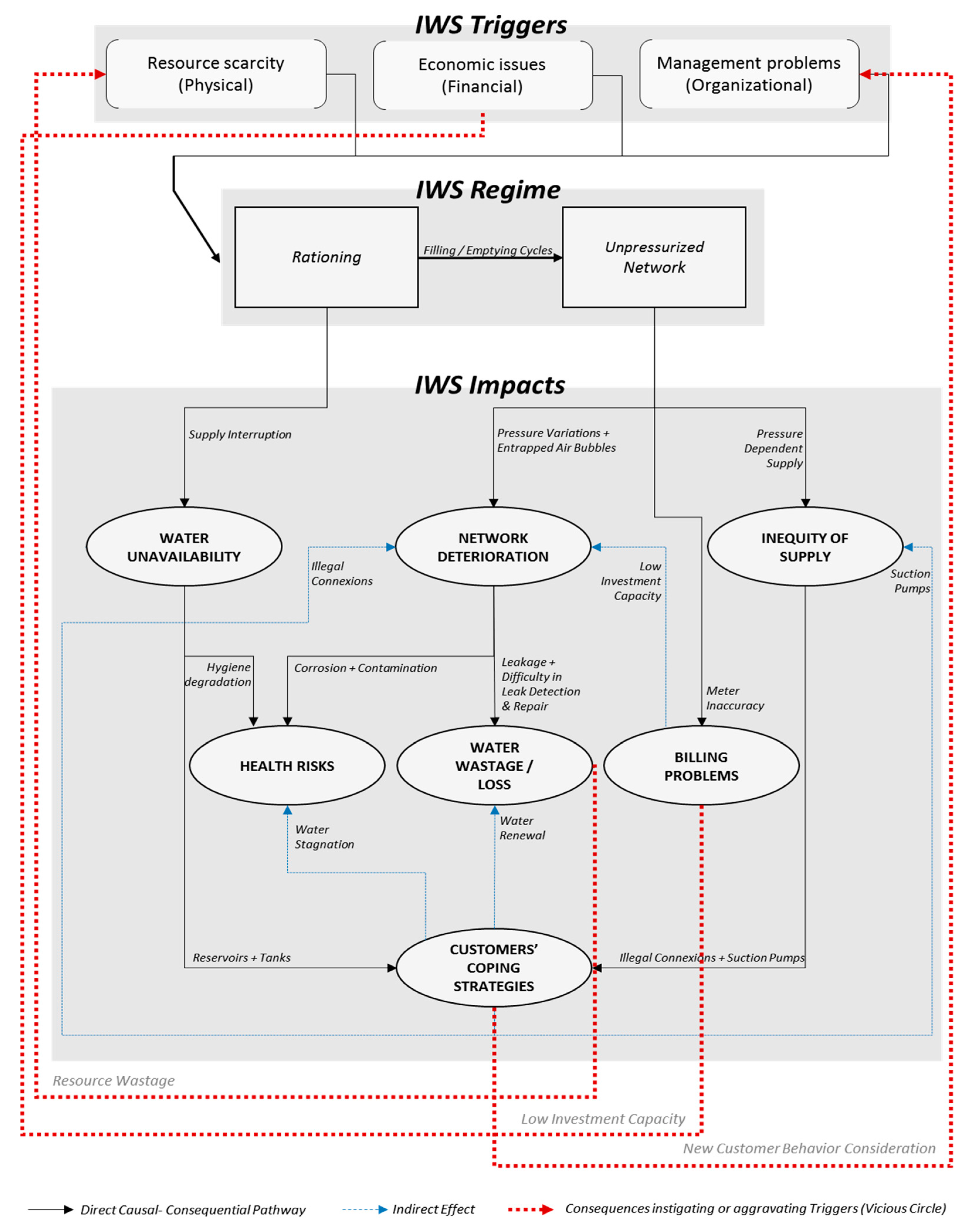
3.4. Interrelation of IWS Causes and Consequences

Overall, intermittency is caused by an imbalance in the water supply/demand equation. On the one hand, there is the increase in demand caused by urban expansion and population growth, and the multiplicity of water uses, and on the other hand, supply is constrained by conditions of shortages that may be related to resources, infrastructure, mismanagement, or poor or static planning. The main characterization of intermittency is that its establishment aggravates the imbalance of the equation by engaging in a vicious circle of water service degradation. It degrades the network, which generates more leaks, more water losses, and more interventions and investment needs that add to the costs of the system operation and management.
A striking point that emerged from the interviews is the link between causes and consequences in the case of intermittency, problems caused by intermittence in some cases are causes of transition to this regime in others [5,40], Charalambous & Laspidou (2017) represent this interdependence as a regressive spiral of the water service situation, shown in Figure 10.
This spiral is a conceptual representation of the degradation of service under IWS, as it is broadly applicable for most intermittent networks, with few exceptions in the case of Jeddah for instance (5500 km of water network divided in 125 areas) where the origin of the transition to Intermittent Water Supply (IWS) is linked to the instability of water supply, which has pushed the populations to install individual storage tanks with capacities of 200 to 100,000 L, to compensate for the eventuality of a supply cut. The stages of the spiral can be more or less prominent and significant depending on the population and utility’s financial resources. In Jeddah, for example, the cost of service is affordable by the majority of the consumers, and water services are highly state-subsidized (DS), thus there wasn’t a particular stress on the consumers’ willingness to pay.
We propose in the following (see Figure 11) an illustration of the sequence of relationships between the above causes of intermittency as defined by Totsuka et al. [41], combined with the related problems that we described in the precedent section. The multitude of interrelations (arrows) illustrates the service degradation expressed by the spiral and the vicious circle of intermittency, where the problems it generates fuel its origins, while stressing the non-linearity of the issue.
This illustration links all the negative results of intermittency (dotted arrows), directly or indirectly, to one of the imbalances that triggered this supply mode. Billing problems, for instance, make it more difficult for the operator to recover costs. This reduces its investment capacity, resulting in a worsening economic scarcity. Water wastage has a direct impact on the balance between resource and demand, and the emergence of new adaptation behaviors on the consumer side introduces new factors to be taken into consideration in the overall supply management process.
This diagram represents the multidimensionality of the causal chain characteristic of intermittency, taking up the notions of global degradation expressed by the spiral and vicious circle of intermittency, while specifying the relationships between the different dimensions of the regime. In the following, we propose a methodology for quantifying this degradation through the definition of water service quality in the context of intermittency.

4. Framework Construction of Service Quality Indicators under IWS

4.1. Service Quality under IWS

Intermittent supply can be considered from the point of view of the consumer or that of water stakeholders. If we consider the consumer’s point of view, the notion of intermittency can be categorized according to the level of standardized inconvenience generated, it is a categorization associated with the quality of the water delivery service. On the side of water stakeholders, it is rather an exploration of the reasons why this type of supply has been used, and their manifestation at the level of network management at all its stages.
The competitiveness of a business is primarily defined by the perceived quality of the product or service it offers [72]. In the following, we will explore the definition of water service quality as defined by the international institutions that outlined the Right to Water, and then compare it to the service perceived and received by consumers. The objective of this exercise is to assess the relevance of the traditional service quality criteria in IWS conditions, by comparing them with the reality of the situation experienced by the populations as described by the aforementioned problems.

4.2. The Right to Water and SDG Target

The United Nations Committee on Economic, Social and Cultural Rights (CESCR) defines the right to water as follows (2002):
“The human right to water entitles everyone to sufficient, safe, acceptable, physically accessible and affordable water for personal and domestic uses. An adequate amount of safe water is necessary to prevent death from dehydration, to reduce the risk of water-related disease and to provide for consumption, cooking, personal and domestic hygienic requirements” (CESCR, 2002).
The detailed explanation of the previous definition displays the five following parameters: availability; quantity; quality; affordability; and accessibility.
On the other hand, the Target 6.1 of the SDG is to achieve, by 2030, universal and equitable access to safe and affordable drinking water for all. The WHO/UNICEF Joint Monitoring Programme for Water Supply and Sanitation translated the terms used in this target into the same parameters for defining a ladder for monitoring household drinking water services [73].
Based on these criteria, service quality states can then be defined, and improvements can be noted in each of these axes. In the following paragraphs, we will proceed at representing service quality levels relating to each of these parameters, by adapting them to IWS conditions.

4.2.1. Availability

When the availability of water in an intermittent system is described, it is generally the average distribution time that is considered (in hours per day or per week …). Unfortunately, this indicator is not sufficient to describe the system, the frequency of distribution should also be considered [10], as well as its regularity [5]:
  • Frequency or type of regime: Depending on the frequency of water arrival at homes or collection points, the service and accommodation needs of the populations may differ, so, with the same remaining parameters, a water supply of 3 h a day is different from a water supply every Monday, which in turn is different from a supply of once or twice a month.
  • Regularity of service: this criterion categorizes the type of distribution as unreliable, predictable, regular [5], and continuous. Unreliable distribution characterizes a distribution regime in which consumers do not know exactly when they will receive water. When distribution is regular, the customer knows that he will get water a known number of times over a given period, without having an accurate knowledge of the exact day or time the water arrives. Finally, predictable service is one in which consumers know exactly which days and times the water arrives at their collection point. The last level of predictability is in continuous service, when the consumer no longer has to worry about when the water will be available.
Finally, another parameter that can be taken into account is the seasonality of water distribution, between a service that is permanently intermittent, and an intermittency that occurs during a particular season or as an isolated episode. This parameter can be integrated as a function of the evolution of the availability criterion with time, with peak factors calibrated to the impact of seasonality.

4.2.2. Quantity

The water needs of the consumer can be classified according to a pyramid [74] (see Figure 12) inspired by that of Maslow, starting from the basic water requirements related to human activities like those related to drinking, sanitation, bathing, and food preparation [75] and going upward to more flexible water uses.
For our framework, we retrieve only the global aggregation of the average quantities associated with survival, maintenance, and development needs as an average proposition, considering that on the one hand, water is considered to be wasted under intermittent supply conditions on premises, while on the other hand some studies reveal that intermittent water supply of 1–6 h for example results in lower water use (30–60 L per capita per day —lpcd—) than continuous water supply (70 lpcd) [14].

4.2.3. Quality

Generally, water is either potable or non-potable, this binarity makes it difficult to qualify a progressive improvement in the quality of a given water. In this sense, the contractual provisions of networks under intermittent supply mean that the formulation of their water quality commitments may differ from conventional contracts. In the case of intermittency, the terms stipulate an obligation of drinkability, only at the exit of the water treatment plant, and in some other contracts, the consumer’s water is qualified as “clean” rather than potable. While the criteria for defining this so-called “clean” water can be characterized on a case-by-case basis, there is no unanimous definition in this sense. Indeed, the evolution of the field of water quality has made it possible to move from an exclusively organoleptic assessment to physico-chemical and microbiological criteria providing information on the possibility of its consumption [8].
The reality is that different uses of water do not necessarily require that it be potable to be used in activities other than drinking, cooking and, to some extent, hygiene, and this is where the concept of permissible risk comes in [76].
Based on this concept, the World Health Organization has defined a scale of health objectives related to microbiological risks, which represent the greatest threats to consumer safety (WHO, 2011). Thus, before being potable, water can be qualified according to its treatment objective, the World Health Organization has defined intermediate treatment objectives according to the admissible risk considered, namely: highly protective, protective, or interim [77] (Performance requirements for those criteria in Table 3). We adopt these levels in our scale, assuming a preliminary organoleptic qualification.

4.2.4. Accessibility

Water accessibility is defined by travel distance and waiting time, and the means needed to access water. Since the scope we considered to define intermittency only includes piped supply, it is the qualification of the delivery point that establishes the consumer’s access to water.
Access can be improved from collective access, at kiosks or standpipes, to semi-collective access at a residence, neighborhood, or building, then to individual access.
This access also concerns alternative means of service (tanker trucks, water sales points, etc.).
However, discreet categorization cannot be perfectly objective since access to a collective terminal at the foot of one’s home is better than access to a semi-collective delivery point that is further away.
The classification criterion is therefore a coefficient taking into account both the linear travelled and the average waiting time before recovery and consumption of this water (cf. Equation (1)).
Water Accessibility ( % ) = A × Linear travelled ( m ) 1000 + B × Waiting time ( min ) 30
where 1000 m and 30 min are the maximum distance and time defined by the United Nations for Water fetching [78], and Where A and B are weighting coefficients that allow access rating (A can take into account the topography, and the available or required transport means, etc.). A + B = 100 .
It should be noted that one of the issues of intermittency is when the consumer has a particular connection, but no water. This is not really included in accessibility, as it is defined here, the waiting time for water to reach the tap isn’t considered. In our case, where people have tanks, there is no travel distance, and ultimately, no waiting time. The inconvenience that this situation causes to consumers is rather taken into account in the availability parameter.

4.2.5. Affordability

Water affordability is a vital element to water access, it relates to the ability of consumers to support the cost of water service. This parameter is typically measured by the annual cost of water bills as a percentage of median household income [79]. In Intermittent Water Supply conditions, the price of water has two components: the direct price of access to the service and the coping costs.
As far as water pricing is concerned, several models can be used depending on the socio-economic specificities of the water policies of the region, prices can be metering-based or lump-sum.
Coping costs can be higher than the actual price of piped water as is the case in Nepal households [46] (cf. Figure 13).
An improvement in the quality of service must take these two components into consideration, the following formula (cf. Equation (2)) is a decomposition of Christian Smith’s Water Affordability calculation [79]:
Water Affordability ( % ) = Annual WaterServiceCost + Annual WaterCopingCost Annual HouseholdMedianIncome × 100
The graph above (Figure 14), shows the WTP values of the homes in Nepal, and displays the increase of this ratio with the decrease in income, another striking fact is that the willingness to pay for a better quality of service of all social categories is superior to the maximum threshold recommended by the United Nations (3%), hence the importance of establishing a scale of improvement of the affordability of water.

4.3. Global Framework

In order to have an aggregated representation of water distribution service quality levels, the following diagram groups the five parameters described above by assigning ladders adapted to intermittent supply conditions.
The different levels represented in Figure 15, must be viewed independently from one column to another. They make it possible to identify opportunities for improvement and to qualify service levels. These service levels are associated in their final level with a continuous supply of good quality, fully satisfying the consumer’s right to water, but the evidence shows that the existence of lower levels makes it possible to identify gradual improvement targets that can bring substantial benefit to those who will remain fed intermittently for a long time.
We applied this general framework to the case of Saltillo’s network (2600 km, 250,000 connections), and the considered parameters were as follows:
  • Quantity: On a population base of 800,000, the allocation is of 113 L per person per day, people have enough water to cover their basic needs then (>100 lpcd).
  • Quality: In 2014, 2740 samples of bacteriological analysis were performed together with authorities such as the Ministry of Health. All samples were in conformity with the standards [80]. But this analysis was performed at the level of the network and doesn’t take into consideration the water contamination at the consumer’s houses. In 2017, the water company received 74 water quality complaints (17 odor related, 39 due to the water’s earthiness (53%), 14 because of the water color (19%), and four complaints associated with larvae presence (5%)). For a served population of 800,000 inhabitants, this figure stays very little even compared to continuous networks, if the water is not potable at the consumer’s houses, the considered admissible risk places the quality of water as “highly protective” at the very least.
  • Availability: The average water supply frequency is near 18.5 h/user/day, with 99% of the population receiving water every day and the rest 1% for 4 days a week. Moreover, according the water company, the distribution schedule is published by different means to make it possible to know when users, by neighborhood, are receiving water.
  • Accessibility: Around 99% of the population is connected to the network, the accessibility is therefore individual.
  • Affordability: the applied water tariffs deferred to annual consumption in Saltillo is on average 0.5% of the average annual income of the population, if we refer to the ratios calculated for the aforementioned coping costs in Nepal, the affordability indicator remains below the recommended threshold.
In short, the analysis of the quality of service in Saltillo places the majority of indicators at very favorable levels, but this is not the case throughout the network, which leads us to the importance of scaling up.

4.4. Scaling Up

The quality of service as defined above considers the response to a single person’s water need, and yet it covers a wide spectrum of service improvement opportunities. However, other opportunities for improvement are felt as soon as we go beyond an individual scale.
Indeed, when faced with a supply that does not ensure water all the time. One of the vital aspects to take into account is to see if the water distribution is at least carried out in an equitable way. This includes both equity in the distribution of the quantities of water served, equity in terms of supply time, etc., and so on, until equity is considered in all the parameters identified above.
The criterion of equity, as well as other collective criteria can be grouped in the notion of regulation and regularization of the impact of a consumer or group of consumers on its environment, and the supplier’s ability and willingness to trim, soften, or homogenize the spatial curve of supply quality.
The importance of this aspect is particularly visible in the case of the improvement of Jeddah’s water distribution service. This improvement was realized thanks to the creation of adapted distribution sectors, along with water rationing upgrading using a new telecontrol center, and pressure modulation for water losses reduction. Let us take our framework to examine the various elements during the initial situation in May 2008, and after the improvement of the service:
  • In terms of quantity, the water received by a Saudi household is more than sufficient, it even competes with American households’ daily consumption of 315 lpcd [40].
  • Water distribution was also predictable but with very disparate frequencies between areas of the city, water could in this sense arrive at some places every ten days, and at more than 27 days’ interval in others, for an average frequency of 23 days.
  • In terms of quality, the water company did not receive any complaints in this regard, we can deduce that the disadvantage generated by the degradation of water quality was not obvious in the organoleptic sense, but since it was not intended for drinking or cooking, this reduces the scope of impact it could have had on the population. It is, however, important to note that the long water storage time (23 days) necessarily degrades water quality.
Moreover, water accessibility is individual, and is subsidized by the state.
The most notable service improvement has been to act on this frequency, and on distribution equity, through active pressure management and the optimization of the network sectorization and supply schedules. The frequency of distribution increased from an initial average of once in 22.9 days to once in 7.2 days for the entire city in December 2014.

4.5. Service Quality Evaluation

The example of this network illustrates both the importance of considering equity in assessing service quality, and the subjectivity of improvement criteria according to the economic and social contexts of a network. Hence, the importance of adopting each network’s qualification score according to its own improvement objectives, which are defined by the various parties concerned.
A qualification proposal can be formulated as a weighted sum of the impact of the various parameters detailed above (cf. Equation (3)):
SQ Score = a . Avail Score + b . Qt Score + c . Ql Score + d . Acc Score + e . Aff Score + f . Equ Score
where: a + b + c + d + e + f = 1 and a, b, c, d, e, and f are weighting factors determined according to the networks improvement objectives.

5. Conclusions

The intermittency of drinking water distribution is characteristic of several countries in the world but there is no unanimous comprehensive definition of this regime. Despite the diversity of definitions associated with intermittency, there are constant elements that allow it to be established as a more or less regular time-bound water service, where the pressure at the exit points is not permanently above a given threshold.
It is difficult to give an exact history of intermittent initiation but the problems it generates are recurrent, even if their perception by operators and consumers is not the same, and the impact they have depends on the characteristics of the intermittency regime and on the socio-economic setting of the impacted partakers.
Intermittency is a relatively logical perpetuation of the current climatic, demographic and environmental conjecture, usually associated with organizational dysfunctions with multilevel contributions. There is a strong connection between the causes of intermittency and the problems associated with it. These relationships are globally reflected in a deterioration in the state of the system and in the quality of drinking water delivery service, leading to a worsening of the triggering factors, and an ingress into a characteristic vicious circle. However, the impairment can be scaled according to the inconvenience incurred.
The parameters defining service quality under intermittent water supply are adapted indicators of availability, quantity, quality, affordability, accessibility, and equity. The adaptation of those indicators to IWS conditions is done at the scaling level, by detailing the progress that can be measured.
An improvement in water service is possible even in cases where continuity is not achievable. The definition of improvement objectives and how they are perceived by stakeholders must be based on a targeted weighting of the parameters defining this quality of service and the potential contribution of the designated improvement in breaking the vicious circle of intermittency.
This work will be supplemented by methodological studies to define the objectives and means of improving each of the above-mentioned parameters, with the aim of defining an overall approach of resilient IWS, along with a characterization of the average weights for the qualification of these parameters through benchmarking field studies.

Author Contributions

A.M., B.T., A.C., B.d.G., and F.F. conceived and designed the methodology; A.C. and F.F. gathered the data; A.M. interviewed the operators and prepared the initial draft; all authors contributed to writing.

Funding

This research received no external funding except for the PhD grant partly funded by SUEZ Group.

Acknowledgments

This paper was written in the framework of a thesis partly funded by SUEZ Group.

Conflicts of Interest

The authors declare no conflicts of interest.

References

  1. The United Nations. The Human Right to Water and Sanitation-Media Brief; The United Nations: Geneva, Switzerland, 2015; pp. 1–8. [Google Scholar]
  2. World Health Organization. Unicef Safely Managed Drinking Water-Thematic Report on Drinking Water; World Health Organization: Geneva, Switzerland, 2017. [Google Scholar]
  3. De Marchis, M.; Fontanazza, C.M.; Freni, G.; Loggia, G.L.; Napoli, E.; Notaro, V. Analysis of the impact of intermittent distribution by modelling the network-filling process. J. Hydroinform. 2011, 13, 358–373. [Google Scholar] [CrossRef]
  4. Galaitsi, S.; Russell, R.; Bishara, A.; Durant, J.; Bogle, J.; Huber-Lee, A. Intermittent domestic water supply: A critical review and analysis of causal-consequential pathways. Water 2016, 8, 274. [Google Scholar] [CrossRef]
  5. Charalambous, B.; Laspidou, C. Dealing with the Complex Interrelation of Intermittent Supply and Water Losses; IWA Publishing: London, UK, 2017. [Google Scholar]
  6. Kumpel, E.; Nelson, K.L. Comparing microbial water quality in an intermittent and continuous piped water supply. Water Res. 2013, 47, 5176–5188. [Google Scholar] [CrossRef] [PubMed]
  7. Philipp, K. Technical causes and impacts of intermittent water distribution. Water Sci. Technol. Water Supply 2012, 12, 504–512. [Google Scholar] [CrossRef]
  8. World Health Organization. Progress on Drinking Water, Sanitation and Hygiene; World Health Organization: Geneva, Switzerland, 2017. [Google Scholar]
  9. Kumpel, E. Water Quality and Quantity in Intermittent and Continuous Piped Water Supplies in Hubli-Dharwad, India. Ph.D. Thesis, University of California, Berkeley, CA, USA, 2013. [Google Scholar]
  10. Guragai, B.; Takizawa, S.; Hashimoto, T.; Oguma, K. Effects of inequality of supply hours on consumers’ coping strategies and perceptions of intermittent water supply in Kathmandu Valley, Nepal. Sci. Total Environ. 2017, 599, 431–441. [Google Scholar] [CrossRef] [PubMed]
  11. Kumpel, E.; Nelson, K.L. Mechanisms affecting water quality in an intermittent piped water supply. Environ. Sci. Technol. 2014, 48, 2766–2775. [Google Scholar] [CrossRef] [PubMed]
  12. Al-Ghamdi, A.S. Leakage−pressure relationship and leakage detection in intermittent water distribution systems. J. Water Supply Res. Technol. 2011, 60, 178–183. [Google Scholar] [CrossRef]
  13. Rosenberg, D.E.; Talozi, S.; Lund, J.R. Intermittent water supplies: Challenges and opportunities for residential water users in Jordan. Water Int. 2008, 33, 488–504. [Google Scholar] [CrossRef]
  14. Fan, L.; Liu, G.; Wang, F.; Ritsema, C.J.; Geissen, V. Domestic water consumption under intermittent and continuous modes of water supply. Water Resour. Manag. 2014, 28, 853–865. [Google Scholar] [CrossRef]
  15. Whittington, D. Household demand for improved piped water services: Evidence from Kathmandu, Nepal. Water Policy 2002, 4, 531–556. [Google Scholar] [CrossRef]
  16. Ayoub, G.M.; Malaeb, L. Impact of intermittent water supply on water quality in Lebanon. Int. J. Environ. Pollut. 2006, 26, 379–397. [Google Scholar] [CrossRef]
  17. Agathokleous, A.; Christodoulou, S. The impact of intermittent water supply policies on urban water distribution networks. Procedia Eng. 2016, 162, 204–211. [Google Scholar] [CrossRef]
  18. Charalambous, B. The hidden costs of resorting to intermittent supply. Water 2011, 21, 29–30. [Google Scholar]
  19. Vairavamoorthy, K. Water Distribution Networks: Design and Control for Intermittent Supply. Ph.D. Thesis, Imperial College of Science and Technology, London, UK, 1994. [Google Scholar]
  20. Andey, S.P.; Kelkar, P.S. Influence of intermittent and continuous modes of water supply on domestic water consumption. Water Resour. Manag. 2009, 23, 2555–2566. [Google Scholar] [CrossRef]
  21. Taylor, R. IWS: An International Update; IWS: Waitakere city, Auckland, New Zealand, 2014. [Google Scholar]
  22. Gohil, R.N. Continuous supply system against existing intermittent supply system. Int. J. Sci. Res. Dev. 2013, 1, 109–110. [Google Scholar]
  23. Clark, R.M.; Hakim, S. Securing Water and Wastewater Systems; Springer Science & Business Media: Berlin, Germany, 2013; ISBN 978-3-319-01091-5. [Google Scholar]
  24. Sashikumar, N.; Mohankumar, M.S.; Sridharan, K. Modelling an Intermittent Water Supply. In Proceedings of the World Water Environmental Resources Congress, Philadephia, PA, USA, 23–26 June 2003; pp. 1–11. [Google Scholar] [CrossRef]
  25. Kumpel, E.; Nelson, K.L. Intermittent water supply: Prevalence, practice, and microbial water quality. Environ. Sci. Technol. 2016, 50, 542–553. [Google Scholar] [CrossRef] [PubMed]
  26. Abu-Madi, M.; Trifunovic, N. Impacts of supply duration on the design and performance of intermittent water distribution systems in the West Bank. Water Int. 2013, 38, 263–282. [Google Scholar] [CrossRef]
  27. McIntosh, A.C. Asian Water Supplies: Reaching the Urban Poor: A Guide and Sourcebook on Urban Water Supplies in Asia for Governments, Utilities, Consultants, Development Agencies, and Nongovernment Organizations; Asian Development Bank: Mandaluyong, Philippines; International Water Association: Manila, Philippines, 2003; ISBN 978-971-561-380-4. [Google Scholar]
  28. Vacs Renwick, D.A. The Effects of an Intermittent Piped Water Network and Storage Practices on Household Water Quality in Tamale, Ghana. Ph.D. Thesis, Massachusetts Institute of Technology, Cambridge, MA, USA, 2013. [Google Scholar]
  29. Solgi, M.; Bozorg Haddad, O.; Ghasemi Abiazani, P. Optimal intermittent operation of water distribution networks under water shortage. J. Water Wastewater 2016, 28. [Google Scholar] [CrossRef]
  30. Ilaya-Ayza, A.E. Propuesta Para la Transición de un Sistema con Suministro de Agua Intermitente a Suministro Continuo. Ph.D. Thesis, Universitat Politècnica de València, València, Spain, 2016. [Google Scholar]
  31. Brick, T.; Primrose, B.; Chandrasekhar, R.; Roy, S.; Muliyil, J.; Kang, G. Water contamination in urban south India: Household storage practices and their implications for water safety and enteric infections. Int. J. Hyg. Environ. Health 2004, 207, 473–480. [Google Scholar] [CrossRef] [PubMed]
  32. Vairavamoorthy, K.; Gorantiwar, S.D.; Pathirana, A. Managing urban water supplies in developing countries—Climate change and water scarcity scenarios. Phys. Chem. Earth Parts ABC 2008, 33, 330–339. [Google Scholar] [CrossRef]
  33. Bozorg-Haddad, O.; Hoseini-Ghafari, S.; Solgi, M.; Loáiciga, H.A. Intermittent urban water supply with protection of consumers’ welfare. J. Pipeline Syst. Eng. Pract. 2016. [Google Scholar] [CrossRef]
  34. Sridhar, S. Intermittent Water Supplies: Where and Why They Are Currently Used and Why Their Future Use Should Be Curtailed. Ph.D. Thesis, University of Toronto, Toronto, ON, Canada, 2013. [Google Scholar]
  35. Lieb, A.M.; Rycroft, C.H.; Wilkening, J. Optimizing intermittent water supply in urban pipe distribution networks. SIAM J. Appl. Math. 2016, 76, 1492–1514. [Google Scholar] [CrossRef]
  36. Haddad, M.; Mcneil, L.; Omar, N. Model for Predicting Disinfection By-product (DBP) formation and occurrence in intermittent water supply systems: Palestine as a Case Study. Arab. J. Sci. Eng. 2014, 39, 5883–5893. [Google Scholar] [CrossRef]
  37. CPHEEO. Government of India Manual on Water Supply and Treatment; GOI: New Delhi, India, 1999.
  38. Simukonda, K.; Farmani, R.; Butler, D. Causes of water supply intermittency in Lusaka City in Zambia. Water Pract. Technol. 2018, 13, 335–345. [Google Scholar] [CrossRef]
  39. Mohammed, A.B.; Sahabo, A.A. Water Supply and distribution problems in developing countries: A case study of Jimeta-Yola, Nigeria. Int. J. Sci. Eng. Appl. Sci. 2015, 1, 473–483. [Google Scholar]
  40. Dieter, C.A.; Maupin, M.A. Public Supply and Domestic Water Use in the United States, 2015; U.S. Geological Survey: Reston, VA, USA, 2017.
  41. Totsuka, N.; Trifunovic, N.; Vairavamoorthy, K. Intermittent urban water supply under water starving situations. In Proceedings of the 30th WEDC International Conference on Peoplecentered Approaches to Water and Environmental Sanitation, Vientiane, Lao PDR, 25–29 October 2004. [Google Scholar]
  42. Soltanjalili, M.-J.; Bozorg Haddad, O.; Mariño, M.A. Operating water distribution networks during water shortage conditions using hedging and intermittent water supply concepts. J. Water Resour. Plan. Manag. 2013, 139, 644–659. [Google Scholar] [CrossRef]
  43. Charalambous, B.; Nguyen, B. The Challenge of Dealing with Intermittent Water Supply; IWA: Tehran, Iran, 2017; p. 29. [Google Scholar]
  44. Criminisi, A.; Fontanazza, M.; Freni, G.; Loggia, G.L. Evaluation of the apparent losses caused by water meter under-registration in intermittent water supply. Water Sci. Technol. WST 2009, 60, 2373–2382. [Google Scholar] [CrossRef] [PubMed]
  45. de Marchis, M.; Fontanazza, C.M.; Freni, G.; Loggia, G.L.; Notaro, V.; Puleo, V. A mathematical model to evaluate apparent losses due to meter under-registration in intermittent water distribution networks. Water Sci. Technol. Water Supply 2013, 13, 914–923. [Google Scholar] [CrossRef]
  46. Pattanayak, S.K.; Yang, J.-C. Coping with unreliable public water supplies-Averting expenditures by households in Kathmandu, Nepal. Water Resour. Res. 2005, 41. [Google Scholar] [CrossRef]
  47. Cook, J.; Kimuyu, P.; Whittington, D. The costs of coping with poor water supply in rural Kenya: Coping costs of poor water. Water Resour. Res. 2016, 52, 841–859. [Google Scholar] [CrossRef]
  48. De Marchis, M.; Fontanazza, C.M.; Freni, G.; La Loggia, G.; Napoli, E.; Notaro, V. A model of the filling process of an intermittent distribution network. Urban Water J. 2010, 7, 321–333. [Google Scholar] [CrossRef]
  49. Marchis, M.D.; Fontanazza, C.M.; Freni, G.; Loggia, G.L.; Napoli, E.; Notaro, V. Modeling of distribution network filling process during intermittent supply. In Proceedings of the 10th Conference on Computing and Control for the Water Industry, Sheffield, UK, 19 September 2013. [Google Scholar]
  50. Cabrera-Bejar, J.A.; Tzatchkov, V.G. Inexpensive modeling of intermittent service water distribution networks. Am. Soc. Civ. Eng. 2009. [Google Scholar] [CrossRef]
  51. Baisa, B.; Davis, L.W.; Salant, S.W.; Wilcox, W. The welfare costs of unreliable water service. J. Dev. Econ. 2010, 92, 1–12. [Google Scholar] [CrossRef]
  52. Kumpel, E.; Woelfle-Erskine, C.; Ray, I.; Nelson, K.L. Measuring household consumption and waste in unmetered, intermittent piped water systems: Water use in intermittent piped systems. Water Resour. Res. 2017, 53, 302–315. [Google Scholar] [CrossRef]
  53. Elala, D.; Labhasetwar, P.; Tyrrel, S.F. Tyrrel Deterioration in water quality from supply chain to household and appropriate storage in the context of intermittent water supplies. Water Sci. Technol. Water Supply 2011, 11, 400–408. [Google Scholar] [CrossRef]
  54. Barrera, R.; Avilla, J.; Gonzalez-Tellez, S. Unreliable Supply of Potable Water and Elevated Aedes Aegypti Larval Indices: A Causal Relationship? J. Am. Mosq. Control Assoc. 1993, 9, 189–195. [Google Scholar] [PubMed]
  55. Jensen, P.K.; Ensink, J.H.J.; Jayasinghe, G.; van der Hoek, W.; Cairncross, S.; Dalsgaard, A. Domestic transmission routes of pathogens: The problem of in-house contamination of drinking water during storage in developing countries. Trop. Med. Int. Health 2002, 7, 604–609. [Google Scholar] [CrossRef] [PubMed]
  56. Bivins, A.W. Detailed Review of a Recent Publication: Intermittent water supply jeopardizes water quality and costs users and utilities money. WaSH Policy Res. Dig. 2017, 7, 1–4. [Google Scholar]
  57. Bivins, A.W.; Sumner, T.; Kumpel, E.; Howard, G.; Cumming, O.; Ross, I.; Nelson, K.; Brown, J. Estimating infection risks and the global burden of diarrheal disease attributable to intermittent water supply using QMRA. Environ. Sci. Technol. 2017, 51, 7542–7551. [Google Scholar] [CrossRef] [PubMed]
  58. Adane, M.; Mengistie, B.; Medhin, G.; Kloos, H.; Mulat, W. Piped water supply interruptions and acute diarrhea among under-five children in Addis Ababa slums, Ethiopia: A matched case-control study. PLoS ONE 2017, 12, e0181516. [Google Scholar] [CrossRef] [PubMed]
  59. Dunkle, S.E.; Mba-Jonas, A.; Loharikar, A.; Fouché, B.; Peck, M.; Ayers, T.; Archer, W.R.; de Rochars, V.M.B.; Bender, T.; Moffett, D.B.; et al. Epidemic cholera in a crowded urban environment, Port-au-Prince, Haiti. Emerg. Infect. Dis. J. 2011, 17, 2143–2146. [Google Scholar]
  60. Nyende-Byakika, S.; Ngirane-Katashaya, G.; Ndambuki, J.M. Modeling flow regime transition in intermittent water supply networks using the interface tracking method. Int. J. Phys. Sci. 2012, 7, 327–337. [Google Scholar] [CrossRef]
  61. Batish, R. A new approach to the design of intermittent water supply networks. In Proceedings of the World Water and Environmental Resources Congress, Philadelphia, PA, USA, 23–26 June 2003. [Google Scholar]
  62. Christodoulou, S.; Agathokleous, A. A study on the effects of intermittent water supply on the vulnerability of urban water distribution networks. Water Sci. Technol. Water Supply 2012, 12, 523–530. [Google Scholar] [CrossRef]
  63. Mastaller, M.; Klingel, P. Application of a water balance adapted to intermittent water supply and flat-rate tariffs without customer metering in Tiruvannamalai, India. Water Sci. Technol. Water Supply 2018, 18, 347–356. [Google Scholar] [CrossRef]
  64. Ilaya-Ayza, A.; Martins, C.; Campbell, E.; Izquierdo, J. Implementation of DMAs in intermittent water supply networks based on equity criteria. Water 2017, 9, 851. [Google Scholar] [CrossRef]
  65. Freni, G.; De Marchis, M.; Napoli, E. Implementation of pressure reduction valves in a dynamic water distribution numerical model to control the inequality in water supply. J. Hydroinform. 2014, 16, 207. [Google Scholar] [CrossRef]
  66. Ameyaw, E.E.; Memon, F.A.; Bicik, J. Improving equity in intermittent water supply systems. J. Water Supply Res. Technol. AQUA 2013, 62, 552–562. [Google Scholar] [CrossRef]
  67. Solgi, M.; Bozorg Haddad, O.; Seifollahi-Aghmiuni, S.; Loáiciga, H.A. Intermittent operation of water distribution networks considering equanimity and justice principles. J. Pipeline Syst. Eng. Pract. 2015. [Google Scholar] [CrossRef]
  68. Vairavamoorthy, K.; Ali, M. optimal design of water distribution systems using genetic algorithms. Comput. Aided Civ. Infrastruct. Eng. 2000, 15, 374–382. [Google Scholar] [CrossRef]
  69. Gottipati, P.V.K.S.V.; Nanduri, U.V. Equity in water supply in intermittent water distribution networks: Equity in water supply. Water Environ. J. 2014, 28, 509–515. [Google Scholar] [CrossRef]
  70. Taylor, D.D.J. Reducing Booster-Pump-Induced Contaminant Intrusion in Indian Water Systems with a Self-Actuated, Back-Pressure Regulating Valve. Ph.D. Thesis, Massachusetts Institute of Technology, Cambridge, MA, USA, 2014. [Google Scholar]
  71. Chary, S. Real Cost of Intermittent Water Supply for Consumers in India; Global Water Intelligence: Oxford, UK, 2009; Volume 10. [Google Scholar]
  72. Mosahab, R. Service quality, customer satisfaction and loyalty: A test of mediation. Int. Bus. Res. 2010, 3, 72. [Google Scholar] [CrossRef]
  73. WHO. Potable Resuse: Guidance for Producing Safe-Drinking Water; WHO: Geneva, Switzerland, 2017. [Google Scholar]
  74. WHO Regional Office for South-East Asia. Minimum Water Quantity Needed for Domestic Use; Mahatma Gandhi Marg: New Delhi, India, 2005. [Google Scholar]
  75. Gleick, P.H.; Iwra, M. Basic water requirements for human activities: Meeting basic needs. Water Int. 1996, 21, 83–92. [Google Scholar] [CrossRef]
  76. Hunter, P.R.; Fewtrell, L. Acceptable Risk. In Water Quality: Guidelines, Standards, and Health: Assessment of Risk and Risk Management for Water-Related Infectious Disease; Fewtrell, L., Bartram, J., Eds.; World Health Organization: Geneva, Switzerland, 2001; ISBN 978-1-900222-28-0. [Google Scholar]
  77. OMS. Evaluation des Options de Traitement Domestique de L’eau; Organisation Mondiale de la Santé, World Health Organization: Lyon, France, 2012. [Google Scholar]
  78. United Nations Office to support the International Decade for Action “Water for life” 2005–2015. UN-Water Decade Programme on Advocacy and Communication (UNW-DPAC); Casa Solans: Zaragoza, Spain, 2012. [Google Scholar]
  79. Christian-Smith, J.; Balazs, C.; Heberger, M.; Longley, K.E. Assessing Water Affordability: A Pilot Study in Two Regions of California; Pacific Institute: Oakland, CA, USA, 2013; ISBN 978-1-893790-04-9. [Google Scholar]
  80. Aguas de Saltillo City of Saltillo, Coahuila México. Available online: http://www.aquafed.org/Public/Files/__Uploads/files/Saltillo.pdf (accessed on 28 June 2018).
Figure 1. Approach Framework.
Figure 1. Approach Framework.
Water 10 01164 g001
Figure 2. Temporal repartition of the references of the Intermittent Water Supply (IWS) literature review.
Figure 2. Temporal repartition of the references of the Intermittent Water Supply (IWS) literature review.
Water 10 01164 g002
Figure 3. Factors inducing or aggravating Health Risks in IWS.
Figure 3. Factors inducing or aggravating Health Risks in IWS.
Water 10 01164 g003
Figure 4. Leakage evolution in Hussein Dey—Algiers before and after the transition to continuous water supply (CWS—January 2008): Adapted chart from David Duccini’s presentation at the Journées Techniques Innovation—SUEZ (2009).
Figure 4. Leakage evolution in Hussein Dey—Algiers before and after the transition to continuous water supply (CWS—January 2008): Adapted chart from David Duccini’s presentation at the Journées Techniques Innovation—SUEZ (2009).
Water 10 01164 g004
Figure 5. Factors inducing or aggravating Network degradation and leakage in IWS.
Figure 5. Factors inducing or aggravating Network degradation and leakage in IWS.
Water 10 01164 g005
Figure 6. Factors inducing Billing Problems in IWS.
Figure 6. Factors inducing Billing Problems in IWS.
Water 10 01164 g006
Figure 7. Factors inducing or aggravating Inequity of supply in IWS.
Figure 7. Factors inducing or aggravating Inequity of supply in IWS.
Water 10 01164 g007
Figure 8. Factors inducing or aggravating water wastage in IWS.
Figure 8. Factors inducing or aggravating water wastage in IWS.
Water 10 01164 g008
Figure 9. Some factors inducing or aggravating customer coping strategies in IWS.
Figure 9. Some factors inducing or aggravating customer coping strategies in IWS.
Water 10 01164 g009
Figure 10. The downward spiral of IWS [5].
Figure 10. The downward spiral of IWS [5].
Water 10 01164 g010
Figure 11. Global comprehensive process of the interrelation between the different dimensions of intermittency.
Figure 11. Global comprehensive process of the interrelation between the different dimensions of intermittency.
Water 10 01164 g011
Figure 12. Hierarchy of water requirements (liter per capita per day) [74].
Figure 12. Hierarchy of water requirements (liter per capita per day) [74].
Water 10 01164 g012
Figure 13. Household level mean monthly coping costs, water bill, and Willingness to Pay (WTP) by income decile in Nepal households [45].
Figure 13. Household level mean monthly coping costs, water bill, and Willingness to Pay (WTP) by income decile in Nepal households [45].
Water 10 01164 g013
Figure 14. Willingness to Pay (WTP) per average revenue in Nepal households, adapted from Pattanayak’s et al. graph (Figure 13).
Figure 14. Willingness to Pay (WTP) per average revenue in Nepal households, adapted from Pattanayak’s et al. graph (Figure 13).
Water 10 01164 g014
Figure 15. Classification of water service quality improvement framework.
Figure 15. Classification of water service quality improvement framework.
Water 10 01164 g015
Table 1. List of interviewees.
Table 1. List of interviewees.
NameOccupation Relevant to IWS
Juan MATEOS IÑIGUEZFormer Engineer in Barranquilla and Cartagena (1996–2000)
Philippe CARTONTechnical Director of the Port-Au-Prince and Haiti contract since 2014, former Director of the Amman management contract (2001–2003)
David DUCCINIFormer Technical Director at PALYJA, Jakarta (1999–2003), and SEAAL, Algiers (2006–2008)
Didier SINAPAHFormer DMA/DMZ manager in Jeddah (2008–2010)
François FIGUERESFormer technical director in Mumbai (2014–2017)
Fayçal TAGHLABIFormer engineer at Port-au-Prince (between October 2013 and March 2014)
Diane D’ARRASIntervention in Port-au-Prince in 2013, present at the beginning of the Buenos Aires contract (1993–1994)
Pascale GUIFFANT and Aymeric BAJOTSupport to SUEZ’s operational and commercial entities in the implementation of societal programs for access to water and sanitation in informal settlements (Mumbai, Algiers, Jakarta, Casablanca, Haiti and other cities) (2014–2018)
Nicolás MONTERDE ROCATechnical Manager in “Aguas de Saltillo” (2011–2017). Responsible for drinking and waste water networks O&M.
Planning Manager at “Aguas de Saltillo” (2017–Present) in Mexico
Abdulrahman ALSEHRIFormer Water Supply Manager (2012–2015) and former Transmission manager (2009–2012) in Jeddah
Jiries DABABNEHTechnical Services Director of “Miyahuna”, Amman (2008–2016)
Table 2. Effect on intermittent supply on reported leaks (Algiers)—Adapted values from David Duccini’s presentation at the Journées Techniques Innovation—SUEZ (2009).
Table 2. Effect on intermittent supply on reported leaks (Algiers)—Adapted values from David Duccini’s presentation at the Journées Techniques Innovation—SUEZ (2009).
DescriptionNumber of Reported Breaks
BeforeAfter% Decrease
Mains10.08 in 1 km3.5 in 1 km−65%
Service connections3.27 in 10000.5 in 1000−85%
Table 3. Performance requirements for Household Water Treatment technologies and associated log10 reduction criteria for “interim”, “protective”, and “highly protective” risk protection targets [76].
Table 3. Performance requirements for Household Water Treatment technologies and associated log10 reduction criteria for “interim”, “protective”, and “highly protective” risk protection targets [76].
Reference Microbe Used in Dose-Response ModelAssumed Number of Microbes Per Liter Used in Risk CalculationsPathogen ClassLog10 Reduction Required
InterimProtectiveHighly Protective
Requires Correct, Consistent and Continuous Use to Meet Performance Levels
Campylobacter jejuni1BacteriaAchieves “protective” target for two classes of pathogens and results in health gains≥2≥4
Rotavirus1Viruses≥3≥5
Cryptosporidium sp.0.1Protozoa≥2≥4

Share and Cite

MDPI and ACS Style

Mokssit, A.; De Gouvello, B.; Chazerain, A.; Figuères, F.; Tassin, B. Building a Methodology for Assessing Service Quality under Intermittent Domestic Water Supply. Water 2018, 10, 1164. https://doi.org/10.3390/w10091164

AMA Style

Mokssit A, De Gouvello B, Chazerain A, Figuères F, Tassin B. Building a Methodology for Assessing Service Quality under Intermittent Domestic Water Supply. Water. 2018; 10(9):1164. https://doi.org/10.3390/w10091164

Chicago/Turabian Style

Mokssit, Assia, Bernard De Gouvello, Aurélie Chazerain, François Figuères, and Bruno Tassin. 2018. "Building a Methodology for Assessing Service Quality under Intermittent Domestic Water Supply" Water 10, no. 9: 1164. https://doi.org/10.3390/w10091164

APA Style

Mokssit, A., De Gouvello, B., Chazerain, A., Figuères, F., & Tassin, B. (2018). Building a Methodology for Assessing Service Quality under Intermittent Domestic Water Supply. Water, 10(9), 1164. https://doi.org/10.3390/w10091164

Note that from the first issue of 2016, this journal uses article numbers instead of page numbers. See further details here.

Article Metrics

Back to TopTop