The Peñalara Mountain Meteorological Network (1999–2014): Description, Preliminary Results and Lessons Learned
Abstract
1. Introduction
2. Method
2.1. Measuring Objective
2.2. Measuring Strategy
2.2.1. Measuring Technique
2.2.2. Density of Stations
2.2.3. Sitting Criteria
2.2.4. Remoteness
2.2.5. Extreme Environmental Conditions
2.2.6. Microclimate
2.2.7. Safety and Environment
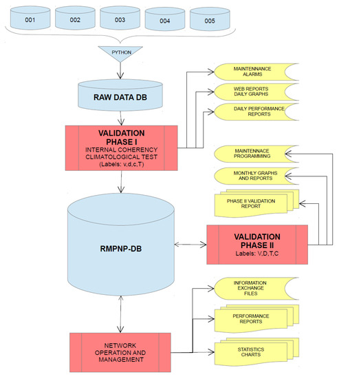
2.3. Quality Assurance and Quality Control
2.3.1. Preventive Maintenance
2.3.2. Corrective Maintenance
2.3.3. Data Validation
2.3.4. Storage and Reporting
3. Results and Discussion
3.1. Description of the Network
3.2. Temperature Observations
- effect of down-up short wave radiation reflected from ground due to snow cover. Radiation shields are designed for an up-down direction of direct radiation
- effect of raised ground level due to snow height in winter
- effect of evaporation of water drops condensed over the temperature sensor
3.3. Wind Observations
3.4. Precipitation Observations
4. Conclusions
- RMPNP evolved considerably from 1999, when the first station was installed, to 2014. The overall performance of the network has been improved in the last decade thanks to an optimization of the power consumption, application of a sustainable quality assurance program and the use of a reliable telecommunication system for operational alarms.
- Apart from the frequent sensor replacements, the logging system and changes made in data processing methods during this long operation period, the observations of air temperature at RMPNP have shown to be complete and homogeneous, hence they are valid for future climate analysis.
- Factors affecting data completion and reliability are common to other automatic networks, but here some negative factors gain prominence with increasing height like: icing, low solar power, difficulties for maintenance and breakage.
- A two phase validation based first on automatic checks when data is received for fast detection of errors and a second delayed phase which can be iteratively performed when new information is available, has shown to be efficient.
- Five automatic weather stations ranging from 1104 m.a.s.l. to 2079 m.a.s.l. of altitude but in a small territory of 40 km have been enough to show the complexity of the weather phenomena in the area, which should be further investigated.
- Temperature records in the area show a typical alpine behavior: decreasing temperatures with height with some inversion episodes during the first morning hours and a marked decreasing diurnal temperature amplitude. Monthly means have been calculated for every site, but a deeper analysis should be done in the future. For statistically representative trend analyses, longer records will be necessary so this should be done in the future if homogeneity of the series is kept.
- Regarding wind speed and direction, wind roses for the whole period have been calculated for the less locally influenced site. The prevailing wind direction is SW for all seasons. This is coherent with the prevailing synoptic wind directions, but also an orographic influence is expected since valley axis also runs in this direction. This issue should be investigated in the future.
- The horizontal axes four blade helical propeller wind anemometer and wind vane have shown to be more robust and less rime influenced than other non-heated mechanical alternatives. Power failure, sensor breakage and icing are the main sources of wind data loss. Icing is only responsible of 11% of the data loss at one of the higher sites.
- As expected, non-heated tipping bucket rain gauges have shown to perform fairly well only during spring, summer and fall if ambient temperature is above 5 °C, but they require a lot of effort for data validation.
- Manual observations of precipitation performed at one site in parallel with an automatic weather station have resulted in being crucial for assessing precipitation in the area. It has also helped to develop algorithms for data validation.
- Snow height measurement has shown to be a good estimator of snow precipitation when rain gauges are not operative, but further analysis will be necessary to convert height variations into equivalent precipitated water.
- From this experience and the available literature, we conclude that a basic but reliable automatic weather station at a very remote location only powered by the sun should consist of:
- -
- Precipitation: gravimetric measurement method for precipitation with very wide inlets (no funnels), with wind shields, using antifreeze during the winter and installed in a very solid mast above expected snow pack.
- -
- Temperature/Humidity: Low power aspirated radiation shields with smart management of the aspirated process in order to minimize power consumption. Redundant measurements of temperature at different angles should help to diminish and investigate the effect of rime and prevent data loss.
- -
- Wind: ultrasonic rugged sensors with a smart management of heating for lower consumption, if possible; not necessarily installed at the standard 10 m height since this jeopardizes the structural integrity and makes sensor substitution and maintenance much more complex. Sensor height will change with snow pack and should be taken into account.
- -
- Solar radiation: Sensors with a smart heating, low power algorithm should be found or developed. Investigation into minimum heating activation and detection of total or partial sensor malfunction due to ice and snow should be done in the future, perhaps by using cameras.
- -
- Ground temperature: Reliable soil temperature sensors at different depths are easy to perform and can be valid for data validation and gap filling.
- -
- Snow height: Ultrasonic sensors, which are crucial for correcting and validating many of the variables measured at this sites.
Acknowledgments
Author Contributions
Conflicts of Interest
Abbreviations
| AEMET | Agencia Estatal de MEteorología (Spanish Meteorological Agency) |
| ASCII | American Standard Code for Information Interchange |
| GPRS | General Packet Radio Service |
| GSM | Global System for Mobile communications |
| QAQC | Quality Assurance and control |
| RMPNP | Red Meteorológica del Parque Natural de Peñalara |
References
- Auer, I.; Böhm, R.; Jurkovic, A.; Lipa, W.; Orlik, A.; Potzmann, R.; Schoner, W.; Ungersbock, M.; Matulla, C.; Briffa, K.; et al. HISTALP—historical instrumental climatological surface time series of the Greater Alpine Region. Int. J. Climatol. 2007, 27, 17–46. [Google Scholar] [CrossRef]
- Hiebl, J.; Auer, I.; Böhm, R.; Schöner, W.; Maugeri, M.; Lentini, G.; Spinoni, J.; Brunetti, M.; Nanni, T.; Tadic, M.; et al. A high-resolution 1961–1990 monthly temperature climatology for the greater Alpine region. Meteorol. Z. 2009, 18, 507–530. [Google Scholar] [CrossRef]
- Barry, R.G. Changes in mountain climate and glacio-hydrological responses. Mt. Res. Dev. 1990, 10, 161–170. [Google Scholar] [CrossRef]
- Diaz, H.F.; Bradley, R.S. Temperature variations during the last century at high elevation sites. In Climatic Change at High Elevation Sites; Springer: Dordrecht, The Netherlands, 1997; pp. 21–47. [Google Scholar]
- Hauer, F.R.; Baron, J.S.; Campbell, D.H.; Fausch, K.D.; Hostetler, S.W.; Leavesley, G.H.; Leavitt, P.R.; McKnight, D.M.; Stanford, J.A. Assessment of climate change and freshwater ecosystems of the Rocky Mountains, USA and Canada. Hydrol. Process. 1997, 11, 903–924. [Google Scholar] [CrossRef]
- Jungo, P.; Beniston, M. Changes in the anomalies of extreme temperature anomalies in the 20th century at Swiss climatological stations located at different latitudes and altitudes. Theor. Appl. Climatol. 2001, 69, 1–12. [Google Scholar] [CrossRef]
- Bosch, J.; Martínez-Solano, I. Chytrid fungus infection related to unusual mortalities of Salamandra salamandra and Bufo bufo in the Penalara Natural Park, Spain. Oryx 2006, 40, 84–89. [Google Scholar] [CrossRef]
- Anderson, B.; Akçakaya, H.; Araújo, M.; Fordham, D.; Martinez-Meyer, E.; Thuiller, W.; Brook, B. Dynamics of range margins for metapopulations under climate change. Proc. R. Soc. Lond. B 2009, 276, 1415–1420. [Google Scholar] [CrossRef] [PubMed]
- Lurgi, M.; López, B.C.; Montoya, J.M. Climate change impacts on body size and food web structure on mountain ecosystems. Philos. Trans. R. Soc. Lond. B 2012, 367, 3050–3057. [Google Scholar] [CrossRef] [PubMed]
- Leppi, J.C.; DeLuca, T.H.; Harrar, S.W.; Running, S.W. Impacts of climate change on August stream discharge in the Central-Rocky Mountains. Clim. Chang. 2012, 112, 997–1014. [Google Scholar] [CrossRef]
- Fuhrer, J.; Smith, P.; Gobiet, A. Implications of climate change scenarios for agriculture in alpine regions—A case study in the Swiss Rhone catchment. Sci. Total Environ. 2014, 493, 1232–1241. [Google Scholar] [CrossRef] [PubMed]
- Buytaert, W.; Celleri, R.; Willems, P.; De Bievre, B.; Wyseure, G. Spatial and temporal rainfall variability in mountainous areas: A case study from the south Ecuadorian Andes. J. Hydrol. 2006, 329, 413–421. [Google Scholar] [CrossRef]
- De Pedraza-Gilsanz, J. Peñalara: Un paradigma para la conservación de las montañas? In Actas de los Segundas Jornadas Científicas del Parque Natural de Peñalara y Valle del Paular. Consejería de Medio Ambiente; Comunidad de Madrid: Madrid, Spain, 2000; pp. 9–18. [Google Scholar]
- Durán, L.; Sánchez, E.; Yagüe, C. Climatology of precipitation over the Iberian Central System mountain range. Int. J. Climatol. 2013, 33, 2260–2273. [Google Scholar] [CrossRef]
- Durán, L.; Rodríguez-Fonseca, B.; Yagüe, C.; Sánchez, E. Water vapour flux patterns and precipitation at Sierra de Guadarrama mountain range (Spain). Int. J. Climatol. 2015, 35, 1593–1610. [Google Scholar] [CrossRef]
- Palacios, D.; Sánchez-Colomer, M.G. The influence of geomorphologic heritage on present nival erosion: Peñalara, Spain. Geogr. Ann. Ser. A 1997, 79, 25–40. [Google Scholar] [CrossRef]
- Palacios, D.; Andrés, N. Morfodinámica supraforestal actual en la Sierra de Guadarrama y su relación con la cubierta nival: El caso de Dos Hermanas-Peñalara. In Procesos y Formas Periglaciares en la Montaña Mediterránea; Instituto de Estudios Turolenses: Teruel, Spain, 2000; pp. 235–264. [Google Scholar]
- Palacios, D.; de Andrés, N.; Luengo, E. Distribution and effectiveness of nivation in Mediterranean mountains: Peñalara (Spain). Geomorphology 2003, 54, 157–178. [Google Scholar] [CrossRef]
- Palacios, D.; de Andrés, N.; de Marcos, J.; Vázquez-Selem, L. Glacial landforms and their paleoclimatic significance in Sierra de Guadarrama, Central Iberian Peninsula. Geomorphology 2012, 139, 67–78. [Google Scholar] [CrossRef]
- Álvarez, R.; Sierra, F. Paisajes glaciares del macizo de Peñalara. In Biólogos: Revista del Colegio Oficial de Biólogos de la Comunidad de Madrid; Colegio Oficial de Biologos de la Comunidad de Madrid: Madrid, Spain, 2011; Volume 3, pp. 16–19. [Google Scholar]
- Granados, I.; Toro, M. Limnología en el Parque Natural de Peñalara: Nuevas aportaciones y perspectivas de futuro. In Actas de los Segundas Jornadas Científicas del Parque Natural de Peñalara y Valle del Paular. Consejería de Medio Ambiente; Comunidad de Madrid: Madrid, Spain, 2000; pp. 55–72. [Google Scholar]
- Granados, I.; Toro, M.; Rúbio-Romero, A. Laguna Grande de Peñalara: 10 años de Seguimiento Limnológico; Comunidad de Madrid: Madrid, Spain, 2006. [Google Scholar]
- Granados, I. ¿Cómo cambiará la laguna Grande de Peñalara frente al cambio climático? In Actas de las Quintas Jornadas Científicas del Parque Natural de Peñalara y Valle del Paular. Consejería de Medio Ambiente; Comunidad de Madrid: Madrid, Spain, 2007; pp. 43–52. [Google Scholar]
- Montouto, O. La flora vascular rara, endémica y amenazada del Parque Natural de Peñalara y su entorno. Amenazas y necesidades de conservación en la Finca de los Cotos. In Actas de las Segundas Jornadas Científicas del Parque Natural de Peñalara y Valle del Paular. Consejería de Medio Ambiente; Comunidad de Madrid: Madrid, Spain, 2000; pp. 33–53. [Google Scholar]
- Horcajada, F. Genética de las poblaciones de corzo en el Parque Natural de Peñalara. Foresta 2011, 52, 368–371. [Google Scholar]
- Juez, J.V. El buitre negro en el Parque Natural de Peñalara. Foresta 2011, 52, 363–365. [Google Scholar]
- Ortoz-Santaliestra, M.E.; Fisher, M.C.; Fernández-Beaskoetxea, S.; Fernández-Benéitez, M.J.; Bosch, J. Ambient ultraviolet B radiation and prevalence of infection by Batrachochytrium dendrobatidis in two amphibian species. Conserv. Biol. 2011, 25, 975–982. [Google Scholar] [CrossRef] [PubMed]
- Pérez, J.B. Los anfibios de Peñalara vuelven al paraíso. Foresta 2011, 52, 366–367. [Google Scholar]
- Sancho, L.G. Vegetación Liquénica y Procesos Naturales de Colonización en el Macizo de Peñalara. In Actas de las Segundas Jornadas Científicas del Parque Natural de Peñalara y Valle del Paular. Consejería de Medio Ambiente; Comunidad de Madrid: Madrid, Spain, 2000; pp. 27–32. [Google Scholar]
- Sancho, L.G.; De la Torre, R.; Horneck, G.; Ascaso, C.; de los Rios, A.; Pintado, A.; Wierzchos, J.; Schuster, M. Lichens survive in space: Results from the 2005 LICHENS experiment. Astrobiology 2007, 7, 443–454. [Google Scholar] [CrossRef] [PubMed]
- Gómez González, C.; Ruiz Zapata, M.B.; García, G.; José, M.; López Saez, J.A.; Santisteban Navarro, J.I.; Mediavilla López, R.M.; Domínguez Castro, F.; Vera López, S. Evolución del paisaje vegetal durante los últimos 1.680 años BP en el Macizo de Peñalara (Sierra de Guadarrama, Madrid). Rev. Esp. Micropaleontol. 2009, 41, 75–89. [Google Scholar]
- Schwaiger, H.P.; Bird, D.N. Integration of albedo effects caused by land use change into the climate balance: Should we still account in greenhouse gas units? For. Ecol. Manag. 2010, 260, 278–286. [Google Scholar] [CrossRef]
- García-Romero, A.; Muñoz, J.; Andrés, N.; Palacios, D. Relationship between climate change and vegetation distribution in the Mediterranean mountains: Manzanares Head valley, Sierra De Guadarrama (Central Spain). Clim. Chang. 2010, 100, 645–666. [Google Scholar] [CrossRef]
- Gutiérrez-Girón, A.; Gavilán, R.G. Spatial patterns and interspecific relations analysis help to better understand species distribution patterns in a Mediterranean high mountain grassland. Plant Ecol. 2010, 210, 137–151. [Google Scholar] [CrossRef]
- Moreno, J.L.I. La flora protegida de Peñalara. Foresta 2011, 52, 350–354. [Google Scholar]
- Mera, A.G.d.; Perea, E.L.; Orellana, J.A.V. Taraxacum penyalarense (Asteraceae), a new species from the Central Mountains of Spain. In Annales Botanici Fennici; BioOne: Washington, DC, USA, 2012; Volume 49, pp. 91–94. [Google Scholar]
- García-Camacho, R.; Albert, M.J.; Escudero, A. Small-scale demographic compensation in a high-mountain endemic: The low edge stands still. Plant Ecol. Divers. 2012, 5, 37–44. [Google Scholar] [CrossRef]
- García-Fernández, A.; Iriondo, J.M.; Bartels, D.; Escudero, A. Response to artificial drying until drought-induced death in different elevation populations of a high-mountain plant. Plant Biol. 2013, 15, 93–100. [Google Scholar] [CrossRef] [PubMed]
- Amat, M.E.; Vargas, P.; Gómez, J.M. Effects of human activity on the distribution and abundance of an endangered Mediterranean high-mountain plant (Erysimum penyalarense). J. Nat. Conserv. 2013, 21, 262–271. [Google Scholar] [CrossRef]
- Ruiz-Labourdette, D.; Schmitz, M.F.; Pineda, F.D. Changes in tree species composition in Mediterranean mountains under climate change: Indicators for conservation planning. Ecol. Indic. 2013, 24, 310–323. [Google Scholar] [CrossRef]
- Durán, L. Description and preliminary results of a meteorological network for high altitudes. Geophys. Res. Abs. 2003, 5, 12466. [Google Scholar]
- Bosch, J.; Carrascal, L.M.; Duran, L.; Walker, S.; Fisher, M.C. Climate change and outbreaks of amphibian chytridiomycosis in a montane area of Central Spain. Proc. R. Soc. Lond. B 2007, 274, 253–260. [Google Scholar] [CrossRef]
- Ruiz Zapata, M.B.; Gómez González, C.; García, G.; José, M.; López Saez, J.A.; Santisteban Navarro, J.I.; Mediavilla López, R.M.; Domínguez Castro, F.; Vera López, S. Reconstrucción de las condiciones paleoambientales del depósito Pñ (Macizo de Peñalara, Sierra de Guadarrama. Madrid), durante los últimos 2.000 años, a partir del contenido en microfósiles no polínicos (NPPs). Geogaceta 2009, 46, 135–138. [Google Scholar]
- Granados, I. Se puede medir el cambio global en Peñalara? Foresta 2011, 52, 28–29. [Google Scholar]
- Ruiz-Labourdette, D.; Martínez, F.; Martín-López, B.; Montes, C.; Pineda, F.D. Equilibrium of vegetation and climate at the European rear edge. A reference for climate change planning in mountainous Mediterranean regions. Int. J. Biometeorol. 2011, 55, 285–301. [Google Scholar] [CrossRef] [PubMed]
- Genova Fuster, M.d.M. Extreme pointer years in tree-ring records of Central Spain as evidence of climatic events and the eruption of the Huaynaputina Volcano (Peru, 1600 AD). Clim. Past 2012, 8, 751–764. [Google Scholar] [CrossRef]
- Sánchez-López, G.; Hernández, A.; Pla-Rabes, S.; Toro, M.; Granados, I.; Sigrò, J.; Trigo, R.M.; Rubio-Inglés, M.; Camarero, L.; Valero-Garcés, B.; et al. The effects of the NAO on the ice phenology of Spanish alpine lakes. Clim. Chang. 2015, 130, 101–113. [Google Scholar] [CrossRef]
- Durán, L.; Barstad, I. Multi-Scale Evaluation of a Linear Model of Orographic Precipitation Over Sierra de Guadarrama (Iberian Central System). Int. J. Climatol. 2017. under review. [Google Scholar]
- Rath, V. GUMNET-A new subsurface observatory in the Guadarrama Mountains, Spain. In Proceedings of the EGU General Assembly 2012, Vienna, Austria, 22–27 April 2012; Volume 14, p. 6475. [Google Scholar]
- Frei, T. Designing meteorological networks for Switzerland according to user requirements. Meteorol. Appl. 2003, 10, 313–317. [Google Scholar] [CrossRef]
- Brock, F.V.; Richardson, S.J. Meteorological Measurement Systems; Oxford University Press: Oxford, UK, 2001. [Google Scholar]
- WMO. Guide to Meteorological Instruments and Methods of Observation; WMO-No. 8; World Meteorological Organisation: Geneva, Switzerland, 2008. [Google Scholar]
- Alexandersson, H. A homogeneity test applied to precipitation data. Int. J. Climatol. 1986, 6, 661–675. [Google Scholar] [CrossRef]
- Merlone, A.; Lopardo, G.; Sanna, F.; Bell, S.; Benyon, R.; Bergerud, R.; Bertiglia, F.; Bojkovski, J.; Böse, N.; Brunet, M.; et al. The MeteoMet project–metrology for meteorology: Challenges and results. Meteorol. Appl. 2015, 22, 820–829. [Google Scholar] [CrossRef]
- Salvati, M.; Brambilla, E. Data Quality Control Procedures in Alpine Metereological Services; Università di Trento. Dipartimento di ingegneria civile e ambientale: Trento, Italy, 2008. [Google Scholar]
- Momjian, B. PostgreSQL: Introduction and Concepts; Addison-Wesley: New York, NY, USA, 2001; Volume 192. [Google Scholar]
- Achour, M.; Betz, F.; Dovgal, A.; Lopes, N. PHP Manual. Available online: http://php.net/manual/en/index.php (assessed on 7 July 2017).
- Van Rossum, G.; Drake, F.L., Jr. Python Reference Manual; Centrum voor Wiskunde en Informatica: Amsterdam, The Netherlands, 1995. [Google Scholar]
- Woodruff, S.; Diaz, H.; Elms, J.; Worley, S. COADS Release 2 data and metadata enhancements for improvements of marine surface flux fields. Phys. Chem. Earth 1998, 23, 517–526. [Google Scholar] [CrossRef]
- Leroy, M.; Tammelin, B.; Hyvönen, R.; Rast, J.; Musa, M. Temperature and humidity measurements during icing conditions. In Proceedings of the WMO Technical Conference on Meteorological and Environmental Instruments and Methods of Observation, Bratislava, Slovak, 23–25 September 2002. [Google Scholar]
- Appenzeller, C.; Begert, M.; Zenklusen, E.; Scherrer, S.C. Monitoring climate at Jungfraujoch in the high Swiss Alpine region. Sci. Total Environ. 2008, 391, 262–268. [Google Scholar] [CrossRef] [PubMed]
- Heimo, A.; Cattin, R.; Calpini, B. Recommendations for meteorological measurements under icing conditions. In Proceedings of the IWAIS XIII, Andermatt, Switzerland, 8–11 September 2009. [Google Scholar]
- Thomas, C.K.; Smoot, A.R. An effective, economic, aspirated radiation shield for air temperature observations and its spatial gradients. J. Atmos. Oceani. Technol. 2013, 30, 526–537. [Google Scholar] [CrossRef]
- Makkonen, L.; Lehtonen, P.; Helle, L. Anemometry in icing conditions. J. Atmos. Ocean. Technol. 2001, 18, 1457–1469. [Google Scholar] [CrossRef]
- Fortin, G.; Perron, J.; Ilinca, A. Behaviour and modeling of cup anemometers under Icing conditions. In Proceedings of the IWAIS XI, Montréal, QC, Canada, 16 June 2005; p. 6. [Google Scholar]
- Groisman, P.Y.; Legates, D.R. The accuracy of United States precipitation data. Bull. Am. Meteorol. Soc. 1994, 75, 215–227. [Google Scholar] [CrossRef]
- Sevruk, B. Adjustment of tipping-bucket precipitation gauge measurements. Atmos. Res. 1996, 42, 237–246. [Google Scholar] [CrossRef]
- Goodison, B.; Louie, P.; Yang, D. The WMO Solid Precipitation Measurement Intercomparison; World Meteorological Organization: Geneva, Switzerland, 1997; pp. 65–70. [Google Scholar]
- Sieck, L.C.; Burges, S.J.; Steiner, M. Challenges in obtaining reliable measurements of point rainfall. Water Resour. Res. 2007, 43. [Google Scholar] [CrossRef]
- Paulat, M.; Frei, C.; Hagen, M.; Wernli, H. A gridded dataset of hourly precipitation in Germany: Its construction, climatology and application. Meteorol. Z. 2008, 17, 719–732. [Google Scholar] [CrossRef]
- Cheval, S.; Baciu, M.; Dumitrescu, A.; Breza, T.; Legates, D.R.; Chendeş, V. Climatologic adjustments to monthly precipitation in Romania. Int. J. Climatol. 2011, 31, 704–714. [Google Scholar] [CrossRef]
- Yang, D. Double fence intercomparison reference (DFIR) vs. bush gauge for “true” snowfall measurement. J. Hydrol. 2014, 509, 94–100. [Google Scholar] [CrossRef]
- Zhang, L.; Zhao, L.; Xie, C.; Liu, G.; Gao, L.; Xiao, Y.; Shi, J.; Qiao, Y. Intercomparison of solid precipitation derived from the weighting rain gauge and optical instruments in the interior Qinghai-Tibetan Plateau. Adva. Meteorol. 2015, 2015, 936724. [Google Scholar] [CrossRef]
- Kochendorfer, J.; Rasmussen, R.; Wolff, M.; Baker, B.; Hall, M.E.; Meyers, T.; Landolt, S.; Jachcik, A.; Isaksen, K.; Brækkan, R.; et al. The quantification and correction of wind-induced precipitation measurement errors. Hydrol. Earth Syst. Sci. 2017, 21, 1973–1989. [Google Scholar] [CrossRef]
- Neiman, P.J.; Ralph, F.M.; Wick, G.A.; Lundquist, J.D.; Dettinger, M.D. Meteorological characteristics and overland precipitation impacts of atmospheric rivers affecting the West Coast of North America based on eight years of SSM/I satellite observations. J. Hydrometeorol. 2008, 9, 22–47. [Google Scholar] [CrossRef]
- Smith, R.B.; Barstad, I. A linear theory of orographic precipitation. J. Atmos. Sci. 2004, 61, 1377–1391. [Google Scholar] [CrossRef]















| Year | Collection | Volume | Storage | Station | ||||
|---|---|---|---|---|---|---|---|---|
| Method | Data (bytes) | 001 | 002 | 003 | 004 | 005 | ||
| Ontalva | C. Mediana | Zabala | Cotos | Alameda | ||||
| 1999 | Local | 202039 | ASCII | 34 | 42 | |||
| 2000 | Local | 722874 | ASCII | 98 | 100 | |||
| 2001 | Local | 1015623 | ASCII | 96 | 94 | |||
| 2002 | Local | 1698549 | ASCII | 83 | 73 | |||
| 2003 | Local | 2198111 | ASCII | 63 | 61 | |||
| 2004 | Local | 2850198 | ASCII | 84 | 89 | |||
| 2005 | Local | 3613656 | S.Sheet | 91 | 85 | 96 | ||
| 2006 | GSM | 4219771 | S.Sheet | 55 | 58 | 51 | ||
| 2007 | GSM | 5375096 | S.Sheet | 66 | 80 | 56 | ||
| 2008 | GPRS | 7510050 | SQL | 84 | 92 | 90 | 96 | |
| 2009 | GPRS | 9911400 | SQL | 88 | 87 | 88 | 98 | 21 |
| 2010 | GPRS | 12634429 | SQL | 81 | 100 | 75 | 95 | 99 |
| 2011 | GPRS | 15261155 | SQL | 95 | 80 | 83 | 98 | 88 |
| 2012 | GPRS | 18022734 | SQL | 97 | 93 | 84 | 99 | 100 |
| 2013 | GPRS | 20629862 | SQL | 100 | 80 | 79 | 100 | 82 |
| 2014 | GPRS | 21966337 | SQL | 99 | 77 | 75 | 99 | 55 |
| Average | 92 | 80 | 79 | 89 | 75 | |||
| Code | Name | Comments on Measurements Uncertainties |
|---|---|---|
| 001 | Ontalva | This station is located in the lower land of the valley. Land use is natural grass immersed into a pine forest in a sheltered clear. Wind observation is not very representative of the boundary layer wind due to obstacles, much higher than tower. The not heated rain gauge might under sample in winter due to snow blocking. Minimum temperatures are lower than expected due to this location is immersed in Valle de la Umbría, a north oriented valley within Lozoya Valley. Cold air drainage from higher elevations is also expected |
| 002 | Cabeza Mediana | Mountain site. Land use is natural pasture with some small trees. Nice location in the top of a flat and round ended hill in the middle of Valle del Lozoya. Promising representation of wind measurements. Not heated rain gauge is surely under sampling real precipitation in winter |
| 003 | Refugio Zabala | Very high mountain environmental conditions. Land use is mainly bare rock with snow cover during many months. Sensors are located in the top of small construction for security and impact reasons, so some impact is expected in wind and precipitation measurements. Good representation of temperature at 4 m but rime might be influencing temperature measurements in winter. Not heated rain gauge, so precipitation measurements are surely under sampled in winter |
| 004 | Cotos | High mountain site. Land use is natural pasture with tall pine trees at 100 m. Good representation but the site is located not in a very flat area. Local effects of catabatic cold air drainage from higher terrain is expected due to the slope. Not heated rain gauge, so precipitation measurements are surely under sampled |
| 005 | Alameda | Good representation of all measurements. Land use is natural grass. Even though rain gauge is not heated, under sampling might be less important due to less snow precipitation at this altitude, but needs to be taken into account in winter |
| Code | Name | Coordinates (City, Province) | UTM (m) Altitude (m.a.s.l.) | Starting Year | Variable Code | Magnitude (Units) | Sensor (2014) |
|---|---|---|---|---|---|---|---|
| 001 | Ontalva | 2008 | TA01 | Air temperature at 2 m (°C) | Vaisala HMP45 | ||
| 40°5220 N | X: 424736 | 2008 | HR01 | Relative humidity at 2 m (%) | Vaisala HMP45 | ||
| 3°531 W | Y: 4524980 | 2008 | LL01 | Liquid precipitation at 3 m (mm) | NovaLynx 260-2500 | ||
| (Rascafría, Madrid) | Z: 1190 | 2008 | VV01 | Wind velocity at 6 m (m/s) | NRG #40 | ||
| 2008 | DV01 | Wind direction at 6 m (°) | NRG | ||||
| 002 | 1999 | TA01 | Air temperature at 2 m (°C) | Vaisala HMP45 | |||
| 40°5013 N | X: 423450 | 1999 | HR01 | Relative humidity at 2 m (%) | Vaisala HMP45 | ||
| Cabeza | 3°5415 W | Y: 4521790 | 1999 | LL01 | Liquid precipitation at 3 m (mm) | NovaLynx 260-2500 | |
| Mediana | (Rascafría, Madrid) | Z: 1691 | 1999 | VV01 | Wind velocity at 6 m (m/s) | Young Wind Monitor | |
| 1999 | DV01 | Wind direction at 6 m (°) | Young Wind Monitor | ||||
| 2008 | PA01 | Atmospheric pressure at 1.75 m (hPa) | NovaLynx | ||||
| 003 | 1999 | TA01 | Air temperature at 2 m (°C) | Vaisala HMP45 | |||
| 1999 | HR01 | Relative humidity at 2 m (%) | Vaisala HMP45 | ||||
| Refugio | 40°5020 N | X: 419300 | 1999 | LL01 | Liquid precipitation at 4 m (mm) | Young wind monitor | |
| Zabala | 3°571 W | Y: 4521330 | 2008 | LL02 | Liquid precipitation at 4 m (mm) | Lambrecht | |
| (Rascafría, Madrid) | Z: 2079 | 1999 | VV01 | Wind velocity at 6 m (m/s) | Young Wind Monitor | ||
| 1999 | DV01 | Wind direction at 6 m (°) | Young Wind Monitor | ||||
| 2008 | PA01 | Atmospheric pressure at 1.75 m (hPa) | NovaLynx | ||||
| 004 | Cotos | 2008 | TA02 | Air temperature at 2 m (°C) | E+E Elektronic | ||
| 2005 | TA01 | Air temperature at 10 m (°C) | E+E Elektronic | ||||
| 40°4931 N | X: 418955 | 2008 | HR02 | Relative humidity at 2 m (%) | E+E Elektronic | ||
| 3°40 W | Y: 4519800 | 2005 | LL01 | Liquid precipitation at 1.5 m (mm) | NovaLynx | ||
| (Rascafría, Madrid) | Z: 1857 | 2005 | VV01 | Wind velocity at 10 m (°) | NGR #40 | ||
| 2005 | DV01 | Wind direction at 10 m (°) | NGR | ||||
| 2008 | HN01 | Snow height (m) | Judd Comunicatio | ||||
| 005 | Alameda | 40°5453 N | X: 428934 | 2009 | TA01 | Air temperature at 4 m (°C) | E+E Elektronic |
| 3°5039 W | Y: 4529640 | 2009 | HR01 | Relative humidity at 4 m (%) | E+E Elektronic | ||
| (Alameda, Madrid) | Z: 1102 | 2009 | LL01 | Liquid precipitation at 4 m (mm) | NovaLynx |
© 2017 by the authors. Licensee MDPI, Basel, Switzerland. This article is an open access article distributed under the terms and conditions of the Creative Commons Attribution (CC BY) license (http://creativecommons.org/licenses/by/4.0/).
Share and Cite
Durán, L.; Rodríguez-Muñoz, I.; Sánchez, E. The Peñalara Mountain Meteorological Network (1999–2014): Description, Preliminary Results and Lessons Learned. Atmosphere 2017, 8, 203. https://doi.org/10.3390/atmos8100203
Durán L, Rodríguez-Muñoz I, Sánchez E. The Peñalara Mountain Meteorological Network (1999–2014): Description, Preliminary Results and Lessons Learned. Atmosphere. 2017; 8(10):203. https://doi.org/10.3390/atmos8100203
Chicago/Turabian StyleDurán, Luis, Irene Rodríguez-Muñoz, and Enrique Sánchez. 2017. "The Peñalara Mountain Meteorological Network (1999–2014): Description, Preliminary Results and Lessons Learned" Atmosphere 8, no. 10: 203. https://doi.org/10.3390/atmos8100203
APA StyleDurán, L., Rodríguez-Muñoz, I., & Sánchez, E. (2017). The Peñalara Mountain Meteorological Network (1999–2014): Description, Preliminary Results and Lessons Learned. Atmosphere, 8(10), 203. https://doi.org/10.3390/atmos8100203
