Investigating the Temporal and Spatial Characteristics of Lower Atmospheric Ducts in the Arctic via Long-Term Numerical Simulations
Abstract
1. Introduction
2. Model and Data Description
2.1. Polar WRF Model
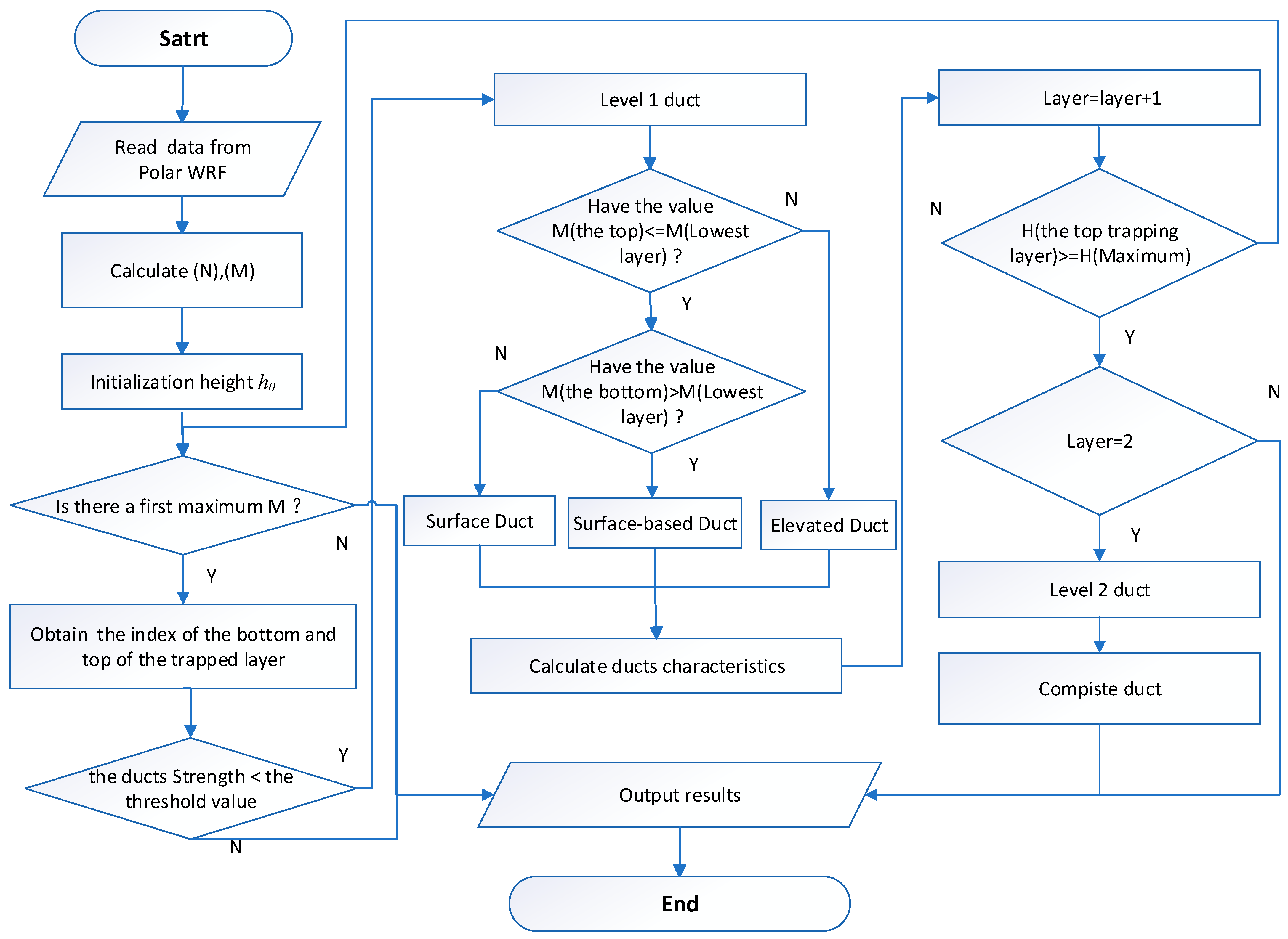
2.2. Diagnosis Scheme of Lower Atmospheric Ducts
- (a)
- Read the air temperature, humidity, altitude, and pressure outputs from PWRF. Then, calculate the modified atmospheric refractivity index (M) using Equations (1)–(3). Set the initial altitude to = 0 and check for the occurrence of a duct, which starts from the lowest layer.
- (b)
- Starting from the initial height , look upwards to identify the first point of maximum modified atmospheric refractivity . If no maximum values are found, there is no duct layer, and the diagnosis ends; if maximum values are found, continue the diagnostic process.
- (c)
- Check whether the diagnosed duct intensity exceeds the set threshold. If it does, label it as the first-layer duct; otherwise, classify it as atmospheric disturbance.
- (d)
- If the first-layer duct exists, determine whether the modified atmospheric refractivity at the top of the duct is less than or equal to the refractivity of the lowest layer. If so, classify it as a surface duct; otherwise, label it as an elevated duct.
- (e)
- For a surface duct, determine whether the modified atmospheric refractivity at the base of the duct is greater than the refractivity at the lowest height. If so, the duct is classified as a surface duct with a base height; otherwise, it is considered a simple surface duct near the sea surface.
- (f)
- Calculate the average height of the duct, which is the mean of the top and bottom heights of the duct. The duct thickness is the difference in height between the top and bottom of the duct.
- (g)
- Determine whether the current is the maximum height; if not, return to step (c) and continue searching at a higher altitude. If it is the maximum height, proceed with the diagnosis.
- (h)
- Check whether the duct consists of more than one layer. If not, the current duct is a single-layer duct. If it has multiple layers, it is classified as a composite duct.
2.3. Diagnosis Scheme of Polar Vortex Ducts
2.3.1. Calculation of Polar Vortex Intensity
2.3.2. Calculation of Polar Vortex Area
2.4. Observation Data for Evaluation
3. Experimental Design
4. Results
4.1. Error Evaluation of the Historical Simulations at Radiosonde Stations
4.2. Spatial Distributions of the Lower Atmospheric Duct Characteristics
4.3. Temporal Variations of the Lower Atmospheric Duct Characteristics
5. Conclusions and Discussion
- (1)
- The newly developed duct diagnostic model demonstrated excellent performance. Compared with sounding data from Ostrov Dikson, Barrow, and Danmarkshavn, the mean errors of the simulated modified atmospheric refractivity ranged from −1 M to 3 M, with RMSEs between 0 and 5 M. The overall simulation error level was slightly lower than that of the ERA5 reanalysis data, and the simulation errors decreased gradually with increasing height. The simulation results also showed a high correlation with the observations, with an average correlation coefficient greater than 0.81, which accurately reflected the temporal variability of the modified refractivity.
- (2)
- The average occurrence rate of ducts in the Arctic region was 0.25%, much lower than in lower-latitude regions. Among the various types of lower atmospheric ducts, only simple surface ducts and elevated ducts were commonly observed in the Arctic. Surface-based and composite ducts were rarely detected during the simulation period. The occurrence rate of surface ducts (including both simple surface ducts and surface-based ducts) was 0.23%, much higher than the 0.016% for elevated ducts. High occurrence areas were mainly found in Greenland Island and continental regions of the Arctic. The occurrence rate of surface ducts on land was notably higher than that over the ocean. Elevated ducts occurred more frequently over ocean areas, with higher occurrence rates in the Norwegian Sea and the waters near Greenland. Most ducts in the region were detected south of 75° N, and as latitude increased, the occurrence rates of surface ducts gradually decreased.
- (3)
- The duct height, thickness, and strength varied consistently. In areas with higher duct height, the thickness and strength were typically higher as well. However, the spatial distribution of surface duct height, thickness, and strength did not align with the distribution of occurrence rates. The average height, thickness, and strength of surface ducts were higher in the North Atlantic and Asian continent. In contrast to surface ducts, the height, thickness, and strength of elevated ducts were more closely related to their occurrence rates. In the North Atlantic, the characteristic parameters of elevated ducts were significantly stronger compared with those of other regions.
- (4)
- The seasonal variation of atmospheric ducts in the Arctic was highly pronounced. The occurrence rate of ducts was highest in winter, followed by summer, with the lowest rates in autumn. Most of the ducts were surface ducts, while elevated ducts mainly occurred in summer and winter. In different regions, the seasonal variation of ducts exhibited distinct characteristics. The occurrence rate of ducts in Greenland, the Norwegian Sea, and the Kara Sea was higher than the Arctic average. In Greenland and the Kara Sea, ducts occurred most frequently in winter and less often in summer. In contrast, in the Norwegian Sea, most ducts appeared in summer, with the highest rate of elevated ducts in the entire Arctic region. The interannual variability in the Norwegian Sea was also the most pronounced, resulting in a significant difference between the maximum and average duct occurrence rates. Regarding the correlation between surface meteorological factors and duct formation, temperature and humidity were closely related to duct occurrence. Surface ducts, in most areas, showed a clear correlation with temperature and humidity changes, while elevated ducts had a weaker correlation.
- (5)
- Seasonal differences in the duct strength were more pronounced than those in duct height and thickness. In the Arctic, surface ducts had lower values for both duct height and thickness compared with elevated ducts, but the strength of surface ducts was slightly greater than that of elevated ducts. Although ducts did not occur most frequently in summer, their characteristic parameters typically reached their maximum during this season. Compared with Greenland, the Norwegian Sea and the Kara Sea region showed more pronounced seasonal differences in duct occurrence, which aligned with the seasonal changes in temperature and precipitation in these areas.
- (6)
- In terms of interannual variability, the average duct occurrence rate in the Arctic region and Greenland showed a slight decreasing trend. However, the duct occurrence rate in the Norwegian Sea and the Kara Sea, influenced by the North Atlantic warm current, exhibited an increasing trend each year. Regarding the interannual variability of duct characteristic parameters, no clear trends of annual increase or decrease were observed.
- (7)
- In the Arctic region, no significant correlation was found between the polar vortex indices and the occurrence rate of atmospheric ducts. However, a clear negative correlation existed between the polar vortex indices and the duct characteristic parameters. Furthermore, the area of the polar vortex had a greater impact on the duct characteristics than the intensity of the polar vortex. The correlation between the polar vortex and surface duct parameters was stronger, while its influence on higher-altitude elevated ducts was comparatively weaker. Regionally, the Greenland area was notably influenced by polar vortex activity, whereas the Norwegian Sea and Kara Sea regions experienced less influence.
- (1)
- Regarding model development, using the same parameterization scheme across the vast Arctic region in a mesoscale weather model likely contributed to varying error levels in different areas. Previous studies with climate models have employed different parameterization schemes for different regions. Future simulations should follow a similar approach to enhance the local accuracy of PWRF. Additionally, the PWRF model did not account for dynamic feedback processes from the ocean surface, which limited its ability to capture the ocean’s influence when studying the relationship between atmospheric ducts and climate change. To address this, future simulations should incorporate a coupled atmosphere-ocean model, which would yield more objective and comprehensive results.
- (2)
- Regarding experimental design, this study conducted simulations over a five-year period, which was insufficient for long-term climate studies. As a result, the findings may not fully capture interannual variability. Future studies should extend the simulation period to obtain more representative climate characteristics. During the simulation period of this study, the sample size for different duct types was limited. Consequently, we only analyzed the overall characteristics of surface and elevated ducts. In future research, longer-term data should be used to conduct a more detailed evaluation of the characteristics of various duct types.
- (3)
- In evaluating the simulation results, this study selected three radiosonde stations in different locations for model validation. The study focused mainly on the modified atmospheric refractivity index. In addition, the RMSEs for air temperature and humidity were also assessed. The RMSE for temperature at the Ostrov Dikson station was 1.96 K, while at the Barrow and Danmarkshavn stations, it was 1.12 K and 2.15 K, respectively. The RMSE for relative humidity at Ostrov Dikson was 5.59%, while at Barrow and Danmarkshavn, it was 5.39% and 5.36%, respectively. The simulated temperature and humidity errors remained relatively low, which indicated that the PWRF model performed well in simulating polar weather. However, due to the limited number of validation stations, some randomness still influenced the evaluation results. Additionally, the sounding observations provided data only at two time points each day. In the future, more stations and a denser observation dataset will be necessary for a more thorough evaluation of the model’s performance.
- (4)
- In the analysis, owing to space limitations constraints, this study provided only a basic overview of the temporal and spatial characteristics of lower atmospheric ducts. Future efforts will focus more on exploring the relationship between duct characteristics and changes in sea ice and ocean surfaces. Additionally, while few studies have used dynamical downscaling to simulate atmospheric ducts in polar regions, some studies have directly diagnosed reanalysis data to obtain duct information. However, these studies face challenges due to the limited number of vertical levels in reanalysis data, which makes it difficult to capture atmospheric duct information by directly diagnosing the vertical variation of atmospheric refractivity. To address this, some researchers have processed the reanalysis data further. For example, they have employed various methods such as spline interpolation to identify additional inflection points in the vertical distributions [50]. In this study, we used only linear interpolation during the diagnostic process, which resulted in very few new inflection points. As a result, some discrepancies were observed in the duct diagnostic results compared with previous studies. Specifically, the rates of duct occurrence in this study were lower than those reported by Qin et al. [22], who used ERA5 data from 1989 to 2018. To explore this difference, we selected ERA5 data from Ostrov Dikson, Barrow, and Danmarkshavn stations over five years for a direct duct diagnosis. However, this method was almost unable to detect any ducts. Since Qin et al. did not reveal the specifics of their diagnostic process, the differences between their results and ours are likely due to the duct diagnostic schemes, particularly in how the modified atmospheric refractivity data was processed. This study mainly used a numerical model to dynamically downscale the coarser vertical resolution of reanalysis data. In contrast, the method of directly diagnosing reanalysis data often involved applying other mathematical techniques to increase the vertical resolution before diagnosing the ducts. This difference in diagnostic methods resulted in variations in the final duct characteristics. Moving forward, we will continue to monitor developments in this area and further improve our algorithms and models.
Author Contributions
Funding
Institutional Review Board Statement
Informed Consent Statement
Data Availability Statement
Conflicts of Interest
References
- Hao, X.; Li, Q.; Guo, L.; Lin, L.; Ding, Z.; Zhao, Z.; Yi, W. Digital Maps of Atmospheric Refractivity and Atmospheric Ducts Based on a Meteorological Observation Datasets. IEEE Trans. Antennas Propag. 2022, 70, 2873–2883. [Google Scholar] [CrossRef]
- Yang, C.; Wang, J. The Investigation of Cooperation Diversity for Communication Exploiting Evaporation Ducts in the South China Sea. IEEE Trans. Antennas Propag. 2022, 70, 8337–8347. [Google Scholar] [CrossRef]
- Wang, S.; Yang, K.; Shi, Y.; Zhang, H.; Yang, F.; Hu, D.; Dong, G.; Shu, Y. Long-Term over-the-Horizon Microwave Channel Measurements and Statistical Analysis in Evaporation Ducts over the Yellow Sea. Front. Mar. Sci. 2023, 10, 1077470. [Google Scholar] [CrossRef]
- Zhou, T.; Sun, T.; Hu, H.; Xu, H.; Yang, Y.; Harjula, I.; Koucheryavy, Y. Analysis and Prediction of 100 Km–Scale Atmospheric Duct Interference in TD–LTE Networks. J. Commun. Inf. Netw. 2017, 2, 66–80. [Google Scholar] [CrossRef][Green Version]
- Yao, Z.; Zhao, B.; Li, W.; Zhu, Y.; Du, J.; Dai, F.S. Analysis on characteristics of atmospheric duct and its effects on the propagation of electromagnetic wave. J. Meteorol. Res. 2001, 15, 233–248. [Google Scholar]
- Liu, F.; Pan, J.; Zhou, X.; Li, G.Y. Atmospheric Ducting Effect in Wireless Communications: Challenges and Opportunities. J. Commun. Inf. Netw. 2021, 6, 101–109. [Google Scholar] [CrossRef]
- Huang, L.; Liu, C.; Wang, H.; Zhu, Q.; Zhang, L.; Han, J.; Zhang, Y.; Wang, Q. Experimental analysis of atmospheric ducts and navigation radar over-the-horizon detection. Remote Sens. 2022, 14, 2588. [Google Scholar] [CrossRef]
- Yang, N.; Su, D.; Wang, T. Atmospheric Ducts and Their Electromagnetic Propagation Characteristics in the Northwestern South China Sea. Remote Sens. 2023, 15, 3317. [Google Scholar] [CrossRef]
- Ma, J.; Wang, J.; Yang, C. Long-Range Microwave Links Guided by Evaporation Ducts. IEEE Commun. Mag. 2022, 60, 68–72. [Google Scholar] [CrossRef]
- Shi, Y.; Wang, S.; Yang, F.; Yang, K. Statistical analysis of hybrid atmospheric ducts over the Northern South China sea and their influence on over–the–horizon electromagnetic wave propagation. J. Mar. Sci. Eng. 2023, 11, 669. [Google Scholar] [CrossRef]
- Norin, L.; Wellander, N.; Devasthale, A. Anomalous propagation and the sinking of the Russian warship Moskva. Bull. Am. Meteorol. Soc. 2023, 104, 2286–2304. [Google Scholar] [CrossRef]
- Sirkova, I. Brief review on PE method application to propagation channel modeling in sea environment. Open Eng. 2012, 2, 19–38. [Google Scholar] [CrossRef]
- Turton, J.D.; Bennetts, D.A.; Farmer, S.G. An introduction to radio ducting. Meteorol. Mag. 1988, 117, 245–254. [Google Scholar]
- Bean, B.R.; Dutton, E.J. Radio Meteorology; Government Printing Office: Washington, DC, USA, 1966.
- Sirkova, I. Duct Occurrence and Characteristics for Bulgarian Black Sea Shore Derived from ECMWF Data. J. Atmos. Sol.–Terr. Phys. 2015, 135, 107–117. [Google Scholar] [CrossRef]
- Zhu, M.; Atkinson, B.W. Simulated climatology of atmospheric ducts over the Persian Gulf. Bound. Layer Meteorol. 2005, 115, 433–452. [Google Scholar] [CrossRef]
- Atkinson, B.W.; Zhu, M. Coastal effects on radar propagation in atmospheric ducting conditions. Meteorol. Appl. 2006, 13, 53–62. [Google Scholar] [CrossRef]
- Burk, S.D.; Thompson, W.T. Mesoscale modeling of summertime refractive conditions in the Southern California Bight. J. Appl. Meteorol. 1997, 36, 22–31. [Google Scholar] [CrossRef]
- Haack, T.; Burk, S.D. Summertime marine refractivity conditions along coastal California. J. Appl. Meteorol. Climatol. 2001, 40, 673–687. [Google Scholar] [CrossRef]
- Overland, J.; Dunlea, E.; Box, J.E.; Corell, R.; Forsius, M.; Kattsov, V.; Olsen, M.S.; Pawlak, J.; Reiersen, L.O.; Wang, M. The urgency of Arctic change. Polar Sci. 2019, 21, 6–13. [Google Scholar] [CrossRef]
- Kwok, R. Arctic Sea ice thickness, volume, and multiyear ice coverage: Losses and coupled variability (1958–2018). Environ. Res. Lett. 2018, 13, 105005. [Google Scholar] [CrossRef]
- Qin, T.; Su, B.; Chen, L.; Yang, J.; Sun, H.; Ma, J.; Yu, W. Arctic Atmospheric Ducting Characteristics and Their Connections with Arctic Oscillation and Sea Ice. Atmosphere 2022, 13, 2119. [Google Scholar] [CrossRef]
- Zhu, J.; Zou, H.; Kong, L.; Zhou, L.; Li, P.; Cheng, W.; Bian, S. Surface atmospheric duct over Svalbard, Arctic, related to atmospheric and ocean conditions in winter. Arct. Antarct. Alp. Res. 2022, 54, 264–273. [Google Scholar] [CrossRef]
- Liu, Q.; Zhao, X.; Zou, J.; Hu, T.; Qiu, Z.; Wang, B.; Li, Z.; Cui, C.; Cao, R. Investigating the spatio–temporal characteristics of lower atmospheric ducts across the China seas by performing a long–term simulation using the WRF model. Front. Mar. Sci. 2024, 11, 1332805. [Google Scholar] [CrossRef]
- Liu, Q.; Zhao, X.; Zou, J.; Li, Y.; Qiu, Z.; Hu, T.; Wang, B.; Li, Z. Development of a Numerical Prediction Model for Marine Lower Atmospheric Ducts and Its Evaluation across the South China Sea. J. Mar. Sci. Eng. 2024, 12, 141. [Google Scholar] [CrossRef]
- Hines, K.M.; Bromwich, D.H.; Bai, L.S.; Barlage, M.; Slater, A.G. Development and testing of Polar WRF. Part III: Arctic land. J. Clim. 2011, 24, 26–48. [Google Scholar] [CrossRef]
- Deb, P.; Orr, A.; Hosking, J.S.; Phillips, T.; Turner, J.; Bannister, D.; Pope, J.O.; Colwell, S. An assessment of the Polar Weather Research and Forecasting (WRF) model representation of near-surface meteorological variables over West Antarctica. J. Geophys. Res. 2016, 121, 1532–1548. [Google Scholar] [CrossRef]
- Wilson, A.B.; Bromwich, D.H.; Hines, K.M. Evaluation of Polar WRF forecasts on the Arctic System Reanalysis domain: Surface and upper air analysis. J. Geophys. Res. 2011, 116, D11112. [Google Scholar] [CrossRef]
- Wilson, A.B.; Bromwich, D.H.; Hines, K.M. Evaluation of Polar WRF forecasts on the Arctic System Reanalysis domain: 2. Atmospheric Hydrologic Cycle. J. Geophys. Res. 2012, 117, D04107. [Google Scholar] [CrossRef]
- Hines, K.M.; Bromwich, D.H. Development and testing of Polar Weather Research and Forecasting (WRF) model. Part I: Greenland ice sheet meteorology. Mon. Weather Rev. 2008, 136, 1971–1989. [Google Scholar] [CrossRef]
- Bromwich, D.H.; Hines, K.M.; Bai, L.S. Development and testing of polar weather research and forecasting model: 2. Arctic Ocean. J. Geophys. Res. 2009, 114, D08112. [Google Scholar] [CrossRef]
- Xu, L.; Yardim, C.; Mukherjee, S.; Burkholder, R.J.; Wang, Q. Frequency Diversity in Electromagnetic Remote Sensing of Lower Atmospheric Refractivity. IEEE Trans. Antennas Propag. 2022, 70, 547–555. [Google Scholar] [CrossRef]
- Cheng, Y.; Zhou, S.; Wang, D.; Lu, Y.; Huang, K.; Yao, J.; You, X. Observed characteristics of atmospheric ducts over the South China Sea in autumn. Chin. J. Oceanol. Limnol. 2016, 34, 619–628. [Google Scholar] [CrossRef]
- Hitney, H.; Vieth, R. Statistical assessment of evaporation duct propagation. IEEE Trans. Antennas Propag. 1990, 38, 794–799. [Google Scholar] [CrossRef]
- Burnett, A.W. Size variations and long-wave circulation within the January Northern Hemisphere circumpolar vortex: 1946–1989. J. Clim. 1993, 6, 1914–1920. [Google Scholar] [CrossRef]
- Davis, R.; Benkovic, S. Climatological variations in the Northern Hemisphere circumpolar vortex in January. Theor. Appl. Climatol. 1992, 46, 63–73. [Google Scholar] [CrossRef]
- Markham, C.G. A quick and direct method for estimating mean monthly global temperatures from 500mb data. Prof. Geogr. 1985, 37, 72–74. [Google Scholar] [CrossRef]
- Kolstad, E.W.; Breiteig, T.; Scaife, A.A. The association between stratospheric weak polar vortex events and cold air outbreaks in the Northern Hemisphere. Q. J. R. Meteorol. Soc. 2010, 136, 886–893. [Google Scholar] [CrossRef]
- Peterlin, A.; Scheeringa, K.L. Digital circumpolar vortex area index calculations for the northern and southern hemispheres. Natl. Weather Dig. 2004, 128, 43–46. [Google Scholar]
- Hersbach, H.; Bell, B.; Berrisford, P.; Hirahara, S. The ERA5 Global Reanalysis. Q. J. R. Meteorol. Soc. 2020, 146, 1999–2049. [Google Scholar] [CrossRef]
- Hong, S.Y.; Lim, J.O. The WRF single–moment 6–class microphysics scheme (WSM6). Asia–Pac. J. Atmos. Sci. 2006, 42, 129–151. [Google Scholar]
- Beljaars, A.C. The parametrization of surface fluxes in large-scale models under free convection. Q. J. R. Meteorol. Soc. 1995, 121, 255–270. [Google Scholar]
- Bae, S.Y.; Hong, S.Y.; Tao, W.K. Development of a single–moment cloud microphysics scheme with prognostic hail for the Weather Research and Forecasting (WRF) model. Asia–Pac. J. Atmos. Sci. 2019, 55, 233–245. [Google Scholar] [CrossRef]
- Mlawer, E.J.; Taubman, S.J.; Brown, P.D.; Iacono, M.J.; Clough, S.A. Radiative transfer for inhomogeneous atmospheres: RRTM, a validated correlated-k model for the longwave. J. Geophys. Res. 1997, 102, 16663–16682. [Google Scholar] [CrossRef]
- Dudhia, J. Numerical study of convection observed during the winter monsoon experiment using a mesoscale two–dimensional model. J. Atmos. Sci. 1989, 46, 3077–3107. [Google Scholar] [CrossRef]
- Grell, G.A.; Freitas, S.R. A scale and aerosol aware stochastic convective parameterization for weather and air quality modeling. Atmos. Chem. Phys. 2014, 14, 5233–5250. [Google Scholar] [CrossRef]
- Stauffer, D.R.; Seaman, N.L. Use of four-dimensional data assimilation in a limited-area mesoscale model. Part I: Experiments with synoptic-scale data. Mon. Weather Rev. 1990, 118, 1250–1277. [Google Scholar] [CrossRef]
- Lo, J.C.F.; Yang, Z.L.; Pielke Sr, R.A. Assessment of three dynamical climate downscaling methods using the Weather Research and Forecasting (WRF) model. J. Geophys. Res. 2008, 113, D09112. [Google Scholar] [CrossRef]
- Hao, X.; Li, Q.; Guo, L. Spatial and temporal characteristics of the atmosphere ducts over the North Pole. Chin. J. Polar Res. 2018, 30, 349–359. [Google Scholar]
- Zhou, L.; Zheng, G.; Li, X.; Yang, J.; Ren, L.; Chen, P.; Zhang, H.; Lou, X. An improved local gradient method for sea surface wind direction retrieval from SAR imagery. Remote Sens. 2017, 9, 671. [Google Scholar] [CrossRef]









| Duct Occurrence Rate | CC with T2m | CC with RH2m | CC with SST | CC with SLP | ||||
|---|---|---|---|---|---|---|---|---|
| Surface Duct | Elevated Duct | Surface Duct | Elevated Duct | Surface Duct | Elevated Duct | Surface Duct | Elevated Duct | |
| Arctic | 0.58 | 0.27 | 0.21 | −0.02 | −0.18 | 0.02 | 0.31 | −0.10 |
| Greenland Island | −0.75 | 0.38 | −0.57 | 0.34 | −0.41 | 0.17 | −0.67 | 0.06 |
| Norwegian sea | 0.31 | 0.41 | 0.36 | 0.45 | 0.15 | 0.30 | 0.49 | 0.50 |
| Kara sea | −0.63 | −0.37 | −0.70 | −0.42 | −0.37 | −0.22 | −0.08 | 0.17 |
| CC with PVA | CC with PVI | CC with PVA | CC with PVI | |||||||||
|---|---|---|---|---|---|---|---|---|---|---|---|---|
| Surface Duct Height | Surface Duct Thickness | Surface Duct Strength | Surface Duct Height | Surface Duct Thickness | Surface Duct Strength | Elevated Duct Height | Elevated Duct Thickness | Elevated Duct Strength | Elevated Duct Height | Elevated Duct Thickness | Elevated Duct Strength | |
| Arctic | −0.26 | −0.43 | −0.34 | 0.15 | 0.04 | 0.01 | 0.26 | 0.30 | 0.21 | 0.15 | 0.15 | 0.02 |
| Greenland Island | −0.42 | −0.42 | 0.01 | 0.04 | 0.04 | 0.04 | −0.13 | −0.13 | −0.13 | −0.10 | −0.10 | −0.10 |
| Norwegian Sea | −0.21 | −0.21 | −0.21 | 0.05 | 0.05 | 0.05 | −0.27 | −0.27 | −0.26 | 0.12 | 0.14 | 0.15 |
| Kara Sea | 0.01 | 0.01 | 0.02 | −0.10 | −0.10 | −0.10 | −0.05 | −0.05 | −0.04 | −0.22 | −0.22 | −0.23 |
Disclaimer/Publisher’s Note: The statements, opinions and data contained in all publications are solely those of the individual author(s) and contributor(s) and not of MDPI and/or the editor(s). MDPI and/or the editor(s) disclaim responsibility for any injury to people or property resulting from any ideas, methods, instructions or products referred to in the content. |
© 2024 by the authors. Licensee MDPI, Basel, Switzerland. This article is an open access article distributed under the terms and conditions of the Creative Commons Attribution (CC BY) license (https://creativecommons.org/licenses/by/4.0/).
Share and Cite
Wang, J.; Zhao, X.; Zou, J.; Yang, P.; Wang, B.; Yang, S.; Qiu, Z.; Li, Z.; Hu, T.; Song, M. Investigating the Temporal and Spatial Characteristics of Lower Atmospheric Ducts in the Arctic via Long-Term Numerical Simulations. Atmosphere 2025, 16, 11. https://doi.org/10.3390/atmos16010011
Wang J, Zhao X, Zou J, Yang P, Wang B, Yang S, Qiu Z, Li Z, Hu T, Song M. Investigating the Temporal and Spatial Characteristics of Lower Atmospheric Ducts in the Arctic via Long-Term Numerical Simulations. Atmosphere. 2025; 16(1):11. https://doi.org/10.3390/atmos16010011
Chicago/Turabian StyleWang, Jinyue, Xiaofeng Zhao, Jing Zou, Pinglv Yang, Bo Wang, Shuai Yang, Zhijin Qiu, Zhiqian Li, Tong Hu, and Miaomiao Song. 2025. "Investigating the Temporal and Spatial Characteristics of Lower Atmospheric Ducts in the Arctic via Long-Term Numerical Simulations" Atmosphere 16, no. 1: 11. https://doi.org/10.3390/atmos16010011
APA StyleWang, J., Zhao, X., Zou, J., Yang, P., Wang, B., Yang, S., Qiu, Z., Li, Z., Hu, T., & Song, M. (2025). Investigating the Temporal and Spatial Characteristics of Lower Atmospheric Ducts in the Arctic via Long-Term Numerical Simulations. Atmosphere, 16(1), 11. https://doi.org/10.3390/atmos16010011

