Curcumin Protects Against PM2.5−Induced Pulmonary Inflammatory and Oxidative Stress Responses by Blocking VEGFA and Renin−Angiotensin System (RAS) Components Expression
Abstract
1. Introduction
2. Materials and Methods
2.1. Reagents
2.2. Animal Exposure to PM2.5 and Curcumin Treatment
2.3. Cell Exposure to PM2.5 and Curcumin Treatment
2.4. Evaluation of the Proliferation and Cytotoxic Effects of Curcumin on Human Bronchial Epithelial Cells (Beas−2B) and Umbilical Vein Endothelial Cells (HUVECs)
2.5. Statistical Analysis
3. Results
3.1. Curcumin Pretreatment Inhibited PM2.5−Induced VEGFA Expression by Suppressing HIF1 Transactivities in Beas−2B Cells
3.1.1. Curcumin Pretreatment Inhibited the Synthesis and Secretion of VEGFA in Beas−2B Cells Exposed to PM2.5
3.1.2. Curcumin Inhibited PM2.5−Induced VEGFA Expression by Suppressing HIF1 Transactivities in Beas−2B Cells
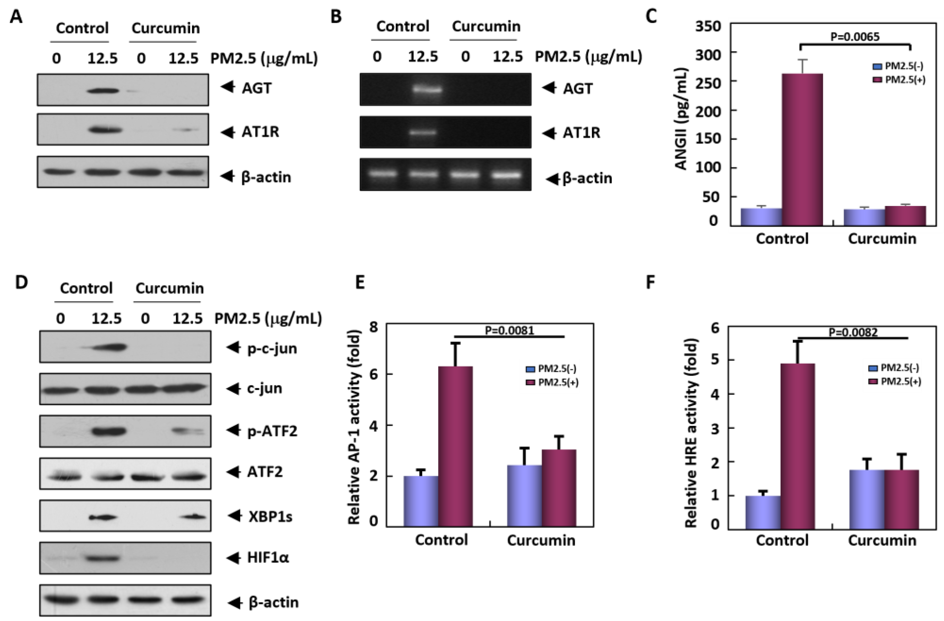
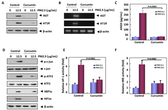
3.2. Curcumin Inhibited PM2.5−Induced ANGII/ATIR Axis Components Expression by Suppressing AP−1 and HIF1 Transactivities in HUVECs
3.2.1. Curcumin Pretreatment Inhibited PM2.5−Induced ANGII/AT1R Axis Activation in HUVECs
3.2.2. Curcumin Inhibited PM2.5−Induced ANGII/AT1R Axis Components Expression by Suppressing AP−1 and HIF1 Transactivities in HUVECs
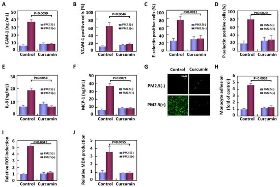
3.3. Curcumin Inhibited PM2.5−Induced Increase in Chemokines, Cell Adhesion Molecules, and Oxidative Stress Mediators in HUVECs
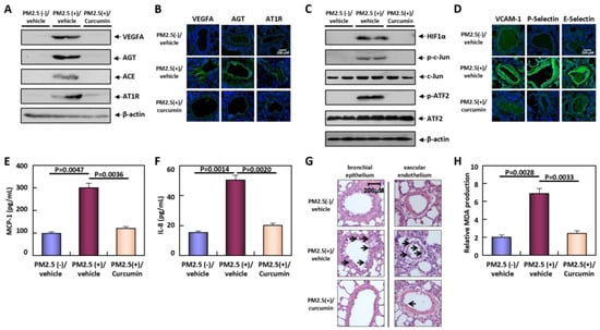
3.4. Curcumin Alleviated PM2.5−Induced Inflammatory and Oxidative Stress Responses in the Rat Lung
4. Discussion
Author Contributions
Funding
Institutional Review Board Statement
Informed Consent Statement
Data Availability Statement
Acknowledgments
Conflicts of Interest
References
- World Heath Organization. WHO Global Air Quality Guidelines: Particulate Matter (PM2.5 and PM10), Ozone, Nitrogen Dioxide, Sulfur Dioxide and Carbon Monoxide; World Health Organization: Geneva, Switzerland, 2021. [Google Scholar]
- Pinkerton, K.E.; Green, F.H.; Saiki, C.; Vallyathan, V.; Plopper, C.G.; Gopal, V.; Hung, D.; Bahne, E.B.; Lin, S.S.; Ménache, M.G.; et al. Distribution of particulate matter and tissue remodeling in the human lung. Environ. Health Perspect 2000, 108, 1063–1069. [Google Scholar] [CrossRef] [PubMed]
- Yang, L.; Li, C.; Tang, X. The Impact of PM2.5 on the Host Defense of Respiratory System. Front. Cell Dev. Biol. 2020, 8, 91. [Google Scholar] [CrossRef] [PubMed]
- Liu, K.; Hua, S.; Song, L. PM2.5 Exposure and Asthma Development: The Key Role of Oxidative Stress. Oxid. Med. Cell. Longev. 2022, 2022, 3618806. [Google Scholar] [CrossRef] [PubMed]
- Xing, Y.F.; Xu, Y.H.; Shi, M.H.; Lian, Y.X. The impact of PM2.5 on the human respiratory system. J. Thorac. Dis. 2016, 8, E69–E74. [Google Scholar] [CrossRef]
- Kunnumakkara, A.B.; Bordoloi, D.; Padmavathi, G.; Monisha, J.; Roy, N.K.; Prasad, S.; Aggarwal, B.B. Curcumin, the golden nutraceutical: Multitargeting for multiple chronic diseases. Br. J. Pharmacol. 2017, 174, 1325–1348. [Google Scholar] [CrossRef]
- Pun, V.C.; Kazemiparkouhi, F.; Manjourides, J.; Suh, H.H. Long−Term PM2.5 Exposure and Respiratory, Cancer, and Cardiovascular Mortality in Older US Adults. Am. J. Epidemiol. 2017, 186, 961–969. [Google Scholar] [CrossRef]
- Fiordelisi, A.; Piscitelli, P.; Trimarco, B.; Coscioni, E.; Iaccarino, G.; Sorriento, D. The mechanisms of air pollution and particulate matter in cardiovascular diseases. Heart Fail. Rev. 2017, 22, 337–347. [Google Scholar] [CrossRef]
- Liang, P.; Xing, X.; Wu, J.; Song, J.; Liu, Q. PM2.5 promotes apoptosis of human epidermal melanocytes through promoting oxidative damage and autophagy. Gen. Physiol. Biophys. 2020, 39, 569–577. [Google Scholar] [CrossRef]
- Zhang, S.; Routledge, M.N. The contribution of PM2.5 to cardiovascular disease in China. Environ. Sci. Pollut. Res. Int. 2020, 27, 37502–37513. [Google Scholar] [CrossRef]
- Hayes, R.B.; Lim, C.; Zhang, Y.; Cromar, K.; Shao, Y.; Reynolds, H.R.; Silverman, D.T.; Jones, R.R.; Park, Y.; Jerrett, M.; et al. PM2.5 air pollution and cause−specific cardiovascular disease mortality. Int. J. Epidemiol. 2020, 49, 25–35. [Google Scholar] [CrossRef]
- Xu, H.; Xu, X.; Wang, H.; Qimuge, A.; Liu, S.; Chen, Y.; Zhang, C.; Hu, M.; Song, L. LKB1/p53/TIGAR/autophagy−dependent VEGF expression contributes to PM2.5—induced pulmonary inflammatory responses. Sci. Rep. 2019, 9, 16600. [Google Scholar] [CrossRef] [PubMed]
- Xu, X.; Qimuge, A.; Wang, H.; Xing, C.; Gu, Y.; Liu, S.; Xu, H.; Hu, M.; Song, L. IRE1α/XBP1s branch of UPR links HIF1α activation to mediate ANGII−dependent endothelial dysfunction under particulate matter PM2.5 exposure. Sci. Rep. 2017, 7, 13507. [Google Scholar] [CrossRef] [PubMed]
- Xu, X.; Wang, H.; Liu, S.; Xing, C.; Liu, Y.; Aodengqimuge; Zhou, W.; Yuan, X.; Ma, Y.; Hu, M.; et al. TP53—dependent autophagy links the ATR−CHEK1 axis activation to proinflammatory VEGFA production in human bronchial epithelial cells exposed to fine particulate matter (PM2.5). Autophagy 2016, 12, 1832–1848. [Google Scholar] [CrossRef] [PubMed]
- Xu, X.; Xu, H.; Qimuge, A.; Liu, S.; Wang, H.; Hu, M.; Song, L. MAPK/AP-1 pathway activation mediates AT1R upregulation and vascular endothelial cells dysfunction under PM2.5 exposure. Ecotoxicol. Environ. Saf. 2019, 170, 188–194. [Google Scholar] [CrossRef]
- Tota, M.; Łacwik, J.; Laska, J.; Sędek, Ł.; Gomułka, K. The Role of Eosinophil—Derived Neurotoxin and Vascular Endothelial Growth Factor in the Pathogenesis of Eosinophilic Asthma. Cells 2023, 12, 1326. [Google Scholar] [CrossRef]
- Forrester, S.J.; Booz, G.W.; Sigmund, C.D.; Coffman, T.M.; Kawai, T.; Rizzo, V.; Scalia, R.; Eguchi, S. Angiotensin II Signal Transduction: An Update on Mechanisms of Physiology and Pathophysiology. Physiol. Rev. 2018, 98, 1627–1738. [Google Scholar] [CrossRef]
- Kawai, T.; Forrester, S.J.; O’Brien, S.; Baggett, A.; Rizzo, V.; Eguchi, S. AT1 receptor signaling pathways in the cardiovascular system. Pharmacol. Res. 2017, 125, 4–13. [Google Scholar] [CrossRef]
- Consoli, V.; Sorrenti, V.; Grosso, S.; Vanella, L. Heme Oxygenase−1 Signaling and Redox Homeostasis in Physiopathological Conditions. Biomolecules 2021, 11, 589. [Google Scholar] [CrossRef]
- Xu, H.; Wen, Q.; Xu, X.; Liu, Z.; Liu, S.; Wang, H.; Zhang, C.; Wan, D.; Liu, K.; Du, L.; et al. Induction of heme oxygenase−1 antagonizes PM2.5—induced pulmonary VEGFA expression through regulating HIF−1α. J. Biochem. Mol. Toxicol. 2023, 37, e23494. [Google Scholar] [CrossRef]
- Xu, H.; Wen, Q.; Xu, X.; Yu, D.; Liu, Z.; Zhang, C.; Zhang, X.; Ma, J.; Zhao, H.; Song, L. Heme oxygenase−1 protects against PM2.5 induced endothelial dysfunction through inhibition of HIF1α. Environ. Toxicol. Pharmacol. 2023, 97, 104024. [Google Scholar] [CrossRef]
- Aggarwal, B.B.; Deb, L.; Prasad, S. Curcumin differs from tetrahydrocurcumin for molecular targets, signaling pathways and cellular responses. Molecules 2014, 20, 185–205. [Google Scholar] [CrossRef] [PubMed]
- Ak, T.; Gülçin, I. Antioxidant and radical scavenging properties of curcumin. Chem. Biol. Interact. 2008, 174, 27–37. [Google Scholar] [CrossRef] [PubMed]
- Panahi, Y.; Ghanei, M.; Bashiri, S.; Hajihashemi, A.; Sahebkar, A. Short-term Curcuminoid Supplementation for Chronic Pulmonary Complications due to Sulfur Mustard Intoxication: Positive Results of a Randomized Double-blind Placebo-controlled Trial. Drug Res. 2015, 65, 567–573. [Google Scholar] [CrossRef] [PubMed]
- Zhang, H.A.; Kitts, D.D. Turmeric and its bioactive constituents trigger cell signaling mechanisms that protect against diabetes and cardiovascular diseases. Mol. Cell. Biochem. 2021, 476, 3785–3814. [Google Scholar] [CrossRef]
- Li, Q.; Sun, J.; Mohammadtursun, N.; Wu, J.; Dong, J.; Li, L. Curcumin inhibits cigarette smoke-induced inflammation via modulating the PPARγ−NF−κB signaling pathway. Food Funct. 2019, 10, 7983–7994. [Google Scholar] [CrossRef]
- Zhang, M.; Xie, Y.; Yan, R.; Shan, H.; Tang, J.; Cai, Y.; Yin, J.; Chen, M.; Zhang, J.; Yang, X.; et al. Curcumin ameliorates alveolar epithelial injury in a rat model of chronic obstructive pulmonary disease. Life Sci. 2016, 164, 1–8. [Google Scholar] [CrossRef]
- Cheng, M.H.; Kuo, H.F.; Chang, C.Y.; Chang, J.C.; Liu, I.F.; Hsieh, C.C.; Hsu, C.H.; Li, C.Y.; Wang, S.C.; Chen, Y.H.; et al. Curcumin regulates pulmonary extracellular matrix remodeling and mitochondrial function to attenuate pulmonary fibrosis by regulating the miR−29a−3p/DNMT3A axis. Biomed. Pharmacother. 2024, 174, 116572. [Google Scholar] [CrossRef]
- Coban, D.; Milenkovic, D.; Chanet, A.; Khallou−Laschet, J.; Sabbe, L.; Palagani, A.; Vanden Berghe, W.; Mazur, A.; Morand, C. Dietary curcumin inhibits atherosclerosis by affecting the expression of genes involved in leukocyte adhesion and transendothelial migration. Mol. Nutr. Food Res. 2012, 56, 1270–1281. [Google Scholar] [CrossRef]
- Hong, D.; Zeng, X.; Xu, W.; Ma, J.; Tong, Y.; Chen, Y. Altered profiles of gene expression in curcumin-treated rats with experimentally induced myocardial infarction. Pharmacol. Res. 2010, 61, 142–148. [Google Scholar] [CrossRef]
- Lv, F.H.; Yin, H.L.; He, Y.Q.; Wu, H.M.; Kong, J.; Chai, X.Y.; Zhang, S.R. Effects of curcumin on the apoptosis of cardiomyocytes and the expression of NF−κB, PPAR−γ and Bcl−2 in rats with myocardial infarction injury. Exp. Ther. Med. 2016, 12, 3877–3884. [Google Scholar] [CrossRef]
- Sunagawa, Y.; Funamoto, M.; Sono, S.; Shimizu, K.; Shimizu, S.; Genpei, M.; Miyazaki, Y.; Katanasaka, Y.; Morimoto, E.; Ueno, M.; et al. Curcumin and its demethoxy derivatives possess p300 HAT inhibitory activity and suppress hypertrophic responses in cardiomyocytes. J. Pharmacol. Sci. 2018, 136, 212–217. [Google Scholar] [CrossRef] [PubMed]
- Zingg, J.M.; Hasan, S.T.; Cowan, D.; Ricciarelli, R.; Azzi, A.; Meydani, M. Regulatory effects of curcumin on lipid accumulation in monocytes/macrophages. J. Cell. Biochem. 2012, 113, 833–840. [Google Scholar] [CrossRef] [PubMed]
- Shi, J.; Deng, H.; Zhang, M. Curcumin pretreatment protects against PM2.5-induced oxidized low-density lipoprotein-mediated oxidative stress and inflammation in human microvascular endothelial cells. Mol. Med. Rep. 2017, 16, 2588–2594. [Google Scholar] [CrossRef] [PubMed]
- Yang, S.; Huang, X.L.; Chen, J.; Mao, L.N.; Liu, X.; Yuan, W.S.; Wu, X.J.; Luo, G.W. Curcumin protects BEAS-2B cells from PM2.5-induced oxidative stress and inflammation by activating NRF2/antioxidant response element pathways. Int. J. Mol. Med. 2021, 47, 45. [Google Scholar] [CrossRef]
- Yue, W.; Liu, Y.; Li, X.; Lv, L.; Huang, J.; Liu, J. Curcumin ameliorates dextran sulfate sodium-induced colitis in mice via regulation of autophagy and intestinal immunity. Turk. J. Gastroenterol. 2019, 30, 290–298. [Google Scholar] [CrossRef]
- Kang, C.; Jung, E.; Hyeon, H.; Seon, S.; Lee, D. Acid-activatable polymeric curcumin nanoparticles as therapeutic agents for osteoarthritis. Nanomedicine 2020, 23, 102104. [Google Scholar] [CrossRef]
- Peng, Y.; Ao, M.; Dong, B.; Jiang, Y.; Yu, L.; Chen, Z.; Hu, C.; Xu, R. Anti-Inflammatory Effects of Curcumin in the Inflammatory Diseases: Status, Limitations and Countermeasures. Drug Des. Dev. Ther. 2021, 15, 4503–4525. [Google Scholar] [CrossRef]
- Phumsuay, R.; Muangnoi, C.; Dasuni Wasana, P.W.; Hasriadi; Vajragupta, O.; Rojsitthisak, P.; Towiwat, P. Molecular Insight into the Anti−Inflammatory Effects of the Curcumin Ester Prodrug Curcumin Diglutaric Acid In Vitro and In Vivo. Int. J. Mol. Sci. 2020, 21, 5700. [Google Scholar] [CrossRef]
- Bhatnagar, A. Cardiovascular Effects of Particulate Air Pollution. Annu. Rev. Med. 2022, 73, 393–406. [Google Scholar] [CrossRef]
- Cosselman, K.E.; Navas−Acien, A.; Kaufman, J.D. Environmental factors in cardiovascular disease. Nat. Rev. Cardiol. 2015, 12, 627–642. [Google Scholar] [CrossRef]
- Haberzettl, P.; Conklin, D.J.; Abplanalp, W.T.; Bhatnagar, A.; O’Toole, T.E. Inhalation of Fine Particulate Matter Impairs Endothelial Progenitor Cell Function Via Pulmonary Oxidative Stress. Arterioscler. Thromb. Vasc. Biol. 2018, 38, 131–142. [Google Scholar] [CrossRef] [PubMed]
- Du, X.; Jiang, S.; Bo, L.; Liu, J.; Zeng, X.; Xie, Y.; He, Q.; Ye, X.; Song, W.; Zhao, J. Combined effects of vitamin E and omega−3 fatty acids on protecting ambient PM2.5-induced cardiovascular injury in rats. Chemosphere 2017, 173, 14–21. [Google Scholar] [CrossRef] [PubMed]
- Gao, J.; Yuan, J.; Wang, Q.; Lei, T.; Shen, X.; Cui, B.; Zhang, F.; Ding, W.; Lu, Z. Metformin protects against PM2.5-induced lung injury and cardiac dysfunction independent of AMP-activated protein kinase α2. Redox. Biol. 2020, 28, 101345. [Google Scholar] [CrossRef] [PubMed]
- Guohua, F.; Tieyuan, Z.; Xinping, M.; Juan, X. Melatonin protects againstPM2.5-induced lung injury by inhibiting ferroptosis of lung epithelial cells in a Nrf2-dependent manner. Ecotoxicol. Environ. Saf. 2021, 223, 112588. [Google Scholar] [CrossRef]
- Ren, F.; Huang, Y.; Tao, Y.; Ji, C.; Aniagu, S.; Jiang, Y.; Chen, T. Resveratrol protects against PM2.5-induced heart defects in zebrafish embryos as an antioxidant rather than as an AHR antagonist. Toxicol. Appl. Pharmacol. 2020, 398, 115029. [Google Scholar] [CrossRef]
- Shan, H.; Li, X.; Ouyang, C.; Ke, H.; Yu, X.; Tan, J.; Chen, J.; Wang, C.; Zhang, L.; Tang, Y.; et al. Salidroside prevents PM2.5-induced BEAS−2B cell apoptosis via SIRT1−dependent regulation of ROS and mitochondrial function. Ecotoxicol. Environ. Saf. 2022, 231, 113170. [Google Scholar] [CrossRef]
- Wang, X.; Wang, Y.; Huang, D.; Shi, S.; Pei, C.; Wu, Y.; Shen, Z.; Wang, F.; Wang, Z. Astragaloside IV regulates the ferroptosis signaling pathway via the Nrf2/SLC7A11/GPX4 axis to inhibit PM2.5−mediated lung injury in mice. Int. Immunopharmacol. 2022, 112, 109186. [Google Scholar] [CrossRef]
- Wang, Y.; Liao, S.; Pan, Z.; Jiang, S.; Fan, J.; Yu, S.; Xue, L.; Yang, J.; Ma, S.; Liu, T.; et al. Hydrogen sulfide alleviates particulate matter-induced emphysema and airway inflammation by suppressing ferroptosis. Free Radic. Biol. Med. 2022, 186, 1–16. [Google Scholar] [CrossRef]
- Wang, Y.; Shen, Z.; Zhao, S.; Huang, D.; Wang, X.; Wu, Y.; Pei, C.; Shi, S.; Jia, N.; He, Y.; et al. Sipeimine ameliorates PM2.5-induced lung injury by inhibiting ferroptosis via the PI3K/Akt/Nrf2 pathway: A network pharmacology approach. Ecotoxicol. Environ. Saf. 2022, 239, 113615. [Google Scholar] [CrossRef]
- Prasad, S.; Gupta, S.C.; Tyagi, A.K.; Aggarwal, B.B. Curcumin, a component of golden spice: From bedside to bench and back. Biotechnol. Adv. 2014, 32, 1053–1064. [Google Scholar] [CrossRef]
- Aggarwal, B.B.; Surh, Y.J.; Shishodia, S. The Molecular Targets and Therapeutic Uses of Curcumin in Health and Disease; Springer Science & Business Media: Berlin, Germany, 2007; Volume 595. [Google Scholar]
- Tewari, D.; Nabavi, S.F.; Nabavi, S.M.; Sureda, A.; Farooqi, A.A.; Atanasov, A.G.; Vacca, R.A.; Sethi, G.; Bishayee, A. Targeting activator protein 1 signaling pathway by bioactive natural agents: Possible therapeutic strategy for cancer prevention and intervention. Pharmacol. Res. 2018, 128, 366–375. [Google Scholar] [CrossRef] [PubMed]
- Yang, C.W.; Chang, C.L.; Lee, H.C.; Chi, C.W.; Pan, J.P.; Yang, W.C. Curcumin induces the apoptosis of human monocytic leukemia THP−1 cells via the activation of JNK/ERK pathways. BMC Complement. Altern. Med. 2012, 12, 22. [Google Scholar] [CrossRef] [PubMed]
- Mohammadian Haftcheshmeh, S.; Khosrojerdi, A.; Aliabadi, A.; Lotfi, S.; Mohammadi, A.; Momtazi−Borojeni, A.A. Immunomodulatory Effects of Curcumin in Rheumatoid Arthritis: Evidence from Molecular Mechanisms to Clinical Outcomes. Reviews of Physiology, Biochemistry and Pharmacology; Springer: Cham, Switzerland, 2021; Volume 179, pp. 1–29. [Google Scholar] [CrossRef]
- Saeedi−Boroujeni, A.; Mahmoudian−Sani, M.R.; Bahadoram, M.; Alghasi, A. COVID-19: A Case for Inhibiting NLRP3 Inflammasome, Suppression of Inflammation with Curcumin? Basic Clin. Pharmacol. Toxicol. 2021, 128, 37–45. [Google Scholar] [CrossRef] [PubMed]
- Hu, Z. Exploring the mechanism of curcumin in the treatment of doxorubicin-induced cardiotoxicity based on network pharmacology and molecular docking technology. Medicine 2024, 103, e36593. [Google Scholar] [CrossRef]
- Monteleone, F.; Taverna, S.; Alessandro, R.; Fontana, S. SWATH-MS based quantitative proteomics analysis reveals that curcumin alters the metabolic enzyme profile of CML cells by affecting the activity of miR−22/IPO7/HIF−1α axis. J. Exp. Clin. Cancer. Res. 2018, 37, 170. [Google Scholar] [CrossRef]
- Qiu, Z.; Zhang, S.; Li, A.; Yu, J.; Li, N.; Huang, F.; Liu, B. The role of curcumin in disruption of HIF−1α accumulation to alleviate adipose fibrosis via AMPK−mediated mTOR pathway in high−fat diet fed mice. J. Funct. Foods 2017, 33, 155–165. [Google Scholar] [CrossRef]
- Patel, S.S.; Acharya, A.; Ray, R.S.; Agrawal, R.; Raghuwanshi, R.; Jain, P. Cellular and molecular mechanisms of curcumin in prevention and treatment of disease. Crit. Rev. Food. Sci. Nutr. 2020, 60, 887–939. [Google Scholar] [CrossRef]
- Quek, Y.W.; Kang, Y.T.; Huang, H.C.; Chang, H.Y.; Huang, I.C.; Lue, K.H.; Ko, J.L. PM2.5 induces lung inflammation through ANGPTL4. Mutat. Res. Fundam. Mol. Mech. Mutagen. 2024, 829, 111887. [Google Scholar] [CrossRef]




Disclaimer/Publisher’s Note: The statements, opinions and data contained in all publications are solely those of the individual author(s) and contributor(s) and not of MDPI and/or the editor(s). MDPI and/or the editor(s) disclaim responsibility for any injury to people or property resulting from any ideas, methods, instructions or products referred to in the content. |
© 2024 by the authors. Licensee MDPI, Basel, Switzerland. This article is an open access article distributed under the terms and conditions of the Creative Commons Attribution (CC BY) license (https://creativecommons.org/licenses/by/4.0/).
Share and Cite
Xu, H.; Wang, H.; Zhang, C.; Liu, Z.; Wen, Q.; Song, L. Curcumin Protects Against PM2.5−Induced Pulmonary Inflammatory and Oxidative Stress Responses by Blocking VEGFA and Renin−Angiotensin System (RAS) Components Expression. Atmosphere 2024, 15, 1440. https://doi.org/10.3390/atmos15121440
Xu H, Wang H, Zhang C, Liu Z, Wen Q, Song L. Curcumin Protects Against PM2.5−Induced Pulmonary Inflammatory and Oxidative Stress Responses by Blocking VEGFA and Renin−Angiotensin System (RAS) Components Expression. Atmosphere. 2024; 15(12):1440. https://doi.org/10.3390/atmos15121440
Chicago/Turabian StyleXu, Huan, Haoyang Wang, Chongchong Zhang, Zhihui Liu, Qing Wen, and Lun Song. 2024. "Curcumin Protects Against PM2.5−Induced Pulmonary Inflammatory and Oxidative Stress Responses by Blocking VEGFA and Renin−Angiotensin System (RAS) Components Expression" Atmosphere 15, no. 12: 1440. https://doi.org/10.3390/atmos15121440
APA StyleXu, H., Wang, H., Zhang, C., Liu, Z., Wen, Q., & Song, L. (2024). Curcumin Protects Against PM2.5−Induced Pulmonary Inflammatory and Oxidative Stress Responses by Blocking VEGFA and Renin−Angiotensin System (RAS) Components Expression. Atmosphere, 15(12), 1440. https://doi.org/10.3390/atmos15121440

