The Global Spatial and Temporal Distribution of Ice Cloud Optical Thickness Based on MODIS Satellite Data during 2000–2021
Abstract
1. Introduction
2. Data and Methodologies
2.1. MODIS Datasets
2.2. Analysis Methods
2.2.1. Average IOT
2.2.2. Theil–Sen Median Trend Analysis and the Mann–Kendall Test
2.2.3. Empirical Orthogonal Function (EOF)
2.2.4. Correlational Analysis
3. Temporal and Spatial Variation of IOT
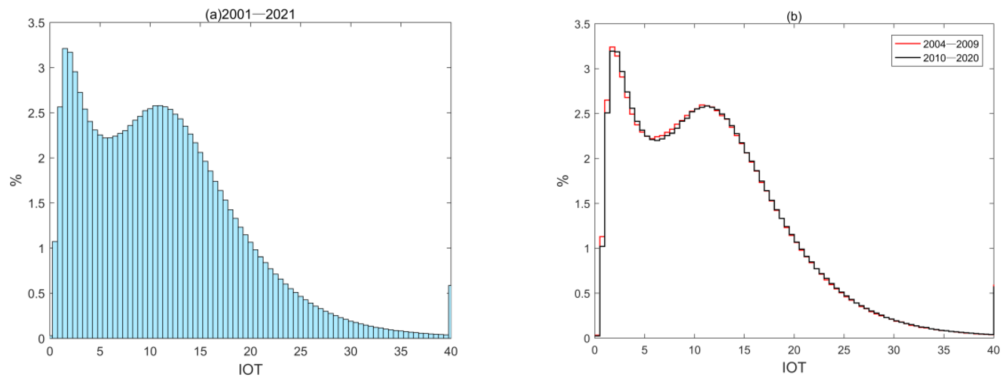
3.1. Time Sequence Variation of IOT
3.2. Seasonal Distribution of IOT
3.3. Spatial Distribution of IOT
3.4. Spatial Variation Trend of IOT
3.5. EOF Analysis Results of IOT
4. Discussion
5. Conclusions
Author Contributions
Funding
Institutional Review Board Statement
Informed Consent Statement
Data Availability Statement
Acknowledgments
Conflicts of Interest
References
- Baker, M.B. Cloud Microphysics and climate. Science 1997, 276, 1072–1078. [Google Scholar] [CrossRef]
- Stubenrauch, C.J.; Cros, S.; Guignard, A.; Lamquin, N. A 6-year global cloud climatology from the Atmospheric InfraRed Sounder AIRS and a statistical analysis in synergy with CALIPSO and CloudSat. Atmos. Chem. Phys. 2010, 10, 7197–7214. [Google Scholar] [CrossRef]
- Yang, P.; Liou, K.N.; Bi, L.; Liu, C.; Yi, B.Q.; Baum, B.A. On the radiative properties of ice clouds: Light scattering, remote sensing, and radiation parameterization. Adv. Atmos. Sci. 2015, 32, 32–63. [Google Scholar] [CrossRef]
- Liou, K.N. Influence of cirrus clouds on weather and climate processes: A global perspective. Mon. Weather. Rev. 1986, 114, 1167–1199. [Google Scholar] [CrossRef]
- Baran, A.J. From the single-scattering properties of ice crystals to climate prediction: A way forward. Atmos. Res. 2012, 112, 45–69. [Google Scholar] [CrossRef]
- Hong, G.; Yang, P.; Baum, B.A.; Heymsfield, A.J.; Xu, K.M. Parameterization of shortwave and longwave radiative properties of ice clouds for use in climate models. J. Clim. 2009, 22, 6287–6312. [Google Scholar] [CrossRef]
- Clodman, J. Some statistical aspects of cirrus cloud. Mon. Weather. Rev. 1957, 85, 37–40. [Google Scholar] [CrossRef]
- Wylie, D.P.; Menzel, W.P. Eight years of high cloud statistics using HIRS. J. Clim. 1999, 12, 170–184. [Google Scholar] [CrossRef]
- Wylie, D.P.; Menzel, W.P.; Woolf, H.M.; Strabala, K.L. Four years of global cirrus cloud statistics using HIRS. J. Clim. 1994, 7, 1972–1986. [Google Scholar] [CrossRef]
- Liu, Y.; Hua, S.; Jia, R.; Huang, J. Effect of Aerosols on the Ice Cloud Properties Over the Tibetan Plateau. J. Geophys. Res. Atmos. 2019, 124, 9594–9608. [Google Scholar] [CrossRef]
- Meyer, K.; Yang, P.; Gao, B.C. Tropical ice cloud optical depth, ice water path, and frequency fields inferred from the MODIS level-3 data. Atmos. Res. 2007, 85, 171–182. [Google Scholar] [CrossRef]
- Mitchell, D.L.; Garnier, A.; Avery, M.; Erfani, E. CALIPSO observations of the dependence of homo- and heterogeneous ice nucleation in cirrus clouds on latitude, season and surface condition. Atmos. Chem. Phys. Discuss. 2016, 1062, 1–60. [Google Scholar]
- Mitchell, D.L.; Garnier, A.; Pelon, J.; Erfani, E. CALIPSO (IIR–CALIOP) retrievals of cirrus cloud ice particle concentrations. Atmos. Chem. Phys. 2018, 18, 17325–17354. [Google Scholar] [CrossRef] [PubMed]
- Huang, J.; Minnis, P.; Bing, L.; Yi, Y.; Fan, T.F.; Sun-Mack, S.; Ayers, J.K. Determination of ice water path in ice-over-water cloud systems using combined MODIS and AMSR-E measurements. Geophys. Res. Lett. 2006, 332, 1522–1534. [Google Scholar] [CrossRef]
- Stephens, G.L.; Tsay, S.-C.; Stackhouse, P.W.J.; Flatau, P.J. The relevance of the microphysical and radiative properties of cirrus clouds to climate and climatic feedback. J. Atmos. Sci. 1990, 47, 1742–1754. [Google Scholar] [CrossRef]
- Yang, P.; Hioki, S.; Saito, M.; Kuo, C.P.; Baum, B.A.; Liou, K.N. A review of ice cloud optical property models for passive satellite remote sensing. Atmosphere 2018, 9, 499–529. [Google Scholar] [CrossRef]
- Wang, Y.; Yang, P.; Hioki, S.H.; King, D.K.; Baum, B.A.; Girolamo, L.D.; Fu, D. Ice cloud optical thickness, effective radius, and ice water path inferred from fused MISR and MODIS measurements based on a pixel-level optimal ice particle roughness model. J. Geophys. Res. Atmos. 2019, 124, 126–140. [Google Scholar] [CrossRef]
- Zhang, H.; Zhao, M.; Chen, Q.; Wang, Q.; Zhao, S.; Zhou, S. Water and ice cloud optical thickness changes and radiative effects in East Asia. J. Quant. Spectrosc. Radiat Transf. 2020, 254, 107213. [Google Scholar] [CrossRef]
- Hong, Y.; Liu, G. The characteristics of ice cloud properties derived from CloudSat and CALIPSO measurements. J. Clim. 2015, 28, 3880–3901. [Google Scholar] [CrossRef]
- Protat, A.; Armstrong, A.; Haeffelin, M.; Morille, Y.; Pelon, J.; Delanoë, J.; Bouniol, D. Impact of conditional sampling and instrumental limitations on the statistics of cloud properties derived from cloud radar and lidar at SIRTA. Geophys. Res. Lett. 2006, 33, L11805. [Google Scholar] [CrossRef]
- Protat, A.; Delanoë, J.; O’Connor, E.; L’Ecuyer, T. The evaluation of CloudSat and CALIPSO ice microphysical products using ground-based cloud radar and lidar observations. J. Atmos. Ocean Technol. 2010, 27, 793–810. [Google Scholar] [CrossRef]
- Sherwood, S.C. Aerosols and ice particle size in tropical cumulonimbus. J. Clim. 2002, 15, 1051–1063. [Google Scholar] [CrossRef]
- Lee, T.E.; Miller, S.D.; Turk, F.J.; Schueler, C.; Julian, R.; Deyo, S.; Dills, P.; Wang, S. The NPOESS VIIRS day/night visible sensor. Bull. Am. Meteorol. Soc. 2006, 87, 191–199. [Google Scholar] [CrossRef]
- Dessler, A.E.; Yang, P. The distribution of tropical thin cirrus clouds inferred from Terra MODIS data. J. Clim. 2003, 16, 1241–1247. [Google Scholar] [CrossRef]
- Wylie, D.P.; Jackson, D.L.; Menzel, W.P.; Bates, J.J. Trends in global cover in 22 years of HIRS observations. J. Clim. 2005, 18, 3021–3031. [Google Scholar] [CrossRef]
- Kahn, B.H.; Irion, F.W.; Dang, V.T.; Manning, E.M.; Nasiri, S.L.; Naud, C.M.; Blaisdell, J.M.; SWchreier, M.M.; Yue, Q.; Bowman, K.W.; et al. The Atmospheric Infrared Sounder version 6 cloud products. Atmos. Chem. Phys. 2014, 14, 399–426. [Google Scholar] [CrossRef]
- Klaes, D.; Montagner, F.; Larigauderie, C. Metop-B, the second satellite of the EUMETSAT polar system, in orbit. Proc. SPIE 2013, 8866, 886613. [Google Scholar]
- Han, Y.; Revercomb, H.; Cromp, M.; Gu, D.; Johnson, D.; Mooney, D.; Scott, D.; Strow, L.; Bingham, G.; Borg, L.; et al. Suomi NPP CrIS measurements, sensor data record algorithm, calibration and validation activities, and record data quality. J. Geophys. Res. Atmos. 2013, 118, 12734–12748. [Google Scholar] [CrossRef]
- Saito, M.; Yang, P.; Heidinger, A.K.; Li, Y. An Improved Beta Method for Ice Cloud Property Retrievals: Theory. J. Geophys. Res. Atmos. 2020, 125, e2019JD031863. [Google Scholar] [CrossRef]
- King, M.D.; Kaufman, Y.J.; Menzel, W.P.; Tanre, D. Remote sensing of cloud, aerosol and water vapor properties from the Moderate Resolution Imaging Spectrometer (MODIS). IEEE Trans. Geosci. Remote Sens. 1992, 30, 2–27. [Google Scholar] [CrossRef]
- King, M.D.; Menzel, W.P.; Kaufman, Y.J.; Tanre, D.; Gao, B.-C.; Platnick, S.; Ackerman, S.A.; Remer, L.A.; Pincus, R.; Hubanks, P.A. Cloud and aerosol properties, precipitable water, and profiles of temperature and water vapor from MODIS. IEEE Trans. Geosci. Remote Sens. 2003, 41, 442–458. [Google Scholar] [CrossRef]
- Platnick, S.; King, M.D.; Ackerman, S.A.; Menzel, W.P.; Baum, B.A.; Riedi, J.C.; Frey, R.A. The MODIS cloud products: Algorithms and examples from Terra. IEEE Trans. Geosci. Remote Sens. 2003, 41, 459–473. [Google Scholar] [CrossRef]
- Yao, B.; Teng, S.; Lai, R.; Xu, X.; Yin, Y.; Shi, C.; Liu, C. Can atmospheric reanalyses (CRA and ERA5) represent cloud spatiotemporal characteristics. Atmos. Res. 2020, 244, 105091. [Google Scholar] [CrossRef]
- Sen, P.K. Estimates of the regression coefficient based on Kendall’s tau. J. Am. Stat. Assoc. 1968, 63, 1379–1389. [Google Scholar] [CrossRef]
- Kendall, M. Rank Correlation Methods; Charles Griffin: London, UK, 1975. [Google Scholar]
- Jiang, W.; Yuan, L.; Wang, W.; Cao, R.; Zhang, Y.; Shen, W. Spatiotemporal analysis of vegetation variation in the Yellow River Basin. Ecol. Indic. 2015, 51, 117–126. [Google Scholar] [CrossRef]
- Pearson, K. On lines and planes of closest fit to systems of points in space. Philos. Mag. 1901, 2, 559–572. [Google Scholar] [CrossRef]
- Hannachi, A.; Jolliffe, I.T.; Stephenson, D.B. Empirical orthogonal functions and related techniques in atmospheric science: A review. Int. J. Climatol. 2007, 27, 1119–1152. [Google Scholar] [CrossRef]
- Huang, J.Y. Meteorological Statistical Analysis and Forecasting Methods; China Meteorological Press: Beijing, China, 2004; pp. 28–30.
- Li, X.; Che, H.; Wang, H.; Xia, X.; Chen, Q.; Gui, K.; Zhao, H.; An, L.; Zheng, Y.; Sun, T.; et al. Spatial and temporal distribution of the cloud optical depth over China based on MODIS satellite data during 2003–2016. J. Environ. Sci. 2018, 80, 66–81. [Google Scholar] [CrossRef]
- Yang, R.W.; Tao, Y.; Cao, J. A mechanism for the interannual variation of the early summer East Asia-Pacific teleconnection wave train. Acta. Meteorol. Sin. 2010, 4, 452–458. [Google Scholar]
- Shikhovtsev, A.Y.; Bolbasova, L.A.; Kovadlo, P.G.; Kiselev, A.V. Atmospheric parameters at the 6-m Big Telescope Alt-azimuthal site. Mon. Not. R. Astron. Soc. 2020, 493, 723–729. [Google Scholar] [CrossRef]
- Cortes, F.; Cortes, K.; Reeves, R.; Bustos, R.; Radford, S. Twenty years of PWV measurements in the Chajnantor Area. Astron. Astrophys. 2020, 640, A126. [Google Scholar] [CrossRef]










| Z | IOT Trend | Area Percentage (%) | |
|---|---|---|---|
| >0 | ≥1.96 | Significantly increased | 2.2 |
| −1.96~1.96 | Slightly increased | 47.2 | |
| <0 | −1.96~1.96 | Slightly decreased | 48.4 |
| <−1.96 | Significantly decreased | 2.2 |
| Mode | Variance Contribution Rate (%) | Cumulative Variance Contribution Rate (%) |
|---|---|---|
| 1 | 8.18 | 8.18 |
| 2 | 6.35 | 14.53 |
| 3 | 5.89 | 20.42 |
| 4 | 5.42 | 25.84 |
| 5 | 5.33 | 31.17 |
| 6 | 5.25 | 36.42 |
Disclaimer/Publisher’s Note: The statements, opinions and data contained in all publications are solely those of the individual author(s) and contributor(s) and not of MDPI and/or the editor(s). MDPI and/or the editor(s) disclaim responsibility for any injury to people or property resulting from any ideas, methods, instructions or products referred to in the content. |
© 2023 by the authors. Licensee MDPI, Basel, Switzerland. This article is an open access article distributed under the terms and conditions of the Creative Commons Attribution (CC BY) license (https://creativecommons.org/licenses/by/4.0/).
Share and Cite
Zhao, F.; Tang, C.; Tian, X.; Wu, X.; Dai, C.; Wei, H. The Global Spatial and Temporal Distribution of Ice Cloud Optical Thickness Based on MODIS Satellite Data during 2000–2021. Atmosphere 2023, 14, 977. https://doi.org/10.3390/atmos14060977
Zhao F, Tang C, Tian X, Wu X, Dai C, Wei H. The Global Spatial and Temporal Distribution of Ice Cloud Optical Thickness Based on MODIS Satellite Data during 2000–2021. Atmosphere. 2023; 14(6):977. https://doi.org/10.3390/atmos14060977
Chicago/Turabian StyleZhao, Fengmei, Chaoli Tang, Xiaomin Tian, Xin Wu, Congming Dai, and Heli Wei. 2023. "The Global Spatial and Temporal Distribution of Ice Cloud Optical Thickness Based on MODIS Satellite Data during 2000–2021" Atmosphere 14, no. 6: 977. https://doi.org/10.3390/atmos14060977
APA StyleZhao, F., Tang, C., Tian, X., Wu, X., Dai, C., & Wei, H. (2023). The Global Spatial and Temporal Distribution of Ice Cloud Optical Thickness Based on MODIS Satellite Data during 2000–2021. Atmosphere, 14(6), 977. https://doi.org/10.3390/atmos14060977

