A Hybrid Approach for Extracting Large-Scale and Accurate Built-Up Areas Using SAR and Multispectral Data
Abstract
1. Introduction
1.1. Motivation of the Study
1.2. Correlation between Input Data
1.3. Random Forest Classifier in Remote Sensing
1.4. Large Scale Data on Impervious Surfaces
2. Materials and Methods
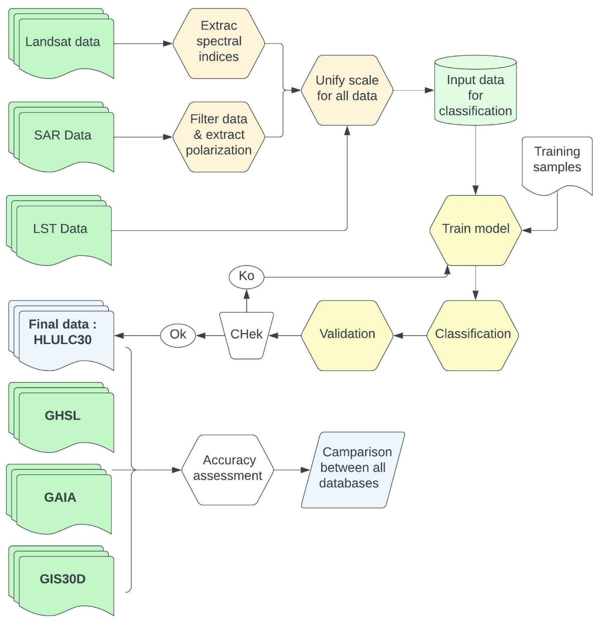
2.1. Workflow for Data Processing
2.2. Study Area
2.3. Input Data and Samples
| Used Data | Format | Type | Range |
|---|---|---|---|
| Landsat 5 TM collection 2 tier 1 calibrated at top-of-atmosphere (TOA) reflectance, Chander et al. [63] | Raster | Multispectral | 19 April 1984 to 2011 |
| Landsat 8 collection 1 tier 1 composite, Chander et al. [63] | Raster | Multispectral | 7 April 2013 to 2022 |
| Sentinel-1: Dual-polarization, C-band synthetic aperture radar (SAR), Filipponi [64] | Raster | Radar | October 2014 to 2022 |
| Global SAR/PALSAR and PALSAR 2 mosaic, Shimada et al. [53] | Raster | Radar | 1 January 2007 to 1 January 2021 |
3. Results and Discussion
3.1. Evaluation Metrics and Comparison
3.2. Visual Interpretation
4. Conclusions and Perspectives
Author Contributions
Funding
Institutional Review Board Statement
Informed Consent Statement
Data Availability Statement
Conflicts of Interest
Appendix A
| Location | Built Up | Vegetation | Bare Soil | Water | Total Samples |
|---|---|---|---|---|---|
| Train_Casa_2000 | 64 | 74 | 169 | 8 | 315 |
| Train_Casa_2005 | 75 | 71 | 162 | 7 | 315 |
| Train_Casa_2010 | 94 | 67 | 146 | 8 | 315 |
| Train_Casa_2015 | 75 | 71 | 162 | 7 | 315 |
| Train_Casa_2020 | 112 | 90 | 98 | 6 | 306 |
| Train_Kech_2000 | 103 | 54 | 106 | 13 | 276 |
| Train_Kech_2005 | 49 | 55 | 167 | 5 | 276 |
| Train_Kech_2010 | 87 | 48 | 133 | 8 | 276 |
| Train_Kech_2015 | 103 | 54 | 106 | 13 | 276 |
| Train_Kech_2020 | 113 | 54 | 96 | 13 | 276 |
| Train_Tanger_2000 | 34 | 74 | 142 | 2 | 252 |
| Train_Tanger_2005 | 36 | 63 | 151 | 2 | 252 |
| Train_Tanger_2010 | 54 | 54 | 142 | 2 | 252 |
| Train_Tanger_2015 | 89 | 62 | 100 | 1 | 252 |
| Train_Tanger_2020 | 97 | 84 | 70 | 1 | 252 |
| Total | 1185 | 975 | 1950 | 96 | 4206 |
References
- Wellmann, T.; Lausch, A.; Andersson, E.; Knapp, S.; Cortinovis, C.; Jache, J.; Scheuer, S.; Kremer, P.; Mascarenhas, A.; Kraemer, R.; et al. Remote sensing in urban planning: Contributions towards ecologically sound policies? Landsc. Urban Plan. 2020, 204, 103921. [Google Scholar] [CrossRef]
- Wentz, E.A.; Anderson, S.; Fragkias, M.; Netzband, M.; Mesev, V.; Myint, S.W.; Quattrochi, D.; Rahman, A.; Seto, K.C. Supporting global environmental change research: A review of trends and knowledge gaps in urban remote sensing. Remote Sens. 2014, 6, 3879–3905. [Google Scholar] [CrossRef]
- Weng, Q.; Quattrochi, D.A. Urban Remote Sensing; CRC Press: Boca Raton, FL, USA, 2018. [Google Scholar]
- Tékouabou, S.C.K.; Chenal, J.; Azmi, R.; Toulni, H.; Diop, E.B.; Nikiforova, A. Identifying and Classifying Urban Data Sources for Machine Learning-Based Sustainable Urban Planning and Decision Support Systems Development. Data 2022, 7, 170. [Google Scholar] [CrossRef]
- Wang, Y.; Huang, C.; Feng, Y.; Zhao, M.; Gu, J. Using earth observation for monitoring SDG 11.3. 1-ratio of land consumption rate to population growth rate in Mainland China. Remote Sens. 2020, 12, 357. [Google Scholar] [CrossRef]
- Han, L.; Lu, L.; Lu, J.; Liu, X.; Zhang, S.; Luo, K.; He, D.; Wang, P.; Guo, H.; Li, Q. Assessing Spatiotemporal Changes of SDG Indicators at the Neighborhood Level in Guilin, China: A Geospatial Big Data Approach. Remote Sens. 2022, 14, 4985. [Google Scholar] [CrossRef]
- Sirmacek, B.; Vinuesa, R. Remote sensing and AI for building climate adaptation applications. Results Eng. 2022, 15, 100524. [Google Scholar] [CrossRef]
- Baydogan, E.; Sarp, G. Urban footprint detection from night light, optical and SAR imageries: A comparison study. Remote Sens. Appl. Soc. Environ. 2022, 27, 100775. [Google Scholar] [CrossRef]
- Radutu, A.; Venvik, G.; Ghibus, T.; Gogu, C.R. Sentinel-1 data for underground processes recognition in Bucharest City, Romania. Remote Sens. 2020, 12, 4054. [Google Scholar] [CrossRef]
- Koeniguer, E.C.; Nicolas, J.-M. Change Detection Based on the Coefficient of Variation in SAR Time-Series of Urban Areas. Remote Sens. 2020, 12, 2089. [Google Scholar] [CrossRef]
- Marconcini, M.; Metz-Marconcini, A.; Üreyen, S.; Palacios-Lopez, D.; Hanke, W.; Bachofer, F.; Zeidler, J.; Esch, T.; Gorelick, N.; Kakarla, A.; et al. Outlining where humans live, the World Settlement Footprint 2015. Sci. Data 2020, 7, 242. [Google Scholar] [CrossRef] [PubMed]
- Mahmoud, N.; Samir, N.; Fathi, A.; Mohamed, W. A Proposed Methodology for Detecting the Urban Footprint in Egypt; IOP Publishing: Bristol, UK, 2022; Volume 992, p. 012008. [Google Scholar]
- Lynch, P.; Blesius, L.; Hines, E. Classification of urban area using multispectral indices for urban planning. Remote Sens. 2020, 12, 2503. [Google Scholar] [CrossRef]
- Benkouider, F.; Abdellaoui, A.; Hamami, L. New and improved built-up index using SPOT imagery: Application to an arid zone (Laghouat and M’Sila, Algeria). J. Indian Soc. Remote Sens. 2019, 47, 185–192. [Google Scholar] [CrossRef]
- Bouzekri, S.; Lasbet, A.A.; Lachehab, A. A New Spectral Index for Extraction of Built-Up Area Using Landsat-8 Data. J. Indian Soc. Remote Sens. 2015, 43, 867–873. [Google Scholar] [CrossRef]
- Firozjaei, M.K.; Sedighi, A.; Kiavarz, M.; Qureshi, S.; Haase, D.; Alavipanah, S.K. Automated built-up extraction index: A new technique for mapping surface built-up areas using LANDSAT 8 OLI imagery. Remote Sens. 2019, 11, 1966. [Google Scholar] [CrossRef]
- Zhang, P.; Sun, Q.; Liu, M.; Li, J.; Sun, D. A strategy of rapid extraction of built-up area using multi-seasonal landsat-8 thermal infrared band 10 images. Remote Sens. 2017, 9, 1126. [Google Scholar] [CrossRef]
- Ma, X.; Tong, X.; Liu, S.; Luo, X.; Xie, H.; Li, C. Optimized sample selection in SVM classification by combining with DMSP-OLS, Landsat NDVI and GlobeLand30 products for extracting urban built-up areas. Remote Sens. 2017, 9, 236. [Google Scholar] [CrossRef]
- Yu, B.; Shu, S.; Liu, H.; Song, W.; Wu, J.; Wang, L.; Chen, Z. Object-based spatial cluster analysis of urban landscape pattern using nighttime light satellite images: A case study of China. Int. J. Geogr. Inf. Sci. 2014, 28, 2328–2355. [Google Scholar] [CrossRef]
- Zhang, J.; Li, P.; Wang, J. Urban built-up area extraction from Landsat TM/ETM+ images using spectral information and multivariate texture. Remote Sens. 2014, 6, 7339–7359. [Google Scholar] [CrossRef]
- Bramhe, V.S.; Ghosh, S.K.; Garg, P.K. Extraction of built-up areas from Landsat-8 OLI data based on spectral-textural information and feature selection using support vector machine method. Geocarto Int. 2020, 35, 1067–1087. [Google Scholar] [CrossRef]
- Li, J.; Roy, D.P. A global analysis of Sentinel-2A, Sentinel-2B and Landsat-8 data revisit intervals and implications for terrestrial monitoring. Remote Sens. 2017, 9, 902. [Google Scholar] [CrossRef]
- Wang, Q.; Blackburn, G.A.; Onojeghuo, A.O.; Dash, J.; Zhou, L.; Zhang, Y.; Atkinson, P.M. Fusion of Landsat 8 OLI and Sentinel-2 MSI Data. IEEE Trans. Geosci. Remote Sens. 2017, 55, 3885–3899. [Google Scholar] [CrossRef]
- Chaves, M.E.D.; Picoli, M.C.A.; Sanches, I.D. Recent applications of Landsat 8/OLI and Sentinel-2/MSI for land use and land cover mapping: A systematic review. Remote Sens. 2020, 12, 3062. [Google Scholar] [CrossRef]
- Shetty, S. Analysis of Machine Learning Classifiers for LULC Classification on Google Earth Engine. Master’s Thesis, University of Twente, Enschede, The Netherlands, March 2019. [Google Scholar]
- Kumar, L.; Mutanga, O. Google Earth Engine applications since inception: Usage, trends, and potential. Remote Sens. 2018, 10, 1509. [Google Scholar] [CrossRef]
- Osuteye, E.; Johnson, C.; Brown, D. The data gap: An analysis of data availability on disaster losses in sub-Saharan African cities. Int. J. Disaster Risk Reduct. 2017, 26, 24–33. [Google Scholar] [CrossRef]
- Ban, Y.; Jacob, A. Object-based fusion of multitemporal multiangle ENVISAT ASAR and HJ-1B multispectral data for urban land-cover mapping. IEEE Trans. Geosci. Remote Sens. 2013, 51, 1998–2006. [Google Scholar] [CrossRef]
- Zitzlsberger, G.; Podhorányi, M.; Svatoň, V.; Lazecký, M.; Martinovič, J. Neural Network-Based Urban Change Monitoring with Deep-Temporal Multispectral and SAR Remote Sensing Data. Remote Sens. 2021, 13, 3000. [Google Scholar] [CrossRef]
- Bechtel, B.; See, L.; Mills, G.; Foley, M. Classification of local climate zones using SAR and multispectral data in an arid environment. IEEE J. Sel. Top. Appl. Earth Obs. Remote Sens. 2016, 9, 3097–3105. [Google Scholar] [CrossRef]
- Abdikan, S.; Bilgin, G.; Sanli, F.B.; Uslu, E.; Ustuner, M. Enhancing land use classification with fusing dual-polarized TerraSAR-X and multispectral RapidEye data. J. Appl. Remote Sens. 2015, 9, 096054. [Google Scholar] [CrossRef]
- Li, W. Mapping Urban Impervious Surfaces by Using Spectral Mixture Analysis and Spectral Indices. Remote Sens. 2020, 12, 94. [Google Scholar] [CrossRef]
- Zheng, Y.; Tang, L.; Wang, H. An improved approach for monitoring urban built-up areas by combining NPP-VIIRS nighttime light, NDVI, NDWI, and NDBI. J. Clean. Prod. 2021, 328, 129488. [Google Scholar] [CrossRef]
- Khine, M.M.; Maw, Y.Y.; Win, K.M.M. Change analysis of indices (NDWI, NDVI, NDBI) for Mawlamyine City area using google earth engine. J. Myanmar Acad. Arts Sci. 2018, 16. Available online: http://webcache.googleusercontent.com/search?q=cache:A4cvSQezDNMJ:www.maas.edu.mm/Research/Admin/pdf/16.%2520Myo%2520Myo%2520Khine%2520(297-314).pdf&cd=1&hl=sr-Latn&ct=clnk&gl=rs (accessed on 3 December 2022).
- Chen, X.-L.; Zhao, H.-M.; Li, P.-X.; Yin, Z.-Y. Remote sensing image-based analysis of the relationship between urban heat island and land use/cover changes. Remote Sens. Environ. 2006, 104, 133–146. [Google Scholar] [CrossRef]
- Mustafa, E.K.; Liu, G.; El-Hamid, H.T.A.; Kaloop, M.R. Simulation of land use dynamics and impact on land surface temperature using satellite data. GeoJournal 2021, 86, 1089–1107. [Google Scholar] [CrossRef]
- Zhou, W.; Qian, Y.; Li, X.; Li, W.; Han, L. Relationships between land cover and the surface urban heat island: Seasonal variability and effects of spatial and thematic resolution of land cover data on predicting land surface temperatures. Landsc. Ecol. 2014, 29, 153–167. [Google Scholar] [CrossRef]
- Azmi, R.; Koumetio, C.S.T.; Diop, E.B.; Chenal, J. Exploring the relationship between urban form and land surface temperature (LST) in a semi-arid region case study of Ben Guerir city—Morocco. Environ. Chall. 2021, 5, 100229. [Google Scholar] [CrossRef]
- Azmi, R.; Saadane, A.; Kacimi, I. Estimation of spatial distribution and temporal variability of land surface temperature over Casablanca and the surroundings of the city using different Landat satellite sensor type (TM, ETM+ and OLI). Int. J. Innov. Appl. Stud. 2015, 11, 49. [Google Scholar]
- Yang, Q.; Huang, X.; Yang, J.; Liu, Y. The relationship between land surface temperature and artificial impervious surface fraction in 682 global cities: Spatiotemporal variations and drivers. Environ. Res. Lett. 2021, 16, 024032. [Google Scholar] [CrossRef]
- Bala, R.; Prasad, R.; Yadav, V.P. A comparative analysis of day and night land surface temperature in two semi-arid cities using satellite images sampled in different seasons. Adv. Space Res. 2020, 66, 412–425. [Google Scholar] [CrossRef]
- Deng, C.; Wu, C. Examining the impacts of urban biophysical compositions on surface urban heat island: A spectral unmixing and thermal mixing approach. Remote Sens. Environ. 2013, 131, 262–274. [Google Scholar] [CrossRef]
- Belgiu, M.; Drăguţ, L. Random forest in remote sensing: A review of applications and future directions. ISPRS J. Photogramm. Remote Sens. 2016, 114, 24–31. [Google Scholar] [CrossRef]
- Corbane, C.; Florczyk, A.; Pesaresi, M.; Politis, P.; Syrris, V. GHS Built-Up Grid, Derived from Landsat, Multitemporal (1975, 1990, 2000, 2014); European Commission, Joint Research Centre, JRC Data Catalogue: Brussels, Belgium, 2015. [Google Scholar]
- GHSL. Global Human Settlement Layer. 2020. Available online: https://ghsl.jrc.ec.europa.eu/download.php?ds=bu (accessed on 3 December 2022).
- Jun, C.; Ban, Y.; Li, S. Open access to Earth land-cover map. Nature 2014, 514, 434. [Google Scholar] [CrossRef] [PubMed]
- GLOBELAND30. Open Access to Earth Land-Cover Map; GLOBELAND30: Beijing, China, 2020. [Google Scholar] [CrossRef]
- Gong, P.; Li, X.; Wang, J.; Bai, Y.; Chen, B.; Hu, T.; Liu, X.; Xu, B.; Yang, J.; Zhang, W.; et al. Annual maps of global artificial impervious area (GAIA) between 1985 and 2018. Remote Sens. Environ. 2020, 236, 111510. [Google Scholar] [CrossRef]
- GAIA. Annual Maps of Global Artificial Impervious Area (GAIA); GAIA: Louisville, CO, USA, 2020. [Google Scholar] [CrossRef]
- Liangyun, L.; Xiao, Z.; Xidong, C.; Yuan, G.; Jun, M. GLC_FCS30-2020: Global Land Cover with Fine Classification System at 30 m in 2020; Zenodo: Geneva, Switzerland, 2020. [Google Scholar] [CrossRef]
- Zhang, X.; Liu, L.; Zhao, T.; Gao, Y.; Chen, X.; Mi, J. GISD30: Global 30 m impervious-surface dynamic dataset from 1985 to 2020 using time-series Landsat imagery on the Google Earth Engine platform. Earth Syst. Sci. Data 2022, 14, 1831–1856. [Google Scholar] [CrossRef]
- Zenodo. GISD30: Global 30-m Impervious Surface Dynamic Dataset from 1985 to 2020 Using Time-Series Landsat Imagery on the Google Earth Engine Platform; Zenodo: Geneva, Switzerland, 2020. [Google Scholar] [CrossRef]
- Shimada, M.; Itoh, T.; Motooka, T.; Watanabe, M.; Shiraishi, T.; Thapa, R.; Lucas, R. New global forest/non-forest maps from ALOS PALSAR data (2007–2010). Remote Sens. Environ. 2014, 155, 13–31. [Google Scholar] [CrossRef]
- Ermida, S.L.; Soares, P.; Mantas, V.; Göttsche, F.-M.; Trigo, I.F. Google earth engine open-source code for land surface temperature estimation from the landsat series. Remote Sens. 2020, 12, 1471. [Google Scholar] [CrossRef]
- Azmi, R.; Amar, H.; Kacimi, I. Photovoltaic Site Suitability Analysis using Analytical Hierarchy Process and Sensitivity Analysis Methods with GIS and Remote Sensing in Southern Morocco: Case of Draa-Tafilatet Region. In Proceedings of the 2017 International Renewable and Sustainable Energy Conference (IRSEC), Tangier, Morocco, 4–7 December 2017; pp. 1–5. [Google Scholar]
- Sebti, M. Gens de Marrakech: Géo-Démographie de la Ville Rouge; INED: Paris, France, 2009. [Google Scholar]
- Azmi, R.; Amar, H.; Chenal, J.; Diop, E.B.; Koumetio, C.S.T. Decision analysis related to solar farm investments based on analysis hierarchical process and fuzzy AHP for sustainable energy production. Int. J. Energy Res. 2022, 46, 11730–11755. [Google Scholar] [CrossRef]
- Hassani, N. La Sur-Urbanisation de la Ville de Casablanca: Étude de L’évolution Spatio-Temporelle de la Ville de Casablanca entre 1987 et 2017. Master’s Thesis, University of Lorraine, Metz, France, 2017. [Google Scholar]
- Baranwal, E.; Ahmad, S. Retrieving Spatial Pattern of Urban Using Spectral Ratios for Major Features of an Urban Ecosystem with Satellite Image Processing; IOP Publishing: Bristol, UK, 2021; Volume 795, p. 012034. [Google Scholar]
- Azmi, R.; Alami, O.B.; Saadane, A.E.; Kacimi, I.; Chafiq, T. A modified and enhanced normalized built-up index using multispectral and thermal bands. Indian J. Sci. Technol. 2016, 9, 1–11. [Google Scholar] [CrossRef]
- Parmar, A.; Katariya, R.; Patel, V. A Review on Random Forest: An Ensemble Classifier; Springer: Berlin/Heidelberg, Germany, 2018; pp. 758–763. [Google Scholar]
- Battineni, G.; Sagaro, G.G.; Nalini, C.; Amenta, F.; Tayebati, S.K. Comparative machine-learning approach: A follow-up study on type 2 diabetes predictions by cross-validation methods. Machines 2019, 7, 74. [Google Scholar] [CrossRef]
- Chander, G.; Markham, B.L.; Helder, D.L. Summary of current radiometric calibration coefficients for Landsat MSS, TM, ETM+, and EO-1 ALI sensors. Remote Sens. Environ. 2009, 113, 893–903. [Google Scholar] [CrossRef]
- Filipponi, F. Sentinel-1 GRD preprocessing workflow. Multidiscip. Digit. Publ. Inst. Proc. 2019, 18, 11. [Google Scholar]
- Poursanidis, D.; Chrysoulakis, N.; Mitraka, Z. Landsat 8 vs. Landsat 5: A comparison based on urban and peri-urban land cover mapping. Int. J. Appl. Earth Obs. Geoinf. 2015, 35, 259–269. [Google Scholar] [CrossRef]
- Mancino, G.; Ferrara, A.; Padula, A.; Nolè, A. Cross-comparison between Landsat 8 (OLI) and Landsat 7 (ETM+) derived vegetation indices in a Mediterranean environment. Remote Sens. 2020, 12, 291. [Google Scholar] [CrossRef]
- Chini, M.; Pelich, R.; Hostache, R.; Matgen, P. Built-up areas mapping at global scale based on adaptive parametric thresholding of Sentinel-1 intensity & coherence time series. In Proceedings of the 2017 9th International Workshop on the Analysis of Multitemporal Remote Sensing Images (MultiTemp), Brugge, Belgium, 27–29 June 2017; pp. 1–4. [Google Scholar]
- Hsieh, P.-F.; Lee, L.C.; Chen, N.-Y. Effect of spatial resolution on classification errors of pure and mixed pixels in remote sensing. IEEE Trans. Geosci. Remote Sens. 2001, 39, 2657–2663. [Google Scholar] [CrossRef]
- Schönbrodt-Stitt, S.; Ahmadian, N.; Kurtenbach, M.; Conrad, C.; Romano, N.; Bogena, H.R.; Vereecken, H.; Nasta, P. Statistical exploration of Sentinel-1 data, terrain parameters, and in-situ data for estimating the near-surface soil moisture in a mediterranean agroecosystem. Front. Water 2021, 3, 655837. [Google Scholar] [CrossRef]
- Chen, X.; Cao, X.; Liao, A.; Chen, L.; Peng, S.; Lu, M.; Chen, J.; Zhang, W.; Zhang, H.; Han, G.; et al. Global mapping of artificial surfaces at 30-m resolution. Sci. China Earth Sci. 2016, 59, 2295–2306. [Google Scholar] [CrossRef]






| Data | Data Citation | Data Source | Availability in GEE | Resolution in Meters | Range |
|---|---|---|---|---|---|
| Global Human Settlement Layer, built-up grid | Pesaresi et al. [44] | GHSL [45] | Available in GEE | 30 | 1975–2014 |
| GlobeLand30 | Jun et al. [46] | GLOBELAND30 [47] | Not available in GEE | 30 | 2000–2020 |
| GAIA | Gong et al. [48] | GAIA [49] | Available in GEE | 30 | 1985–2018 |
| GISD30: global 30 m impervious surface dynamic dataset from 1985 to 2020 [50] | Zhang et al. [51] | Zendo [52] | Not available in GEE | 30 | 1985–2020 |
| Band | Landsat 8 OLI and TIRS Wavelengths in Micrometers | Landsat 5 TM Wavelength in Micrometers |
|---|---|---|
| NIR | Also called B5, with wavelengths ranging from 0.85 to 0.88 | Also called B4, with wavelengths ranging from 0.76 to 0.90 |
| Red | Also called B4, with wavelengths ranging from 0.64 to 0.67 | Also called B3, with wavelengths ranging from 0.76 to 0.90 |
| Green | Also called B3, with wavelengths ranging from 0.53 to 0.59 | Also called B2, with wavelengths ranging from 0.63 to 0.69 |
| SWIR | Also called B6, with wavelengths ranging from 1.57 to 1.65 | Also called B5, with wavelengths ranging from 1.55 to 1.75 |
| Layer | Importance Factor |
|---|---|
| Blue | 58.28 |
| Green | 48.84 |
| Red | 45.65 |
| NIR | 46.01 |
| SWIR1 | 47.90 |
| LST | 39.70 |
| Polarization VH | 69.89 |
| Polarization VV | 70.17 |
| Elevation | 35.85 |
| NDBI | 62.88 |
| NDVI | 68.54 |
| NDWI | 63.78 |
| Slope | 33.92 |
| City | Date | Overall Accuracy | Kappa Coefficient | Producer Accuracy | User Accuracy |
|---|---|---|---|---|---|
| Casablanca 0: Built up 1: Bare soil 2: Vegetation 3: Water | 2000 | 0.77 | 0.61 | 0: 0.8 1: 0.57 2: 0.84 3: 0.6 | 0: 0.74 1: 0.75 2: 0.77 3: 1 |
| 2005 | 0.8 | 0.68 | 0: 0.71 1: 0.84 2: 0.82 3: 1 | 0: 0.78 1: 0.75 2: 0.82 3: 1 | |
| 2010 | 0.81 | 0.72 | 0: 0.68 1: 0.86 2: 0.92 3: 0.5 | 0: 0.90 1: 0.89 2: 0.72 3: 0 | |
| 2015 | 0.81 | 0.72 | 0: 0.93 1: 0.70 2: 0.78 3: 1 | 0: 0.85 1: 0.8 2: 0.78 3: 1 | |
| 2020 | 0.91 | 0.86 | 0: 0.87 1: 0.92 2: 0.95 3: 1 | 0: 0.96 1: 0.92 2: 0.84 3: 1 | |
| Marrakech | 2000 | 0.73 | 0.47 | 0: 0.40 1: 0.56 2: 0.90 3: 1 | 0: 0.81 1: 0.64 2: 0.74 3: 1 |
| 2005 | 0.74 | 0.53 | 0: 0.60 1: 0.68 2: 0.83 3: 0 | 0: 0.70 1: 0.65 2: 0.78 3: 0 | |
| 2010 | 0.84 | 0.76 | 0: 0.85 1: 0.80 2: 0.86 3: 0.50 | 0: 0.82 1: 0.86 2: 0.84 3: 0 | |
| 2015 | 0.83 | 0.75 | 0: 0.90 1: 0.78 2: 0.85 3: 0.42 | 0: 0.81 1: 0.78 2: 0.87 3: 1 | |
| 2020 | 0.83 | 0.75 | 0: 0.83 1: 0.9 2: 0.91 3: 0.14 | 0: 0.85 1: 0.69 2: 0.89 3: 1 | |
| Tangier | 2000 | 0.71 | 0.48 | 0: 0.64 1: 0.5 2: 0.85 | 0: 0.81 1: 0.69 2: 0.70 |
| 2005 | 0.80 | 0.62 | 0: 0.66 1: 0.63 2: 0.93 3: 0 | 0: 0.88 1: 0.79 2: 0.80 3: 0 | |
| 2010 | 0.75 | 0.59 | 0: 0.66 1: 0.74 2: 0.80 | 0: 0.7 1: 0.83 2: 0.74 | |
| 2015 | 0.76 | 0.63 | 0: 0.74 1: 0.66 2: 0.86 3: 0 | 0: 0.76 1: 0.92 2: 0.72 3: 0 | |
| 2020 | 0.79 | 0.68 | 0: 0.71 1: 0.82 2: 0.84 | 0: 0.77 1: 0.88 2: 0.73 |
Disclaimer/Publisher’s Note: The statements, opinions and data contained in all publications are solely those of the individual author(s) and contributor(s) and not of MDPI and/or the editor(s). MDPI and/or the editor(s) disclaim responsibility for any injury to people or property resulting from any ideas, methods, instructions or products referred to in the content. |
© 2023 by the authors. Licensee MDPI, Basel, Switzerland. This article is an open access article distributed under the terms and conditions of the Creative Commons Attribution (CC BY) license (https://creativecommons.org/licenses/by/4.0/).
Share and Cite
Azmi, R.; Chenal, J.; Amar, H.; Tekouabou Koumetio, C.S.; Diop, E.B. A Hybrid Approach for Extracting Large-Scale and Accurate Built-Up Areas Using SAR and Multispectral Data. Atmosphere 2023, 14, 240. https://doi.org/10.3390/atmos14020240
Azmi R, Chenal J, Amar H, Tekouabou Koumetio CS, Diop EB. A Hybrid Approach for Extracting Large-Scale and Accurate Built-Up Areas Using SAR and Multispectral Data. Atmosphere. 2023; 14(2):240. https://doi.org/10.3390/atmos14020240
Chicago/Turabian StyleAzmi, Rida, Jérôme Chenal, Hicham Amar, Cédric Stéphane Tekouabou Koumetio, and El Bachir Diop. 2023. "A Hybrid Approach for Extracting Large-Scale and Accurate Built-Up Areas Using SAR and Multispectral Data" Atmosphere 14, no. 2: 240. https://doi.org/10.3390/atmos14020240
APA StyleAzmi, R., Chenal, J., Amar, H., Tekouabou Koumetio, C. S., & Diop, E. B. (2023). A Hybrid Approach for Extracting Large-Scale and Accurate Built-Up Areas Using SAR and Multispectral Data. Atmosphere, 14(2), 240. https://doi.org/10.3390/atmos14020240

