Abstract
AtmChile is an R package that permits the download and management of data from the National Air Quality Information System (SINCA, Spanish acronyms) and the Chilean Meteorological Directorate (DMC, Spanish acronyms) for multiple air quality and climatological parameters in a simple and intuitive platform. The AtmChile package includes the ChileAirQualityApp, a dashboard for enhancing the data download functions of this package with analysis, visualization, and descriptive statistics tools in a user-friendly manner. The AtmChile offers researchers and the public a highly intuitive open access package to download, validate, visualize, and preliminarily analyze air quality and climatological data available in Chile.
1. Introduction
Air pollution is a threat to environmental health throughout the world [1]. It has been estimated that it contributes to the premature death of between 3 and 7 million people a year [2]. The effects of air pollution on human health are well documented in various epidemiological studies [3] (e.g., exposure to air pollutants increases the risk of lung cancer [4], heart disease [5], bronchitis [6], and other cardiorespiratory conditions [7]). Atmospheric pollution also generates a significant economic loss, which has been quantified globally in the order of USD 5.11 billion as a loss of well-being and USD 225,000 million in lost labor income [8]. That is why continuous measurements of atmospheric pollutants have been extensively developed in the last decades [9].
Despite the links between exposure to air pollution and negative health impacts, systematic measurements of air quality are often not carried out, and/or there is a dearth of long-term or systematic measurements, with clearly established quality assurance and control protocols [10,11]. On the other hand, sometimes, there is not only the lack of information due to a lack of data but by having measurements, these are spread in different databases that are not readily available for research groups, decision makers, and/or the citizens to access [11,12,13,14].
Measurement data provide the basis for assessing the extent of air pollution; identifying sources of air pollution [15,16]; understanding how air pollutants are transported and dispersed [17,18]; identifying efficient alternatives for reducing human exposure at the local level [17]; enforcing air quality standards [19]; taking corrective action when it is necessary and activating contingency plans [20], among others. Hence, the development of tools that allow the handling, visualization, and use of large databases from environmental measurements will allow adequate access, being the best case of open access, to information for the whole society [21,22].
Air pollution data can be considered open access when it is available through a Programming Interface that allows users to display and report those data in a transparent and meaningful way [23,24,25]. Several applications have been developed in this regard including aiRe, which collects air quality data from Bogota in Colombia [25], and DatAC, a visual analytics platform for exploring climate and air quality indicators associated with the COVID-19 pandemic in Spain [24]. Another package in R is openair [23], which is developed to analyze air quality data or, more generally, atmospheric composition data. The package is widely used in academia and the public and private sectors.
In Chile, the main open-source datasets are reported by the National Air Quality Information System (SINCA, Spanish acronyms) [26] under the Ministry of the Environment of Chile [27], which collects air quality data from 205 monitoring stations throughout the country, and the National Meteorological Directorate (DMC, Spanish acronyms) dependent on the General Directorate of Civil Aeronautics of Chile [28], which stores climatological data from 47 stations throughout the country. Even though the information is available online, it is provided from more than one database with different formats and in an unfriendly manner for downloading and visualizing the information, which greatly hinders access to measurements.
In this paper, we describe the design and implementation of an easily accessible online and open-source application dedicated to systematizing, harmonizing, and providing centralized air quality and climatological data in Chile. This application, called AtmChile, integrates visualization and information display tools simply and efficiently. The application not only includes the ability to combine and integrate databases but also includes data verification and validation capabilities, visual analysis that allows users to explore the temporal and spatial evolution of the variables, as well as an easy the interactive exploration of the relationships and associations of the data. This finally allows expert and non-expert users to characterize air pollution and/or climatological data.
Functions have been programmed in R code and converted into an interactive web application using the Shiny package in RStudio. Finally, and not least, the application can be used by novice users in common browsers by only installing an R package and, therefore, does not require knowledge of web development.
2. Methods
The main objective of the AtmChile application is to provide an accessible and easy-to-use tool to visualize the open access climatological and air quality data available in Chile over time. Datasets often have thousands or even millions of observations, so our package aims to automate and simplify database downloading and/or merging, analyzing, interpreting, and understanding air pollution data and/or climatological information in a graphical manner for expert and non-expert users. To achieve the goal, we have combined the R packages (data.table [29], plotly [30], shiny [31], openair [23], lubridate [32], shinycssloaders [33], Shinydashboard [34], and DT [35]) to thereby create an interactive application to download the underlying datasets compiled for user-specific purposes along with offering validation and visualization tools.
2.1. Air Quality Data
The monitoring data compiled by AtmChile have been previously reported in SINCA [26] (see Figure 1, Tables S1 and S2 with a list of air quality monitoring stations and parameters included in the ChileAirQuality function of AtmChile). Various factors affect each air quality variable such as emission sources, the atmospheric dispersion of pollutants, atmospheric stability, solar radiation, and the chemical transformation of pollutants in the atmosphere, among others. Therefore, the values reported represent concentration levels because of many emission sources and processes such as vehicular traffic, fuel burning in the commercial or domestic sphere, and the use of solvents or volatile compounds, among others [26].
Figure 1.
Location of air quality monitoring stations and meteorological stations included in the ChileAirQuality.
2.2. Data Validation and Quality Control
All the data used by this R package are provided by the Chilean Ministry of the Environment (MMA). The quality control of the information provided by the SINCA [26] public monitoring network is carried out by the Monitoring Networks Department, while for privately owned stations, it is the Superintendent of the Environment that supervises the validation process. It is important to note that the database validation process is not always up to date, so the data must be reviewed before use. For this reason, the package offers the option of downloading the raw data reported by the monitoring stations and allows users to apply their own quality control criteria. However, this package also offers basic quality control alternatives to rule out self-inconsistent data sets through the “Curar” option of the ChileAirQuality function.
2.3. Climatological Data
The DMC reports open access data from 47 automatic stations throughout the country from 1941 to date [28]. These data contain information on the following climatological variables: temperature, humidity, pressure, dew point, and rainfall. DMC monitoring stations report only raw data without applying quality control mechanisms (see Figure 1 and Tables S3 and S4 with a list of meteorological stations and climatological parameters included in the ChileClimateData function of AtmChile).
2.4. Software and Tools for Development Application
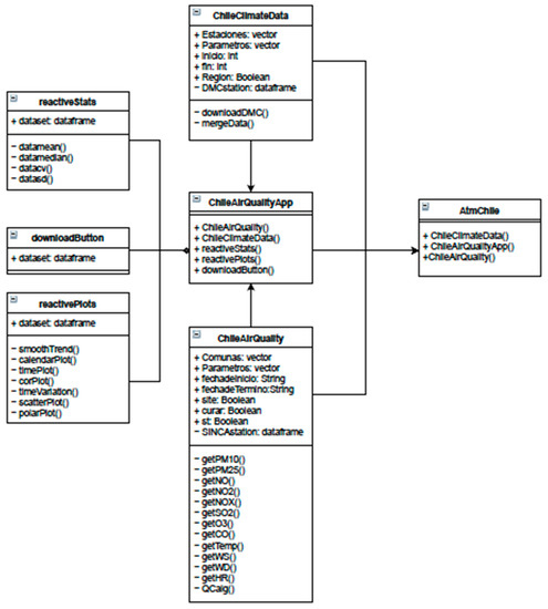
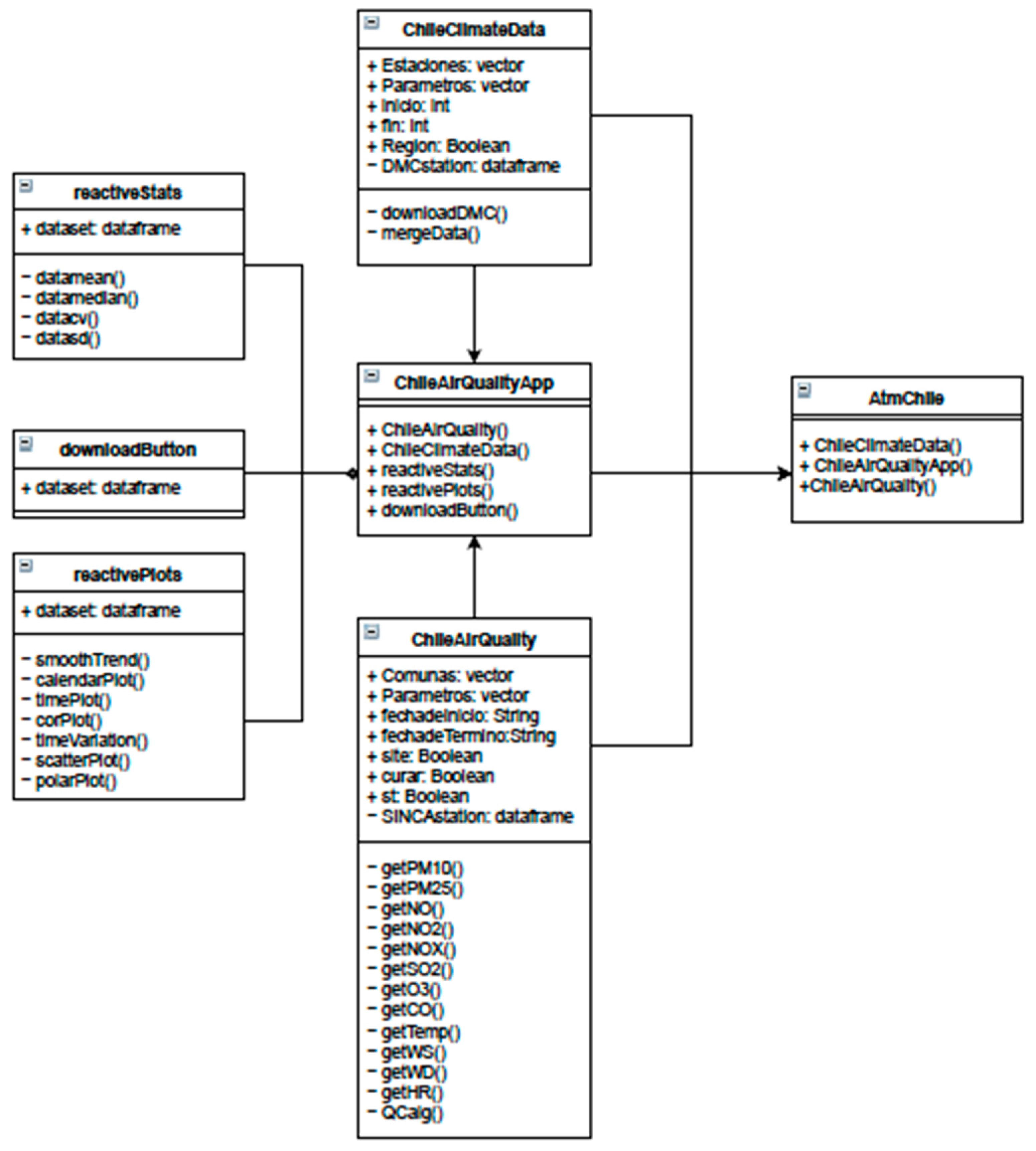
Figure 2 depicts the architecture of the AtmChile package by a Unified Modeling Language (UML) class diagram. It describes the input parameters for the different functions and the complementary methods used to support the central functions that make up the package.
Figure 2.
Unified Modeling Language (UML) class diagram of the AtmChile R package.
This package was built as open-source software in R and is available in the CRAN (Comprehensive R Archive Network) repository [36]. An overview of the AtmChile R package data access, data objects, and functions is provided in Figure 2. As a web application, it is available online [37]. This package was built under a public license so it can be distributed, copied, and displayed by third parties if the AtmChile is shown or mentioned in the credits.
3. Results and Discussion
The main functions of AtmChile are described below. Examples of data downloads and visualization plots are also presented in Appendix A.
3.1. Package Overview
The AtmChile package can be installed and loaded from the CRAN repository in R as follows: install.packages(“AtmChile”) and can be run with the command: library(AtmChile) [36]. The programming code is available on GitHub [37].
The package contains three functions: ChileAirQuality for downloading air quality data from open-source SINCA servers [26]; ChileClimateData for downloading climatological data from open-source DMC servers [28] and ChileAirQualityApp, a dashboard for the data download functions of this package [34].
ChileAirQuality is a function that compiles, in a data frame, air quality data from SINCA. The input variables are (a) Comunas: string vector containing the monitoring stations listed in Table S1; (b) Parametros: string vector containing the parameters listed in Table S2; (c) fechadeInicio: string containing the start date of the data request in format (dd/mm/yyyy); (d) fechadeTermino: string containing the end date of the data request in the same previous format; I Curar: allows values that do not meet the following quality control criteria to be replaced as “NA”: (i) PM2.5 < PM10; (ii) (NO2 + NO) < NOX; (iii) 0 < HR < 100 and (iv) 0 < wd < 360 if they exist; (f) Site: logical value that allows entering the code of the monitoring station listed in the variable Comunas of Table S1; and (g) st: logical value that includes validation code from SINCA, namely “NV”: No validated, “PV”: Pre-validated, and “V”: Validated.
Example:

ChileClimateData is a function that compiles climatological data from DMC. The input variables are (a) Estaciones: string vector with the codes of the monitoring stations listed in Table S3; (b) Parametros: string vector containing parameters listed in Table S4 (c) inicio: initial year of the data request; d) fin: final year of the data request; and (e) Region: logical parameter that, when activated (“TRUE”), allows entering the administrative region in which the station is located instead of the station code and is listed in Table S3.
Example:

3.2. ChileAirQualityApp Display
ChileAirQualityApp is a dashboard for enhancing the data download functions of this package with analysis, visualization, and descriptive statistics tools. ChileAirQualityApp is hosted online on shinyapp.io [37] and can be used to serve locally with the AtmChile package [36,37]. Run ChileAirQualityApp as follows: AtmChile::ChileAirQualityApp().
The “Data Calidad del Aire” tab allows the user to use the ChileAirQuality function to download, within the application, information on the parameters listed in Table S2 for the monitoring stations of the Metropolitan Region (RM) and the Aysén Region (XI). The option “Curar” of ChileAirQuality is found as a checkbox, working as previously described. The tab includes the “Descargar” button to download the dataset in case the user wants to use it outside the R application for other analyses.
The “Data Climatica” tab allows the user to use the ChileClimateData function to download, within the application, information on the parameters listed in Table S4 according to the administrative division of the country. The tab includes the “Descargar” button to download the dataset in case the user wants to use it locally.
The “Gráficas” tab allows the user to generate visualizations of the downloaded data by integrating various options of the OpenAir package. Some of the main options are summarized in Table S5.
The “Resumen” tab allows the user to generate summaries of descriptive statistics such as mean, median, standard deviation, and coefficient of variation of parameters selected. The tab includes the “Descargar” button to download the statistical summary in case the user wants to use it locally.
The “Información” tab contains summary tables with the parameters considered in the “Data Calidad del Aire” and “Data Climatica” tab and a map with the geographical locations of the stations included in the “Data Calidad del Aire” tab.
To show the functionality of ChileAirQualityApp, a study case of 5 years of air quality data from SINCA and climatological data from DMC is presented in Supplementary Materials showing different examples of data download and visualization plots.
3.3. Advantages and Limitations
The AtmChile app offers the following advantages: (i) the integration of information and databases of SINCA and DMC; (ii) a quick way to obtain validated information while avoiding manual processing; (iii) a highly intuitive web dashboard to visualize and explore open access air quality and climatological databases available in Chile. On the other hand, some limitations of the current app represent future development opportunities: (i) Multiple datasets cannot be downloaded and compared simultaneously; (ii) OpenAir was preferred as the visualization tool due to its widespread use by air quality researchers, which limits working with non-interactive plots; (iii) the consumption of computational processing time can be high, although it depends on the volume of data required and the time period of the query.
4. Conclusions
This work makes a free open-source software available to the academic community and the public, with all the advantages of future improvements and free use: AtmChile and ChileAirQualityApp, a web-based open-source software package. The AtmChile package is a useful tool for quickly obtaining air quality and climatology data from the main sources available in Chile, avoiding repetitive tasks. ChileAirQualityApp offers a highly intuitive open access app for researchers and the general community to download, visualize, and access a preliminary analysis of air quality and climatological data available in Chile. The end user, with or without prior knowledge of R, can not only access, process, and analyze the historical air quality and climatological data available in Chile but also has access to the source code and functions, with the option to create their own custom functions. In addition, the availability of standardized functions and data validation algorithms through the AtmChile package avoids repetitive, tedious actions that can lead to errors in data handling and increases the accessibility of quality control and quality assurance functions for automated database validation.
The AtmChile package has established a basis on which further improvements and developments can be made. Both the AtmChile and ChileAirQualityApp source codes are available on Github, and the authors invite collaboration and contributions that help continuously improve the open source AtmChile project in order to better meet the needs of a community, which requires more information about the air quality in the environment in which they live.
Supplementary Materials
The following supporting information can be downloaded at: https://www.mdpi.com/article/10.3390/atmos13091364/s1, Table S1: Air quality monitoring stations included in the ChileAirQuality function. Table S2: Summary of the air quality and meteorological obtained from SINCA and included in the ChileAirQuality function. Table S3. Meteorological stations are included in the ChileClimateData function Table S4. Summary of the meteorological parameters obtained from DMC included in the ChileClimateData function. Table S5. Summary of the main display options offered in the “Graficas” tab.
Author Contributions
Conceptualization, Methodology, Formal analysis, code programming, writing-original draft preparation, F.C.; database curation and code programming assistance, D.C. Conceptualization, writing, review & editing, R.T.A. and Conceptualization, Supervised the work, funding acquisition and writing, review & editing, M.A.L.G.; All authors have read and agreed to the published version of the manuscript.
Funding
National Agency of Investigation and Development, Government of Chile (ANID), (ANID/FONDECYT Grant No. 1200674 and ANID/FONDEQUIP Grant No EQM190045).
Data Availability Statement
The raw data are available online on the website of the National Air Quality Information System of the Ministry of the Environment of Chile (sinca.mma.gob.cl) and the website of the Chilean Meteorological Directorate (climatologia.meteochile.gob.cl).
Conflicts of Interest
The authors declare that they have no known competing financial interests or personal relationships that could have appeared to influence the work reported in this paper.
Appendix A. Examples of Data Download and Visualization Plots
Appendix A.1. Examples of Data Download and Visualization Plots
For an improved understanding of the functionality of ChileAirQualityApp, we present a case study based on 5 years of pollution data set from SINCA and 5 years of meteorological data set from DMC.
Appendix A.1.1. Air Pollution
The pollution data were downloaded from SINCA using ChileAirQualityApp for the monitoring stations “Parque O’Higgins” and “La Florida” between 2015 and 2020 using the parameters “PM10”, “PM25”, “ws” (wind speed), and “wd” (wind direction) in the user interface, as shown in Figure A1.
Figure A1.
User interface demonstration for request the parameters “PM10”, “PM25”, “ws” (wind speed), and “wd” (wind direction) for the monitoring stations “Parque O’Higgins” and “La Florida” between 2015 and 2020.
Figure A1.
User interface demonstration for request the parameters “PM10”, “PM25”, “ws” (wind speed), and “wd” (wind direction) for the monitoring stations “Parque O’Higgins” and “La Florida” between 2015 and 2020.

The data were downloaded from SINCA for the monitoring stations located at Parque O’Higgins and La Florida between the years 2015 and 2020. Figure A2 shows a time series plot generated with the option “timePlot” for PM10 with a monthly average time resolution.
Figure A2.
PM10 monthly time series for the monitoring stations La Florida (LF) and Parque O’Higgins (SA) between 2015 and 2020.
Figure A2.
PM10 monthly time series for the monitoring stations La Florida (LF) and Parque O’Higgins (SA) between 2015 and 2020.

Figure A3 shows the time series plot generated with the “timeVariation” option for PM10 and PM25 for combined monitoring stations. This option generates four graphs: hourly variation according to the average day of the week, hourly variation in the average day, monthly variation in an average year, and daily variation in the average week with a confidence interval of 95%.
Figure A3.
PM10 and PM25 times series for combined monitoring stations between 2015 and 2020 were generated with the timeVariation option.
Figure A3.
PM10 and PM25 times series for combined monitoring stations between 2015 and 2020 were generated with the timeVariation option.

Correlations between PM10, PM25, and the meteorological variables wind speed and wind direction are shown in Figure A4 using a plot generated with the “corPlot” option separated according to the monitoring station. The coded correlation is observed in three ways: by shape (ellipses), color, and numerical value.
Figure A4.
PM10, PM25, wind speed, and wind direction correlation plot for the monitoring stations La Florida (LF) and Parque O’Higgins (SA).
Figure A4.
PM10, PM25, wind speed, and wind direction correlation plot for the monitoring stations La Florida (LF) and Parque O’Higgins (SA).

The “d” option generates a calendar with the daily averages of a certain parameter with a scrollbar to filter the time interval. In this case, it was applied for PM25 during the year 2019, as shown in Figure A5.
Figure A5.
PM25 calendar plot for combined monitoring stations in 2019.
Figure A5.
PM25 calendar plot for combined monitoring stations in 2019.

The polarPlot function plots a bivariate polar graph of how concentrations vary with wind speed and direction. Figure A6 represents the polar graph for the monitoring stations La Florida (LF) and Parque O’Higgins (SA).
Figure A6.
PM25 Polar Plot for the monitoring stations La Florida (LF) and Parque O’Higgins (SA).
Figure A6.
PM25 Polar Plot for the monitoring stations La Florida (LF) and Parque O’Higgins (SA).

Appendix A.1.2. Meteorological Information
The data were downloaded from DMC for the monitoring stations located in the Antofagasta Region considering the meteorological stations of Cerro Moreno Antofagasta Ap. And El Loa Calama Ad. Between the years 2015 and 2020 for the parameters “Ts” (dry air temperature) “dd” (wind direction) and “ff” (wind speed) in the user interface, as shown in Figure A7.
Figure A7.
User interface demonstration for request the parameters “Ts” (dry air temperature) “dd” (wind direction) and “ff” (wind speed) data of the stations of Cerro Moreno Antofagasta Ap. And El Loa Calama Ad. between the years 2015 and 2020.
Figure A7.
User interface demonstration for request the parameters “Ts” (dry air temperature) “dd” (wind direction) and “ff” (wind speed) data of the stations of Cerro Moreno Antofagasta Ap. And El Loa Calama Ad. between the years 2015 and 2020.

Figure A8 shows a time series plot generated with the option “smoothTrend” for Temperature (“Ts_Valor”), showing the monthly averages and the linear trend of the temperatures in that period of time.
Figure A8.
Temperature time series plot for the meteorological stations of Cerro Moreno Antofagasta Ap. And El Loa Calama Ad. between the years 2015 and 2020. Generated with the option “smootTrend”.
Figure A8.
Temperature time series plot for the meteorological stations of Cerro Moreno Antofagasta Ap. And El Loa Calama Ad. between the years 2015 and 2020. Generated with the option “smootTrend”.

The “timeVariation” option can also be used on the parameters of the DMC meteorological stations. Figure A9 shows the time series generated with this option for the combined meteorological stations of the Antofagasta Region between 2015 and 2020.
Figure A9.
Temperature times series for combined meteorological stations between 2015 and 2020 were generated with the timeVariation option.
Figure A9.
Temperature times series for combined meteorological stations between 2015 and 2020 were generated with the timeVariation option.

References
- Venkatesan, P. WHO report: Air pollution is a major threat to health. Lancet Respir. Med. 2016, 4, 351. [Google Scholar] [CrossRef]
- Lelieveld, J.; Klingmüller, K.; Pozzer, A.; Pöschl, U.; Fnais, M.; Daiber, A.; Münzel, T. Cardiovascular disease burden from ambient air pollution in Europe reassessed using novel hazard ratio functions. Eur. Heart J. 2019, 40, 1590–1596. [Google Scholar] [CrossRef] [PubMed]
- Kampa, M.; Castanas, E. Human health effects of air pollution. Environ. Pollut. 2008, 151, 362–367. [Google Scholar] [CrossRef] [PubMed]
- Xue, Y.; Wang, L.; Zhang, Y.; Zhao, Y.; Liu, Y. Air pollution: A culprit of lung cancer. J. Hazard. Mater. 2022, 434, 128937. [Google Scholar] [CrossRef]
- Wolf, K.; Hoffmann, B.; Andersen, Z.J.; Atkinson, R.W.; Bauwelinck, M.; Bellander, T.; Brandt, J.; Brunekreef, B.; Cesaroni, G.; Chen, J.; et al. Long-term exposure to low-level ambient air pollution and incidence of stroke and coronary heart disease: A pooled analysis of six European cohorts within the ELAPSE project. Lancet Planet. Health 2021, 5, e620–e632. [Google Scholar] [CrossRef]
- Çapraz, Ö.; Deniz, A. Assessment of hospitalizations from asthma, chronic obstructive pulmonary disease and acute bronchitis in relation to air pollution in İstanbul, Turkey. Sustain. Cities Soc. 2021, 72, 103040. [Google Scholar] [CrossRef]
- Markozannes, G.; Pantavou, K.; Rizos, E.C.; Sindosi, O.A.; Tagkas, C.; Seyfried, M.; Saldanha, I.J.; Hatzianastassiou, N.; Nikolopoulos, G.K.; Ntzani, E. Outdoor air quality and human health: An overview of reviews of observational studies. Environ. Pollut. 2022, 306, 119309. [Google Scholar] [CrossRef]
- The World Bank; Institute for Health Metrics and Evaluation. The Cost of Air Pollution: Strengthening the Economic Case for Action; University of Washington: Seattle, WA, USA, 2016; Available online: http://shorturl.at/glpB8 (accessed on 1 May 2022).
- IARC Working Group on the Evaluation of Carcinogenic Risks to Humans. Outdoor Air Pollution Measurement Methods; IARC Monographs on the Evaluation of Carcinogenic Risks to Humans, No. 109; International Agency for Research on Cancer: Lyon, France, 2016. Available online: https://www.ncbi.nlm.nih.gov/books/NBK368020/ (accessed on 1 May 2022).
- Mücke, H.-G. Air quality management in the WHO European Region—Results of a quality assurance and control programme on air quality monitoring (1994–2004). Environ. Int. 2008, 34, 648–653. [Google Scholar] [CrossRef]
- Toro, A.R.; Campos, C.; Molina, C.; Morales, S.R.G.E.; Leiva-Guzmn, M.A. Accuracy and reliability of Chile’s National Air Quality Information System for measuring particulate matter: Beta attenuation monitoring issue. Environ. Int. 2015, 82, 101–109. [Google Scholar] [CrossRef]
- Li, S.-T.; Shue, L.-Y. Data mining to aid policy making in air pollution management. Expert Syst. Appl. 2004, 27, 331–340. [Google Scholar] [CrossRef]
- Morales-Solís, K.; Ahumada, H.; Rojas, J.P.; Urdanivia, F.R.; Catalán, F.; Claramunt, T.; Toro, R.A.; Manzano, C.A.; Leiva-Guzmán, M.A. The Effect of COVID-19 Lockdowns on the Air Pollution of Urban Areas of Central and Southern Chile. Aerosol Air Qual. Res. 2021, 21, 200677. [Google Scholar] [CrossRef]
- Xie, Y.; Zhao, L.; Xue, J.; Gao, H.O.; Li, H.; Jiang, R.; Qiu, X.; Zhang, S. Methods for defining the scopes and priorities for joint prevention and control of air pollution regions based on data-mining technologies. J. Clean. Prod. 2018, 185, 912–921. [Google Scholar] [CrossRef]
- Sánchez, P.L.F.; Manzano, C.A.; Leiva-Guzmán, M.A.; Canales, A.M.; Toro Araya, R. Urban atmospheric particle size distribution in Santiago, Chile. Atmos. Pollut. Res. 2021, 12, 101201. [Google Scholar] [CrossRef]
- Watson, J.G.; Chow, J.C. Chapter 20—Receptor Models and Measurements for Identifying and Quantifying Air Pollution Sources. In Introduction to Environmental Forensics, 3rd ed.; Murphy, B.L., Morrison, R.D., Eds.; Academic Press: San Diego, CA, USA, 2015; pp. 677–706. [Google Scholar] [CrossRef]
- Galatioto, F. Transport and Air Quality Planning and Policy. In International Encyclopedia of Transportation; Vickerman, R., Ed.; Elsevier: Oxford, UK, 2021; pp. 236–240. [Google Scholar] [CrossRef]
- Thurston, G.D. Outdoor Air Pollution: Sources, Atmospheric Transport, and Human Health Effects. In International Encyclopedia of Public Health, 2nd ed.; Quah, S.R., Ed.; Academic Press: Oxford, UK, 2017; pp. 367–377. [Google Scholar] [CrossRef]
- Goodman, J.E.; Prueitt, R.L.; Harbison, R.D.; Johnson, G.T. Systematically evaluating and integrating evidence in National Ambient Air Quality Standards reviews. Glob. Epidemiol. 2020, 2, 100019. [Google Scholar] [CrossRef]
- Williams, M. Air pollution and policy 1952–2002. Sci. Total Environ. 2004, 334–335, 15–20. [Google Scholar] [CrossRef] [PubMed]
- Honarvar, A.R.; Sami, A. Towards Sustainable Smart City by Particulate Matter Prediction Using Urban Big Data, Excluding Expensive Air Pollution Infrastructures. Big Data Res. 2019, 17, 56–65. [Google Scholar] [CrossRef]
- Huang, W.; Li, T.; Liu, J.; Xie, P.; Du, S.; Teng, F. An overview of air quality analysis by big data techniques: Monitoring, forecasting, and traceability. Inf. Fusion 2021, 75, 28–40. [Google Scholar] [CrossRef]
- Carslaw, D.C.; Ropkins, K. Openair—An R package for air quality data analysis. Environ. Model. Softw. 2012, 27–28, 52–61. [Google Scholar] [CrossRef]
- Díaz, J.J.; Mura, I.; Franco, J.F.; Akhavan-Tabatabaei, R. Aire—A web-based R application for simple, accessible and repeatable analysis of urban air quality data. Environ. Model. Softw. 2021, 138, 104976. [Google Scholar] [CrossRef]
- Martorell-Marugán, J.; Villatoro-García, J.A.; García-Moreno, A.; López-Domínguez, R.; Requena, F.; Merelo, J.J.; Lacasaña, M.; de Dios Luna, J.; Díaz-Mochón, J.J.; Lorente, J.A.; et al. DatAC: A visual analytics platform to explore climate and air quality indicators associated with the COVID-19 pandemic in Spain. Sci. Total Environ. 2021, 750, 141424. [Google Scholar] [CrossRef]
- SINCA. National Air Quality System on Line System; Ministry of the Enviroment: Santiago, Chile, 2020; Available online: http://sinca.mma.gob.cl (accessed on 1 June 2020). (In Spanish)
- MMA. Atmospheric Decontamination Plans. Strategy 2014–2018; Ministry of the Environment: Santiago, Chile, 2014; Available online: http://goo.gl/ulH0Zf (accessed on 12 April 2020). (In Spanish)
- DMC. Online Database of Meteorological Information; Chilean Meteorological Directorate, Chilean Air Force: Santiago, Chile, 2022; Available online: http://shorturl.at/coxIT (accessed on 22 May 2022).
- Dowle, M.; Srinivasan, A. R Package ‘Data.Table’ version 1.14.2. 2021. Available online: https://github.com/Rdatatable/data.table/wiki (accessed on 20 May 2022).
- Sievert, C. R Package: Plotly, Version 4.10.0. 2019. Available online: https://plotly.com/r/getting-started/ (accessed on 21 May 2022).
- Chang, W.; Cheng, J.; Allaire, J.J.; Sievert, C.; Schloerke, B.; Xie, Y.; Allen, J.; McPherson, J.; Dipert, A.; Borges, B. Shiny: Web Application Framework for R. 2021. Available online: https://shiny.rstudio.com/tutorial/ (accessed on 22 May 2022).
- Grolemund, G.; Wickham, H. Dates and Times Made Easy with lubridate. J. Stat. Softw. 2011, 40, 1–25. [Google Scholar] [CrossRef]
- Sali, A.; Attali, D. R Package Shinycssloaders Version 1.0.0. 2020. Available online: https://github.com/daattali/shinycssloaders (accessed on 15 May 2022).
- Winston, C. R Package “Shinydashboard” Version 0.7.2. 2021. Available online: https://github.com/Rdatatable/data.table/wiki (accessed on 15 May 2022).
- Xie, Y.; Cheng, J.; Tan, X. R Package: DT Version 0.22. 2022. Available online: https://CRAN.R-project.org/package=DT (accessed on 1 May 2022).
- Catalan, F.; Leiva, G.M.A.; Toro, A.R. AtmChile: Download Air Quality and Meteorological Information of Chile. 2022. Available online: https://cran.r-project.org/web/packages/AtmChile/index.html (accessed on 1 May 2022).
- Catalan, F.; Leiva, G.M.A.; Toro, A.R. R package Programing code AtmChile: Download Air Quality and Meteorological Information of Chile. 2022. Available online: https://github.com/franciscoxaxo/AtmChile (accessed on 1 May 2022).
Publisher’s Note: MDPI stays neutral with regard to jurisdictional claims in published maps and institutional affiliations. |
© 2022 by the authors. Licensee MDPI, Basel, Switzerland. This article is an open access article distributed under the terms and conditions of the Creative Commons Attribution (CC BY) license (https://creativecommons.org/licenses/by/4.0/).

