China’s Port Carbon Emission Reduction: A Study of Emission-Driven Factors
Abstract
:1. Introduction
2. Literature Review
2.1. Port Carbon Emission Estimation
2.2. Port Carbon Emission Reduction
2.3. Summary of Literature Review
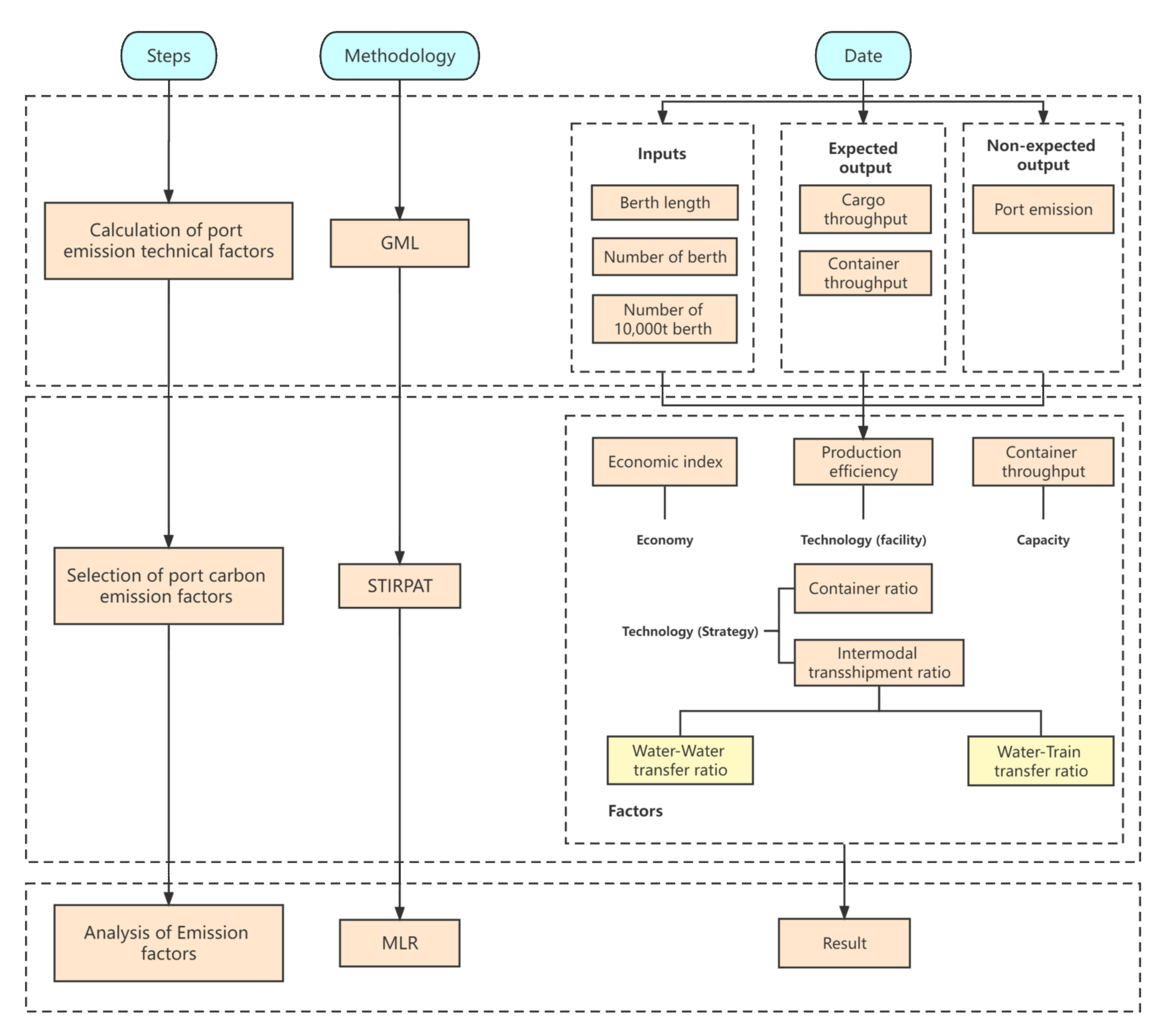
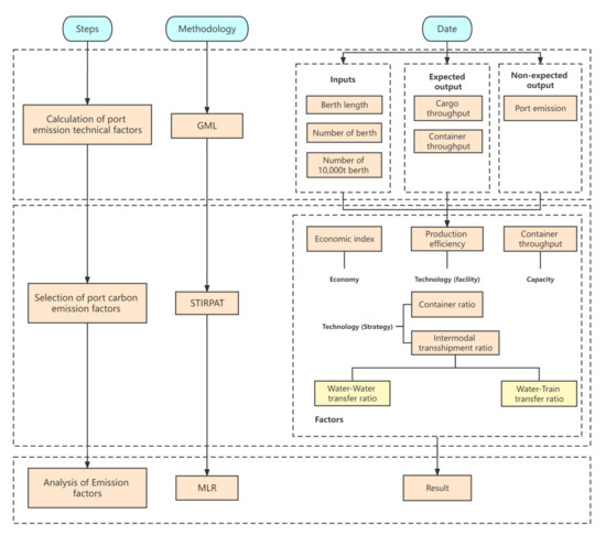
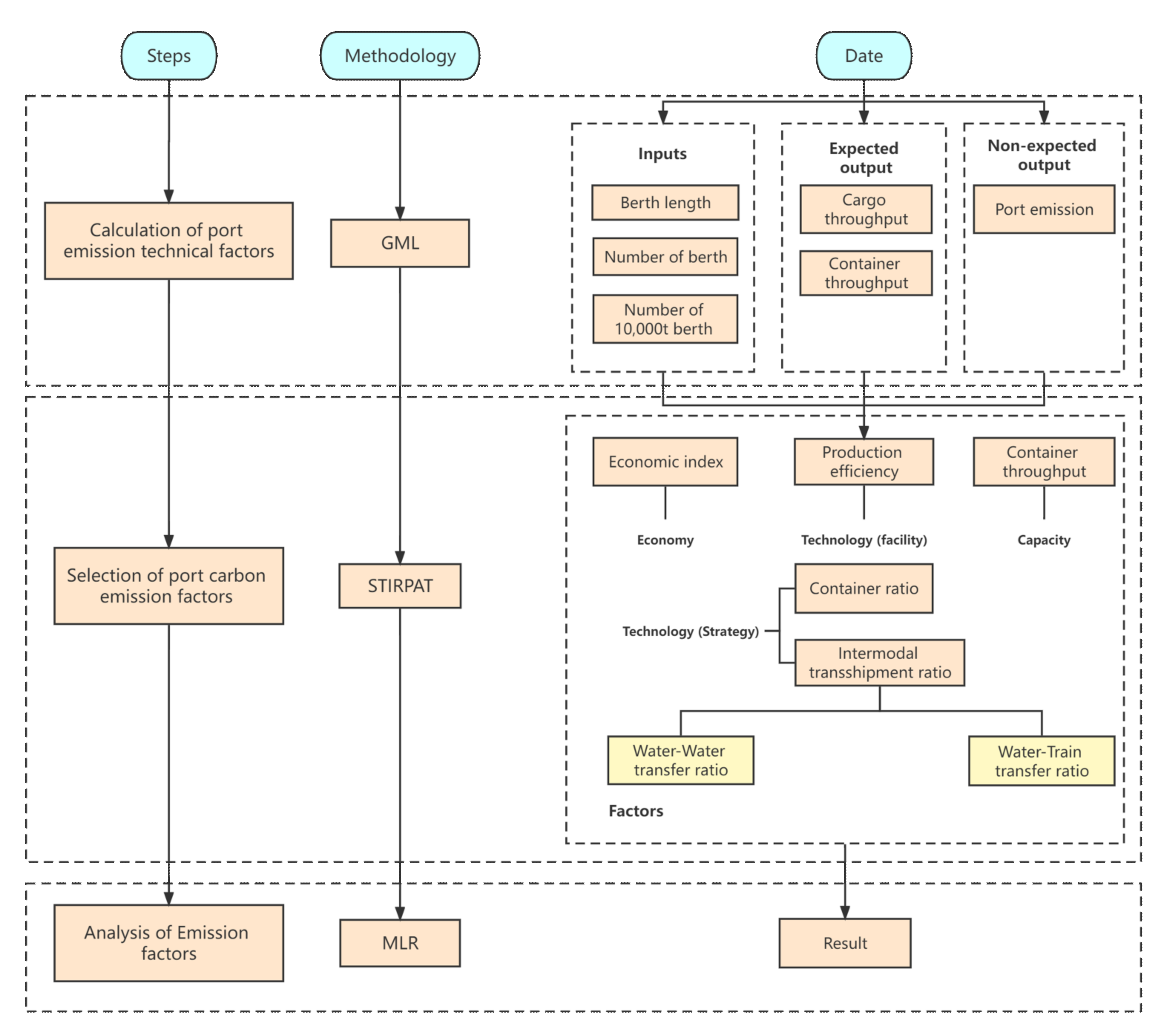
3. Methodology
3.1. GML
3.2. STIRPAT
3.3. MLR
3.4. Proposed Method
4. Empirical Analysis
4.1. Introduction of China Ports
4.2. Selection of GML Variables
4.3. GML Results
4.4. Exploration of Carbon Emission Factors
5. Results and Discussion
6. Strategies for Reducing Carbon Emissions in Ports of China
6.1. Improve Containerization Ratio and Develop Intermodal Transportation in Seaport
6.2. Adopt Clean Energy by Using Physical Equipment and Improving Energy Efficiency
6.3. Optimizing Port Operation Management
7. Conclusions
Author Contributions
Funding
Data Availability Statement
Conflicts of Interest
References
- Lin, B.; Chen, Y. Will economic infrastructure development affect the energy intensity of China’s manufacturing industry? Energy Policy 2019, 132, 122–131. [Google Scholar] [CrossRef]
- Ma, X.; Wang, C.; Dong, B.; Gu, G.; Chen, R.; Li, Y.; Zou, H.; Zhang, W.; Li, Q. Carbon emissions from energy consumption in China: Its measurement and driving factors. Sci. Total Environ. 2018, 648, 1411–1420. [Google Scholar] [CrossRef]
- Feng, C.; Xia, Y.S.; Sun, L.X. Structural and social-economic determinants of China’s transport low-carbon development under the background of aging and industrial migration. Environ. Res. 2020, 188, 109701. [Google Scholar] [CrossRef]
- Ircha, M.C. Social License for Ports; Canadian Sailing: Rivière-Beaudette, QC, Canada, 2012; pp. 17–22. [Google Scholar]
- Misra, A.; Panchabikesan, K.; Gowrishankar, S.K.; Ayyasamy, E.; Ramalingam, V. GHG emission accounting and mitigation strategies to reduce the carbon footprint in conventional port activities—A case of the Port of Chennai. Carbon Manag. 2017, 8, 45–56. [Google Scholar] [CrossRef]
- Wei, H.; Nian, M.; Li, L. China’s Strategies and Policies for Regional Development during the Period of the 14th Five-Year Plan. Chin. J. Urban Environ. Stud. 2020, 8, 2050008. [Google Scholar] [CrossRef]
- Bergqvist, R.; Egels-Zandén, N. Green port dues—The case of hinterland transport. Res. Transp. Bus. Manag. 2012, 5, 85–91. [Google Scholar] [CrossRef]
- Cappelli, A.; Nocera, S. Freight modal split models: Data base, calibration problem and urban application. WIT Trans. Built Environ. 2006, 89, 7. [Google Scholar] [CrossRef] [Green Version]
- Šimeček, M.; Dufek, J. A Freight Modal Shift Model for Slovakia. Transp. Res. Procedia 2016, 14, 2814–2819. [Google Scholar] [CrossRef] [Green Version]
- Nair, R.; Avetisyan, H.; Miller-Hooks, E. Resilience Framework for Ports and Other Intermodal Components. Transp. Res. Rec. J. Transp. Res. Board 2010, 2166, 54–65. [Google Scholar] [CrossRef]
- Tongzon, J.L. Port choice and freight forwarders. Transp. Res. Part E Logist. Transp. Rev. 2009, 45, 186–195. [Google Scholar] [CrossRef]
- Liao, C.-H.; Lu, C.-S.; Tseng, P.-H. Carbon dioxide emissions and inland container transport in Taiwan. J. Transp. Geogr. 2011, 19, 722–728. [Google Scholar] [CrossRef]
- Ma, W.; Lu, T.; Ma, D.; Wang, D.; Qu, F. Ship route and speed multi-objective optimization considering weather conditions and emission control area regulations. Marit. Policy Manag. 2021, 48, 1053–1068. [Google Scholar] [CrossRef]
- Acciaro, M.; Vanelslander, T.; Sys, C.; Ferrari, C.; Roumboutsos, A.; Giuliano, G.; Lee Lam, J.S.; Kapros, S. Environmental sustainability in seaports: A framework for successful innovation. Marit. Policy Manag. 2014, 41, 480–500. [Google Scholar] [CrossRef]
- Nwanosike, F.O.; Tipi, N.S.; Warnock-Smith, D. Productivity change in Nigerian seaports after reform: A Malmquist productivity index decomposition approach. Marit. Policy Manag. 2016, 43, 798–811. [Google Scholar] [CrossRef]
- Ai, Y.; Zhou, K. Study on scale efficiency of container ports based on SFA. Logist. Technol. 2015, 34, 141–144. [Google Scholar]
- Lam, J.S.L.; Li, K.X. Green port marketing for sustainable growth and development. Transp. Policy 2019, 84, 73–81. [Google Scholar] [CrossRef]
- Sim, J. A carbon emission evaluation model for a container terminal. J. Clean. Prod. 2018, 186, 526–533. [Google Scholar] [CrossRef]
- Lu, Y.; Hu, H. Sydney Port’s Practice in Green Port Development and China’s Inspiration from it. Navig. China 2009, 32, 72–76. [Google Scholar]
- Lim, S.; Pettit, S.; Abouarghoub, W.; Beresford, A. Port sustainability and performance: A systematic literature review. Transp. Res. Part D Transp. Environ. 2019, 72, 47–64. [Google Scholar] [CrossRef]
- Liu, C.; Gong, B. Analysis of energy—Saving measures in ports. In Proceedings of the 2010 Asia-Pacific Power and Energy Engineering Conference, Chengdu, China, 28–31 March 2010; pp. 1–4. [Google Scholar]
- Berechman, J.; Tseng, P.-H. Estimating the environmental costs of port related emissions: The case of Kaohsiung. Transp. Res. Part D Transp. Environ. 2012, 17, 35–38. [Google Scholar] [CrossRef]
- Goulielmos, A.M. European policy on port environmental protection. Glob. Nest Int. J. 2000, 2, 189–197. [Google Scholar]
- Acciaro, M.; Ghiara, H.; Cusano, M.I. Energy management in seaports: A new role for port authorities. Energy Policy 2014, 71, 4–12. [Google Scholar] [CrossRef]
- Martínez-Moya, J.; Vazquez-Paja, B.; Gimenez Maldonado, J.A. Energy efficiency and CO2 emissions of port container terminal equipment: Evidence from the Port of Valencia. Energy Policy 2019, 131, 312–319. [Google Scholar] [CrossRef]
- Tan, Z.; Liu, H.; Shao, S.; Liu, J.; Chen, J. Efficiency of Chinese ECA policy on the coastal emission with evasion behavior of ships. Ocean Coast. Manag. 2021, 208, 105635. [Google Scholar] [CrossRef]
- Wan, Z.; Zhang, T.; Sha, M.; Guo, W.; Jin, Y.; Guo, J.; Liu, Y. Evaluation of emission reduction strategies for berthing containerships: A case study of the Shekou Container Terminal. J. Clean. Prod. 2021, 299, 126820. [Google Scholar] [CrossRef]
- Yu, Y.; Chen, L.; Shu, Y.; Zhu, W. Evaluation model and management strategy for reducing pollution caused by ship collision in coastal waters. Ocean Coast. Manag. 2020, 203, 105446. [Google Scholar] [CrossRef]
- Chung, Y.H.; Färe, R.; Grosskopf, S. Productivity and Undesirable Outputs: A Directional Distance Function Approach. J. Environ. Manag. 1997, 51, 229–240. [Google Scholar] [CrossRef] [Green Version]
- Oh, D.H.; Heshmati, A. A sequential Malmquist–Luenberger productivity index: Environmentally sensitive productivity growth considering the progressive nature of technology. Energy Econ. 2010, 32, 1345–1355. [Google Scholar] [CrossRef] [Green Version]
- Emrouznejad, A.; Yang, G.-L. CO2 emissions reduction of Chinese light manufacturing industries: A novel RAM-based global Malmquist–Luenberger productivity index. Energy Policy 2016, 96, 397–410. [Google Scholar] [CrossRef] [Green Version]
- Ehrlich, P.R.; Holdren, J.P. Impact of population growth. Science 1971, 171, 1212–1217. [Google Scholar] [CrossRef]
- Nakicenovic, N. Socioeconomic driving forces of emissions scenarios. In The Global Carbon Cycle: Integrating Humans, Climate, and the Natural World; Island Press: Washington, DC, USA, 2004; Volume 62, pp. 225–339. [Google Scholar]
- Waggoner, P.E.; Ausubel, J.H. A framework for sustainability science: A renovated IPAT identity. Proc. Natl. Acad. Sci. USA 2002, 99, 7860–7865. [Google Scholar] [CrossRef] [PubMed] [Green Version]
- Schulze, P.C. I= PBAT. Ecol. Econ. 2002, 40, 149–150. [Google Scholar] [CrossRef]
- York, R.; Rosa, E.A.; Dietz, T. STIRPAT, IPAT and ImPACT: Analytic tools for unpacking the driving forces of environmental impacts. Ecol. Econ. 2003, 46, 351–365. [Google Scholar] [CrossRef]
- Tranmer, M.; Elliot, M. Multiple linear regression. In The Cathie Marsh Centre for Census and Survey Research; University of Manchester: Manchester, UK, 2008; Volume 5, pp. 1–5. [Google Scholar]
- Chen, S.-H.; Chen, J.-N. Forecasting container throughputs at ports using genetic programming. Expert Syst. Appl. 2010, 37, 2054–2058. [Google Scholar] [CrossRef]
- Wu, C.F.; Xiong, J.; Wu, W.C.; Gao, W.Q.; Liu, X. Calculation and effect factor analysis of transport carbon emission in Gansu Province based on STIRPAT Model. J. Glaciol. Geocryol. 2015, 37, 826. [Google Scholar]
- Liu, Z. The comparative performance of public and private enterprises: The case of British ports. J. Transp. Econ. Policy 1995, 29, 263–274. [Google Scholar]
- Murena, F.; Mocerino, L.; Quaranta, F.; Toscano, D. Impact on air quality of cruise ship emissions in Naples, Italy. Atmos. Environ. 2018, 187, 70–83. [Google Scholar] [CrossRef]
- Tzannatos, E. Ship emissions and their externalities for the port of Piraeus—Greece. Atmos. Environ. 2010, 44, 400–407. [Google Scholar] [CrossRef]
- Geerlings, H.; van Duin, R. A new method for assessing CO2-emissions from container terminals: A promising approach applied in Rotterdam. J. Clean. Prod. 2011, 19, 657–666. [Google Scholar] [CrossRef]
- Kim, J.; Rahimi, M.; Newell, J.; Newell, J. Life-Cycle Emissions from Port Electrification: A Case Study of Cargo Handling Tractors at the Port of Los Angeles. Int. J. Sustain. Transp. 2012, 6, 321–337. [Google Scholar] [CrossRef]
- Schenk, E.; Carr, E.; Corbett, J.J.; Winebrake, J.J. Macroeconomic and Environmental Impacts of Port Electrification: Four Port Case Studies; Maritime Administration, U.S. Department of Transportation: Washington, DC, USA, 2020. [Google Scholar]
- Zhu, S.; Mac Kinnon, M.; Soukup, J.; Paradise, A.; Dabdub, D.; Samuelsen, S. Assessment of the greenhouse gas, Episodic air quality and public health benefits of fuel cell electrification of a major port complex. Atmos. Environ. 2022, 275, 118996. [Google Scholar] [CrossRef]
- Iris, Ç.; Lam, J.S.L. A review of energy efficiency in ports: Operational strategies, technologies and energy management systems. Renew. Sustain. Energy Rev. 2019, 112, 170–182. [Google Scholar] [CrossRef]


| Port Group | Name |
|---|---|
| Bohai Sea Region | Dandong |
| Dalian | |
| Yingkou | |
| Tianjin | |
| Yantai | |
| Qingdao | |
| Rizhao | |
| Yangtze River Delta Region | Shanghai |
| Lianyungang | |
| Ningbo-Zhoushan | |
| Southeast Coastal Region | Fuzhou |
| Quanzhou | |
| Xiameng | |
| Pearl River Delta Region | Shantou |
| Shenzhen | |
| Guangzhou | |
| Southwest Coastal Region | Haikou |
| Classification | Name |
|---|---|
| Inputs | Berth length |
| Number of berths | |
| Number of berths over 10,000 tons | |
| Expected output | Cargo throughput |
| Container throughput | |
| Unexpected output | Port carbon emission |
| Port Name | Container Throughput | Containerization Ratio | Economic Index | GML Index |
|---|---|---|---|---|
| Dalian | 1.209 | −0.870 | −0.470 | −0.711 |
| Yingkou | 0.594 | −0.781 | −0.236 | −0.122 |
| Tianjin | 0.881 | −0.788 | / | −0.869 |
| Yantai | 2.130 | −1.155 | / | −1.402 |
| Qingdao | −0.828 | −0.503 | 0.629 | 0.779 |
| Rizhao | 1.213 | −1.136 | 0.364 | 0.346 |
| Shanghai | 1.209 | −0.889 | −0.548 | −0.503 |
| Lianyungang | 0.973 | −1.733 | 0.212 | −1.955 |
| Shantou | 0.653 | −0.817 | −0.112 | −0.434 |
| Guangzhou | 1.339 | −0.530 | 0.606 | −1.187 |
| Haikou | 0.960 | −0.747 | −0.198 | −0.164 |
| Ningbo-Zhoushan | 1.823 | −0.688 | 0.198 | −1.001 |
| Port Name | Water-Water | Water-Train |
|---|---|---|
| Yingkou | 0.048 | −0.115 |
| Tianjin | −0.174 | −0.002 |
| Rizhao | −0.357 | / |
| Shanghai | 0.015 | −0.003 |
| Lianyungang | −0.577 | −0.040 |
| Ningbo-Zhoushan | 0.434 | −0.468 |
| Xiameng | 0.598 | 0.022 |
| Shenzhen | −0.067 | −0.133 |
| Guangzhou | 0.088 | 0.148 |
Publisher’s Note: MDPI stays neutral with regard to jurisdictional claims in published maps and institutional affiliations. |
© 2022 by the authors. Licensee MDPI, Basel, Switzerland. This article is an open access article distributed under the terms and conditions of the Creative Commons Attribution (CC BY) license (https://creativecommons.org/licenses/by/4.0/).
Share and Cite
Yu, Y.; Sun, R.; Sun, Y.; Wu, J.; Zhu, W. China’s Port Carbon Emission Reduction: A Study of Emission-Driven Factors. Atmosphere 2022, 13, 550. https://doi.org/10.3390/atmos13040550
Yu Y, Sun R, Sun Y, Wu J, Zhu W. China’s Port Carbon Emission Reduction: A Study of Emission-Driven Factors. Atmosphere. 2022; 13(4):550. https://doi.org/10.3390/atmos13040550
Chicago/Turabian StyleYu, Yao, Ruikai Sun, Yindong Sun, Jinyou Wu, and Wanying Zhu. 2022. "China’s Port Carbon Emission Reduction: A Study of Emission-Driven Factors" Atmosphere 13, no. 4: 550. https://doi.org/10.3390/atmos13040550
APA StyleYu, Y., Sun, R., Sun, Y., Wu, J., & Zhu, W. (2022). China’s Port Carbon Emission Reduction: A Study of Emission-Driven Factors. Atmosphere, 13(4), 550. https://doi.org/10.3390/atmos13040550
