Maximum Entropy Modeling for the Prediction of Potential Plantation Distribution of Arabica coffee under the CMIP6 Mode in Yunnan, Southwest China
Abstract
1. Introduction
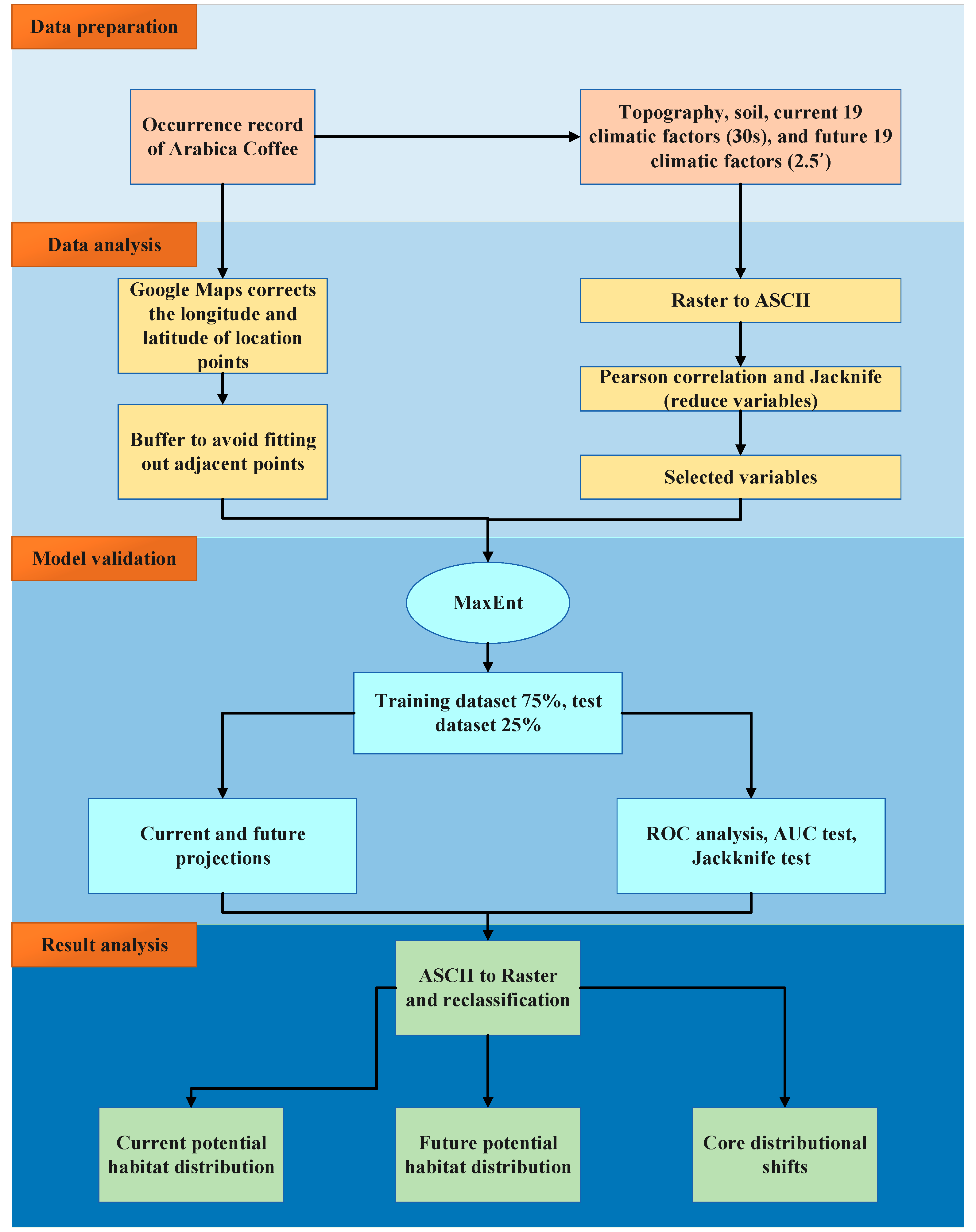
2. Materials and Methods
2.1. Species Distribution Data
2.2. Soil, Climate, and Topography Data
2.3. Initial Screening of Key Factors
2.4. Prediction of Current and Future Potential Suitability
2.5. Prediction of Future Potential Highly Suitable Range
2.6. Shifting the Center of Gravity
3. Results
3.1. MaxEnt Model Precision and the Current Distribution
3.2. Effects of Key Environmental Factors on Geographical Distribution
3.3. Potential Distribution of Arabica coffee in Future Scenarios
3.4. Future Trajectory of the Center of Mass of the Distribution of Arabica coffee
4. Discussion
4.1. Changes in the Distribution of Suitable Areas under Future Climate Change
4.2. Main Environmental Variables Affecting Ecological Suitability
4.3. Spatial Pattern Migration under Future Climate Change
5. Conclusions
- (1)
- The most suitable and suitable planting regions for Arabica coffee occupied 4.68% and 14.29% of the total area, and were mainly distributed in the western, southeastern, southern, and southwestern parts of Yunnan. The sub-suitable and unsuitable planting regions occupied 24.82% and 56.21% of the total area, and were mainly distributed in the middle, northeastern, eastern, and northwestern parts of Yunnan.
- (2)
- Bio5, Bio12, slope, altitude, aspect, and topsoil silt fraction were critical factors that influenced the distribution of ecologically suitable areas for Arabica coffee.
- (3)
- The regions that are highly suitable for Arabica coffee declined in the period from 2061 to 2080 under the SSPs245 scenario, and were mainly concentrated in the middle parts of Dehong, Lincang, and Pu’er and the southern parts of Honghe and Wenshan. Meanwhile, the highly suitable regions expanded in other periods under the other scenarios, mainly with concentrations in the southwestern part of Xishuangbanna, the northern parts of Lincang, Pu’er, and Honghe, the eastern parts of Baoshan, Dali, and Lijiang, the northern part of Chuxiong, and most of Wenshan.
- (4)
- Arabica coffee was inclined to move towards higher-altitude and higher-latitude regions under global warming scenarios.
Author Contributions
Funding
Data Availability Statement
Acknowledgments
Conflicts of Interest
References
- Sun, C.M.; Luo, J.; Wang, K.; Gao, J.Q.; Hao, S.M.; Tan, J. Comparison of chemical and health indexes of coffea arabica bean from different producing areas and varieties in Yunnan. Southwest China J. Agric. Sci. 2019, 32, 2550–2556. [Google Scholar] [CrossRef]
- Liu, Y.Z.; Jiao, D. Influence of free trade zone construction on coffee industry in Yunnan, China. World Agric. 2017, 3, 181–184. [Google Scholar] [CrossRef]
- Dai, Z.M.; Du, G.; Mao, S.Q.; Luo, Y.; Li, X.L.; Yang, Y.; Li, D.T. Present situation and development countermeasures of Yunnan Arabica coffee brand construction. Trop. Agric. China 2018, 11, 13–18. [Google Scholar]
- Huang, J.; Huang, L.; Lv, Y.; Li, Y.; Zhang, X.; Wu, R.; Li, G. Analysis on the development prospect of Chinese coffee industry. Yunnan Nongye Keji 2018, 6, 4–7. [Google Scholar]
- Yue, Y.; Zhang, P.; Shang, Y. The potential global distribution and dynamics of wheat under multiple climate change scenarios. Sci. Total Environ. 2019, 688, 1308–1318. [Google Scholar] [CrossRef]
- Bo, C.; Cheng, K.B.; Ying, X.; Jing, J.Y.; Pu, F.G.; Hui, L.; Lin, Z.; Le, C.; Juan, W.; Jun, X.; et al. Wetlands rise and fall: Six endangered wetland species showed different patterns of habitat shift under future climate change. Sci. Total Environ. 2020, 731, 138518. [Google Scholar] [CrossRef]
- Priscila, S.T.; Angelica, G.; Sin, C.C.; Adan, P.S.; Andre, A.L. Climate change impact on the potential yield of Arabica coffee in southeast Brazil. Reg. Environ. Chang. 2018, 18, 873–883. [Google Scholar] [CrossRef]
- Bunn, C.; Läderach, P.; Rivera, O.O.; Kirschke, D. A bitter cup: Climate change profile of global production of Arabica and Robusta coffee. Clim. Chang. 2015, 129, 89–101. [Google Scholar] [CrossRef]
- Davis, A.P.; Gole, T.W.; Baena, S.; Moat, J. The impact of climate change on indigenous Arabica coffee (Coffea arabica): Predicting future trends and identifying priorities. PLoS ONE 2012, 7, e47981. [Google Scholar] [CrossRef]
- Mighty, M.A. Site suitability and the analytic hierarchy process: How GIS analysis can improve the competitive advantage of the Jamaican coffee industry. Appl. Geogr. 2015, 58, 84–93. [Google Scholar] [CrossRef]
- Zhu, Y.M.; Dou, X.D.; Wang, R.F.; Xie, M.E.; Huang, W.; Li, M. Climate change impact on the region suitable for Coffea arabica growth in Yunnan province. Acta Meteorol. Sin. 2021, 79, 878–887. [Google Scholar] [CrossRef]
- Dakhil, M.A.; Xiong, Q.L.; Farahat, E.A.; Zhang, L.; Pan, K.W.; Pandey, B.; Olatunji, O.A.; Tariq, A.; Wu, X.G.; Zhang, A.P.; et al. Past and future climatic indicators for distribution patterns and conservation planning of temperate coniferous forests in southwestern China. Ecol. Indic. 2018, 107, 105559. [Google Scholar] [CrossRef]
- Jin, K.; Wu, T.J.; Yang, F.; Yi, W.S.; Chao, F.; Xiao, M.S. The moss genus Didymodon as an indicator of climate change on the Tibetan Plateau. Ecol. Indic. 2020, 113, 106204. [Google Scholar] [CrossRef]
- Dimobe, K.; Ouédraogo, A.; Ouédraogo, K.; Goetze, D.; Stein, K.; Schmidt, M.; Nacoulma, B.I.; Gnoumou, A.; Traoré, L.; Porembski, S.; et al. Climate change reduces the distribution area of the shea tree (Vitellaria paradoxa C.F. Gaertn.) in Burkina Faso. J. Arid. Environ. 2020, 181, 104237. [Google Scholar] [CrossRef]
- Guo, Y.; Li, X.; Zhao, Z.; Nawaz, Z. Predicting the impacts of climate change, soils and vegetation types on the geographic distribution of Polyporus umbellatus in China. Sci. Total Environ. 2019, 648, 1–11. [Google Scholar] [CrossRef] [PubMed]
- Abdelaal, M.; Fois, M.; Dakhil, M.A.; Bacchetta, G.; Sherbeny, G.A. Predicting the potential current and future distribution of the endangered endemic vascular plant primula boveana decne. ex duby in Egypt. Plants 2020, 9, 957. [Google Scholar] [CrossRef]
- Rong, Z.; Zhao, C.; Liu, J.; Gao, Y.; Zang, F.; Guo, Z.; Mao, Y.; Wang, L. Modeling the effect of climate change on the potential distribution of Qinghai spruce (Picea crassifolia Kom.) in Qilian Mountains. Forests 2019, 10, 62. [Google Scholar] [CrossRef]
- Zhang, K.; Zhang, Y.; Tao, J. Predicting the potential distribution of Paeonia veitchii (Paeoniaceae) in China by incorporating climate change into a Maxent model. Forests 2019, 10, 190. [Google Scholar] [CrossRef]
- Xu, N.; Meng, F.; Zhou, G.; Li, Y.; Wang, B.; Lu, H. Assessing the suitable cultivation areas for Scutellaria baicalensis in China using the Maxent model and multiple linear regression. Biochem. Syst. Ecol. 2020, 90, 104052. [Google Scholar] [CrossRef]
- Yan, Q.W.; Liang, Z.; Jin, N.W.; Wen, W.; Naudiyal, N.; Yan, L.G.; Xu, F.W. Chinese caterpillar fungus (Ophiocordyceps sinensis) in China: Current distribution, trading, and futures under climate change and overexploitation. Sci. Total Environ. 2021, 755, 142548. [Google Scholar] [CrossRef]
- Qu, Z.J.; Zhou, G.S. Regionalization of climatic suitability for major kiwifruit cultivars in China. Chin. J. Agrometeorol. 2017, 38, 257–266. [Google Scholar] [CrossRef]
- Wang, D.; Cui, B.C.; Duan, S.S.; Chen, J.J.; Fan, H.; Lu, B.B.; Zheng, J.H. Moving north in China: The habitat of Pedicularis kansuensis in the context of climate change. Sci. Total Environ. 2019, 697, 133979. [Google Scholar] [CrossRef] [PubMed]
- Komlavi, A.; Amos, T.K.; Elliott, R.D.; Thomas, A.G.; Sander, J.Z. Mapping suitability for rice production in inland valley landscapes in Benin and Togo using environmental niche modeling. Sci. Total Environ. 2020, 709, 136165. [Google Scholar] [CrossRef]
- Hu, W.J.; Wang, Y.Y.; Zhang, D.; Yu, W.W.; Chen, G.C.; Xie, T.; Liu, Z.H.; Ma, Z.Y.; Du, J.G.; Chao, B.X.; et al. Mapping the potential of mangrove forest restoration based on species distribution models: A case study in China. Sci. Total Environ. 2020, 748, 142321. [Google Scholar] [CrossRef]
- Li, J.J.; Fan, G.; He, Y. Predicting the current and future distribution of three Coptis herbs in China under climate change conditions, using the MaxEnt model and chemical analysis. Sci. Total Environ. 2020, 698, 134141. [Google Scholar] [CrossRef] [PubMed]
- Shi, X.D.; Yin, Q.; Sang, Z.Y.; Zhu, Z.L.; Jia, Z.K.; Ma, L.Y. Prediction of potentially suitable areas for the introduction of Magnolia wufengensis under climate change. Ecol. Indic. 2021, 127, 107762. [Google Scholar] [CrossRef]
- Marlon, E.; Townsend, P.A.; Narayani, B.; Luis, O.O. kuenm: An R package for detailed development of ecological niche models using Maxent. PeerJ 2019, 7, e6281. [Google Scholar] [CrossRef]
- Tang, X.G.; Ying, D.Y.; Jin, C.Z. How climate change will alter the distribution of suitable Dendrobium habitats. Front. Ecol. Evol. 2020, 8, 536339. [Google Scholar] [CrossRef]
- Phillips, S.J.; Anderson, R.P.; Dudík, M.; Schapire, R.E.; Blair, M.E. Opening the black box: An open-source release of Maxent. Ecography 2017, 40, 887–893. [Google Scholar] [CrossRef]
- Sun, S.; Yang, Z.; Di, Z.H.; Hui, W.; Qian, C.; Pei, X.F.; Ning, Y.; Pei, M.Z.; Ren, Q.W. The effect of climate change on the richness distribution pattern of oaks (Quercus L.) in China. Sci. Total Environ. 2020, 744, 140786. [Google Scholar] [CrossRef]
- Qin, A.; Liu, B.; Guo, Q.; Bussmann, R.; Ma, F.; Jian, Z.; Xu, G.; Pei, S. Maxent modeling for predicting impacts of climate change on the potential distribution of Thuja sutchuenensis Franch., an extremely endangered conifer from southwestern China. Glob. Ecol. Conserv. 2017, 10, 139–146. [Google Scholar] [CrossRef]
- Huang, J.; Li, G.; Li, J.; Zhang, X.; Yan, M.; Du, S. Projecting the range shifts in climatically suitable habitat for Chinese sea buckthorn under climate change scenarios. Forests 2017, 9, 9. [Google Scholar] [CrossRef]
- Xu, X.; Zhang, H.; Yue, J.; Xie, T.; Xu, Y.; Tian, Y. Predicting shifts in the suitable climatic distribution of walnut (Juglans regia L.) in China: Maximum entropy model paves the way to forest management. Forests 2018, 9, 103. [Google Scholar] [CrossRef]
- Zhang, K.; Yao, L.; Meng, J.; Tao, J. Maxent modeling for predicting the potential geographical distribution of two peony species under climate change. Sci. Total Environ. 2018, 634, 1326–1334. [Google Scholar] [CrossRef] [PubMed]
- Arslan, E.S.; Akyol, A.; Örücü, Ö.K.; Sarıkaya, A.G. Distribution of rose hip (Rosa canina L.) under current and future climate conditions. Reg. Environ. Change 2020, 20, 37–43. [Google Scholar] [CrossRef]
- Vargas, P.G.; Valdez, R.D.; López, A.; Flores, A.; Hernández, N.S.; Martínez, M. Current and future potential distribution of the Xerophytic Shrub Candelilla (Euphorbia antisyphilitica) under two climate change scenarios. Forests 2020, 11, 530. [Google Scholar] [CrossRef]
- Moat, J.; Gole, T.W.; Davis, A.P. Least concern to endangered: Applying climate change projections profoundly influences the extinction risk assessment for wild Arabica coffee. Glob. Chang. Biol. 2019, 25, 390–403. [Google Scholar] [CrossRef] [PubMed]
- Hailu, B.T.; Siljander, M.; Maeda, E.E.; Pellikka, P. Assessing spatial distribution of Coffea arabica L. in Ethiopia’s highlands using species distribution models and geospatial analysis methods. Ecol. Inform. 2017, 42, 79–89. [Google Scholar] [CrossRef]
- Elith, J.; Phillips, S.J.; Hastie, T.; Dudík, M.; Chee, Y.E.; Yates, C.J. A statistical explanation of MaxEnt for ecologists. Divers. Distrib. 2011, 17, 43–57. [Google Scholar] [CrossRef]
- Fourcade, Y.; Besnard, A.G.; Secondi, J. Paintings predict the distribution of species, or the challenge of selecting environmental predictors and evaluation statistics. Glob. Ecol. Biogeogr. 2018, 27, 245–256. [Google Scholar] [CrossRef]
- Chen, K. Effect of climate factors on the quality of Coffea Arabica L. J. Baoshan Univ. 2019, 38, 40–46. [Google Scholar]
- Gomes, L.C.; Bianchi, F.A.; Cardoso, I.M.; Fernandes, R.A.; Filho, E.F.; Schulte, R.O. Agroforestry systems can mitigate the impacts of climate change on coffee production: A spatially explicit assessment in Brazil. Agric. Ecosyst. Environ. 2020, 294, 106858. [Google Scholar] [CrossRef]
- Thioune, E.H.; Strickler, S.; Gallagher, T.; Charpagne, A.; Decombes, P.; Osborne, B.; McCarthy, J. Temperature impacts the response of Coffea canephora to decreasing soil water availability. Trop. Plant Biol. 2020, 13, 236–250. [Google Scholar] [CrossRef]
- Zhang, S.; Liu, X.G.; Wang, X.L.; Gao, Y.L.; Yang, Q.L. Evaluation of coffee ecological adaptability using Fuzzy, AHP, and GIS in Yunnan Province, China. Arab. J. Geosci. 2021, 14, 1366. [Google Scholar] [CrossRef]
- Zhang, M.D.; Wang, R.; Li, Y.; Hu, X.; Li, M.; Zhang, M.; Duan, C.C. Ecological suitability zoning of Coffea arabica L. in Yunnan Province. Chin. J. Eco-Agric. 2020, 28, 168–178. [Google Scholar] [CrossRef]
- de Carvalho Alves, M.; da Silva, F.M.; Sanches, L.; de Carvalho, L.G.; e Silva Ferraz, G.A. Geospatial analysis of ecological vulnerability of coffee agroecosystems in Brazil. Appl. Geomat. 2013, 5, 87–97. [Google Scholar] [CrossRef]
- Martins, M.Q.; Partelli, F.L.; Golynski, A.; de Sousa Pimentel, N.; Ferreira, A.; de Oliveira Bernardes, C.; Ribeiro-Barros, A.I.; Ramalho, J.C. Adaptability and stability of Coffea canephora genotypes cultivated at high altitude and subjected to low temperature during the winter. Sci. Hortic. 2019, 252, 238–242. [Google Scholar] [CrossRef]
- Rigal, C.; Xu, J.; Hu, G.; Qiu, M.; Vaast, P. Coffee production during the transition period from monoculture to agroforestry systems in near optimal growing conditions, in Yunnan Province. Agric. Syst. 2020, 177, 102696. [Google Scholar] [CrossRef]
- Tesfaye, S.G.; Ismail, M.R.; Ramlan, M.F.; Marziah, M.; Kausar, H. Effect of soil drying on rate of stress development, leaf gas exchange and proline accumulation in Robusta Coffee (Coffea Canephora Pierre Ex Froehner) Clones. Exp. Agric. 2013, 50, 458–479. [Google Scholar] [CrossRef]
- Zi, Y.L.; Lin, Z.; Michael, P.N.; Xiao, G.W.; Kai, W.P.; Ke, Q.W.; Mohammed, A.D.; Ming, X.D.; Qin, L.X.; Bikram, P.; et al. Climate change jointly with migration ability affect future range shifts of dominant fir species in Southwest China. Divers. Distrib. 2019, 26, 352–367. [Google Scholar] [CrossRef]
- Läderach, P.; Villegas, J.R.; Racines, C.N.; Zelaya, C.; Valle, A.M.; Jarvis, A. Climate change adaptation of coffee production in space and time. Clim. Change 2017, 141, 47–62. [Google Scholar] [CrossRef]
- Jiang, Y.L.; Hong, C.; Tong, L.; Chi, Z. The potential geographical distribution of Haloxylon across Central Asia under climate change in the 21st century. Agric. For. Meteorol. 2019, 275, 243–254. [Google Scholar] [CrossRef]










| Data | Title | Name | Unit |
|---|---|---|---|
| Bioclimatic variables | Bio 1 | Annual mean temperature | °C |
| Bio 2 | Mean diurnal range | °C | |
| Bio 3 | Isothermality (BIO2/BIO7) (*100) | % | |
| Bio 4 | Temperature seasonality (standard deviation *100) | °C | |
| Bio 5 | Max temperature of warmest month | °C | |
| Bio 6 | Min temperature of coldest month | °C | |
| Bio 7 | Temperature annual range (BIO5-BIO6) | °C | |
| Bio 8 | Mean temperature of wettest quarter | °C | |
| Bio 9 | Mean temperature of driest quarter | °C | |
| Bio 10 | Mean temperature of warmest quarter | °C | |
| Bio 11 | Mean temperature of coldest quarter | °C | |
| Bio 12 | Annual precipitation | mm | |
| Bio 13 | Precipitation of wettest month | mm | |
| Bio 14 | Precipitation of driest month | mm | |
| Bio 15 | Precipitation seasonality (coefficient of variation) | mm | |
| Bio 16 | Precipitation of wettest quarter | mm | |
| Bio 17 | Precipitation of driest quarter | mm | |
| Bio 18 | Precipitation of warmest quarter | mm | |
| Bio 19 | Precipitation of coldest quarter | mm | |
| Terrain variables | Altitude | Altitude | m |
| Slope | Slope | ° | |
| Aspect | Aspect | ° | |
| Soil variables | AK | Available K | mg/kg |
| AN | Alkali-hydrolysable N | mg/kg | |
| AP | Available P | mg/kg | |
| CEC | Cation exchange capacity | me/100 g | |
| pH | pH Value (H2O) | pH units | |
| SOM | Soil organic matter | g/100g | |
| Silt | Topsoil silt fraction | % wt | |
| Sand | Topsoil sand fraction | % wt | |
| Clay | Topsoil clay fraction | % wt |
| Environmental Variables | Percent Contribution (%) | Ranked Importance (%) |
|---|---|---|
| Bio5 (max temperature of the warmest month) | 35.6 | 0 |
| Bio12 (annual precipitation) | 21.6 | 0.4 |
| Altitude | 11.1 | 59 |
| Slope | 8.6 | 0.6 |
| Aspect | 5.8 | 5.6 |
| Silt | 5.2 | 8.6 |
| Sand | 4.9 | 1.7 |
| Bio15 (precipitation seasonality) | 2.7 | 1.5 |
| CEC (cation exchange capacity) | 1 | 3 |
| Bio4 (temperature seasonality) | 0.9 | 0.3 |
| Bio3 (isothermality) | 0.7 | 10.8 |
| Bio2 (mean diurnal range) | 0.6 | 2.2 |
| AP (available phosphorous) | 0.5 | 2.2 |
| Bio17 (precipitation of driest quarter) | 0.3 | 0 |
| AK (available potassium) | 0.2 | 0.1 |
| SOM (soil organic matter) | 0.2 | 3.5 |
| pH | 0.1 | 0 |
| Bio18 (precipitation of warmest quarter) | 0.1 | 0.5 |
| Bio6 (min temperature of coldest month) | 0 | 0 |
| Clay | 0 | 0 |
| Climate Scenario | Decade | Unsuitable | Sub-Suitable | Suitable | Most-Suitable |
|---|---|---|---|---|---|
| Current (1970–2000) | 56.21 | 24.82 | 14.29 | 4.68 | |
| SSPs126 | Future 2021–2040 | 56.18 | 24.21 | 14.74 | 4.87 |
| Future 2041–2060 | 49.77 | 24.92 | 16.73 | 8.58 | |
| Future 2061–2080 | 55.13 | 25.40 | 14.90 | 4.57 | |
| Future 2081–2100 | 56.79 | 23.81 | 14.57 | 4.83 | |
| SSPs245 | Future 2021–2040 | 55.89 | 23.13 | 14.73 | 6.25 |
| Future 2041–2060 | 54.98 | 25.62 | 14.21 | 5.19 | |
| Future 2061–2080 | 63.01 | 24.17 | 9.67 | 3.15 | |
| Future 2081–2100 | 57.62 | 22.57 | 14.69 | 5.12 | |
| SSPs370 | Future 2021–2040 | 54.82 | 23.98 | 15.40 | 5.80 |
| Future 2041–2060 | 42.42 | 23.48 | 20.09 | 14.01 | |
| Future 2061–2080 | 52.98 | 25.36 | 14.95 | 6.71 | |
| Future 2081–2100 | 53.85 | 24.61 | 14.86 | 6.68 | |
| SSPs585 | Future 2021–2040 | 56.27 | 25.21 | 14.31 | 4.21 |
| Future 2041–2060 | 57.92 | 26.60 | 11.26 | 4.22 | |
| Future 2061–2080 | 55.72 | 25.29 | 14.41 | 4.58 | |
| Future 2081–2100 | 57.02 | 21.98 | 14.31 | 6.69 |
| Scenario Years | Range Expansion | No Occupancy | No Change | Range Contraction |
|---|---|---|---|---|
| SSPs126_2021–2040 | 1.75 | 29.72 | 7.40 | 0.53 |
| SSPs126_2041–2060 | 4.10 | 27.42 | 7.68 | 0.20 |
| SSPs126_2061–2080 | 1.1 | 30.36 | 7.17 | 0.77 |
| SSPs126_2081–2100 | 1.27 | 30.19 | 7.08 | 0.86 |
| SSPs245_2021–2040 | 2.01 | 29.54 | 7.64 | 0.21 |
| SSPs245_2041–2060 | 1.25 | 30.21 | 7.03 | 0.91 |
| SSPs245_2061–2080 | 0.34 | 31.13 | 5.43 | 2.5 |
| SSPs245_2081–2100 | 1.86 | 29.65 | 7.29 | 0.6 |
| SSPs370_2021–2040 | 2.76 | 28.79 | 7.66 | 0.19 |
| SSPs370_2041–2060 | 9.72 | 21.83 | 7.78 | 0.07 |
| SSPs370_2061–2080 | 2.73 | 28.71 | 7.45 | 0.51 |
| SSPs370_2081–2100 | 2.76 | 28.71 | 7.38 | 0.55 |
| SSPs585_2021–2040 | 0.58 | 30.88 | 6.77 | 1.17 |
| SSPs585_2041–2060 | 0.75 | 30.71 | 6.64 | 1.3 |
| SSPs585_2061–2080 | 1.25 | 30.22 | 7.34 | 0.59 |
| SSPs585_2081–2100 | 2.56 | 28.9 | 7.44 | 0.5 |
| Scenario Years | Longitude | Latitude | Migration Distance(km) |
|---|---|---|---|
| Current | 100°52′10″ | 23°24′29″ | |
| SSPs126_2021–2040 | 101°03′36″ | 23°23′08″ | 18.58 |
| SSPs126_2041–2060 | 100°53′32″ | 23°31′16″ | 22.70 |
| SSPs126_2061–2080 | 100°45′16″ | 23°28′05″ | 14.69 |
| SSPs126_2081–2100 | 100°52′22″ | 23°22′42″ | 15.53 |
| SSPs245_2021–2040 | 100°54′09″ | 23°22′42″ | 4.73 |
| SSPs245_2041–2060 | 100°52′32″ | 23°20′45″ | 4.61 |
| SSPs245_2061–2080 | 100°49′30″ | 23°11′56″ | 17.94 |
| SSPs245_2081–2100 | 100°59′38″ | 23°18′57″ | 21.33 |
| SSPs370_2021–2040 | 101°02′59″ | 23°20′35″ | 18.98 |
| SSPs370_2041–2060 | 101°23′30″ | 23°46′13″ | 59.96 |
| SSPs370_2061–2080 | 101°00′16″ | 23°29′52″ | 49.14 |
| SSPs370_2081–2100 | 100°43′29″ | 23°31′31″ | 27.18 |
| SSPs585_2021–2040 | 100°54′17″ | 23°22′42″ | 4.86 |
| SSPs585_2041–2060 | 100°55′58″ | 23°28′02” | 10.79 |
| SSPs585_2061–2080 | 100°43′18″ | 23°28′13″ | 20.38 |
| SSPs585_2081–2100 | 100°47′05″ | 23°27′42″ | 6.17 |
Publisher’s Note: MDPI stays neutral with regard to jurisdictional claims in published maps and institutional affiliations. |
© 2022 by the authors. Licensee MDPI, Basel, Switzerland. This article is an open access article distributed under the terms and conditions of the Creative Commons Attribution (CC BY) license (https://creativecommons.org/licenses/by/4.0/).
Share and Cite
Zhang, S.; Liu, B.; Liu, X.; Yuan, Q.; Xiao, X.; Zhou, T. Maximum Entropy Modeling for the Prediction of Potential Plantation Distribution of Arabica coffee under the CMIP6 Mode in Yunnan, Southwest China. Atmosphere 2022, 13, 1773. https://doi.org/10.3390/atmos13111773
Zhang S, Liu B, Liu X, Yuan Q, Xiao X, Zhou T. Maximum Entropy Modeling for the Prediction of Potential Plantation Distribution of Arabica coffee under the CMIP6 Mode in Yunnan, Southwest China. Atmosphere. 2022; 13(11):1773. https://doi.org/10.3390/atmos13111773
Chicago/Turabian StyleZhang, Shuo, Biying Liu, Xiaogang Liu, Qianfeng Yuan, Xiang Xiao, and Ting Zhou. 2022. "Maximum Entropy Modeling for the Prediction of Potential Plantation Distribution of Arabica coffee under the CMIP6 Mode in Yunnan, Southwest China" Atmosphere 13, no. 11: 1773. https://doi.org/10.3390/atmos13111773
APA StyleZhang, S., Liu, B., Liu, X., Yuan, Q., Xiao, X., & Zhou, T. (2022). Maximum Entropy Modeling for the Prediction of Potential Plantation Distribution of Arabica coffee under the CMIP6 Mode in Yunnan, Southwest China. Atmosphere, 13(11), 1773. https://doi.org/10.3390/atmos13111773
