Next Article in Journal
Temporal Analysis of OMI-Observed Tropospheric NO2 Columns over East Asia during 2006–2015
Next Article in Special Issue
Spatial Variability of the Lower Atmospheric Boundary Layer over Hilly Terrain as Observed with an RPAS
Previous Article in Journal
Study of Persistent Foggy-Hazy Composite Pollution in Winter over Huainan Through Ground-Based and Satellite Measurements
Previous Article in Special Issue
A Near-Field Gaussian Plume Inversion Flux Quantification Method, Applied to Unmanned Aerial Vehicle Sampling
 
 
Font Type:
Arial Georgia Verdana
Font Size:
Aa Aa Aa
Line Spacing:
Column Width:
Background:
Article

Measurement of SO2 and NO2 in Ship Plumes Using Rotary Unmanned Aerial System

1
College of Information Engineering, Shanghai Maritime University, Shanghai 201306, China
2
Pudong Maritime Safety Administration of the People’s Republic of China, Shanghai 200137, China
*
Author to whom correspondence should be addressed.
Atmosphere 2019, 10(11), 657; https://doi.org/10.3390/atmos10110657
Submission received: 15 September 2019 / Revised: 24 October 2019 / Accepted: 25 October 2019 / Published: 29 October 2019
(This article belongs to the Special Issue Measurement of Atmospheric Composition by Unmanned Aerial Systems)

Abstract

A key research problem in the field of ship emissions is how to perform efficient, accurate, and timely measurements of pollutant gases in a ship’s plume. To address this, we have designed and implemented an unmanned aerial system (UAS) that consists of a rotary unmanned aerial vehicle (UAV), a lightweight pod for exhaust monitoring, and a mobile control terminal. The UAV carries the pod and a camera and can fly into a plume at close range. The pod is equipped with a gas acquisition module, SO2 and NO2 sensors, and communication modules to measure the gases in real time. The mobile control terminal is convenient for operators and receives real-time video and measured gas concentrations. We measured SO2 and NO2 in six ship plumes in 2018 to verify the effectiveness and accuracy of the UAS. The SO2/NO2 ratios in high-sulfur fuel were significantly higher than of those in low-sulfur fuel and can thus be used for distinguishing the sulfur content of ship fuel. In comparison to land-based and airborne-based measurements, we conclude that the UAS provides an active, close-range, low-cost, and accurate measurement approach for monitoring ship emissions in real time.

1. Introduction

Shipping is the most significant contributor to international freight, with almost 80% of worldwide merchandise trade by volume having been transported by ships in 2015 [1]. Ship emissions are a significant contributor to air pollution, both locally and globally, and have a significant environmental effect, not only in terms of changing local air quality but also by their effects on the regional and global atmospheric radiation budgets and tropospheric cloud formation [2,3]. In recent years, governments, academic researchers, and the public have increasingly realized the impact of ship emissions on the Earth’s atmosphere and human health. A key remaining research problem in the field of ship emissions is the accurate, efficient, and timely measurement of pollution gases in ship plumes.
Atmospheric emissions from ships are mainly generated by engine fuel combustion. The chemical composition of exhaust gas includes carbon dioxide (CO2), carbon monoxide (CO), nitrogen oxides (NOx), sulfur oxides (SOx), methane (CH4), black carbon (BC), and organic carbon (OC). NOx and SOx emissions can be converted into nitrates, sulfates, and other secondary pollutants in the atmosphere through physical and chemical transformations and are also important pollutants. CO2 is the main product of combustion in ship emissions. Under normal conditions, when fuel is completely burned, almost all of the carbon is converted to CO2, and only a small part exists in the forms of CO and hydrocarbon compounds (HC). Therefore, CO2 emission levels can usually be calculated through fuel consumption and used as a benchmark to calculate the emission levels of other pollutants, while CO can be used as a marker of incomplete combustion. However, SOx emissions are directly related to the fuel sulfur content (FSC) as SO2 is understood to be the main component of SOx, with 1–19% being in other forms (e.g., SO3 and SO4) [4,5]. NOx (i.e., the sum of NO and NO2) is mainly oxidized by N2 in the air and is easily produced during rapid combustion and high-pressure processes. In addition to fuel types, NOx emissions are also affected by engine power, type, load, and so on. Most NOx (90–15%) is emitted as NO, but the reaction with ozone in air results in the rapid conversion to NO2 [6]. Beecken et al. [7] showed that 15–50% of the NOx emitted from a ship was converted to NO2, with the amount being dependent on the distance from the ship. Therefore, an FSC of 1% mass by mass (m/m) will typically have a SO2/NO2 mass ratio >1, while the ratio corresponding to a ship with an FSC of 0.1% m/m can be 10 times lower [6].
In 1997, the International Maritime Organization (IMO) adopted the International Convention for the Prevention of Pollution from Ships (MARPOL 73/78) Annex VI to prevent air pollution by shipping emissions. The 2005 IMO regulations include a global cap on FSC and the establishment of emission control areas (ECAs). Current requirements include that the FSC of ships in ECAs should not exceed 0.1% m/m after 2015 and that the FSC of ships elsewhere should not exceed 0.5% m/m by 2020 [8]. However, due to the large price difference between marine fuels with different sulfur contents [9], it seems unrealistic that ship owners will voluntarily comply with these regulations, and a residing problem exists of how to efficiently verify that ships in ECAs comply with regulations. As it is not practical or feasible to check fuel during sailing, and the collection of fuel samples from ships at berth in order to check compliance is inefficient, there is an urgent need for a long-range, fast telemetry technology for FSC that does not require boarding a ship.
Much research has been carried out over the last 10 years to understand the characteristics of ship emissions and to monitor FSC in a timely way [4,6,7,10,11,12,13,14]. In terms of monitoring methods for FSC, the SO2/CO2 ratio in a ship’s plume is widely used as an indicator of FSC [6,7,14]. However, the concentration of CO2 is often excluded from atmospheric environmental monitoring (e.g., China’s national standard GB 3095-2012) [15]. Meanwhile, the SO2/NO2 ratio has been used in optical remote sensing to distinguishing the FSC of a ship [4,6]. There are two main ways to measure ship emissions: Land-based measurement [11,12,13,14,15,16,17] and airborne-based measurement [6,7,10,12,13]. For instance, Beecken et al. [13] carried out measurements of SO2, NOx, and particulate matter in the Gulf of Finland and Neva Bay area during two campaigns in August/September 2011 and June/July 2012. A total of 466 plumes from 311 different vessels were observed, of which 434 plumes were observed during ground-based measurements and 32 plumes were observed from a helicopter. Balzani Lööv et al. [12] compared available literature on ship emission measurements taken from stations on land, from boats, and from helicopters. They found that mobile measurement platforms have important advantages compared to land-based measurements because they allow for an optimization of sampling conditions in open sea conditions. Although land-based measurements can provide continuous observations of pollution gases, ship emissions are greatly affected by wind speed and direction. The position and orientation of a ship relative to a measurement station are important factors; hence, airborne-based measurements are a more suitable but often costly approach for measuring ship plumes. Safety risks must also be taken into consideration for operators, who often need to obtain a close position to the ship plumes. Therefore, both of these methods have some limitations.
Unmanned aerial systems (UAS) provide a feasible way for detecting ship emissions and FSC in a timely and efficient manner. Their ease of use and comparatively low cost has led to a considerable increase in their use in the atmospheric science community, particularly for emission quantification [18], air quality [19], and micrometeorology applications [20,21]. To date, only a few studies [18,22] have been undertaken to measure ship emissions using UAS, but these have not investigated measuring the SO2/NO2 ratio. In addition, how to build an UAS for measuring a ship’s plume in an efficient, accurate, and timely manner has not been fully discussed in detail. Therefore, the present study aimed to design and implement an UAS that can monitor ship emissions in an effective way and to develop and undertake a field-testing approach for studying ship emissions using SO2 and NO2 measurements.

2. Materials and Methods

We designed a UAS to collect exhaust gas in our field tests. The UAS includes three main parts: A rotary unmanned aerial vehicle (UAV), a lightweight pod for exhaust monitoring, and a mobile control terminal. A schematic of the system architecture is shown in Figure 1, and a photograph of our UAS is shown in Figure 2.
A UAV needs to fly near ship emissions to measure them, and flight safety can be affected by wind speed, wind direction, and other obstacles. Furthermore, operators usually control UAVs at a certain distance from the ship emissions. They need to check video images and exhaust measurement values transmitted by the sensors in real time to better control the collection of exhaust gases by the UAV. The UAV used in the present study was a MATRICE 600 (SZ DJI Technology Co., Ltd., Shenzhen, China) with dimensions of 1668 mm × 1518 mm × 727 mm, a weight of 9.5 kg, and a nonloaded hover time of 32 min. The UAV carries a camera, battery, flight control, and general packet radio service (GPRS) data transfer unit (DTU). When the UAV flies close to a plume, the GPRS DTU transmits the video from the camera back to the mobile control terminal in real time (Figure 1).
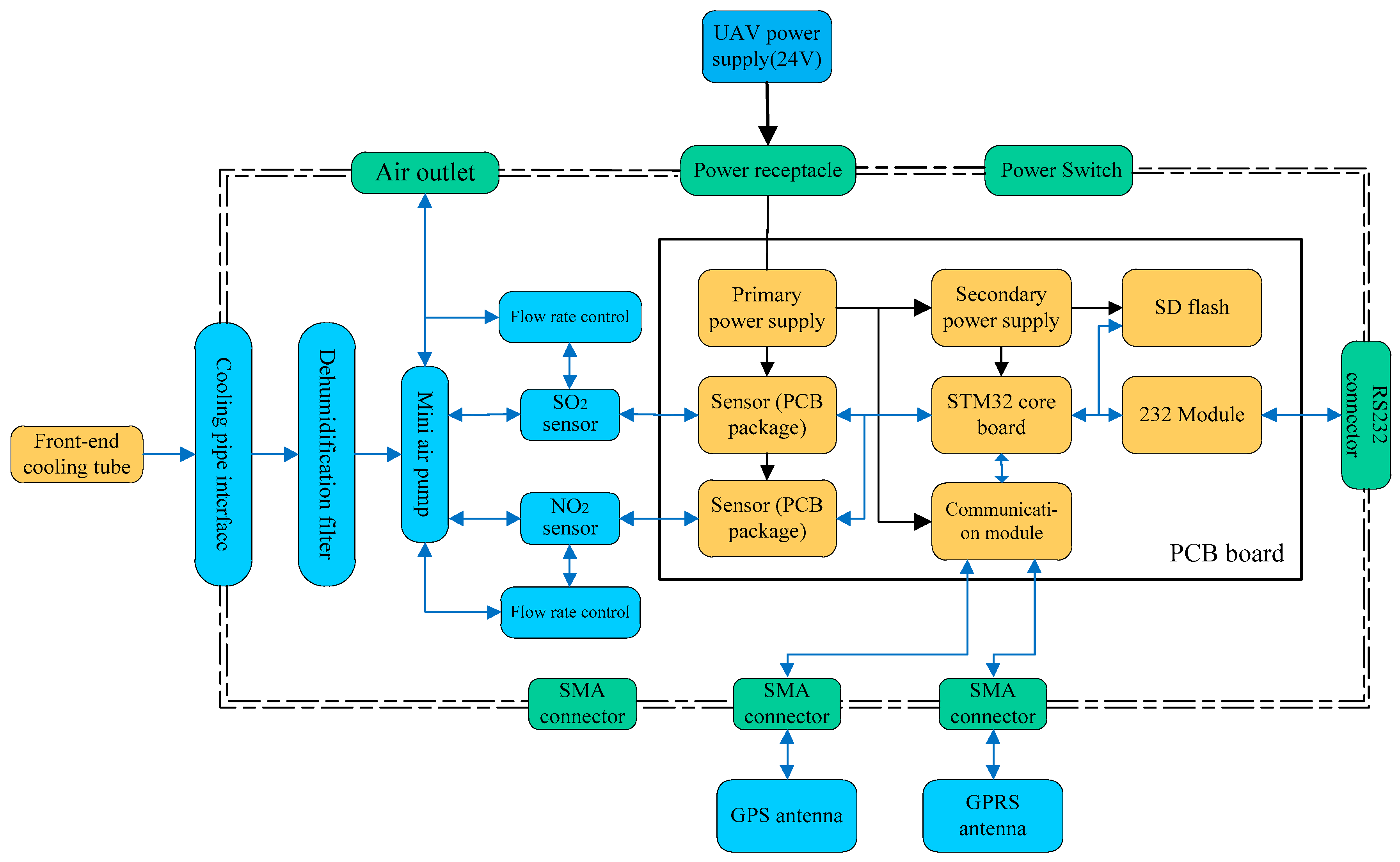
The pod used for exhaust monitoring includes sensors for measuring SO2 and NO2, a signal processing unit, and a 4G transmission module, amongst other components (Figure 3). Once gas is detected by the sensors, the measurement is converted into a digital signal by the signal processing unit and then transmitted to the mobile control terminal via the 4G transmission module. The pod is attached to the underside of the UAV with a stand and obtains power from the UAV’s power supply.
When the UAV approaches a plume, the mini air-pump in the UAV extracts gas in the front-end cooling pipe (Figure 3) of the pod for cooling. Water vapor and particulate matter generated by cooling are then filtered through the dehumidification filter module to improve the accuracy of subsequent gas monitoring and the working life of the equipment. The flow rate control module of the air pump improves the cooling efficiency and reliability of the equipment. According to the actual temperature of tail gas sampling after cooling, the air extraction speed of the micro air pump can be controlled to stabilize the temperature of tail gas after cooling. The sensors detect the processed gas through the sampling module and send gas concentration data to the main control processing module through the communication port.
In the present study, we mainly measured SO2 and NO2 in the plume. The sensors of SO2 and NO2 are based on electrochemical principles and have a measurement range of 0–10 ppm for ships using low-sulfur fuel and 0–100 ppm for high-sulfur fuel. The accuracy is ± 5% (full range), the response time (t90) is <1 s, nonlinearity is no more than ± 1%, and the power dissipation is <1.0 w; t90 is defined as the time taken to reach 90% of the stable response after a step change in the sample concentration. These sensor characteristics were provided by the instrument manufacturer (HH Feuerungstechnik GmbH, Germany). The sensors must be calibrated to ensure that the sensor characteristics are within the instrument’s tolerances. In the calibration process, the zero and full scales are usually calibrated by a standard mixed gas. The time interval for sensor calibration is three months or when the accumulated working time exceeds 180 h. If either of these conditions is met, calibration will be carried out. Sensor measurements are sent to the communication module and a secure digital (SD) memory flash drive. Finally, measurement data is sent out by a GPRS antenna. In addition, a STM32 chip is used as the main control chip, and two levels of power supply conversion provide power for the pod.
Figure 4 shows an example of the interface displayed on the mobile control terminal, which mainly includes the real-time video image taken by the camera on the UAV, an electronic map (including flight path), flight status information, and the real-time gas measurements monitored by the pod. This allows UAV operators to measure ship plumes more safely and conveniently in real time.

3. Experiments, Results, and Discussion

We undertook a field test of our UAS to determine its feasibility, efficiency, and timeliness for obtaining gas measurements from berthing ship plumes. We measured three plumes at Waigaoqiao port in Shanghai, an ECA in China, on March 1 (plumes 1 and 2) and June 1 (plume 3), 2018, and three plumes at Lianyungang port in Jiangsu Province, China, on June 21 (plume 4) and June 22 (plumes 5 and 6), 2018. Figure 5 shows a photograph of our UAS during field testing. Our UAV was able to hover around the emission plume in order to collect sufficient plume gas for measurement of SO2 and NO2 and thus facilitated the characterization of the sampled plumes. Compared with land-based measurements, a UAV can measure a ship’s plume at close range, meaning that the effects of wind speed and direction are lesser, and better flexibility and stability is ensured. Furthermore, this approach incurs lesser costs and is safer than airborne-based measurements.
In the experiment, one person operated the UAV to monitor the plume, and two maritime law enforcement officers boarded the berthing ship to collect fuel samples for chemical analysis. The measured SO2 and NO2 concentrations in the six plumes are shown in Figure 6. The sampling interval was 10 s in the six experiments, but the effective collection time (i.e., when the concentrations of SO2 and NO2 were actually measured) of each plume was different. The effective collection times were affected by wind speed, wind direction, position of the UAV, and smoke, amongst other conditions.
Plumes 1–3 came from ships that used low-sulfur fuel (FSC ≤0.5% (m/m)), whereas plumes 4–6 came from ships that used high-sulfur fuel (FSC >0.5% (m/m)). Figure 6 shows the fluctuations in the measured concentrations of SO2 and NO2 in the plumes, which mainly relate to wind speed, wind direction, and different positions of the UAV in the plume. However, the trends for SO2 and NO2 measured in the six sets of measurements were similar. In addition, it can be seen from Figure 6d, e that the observation time was relatively long, and the SO2/NO2 trend was clearer. Our findings therefore suggest that the SO2/NO2 ratio can be used to distinguish the FSC of ships.
To verify the accuracy of our measurements, we determined the average and root-mean-square error (RMSE) of the SO2/NO2 ratio in each of the six plumes and in the FSC obtained from fuel samples, as shown in Table 1. We compared the two sets of results as a means of analyzing the relationship between FSC and the SO2/NO2 ratio.
Table 1 shows that the average SO2/NO2 ratio was <1 when the FSC did not exceed 0.10% (m/m) (plumes 1 and 2). In plume 3, the average SO2/NO2 ratio was 1.87, and the FSC was 0.41% (m/m). The SO2/NO2 ratios in high-sulfur fuel (i.e., plumes 4–6) were significantly higher than those in low-sulfur fuel (i.e., plumes 1–3). Furthermore, the highest RMSEs were associated with the highest FSC (i.e., plumes 5 and 6). However, we note that the relationship between the SO2/NO2 ratios and the FSC was not strictly proportional. The main reasons for this result are as follows: (1) ships typically emit 40–90 g NOx per kg of fuel [7], and the emission depends on several factors, including ship age, type, size, and load as well as possible emission abatement systems. (2) The NO/NO2 ratio in the exhaust gas is also associated with uncertainties. (3) 1–19% of the sulfur in the fuel is emitted in other forms, possibly SO3 or SO4 [4,5]. (4) Unstable concentrations of SO2 and/or NO2 may exist in the plume.
Nevertheless, it can be seen that the UAS presented in this study can provide an active, close-range, low-cost, and accurate measurement approach for monitoring ship emissions in real time. Our measurement results are consistent with those reported in previous studies [4,6,15], which also found that SO2/NO2 ratios can be used, to a certain degree, to ascertain the sulfur content of ship fuel.

4. Conclusions

Since the IMO regulations concerning the sulfur content of ship emissions came into force in 2005, an increasing amount of research has been undertaken regarding this topic. Hence, policies relevant to ECAs have effectively powered this research, especially studies addressing the effect of implemented policies on air quality through monitoring and characterizing ship emissions. However, how to perform efficient, accurate, and timely measurements of pollutant gases in a ship’s plume remains a key problem in the field of ship emissions.
In the present study, we designed a UAS suitable for collecting ship exhaust gas that includes three main parts: A UAV, a lightweight pod for exhaust monitoring, and a mobile control terminal. We conducted field tests with sensors for SO2 and NO2, with results evidencing the success of our UAS for monitoring ship emissions in real time. In comparison to land-based and airborne-based measurements, our UAS provides an effective, accurate, timely, relatively low-cost method that takes into consideration safety issues for operators. Measurements of SO2 and NO2 concentrations allowed us to calculate the SO2/NO2 ratios in six plumes, which were useful for ascertaining the sulfur content of ship fuel.
In the future, we plan to modify the pod to carry more sensors and infrared cameras and use better battery technology, if available. Furthermore, we hope to extend our preliminary experiments for ships at sea as opposed to berthing ships, which requires that we resolve issues relating to accurately finding the plume. These aspects all represent possibilities for further investigation.

Author Contributions

F.Z. designed the study, analyzed the experimental data, and wrote the article. J.G. and X.N. contributed to the experiments. W.C. provided constructive comments on this research.

Funding

This research was supported by the National Natural Science Foundation of China (grant No. 41701523) and the Special Development Fund for China (Shanghai) Pilot Free-Trade Zone.

Acknowledgments

We would like to thank Pudong Maritime Safety Administration of the People’s Republic of China for the coordination of the field measurements. We thank Megan Anne for English language editing.

Conflicts of Interest

The authors declare no conflict of interest.

References

  1. UNCTAD. Review of Maritime Transport 2015. United Nations Conference on Trade and Development UNCTAD. Available online: https://unctad.org/en/PublicationsLibrary/rmt2015_en.pdf (accessed on 12 November 2016).
  2. Fuglestvedt, J.; Berntsen, T.; Eyring, V.; Isaksen, I.; Lee, D.S.; Sausen, R. Shipping Emissions: From Cooling to Warming of Climate- and Reducing Impacts on Health. Environ. Sci. Technol. 2009, 43, 9057–9062. [Google Scholar] [CrossRef] [PubMed]
  3. Gencarelli, C.N.; Hedgecock, I.M.; Sprovieri, F.; Schürmann, G.J.; Pirrone, N. Importance of Ship Emissions to Local Summertime Ozone Production in the Mediterranean Marine Boundary Layer: A Modeling Study. Atmosphere 2014, 5, 937–958. [Google Scholar] [CrossRef]
  4. Mellqvist, J.; Berg, N. Identification of Gross Polluting Ships; Final report to Vinnova: RG Report (Göteborg); Chalmers University of Technology: Göteborg, Sweden, 2010; ISSN 1653 333X. [Google Scholar]
  5. Schlager, H.; Baumann, R.; Lichtenstern, M.; Petzold, A.; Arnold, F.; Speidel, M.; Gurk, C.; Fischer, H. Aircraft-based Trace Gas Measurements in a Primary European Ship Corridor. In Proceedings of the Proceedings TAC-Conference, Oxford, UK, 26–29 June 2006; pp. 83–88. [Google Scholar]
  6. Johan, R.; Conde, V.; Beecken, J.; Ekholm, J. Certification of An Aircraft and Airborne Surveillance of Fuel Sulfur Content in Ships at the SECA Border; Department of Earth and Space Sciences, Chalmers University of Technology: Göteborg, Sweden, 2017. [Google Scholar]
  7. Beecken, J.; Mellqvist, J.; Salo, K.; Ekholm, J.; Jalknen, J.-P. Airborne emission measurements of SO2, NOx and particles from individual ships using a sniffer technique. Atmos. Meas. Tech. 2014, 7, 1957–1968. [Google Scholar] [CrossRef]
  8. IMO. Sulphur oxides (SOx) and Particulate Matter (PM)—Regulation 14. Available online: http://www.imo.org/en/OurWork/Environment/PollutionPrevention/AirPollution/Pages/Sulphur-oxides-(SOx)-%E2%80%93-Regulation-14.aspx (accessed on 26 October 2019).
  9. Kalli, J.; Karvonen, T.; Makkone, T. Sulphur Content in Ships Bunker Fuel in 2015-A Study on the Impacts of the New IMO Regulations and Transportation Costs; Publications of the Ministry of Transport and Communications, Ministry of Transport and Communications: Helsinki, Finland, 2009. [Google Scholar]
  10. Berg, N.; Mellqvist, J.; Jalkanen, J.-P.; Balzani, J. Ship emissions of SO2 and NO2: DOAS measurements from airborne platforms. Atmos. Meas. Tech. 2012, 5, 1085–1098. [Google Scholar] [CrossRef]
  11. Alföldy, B.; Lööv, J.B.; Lagler, F.; Mellqvist, J.; Berg, N.; Beecken, J.; Weststrate, H.; Duyzer, J.; Bencs, L.; Horemans, B.; et al. Measurements of air pollution emission factors for marine transportation in SECA. Atmos. Meas. Tech. 2013, 6, 1777–1791. [Google Scholar] [CrossRef]
  12. Balzani Lööv, J.M.; Alfoldy, B.; Gast, L.F.L.; Hjorth, J.; Lagler, F.; Mellqvist, J.; Beecken, J.; Berg, N.; Duyzer, J.; Westrate, H.; et al. Field test of available methods to measure remotely SOx and NOx emissions from ships. Atmos. Meas. Tech. 2014, 7, 2597–2613. [Google Scholar] [CrossRef]
  13. Beecken, J.; Mellqvist, J.; Salo, K.; Ekholm, J.; Jalkanen, J.-P.; Jo-hansson, L.; Litvinenko, V.; Volodin, K.; Frank-Kamenetsky, D.A. Emission factors of SO2, NOx and particles from ships in Neva Bay from ground-based and helicopter-borne measurements and AIS-based modeling. Atmos. Chem. Phys. 2015, 15, 5229–5241. [Google Scholar] [CrossRef]
  14. Kattner, L.; Mathieu-Üffing, B.; Burrows, J.P.; Richter, A.; Schmolke, S.; Seyler, A.; Wittrock, F. Monitoring compliance with sulfur content regulations of shipping fuel by in situ measurements of ship emissions. Atmos. Chem. Phys. 2015, 15, 10087–10092. [Google Scholar] [CrossRef]
  15. Zhang, Y.; Deng, F.; Man, H.; Fu, M.; Lv, Z.; Xiao, Q.; Jin, X.; Liu, S.; He, K.; Liu, H. Compliance and port air quality features with respect to ship fuel switching regulation: A field observation campaign, SEISO-Bohai. Atmos. Chem. Phys. 2019, 19, 4899–4916. [Google Scholar] [CrossRef]
  16. Murena, F.; Mocerino, L.; Quaranta, F.; Toscano, D. Impact on air quality of cruise ship emissions in Naples, Italy. Atmos. Environ. 2018, 187, 70–83. [Google Scholar] [CrossRef]
  17. Yang, M.; Bell, T.G.; Hopkins, F.E.; Smyth, T.J. Attribution of atmospheric sulfur dioxide over the English Channel to dimethyl sulfide and changing ship emissions. Atmos. Chem. Phys. 2016, 16, 4771–4783. [Google Scholar] [CrossRef]
  18. Villa, T.F.; Brown, R.A.; Jayaratne, E.R.; Gonzalez, L.F.; Morawska, L.; Ristovski, Z.D. Characterization of the particle emission from a ship operating at sea using an unmanned aerial vehicle. Atmos. Meas. Tech. 2019, 12, 691–702. [Google Scholar] [CrossRef]
  19. Zhou, S.; Peng, S.; Wang, M.; Shen, A.; Liu, Z. The Characteristics and Contributing Factors of Air Pollution in Nanjing: A Case Study Based on an Unmanned Aerial Vehicle Experiment and Multiple Datasets. Atmosphere 2018, 9, 343. [Google Scholar] [CrossRef]
  20. Kral, S.T.; Reuder, J.; Vihma, T.; Suomi, I.; O’Connor, E.; Kouznetsov, R.; Wrenger, B.; Rautenberg, A.; Urbancic, G.; Jonassen, M.O.; et al. Innovative Strategies for Observations in the Arctic Atmospheric Boundary Layer (ISOBAR)—The Hailuoto 2017 Campaign. Atmosphere 2018, 9, 268. [Google Scholar] [CrossRef]
  21. Rautenberg, A.; Allgeier, J.; Jung, S.; Bange, J. Calibration Procedure and Accuracy of Wind and Turbulence Measurements with Five-Hole Probes on Fixed-Wing Unmanned Aircraft in the Atmospheric Boundary Layer and Wind Turbine Wakes. Atmosphere 2019, 10, 124. [Google Scholar] [CrossRef]
  22. Zhou, F.; Pan, S.; Chen, W.; Ni, X.; An, B. High-precision monitoring of compliance with fuel sulfur content through UAV measurements of ship emissions. Atmos. Meas. Tech. Discuss. 2019. in review. [Google Scholar] [CrossRef]
Figure 1. Schematic showing the system architecture of the unmanned aerial system (UAS). UAV, unmanned aerial vehicle; GPRS, general packet radio service; DTU, data transfer unit.
Figure 1. Schematic showing the system architecture of the unmanned aerial system (UAS). UAV, unmanned aerial vehicle; GPRS, general packet radio service; DTU, data transfer unit.
Atmosphere 10 00657 g001
Figure 2. Photograph of the unmanned aerial system used in the present study.
Figure 2. Photograph of the unmanned aerial system used in the present study.
Atmosphere 10 00657 g002
Figure 3. Structure of the pod. GPRS, general packet radio service; GPS, global positioning system; PCB, printed circuit board; STM32, a type of processor; SMA, small A type; SD, secure digital.
Figure 3. Structure of the pod. GPRS, general packet radio service; GPS, global positioning system; PCB, printed circuit board; STM32, a type of processor; SMA, small A type; SD, secure digital.
Atmosphere 10 00657 g003
Figure 4. Illustration of a mobile control terminal phone display interface.
Figure 4. Illustration of a mobile control terminal phone display interface.
Atmosphere 10 00657 g004
Figure 5. Photograph showing the flight of the rotary unmanned aerial vehicle during measurements.
Figure 5. Photograph showing the flight of the rotary unmanned aerial vehicle during measurements.
Atmosphere 10 00657 g005
Figure 6. Measurement concentrations (ppm) of SO2 (blue solid line) and NO2 (orange solid line) in ship plumes during field testing of the rotary unmanned aerial vehicle: (a) plume 1, 09:52 to 09:59, 1 March 2018; (b) plume 2, 10:23 to 10:32, 1 March 2018; (c) plume 3, 15:13 to 15:23, 1 June 2018; (d) plume 4, 10:10 to 10:15, 21 June 2018; (e) plume 5, 10:09 to 10:28, 22 June 2018; and (f) plume 6, 10:46 to 11:13, 22 June 2018.
Figure 6. Measurement concentrations (ppm) of SO2 (blue solid line) and NO2 (orange solid line) in ship plumes during field testing of the rotary unmanned aerial vehicle: (a) plume 1, 09:52 to 09:59, 1 March 2018; (b) plume 2, 10:23 to 10:32, 1 March 2018; (c) plume 3, 15:13 to 15:23, 1 June 2018; (d) plume 4, 10:10 to 10:15, 21 June 2018; (e) plume 5, 10:09 to 10:28, 22 June 2018; and (f) plume 6, 10:46 to 11:13, 22 June 2018.
Atmosphere 10 00657 g006
Table 1. Average and root-mean-square error (RMSE) of the SO2/NO2 ratio in six plumes and fuel sulfur content (FSC), where m/m is mass by mass.
Table 1. Average and root-mean-square error (RMSE) of the SO2/NO2 ratio in six plumes and fuel sulfur content (FSC), where m/m is mass by mass.
Plume No.DateAverage SO2/NO2RMSEFSC (m/m)
11 March 20180.660.010.10%
21 March 20180.830.040.05%
31 June 20181.870.940.41%
421 June 20185.040.542.57%
522 June 20185.484.333.20%
622 June 20182.811.633.46%

Share and Cite

MDPI and ACS Style

Zhou, F.; Gu, J.; Chen, W.; Ni, X. Measurement of SO2 and NO2 in Ship Plumes Using Rotary Unmanned Aerial System. Atmosphere 2019, 10, 657. https://doi.org/10.3390/atmos10110657

AMA Style

Zhou F, Gu J, Chen W, Ni X. Measurement of SO2 and NO2 in Ship Plumes Using Rotary Unmanned Aerial System. Atmosphere. 2019; 10(11):657. https://doi.org/10.3390/atmos10110657

Chicago/Turabian Style

Zhou, Fan, Jing Gu, Wei Chen, and Xunpeng Ni. 2019. "Measurement of SO2 and NO2 in Ship Plumes Using Rotary Unmanned Aerial System" Atmosphere 10, no. 11: 657. https://doi.org/10.3390/atmos10110657

APA Style

Zhou, F., Gu, J., Chen, W., & Ni, X. (2019). Measurement of SO2 and NO2 in Ship Plumes Using Rotary Unmanned Aerial System. Atmosphere, 10(11), 657. https://doi.org/10.3390/atmos10110657

Note that from the first issue of 2016, this journal uses article numbers instead of page numbers. See further details here.

Article Metrics

Back to TopTop