Genome-Wide Identification and Analysis of MAPK and MAPKK Gene Families in Bread Wheat (Triticum aestivum L.)
Abstract
:1. Introduction
2. Materials and Methods
2.1. Identification of MAPK and MAPKK Genes in Wheat
2.2. Multiple Alignments and Phylogenetic Analysis
2.3. Analysis of the Expression Profiles of MAPK and MAPKK Genes by RNA-seq Datasets
2.4. Co-expression Network Analysis
3. Results and Discussion
3.1. Genome-wide Identification of the MAPK and MAPKK Gene Families in Wheat
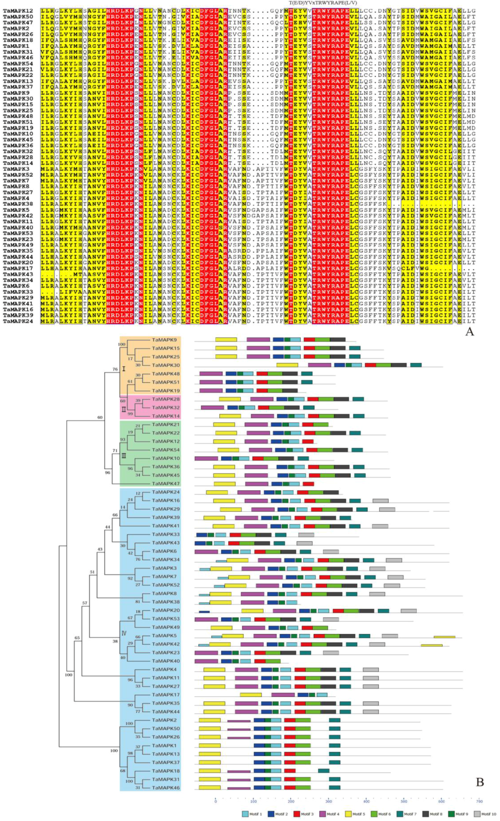
3.2. Multiple Alignments, Phylogenetic and Conserved Motif Analysis of TaMAPKs and TaMAPKKs
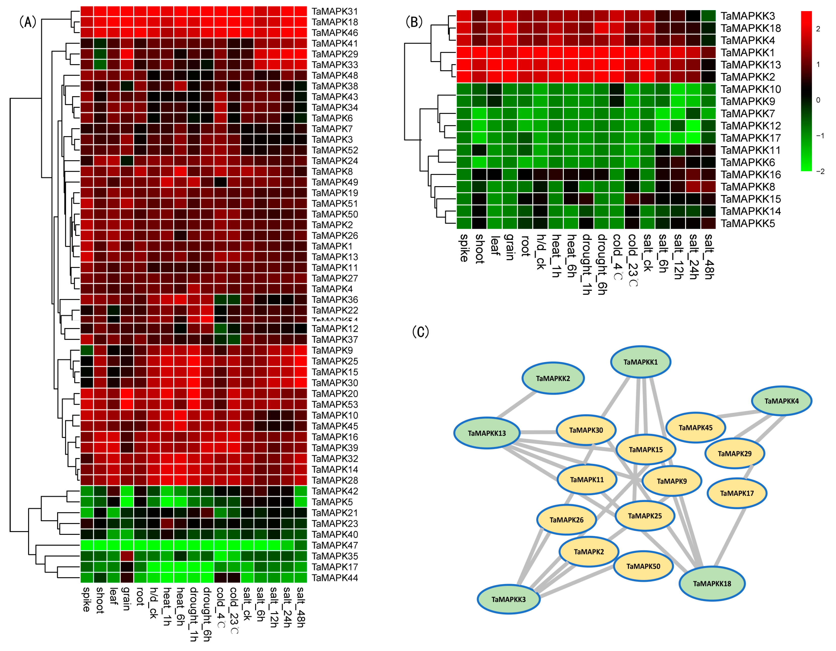
3.3. Tissue-Specific Expression Patterns of TaMAPK and TaMAPKK Genes
3.4. Expression Patterns of TaMAPK and TaMAPKK Genes under Abiotic Stress
3.5. Interactions between TaMAPK and TaMAPKK Family Members
Supplementary Materials
Acknowledgments
Author Contributions
Conflicts of Interest
References
- Mayer, K.F.X.; Rogers, J.; Doležel, J.; Pozniak, C.; Eversole, K.; Feuillet, C.; Gill, B.; Friebe, B.; Lukaszewski, A.J.; Sourdille, P.; et al. A chromosome-based draft sequence of the hexaploid bread wheat (Triticum aestivum) genome. Science 2014, 345, 1251788. [Google Scholar] [CrossRef]
 - Oono, Y.; Kobayashi, F.; Kawahara, Y.; Yazawa, T.; Handa, H.; Itoh, T.; Matsumoto, T. Characterisation of the wheat (Triticum aestivum L.) transcriptome by de novo assembly for the discovery of phosphate starvation-responsive genes: Gene expression in Pi-stressed wheat. BMC Genom. 2013, 14, 77. [Google Scholar] [CrossRef] [PubMed]
 - Rong, W.; Qi, L.; Wang, A.; Ye, X.; Du, L.; Liang, H.; Xin, Z.; Zhang, Z. The ERF transcription factor TaERF3 promotes tolerance to salt and drought stresses in wheat. Plant Biotechnol. J. 2014, 12, 468. [Google Scholar] [CrossRef] [PubMed]
 - Wang, M.; Yue, H.; Feng, K.; Deng, P.; Song, W.; Nie, X. Genome-wide identification, phylogeny and expressional profiles of mitogen activated protein kinase kinase kinase (MAPKKK) gene family in bread wheat (Triticum aestivum L.). BMC Genom. 2016, 17, 668. [Google Scholar] [CrossRef] [PubMed]
 - Wang, H.; Liu, Y.; Bruffett, K.; Lee, J.; Hause, G.; Walker, J.C.; Zhang, S. Haplo-insufficiency of MPK3 in MPK6 mutant background uncovers a novel function of these two MAPKs in Arabidopsis ovule development. Plant Cell 2008, 20, 602–613. [Google Scholar] [CrossRef] [PubMed]
 - Wu, T.; Kong, X.P.; Zong, X.J.; Li, D.P.; Li, D.Q. Expression analysis of five maize MAP kinase genes in response to various abiotic stresses and signal molecules. Mol. Biol. Rep. 2011, 38, 3967–3975. [Google Scholar] [CrossRef] [PubMed]
 - Shi, J.; Zhang, L.; An, H. GhMPK16, a novel stress-responsive group D MAPK gene from cotton, is involved in disease resistance and drought sensitivity. BMC Mol. Biol. 2011, 12, 1–36. [Google Scholar] [CrossRef] [PubMed]
 - Jiang, M.; Feng, W.; Cao, J.; Li, P.; She, J.; Chu, Z. Genome-wide exploration of the molecular evolution and regulatory network of mitogen-activated protein kinase cascades upon multiple stresses in Brachypodium distachyon. BMC Genom. 2015, 16, 228. [Google Scholar] [CrossRef] [PubMed]
 - Liu, Y.; Zhang, D.; Wang, L.; Li, D. Genome-wide analysis of mitogen-activated protein kinase gene family in maize. Plant Mol. Biol. Rep. 2013, 31, 1446–1460. [Google Scholar] [CrossRef]
 - Liu, Q.; Xue, Q. Computational identification and phylogenetic analysis of the MAPK gene family in Oryza sativa. Plant Physiol. Biochem. 2007, 45, 6. [Google Scholar] [CrossRef] [PubMed]
 - Bolser, D.M.; Kerhornou, A.; Walts, B.; Kersey, P. Triticeae resources in ensembl plants. Plant Cell Physiology 2015, 56, e3. [Google Scholar] [CrossRef] [PubMed]
 - Wheeler, T.J.; Eddy, S.R. NHMMER: DNA homology search with profile HMMs. Bioinformatics 2013, 29, 2487–2489. [Google Scholar] [CrossRef] [PubMed]
 - Finn, R.D.; Coggill, P.; Eberhardt, R.Y.; Eddy, S.R.; Mistry, J.; Mitchell, A.L.; Potter, S.C.; Punta, M.; Qureshi, M.; Sangrador-Vegas, A.; et al. The PFAM protein families database: towards a more sustainable future. Nucl. Acids Research 2016, 44, D279–D285. [Google Scholar] [CrossRef] [PubMed]
 - Zdobnov, E.M.; Apweiler, R. InterProScan--an integration platform for the signature-recognition methods in InterPro. Bioinformatics 2001, 17, 847–850. [Google Scholar] [CrossRef] [PubMed]
 - Yu, C.S.; Chen, Y.C.; Lu, C.H.; Hwang, J.K. Prediction of protein subcellular localization. Proteins 2006, 64, 643–651. [Google Scholar] [CrossRef] [PubMed]
 - Larkin, M.; Blackshields, G.; Brown, N.; Chenna, R.; McGettigan, P.; McWilliam, H.; Valentin, F.; Wallace, I.M.; Wilm, A.; Lopez, R.; et al. Clustal W and Clustal X version 2.0. Bioinformatics 2007, 23, 2947–2948. [Google Scholar] [CrossRef] [PubMed]
 - Tamura, K.; Stecher, G.; Peterson, D.; Filipski, A.; Kumar, S. MEGA6: Molecular Evolutionary Genetics Analysis version 6.0. Mol. Biol. Evo. 2013, 30, 2725–2729. [Google Scholar] [CrossRef] [PubMed]
 - Bailey, T.L.; Bodén, M.; Buske, F.A.; Frith, M.; Grant, C.E.; Clementi, L.; Ren, J.Y.; Li, W.W.; Noble, W.S. MEME SUITE: Tools for motif discovery and searching. Nucl. Acid. Research 2009, 37, W202–W208. [Google Scholar] [CrossRef] [PubMed]
 - Trapnell, C.; Roberts, A.; Goff, L.; Pertea, G.; Kim, D.; Kelley, D.R.; Pimentel, H.; Salzberg, S.L.; Rinn, J.L.; Pachter, L. Differential gene and transcript expression analysis of RNA-seq experiments with TopHat and Cufflinks. Nat. Protoc. 2014, 7, 562–578. [Google Scholar] [CrossRef] [PubMed]
 - Langfelder, R.B.P.; Horvath, S. WGCNA: An R package for weighted correlation network analysis. BMC Bioinform. 2008, 9, 559. [Google Scholar] [CrossRef] [PubMed]
 - Kong, X.; Pan, J.; Zhang, D.; Jiang, S.; Cai, G.; Wang, L.; Li, D. Identification of mitogen-activated protein kinase kinase gene family and MKK–MAPK interaction network in maize. Biochem. Biophys. Res. Commun. 2013, 441, 964–969. [Google Scholar] [CrossRef] [PubMed]
 - Wang, J.; Pan, C.; Wang, Y.; Ye, L.; Wu, J.; Chen, L.; Zou, T.; Lu, G. Genome-wide identification of MAPK, MAPKK, and MAPKKK gene families and transcriptional profiling analysis during development and stress response in cucumber. BMC Genom. 2015, 16, 386. [Google Scholar] [CrossRef] [PubMed]
 - Zhang, S.; Xu, R.; Luo, X.; Jiang, Z.; Shu, H. Genome-wide identification and expression analysis of the MAPK and MAPKK gene family in Malus domestica. Gene 2013, 531, 377–387. [Google Scholar] [CrossRef] [PubMed]
 - Chen, L.; Hu, W.; Tan, S.; Wang, M.; Ma, Z.; Zhou, S.; Deng, X.; Zhang, Y.; Huang, C.; Yang, G.; et al. Genome-wide identification and analysis of MAPK and MAPKK gene families in Brachypodium distachyon. PLoS ONE 2012, 7, e46744. [Google Scholar] [CrossRef] [PubMed]
 - Yu, L.; Yan, J.; Yang, Y.; He, L.; Zhu, W. Enhanced tolerance to chilling stress in tomato by overexpression of a mitogen-activated protein kinase, SlMPK7. Plant Mol. Biol. Rep. 2006, 34, 76–88. [Google Scholar] [CrossRef]
 - Wu, L.; Zu, X.; Zhang, H.; Wu, L.; Xi, Z.; Chen, Y. Overexpression of ZmMAPK1 enhances drought and heat stress in transgenic Arabidopsis thaliana. Plant Mol. Biol. 2015, 88, 429–443. [Google Scholar] [CrossRef] [PubMed]
 - Wang, N.N.; Zhao, L.L.; Lu, R.; Li, Y.; Li, X.B. Cotton mitogen-activated protein kinase4 (GhMPK4) confers the transgenic Arabidopsis hypersensitivity to salt and osmotic stresses. Plant Cell Tissue Organ Cult. 2015, 123, 619–632. [Google Scholar] [CrossRef]
 - Hao, L.; Wen, Y.; Zhao, Y.; Lu, W.; Xiao, K. Wheat mitogen-activated protein kinase gene TaMPK4 improves plant tolerance to multiple stresses through modifying root growth, ROS metabolism, and nutrient acquisitions. Plant Cell Rep. 2015, 34, 2081–2097. [Google Scholar] [CrossRef] [PubMed]
 - Lee, S.K.; Kim, B.G.; Kwon, T.R.; Jeong, M.J.; Park, S.R.; Lee, J.W.; Byun, M.O.; Kwon, H.B.; Matthews, B.F.; Hong, C.B.; et al. Overexpression of the mitogen-activated protein kinase gene OsMAPK33 enhances sensitivity to salt stress in rice (Oryza sativa L.). J. Biosci. 2011, 36, 139. [Google Scholar] [CrossRef] [PubMed]
 - Agarwal, P.K.; Gupta, K.; Jha, B. Molecular characterization of the Salicornia brachiata SbMAPKK gene and its expression by abiotic stress. Mol. Biol. Rep. 2010, 37, 981–986. [Google Scholar] [CrossRef] [PubMed]
 - López-Bucio, J.S.; Dubrovsky, J.G.; Raya-González, J.; Ugartechea-Chirino, Y.; López-Bucio, J.; de Luna-Valdez, L.A.; Ramos-Vega, M.; León, P.; Guevara-García, A.A. Arabidopsis thaliana mitogen-activated protein kinase 6 is involved in seed formation and modulation of primary and lateral root development. J. Exp. Bot. 2014, 65, 169–183. [Google Scholar] [CrossRef] [PubMed]
 



| Gene Family | Gene | pI | Mw (kDa)  | Amino Acid Length | EST Count | Ensemble Wheat Gene ID | Subcellular Location | 
|---|---|---|---|---|---|---|---|
| MAPK | TaMAPK1 | 9.71 | 51.6 | 460 | 25 | Traes_6BL_BF59BFB93 | Periplasmic | 
| TaMAPK2 | 5.89 | 50.3 | 440 | 10 | Traes_4AL_6F3D0ACCA | Cytoplasmic | |
| TaMAPK3 | 8.83 | 48.4 | 421 | 2 | Traes_7AL_F5620757F | Cytoplasmic | |
| TaMAPK4 | 8.85 | 62.8 | 553 | 24 | Traes_1DS_66BD773BF | Cytoplasmic | |
| TaMAPK5 | 8.51 | 59.1 | 521 | 1 | Traes_1DL_52D511CDD | Cytoplasmic | |
| TaMAPK6 | 9.48 | 57.5 | 519 | 12 | Traes_1BL_7FA80EF00 | Periplasmic | |
| TaMAPK7 | 8.34 | 51.9 | 450 | 1 | Traes_7DL_FE0ECD387 | Cytoplasmic | |
| TaMAPK8 | 8.94 | 68.2 | 598 | 33 | Traes_3DL_5D82311EA | Cytoplasmic | |
| TaMAPK9 | 6.41 | 36.3 | 315 | 35 | Traes_4BS_9285C0809 | Cytoplasmic | |
| TaMAPK10 | 5.7 | 31.2 | 272 | 22 | Traes_6BS_17C1E5829 | Cytoplasmic | |
| TaMAPK11 | 8.74 | 62.3 | 549 | 26 | Traes_1AS_C9CFD7AC8 | Cytoplasmic | |
| TaMAPK12 | 8.78 | 26.7 | 239 | 19 | Traes_7AL_4AF13CC8B | Cytoplasmic | |
| TaMAPK13 | 9.71 | 51.6 | 460 | 28 | Traes_6DL_F48A5E31E | Periplasmic | |
| TaMAPK14 | 5.75 | 42.9 | 377 | 36 | Traes_1AL_89DDB4243 | Cytoplasmic | |
| TaMAPK15 | 5.46 | 42.8 | 369 | 61 | Traes_4BL_2CEFDE904 | Cytoplasmic | |
| TaMAPK16 | 9.32 | 67.2 | 586 | 22 | TRAES3BF058500020CFD_g | Periplasmic Cytoplasmic | |
| TaMAPK17 | 8.2 | 31.4 | 275 | 0 | Traes_6BS_2D0054D1F | InnerMembrane Cytoplasmic | |
| TaMAPK18 | 9.51 | 44.3 | 382 | 9 | Traes_7DS_C268073F4 | Periplasmic Cytoplasmic | |
| TaMAPK19 | 6.13 | 25.5 | 218 | 5 | Traes_7DS_1D8A8BFA2 | Cytoplasmic | |
| TaMAPK20 | 7.05 | 65.1 | 578 | 57 | Traes_7DL_FB75EA9C3 | Cytoplasmic | |
| TaMAPK21 | 8.82 | 30.8 | 269 | 22 | Traes_7DL_99CBA4440 | Cytoplasmic | |
| TaMAPK22 | 7.19 | 42.7 | 373 | 25 | Traes_7DL_73DF29BF0 | Cytoplasmic | |
| TaMAPK23 | 7.24 | 47.9 | 417 | 1 | Traes_3DL_281B6BCBF | Cytoplasmic | |
| TaMAPK24 | 9.18 | 33.4 | 289 | 9 | Traes_3DL_38B762939 | Cytoplasmic | |
| TaMAPK25 | 5.46 | 42.8 | 369 | 61 | Traes_4DL_15045954F | Cytoplasmic | |
| TaMAPK26 | 5.55 | 50.1 | 440 | 10 | Traes_5DL_8DC610F26 | Cytoplasmic | |
| TaMAPK27 | 8.92 | 62.4 | 549 | 25 | Traes_1BS_26C55B2B1 | Cytoplasmic | |
| TaMAPK28 | 5.75 | 42.9 | 376 | 36 | Traes_1BL_C5CD09285 | Cytoplasmic | |
| TaMAPK29 | 8.99 | 52.5 | 457 | 2 | Traes_1BL_9360D8CEC | Cytoplasmic | |
| TaMAPK30 | 6.5 | 55.4 | 484 | 63 | Traes_4AS_5015DF7A2 | Cytoplasmic | |
| TaMAPK31 | 9.5 | 54.9 | 485 | 66 | Traes_4AL_E432524A0 | Periplasmic | |
| TaMAPK32 | 5.19 | 32.8 | 280 | 28 | Traes_1DL_319058D6B | Cytoplasmic | |
| TaMAPK33 | 9.25 | 36.3 | 321 | 1 | Traes_1DL_8C6B737E9 | Periplasmic | |
| TaMAPK34 | 9.01 | 61.0 | 539 | 27 | Traes_1DL_73AAC8631 | Cytoplasmic | |
| TaMAPK35 | 6.36 | 57.2 | 500 | 0 | Traes_6AS_50BE5D59F | Cytoplasmic | |
| TaMAPK36 | 7.2 | 43.5 | 380 | 22 | Traes_6AS_8225741A6 | Cytoplasmic | |
| TaMAPK37 | 9.71 | 51.5 | 460 | 28 | Traes_6AL_BE97161B9 | Periplasmic | |
| TaMAPK38 | 8.27 | 24.1 | 207 | 17 | Traes_3AL_F88B0A8E6 | Cytoplasmic | |
| TaMAPK39 | 8.99 | 35.5 | 307 | 21 | Traes_3AL_669FE0293 | Cytoplasmic | |
| TaMAPK40 | 6.2 | 21.4 | 184 | 1 | Traes_3AL_532CA9EE7 | Cytoplasmic | |
| TaMAPK41 | 9.14 | 61.7 | 543 | 3 | Traes_1AL_30C4B017F | Cytoplasmic | |
| TaMAPK42 | 8.52 | 56.4 | 496 | 2 | Traes_1AL_14DCD6020 | Cytoplasmic | |
| TaMAPK43 | 9.5 | 51.6 | 467 | 7 | Traes_1AL_A7173BBAE | Periplasmic | |
| TaMAPK44 | 6.48 | 57.5 | 500 | 1 | Traes_6DS_6424C38F2 | Cytoplasmic | |
| TaMAPK45 | 7.63 | 43.8 | 382 | 21 | Traes_6DS_A61864DB2 | Cytoplasmic | |
| TaMAPK46 | 9.46 | 55.1 | 484 | 60 | Traes_7AS_E1135D559 | Periplasmic Cytoplasmic | |
| TaMAPK47 | 8.74 | 26.9 | 232 | 0 | Traes_7AS_71B4C13A6 | Cytoplasmic | |
| TaMAPK48 | 5.31 | 31.9 | 275 | 8 | Traes_7AS_74B19D5B6 | Cytoplasmic | |
| TaMAPK49 | 6.55 | 31.6 | 276 | 15 | Traes_7AL_81A545A54 | Cytoplasmic | |
| TaMAPK50 | 6.04 | 50.4 | 443 | 10 | Traes_5BL_A39EC2FCD | Cytoplasmic | |
| TaMAPK51 | 5.31 | 31.9 | 275 | 8 | Traes_7BS_F5BB0A116 | Cytoplasmic | |
| TaMAPK52 | 8.5 | 51.5 | 449 | 2 | Traes_7BL_44A22C7FC | Cytoplasmic | |
| TaMAPK53 | 6.55 | 48.3 | 426 | 52 | Traes_7BL_992E1F443 | Cytoplasmic | |
| TaMAPK54 | 7.2 | 43.2 | 377 | 29 | Traes_7BL_95B1705A2 | Cytoplasmic | |
| MAPKK | TaMAPKK1 | 5.91 | 20.7 | 188 | 4 | Traes_6DL_8D2D914D7 | Periplasmic Cytoplasmic | 
| TaMAPKK2 | 7.88 | 53.5 | 480 | 0 | Traes_5BL_BB574E77D | Cytoplasmic | |
| TaMAPKK3 | 5.37 | 41.9 | 377 | 3 | Traes_5DL_0886CB561 | Cytoplasmic | |
| TaMAPKK4 | 5.89 | 33.6 | 299 | 1 | Traes_5AL_5EFCEDAFB | Cytoplasmic | |
| TaMAPKK5 | 7.7 | 36.2 | 337 | 0 | Traes_4BS_EE048CC01 | Cytoplasmic | |
| TaMAPKK6 | 8.95 | 36.2 | 343 | 0 | Traes_4BS_59F3F68D1 | Periplasmic Cytoplasmic | |
| TaMAPKK7 | 8.28 | 31.8 | 303 | 0 | Traes_4BS_84D913A2E | Outer Membrane Periplasmic Cytoplasmic | |
| TaMAPKK8 | 8.62 | 35.9 | 334 | 0 | Traes_4BS_BDB56BC90 | Cytoplasmic | |
| TaMAPKK9 | 7.72 | 36.3 | 338 | 0 | TRAES3BF024700110CFD_g | Cytoplasmic | |
| TaMAPKK10 | 7.72 | 36.3 | 338 | 0 | TRAES3BF024900030CFD_g | Cytoplasmic | |
| TaMAPKK11 | 6.9 | 36.2 | 336 | 0 | Traes_4DS_7F2F2671B | Cytoplasmic | |
| TaMAPKK12 | 8.82 | 35.4 | 336 | 0 | Traes_4DS_7A016C2E4 | Periplasmic Cytoplasmic | |
| TaMAPKK13 | 6.69 | 71.6 | 647 | 1 | Traes_5DL_F89F21E65 | Cytoplasmic | |
| TaMAPKK14 | 7.15 | 36.1 | 337 | 0 | Traes_4AL_75E7BE9EE | Cytoplasmic | |
| TaMAPKK15 | 8.21 | 36.3 | 337 | 0 | Traes_4AL_429683D72 | Cytoplasmic | |
| TaMAPKK16 | 8.36 | 30.3 | 283 | 0 | Traes_4AL_B7C432896 | Cytoplasmic | |
| TaMAPKK17 | 8.88 | 35.6 | 337 | 0 | Traes_4AL_84DFF6A541 | Cytoplasmic | |
| TaMAPKK18 | 5.64 | 53.8 | 476 | 3 | Traes_5BL_EC9896AB3 | Cytoplasmic | 
© 2017 by the authors. Licensee MDPI, Basel, Switzerland. This article is an open access article distributed under the terms and conditions of the Creative Commons Attribution (CC BY) license (http://creativecommons.org/licenses/by/4.0/).
Share and Cite
Zhan, H.; Yue, H.; Zhao, X.; Wang, M.; Song, W.; Nie, X. Genome-Wide Identification and Analysis of MAPK and MAPKK Gene Families in Bread Wheat (Triticum aestivum L.). Genes 2017, 8, 284. https://doi.org/10.3390/genes8100284
Zhan H, Yue H, Zhao X, Wang M, Song W, Nie X. Genome-Wide Identification and Analysis of MAPK and MAPKK Gene Families in Bread Wheat (Triticum aestivum L.). Genes. 2017; 8(10):284. https://doi.org/10.3390/genes8100284
Chicago/Turabian StyleZhan, Haoshuang, Hong Yue, Xian Zhao, Meng Wang, Weining Song, and Xiaojun Nie. 2017. "Genome-Wide Identification and Analysis of MAPK and MAPKK Gene Families in Bread Wheat (Triticum aestivum L.)" Genes 8, no. 10: 284. https://doi.org/10.3390/genes8100284
APA StyleZhan, H., Yue, H., Zhao, X., Wang, M., Song, W., & Nie, X. (2017). Genome-Wide Identification and Analysis of MAPK and MAPKK Gene Families in Bread Wheat (Triticum aestivum L.). Genes, 8(10), 284. https://doi.org/10.3390/genes8100284
        
