Sumoylation is Required for the Cytoplasmic Accumulation of a Subset of mRNAs
Abstract
:1. Introduction
2. Experimental Section
2.1. Plasmids
2.3. Cell Culture and Transfection
2.4. Fluorescent in Situ Hybridization (FISH) and Indirect Immunofluorescence
2.5. Microinjection
2.6. Northern Blots
2.7. Western Blots
3. Results
3.1. A Screen to Identify Genes Required for mRNA Nuclear Export

3.2. GANP, But Not Ubc9, Is Required for the Normal Cytoplasmic Distribution of Bulk mRNA

3.3. Splicing Can Re-Establish the Normal Cytoplasmic Distribution of ftz mRNA in Ubc9-Depleted Cells

3.4. MHC-ftz-Δi Expression Levels Are Normal in Ubc9- and Sae1-Depleted Cells
3.5. Depletion of GANP, but not Ubc9, Inhibits the Nuclear Export of Newly Synthesized MHC-ftz-Δi mRNA
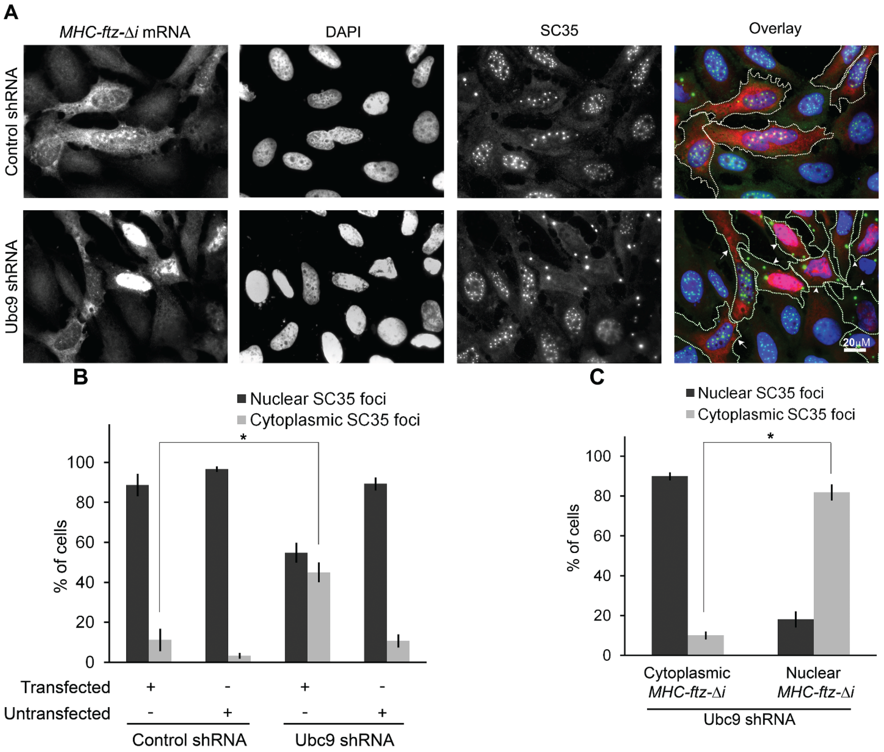
3.6. Overexpression of MHC-ftz-Δi in Ubc9-Depleted Cells Disrupts Nuclear Speckles


4. Discussion
5. Conclusions
Supplementary Files
Supplementary File 1Acknowledgments
Author Contributions
Abbreviations
| ALPP | placental alkaline phosphatase |
| ALREX | alternative mRNA export |
| CALR | calreticulin |
| FISH | fluorescent in situ hybridization |
| GANP | germinal center-associated nuclear protein |
| H1B-GFP | histone 1B-GFP |
| INS | insulin |
| INSL3 | insulin-like 3 |
| mRNP | mRNA ribonucleoprotein |
| SSCR | signal sequence coding region |
| shRNA | short hairpin RNA |
| TREX | transcription export |
Appendix

Conflicts of Interest
References
- Moore, M.J.; Proudfoot, N.J. Pre-mRNA processing reaches back to transcription and ahead to translation. Cell 2009, 136, 688–700. [Google Scholar] [CrossRef]
- Palazzo, A.F.; Akef, A. Nuclear export as a key arbiter of “mRNA identity” in eukaryotes. Biochim. Biophys. Acta 2012, 1819, 566–577. [Google Scholar] [CrossRef]
- Natalizio, B.J.; Wente, S.R. Postage for the messenger: Designating routes for nuclear mRNA export. Trends Cell Biol. 2013, 23, 365–373. [Google Scholar] [CrossRef]
- Derrien, T.; Johnson, R.; Bussotti, G.; Tanzer, A.; Djebali, S.; Tilgner, H.; Guernec, G.; Martin, D.; Merkel, A.; Knowles, D.G.; et al. The GENCODE v7 catalog of human long noncoding RNAs: Analysis of their gene structure, evolution, and expression. Genome Res. 2012, 22, 1775–1789. [Google Scholar] [CrossRef]
- Masuda, S.; Das, R.; Cheng, H.; Hurt, E.; Dorman, N.; Reed, R. Recruitment of the human TREX complex to mRNA during splicing. Genes Dev. 2005, 19, 1512–1517. [Google Scholar] [CrossRef]
- Cheng, H.; Dufu, K.; Lee, C.-S.; Hsu, J.L.; Dias, A.; Reed, R. Human mRNA export machinery recruited to the 5' end of mRNA. Cell 2006, 127, 1389–1400. [Google Scholar] [CrossRef]
- Lei, H.; Zhai, B.; Yin, S.; Gygi, S.; Reed, R. Evidence that a consensus element found in naturally intronless mRNAs promotes mRNA export. Nucleic Acids Res. 2013, 41, 2517–2525. [Google Scholar] [CrossRef]
- Akef, A.; Zhang, H.; Masuda, S.; Palazzo, A.F. Trafficking of mRNAs containing ALREX-promoting elements through nuclear speckles. Nucleus 2013, 4, 326–340. [Google Scholar] [CrossRef]
- García-Oliver, E.; García-Molinero, V.; Rodríguez-Navarro, S. mRNA export and gene expression: The SAGA-TREX-2 connection. Biochim. Biophys. Acta 2012, 1819, 555–565. [Google Scholar] [CrossRef]
- Fischer, T.; Rodríguez-Navarro, S.; Pereira, G.; Rácz, A.; Schiebel, E.; Hurt, E. Yeast centrin Cdc31 is linked to the nuclear mRNA export machinery. Nat. Cell Biol. 2004, 6, 840–848. [Google Scholar] [CrossRef]
- Kopytova, D.V.; Orlova, A.V.; Krasnov, A.N.; Gurskiy, D.Y.; Nikolenko, J.V.; Nabirochkina, E.N.; Shidlovskii, Y.V.; Georgieva, S.G. Multifunctional factor ENY2 is associated with the THO complex and promotes its recruitment onto nascent mRNA. Genes Dev. 2010, 24, 86–96. [Google Scholar] [CrossRef]
- Wickramasinghe, V.O.; McMurtrie, P.I.A.; Mills, A.D.; Takei, Y.; Penrhyn-Lowe, S.; Amagase, Y.; Main, S.; Marr, J.; Stewart, M.; Laskey, R.A. mRNA export from mammalian cell nuclei is dependent on GANP. Curr. Biol. 2010, 20, 25–31. [Google Scholar] [CrossRef]
- Umlauf, D.; Bonnet, J.; Waharte, F.; Fournier, M.; Stierle, M.; Fischer, B.; Brino, L.; Devys, D.; Tora, L. The human TREX-2 complex is stably associated with the nuclear pore basket. J. Cell Sci. 2013, 126, 2656–2667. [Google Scholar] [CrossRef]
- Wickramasinghe, V.O.; Andrews, R.; Ellis, P.; Langford, C.; Gurdon, J.B.; Stewart, M.; Venkitaraman, A.R.; Laskey, R.A. Selective nuclear export of specific classes of mRNA from mammalian nuclei is promoted by GANP. Nucleic Acids Res. 2014, 42, 5059–5071. [Google Scholar] [CrossRef]
- Doye, V.; Hurt, E.C. Genetic approaches to nuclear pore structure and function. Trends Genet. TIG 1995, 11, 235–241. [Google Scholar] [CrossRef]
- Segref, A.; Sharma, K.; Doye, V.; Hellwig, A.; Huber, J.; Lührmann, R.; Hurt, E. Mex67p, a novel factor for nuclear mRNA export, binds to both poly(A)+ RNA and nuclear pores. EMBO J. 1997, 16, 3256–3271. [Google Scholar] [CrossRef]
- Gatfield, D.; Izaurralde, E. REF1/Aly and the additional exon junction complex proteins are dispensable for nuclear mRNA export. J. Cell Biol. 2002, 159, 579–588. [Google Scholar] [CrossRef]
- Herold, A.; Teixeira, L.; Izaurralde, E. Genome-wide analysis of nuclear mRNA export pathways in Drosophila. EMBO J. 2003, 22, 2472–2483. [Google Scholar] [CrossRef]
- Farny, N.G.; Kedersha, N.L.; Silver, P.A. Metazoan stress granule assembly is mediated by P-eIF2alpha-dependent and -independent mechanisms. RNA 2009, 15, 1814–1821. [Google Scholar] [CrossRef]
- Forler, D.; Rabut, G.; Ciccarelli, F.D.; Herold, A.; Köcher, T.; Niggeweg, R.; Bork, P.; Ellenberg, J.; Izaurralde, E. RanBP2/Nup358 provides a major binding site for NXF1-p15 dimers at the nuclear pore complex and functions in nuclear mRNA export. Mol. Cell. Biol. 2004, 24, 1155–1167. [Google Scholar] [CrossRef]
- Mahadevan, K.; Zhang, H.; Akef, A.; Gueroussov, S.; Cenik, C.; Roth, F.; Palazzo, A. RanBP2/Nup358 potentiates the translation of a subset of mRNAs encoding secretory proteins. PLoS Biol. 2013, 11, e1001545. [Google Scholar] [CrossRef]
- Kapadia, F.; Pryor, A.; Chang, T.-H.; Johnson, L.F. Nuclear localization of poly(A)+ mRNA following siRNA reduction of expression of the mammalian RNA helicases UAP56 and URH49. Gene 2006, 384, 37–44. [Google Scholar] [CrossRef]
- Palazzo, A.F.; Springer, M.; Shibata, Y.; Lee, C.-S.; Dias, A.P.; Rapoport, T.A. The signal sequence coding region promotes nuclear export of mRNA. PLoS Biol. 2007, 5, e322. [Google Scholar] [CrossRef]
- Chi, B.; Wang, Q.; Wu, G.; Tan, M.; Wang, L.; Shi, M.; Chang, X.; Cheng, H. Aly and THO are required for assembly of the human TREX complex and association of TREX components with the spliced mRNA. Nucleic Acids Res. 2013, 41, 1294–1306. [Google Scholar] [CrossRef]
- Cui, X.A.; Zhang, H.; Palazzo, A.F. p180 Promotes the Ribosome-independent localization of a subset of mRNA to the endoplasmic reticulum. PLoS Biol. 2012, 10, e1001336. [Google Scholar] [CrossRef]
- Gueroussov, S.; Tarnawsky, S.P.; Cui, X.A.; Mahadevan, K.; Palazzo, A.F. Analysis of mRNA nuclear export kinetics in mammalian cells by microinjection. J. Vis. Exp. 2010, 46, 2387. [Google Scholar]
- Cui, X.A.; Palazzo, A.F. Visualization of endoplasmic reticulum localized mRNAs in mammalian cells. J. Vis. Exp. 2012, 70, e50066. [Google Scholar]
- NIS Elements Basic Research Microscope Imaging Software; Nikon Inc.: Tokyo, Japan, 2009.
- Adobe Photoshop CS6; Adobe Systems Inc.: San Jose, CA, USA, 2012.
- Mayeda, A.; Badolato, J.; Kobayashi, R.; Zhang, M.Q.; Gardiner, E.M.; Krainer, A.R. Purification and characterization of human RNPS1: A general activator of pre-mRNA splicing. EMBO J. 1999, 18, 4560–4570. [Google Scholar] [CrossRef]
- Reed, R.; Maniatis, T. Intron sequences involved in lariat formation during pre-mRNA splicing. Cell 1985, 41, 95–105. [Google Scholar] [CrossRef]
- Luo, M.J.; Reed, R. Splicing is required for rapid and efficient mRNA export in metazoans. Proc. Natl. Acad. Sci. USA 1999, 96, 14937–14942. [Google Scholar] [CrossRef]
- Masuyama, K.; Taniguchi, I.; Kataoka, N.; Ohno, M. RNA length defines RNA export pathway. Genes Dev. 2004, 18, 2074–2085. [Google Scholar] [CrossRef]
- Cenik, C.; Chua, H.N.; Zhang, H.; Tarnawsky, S.; Akef, A.; Derti, A.; Tasan, M.; Moore, M.J.; Palazzo, A.F.; Roth, F.P. Genome analysis reveals interplay between 5'UTR introns and nuclear mRNA export for secretory and mitochondrial genes. PLoS Genet. 2011, 7, e1001366. [Google Scholar] [CrossRef]
- Cui, X.A.; Palazzo, A.F. Localization of mRNAs to the endoplasmic reticulum. Wiley Interdiscip. Rev. RNA 2014, 5, 481–492. [Google Scholar] [CrossRef]
- Lee, E.S.; Akef, A.; Mahadevan, K.; Palazzo, A.F. University of Toronto: Toronto, Canada, Manuscript in preparation. 2014.
- Valencia, P.; Dias, A.P.; Reed, R. Splicing promotes rapid and efficient mRNA export in mammalian cells. Proc. Natl. Acad. Sci. USA 2008, 105, 3386–3391. [Google Scholar] [CrossRef]
- Dias, A.P.; Dufu, K.; Lei, H.; Reed, R. A role for TREX components in the release of spliced mRNA from nuclear speckle domains. Nat. Commun. 2010, 1, 97. [Google Scholar] [CrossRef]
- Johnson, E.S.; Blobel, G. Ubc9p is the conjugating enzyme for the ubiquitin-like protein Smt3p. J. Biol. Chem. 1997, 272, 26799–26802. [Google Scholar] [CrossRef]
- Meier, I. mRNA export and sumoylation-Lessons from plants. Biochim. Biophys. Acta 2012, 1819, 531–537. [Google Scholar] [CrossRef]
- Le Hir, H.; Gatfield, D.; Izaurralde, E.; Moore, M.J. The exon-exon junction complex provides a binding platform for factors involved in mRNA export and nonsense-mediated mRNA decay. EMBO J. 2001, 20, 4987–4997. [Google Scholar] [CrossRef]
- Vethantham, V.; Rao, N.; Manley, J.L. Sumoylation modulates the assembly and activity of the pre-mRNA 3' processing complex. Mol. Cell. Biol. 2007, 27, 8848–8858. [Google Scholar] [CrossRef]
- Spector, D.L.; Lamond, A.I. Nuclear speckles. Cold Spring Harb. Perspect. Biol. 2011, 3, a000646. [Google Scholar] [CrossRef]
- Schmidt, U.; Richter, K.; Berger, A.B.; Lichter, P. In vivo BiFC analysis of Y14 and NXF1 mRNA export complexes: Preferential localization within and around SC35 domains. J. Cell Biol. 2006, 172, 373–381. [Google Scholar] [CrossRef]
- Teng, I.-F.; Wilson, S.A. Mapping interactions between mRNA export factors in living cells. PLoS ONE 2013, 8, e67676. [Google Scholar] [CrossRef]
- Fu, X.D.; Maniatis, T. Factor required for mammalian spliceosome assembly is localized to discrete regions in the nucleus. Nature 1990, 343, 437–441. [Google Scholar] [CrossRef]
- Spector, D.L.; Fu, X.D.; Maniatis, T. Associations between distinct pre-mRNA splicing components and the cell nucleus. EMBO J. 1991, 10, 3467–3481. [Google Scholar]
- Anderson, P.; Kedersha, N. RNA granules. J. Cell Biol. 2006, 172, 803–808. [Google Scholar] [CrossRef]
- Zhang, H.; Mahadevan, K.; Palazzo, A.F. University of Toronto: Toronto, Canada, Unpublished Observations. 2014.
- Lewis, A.; Felberbaum, R.; Hochstrasser, M. A nuclear envelope protein linking nuclear pore basket assembly, SUMO protease regulation, and mRNA surveillance. J. Cell Biol. 2007, 178, 813–827. [Google Scholar] [CrossRef]
- Wohlschlegel, J.A.; Johnson, E.S.; Reed, S.I.; Yates, J.R. Global analysis of protein sumoylation in Saccharomyces cerevisiae. J. Biol. Chem. 2004, 279, 45662–45668. [Google Scholar] [CrossRef]
- Hannich, J.T.; Lewis, A.; Kroetz, M.B.; Li, S.-J.; Heide, H.; Emili, A.; Hochstrasser, M. Defining the SUMO-modified proteome by multiple approaches in Saccharomyces cerevisiae. J. Biol. Chem. 2005, 280, 4102–4110. [Google Scholar] [CrossRef]
- Bretes, H.; Rouviere, J.O.; Leger, T.; Oeffinger, M.; Devaux, F.; Doye, V.; Palancade, B. Sumoylation of the THO complex regulates the biogenesis of a subset of mRNPs. Nucleic Acids Res. 2014, 42, 5043–5058. [Google Scholar] [CrossRef]
- Makhnevych, T.; Sydorskyy, Y.; Xin, X.; Srikumar, T.; Vizeacoumar, F.J.; Jeram, S.M.; Li, Z.; Bahr, S.; Andrews, B.J.; Boone, C.; et al. Global map of SUMO function revealed by protein-protein interaction and genetic networks. Mol. Cell 2009, 33, 124–135. [Google Scholar] [CrossRef]
- Muthuswamy, S.; Meier, I. Genetic and environmental changes in SUMO homeostasis lead to nuclear mRNA retention in plants. Planta 2011, 233, 201–208. [Google Scholar] [CrossRef]
- Matafora, V.; D’Amato, A.; Mori, S.; Blasi, F.; Bachi, A. Proteomics analysis of nucleolar SUMO-1 target proteins upon proteasome inhibition. Mol. Cell. Proteomics 2009, 8, 2243–2255. [Google Scholar] [CrossRef]
- Nie, M.; Xie, Y.; Loo, J.A.; Courey, A.J. Genetic and proteomic evidence for roles of Drosophila SUMO in cell cycle control, Ras signaling, and early pattern formation. PLoS ONE 2009, 4, e5905. [Google Scholar] [CrossRef]
- Ptak, C.; Wozniak, R.W. SUMO and nucleocytoplasmic transpor. In SUMO Regulation of Cellular Processes; Springer: Dordrecht, The Netherlands, 2009; pp. 97–116. [Google Scholar]
- Saitoh, N.; Sakamoto, C.; Hagiwara, M.; Agredano-Moreno, L.T.; Jimenez-Garcia, L.F.; Nakao, M. The distribution of phosphorylated SR proteins and alternative splicing are regulated by RANBP2. Mol. Biol. Cell 2012, 23, 1115–1128. [Google Scholar] [CrossRef]
- Farny, N.G.; Hurt, J.A.; Silver, P.A. Definition of global and transcript-specific mRNA export pathways in metazoans. Genes Dev. 2008, 22, 66–78. [Google Scholar] [CrossRef]
© 2014 by the authors; licensee MDPI, Basel, Switzerland. This article is an open access article distributed under the terms and conditions of the Creative Commons Attribution license (http://creativecommons.org/licenses/by/4.0/).
Share and Cite
Zhang, H.; Mahadevan, K.; Palazzo, A.F. Sumoylation is Required for the Cytoplasmic Accumulation of a Subset of mRNAs. Genes 2014, 5, 982-1000. https://doi.org/10.3390/genes5040982
Zhang H, Mahadevan K, Palazzo AF. Sumoylation is Required for the Cytoplasmic Accumulation of a Subset of mRNAs. Genes. 2014; 5(4):982-1000. https://doi.org/10.3390/genes5040982
Chicago/Turabian StyleZhang, Hui, Kohila Mahadevan, and Alexander F. Palazzo. 2014. "Sumoylation is Required for the Cytoplasmic Accumulation of a Subset of mRNAs" Genes 5, no. 4: 982-1000. https://doi.org/10.3390/genes5040982
APA StyleZhang, H., Mahadevan, K., & Palazzo, A. F. (2014). Sumoylation is Required for the Cytoplasmic Accumulation of a Subset of mRNAs. Genes, 5(4), 982-1000. https://doi.org/10.3390/genes5040982
