Platy-1 SINEs from Thirteen Diverse Genomes Reveal Callithrichidae Unique Amplification, Recent Alouatta Mobilization and Insights into Platyrrhine Phylogenetics
Abstract
1. Introduction
2. Materials and Methods
2.1. Full Length Platy-1 Elements
2.2. Interspersed Repeat Genome Content
2.3. Platy-1 Nested Integration Within Existing Alu or L1
2.4. COSEG Analyses of Lineage-Specific Subfamilies from AloPal_v1
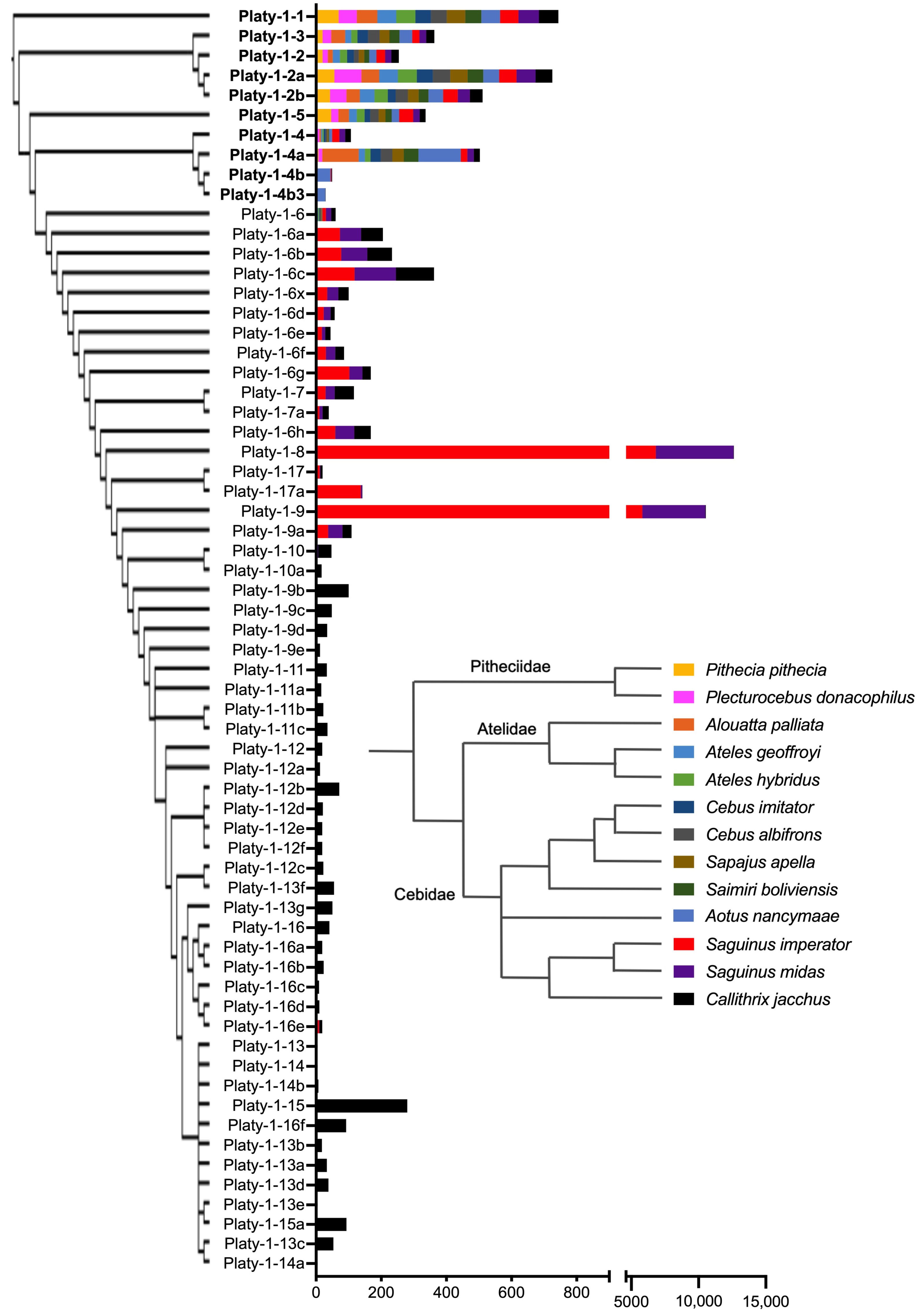
2.5. Neighbor Joining Tree of Platy-1 Subfamilies
2.6. Lineage-Specific vs. Shared Platy-1 Elements
3. Results
3.1. Full-Length Platy-1 Elements
3.2. Platy-1 Amplification Dynamics and MEI Genomic Landscape
3.3. Platy-1 Nested Integration Within Existing Alu or L1
3.4. Lineage-Specific Platy-1 Expansions in Bolivian Titi and Mantled Howler Monkey
3.5. Shared Platy-1 Insertions and Platyrrhine Phylogenetics
4. Discussion
5. Conclusions
Supplementary Materials
Author Contributions
Funding
Institutional Review Board Statement
Informed Consent Statement
Data Availability Statement
Acknowledgments
Conflicts of Interest
Abbreviations
| SINE | short interspersed element |
| MEI | mobile element insertion |
| TPRT | target-primed reverse transcription |
| WGS | whole genome sequence |
| MYA | million years ago |
References
- Konkel, M.K.; Ullmer, B.; Arceneaux, E.L.; Sanampudi, S.; Brantley, S.A.; Hubley, R.; Smit, A.F.; Batzer, M.A. Discovery of a new repeat family in the Callithrix jacchus genome. Genome Res. 2016, 26, 649–659. [Google Scholar] [CrossRef]
- Storer, J.M.; Mierl, J.R.; Brantley, S.A.; Threeton, B.; Sukharutski, Y.; Rewerts, L.C.; St Romain, C.P.; Foreman, M.M.; Baker, J.N.; Walker, J.A.; et al. Amplification Dynamics of Platy-1 Retrotransposons in the Cebidae Platyrrhine Lineage. Genome Biol. Evol. 2019, 11, 1105–1116. [Google Scholar] [CrossRef]
- Storer, J.M.; Walker, J.A.; Beckstrom, T.O.; Batzer, M.A. Extensive Independent Amplification of Platy-1 Retroposons in Tamarins, Genus Saguinus. Genes 2023, 14, 1436. [Google Scholar] [CrossRef]
- Dewannieux, M.; Esnault, C.; Heidmann, T. LINE-mediated retrotransposition of marked Alu sequences. Nat. Genet. 2003, 35, 41–48. [Google Scholar] [CrossRef] [PubMed]
- Luan, D.D.; Korman, M.H.; Jakubczak, J.L.; Eickbush, T.H. Reverse transcription of R2Bm RNA is primed by a nick at the chromosomal target site: A mechanism for non-LTR retrotransposition. Cell 1993, 72, 595–605. [Google Scholar] [CrossRef]
- Smit, A.F.A.; Hubley, R.; Green, P. 2013–2015, RepeatMasker Open-4.0. 2015. Available online: http://www.repeatmasker.org (accessed on 19 November 2025).
- Jurka, J.; Kapitonov, V.V.; Pavlicek, A.; Klonowski, P.; Kohany, O.; Walichiewicz, J. Repbase Update, a database of eukaryotic repetitive elements. Cytogenet. Genome Res. 2005, 110, 462–467. [Google Scholar] [CrossRef]
- Kent, W.J. BLAT—The BLAST-like alignment tool. Genome Res. 2002, 12, 656–664. [Google Scholar] [CrossRef] [PubMed]
- Quinlan, A.R.; Hall, I.M. BEDTools: A flexible suite of utilities for comparing genomic features. Bioinformatics 2010, 26, 841–842. [Google Scholar] [CrossRef]
- Saitou, N.; Nei, M. The neighbor-joining method: A new method for reconstructing phylogenetic trees. Mol. Biol. Evol. 1987, 4, 406–425. [Google Scholar] [CrossRef] [PubMed]
- Kuraku, S.; Zmasek, C.M.; Nishimura, O.; Katoh, K. aLeaves facilitates on-demand exploration of metazoan gene family trees on MAFFT sequence alignment server with enhanced interactivity. Nucleic Acids Res. 2013, 41, W22–W28. [Google Scholar] [CrossRef]
- Hall, T.A. BioEdit: A user-friendly biological sequence alignment editor and analysis program for Windows 95/98/NT. Nucleic Acids Symp. Ser. 1999, 41, 95–98. [Google Scholar]
- Perelman, P.; Johnson, W.E.; Roos, C.; Seuánez, H.N.; Horvath, J.E.; Moreira, M.A.; Kessing, B.; Pontius, J.; Roelke, M.; Rumpler, Y.; et al. A molecular phylogeny of living primates. PLoS Genet. 2011, 7, e1001342. [Google Scholar] [CrossRef]
- Ceraulo, S.; Perelman, P.L.; Dumas, F. Massive LINE-1 retrotransposon enrichment in tamarins of the Cebidae family (Platyrrhini, Primates) and its significance for genome evolution. J. Zool. Syst. Evol. Res. 2021, 59, 2553–2561. [Google Scholar] [CrossRef]
- Han, K.; Xing, J.; Wang, H.; Hedges, D.J.; Garber, R.K.; Cordaux, R.; Batzer, M.A. Under the genomic radar: The stealth model of Alu amplification. Genome Res. 2005, 15, 655–664. [Google Scholar] [CrossRef] [PubMed]
- Jurka, J.; Krnjajic, M.; Kapitonov, V.V.; Stenger, J.E.; Kokhanyy, O. Active Alu elements are passed primarily through paternal germlines. Theor. Popul. Biol. 2002, 61, 519–530. [Google Scholar] [CrossRef] [PubMed]
- Schneider, H.; Sampaio, I. The systematics and evolution of New World primates—A review. Mol. Phylogenet. Evol. 2015, 82, 348–357. [Google Scholar] [CrossRef]
- Roy-Engel, A.M. LINEs, SINEs and other retroelements: Do birds of a feather flock together? Front. Biosci. Landmark Ed. 2012, 17, 1345–1361. [Google Scholar] [CrossRef]
- Feng, Q.; Moran, J.V.; Kazazian, H.H., Jr.; Boeke, J.D. Human L1 retrotransposon encodes a conserved endonuclease required for retrotransposition. Cell 1996, 87, 905–916. [Google Scholar] [CrossRef]
- Moran, J.V.; Holmes, S.E.; Naas, T.P.; DeBerardinis, R.J.; Boeke, J.D.; Kazazian, H.H., Jr. High frequency retrotransposition in cultured mammalian cells. Cell 1996, 87, 917–927. [Google Scholar] [CrossRef]
- Wallace, N.; Wagstaff, B.J.; Deininger, P.L.; Roy-Engel, A.M. LINE-1 ORF1 protein enhances Alu SINE retrotransposition. Gene 2008, 419, 1–6. [Google Scholar] [CrossRef]
- Kines, K.J.; Sokolowski, M.; deHaro, D.L.; Christian, C.M.; Baddoo, M.; Smither, M.E.; Belancio, V.P. The endonuclease domain of the LINE-1 ORF2 protein can tolerate multiple mutations. Mob. DNA 2016, 7, 8. [Google Scholar] [CrossRef]
- Cantrell, M.A.; Grahn, R.A.; Scott, L.; Wichman, H.A. Isolation of markers from recently transposed LINE-1 retrotransposons. BioTechniques 2000, 29, 1310–1316. [Google Scholar] [CrossRef]
- Hoff, E.F.; Levin, H.L.; Boeke, J.D. Schizosaccharomyces pombe retrotransposon Tf2 mobilizes primarily through homologous cDNA recombination. Mol. Cell. Biol. 1998, 18, 6839–6852. [Google Scholar] [CrossRef]
- El-Sawy, M.; Deininger, P. Tandem insertions of Alu elements. Cytogenet. Genome Res. 2005, 108, 58–62. [Google Scholar] [CrossRef]
- Jurka, J. Sequence patterns indicate an enzymatic involvement in integration of mammalian retroposons. Proc. Natl. Acad. Sci. USA 1997, 94, 1872–1877. [Google Scholar] [CrossRef]
- Boissinot, S.; Roos, C.; Furano, A.V. Different rates of LINE-1 (L1) retrotransposon amplification and evolution in New World monkeys. J. Mol. Evol. 2004, 58, 122–130. [Google Scholar] [CrossRef]
- da Cunha, D.B.; Monteiro, E.; Vallinoto, M.; Sampaio, I.; Ferrari, S.F.; Schneider, H. A molecular phylogeny of the tamarins (genus Saguinus) based on five nuclear sequence data from regions containing Alu insertions. Am. J. Phys. Anthr. 2011, 146, 385–391. [Google Scholar] [CrossRef] [PubMed]
- Belyayev, A. Bursts of transposable elements as an evolutionary driving force. J. Evol. Biol. 2014, 27, 2573–2584. [Google Scholar] [CrossRef] [PubMed]
- Böhne, A.; Brunet, F.; Galiana-Arnoux, D.; Schultheis, C.; Volff, J.N. Transposable elements as drivers of genomic and biological diversity in vertebrates. Chromosome Res. 2008, 16, 203–215. [Google Scholar] [CrossRef] [PubMed]
- Kazazian, H.H., Jr. Mobile elements: Drivers of genome evolution. Science 2004, 303, 1626–1632. [Google Scholar] [CrossRef]
- Storer, J.M.; Walker, J.A.; Brown, M.A.; Batzer, M.A. Cebidae Alu Element Alignments and a Complex Non-Human Primate Radiation. Life 2022, 12, 1655. [Google Scholar] [CrossRef] [PubMed]
- Rivas-González, I.; Rousselle, M.; Li, F.; Zhou, L.; Dutheil, J.Y.; Munch, K.; Shao, Y.; Wu, D.; Schierup, M.H.; Zhang, G. Pervasive incomplete lineage sorting illuminates speciation and selection in primates. Science 2023, 380, eabn4409. [Google Scholar] [CrossRef] [PubMed]
- Kuderna, L.F.K.; Gao, H.; Janiak, M.C.; Kuhlwilm, M.; Orkin, J.D.; Bataillon, T.; Manu, S.; Valenzuela, A.; Bergman, J.; Rousselle, M.; et al. A global catalog of whole-genome diversity from 233 primate species. Science 2023, 380, 906–913. [Google Scholar] [CrossRef] [PubMed]







| Platyrrhine Family | Pitheciidae | Pitheciidae | Atelidae | Atelidae | Atelidae | Cebidae | Cebidae | Cebidae | Cebidae | Aotidae |
|---|---|---|---|---|---|---|---|---|---|---|
| Common Name | White-Faced Saki | Bolivian titi | Mantled howler monkey | Black-handed spider monkey | Brown spider monkey | Panamanian white-faced capuchin | White-fronted capuchin | Tufted capuchin | Bolivian squirrel monkey | Owl monkey |
| Genome | PitPit_v1 | CalDon_v1 | AloPal_v1 | AteGeo_v1 | ORGONE_01 | Cebus_imitator1.0 | CebAlb_v1 | GSC_monkey_1.0 | sBol_2.1 | Anan_2.0 |
| FP | 211 | 207 | 206 | 208 | 222 | 181 | 211 | 204 | 186 | 223 |
| LS | 10 | 28 | 73 | 2 | 2 | 0 | 0 | 0 | 23 | 168 |
| MV | 18 | 13 | 29 | 6 | 3 | 16 | 11 | 9 | 17 | 41 |
| Poly | 6 | 7 | 19 | 23 | 22 | 31 | 42 | 39 | 16 | 14 |
| Total FL w/fasta | 245 | 255 | 327 | 239 | 249 | 228 | 264 | 252 | 242 | 446 |
| Polymorphic loci (Poly row above) separated into sub-categories. | ||||||||||
| Pith | 4 | 5 | 0 | 0 | 0 | 0 | 0 | 0 | 0 | 0 |
| Pith and Atelidae | 0 | 1 | 0 | 0 | 0 | 0 | 0 | 0 | 0 | 0 |
| Atelidae-Ceb-Aot-Call | 0 | 0 | 2 | 2 | 1 | 1 | 1 | 1 | 2 | 3 |
| Atelidae | 0 | 0 | 16 | 14 | 16 | 0 | 0 | 0 | 0 | 0 |
| Ateles | 0 | 0 | 0 | 6 | 5 | 0 | 0 | 0 | 0 | 0 |
| Ceb | 0 | 0 | 0 | 0 | 0 | 7 | 10 | 11 | 8 | 9 |
| Cap | 0 | 0 | 0 | 0 | 0 | 18 | 25 | 21 | 0 | 0 |
| Saimiri and Cap | 0 | 0 | 0 | 0 | 0 | 4 | 4 | 4 | 4 | 0 |
| Other | 2 | 1 | 1 | 1 | 0 | 1 | 2 | 2 | 2 | 2 |
| Total Poly | 6 | 7 | 19 | 23 | 22 | 31 | 42 | 39 | 16 | 14 |
Disclaimer/Publisher’s Note: The statements, opinions and data contained in all publications are solely those of the individual author(s) and contributor(s) and not of MDPI and/or the editor(s). MDPI and/or the editor(s) disclaim responsibility for any injury to people or property resulting from any ideas, methods, instructions or products referred to in the content. |
© 2026 by the authors. Licensee MDPI, Basel, Switzerland. This article is an open access article distributed under the terms and conditions of the Creative Commons Attribution (CC BY) license.
Share and Cite
Storer, J.M.; Walker, J.A.; Massey, S.O.; Beckstrom, T.O.; Batzer, M.A. Platy-1 SINEs from Thirteen Diverse Genomes Reveal Callithrichidae Unique Amplification, Recent Alouatta Mobilization and Insights into Platyrrhine Phylogenetics. Genes 2026, 17, 100. https://doi.org/10.3390/genes17010100
Storer JM, Walker JA, Massey SO, Beckstrom TO, Batzer MA. Platy-1 SINEs from Thirteen Diverse Genomes Reveal Callithrichidae Unique Amplification, Recent Alouatta Mobilization and Insights into Platyrrhine Phylogenetics. Genes. 2026; 17(1):100. https://doi.org/10.3390/genes17010100
Chicago/Turabian StyleStorer, Jessica M., Jerilyn A. Walker, Sarah O. Massey, Thomas O. Beckstrom, and Mark A. Batzer. 2026. "Platy-1 SINEs from Thirteen Diverse Genomes Reveal Callithrichidae Unique Amplification, Recent Alouatta Mobilization and Insights into Platyrrhine Phylogenetics" Genes 17, no. 1: 100. https://doi.org/10.3390/genes17010100
APA StyleStorer, J. M., Walker, J. A., Massey, S. O., Beckstrom, T. O., & Batzer, M. A. (2026). Platy-1 SINEs from Thirteen Diverse Genomes Reveal Callithrichidae Unique Amplification, Recent Alouatta Mobilization and Insights into Platyrrhine Phylogenetics. Genes, 17(1), 100. https://doi.org/10.3390/genes17010100

