Unveiling the Spectrum: Clinical and Molecular Insights from a Spanish Pediatric Cohort with Hypermobility Disorders and Ehlers-Danlos Syndrome
Abstract
1. Introduction
2. Materials and Methods
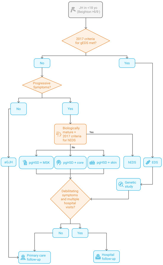
2.1. Measures
2.2. Molecular Studies
2.3. Statistical Analyses
2.4. Use of Generative Artificial Intelligence (GenAI)
3. Results
3.1. Characteristics of the Sample
3.2. Clinical Manifestations
3.3. Genetic Aspects
4. Discussion
Supplementary Materials
Author Contributions
Funding
Institutional Review Board Statement
Informed Consent Statement
Data Availability Statement
Acknowledgments
Conflicts of Interest
Abbreviations
| EDS | Ehlers-Danlos Syndrome |
| hEDS | Hypermobile Ehlers-Danlos Syndrome |
| GJH | Generalized Joint Hypermobility |
| HSD | Hypermobility Spectrum Disorders |
| pgHSD | Pediatric Generalized Hypermobility Spectrum Disorders |
References
- Malfait, F.; Francomano, C.; Byers, P.; Belmont, J.; Berglund, B.; Black, J.; Bloom, L.; Bowen, J.M.; Brady, A.F.; Burrows, N.P.; et al. The 2017 international classification of the Ehlers–Danlos syndromes. Am. J. Med. Genet. Part C Semin. Med. Genet. 2017, 175, 8–26. [Google Scholar] [CrossRef]
- Tofts, L.J.; Simmonds, J.; Schwartz, S.B.; Richheimer, R.M.; O’Connor, C.; Elias, E.; Engelbert, R.; Cleary, K.; Tinkle, B.T.; Kline, A.D.; et al. Pediatric joint hypermobility: A diagnostic framework and narrative review. Orphanet J. Rare Dis. 2023, 18, 104. [Google Scholar] [CrossRef]
- Castori, M.; Tinkle, B.; Levy, H.; Grahame, R.; Malfait, F.; Hakim, A. A framework for the classification of joint hypermobility and related conditions. Am. J. Med. Genet. C Semin. Med. Genet. 2017, 175, 148–157. [Google Scholar] [CrossRef]
- Forghani, I. Updates in clinical and genetics aspects of hypermobile ehlers danlos syndrome. Balk. Med. J. 2019, 36, 12–16. [Google Scholar] [CrossRef] [PubMed]
- Malfait, F.; Castori, M.; Francomano, C.A.; Giunta, C.; Kosho, T.; Byers, P.H. The Ehlers–Danlos syndromes. Nat. Rev. Dis. Prim. 2020, 6, 64. [Google Scholar] [CrossRef] [PubMed]
- Ghali, N.; Sobey, G.; Burrows, N. Ehlers-Danlos syndromes. BMJ 2019, 366, l4966. [Google Scholar] [CrossRef] [PubMed]
- Riley, B. The many facets of hypermobile ehlers-danlos syndrome. J. Am. Osteopath Assoc. 2020, 120, 30–32. [Google Scholar] [CrossRef]
- Miller, E.; Grosel, J.M. A review of Ehlers-Danlos syndrome. J. Am. Acad. Physician Assist. 2020, 33, 23–28. [Google Scholar] [CrossRef]
- Feldman, E.C.H.; Hivick, D.P.; Slepian, P.M.; Tran, S.T.; Chopra, P.; Greenley, R.N. Pain symptomatology and management in pediatric ehlers–danlos syndrome: A review. Children 2020, 7, 146. [Google Scholar] [CrossRef]
- Smits-Engelsman, B.; Klerks, M.; Kirby, A. Beighton score: A valid measure for generalized hypermobility in children. J. Pediatr. 2011, 158, 119–123.e4. [Google Scholar] [CrossRef]
- Bulbena, A.; Mallorquí-Bagué, N.; Pailhez, G.; Rosado, S.; González, I.; Blanch-Rubió, J.; Carbonell, J. Cuestionario de cribado autoinformado para la evaluación del síndrome de hiperlaxitud articular (SQ-CH), una afección del colágeno, en población española. SciELO Esp. 2014, 28, 17–26. Available online: http://scielo.isciii.es/scielo.php?pid=S0213-61632014000100002&script=sci_arttext&tlng=pt (accessed on 15 May 2022).
- Grahame, R.; Bird, H.A.; Child, A. The revised (Brighton 1998) criteria for the diagnosis of benign joint hypermobility syndrome (BJHS). J. Rheumatol. 2000, 27, 1777–1779. [Google Scholar] [PubMed]
- Richards, S.; Aziz, N.; Bale, S.; Bick, D.; Das, S.; Gastier-Foster, J.; Grody, W.W.; Hegde, M.; Lyon, E.; Spector, E.; et al. Standards and guidelines for the interpretation of sequence variants: A joint consensus recommendation of the American College of Medical Genetics and Genomics and the Association for Molecular Pathology. Genet. Med. 2015, 17, 405–424. [Google Scholar] [CrossRef] [PubMed]
- Stern, C.M.; Pepin, M.J.; Stoler, J.M.; Kramer, D.E.; Spencer, S.A.; Stein, C.J. Musculoskeletal Conditions in a Pediatric Population with Ehlers-Danlos Syndrome. J. Pediatr 2017, 181, 261–266. [Google Scholar] [CrossRef]
- Damseh, N.; Dupuis, L.; O’COnnor, C.; Oh, R.Y.; Wang, Y.W.; Stavropoulos, D.J.; Schwartz, S.B.; Mendoza-Londono, R. Diagnostic outcomes for molecular genetic testing in children with suspected Ehlers–Danlos syndrome. Am. J. Med. Genet. Part A 2022, 188, 1376–1383. [Google Scholar] [CrossRef]
- Yeung, F.; Smith, J.; Mendoza-Londono, R.; O’Connor, C.; Howard, A.; Sorbara, J.; Schwartz, S. Fracture prevalence in children diagnosed with Ehlers-Danlos Syndrome and Generalized Joint Hypermobility. Child Abus. Negl. 2024, 153, 106828. Available online: https://linkinghub.elsevier.com/retrieve/pii/S0145213424002187 (accessed on 13 February 2025). [CrossRef]
- Sood, V.; Kaul, A.; El-Chammas, K.I.; Mukkada, V.A.; Sun, Q.; Fei, L.; Santucci, N.R. High prevalence of gastrointestinal disorders in a large cohort of patients with joint hypermobility. J. Pediatr. Gastroenterol. Nutr. 2024, 79, 42–47. [Google Scholar] [CrossRef]
- Verrotti, A.; Monacelli, D.; Castagnino, M.; Villa, M.P.; Parisi, P. Ehlers-danlos syndrome: A cause of epilepsy and periventricular heterotopias. Seizure 2014, 23, 819–824. [Google Scholar] [CrossRef]
- Savasta, S.; Merli, P.; Ruggieri, M.; Bianchi, L.; Spartà, M.V. Ehlers-Danlos syndrome and neurological features: A review. Child’s Nerv. Syst. 2011, 27, 365–371. [Google Scholar] [CrossRef]
- Hakim, A. Hypermobile Ehlers-Danlos Syndrome. In GeneReviews® [Internet]; Adam, M.P., Feldman, J., Mirzaa, G.M., Pagon, R.A., Wallace, S.E., Amemiya, A., Eds.; University of Washington, Seattle: Seattle, WA, USA, 2004. Available online: https://www.ncbi.nlm.nih.gov/books/NBK1279 (accessed on 1 March 2025).
- Tinkle, B.; Castori, M.; Berglund, B.; Cohen, H.; Grahame, R.; Kazkaz, H.; Levy, H. Hypermobile Ehlers–Danlos syndrome (a.k.a. Ehlers–Danlos syndrome Type III and Ehlers–Danlos syndrome hypermobility type): Clinical description and natural history. Am. J. Med. Genet. Part C Semin. Med. Genet. 2017, 175, 48–69. [Google Scholar] [CrossRef]
- Bulbena-Cabre, A.; Duñó, L.; Almeda, S.; Batlle, S.; Camprodon-Rosanas, E.; Martín-Lopez, L.M.; Bulbena, A. La hiperlaxitud articular como marcador de ansiedad en niños. Rev. Psiquiatr. Salud Ment. 2019, 12, 68–76. [Google Scholar] [CrossRef]
- Ezpeleta, L.; Navarro, J.B.; De La Osa, N.; Penelo, E.; Bulbena, A. Joint hypermobility classes in 9-year-old children from the general population and anxiety symptoms. J. Dev. Behav Pediatr. 2018, 39, 481–488. [Google Scholar] [CrossRef]
- Lam, C.Y.; Palsson, O.S.; Whitehead, W.E.; Sperber, A.D.; Tornblom, H.; Simren, M.; Aziz, I. Rome IV Functional Gastrointestinal Disorders and Health Impairment in Subjects with Hypermobility Spectrum Disorders or Hypermobile Ehlers-Danlos Syndrome. Clin. Gastroenterol. Hepatol. 2021, 19, 277–287.e3. [Google Scholar] [CrossRef]



| EDS Subtype (2017 Classification) | Frequency (%) |
|---|---|
| Hypermobile | 25 (61) |
| Classical | 9 (22) |
| Vascular | 3 (7.3) |
| Arthrochalasia | 2 (4.9) |
| Dermatosparaxis | 1 (2.4) |
| Kyphoscoliotic | 1 (2.4) |
| Category/EDS Subtype | HSD (n = 13) | Hyper-Mobile (n = 12) | Classical (n = 9) | Vascular (n = 3) | Arthrochalasia (n = 2) | Dermatos-Paraxis (n = 1) | Kyphosco-liotic (n = 1) |
|---|---|---|---|---|---|---|---|
| Demographic Characteristics | |||||||
| Female | 6 | 4 | 5 | 2 | 1 | 0 | 1 |
| Male | 7 | 8 | 4 | 1 | 1 | 1 | 0 |
| Mean Age (Years) | 8.7 | 15.1 | 10.2 | 10 | 8 | 8 | 14 |
| Initial Evaluation | |||||||
| Genetic Study Performed | 6 | 8 | 9 | 3 | 2 | 1 | 1 |
| Joint Hypermobility | 13 | 12 | 9 | 3 | 1 | 1 | 1 |
| Mean Beighton Score | 7.3 | 6.8 | 8.1 | 5 | 9 | 8.3 | 8 |
| Traumatological | |||||||
| Chronic Pain | 8 | 8 | 3 | 3 | 1 | 1 | 0 |
| Sprains | 5 | 5 | 3 | 2 | 1 | 0 | 0 |
| Fractures | 0 | 0 | 1 | 0 | 0 | 0 | 0 |
| Dislocations | 6 | 2 | 2 | 0 | 1 | 0 | 0 |
| Cutaneous | |||||||
| Hyperextensibility | 4 | 3 | 7 | 1 | 1 | 1 | 0 |
| Atrophic Scars | 1 | 0 | 8 | 1 | 1 | 1 | 1 |
| Hematomas | 2 | 3 | 7 | 3 | 1 | 1 | 0 |
| Mental Health | |||||||
| Anxiety/Depression | 1 | 6 | 1 | 1 | 0 | 0 | 0 |
| ASD/Asperger | 2 | 2 | 1 | 1 | 0 | 0 | 0 |
| ADHD | 1 | 3 | 3 | 0 | 0 | 0 | 0 |
| Chronic Fatigue | 2 | 1 | 0 | 0 | 0 | 0 | 0 |
| Cardiovascular | |||||||
| Aortic Root Dilatation | 0 | 0 | 0 | 0 | 0 | 0 | 0 |
| Mitral Valve Prolapse | 0 | 3 | 0 | 0 | 0 | 0 | 0 |
| Mitral Regurgitation | 0 | 1 | 1 | 0 | 0 | 0 | 0 |
| Postural Orthostatic Tachycardia | 0 | 1 | 0 | 0 | 0 | 0 | 0 |
| Syncope | 1 | 5 | 1 | 0 | 0 | 0 | 0 |
| Neurological | |||||||
| Headache | 3 | 5 | 3 | 0 | 0 | 0 | 0 |
| Arnold-Chiari Malformation | 0 | 0 | 0 | 0 | 0 | 0 | 0 |
| Learning Disabilities | 3 | 2 | 2 | 1 | 0 | 0 | 0 |
| Ophthalmological | |||||||
| Refractive Errors | 5 | 4 | 6 | 1 | 0 | 0 | 0 |
| Gastrointestinal | |||||||
| Chronic Abdominal Pain | 3 | 2 | 3 | 0 | 0 | 0 | 0 |
| Food Intolerances/ Allergies | 5 | 0 | 0 | 0 | 0 | 0 | 0 |
| Hernias | 3 | 0 | 3 | 0 | 1 | 0 | 0 |
| Likely Pathologic (LP) and Pathologic (P) Variants in EDS | ||||||||
|---|---|---|---|---|---|---|---|---|
| Gene | EDS Subtype | Transcription | Protein Mutation | Nucleotide Mutation | Classification | Genotype | Inheritance | Comment |
| COL5A1 | Classic | No data | p.Ser1678Valfs* | c.5031dup | LP 1 | Htz | DN | N |
| COL5A1 | Classic | No data | p.S1678fs*7 | c.2331+1G>A | LP | Htz | DN | R |
| COL5A1 | Classic | No data | p.Gly610Serfs* | c.1826_1827del | LP | Htz | DN | N |
| COL5A1 | Classic | NM_000093.4 | - | c.2899-1G>A | LP | Htz | Mother | R |
| COL5A1 | Classic | NM_000093.4 | p.Tyr1670* | c.5010C>G | P | Htz | DN | N |
| COL5A1 | Classic | NM_001278074.1 | p.Glu863Val | c.2588A>T | LP | Htz | DN | N |
| COL5A1 | Classic | NM_001278074.1 | p.Val1140Met | c.3418G>A | LP | Htz | DN | N |
| COL5A2 | Classic | NM_000393.3 | p.Gly495Asp | c.1484G>A | LP | Htz | DN | N |
| COL3A1 | Vascular | NM_000090.3 | p.Glu1330Lys | c.3988G>A | LP | Htz | DN | N |
| SMAD3 | Vascular | NM_005902.3 | p.Arg243Cys | c.727C>T | LP | Htz | DN | R |
| COL3A1 | Vascular | NM_000090.3 | - | c.1662+1G>A | P | Htz | DN | R |
| COL1A2 | Arthrocha-lasia | NM_00089 | p.Thr501Ser | c.1502C>G | LP | Htz | DN | N |
| COL1A1 | Arthrocha-lasia | NM_00848 | p.Pro716Leu | c.2147C>T | LP | Htz | DN | N |
| ADAMTS2 | Dermatos-paraxis | NM_014244.4 | p.Leu124_Arg125del p.Pro46fs | c.371_376delTGCGGC/ c.137del | LP P | Htz Htz | Mother Father | N R |
| PLOD1 | Kyphosco-liotic | NM_001316320.1 | p.Arg252_Ile253insCysArg | c.750_755dupCTGCCG/ c.1238+1G>A | LP P | Htz Htz | Mother Father | N R |
Disclaimer/Publisher’s Note: The statements, opinions and data contained in all publications are solely those of the individual author(s) and contributor(s) and not of MDPI and/or the editor(s). MDPI and/or the editor(s) disclaim responsibility for any injury to people or property resulting from any ideas, methods, instructions or products referred to in the content. |
© 2025 by the authors. Licensee MDPI, Basel, Switzerland. This article is an open access article distributed under the terms and conditions of the Creative Commons Attribution (CC BY) license (https://creativecommons.org/licenses/by/4.0/).
Share and Cite
Foz Felipe, D.; Casas-Alba, D.; Sadok, S.H.; Toral Fernández, M.; Vega-Hanna, L.; Plaza, L.; Vicente Villa, A.; Armstrong, J.; Guillén-Navarro, E.; Martínez-Monseny, A.F. Unveiling the Spectrum: Clinical and Molecular Insights from a Spanish Pediatric Cohort with Hypermobility Disorders and Ehlers-Danlos Syndrome. Genes 2025, 16, 925. https://doi.org/10.3390/genes16080925
Foz Felipe D, Casas-Alba D, Sadok SH, Toral Fernández M, Vega-Hanna L, Plaza L, Vicente Villa A, Armstrong J, Guillén-Navarro E, Martínez-Monseny AF. Unveiling the Spectrum: Clinical and Molecular Insights from a Spanish Pediatric Cohort with Hypermobility Disorders and Ehlers-Danlos Syndrome. Genes. 2025; 16(8):925. https://doi.org/10.3390/genes16080925
Chicago/Turabian StyleFoz Felipe, David, Dídac Casas-Alba, Sara H. Sadok, Marina Toral Fernández, Lourdes Vega-Hanna, Laura Plaza, Asunción Vicente Villa, Judith Armstrong, Encarna Guillén-Navarro, and Antonio F. Martínez-Monseny. 2025. "Unveiling the Spectrum: Clinical and Molecular Insights from a Spanish Pediatric Cohort with Hypermobility Disorders and Ehlers-Danlos Syndrome" Genes 16, no. 8: 925. https://doi.org/10.3390/genes16080925
APA StyleFoz Felipe, D., Casas-Alba, D., Sadok, S. H., Toral Fernández, M., Vega-Hanna, L., Plaza, L., Vicente Villa, A., Armstrong, J., Guillén-Navarro, E., & Martínez-Monseny, A. F. (2025). Unveiling the Spectrum: Clinical and Molecular Insights from a Spanish Pediatric Cohort with Hypermobility Disorders and Ehlers-Danlos Syndrome. Genes, 16(8), 925. https://doi.org/10.3390/genes16080925

