Special Regulation of GhANT in Ovules Increases the Size of Cotton Seeds
Abstract
1. Introduction
2. Materials and Methods
2.1. Sequence Analysis
2.2. RNA Extraction and Quantitative RT-PCR Analyses
2.3. Plasmid Construction and Plant Transformation
2.4. Transient Expression in Tobacco Epidermal Cells and Microscopy Observation
2.5. Growth Conditions and Phenotype Analysis
2.6. Southern Blot and mRNA In Situ Hybridization
2.7. RNA-Sequencing
2.8. Dual-Luciferase Reporter Assay
2.9. Statistical Analysis
3. Results
3.1. Characteristics of the GhANT Gene in Cotton
3.2. Transgenic Arabidopsis Plants Expressing GhANT Exhibit Larger Organs
3.3. Up-Regulation of GhANT by TFM7 Promoter in Cotton Ovules
3.4. Specific Up-Regulation of GhANT in Ovules Increases Seed Size and Improves Cotton Yield
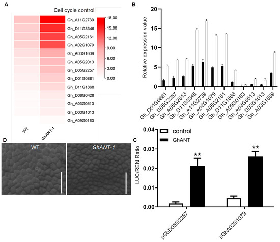
3.5. Transcriptome Analysis of TFM7-GhANT and WT Plants
4. Discussion
Supplementary Materials
Author Contributions
Funding
Institutional Review Board Statement
Informed Consent Statement
Data Availability Statement
Conflicts of Interest
References
- Zeng, L.; Meredith, W.R. Associations among Lint Yield, Yield Components, and Fiber Properties in an Introgressed Population of Cotton. Crop Sci. 2009, 49, 1647–1654. [Google Scholar] [CrossRef]
- Zhang, M.; Zheng, X.; Song, S.; Zeng, Q.; Hou, L.; Li, D.; Zhao, J.; Wei, Y.; Li, X.; Luo, M.; et al. Spatiotemporal manipulation of auxin biosynthesis in cotton ovule epidermal cells enhances fiber yield and quality. Nat. Biotechnol. 2011, 29, 453–458. [Google Scholar] [CrossRef]
- Zhang, J.; Zhang, X.; Liu, X.; Pai, Q.; Wang, Y.; Wu, X. Molecular Network for Regulation of Seed Size in Plants. Int. J. Mol. Sci. 2023, 24, 10666. [Google Scholar] [CrossRef] [PubMed]
- Li, N.; Xu, R.; Li, Y. Molecular Networks of Seed Size Control in Plants. Annu. Rev. Plant Biol. 2019, 70, 435–463. [Google Scholar] [CrossRef]
- Huang, L.; Yang, S.; Wu, L.; Xin, Y.; Song, J.; Wang, L.; Pei, W.; Wu, M.; Yu, J.; Ma, X.; et al. Genome-Wide Analysis of the GW2-Like Genes in Gossypium and Functional Characterization of the Seed Size Effect of GhGW2-2D. Front. Plant Sci. 2022, 13, 860922. [Google Scholar] [CrossRef]
- Pandey, S. Heterotrimeric G-Protein Signaling in Plants: Conserved and Novel Mechanisms. Annu. Rev. Plant Biol. 2019, 70, 213–238. [Google Scholar] [CrossRef]
- Xi, X.; Hu, Z.; Nie, X.; Meng, M.; Xu, H.; Li, J. Cross Inhibition of MPK10 and WRKY10 Participating in the Growth of Endosperm in Arabidopsis thaliana. Front. Plant Sci. 2021, 12, 640346. [Google Scholar] [CrossRef] [PubMed]
- Li, W.; Nguyen, K.H.; Van Ha, C.; Watanabe, Y.; Tran, L.-S.P. Crosstalk between the cytokinin and MAX2 signaling pathways in growth and callus formation of Arabidopsis thaliana. Biochem. Biophys. Res. Commun. 2019, 511, 300–306. [Google Scholar] [CrossRef]
- Guo, L.; Ma, M.; Wu, L.; Zhou, M.; Li, M.; Wu, B.; Li, L.; Liu, X.; Jing, R.; Chen, W.; et al. Modified expression of TaCYP78A5 enhances grain weight with yield potential by accumulating auxin in wheat (Triticum aestivum L.). Plant Biotechnol. J. 2022, 20, 168–182. [Google Scholar] [CrossRef]
- Jiang, W.-B.; Huang, H.-Y.; Hu, Y.-W.; Zhu, S.-W.; Wang, Z.-Y.; Lin, W.-H. Brassinosteroid Regulates Seed Size and Shape in Arabidopsis. Plant Physiol. 2013, 162, 1965–1977. [Google Scholar] [CrossRef] [PubMed]
- Li, Q.; Li, L.; Liu, Y.; Lv, Q.; Zhang, H.; Zhu, J.; Li, X. Influence of TaGW2-6A on seed development in wheat by negatively regulating gibberellin synthesis. Plant Sci. 2017, 263, 226–235. [Google Scholar] [CrossRef]
- Guo, Q.; Major, I.T.; Kapali, G.; Howe, G.A. MYC transcription factors coordinate tryptophan-dependent defence responses and compromise seed yield in Arabidopsis. New Phytol. 2022, 236, 132–145. [Google Scholar] [CrossRef]
- Bartrina, I.; Jensen, H.; Novák, O.; Strnad, M.; Werner, T.; Schmülling, T. Gain-of-Function Mutants of the Cytokinin Receptors AHK2 and AHK3 Regulate Plant Organ Size, Flowering Time and Plant Longevity. Plant Physiol. 2017, 173, 1783–1797. [Google Scholar] [CrossRef] [PubMed]
- Tamura, K.; Stecher, G.; Peterson, D.; Filipski, A.; Kumar, S. MEGA6: Molecular Evolutionary Genetics Analysis version 6.0. Mol. Biol. Evol. 2013, 30, 2725–2729. [Google Scholar] [CrossRef]
- Elliott, R.C.; Betzner, A.S.; Huttner, E.; Oakes, M.P.; Tucker, W.Q.; Gerentes, D.; Perez, P.; Smyth, D.R. AINTEGUMENTA, an APETALA2-like gene of Arabidopsis with pleiotropic roles in ovule development and floral organ growth. Plant Cell 1996, 8, 155–168. [Google Scholar]
- Klucher, K.M.; Chow, H.; Reiser, L.; Fischer, R.L. The AINTEGUMENTA gene of Arabidopsis required for ovule and female gametophyte development is related to the floral homeotic gene APETALA2. Plant Cell 1996, 8, 137–153. [Google Scholar] [CrossRef][Green Version]
- Krizek, B.A. Ectopic expression of AINTEGUMENTA in Arabidopsis plants results in increased growth of floral organs. Dev. Genet. 1999, 25, 224–236. [Google Scholar] [CrossRef]
- Mizukami, Y.; Fischer, R.L. Plant organ size control: AINTEGUMENTA regulates growth and cell numbers during organogenesis. Proc. Natl. Acad. Sci. USA 2000, 97, 942–947. [Google Scholar] [CrossRef] [PubMed]
- Dewitte, W.; Riou-Khamlichi, C.; Scofield, S.; Healy, J.M.S.; Jacqmard, A.; Kilby, N.J.; Murray, J.A.H. Altered cell cycle distribution, hyperplasia, and inhibited differentiation in Arabidopsis caused by the D-type cyclin CYCD3. Plant Cell 2003, 15, 79–92. [Google Scholar] [CrossRef]
- Randall, R.S.; Miyashima, S.; Blomster, T.; Zhang, J.; Elo, A.; Karlberg, A.; Immanen, J.; Nieminen, K.; Lee, J.-Y.; Kakimoto, T.; et al. AINTEGUMENTA and the D-type cyclin CYCD3;1 regulate root secondary growth and respond to cytokinins. Biol. Open 2015, 4, 1229–1236. [Google Scholar] [CrossRef]
- Krizek, B.A.; Blakley, I.C.; Ho, Y.; Freese, N.; Loraine, A.E. The Arabidopsis transcription factor AINTEGUMENTA orchestrates patterning genes and auxin signaling in the establishment of floral growth and form. Plant J. 2020, 103, 752–768. [Google Scholar] [CrossRef]
- Santino, C.G.; Stanford, G.L.; Conner, T.W. development and transgenic analysis of two tomato fruit enhanced genes. Plant Mol. Biol. 1997, 33, 405–416. [Google Scholar] [CrossRef]
- Chen, M.; Zhang, H.; Cao, S.; Song, M.; Yin, D.; Wang, X.; Wei, M.; Zhu, C.; Yang, N.; Gan, L. Cytokinin negatively regulates tomato fruit ripening by influencing the ethylene pathway. Plant Cell Rep. 2025, 44, 41. [Google Scholar] [CrossRef]
- Chen, S.; Wang, X.; Zhang, L.; Lin, S.; Liu, D.; Wang, Q.; Cai, S.; El-Tanbouly, R.; Gan, L.; Wu, H.; et al. Identification and characterization of tomato gibberellin 2-oxidases (GA2oxs) and effects of fruit-specific SlGA2ox1 overexpression on fruit and seed growth and development. Hortic. Res. 2016, 3, 16059. [Google Scholar] [CrossRef] [PubMed]
- Luo, M.; Xiao, Y.; Li, X.; Lu, X.; Deng, W.; Li, D.; Hou, L.; Hu, M.; Li, Y.; Pei, Y. GhDET2, a steroid 5alpha-reductase, plays an important role in cotton fiber cell initiation and elongation. Plant J. 2007, 51, 419–430. [Google Scholar] [CrossRef] [PubMed]
- Zeng, J.; Yan, X.; Bai, W.; Zhang, M.; Chen, Y.; Li, X.; Hou, L.; Zhao, J.; Ding, X.; Liu, R.; et al. Carpel-specific down-regulation of GhCKXs in cotton significantly enhances seed and fiber yield. J. Exp. Bot. 2022, 73, 6758–6772. [Google Scholar] [CrossRef]
- Liu, F.; Wei, T.; Wang, Q.; Li, G.; Meng, Q.; Huang, L.; Cheng, X.; Yan, X.; Hu, Y.; Xu, F.; et al. GhSMO2-2 is regulated by brassinosteroid signal and involved in cotton fiber elongation via influencing phytosterol and sphingolipid biosynthesis. Ind. Crops Prod. 2023, 205, 117527. [Google Scholar] [CrossRef]
- Aoyama, T.; Hiwatashi, Y.; Shigyo, M.; Kofuji, R.; Kubo, M.; Ito, M.; Hasebe, M. AP2-type transcription factors determine stem cell identity in the moss Physcomitrella patens. Development 2012, 139, 3120–3129. [Google Scholar] [CrossRef] [PubMed]
- Kim, B.M.; Inaba, J.-I.; Masuta, C. Virus induced gene silencing in Antirrhinum majus using the Cucumber mosaic virus vector: Functional analysis of the AINTEGUMENTA (Am-ANT) gene of A. majus. Hortic. Environ. Biotechnol. 2011, 52, 176–182. [Google Scholar] [CrossRef][Green Version]
- Delgado-Benarroch, L.; Causier, B.; Weiss, J.; Egea-Cortines, M. FORMOSA controls cell division and expansion during floral development in Antirrhinum majus. Planta 2009, 229, 1219–1229. [Google Scholar] [CrossRef]
- Chen, B.; Wang, T.-X.; Wang, H.-Z.; Li, Y.-C.; Yan, X.-H.; Wang, L.-J.; Wei, W.-H. Cloning and Expression Level Analysis of Two BnaANT Candidate Genes in Brassica napus. Agric. Sci. China 2010, 9, 488–496. [Google Scholar] [CrossRef]
- Mizumoto, K.; Hatano, H.; Hirabayashi, C.; Murai, K.; Takumi, S. Altered expression of wheat AINTEGUMENTA homolog, WANT-1, in pistil and pistil-like transformed stamen of an alloplasmic line with Aegilops crassa cytoplasm. Dev. Genes. Evol. 2009, 219, 175–187. [Google Scholar] [CrossRef]
- Kuluev, B.; Mikhaylova, E.; Ermoshin, A.; Veselova, S.; Tugbaeva, A.; Gumerova, G.; Gainullina, K.; Zaikina, E. The ARGOS-LIKE genes of Arabidopsis and tobacco as targets for improving plant productivity and stress tolerance. J. Plant Physiol. 2019, 242, 153033. [Google Scholar] [CrossRef]
- Manchado-Rojo, M.; Weiss, J.; Egea-Cortines, M. Validation of Aintegumenta as a gene to modify floral size in ornamental plants. Plant Biotechnol. J. 2014, 12, 1053–1065. [Google Scholar] [CrossRef]
- Shigyo, M.; Ito, M. Analysis of gymnosperm two-AP2-domain-containing genes. Dev. Genes. Evol. 2004, 214, 105–114. [Google Scholar] [CrossRef]
- Nole-Wilson, S.; Tranby, T.L.; Krizek, B.A. AINTEGUMENTA-like (AIL) genes are expressed in young tissues and may specify meristematic or division-competent states. Plant Mol. Biol. 2005, 57, 613–628. [Google Scholar] [CrossRef]
- Bell, S.P.; Dutta, A. DNA Replication in Eukaryotic Cells. Annu. Rev. Biochem. 2002, 71, 333–374. [Google Scholar] [CrossRef] [PubMed]
- Barow, M. Endopolyploidy in seed plants. Bioessays 2006, 28, 271–281. [Google Scholar] [CrossRef] [PubMed]





| Year | Boll Number | Seed Number per Boll | Boll Weight (g) | Seed Index (g) | Lint Index (g) | Lint Percentage (%) | Upper Half Mean Length (cm) | Uniformity | Fiber Strength | Micronaire | |
|---|---|---|---|---|---|---|---|---|---|---|---|
| 2017 | WT | 21.98 ± 0.98 | 22.13 ± 1.64 | 3.72 ± 0.3 b | 10.13 ± 0.33 b | 6.49 ± 0.26 | 39.06 ± 1.43 | 27.57 ± 0.44 | 83.48 ± 0.31 | 29.83 ± 0.94 b | 5.4 ± 0.11 a |
| GhANT-1 | 21.08 ± 0.46 | 23.79 ± 0.35 | 4.33 ± 0.23 a | 11.28 ± 0.3 a | 6.68 ± 0.47 | 37.16 ± 1.07 | 27.78 ± 0.33 | 83.87 ± 0.39 | 30.83 ± 1.04 a | 5.17 ± 0.15 a | |
| GhANT-2 | 22.67 ± 1.62 | 23.77 ± 0.84 | 4.39 ± 0.22 a | 11.21 ± 0.24 a | 6.84 ± 0.37 | 37.89 ± 1.72 | 28.10 ± 0.35 | 83.20 ± 0.52 | 32.82 ± 0.94 a | 4.83 ± 0.36 b | |
| 2018 | WT | 23.12 ± 1.34 | 22.89 ± 1.12 | 3.74 ± 0.12 b | 10.13 ± 0.61 b | 6.34 ± 0.59 b | 38.64 ± 1.15 | 29.3 ± 0.31 | 86.43 ± 1.39 | 30.6 ± 1.91 | 4.78 ± 0.27 |
| GhANT-1 | 22.78 ± 2.13 | 23.36 ± 2.06 | 4.3 ± 0.24 a | 11.45 ± 0.66 a | 7.03 ± 0.34 a | 38.06 ± 0.76 | 29.57 ± 0.74 | 85.97 ± 0.69 | 30.95 ± 2.56 | 4.65 ± 0.41 | |
| GhANT-2 | 23.58 ± 0.76 | 23.73 ± 1.33 | 4.33 ± 0.10 a | 11.33 ± 0.66 a | 6.94 ± 0.32 | 37.99 ± 0.77 | 29.43 ± 0.63 | 86.4 ± 0.57 | 30.55 ± 2.81 | 4.93 ± 0.16 | |
| 2019 | WT | 23.45 ± 0.74 | 23.43 ± 0.44 | 3.55 ± 0.24 b | 9.75 ± 0.19 b | 6.47 ± 0.15 | 39.89 ± 0.54 a | 29.6 ± 0.37 | 85.07 ± 0.92 | 31.28 ± 1.48 | 4.72 ± 0.35 |
| GhANT-1 | 23.55 ± 0.30 | 23.65 ± 1.79 | 4.10 ± 0.09 a | 11.04 ± 0.29 a | 6.27 ± 36.22 | 36.22 ± 1.23 b | 29.61 ± 0.64 | 85.2 ± 0.6 | 31.5 ± 1.48 | 4.6 ± 0.21 | |
| GhANT-2 | 23.12 ± 0.89 | 23.86 ± 1.26 | 4.26 ± 0.16 | 10.95 ± 0.33 a | 6.67 ± 0.18 | 37.86 ± 0.98 b | 29.7 ± 0.35 | 84.9 ± 0.17 | 30.53 ± 0.92 | 4.93 ± 0.19 | |
| Average | WT | 22.85 ± 1.13 | 23.1 ± 0.89 | 3.67 ± 0.24 b | 10 ± 0.43 b | 6.43 ± 0.37 | 39.19 ± 1.17 a | 28.82 ± 0.99 | 84.99 ± 1.54 | 30.57 ± 1.53 | 4.97 ± 0.40 |
| GhANT-1 | 22.47 ± 1.55 | 22.15 ± 1.31 | 4.24 ± 0.22 a | 11.28 ± 0.46 a | 6.66 ± 0.47 | 37.15 ± 1.25 b | 28.98 ± 1.04 | 85.01 ± 1.04 | 31.09 ± 1.73 | 4.81 ± 0.37 | |
| GhANT-2 | 23.13 ± 1.08 | 22.97 ± 1.04 | 4.33 ± 0.17 a | 11.16 ± 0.45 a | 6.82 ± 0.30 | 37.91 ± 1.16 b | 29.08 ± 0.84 | 84.83 ± 1.41 | 31.3 ± 2.01 | 4.90 ± 0.24 |
Disclaimer/Publisher’s Note: The statements, opinions and data contained in all publications are solely those of the individual author(s) and contributor(s) and not of MDPI and/or the editor(s). MDPI and/or the editor(s) disclaim responsibility for any injury to people or property resulting from any ideas, methods, instructions or products referred to in the content. |
© 2025 by the authors. Licensee MDPI, Basel, Switzerland. This article is an open access article distributed under the terms and conditions of the Creative Commons Attribution (CC BY) license (https://creativecommons.org/licenses/by/4.0/).
Share and Cite
Liu, N.; Chen, Y.; Guan, Y.; Guan, G.; Yang, J.; Nie, F.; Ming, K.; Bai, W.; Luo, M.; Yan, X. Special Regulation of GhANT in Ovules Increases the Size of Cotton Seeds. Genes 2025, 16, 912. https://doi.org/10.3390/genes16080912
Liu N, Chen Y, Guan Y, Guan G, Yang J, Nie F, Ming K, Bai W, Luo M, Yan X. Special Regulation of GhANT in Ovules Increases the Size of Cotton Seeds. Genes. 2025; 16(8):912. https://doi.org/10.3390/genes16080912
Chicago/Turabian StyleLiu, Ning, Yuping Chen, Yangbing Guan, Geyi Guan, Jian Yang, Feng Nie, Kui Ming, Wenqin Bai, Ming Luo, and Xingying Yan. 2025. "Special Regulation of GhANT in Ovules Increases the Size of Cotton Seeds" Genes 16, no. 8: 912. https://doi.org/10.3390/genes16080912
APA StyleLiu, N., Chen, Y., Guan, Y., Guan, G., Yang, J., Nie, F., Ming, K., Bai, W., Luo, M., & Yan, X. (2025). Special Regulation of GhANT in Ovules Increases the Size of Cotton Seeds. Genes, 16(8), 912. https://doi.org/10.3390/genes16080912
