Integrated Single-Cell Analysis Dissects Regulatory Mechanisms Underlying Tumor-Associated Macrophage Plasticity in Hepatocellular Carcinoma
Abstract
1. Introduction
2. Materials and Methods
2.1. Data Acquisition
2.2. Data Processing
2.3. Subpopulation Annotation in TAMs
2.4. Accessible Chromatin Peak Calling
2.5. Candidate Cis-Regulatory Element Identification
2.6. Specificity Analysis of Candidate Cis-Regulatory Elements
2.7. Function Enrichment of Cis-Regulatory Elements
2.8. Motif Enrichment
2.9. Core Transcription Factor Identification
2.10. Identification of Prognosis-Associated TAM Subpopulation
2.11. Trajectory Analysis
2.12. Super-Enhancer Detection and Target Gene Identification
2.13. Motif Enrichment Analysis in Super-Enhancer Regions
2.14. Regulatory Network Construction
2.15. Molecular Docking
2.16. Drug–Gene Interaction Analysis
2.17. Animal Model and Immunofluorescence Staining
2.18. Statistical Analysis
3. Results
3.1. Single-Cell Multi-Omics Profiles of HCC Patient Tissues
3.2. scATAC-Seq Identifies Major TAM Subtypes in the HCC Tumor Microenvironment
3.3. Cell-Type-Specific Landscape of Cis-Regulatory Elements in TAMs
3.4. Identification of Prognostically Relevant Subtypes with Divergent Functional Programs
3.5. Microenvironment-Induced Reprogramming of Kupffer Cells into SPP1+ TAMs
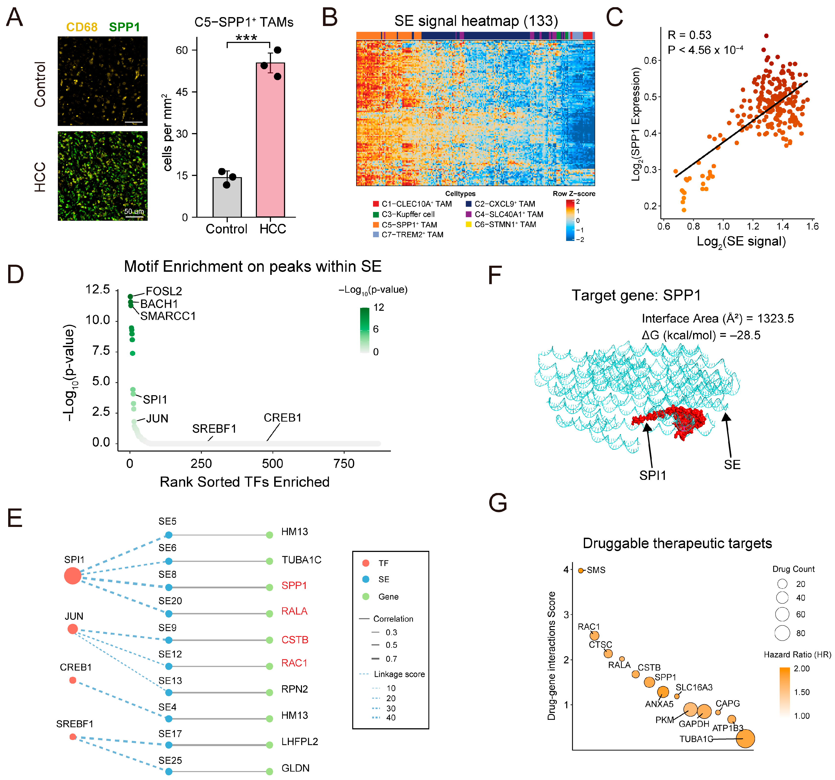
3.6. Super-Enhancer Analysis Reveals Potential Druggable Targets in SPP1+ TAMs
4. Discussion
5. Conclusions
Supplementary Materials
Author Contributions
Funding
Institutional Review Board Statement
Informed Consent Statement
Data Availability Statement
Acknowledgments
Conflicts of Interest
References
- Llovet, J.M.; Zucman-Rossi, J.; Pikarsky, E.; Sangro, B.; Schwartz, M.; Sherman, M.; Gores, G. Hepatocellular carcinoma. Nat. Rev. Dis. Primers 2016, 2, 16018. [Google Scholar] [CrossRef]
- Ajouaou, Y.; Sadler, K.C. Uncovering epigenetic heterogeneity in HCC. Hepatology 2025, 81, 1120–1122. [Google Scholar] [CrossRef] [PubMed]
- Llovet, J.M.; Castet, F.; Heikenwalder, M.; Maini, M.K.; Mazzaferro, V.; Pinato, D.J.; Pikarsky, E.; Zhu, A.X.; Finn, R.S. Immunotherapies for hepatocellular carcinoma. Nat. Rev. Clin. Oncol. 2022, 19, 151–172. [Google Scholar] [CrossRef] [PubMed]
- Binnewies, M.; Roberts, E.W.; Kersten, K.; Chan, V.; Fearon, D.F.; Merad, M.; Coussens, L.M.; Gabrilovich, D.I.; Ostrand-Rosenberg, S.; Hedrick, C.C.; et al. Understanding the tumor immune microenvironment (TIME) for effective therapy. Nat. Med. 2018, 24, 541–550. [Google Scholar] [CrossRef]
- Singer, M.; Zhang, Z.; Dayyani, F.; Zhang, Z.; Yaghmai, V.; Choi, A.; Valerin, J.; Imagawa, D.; Abi-Jaoudeh, N. Modulation of Tumor-Associated Macrophages to Overcome Immune Suppression in the Hepatocellular Carcinoma Microenvironment. Cancers 2024, 17, 66. [Google Scholar] [CrossRef]
- Li, D.; Zhang, T.; Guo, Y.; Bi, C.; Liu, M.; Wang, G. Biological impact and therapeutic implication of tumor-associated macrophages in hepatocellular carcinoma. Cell Death Dis. 2024, 15, 498. [Google Scholar] [CrossRef] [PubMed]
- Su, P.; Li, O.; Ke, K.; Jiang, Z.; Wu, J.; Wang, Y.; Mou, Y.; Jin, W. Targeting tumor-associated macrophages: Critical players in tumor progression and therapeutic strategies (Review). Int. J. Oncol. 2024, 64, 60. [Google Scholar] [CrossRef]
- Tan, H.; Cai, M.; Wang, J.; Yu, T.; Xia, H.; Zhao, H.; Zhang, X. Harnessing Macrophages in Cancer Therapy: From Immune Modulators to Therapeutic Targets. Int. J. Biol. Sci. 2025, 21, 2235–2257. [Google Scholar] [CrossRef]
- Shapouri-Moghaddam, A.; Mohammadian, S.; Vazini, H.; Taghadosi, M.; Esmaeili, S.A.; Mardani, F.; Seifi, B.; Mohammadi, A.; Afshari, J.T.; Sahebkar, A. Macrophage plasticity, polarization, and function in health and disease. J. Cell. Physiol. 2018, 233, 6425–6440. [Google Scholar] [CrossRef]
- Gordon, S.; Martinez, F.O. Alternative activation of macrophages: Mechanism and functions. Immunity 2010, 32, 593–604. [Google Scholar] [CrossRef]
- Murray, P.J.; Allen, J.E.; Biswas, S.K.; Fisher, E.A.; Gilroy, D.W.; Goerdt, S.; Gordon, S.; Hamilton, J.A.; Ivashkiv, L.B.; Lawrence, T.; et al. Macrophage activation and polarization: Nomenclature and experimental guidelines. Immunity 2014, 41, 14–20. [Google Scholar] [CrossRef] [PubMed]
- Strizova, Z.; Benesova, I.; Bartolini, R.; Novysedlak, R.; Cecrdlova, E.; Foley, L.K.; Striz, I. M1/M2 macrophages and their overlaps—Myth or reality? Clin. Sci. 2023, 137, 1067–1093. [Google Scholar] [CrossRef] [PubMed]
- Kzhyshkowska, J.; Shen, J.; Larionova, I. Targeting of TAMs: Can we be more clever than cancer cells? Cell. Mol. Immunol. 2024, 21, 1376–1409. [Google Scholar] [CrossRef] [PubMed]
- Wu, X.; Yang, X.; Dai, Y.; Zhao, Z.; Zhu, J.; Guo, H.; Yang, R. Single-cell sequencing to multi-omics: Technologies and applications. Biomark. Res. 2024, 12, 110. [Google Scholar] [CrossRef]
- Lim, J.; Park, C.; Kim, M.; Kim, H.; Kim, J.; Lee, D.S. Advances in single-cell omics and multiomics for high-resolution molecular profiling. Exp. Mol. Med. 2024, 56, 515–526. [Google Scholar] [CrossRef]
- Gulati, G.S.; D’Silva, J.P.; Liu, Y.; Wang, L.; Newman, A.M. Profiling cell identity and tissue architecture with single-cell and spatial transcriptomics. Nat. Rev. Mol. Cell Biol. 2025, 26, 11–31. [Google Scholar] [CrossRef]
- Sharma, A.; Seow, J.J.W.; Dutertre, C.A.; Pai, R.; Bleriot, C.; Mishra, A.; Wong, R.M.M.; Singh, G.S.N.; Sudhagar, S.; Khalilnezhad, S.; et al. Onco-fetal Reprogramming of Endothelial Cells Drives Immunosuppressive Macrophages in Hepatocellular Carcinoma. Cell 2020, 183, 377–394.e21. [Google Scholar] [CrossRef]
- Barreby, E.; Chen, P.; Aouadi, M. Macrophage functional diversity in NAFLD—More than inflammation. Nat. Rev. Endocrinol. 2022, 18, 461–472. [Google Scholar] [CrossRef]
- Xiao, J.; Wang, S.; Chen, L.; Ding, X.; Dang, Y.; Han, M.; Zheng, Y.; Shen, H.; Wu, S.; Wang, M.; et al. 25-Hydroxycholesterol regulates lysosome AMP kinase activation and metabolic reprogramming to educate immunosuppressive macrophages. Immunity 2024, 57, 1087–1104.e1087. [Google Scholar] [CrossRef]
- Su, X.; Li, Y.; Ren, Y.; Cao, M.; Yang, G.; Luo, J.; Hu, Z.; Deng, H.; Deng, M.; Liu, B.; et al. A new strategy for overcoming drug resistance in liver cancer: Epigenetic regulation. Biomed. Pharmacother. 2024, 176, 116902. [Google Scholar] [CrossRef]
- Wang, Z.; Liu, Z.; Lv, M.; Luan, Z.; Li, T.; Hu, J. Novel histone modifications and liver cancer: Emerging frontiers in epigenetic regulation. Clin. Epigenet. 2025, 17, 30. [Google Scholar] [CrossRef]
- Schmidt, S.V.; Krebs, W.; Ulas, T.; Xue, J.; Bassler, K.; Gunther, P.; Hardt, A.L.; Schultze, H.; Sander, J.; Klee, K.; et al. The transcriptional regulator network of human inflammatory macrophages is defined by open chromatin. Cell Res. 2016, 26, 151–170. [Google Scholar] [CrossRef] [PubMed]
- Fuxman Bass, J.I. Understanding the logic and grammar of cis-regulatory elements. Nat. Rev. Genet. 2025. [Google Scholar] [CrossRef]
- de Boer, C.G.; Taipale, J. Hold out the genome: A roadmap to solving the cis-regulatory code. Nature 2024, 625, 41–50. [Google Scholar] [CrossRef]
- McDonald, J.M.C.; Reed, R.D. Beyond modular enhancers: New questions in cis-regulatory evolution. Trends Ecol. Evol. 2024, 39, 1035–1046. [Google Scholar] [CrossRef] [PubMed]
- Veitia, R.A. Rethinking transcription factor dynamics and transcription regulation in eukaryotes. Trends Biochem. Sci. 2025, 50, 376–384. [Google Scholar] [CrossRef] [PubMed]
- Orsetti, A.; van Oosten, D.; Vasarhelyi, R.G.; Danescu, T.M.; Huertas, J.; van Ingen, H.; Cojocaru, V. Structural dynamics in chromatin unraveling by pioneer transcription factors. Biophys. Rev. 2024, 16, 365–382. [Google Scholar] [CrossRef]
- Laisne, M.; Lupien, M.; Vallot, C. Epigenomic heterogeneity as a source of tumour evolution. Nat. Rev. Cancer 2025, 25, 7–26. [Google Scholar] [CrossRef]
- Moreno-Gonzalez, M.; Sierra, I.; Kind, J. A hitchhiker’s guide to single-cell epigenomics: Methods and applications for cancer research. Int. J. Cancer 2024. [Google Scholar] [CrossRef]
- Whyte, W.A.; Orlando, D.A.; Hnisz, D.; Abraham, B.J.; Lin, C.Y.; Kagey, M.H.; Rahl, P.B.; Lee, T.I.; Young, R.A. Master transcription factors and mediator establish super-enhancers at key cell identity genes. Cell 2013, 153, 307–319. [Google Scholar] [CrossRef]
- Pott, S.; Lieb, J.D. What are super-enhancers? Nat. Genet. 2015, 47, 8–12. [Google Scholar] [CrossRef] [PubMed]
- Lu, X.; Zhu, M.; Pei, X.; Ma, J.; Wang, R.; Wang, Y.; Chen, S.; Yan, Y.; Zhu, Y. Super-enhancers in hepatocellular carcinoma: Regulatory mechanism and therapeutic targets. Cancer Cell Int. 2025, 25, 7. [Google Scholar] [CrossRef] [PubMed]
- Tang, F.; Yang, Z.; Tan, Y.; Li, Y. Super-enhancer function and its application in cancer targeted therapy. NPJ Precis. Oncol. 2020, 4, 2. [Google Scholar] [CrossRef]
- Alexanian, M.; Padmanabhan, A.; Nishino, T.; Travers, J.G.; Ye, L.; Pelonero, A.; Lee, C.Y.; Sadagopan, N.; Huang, Y.; Auclair, K.; et al. Chromatin remodelling drives immune cell-fibroblast communication in heart failure. Nature 2024, 635, 434–443. [Google Scholar] [CrossRef]
- Riegel, D.; Romero-Fernandez, E.; Simon, M.; Adenugba, A.R.; Singer, K.; Mayr, R.; Weber, F.; Kleemann, M.; Imbusch, C.D.; Kreutz, M.; et al. Integrated single-cell profiling dissects cell-state-specific enhancer landscapes of human tumor-infiltrating CD8+ T cells. Mol. Cell 2023, 83, 622–636.e10. [Google Scholar] [CrossRef] [PubMed]
- Li, B.; Li, Y.; Li, K.; Zhu, L.; Yu, Q.; Cai, P.; Fang, J.; Zhang, W.; Du, P.; Jiang, C.; et al. APEC: An accesson-based method for single-cell chromatin accessibility analysis. Genome Biol. 2020, 21, 116. [Google Scholar] [CrossRef]
- Granja, J.M.; Corces, M.R.; Pierce, S.E.; Bagdatli, S.T.; Choudhry, H.; Chang, H.Y.; Greenleaf, W.J. ArchR is a scalable software package for integrative single-cell chromatin accessibility analysis. Nat. Genet. 2021, 53, 403–411. [Google Scholar] [CrossRef]
- van Dijk, D.; Sharma, R.; Nainys, J.; Yim, K.; Kathail, P.; Carr, A.J.; Burdziak, C.; Moon, K.R.; Chaffer, C.L.; Pattabiraman, D.; et al. Recovering Gene Interactions from Single-Cell Data Using Data Diffusion. Cell 2018, 174, 716–729.e27. [Google Scholar] [CrossRef]
- Xue, R.; Zhang, Q.; Cao, Q.; Kong, R.; Xiang, X.; Liu, H.; Feng, M.; Wang, F.; Cheng, J.; Li, Z.; et al. Liver tumour immune microenvironment subtypes and neutrophil heterogeneity. Nature 2022, 612, 141–147. [Google Scholar] [CrossRef]
- Yu, G.; Wang, L.G.; Han, Y.; He, Q.Y. clusterProfiler: An R package for comparing biological themes among gene clusters. Omics J. Integr. Biol. 2012, 16, 284–287. [Google Scholar] [CrossRef]
- Lambo, S.; Trinh, D.L.; Ries, R.E.; Jin, D.; Setiadi, A.; Ng, M.; Leblanc, V.G.; Loken, M.R.; Brodersen, L.E.; Dai, F.; et al. A longitudinal single-cell atlas of treatment response in pediatric AML. Cancer Cell 2023, 41, 2117–2135.e12. [Google Scholar] [CrossRef] [PubMed]
- Feng, J.; Liu, T.; Qin, B.; Zhang, Y.; Liu, X.S. Identifying ChIP-seq enrichment using MACS. Nat. Protoc. 2012, 7, 1728–1740. [Google Scholar] [CrossRef]
- Sun, K.; Liu, X.; Lan, X. A single-cell atlas of chromatin accessibility in mouse organogenesis. Nat. Cell Biol. 2024, 26, 1200–1211. [Google Scholar] [CrossRef]
- Lopez Soriano, V.; Duenas Rey, A.; Mukherjee, R.; Genomics England Research, C.; Coppieters, F.; Bauwens, M.; Willaert, A.; De Baere, E. Multi-omics analysis in human retina uncovers ultraconserved cis-regulatory elements at rare eye disease loci. Nat. Commun. 2024, 15, 1600. [Google Scholar] [CrossRef] [PubMed]
- Preissl, S.; Gaulton, K.J.; Ren, B. Characterizing cis-regulatory elements using single-cell epigenomics. Nat. Rev. Genet. 2023, 24, 21–43. [Google Scholar] [CrossRef]
- Marand, A.P.; Schmitz, R.J. Single-cell analysis of cis-regulatory elements. Curr. Opin. Plant Biol. 2022, 65, 102094. [Google Scholar] [CrossRef] [PubMed]
- Yanai, I.; Benjamin, H.; Shmoish, M.; Chalifa-Caspi, V.; Shklar, M.; Ophir, R.; Bar-Even, A.; Horn-Saban, S.; Safran, M.; Domany, E.; et al. Genome-wide midrange transcription profiles reveal expression level relationships in human tissue specification. Bioinformatics 2005, 21, 650–659. [Google Scholar] [CrossRef]
- McLean, C.Y.; Bristor, D.; Hiller, M.; Clarke, S.L.; Schaar, B.T.; Lowe, C.B.; Wenger, A.M.; Bejerano, G. GREAT improves functional interpretation of cis-regulatory regions. Nat. Biotechnol. 2010, 28, 495–501. [Google Scholar] [CrossRef]
- Weirauch, M.T.; Yang, A.; Albu, M.; Cote, A.G.; Montenegro-Montero, A.; Drewe, P.; Najafabadi, H.S.; Lambert, S.A.; Mann, I.; Cook, K.; et al. Determination and inference of eukaryotic transcription factor sequence specificity. Cell 2014, 158, 1431–1443. [Google Scholar] [CrossRef]
- Schep, A.N.; Wu, B.; Buenrostro, J.D.; Greenleaf, W.J. chromVAR: Inferring transcription-factor-associated accessibility from single-cell epigenomic data. Nat. Methods 2017, 14, 975–978. [Google Scholar] [CrossRef]
- Garcia-Alonso, L.; Holland, C.H.; Ibrahim, M.M.; Turei, D.; Saez-Rodriguez, J. Benchmark and integration of resources for the estimation of human transcription factor activities. Genome Res. 2019, 29, 1363–1375. [Google Scholar] [CrossRef]
- Sun, D.; Guan, X.; Moran, A.E.; Wu, L.Y.; Qian, D.Z.; Schedin, P.; Dai, M.S.; Danilov, A.V.; Alumkal, J.J.; Adey, A.C.; et al. Identifying phenotype-associated subpopulations by integrating bulk and single-cell sequencing data. Nat. Biotechnol. 2022, 40, 527–538. [Google Scholar] [CrossRef] [PubMed]
- Newman, A.M.; Steen, C.B.; Liu, C.L.; Gentles, A.J.; Chaudhuri, A.A.; Scherer, F.; Khodadoust, M.S.; Esfahani, M.S.; Luca, B.A.; Steiner, D.; et al. Determining cell type abundance and expression from bulk tissues with digital cytometry. Nat. Biotechnol. 2019, 37, 773–782. [Google Scholar] [CrossRef] [PubMed]
- Trapnell, C.; Cacchiarelli, D.; Grimsby, J.; Pokharel, P.; Li, S.; Morse, M.; Lennon, N.J.; Livak, K.J.; Mikkelsen, T.S.; Rinn, J.L. The dynamics and regulators of cell fate decisions are revealed by pseudotemporal ordering of single cells. Nat. Biotechnol. 2014, 32, 381–386. [Google Scholar] [CrossRef] [PubMed]
- Jiang, Y.; Qian, F.; Bai, X.; Liu, Y.; Wang, Q.; Ai, B.; Han, X.; Shi, S.; Zhang, J.; Li, X.; et al. SEdb: A comprehensive human super-enhancer database. Nucleic Acids Res. 2019, 47, D235–D243. [Google Scholar] [CrossRef] [PubMed]
- Ober-Reynolds, B.; Wang, C.; Ko, J.M.; Rios, E.J.; Aasi, S.Z.; Davis, M.M.; Oro, A.E.; Greenleaf, W.J. Integrated single-cell chromatin and transcriptomic analyses of human scalp identify gene-regulatory programs and critical cell types for hair and skin diseases. Nat. Genet. 2023, 55, 1288–1300. [Google Scholar] [CrossRef]
- Abramson, J.; Adler, J.; Dunger, J.; Evans, R.; Green, T.; Pritzel, A.; Ronneberger, O.; Willmore, L.; Ballard, A.J.; Bambrick, J.; et al. Accurate structure prediction of biomolecular interactions with AlphaFold 3. Nature 2024, 630, 493–500. [Google Scholar] [CrossRef]
- Krissinel, E.; Henrick, K. Inference of macromolecular assemblies from crystalline state. J. Mol. Biol. 2007, 372, 774–797. [Google Scholar] [CrossRef]
- Cannon, M.; Stevenson, J.; Stahl, K.; Basu, R.; Coffman, A.; Kiwala, S.; McMichael, J.F.; Kuzma, K.; Morrissey, D.; Cotto, K.; et al. DGIdb 5.0: Rebuilding the drug-gene interaction database for precision medicine and drug discovery platforms. Nucleic Acids Res. 2024, 52, D1227–D1235. [Google Scholar] [CrossRef]
- Boschiero, C.; Beshah, E.; Bakshi, M.; Thompson, P.; Zhu, X.; Liu, G.E.; Tuo, W. Time-dependent RNA transcriptional profiling of abomasal mucosa in cattle infected with Ostertagia ostertagi. Sci. Data 2025, 12, 315. [Google Scholar] [CrossRef]
- Huang, J.; Zhang, L.; Wan, D.; Zhou, L.; Zheng, S.; Lin, S.; Qiao, Y. Extracellular matrix and its therapeutic potential for cancer treatment. Signal Transduct. Target. Ther. 2021, 6, 153. [Google Scholar] [CrossRef]
- Yang, F.; Lee, G.; Fan, Y. Navigating tumor angiogenesis: Therapeutic perspectives and myeloid cell regulation mechanism. Angiogenesis 2024, 27, 333–349. [Google Scholar] [CrossRef] [PubMed]
- Zakrzewska, A.; Cui, C.; Stockhammer, O.W.; Benard, E.L.; Spaink, H.P.; Meijer, A.H. Macrophage-specific gene functions in Spi1-directed innate immunity. Blood 2010, 116, e1–e11. [Google Scholar] [CrossRef]
- Fonseca, G.J.; Tao, J.; Westin, E.M.; Duttke, S.H.; Spann, N.J.; Strid, T.; Shen, Z.; Stender, J.D.; Sakai, M.; Link, V.M.; et al. Diverse motif ensembles specify non-redundant DNA binding activities of AP-1 family members in macrophages. Nat. Commun. 2019, 10, 414. [Google Scholar] [CrossRef] [PubMed]
- Lee, J.H.; Phelan, P.; Shin, M.; Oh, B.C.; Han, X.; Im, S.S.; Osborne, T.F. SREBP-1a-stimulated lipid synthesis is required for macrophage phagocytosis downstream of TLR4-directed mTORC1. Proc. Natl. Acad. Sci. USA 2018, 115, E12228–E12234. [Google Scholar] [CrossRef] [PubMed]
- Guo, Q.; Jin, Y.; Chen, X.; Ye, X.; Shen, X.; Lin, M.; Zeng, C.; Zhou, T.; Zhang, J. NF-kappaB in biology and targeted therapy: New insights and translational implications. Signal Transduct. Target. Ther. 2024, 9, 53. [Google Scholar] [CrossRef]
- Roca Suarez, A.A.; Plissonnier, M.L.; Grand, X.; Michelet, M.; Giraud, G.; Saez-Palma, M.; Dubois, A.; Heintz, S.; Diederichs, A.; Van Renne, N.; et al. TLR8 agonist selgantolimod regulates Kupffer cell differentiation status and impairs HBV entry into hepatocytes via an IL-6-dependent mechanism. Gut 2024, 73, 2012–2022. [Google Scholar] [CrossRef]
- Gao, H.; Dai, W.; Zhao, L.; Min, J.; Wang, F. The Role of Zinc and Zinc Homeostasis in Macrophage Function. J. Immunol. Res. 2018, 2018, 6872621. [Google Scholar] [CrossRef]
- Pestal, K.; Slayden, L.C.; Barton, G.M. KLF family members control expression of genes required for tissue macrophage identities. J. Exp. Med. 2025, 222, e20240379. [Google Scholar] [CrossRef]
- Nikolic, T.; Movita, D.; Lambers, M.E.; Ribeiro de Almeida, C.; Biesta, P.; Kreefft, K.; de Bruijn, M.J.; Bergen, I.; Galjart, N.; Boonstra, A.; et al. The DNA-binding factor Ctcf critically controls gene expression in macrophages. Cell. Mol. Immunol. 2014, 11, 58–70. [Google Scholar] [CrossRef]
- Huang, H.Y.; Chen, Y.Z.; Zhao, C.; Zheng, X.N.; Yu, K.; Yue, J.X.; Ju, H.Q.; Shi, Y.X.; Tian, L. Alternations in inflammatory macrophage niche drive phenotypic and functional plasticity of Kupffer cells. Nat. Commun. 2024, 15, 9337. [Google Scholar] [CrossRef]
- Panda, V.K.; Mishra, B.; Nath, A.N.; Butti, R.; Yadav, A.S.; Malhotra, D.; Khanra, S.; Mahapatra, S.; Mishra, P.; Swain, B.; et al. Osteopontin: A Key Multifaceted Regulator in Tumor Progression and Immunomodulation. Biomedicines 2024, 12, 1527. [Google Scholar] [CrossRef] [PubMed]
- Tokunaga, R.; Zhang, W.; Naseem, M.; Puccini, A.; Berger, M.D.; Soni, S.; McSkane, M.; Baba, H.; Lenz, H.J. CXCL9, CXCL10, CXCL11/CXCR3 axis for immune activation—A target for novel cancer therapy. Cancer Treat. Rev. 2018, 63, 40–47. [Google Scholar] [CrossRef]
- Guilliams, M.; Svedberg, F.R. Does tissue imprinting restrict macrophage plasticity? Nat. Immunol. 2021, 22, 118–127. [Google Scholar] [CrossRef] [PubMed]
- Fan, Y.; Gao, Z.; Xu, J.; Wang, H.; Guo, Q.; Li, B.; Li, M.; Xu, H.; Qi, Y.; Zhao, S.; et al. SPI1-mediated MIR222HG transcription promotes proneural-to-mesenchymal transition of glioma stem cells and immunosuppressive polarization of macrophages. Theranostics 2023, 13, 3310–3329. [Google Scholar] [CrossRef]
- Zhang, G.; Lu, J.; Zheng, J.; Mei, S.; Li, H.; Zhang, X.; Ping, A.; Gao, S.; Fang, Y.; Yu, J. Spi1 regulates the microglial/macrophage inflammatory response via the PI3K/AKT/mTOR signaling pathway after intracerebral hemorrhage. Neural Regen. Res. 2024, 19, 161–170. [Google Scholar] [CrossRef] [PubMed]
- Tay, C.; Tanaka, A.; Sakaguchi, S. Tumor-infiltrating regulatory T cells as targets of cancer immunotherapy. Cancer Cell 2023, 41, 450–465. [Google Scholar] [CrossRef]
- Shan, F.; Somasundaram, A.; Bruno, T.C.; Workman, C.J.; Vignali, D.A.A. Therapeutic targeting of regulatory T cells in cancer. Trends Cancer 2022, 8, 944–961. [Google Scholar] [CrossRef]
- Xiang, X.; Wang, J.; Lu, D.; Xu, X. Targeting tumor-associated macrophages to synergize tumor immunotherapy. Signal Transduct. Target. Ther. 2021, 6, 75. [Google Scholar] [CrossRef]
- Liu, Y.; Tan, H.; Dai, J.; Lin, J.; Zhao, K.; Hu, H.; Zhong, C. Targeting macrophages in cancer immunotherapy: Frontiers and challenges. J. Adv. Res. 2025. [Google Scholar] [CrossRef]








Disclaimer/Publisher’s Note: The statements, opinions and data contained in all publications are solely those of the individual author(s) and contributor(s) and not of MDPI and/or the editor(s). MDPI and/or the editor(s) disclaim responsibility for any injury to people or property resulting from any ideas, methods, instructions or products referred to in the content. |
© 2025 by the authors. Licensee MDPI, Basel, Switzerland. This article is an open access article distributed under the terms and conditions of the Creative Commons Attribution (CC BY) license (https://creativecommons.org/licenses/by/4.0/).
Share and Cite
Gu, Y.; Zhu, W.; Zhang, Z.; Shu, H.; Huang, H.; Sun, X. Integrated Single-Cell Analysis Dissects Regulatory Mechanisms Underlying Tumor-Associated Macrophage Plasticity in Hepatocellular Carcinoma. Genes 2025, 16, 817. https://doi.org/10.3390/genes16070817
Gu Y, Zhu W, Zhang Z, Shu H, Huang H, Sun X. Integrated Single-Cell Analysis Dissects Regulatory Mechanisms Underlying Tumor-Associated Macrophage Plasticity in Hepatocellular Carcinoma. Genes. 2025; 16(7):817. https://doi.org/10.3390/genes16070817
Chicago/Turabian StyleGu, Yu, Wenyong Zhu, Zhihui Zhang, Huiling Shu, Hao Huang, and Xiao Sun. 2025. "Integrated Single-Cell Analysis Dissects Regulatory Mechanisms Underlying Tumor-Associated Macrophage Plasticity in Hepatocellular Carcinoma" Genes 16, no. 7: 817. https://doi.org/10.3390/genes16070817
APA StyleGu, Y., Zhu, W., Zhang, Z., Shu, H., Huang, H., & Sun, X. (2025). Integrated Single-Cell Analysis Dissects Regulatory Mechanisms Underlying Tumor-Associated Macrophage Plasticity in Hepatocellular Carcinoma. Genes, 16(7), 817. https://doi.org/10.3390/genes16070817

