De Novo Transcriptome Sequencing Analysis Revealed the Expression Patterns of Genes in Different Organs and the Molecular Basis of Polysaccharide Synthesis in Bletilla striata
Abstract
1. Introduction
2. Materials and Methods
2.1. Plant Materials and RNA Extraction
2.2. Library Construction and Sequencing
2.3. De Novo Assembly and Annotation of Gene Functions
2.4. Differentially Expressed Genes (DEGs) Analysis
2.5. Quantitative Reverse Transcriptase Polymerase Chain Reaction (qRT-PCR) Analysis
2.6. Statistical Analysis
3. Results
3.1. Sequencing and Transcriptome Assembly
3.2. Gene Functional Annotation
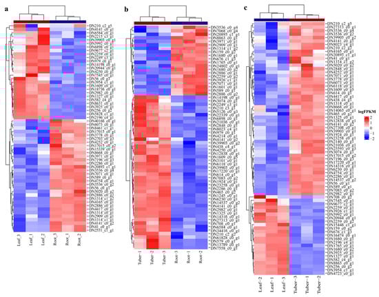
3.3. Analysis of DEGs in Different Organs
3.4. Identification of Genes Involved in Polysaccharides Biosynthesis
3.5. RT-qPCR Analysis of Genes Involved in Polysaccharides Biosynthesis
4. Discussion
5. Conclusions
Supplementary Materials
Author Contributions
Funding
Institutional Review Board Statement
Informed Consent Statement
Data Availability Statement
Conflicts of Interest
Abbreviations
| BSP | Bletilla striata polysaccharide |
| NR | Non-Redundant Protein Sequence Database |
| GO | Gene Ontology |
| KEGG | Kyoto Encyclopedia of Genes and Genomes |
| KOG | Eukaryotic Orthologous Groups |
| Swiss-Prot | SwissProt Database |
| DEGs | Differentially Expressed Genes |
| RT-qPCR | Quantitative Reverse Transcriptase Polymerase Chain Reaction |
| SARS-CoV-2 | Severe Acute Respiratory Syndrome Coronavirus 2 |
| SWEET | sugars will eventually be exported transporter |
| sacA | beta-fructofuranosidase |
| 4-CL | 4-coumarate-CoA ligase |
| GLS | glutaminase gene |
| scrK | fructokinase |
| HK | hexokinase |
| manA | mannose-6-phosphate isomerase |
| PMM | phosphomannomutase |
| GMPP | mannose-1-phosphate guanylyltransferase |
| GPI | glucose-6-phosphate isomerase |
| pgm | phosphoglucomutase |
| UGP2 | UTP-glucose-1-phosphate uridylyltransferase |
| GTs | glycosyltransferases |
References
- National Pharmacopoeia Committee. Pharmacopoeia of the People’s Republic of China Ⅰ; China Medical Science Press: Beijing, China, 2020. [Google Scholar]
- Pan, Y.; Li, L.; Xiao, S.; Chen, Z.; Sarsaiya, S.; Zhang, S.; ShangGuan, Y.; Liu, H.; Xu, D. Callus Growth Kinetics and Accumulation of Secondary Metabolites of Bletilla striata Rchb.f. Using a Callus Suspension Culture. PLoS ONE 2020, 15, e0220084. [Google Scholar] [CrossRef] [PubMed]
- Jiang, S.; Wang, M.; Jiang, L.; Xie, Q.; Yuan, H.; Yang, Y.; Zafar, S.; Liu, Y.; Jian, Y.; Li, B.; et al. The Medicinal Uses of the Genus Bletilla in Traditional Chinese Medicine: A Phytochemical and Pharmacological Review. J. Ethnopharmacol. 2021, 280, 114263. [Google Scholar] [CrossRef] [PubMed]
- Niu, J.; Li, W.; Lu, C.; Wang, Z.; Dong, Z. Screening of Bletilla ochracea and Oreorchis foliosa Differential Metabolites Based on Metabolomics. Biomed. Chromatogr. 2022, 36, e5376. [Google Scholar] [CrossRef] [PubMed]
- Liu, C.; Liu, A.-J. Structural Characterization of an Alcohol-Soluble Polysaccharide from Bletilla striata and Antitumor Activities in Vivo and in Vitro. Chem. Biodivers. 2022, 19, e202200635. [Google Scholar] [CrossRef]
- Chen, J.; Zhou, H.; Xie, D.; Niu, Y. Bletilla striata Polysaccharide Cryogel Scaffold for Spatial Control of Foreign-Body Reaction. Chin. Med. 2021, 16, 131. [Google Scholar] [CrossRef]
- Lin, Y.-W.; Fang, C.-H.; Liang, Y.-J.; Liao, H.-H.; Lin, F.-H. Modified Low-Temperature Extraction Method for Isolation of Bletilla striata Polysaccharide as Antioxidant for the Prevention of Alzheimer’s Disease. Int. J. Mol. Sci. 2021, 22, 2760. [Google Scholar] [CrossRef]
- Bai, L.; Wang, T.; Deng, Q.; Zheng, W.; Li, X.; Yang, H.; Tong, R.; Yu, D.; Shi, J. Dual Properties of Pharmacological Activities and Preparation Excipient: Bletilla striata Polysaccharides. Int. J. Biol. Macromol. 2024, 254, 127643. [Google Scholar] [CrossRef]
- Zhu, B.; Cheng, W.; Zhao, K.; Hu, Z.; Zhou, F.; Zhou, M.; Qian, C.; Ding, Z. Multifunctional Composite Dressings Based on Bletilla striata Polysaccharide and Zeolite for Rapid Hemostatic and Accelerated Wound Healing. J. Mater. Sci. 2023, 58, 5427–5443. [Google Scholar] [CrossRef]
- Zhou, P.; Zhao, S.; Huang, C.; Qu, Y.; Zhang, C. Bletilla striata Polysaccharide Microneedle for Effective Transdermal Administration of Model Protein Antigen. Int. J. Biol. Macromol. 2022, 205, 511–519. [Google Scholar] [CrossRef]
- Huang, Y.; Yi, J.; Li, N.; Lei, M.; Ma, W.; Zhang, C. Properties and Characterization of pH Responsive Nanoparticles Based on Polysaccharides from Bletilla striata as Carriers in Cancer Therapy. Colloids Surf. A Physicochem. Eng. Asp. 2022, 642, 128692. [Google Scholar] [CrossRef]
- Lv, J.; Ma, H.; Ye, G.; Jia, S.; He, J.; Jiaduo, W.; Ma, J.; Qu, Y.; Gou, K.; Zeng, R. Bilayer Microneedles Based on Bletilla striata Polysaccharide Containing Asiaticoside Effectively Promote Scarless Wound Healing. Mater. Des. 2023, 226, 111655. [Google Scholar] [CrossRef]
- Liu, Y.; Sun, C.; Zhang, G.; Wu, J.; Huang, L.; Qiao, J.; Guan, Q. Bio-Responsive Bletilla striata Polysaccharide-Based Micelles for Enhancing Intracellular Docetaxel Delivery. Int. J. Biol. Macromol. 2020, 142, 277–287. [Google Scholar] [CrossRef] [PubMed]
- Gou, K.; Li, Y.; Qu, Y.; Li, H.; Zeng, R. Advances and Prospects of Bletilla striata Polysaccharide as Promising Multifunctional Biomedical Materials. Mater. Des. 2022, 223, 111198. [Google Scholar] [CrossRef]
- Zeng, W.; Qian, J.; Wang, Y.; Shou, M.; Kai, G. Bletilla striata Polysaccharides Thermosensitive Gel for Photothermal Treatment of Bacterial Infection. Int. J. Biol. Macromol. 2023, 253, 127430. [Google Scholar] [CrossRef]
- Yang, N.; Li, S.; Zhang, Y.; Pan, F.; Liu, G.; Chen, X.; Yu, C.; Li, K.; Liu, Y. Evaluation of Volatile Components from the Tuber, Fibrous Roots, Bud, Stem and Leaf Tissues of Bletilla striata for Its Anti-Colon Cancer Activity. Physiol. Mol. Biol. Plants 2024, 30, 619–631. [Google Scholar] [CrossRef]
- Zhang, Y.-Q.; Li, G.-F.; Zhao, G.-J.; Pu, G.; Ma, Y.-Y.; Zhou, M.; Li, Y.-K.; Miao, D.; Hu, Q.; Yang, X.-Z. Two New Stilbenes from the Leaves and Stems of Bletilla striata and Their Anti-SARS-CoV-2 Activity. Chem. Nat. Compd. 2024, 60, 211–214. [Google Scholar] [CrossRef]
- Zou, H.; Jiang, H.; Li, L.; Huang, R. Integration of Transcriptome and Targeted Metabolome Profiling Reveals Hormone Related Genes Involved in the Growth of Bletilla striata. Sci. Rep. 2021, 11, 21950. [Google Scholar] [CrossRef]
- Huang, C.; Wen, W.; Li, Q.; Wang, M.; Xiao, S.; Zhang, X.; Huang, Q.; Qian, G.; Li, L.; Xu, D. Identification, Characterization and Expression Analysis of the 4-Coumarate-coA Ligase Gene Family in Bletilla striata. Gene Rep. 2023, 32, 101785. [Google Scholar] [CrossRef]
- Lu, C.; Ye, J.; Chang, Y.; Mi, Z.; Liu, S.; Wang, D.; Wang, Z.; Niu, J. Genome-Wide Identification and Expression Patterns of the SWEET Gene Family in Bletilla striata and Its Responses to Low Temperature and Oxidative Stress. Int. J. Mol. Sci. 2022, 23, 57. [Google Scholar] [CrossRef]
- Zhang, Y.; Hao, L.; Wang, N.; Bai, X.; Zhang, Y. Transcriptome-Wide Identification and Expression Profiling of the SWEET Family in Bletilla striata and Regulation Analysis with Non-Coding RNAs. Ind. Crops Prod. 2023, 201, 116876. [Google Scholar] [CrossRef]
- Ma, X.; Tang, K.; Tang, Z.; Dong, A.; Meng, Y.; Wang, P. Organ-Specific, Integrated Omics Data-Based Study on the Metabolic Pathways of the Medicinal Plant Bletilla striata (Orchidaceae). BMC Plant Biol. 2021, 21, 504. [Google Scholar] [CrossRef] [PubMed]
- Jiang, L.; Lin, M.; Wang, H.; Song, H.; Zhang, L.; Huang, Q.; Chen, R.; Song, C.; Li, G.; Cao, Y. Haplotype-Resolved Genome Assembly of Bletilla striata (Thunb.) Reichb.f. to Elucidate Medicinal Value. Plant J. 2022, 111, 1340–1353. [Google Scholar] [CrossRef]
- Huang, J.; Yuan, F.; Zhou, M.; Huang, T.; Zhang, Y.; Liang, Q. Phenotype Correlation Analysis and Excellent Germplasm Screening of Herb Bletilla Rchb.f. Based on Comprehensive Evaluation from Thirty-Three Geographic Populations. BMC Plant Biol. 2022, 22, 154. [Google Scholar] [CrossRef] [PubMed]
- Haas, B.J.; Papanicolaou, A.; Yassour, M.; Grabherr, M.; Blood, P.D.; Bowden, J.; Couger, M.B.; Eccles, D.; Li, B.; Lieber, M.; et al. De Novo Transcript Sequence Reconstruction from RNA-Seq Using the Trinity Platform for Reference Generation and Analysis. Nat. Protoc. 2013, 8, 1494–1512. [Google Scholar] [CrossRef]
- Langmead, B.; Salzberg, S.L. Fast Gapped-Read Alignment with Bowtie 2. Nat. Methods 2012, 9, 357–359. [Google Scholar] [CrossRef] [PubMed]
- Li, B.; Dewey, C.N. RSEM: Accurate Transcript Quantification from RNA-Seq Data with or without a Reference Genome. BMC Bioinform. 2011, 12, 323. [Google Scholar] [CrossRef]
- Love, M.I.; Huber, W.; Anders, S. Moderated Estimation of Fold Change and Dispersion for RNA-Seq Data with DESeq2. Genome Biol. 2014, 15, 550. [Google Scholar] [CrossRef]
- Xie, C.; Mao, X.; Huang, J.; Ding, Y.; Wu, J.; Dong, S.; Kong, L.; Gao, G.; Li, C.-Y.; Wei, L. KOBAS 2.0: A Web Server for Annotation and Identification of Enriched Pathways and Diseases. Nucleic Acids Res. 2011, 39, W316–W322. [Google Scholar] [CrossRef]
- Livak, K.J.; Schmittgen, T.D. Analysis of Relative Gene Expression Data Using Real-Time Quantitative PCR and the 2−ΔΔCT Method. Methods 2001, 25, 402–408. [Google Scholar] [CrossRef]
- Guo, J.; Huang, Z.; Sun, J.; Cui, X.; Liu, Y. Research Progress and Future Development Trends in Medicinal Plant Transcriptomics. Front. Plant Sci. 2021, 12, 691838. [Google Scholar] [CrossRef]
- Huang, H.; Yang, L.; Luo, C.; Qi, T.; Duan, J. Transcriptome Analysis of Wild Bletilla striata Tubers Across Multiple Years Revealed the Molecular Mechanisms Regulating Polysaccharide Metabolism and Tuber Enlargement. Plants 2025, 14, 689. [Google Scholar] [CrossRef] [PubMed]
- Li, K.; Xu, M.; Li, Q.; Li, H.; Xu, Y.; Xu, D. Transcriptome Analysis of the CML Gene Family in Bletilla striata and Regulation of Militarine Synthesis Under Sodium Acetate and Salicylic Acid Treatments. Plants 2025, 14, 1052. [Google Scholar] [CrossRef] [PubMed]
- Niu, J.; Zhao, G.; Mi, Z.; Chen, L.; Liu, S.; Wang, S.; Wang, D.; Wang, Z. De Novo Sequencing of Bletilla striata (Orchidaceae) Transcriptome and Identification of Genes Involved in Polysaccharide Biosynthesis. Genet. Mol. Biol. 2020, 43, e20190417. [Google Scholar] [CrossRef] [PubMed]
- Fang, X.; Wang, H.; Zhou, X.; Zhang, J.; Xiao, H. Transcriptome Reveals Insights into Biosynthesis of Ginseng Polysaccharides. BMC Plant Biol. 2022, 22, 594. [Google Scholar] [CrossRef]
- Wang, C.; Peng, D.; Zhu, J.; Zhao, D.; Shi, Y.; Zhang, S.; Ma, K.; Wu, J.; Huang, L. Transcriptome Analysis of Polygonatum cyrtonema Hua: Identification of Genes Involved in Polysaccharide Biosynthesis. Plant Methods 2019, 15, 65. [Google Scholar] [CrossRef]
- Yuan, Y.; Zhang, J.; Kallman, J.; Liu, X.; Meng, M.; Lin, J. Polysaccharide Biosynthetic Pathway Profiling and Putative Gene Mining of Dendrobium moniliforme Using RNA-Seq in Different Tissues. BMC Plant Biol. 2019, 19, 521. [Google Scholar] [CrossRef]
- Wang, S.; Wang, B.; Hua, W.; Niu, J.; Dang, K.; Qiang, Y.; Wang, Z. De Novo Assembly and Analysis of Polygonatum sibiricum Transcriptome and Identification of Genes Involved in Polysaccharide Biosynthesis. Int. J. Mol. Sci. 2017, 18, 1950. [Google Scholar] [CrossRef]
- Zhao, L.-N.; Cao, Y.-B.; Luo, Q.; Xu, Y.-L.; Li, N.; Wang, C.-X.; Xu, J.-W. Overexpression of Phosphomannomutase Increases the Production and Bioactivities of Ganoderma Exopolysaccharides. Carbohydr. Polym. 2022, 294, 119828. [Google Scholar] [CrossRef]
- Xu, J.-W.; Ji, S.-L.; Li, H.-J.; Zhou, J.-S.; Duan, Y.-Q.; Dang, L.-Z.; Mo, M.-H. Increased Polysaccharide Production and Biosynthetic Gene Expressions in a Submerged Culture of Ganoderma Lucidum by the Overexpression of the Homologous α-Phosphoglucomutase Gene. Bioprocess Biosyst. Eng. 2015, 38, 399–405. [Google Scholar] [CrossRef]
- Li, N.; Wang, L.; Zhang, W.; Takechi, K.; Takano, H.; Lin, X. Overexpression of UDP-Glucose Pyrophosphorylase from Larix gmelinii Enhances Vegetative Growth in Transgenic Arabidopsis thaliana. Plant Cell Rep. 2014, 33, 779–791. [Google Scholar] [CrossRef]








Disclaimer/Publisher’s Note: The statements, opinions and data contained in all publications are solely those of the individual author(s) and contributor(s) and not of MDPI and/or the editor(s). MDPI and/or the editor(s) disclaim responsibility for any injury to people or property resulting from any ideas, methods, instructions or products referred to in the content. |
© 2025 by the authors. Licensee MDPI, Basel, Switzerland. This article is an open access article distributed under the terms and conditions of the Creative Commons Attribution (CC BY) license (https://creativecommons.org/licenses/by/4.0/).
Share and Cite
Liu, W.; Jiang, J.; Tang, Z.; Yang, Z.; Qin, J. De Novo Transcriptome Sequencing Analysis Revealed the Expression Patterns of Genes in Different Organs and the Molecular Basis of Polysaccharide Synthesis in Bletilla striata. Genes 2025, 16, 558. https://doi.org/10.3390/genes16050558
Liu W, Jiang J, Tang Z, Yang Z, Qin J. De Novo Transcriptome Sequencing Analysis Revealed the Expression Patterns of Genes in Different Organs and the Molecular Basis of Polysaccharide Synthesis in Bletilla striata. Genes. 2025; 16(5):558. https://doi.org/10.3390/genes16050558
Chicago/Turabian StyleLiu, Wenkui, Jinxing Jiang, Zhonghai Tang, Zemao Yang, and Jingping Qin. 2025. "De Novo Transcriptome Sequencing Analysis Revealed the Expression Patterns of Genes in Different Organs and the Molecular Basis of Polysaccharide Synthesis in Bletilla striata" Genes 16, no. 5: 558. https://doi.org/10.3390/genes16050558
APA StyleLiu, W., Jiang, J., Tang, Z., Yang, Z., & Qin, J. (2025). De Novo Transcriptome Sequencing Analysis Revealed the Expression Patterns of Genes in Different Organs and the Molecular Basis of Polysaccharide Synthesis in Bletilla striata. Genes, 16(5), 558. https://doi.org/10.3390/genes16050558

