The PLA Gene Family in Tomato: Identification, Phylogeny, and Functional Characterization
Abstract
1. Introduction
2. Materials and Methods
2.1. Plant Materials and Treatments
2.2. Identification and Phylogenetic Analysis of PLA Genes
2.3. Characterization of PLA Proteins, Chromosomal Localization, and Synteny Analysis in Tomato
2.4. Conserved Motifs, Gene Structure, and Cis-Acting Elements of SlPLA Genes
2.5. Tissue-Specific, Cold Stress-Responsive Expression Analysis
2.6. RNA Isolation and qRT-PCR Analysis
2.7. Virus-Induced Gene Silencing Assay
2.8. Cold Stress Tolerance Assay
2.9. Statistical Analysis
3. Results
3.1. Identification and Chromosome Localization of SlPLA Genes
3.2. Phylogenetic Analysis of PLA Gene Family
3.3. Analysis of Conserved Motifs and Gene Structure in SlPLA Genes
3.4. Collinearity and Duplication Analysis of SlPLA Genes
3.5. Promoter Cis-Element Analysis of SlPLA Genes
3.6. Expression Analysis of SlPLA Genes in Different Organs Based on RNA-Seq Data
3.7. Expression Analysis of the SlPLA Genes in Different Organs Using qRT-PCR
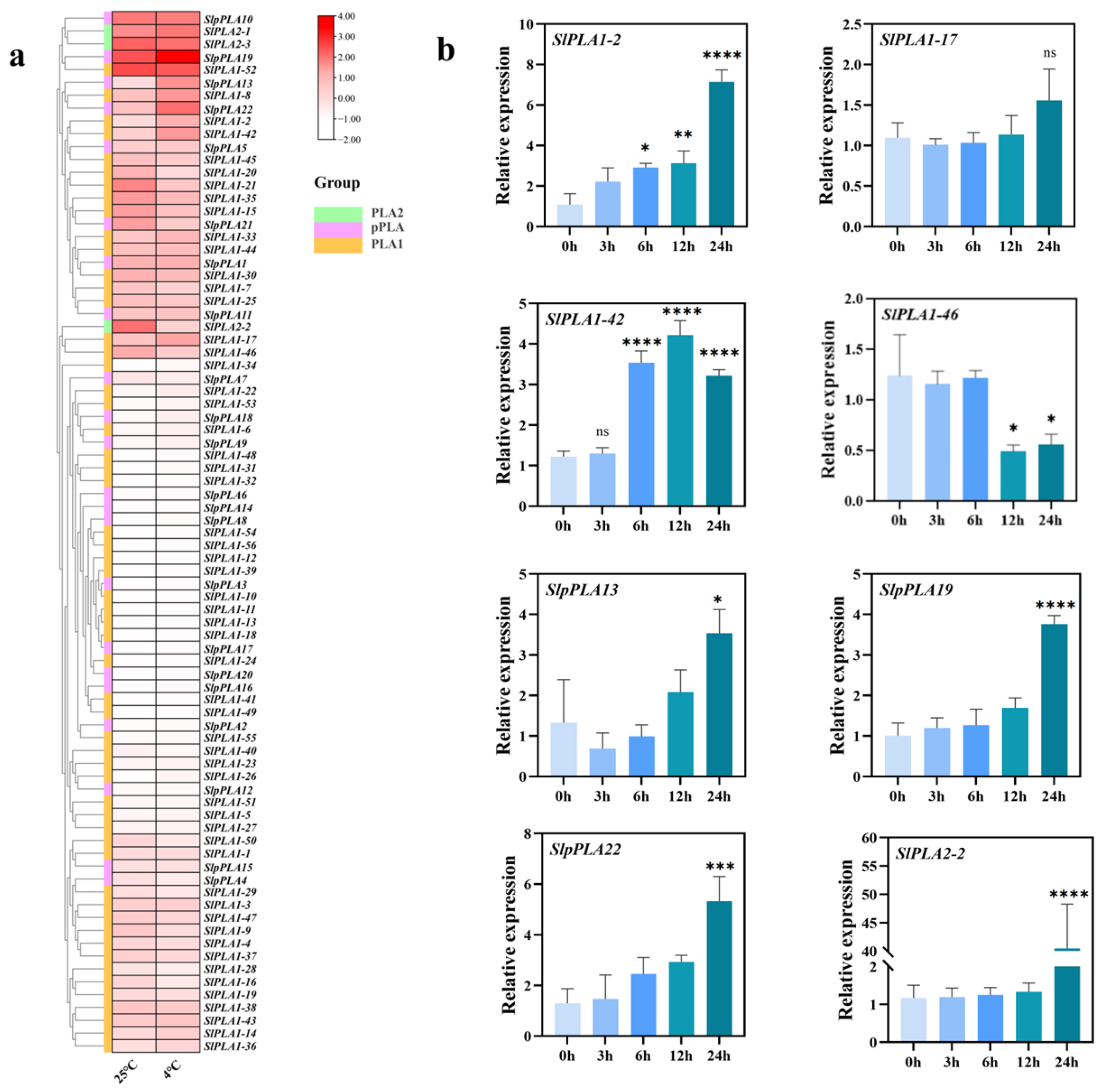
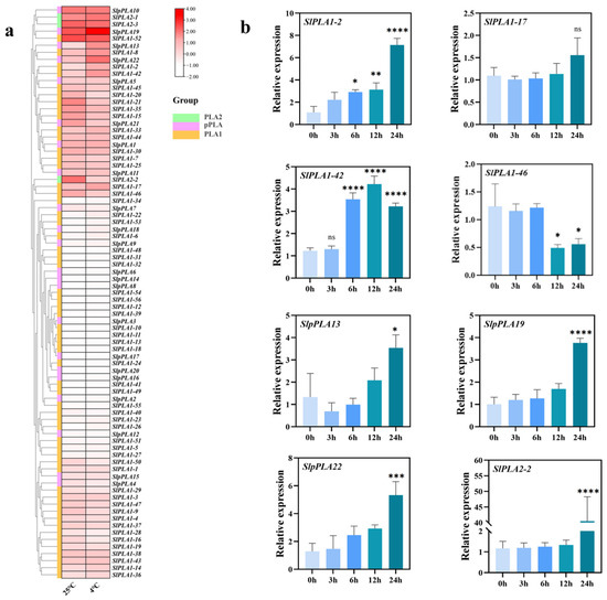
3.8. Expression Analysis of SlPLA Genes Under Cold Stress
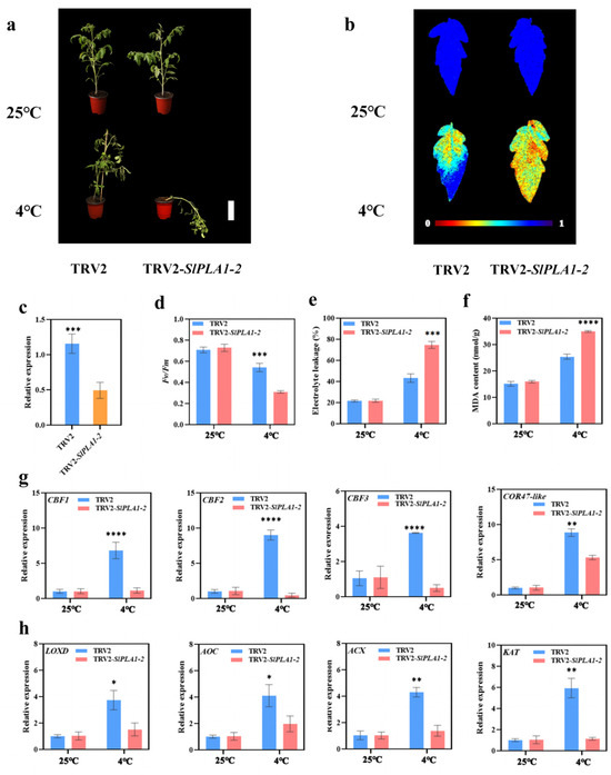
3.9. SlPLA1-2 Positively Regulated Tomato Cold Tolerance
4. Discussion
4.1. Bioinformatic Analysis of PLA Genes in Tomato: Structure, Features, and Evolutionary Relationships
4.2. Expression Analysis Indicates PLA Genes’ Roles in Tomato Development and Stress Response
4.3. The SlPLA1-2 Positively Regulated Tomato Cold Tolerance Through CBF Pathway and JA Biosynthesis Pathway
5. Conclusions
Supplementary Materials
Author Contributions
Funding
Institutional Review Board Statement
Informed Consent Statement
Data Availability Statement
Conflicts of Interest
References
- Suetsugu, S.; Kurisu, S.; Takenawa, T. Dynamic shaping of cellular membranes by phospholipids and membrane-deforming proteins. Physiol. Rev. 2014, 94, 1219–1248. [Google Scholar] [CrossRef] [PubMed]
- Balboa, M.A.; Balsinde, J. Phospholipases: From structure to biological function. Biomolecules 2021, 11, 428. [Google Scholar] [CrossRef] [PubMed]
- Ali, U.; Lu, S.; Fadlalla, T.; Iqbal, S.; Yue, H.; Yang, B.; Hong, Y.; Wang, X.; Guo, L. The functions of phospholipases and their hydrolysis products in plant growth, development and stress responses. Prog. Lipid Res. 2022, 86, 101158. [Google Scholar] [CrossRef] [PubMed]
- Liang, G.; Wang, X. Crosstalk between phospholipase D and sphingosine kinase in plant stress signaling. Front. Plant Sci. 2012, 3, 00051. [Google Scholar] [CrossRef]
- Scherer, G.F.E.; Ryu, S.B.; Wang, X.; Matos, A.R.; Heitz, T. Patatin-related phospholipase A: Nomenclature, subfamilies and functions in plants. Trends Plant Sci. 2010, 15, 693–700. [Google Scholar] [CrossRef]
- Li, M.; Wei, F.; Tawfall, A.; Tang, M.; Saettele, A.; Wang, X. Overexpression of patatin-related phospholipase AIIIδ altered plant growth and increased seed oil content in camelina. Plant Biotechnol. J. 2015, 13, 766–778. [Google Scholar] [CrossRef]
- Ryu, S.B. Phospholipid-derived signaling mediated by phospholipase A in plants. Trends Plant Sci. 2004, 9, 229–235. [Google Scholar] [CrossRef]
- Lee, H.Y.; Bahn, S.C.; Kang, Y.-M.; Lee, K.H.; Kim, H.J.; Noh, E.K.; Palta, J.P.; Shin, J.S.; Ryu, S.B. Secretory low molecular weight phospholipase A2 plays important roles in cell elongation and shoot gravitropism in Arabidopsis. Plant Cell 2003, 15, 1990–2002. [Google Scholar] [CrossRef]
- Mariani, M.E.; Fidelio, G.D. Secretory Phospholipases A2 in Plants. Front. Plant Sci. 2019, 10, 00861. [Google Scholar] [CrossRef]
- Li, M.; Bahn, S.C.; Guo, L.; Musgrave, W.; Berg, H.; Welti, R.; Wang, X. Patatin-related phospholipase pPLAIIIβ-Induced changes in lipid metabolism alter cellulose content and cell elongation in Arabidopsis. Plant Cell 2011, 23, 1107–1123. [Google Scholar] [CrossRef]
- Simiyu, D.C.; Jang, J.H.; Lee, O.R. A group III patatin-like phospholipase gene pPLAIIIδ regulates lignin biosynthesis and influences the rate of seed germination in Arabidopsis thaliana. Front. Plant Sci. 2023, 14, 12979. [Google Scholar] [CrossRef] [PubMed]
- Wang, M.; Tian, D.; Li, T.; Pan, J.; Wang, C.; Wu, L.; Luo, K.; Mei, Z.; Liu, J.; Chen, W.; et al. Comprehensive identification and functional characterization of GhpPLA gene family in reproductive organ development. BMC Plant Biol. 2023, 23, 599. [Google Scholar] [CrossRef]
- Zhang, H.; Zhang, Y.; Xu, N.; Rui, C.; Fan, Y.; Wang, J.; Han, M.; Wang, Q.; Sun, L.; Chen, X.; et al. Genome-wide expression analysis of phospholipase A1 (PLA1) gene family suggests phospholipase A1-32 gene responding to abiotic stresses in cotton. Int. J. Biol. Macromol. 2021, 192, 1058–1074. [Google Scholar] [CrossRef] [PubMed]
- Li, J.; Li, M.; Yao, S.; Cai, G.; Wang, X. Patatin-Related phospholipase pPLAIIIγ involved in osmotic and salt tolerance in Arabidopsis. Plants 2020, 9, 650. [Google Scholar] [CrossRef] [PubMed]
- Yang, W.; Devaiah, S.P.; Pan, X.; Isaac, G.; Welti, R.; Wang, X. AtPLAI is an acyl hydrolase involved in basal jasmonic acid production and Arabidopsis resistance to botrytis cinerea. J. Biol. Chem. 2007, 282, 18116–18128. [Google Scholar] [CrossRef]
- Gilles, L.M.; Calhau, A.R.M.; La Padula, V.; Jacquier, N.M.A.; Lionnet, C.; Martinant, J.-P.; Rogowsky, P.M.; Widiez, T. Lipid anchoring and electrostatic interactions target NOT-LIKE-DAD to pollen endo-plasma membrane. J. Cell Biol. 2021, 220, e202010077. [Google Scholar] [CrossRef]
- Gilles, L.M.; Khaled, A.; Laffaire, J.B.; Chaignon, S.; Gendrot, G.; Laplaige, J.; Bergès, H.; Beydon, G.; Bayle, V.; Barret, P.; et al. Loss of pollen-specific phospholipase NOT LIKE DAD triggers gynogenesis in maize. EMBO J. 2017, 36, 707–717. [Google Scholar] [CrossRef]
- Liu, C.; Zhong, Y.; Qi, X.; Chen, M.; Liu, Z.; Chen, C.; Tian, X.; Li, J.; Jiao, Y.; Wang, D.; et al. Extension of the in vivo haploid induction system from diploid maize to hexaploid wheat. Plant Biotechnol. J. 2020, 18, 316–318. [Google Scholar] [CrossRef]
- Marin-Montes, I.M.; Rodríguez-Pérez, J.E.; Robledo-Paz, A.; de la Cruz-Torres, E.; Peña-Lomelí, A.; Sahagún-Castellanos, J. Haploid induction in tomato (Solanum lycopersicum L.) via gynogenesis. Plants 2022, 11, 1595. [Google Scholar] [CrossRef]
- Mistry, J.; Chuguransky, S.; Williams, L.; Qureshi, M.; Salazar, G.; Sonnhammer, E.L.L.; Tosatto, S.C.E.; Paladin, L.; Raj, S.; Richardson, L.J.; et al. Pfam: The protein families database in 2021. Nucleic Acids Res. 2021, 49, D412–D419. [Google Scholar] [CrossRef]
- Onodera, W.; Hara, N.; Aoki, S.; Asahi, T.; Sawamura, N. Phylogenetic tree reconstruction via graph cut presented using a quantum-inspired computer. Mol. Phylogenetics Evol. 2023, 178, 107636. [Google Scholar] [CrossRef] [PubMed]
- Kumar, S.; Stecher, G.; Li, M.; Knyaz, C.; Tamura, K. MEGA X: Molecular evolutionary genetics analysis across computing platforms. Mol. Biol. Evol. 2018, 35, 1547–1549. [Google Scholar] [CrossRef]
- Bjellqvist, B.; Basse, B.; Olsen, E.; Celis, J.E. Reference points for comparisons of two-dimensional maps of proteins from different human cell types defined in a pH scale where isoelectric points correlate with polypeptide compositions. Electrophoresis 1994, 15, 529–539. [Google Scholar] [CrossRef]
- Artimo, P.; Jonnalagedda, M.; Arnold, K.; Baratin, D.; Csardi, G.; de Castro, E.; Duvaud, S.; Flegel, V.; Fortier, A.; Gasteiger, E.; et al. ExPASy: SIB bioinformatics resource portal. Nucleic Acids Res. 2012, 40, W597–W603. [Google Scholar] [CrossRef]
- Chen, C.; Chen, H.; Zhang, Y.; Thomas, H.R.; Frank, M.H.; He, Y.; Xia, R. TBtools: An integrative toolkit developed for interactive analyses of big biological data. Mol. Plant 2020, 13, 1194–1202. [Google Scholar] [CrossRef] [PubMed]
- Wang, Y.; Tang, H.; DeBarry, J.D.; Tan, X.; Li, J.; Wang, X.; Lee, T.-h.; Jin, H.; Marler, B.; Guo, H.; et al. MCScanX: A toolkit for detection and evolutionary analysis of gene synteny and collinearity. Nucleic Acids Res. 2012, 40, e49. [Google Scholar] [CrossRef] [PubMed]
- Qu, Y.; Dudhate, A.; Shinde, H.S.; Takano, T.; Tsugama, D. Phylogenetic trees, conserved motifs and predicted subcellular localization for transcription factor families in pearl millet. BMC Res. Notes 2023, 16, 38. [Google Scholar] [CrossRef]
- Lescot, M.; Déhais, P.; Thijs, G.; Marchal, K.; Moreau, Y.; Van de Peer, Y.; Rouzé, P.; Rombauts, S. PlantCARE, a database of plant cis-acting regulatory elements and a portal to tools for in silico analysis of promoter sequences. Nucleic Acids Res. 2002, 30, 325–327. [Google Scholar] [CrossRef]
- Wang, W.; Quan, C.; Zheng, S.; Wang, Y.W.; Mo, Y.; Ma, C.; Xu, Z.; Li, L.; Huang, Z.; Jia, X.; et al. OsPM1 is a positive regulator of rice tolerance to drought stress but a negative regulator of rice tolerance to salt stress. J. Plant Interact. 2021, 16, 213–221. [Google Scholar] [CrossRef]
- Wang, X.; Lu, X.; Malik, W.A.; Chen, X.; Wang, J.; Wang, D.; Wang, S.; Chen, C.; Guo, L.; Ye, W. Differentially expressed bZIP transcription factors confer multi-tolerances in Gossypium hirsutum L. Int. J. Biol. Macromol. 2020, 146, 569–578. [Google Scholar] [CrossRef]
- Li, Y.; Chen, Y.; Zhou, L.; You, S.; Deng, H.; Chen, Y.; Alseekh, S.; Yuan, Y.; Fu, R.; Zhang, Z.; et al. MicroTom metabolic network: Rewiring tomato metabolic regulatory network throughout the growth cycle. Mol. Plant 2020, 13, 1203–1218. [Google Scholar] [CrossRef]
- Fang, P.; Yan, M.; Chi, C.; Wang, M.; Zhou, Y.; Zhou, J.; Shi, K.; Xia, X.; Foyer, C.H.; Yu, J. Brassinosteroids act as a positive regulator of photoprotection in response to chilling stress. Plant Physiol. 2019, 180, 2061–2076. [Google Scholar] [CrossRef] [PubMed]
- Mo, F.; Zhang, N.; Qiu, Y.; Meng, L.; Cheng, M.; Liu, J.; Yao, L.; Lv, R.; Liu, Y.; Zhang, Y.; et al. Molecular characterization, gene evolution and expression analysis of the F-Box gene family in tomato (Solanum lycopersicum). Genes 2021, 12, 417. [Google Scholar] [CrossRef] [PubMed]
- Liu, P.; Gu, J.; Cui, X.; Fu, H.; Wang, F.; Qi, M.; Sun, Z.; Li, T.; Liu, Y. Genome-wide investigation of the phospholipase C gene family in Solanum lycopersicum and abiotic stress analysis. Environ. Exp. Bot. 2023, 210, 105336. [Google Scholar] [CrossRef]
- Stephan, W. Tandem-repetitive noncoding DNA: Forms and forces. Mol. Biol. Evol. 1989, 6, 198–212. [Google Scholar] [CrossRef]
- Zhou, Q.; Jayawardhane, K.N.; Strelkov, S.E.; Hwang, S.F.; Chen, G. Identification of Arabidopsis phospholipase A mutants with increased susceptibility to plasmodiophora brassicae. Front. Plant Sci. 2022, 13, 799142. [Google Scholar] [CrossRef]
- Wang, W.; Cheng, Y.; Ruan, M.; Ye, Q.; Yao, Z.; Wang, R.; Zhou, G.; Liu, D.; Wan, H. Comprehensive identification of glutathione peroxidase (GPX) gene family in response to abiotic stress in pepper (Capsicum annuum L.). Gene 2023, 881, 147625. [Google Scholar] [CrossRef]
- Kondrashov, F.A. Gene duplication as a mechanism of genomic adaptation to a changing environment. Proc. R. Soc. B Biol. Sci. 2012, 279, 5048–5057. [Google Scholar] [CrossRef]
- Panchy, N.; Lehti-Shiu, M.; Shiu, S.-H. Evolution of gene duplication in plants. Plant Physiol. 2016, 171, 2294–2316. [Google Scholar] [CrossRef]
- Wei, K.; Wang, Y.; Xie, D. Identification and expression profile analysis of the protein kinase gene superfamily in maize development. Mol. Breed. 2014, 33, 155–172. [Google Scholar] [CrossRef]
- Wei, Y.; Chong, Z.; Lu, C.; Li, K.; Liang, C.; Meng, Z.; Wang, Y.; Guo, S.; He, L.; Zhang, R. Genome-wide identification and expression analysis of the cotton patatin-related phospholipase A genes and response to stress tolerance. Planta 2023, 257, 49. [Google Scholar] [CrossRef] [PubMed]
- Wang, W.; Liang, L.; Dai, Z.; Zuo, P.; Yu, S.; Lu, Y.; Ding, D.; Chen, H.; Shan, H.; Jin, Y.; et al. A conserved N-terminal motif of CUL3 contributes to assembly and E3 ligase activity of CRL3KLHL22. Nat. Commun. 2024, 15, 3789. [Google Scholar] [CrossRef]
- Sapara, V.J.; Shankhapal, A.R.; Reddy, P.S. Genome-wide screening and characterization of phospholipase A (PLA)-like genes in sorghum (Sorghum bicolor L.). Planta 2024, 260, 35. [Google Scholar] [CrossRef] [PubMed]
- Ferreira, D.; Figueiredo, J.; Laureano, G.; Machado, A.; Arrabaça, J.D.; Duarte, B.; Figueiredo, A.; Matos, A.R. Membrane remodelling and triacylglycerol accumulation in drought stress resistance: The case study of soybean phospholipases A. Plant Physiol. Biochem. 2021, 169, 9–21. [Google Scholar] [CrossRef] [PubMed]
- Liu, C.; Li, X.; Meng, D.; Zhong, Y.; Chen, C.; Dong, X.; Xu, X.; Chen, B.; Li, W.; Li, L.; et al. A 4-bp insertion at ZmPLA1 encoding a putative phospholipase A generates haploid induction in maize. Mol. Plant 2017, 10, 520–522. [Google Scholar] [CrossRef]
- Effendi, Y.; Radatz, K.; Labusch, C.; Rietz, S.; Wimalasekera, R.; Helizon, H.; Zeidler, M.; Scherer, G.F.E. Mutants of phospholipase A (pPLA-I) have a red light and auxin phenotype. Plant Cell Environ. 2014, 37, 1626–1640. [Google Scholar] [CrossRef]
- Sah, S.K.; Reddy, K.R.; Li, J. Abscisic acid and abiotic stress tolerance in crop plants. Front. Plant Sci. 2016, 7, 00571. [Google Scholar] [CrossRef]
- Kong, W.; Liu, F.; Zhang, C.; Zhang, J.; Feng, H. Non-destructive determination of Malondialdehyde (MDA) distribution in oilseed rape leaves by laboratory scale NIR hyperspectral imaging. Sci. Rep. 2016, 6, 35393. [Google Scholar] [CrossRef]
- Wang, X.; Ding, Y.; Li, Z.; Shi, Y.; Wang, J.; Hua, J.; Gong, Z.; Zhou, J.-M.; Yang, S. PUB25 and PUB26 promote plant freezing tolerance by degrading the cold signaling negative regulator MYB15. Dev. Cell 2019, 51, 222–235.e225. [Google Scholar] [CrossRef]
- Liu, X.; Ma, D.; Zhang, Z.; Wang, S.; Du, S.; Deng, X.; Yin, L. Plant lipid remodeling in response to abiotic stresses. Environ. Exp. Bot. 2019, 165, 174–184. [Google Scholar] [CrossRef]
- Iqbal, S.; Ali, U.; Fadlalla, T.; Li, Q.; Liu, H.; Lu, S.; Guo, L. Genome wide characterization of phospholipase A & C families and pattern of lysolipids and diacylglycerol changes under abiotic stresses in Brassica napus L. Plant Physiol. Biochem. 2020, 147, 101–112. [Google Scholar] [CrossRef] [PubMed]
- Xu, J.; Liu, S.; Hong, J.; Lin, R.; Xia, X.; Yu, J.; Zhou, Y. SlBTB19 interacts with SlWRKY2 to suppress cold tolerance in tomato via the CBF pathway. Plant J. 2024, 120, 1112–1124. [Google Scholar] [CrossRef] [PubMed]
- Zhang, P.; Qian, D.; Luo, C.; Niu, Y.; Li, T.; Li, C.; Xiang, Y.; Wang, X.; Niu, Y. Arabidopsis ADF5 Acts as a Downstream Target Gene of CBFs in Response to Low-Temperature Stress. Front. Cell Dev. Biol. 2021, 9, 635533. [Google Scholar] [CrossRef] [PubMed]
- Wang, K.; Guo, Q.; Froehlich, J.E.; Hersh, H.L.; Zienkiewicz, A.; Howe, G.A.; Benning, C. Two abscisic acid-responsive plastid lipase genes involved in jasmonic acid biosynthesis in Arabidopsis thaliana. Plant Cell 2018, 30, 1006–1022. [Google Scholar] [CrossRef] [PubMed]
- Higashi, Y.; Okazaki, Y.; Takano, K.; Myouga, F.; Shinozaki, K.; Knoch, E.; Fukushima, A.; Saito, K. HEAT INDUCIBLE LIPASE1 remodels chloroplastic monogalactosyldiacylglycerol by liberating α-Linolenic acid in Arabidopsis leaves under heat stress. Plant Cell 2018, 30, 1887–1905. [Google Scholar] [CrossRef]
- Ruduś, I.; Terai, H.; Shimizu, T.; Kojima, H.; Hattori, K.; Nishimori, Y.; Tsukagoshi, H.; Kamiya, Y.; Seo, M.; Nakamura, K.; et al. Wound-induced expression of DEFECTIVE IN ANTHER DEHISCENCE1 and DAD1-like lipase genes is mediated by both CORONATINE INSENSITIVE1-dependent and independent pathways in Arabidopsis thaliana. Plant Cell Rep. 2014, 33, 849–860. [Google Scholar] [CrossRef]









| Gene Rename | Gene ID | Molecular Weight /kda | Amino Acid | Isoelectric Points/PI | CDS/bp | Genomic Sequence/bp | Subcellular Localization |
|---|---|---|---|---|---|---|---|
| SlPLA2-1 | Solyc01g008780 | 27.66 | 240 | 9.43 | 723 | 5204 | chloroplast |
| SlPLA1-1 | Solyc01g067380 | 56.59 | 503 | 6.63 | 1512 | 8886 | chloroplast |
| SlPLA1-2 | Solyc01g079600 | 81.04 | 731 | 6.16 | 2196 | 3758 | chloroplast |
| SlPLA1-3 | Solyc01g090220 | 41.25 | 365 | 6.26 | 1098 | 1098 | chloroplast |
| SlPLA1-4 | Solyc01g094570 | 49.39 | 434 | 5.99 | 1035 | 5247 | chloroplast |
| SlPLA1-5 | Solyc01g095720 | 79.22 | 700 | 6.08 | 2103 | 3579 | nucleus |
| SlpPLA1 | Solyc01g104310 | 44.8 | 412 | 5.67 | 1239 | 4033 | chloroplast, vacuole |
| SlPLA1-6 | Solyc02g014470 | 40.85 | 402 | 6.28 | 1029 | 1475 | chloroplast, cell wall |
| SlPLA1-7 | Solyc02g032850 | 65.26 | 578 | 8.04 | 1737 | 10,228 | nucleus |
| SlpPLA2 | Solyc02g065090 | 44.97 | 414 | 9.14 | 1245 | 2288 | vacuole |
| SlpPLA3 | Solyc02g065100 | 45.86 | 411 | 9.37 | 1236 | 1896 | vacuole |
| SlPLA1-8 | Solyc02g067660 | 72.98 | 645 | 8.76 | 1938 | 7483 | chloroplast, nucleus |
| SlPLA1-9 | Solyc02g069400 | 66.13 | 581 | 6.9 | 1746 | 3071 | cell membrane, chloroplast |
| SlPLA1-10 | Solyc02g076990 | 44.33 | 395 | 5.1 | 1188 | 1427 | cytoplasm |
| SlPLA1-11 | Solyc02g077000 | 44.5 | 394 | 5.68 | 1185 | 1530 | cell wall |
| SlPLA1-12 | Solyc02g077010 | 52.46 | 466 | 6.48 | 1401 | 3272 | cell wall, chloroplast |
| SlPLA1-13 | Solyc02g077020 | 45.27 | 398 | 5.92 | 1197 | 1436 | chloroplast, cytoplasm |
| SlPLA1-14 | Solyc02g077030 | 45.03 | 397 | 8.28 | 1194 | 1538 | chloroplast, cytoplasm |
| SlPLA1-15 | Solyc02g077100 | 47.78 | 419 | 6.58 | 1260 | 1961 | chloroplast |
| SlPLA1-16 | Solyc02g077110 | 47.17 | 417 | 6.63 | 1254 | 1492 | cell wall, chloroplast |
| SlPLA1-17 | Solyc02g077140 | 46.75 | 408 | 6.7 | 1227 | 1567 | chloroplast |
| SlPLA1-18 | Solyc02g077150 | 47.37 | 413 | 5.29 | 1242 | 1317 | chloroplasts, cytoplasm |
| SlPLA1-19 | Solyc02g077160 | 47.01 | 410 | 6.34 | 1233 | 1537 | chloroplast |
| SlPLA1-20 | Solyc02g077420 | 45.23 | 402 | 5.84 | 1209 | 1541 | chloroplast |
| SlPLA1-21 | Solyc02g077430 | 45.01 | 398 | 5.54 | 1197 | 1533 | cell wall, cytoplasm |
| SlpPLA4 | Solyc02g080340 | 149.43 | 1348 | 5.57 | 4047 | 8953 | vacuole |
| SlpPLA5 | Solyc02g090490 | 44.99 | 412 | 8.33 | 1239 | 2215 | cell membrane, vacuole |
| SlpPLA6 | Solyc02g090630 | 44.66 | 408 | 5.52 | 1227 | 2954 | vacuole |
| SlpPLA7 | Solyc02g090640 | 43.74 | 402 | 6.27 | 1209 | 1882 | vacuole |
| SlpPLA8 | Solyc02g090660 | 24.61 | 218 | 8.65 | 657 | 1337 | vacuole |
| SlPLA1-22 | Solyc02g090920 | 54.1 | 466 | 7.64 | 1401 | 2254 | chloroplast |
| SlPLA1-23 | Solyc02g090930 | 55.45 | 488 | 8.35 | 1467 | 4428 | chloroplasts, cytoplasm |
| SlPLA1-24 | Solyc02g090940 | 55.73 | 487 | 7.51 | 1464 | 3081 | chloroplast, cytoplasm |
| SlPLA1-25 | Solyc03g025510 | 56.56 | 498 | 8.02 | 1497 | 5363 | chloroplast |
| SlpPLA9 | Solyc03g044710 | 51.37 | 460 | 5.82 | 1383 | 7197 | chloroplast, vacuole |
| SlPLA1-26 | Solyc03g083370 | 40.32 | 354 | 9.16 | 1065 | 1898 | chloroplast |
| SlPLA1-27 | Solyc03g122280 | 76.53 | 697 | 5.21 | 2094 | 7773 | nucleus |
| SlPLA1-28 | Solyc03g123750 | 64.1 | 558 | 5.75 | 1677 | 3169 | cytoplasm |
| SlPLA1-29 | Solyc04g078800 | 55.61 | 477 | 7.59 | 1434 | 2766 | chloroplasts, cytoplasm |
| SlpPLA10/11 | Solyc04g079210/Solyc04g079230 | 23.35 | 212 | 5.33 | 639 | 1438 | cell membrane, vacuole |
| SlpPLA12 | Solyc04g079240 | 45.46 | 412 | 6.53 | 1239 | 3534 | vacuole |
| SlpPLA13 | Solyc04g079250 | 44.93 | 405 | 6.37 | 1218 | 2024 | vacuole |
| SlpPLA14 | Solyc04g079260 | 44.96 | 406 | 8.3 | 1221 | 2349 | chloroplasts, vacuoles |
| SlPLA1-30 | Solyc05g051280 | 63.74 | 562 | 6.58 | 1689 | 6566 | chloroplast |
| SlPLA1-31 | Solyc05g053910 | 46.23 | 412 | 5.42 | 1239 | 1239 | cell wall, chloroplast |
| SlPLA1-32 | Solyc05g053920 | 49.35 | 435 | 6.41 | 1308 | 1308 | chloroplast, nucleus |
| SlpPLA15 | Solyc05g056030 | 51.21 | 466 | 8 | 1401 | 4200 | vacuole |
| SlPLA1-33 | Solyc06g054550 | 56.29 | 506 | 6.73 | 1521 | 7825 | chloroplast |
| SlPLA1-34 | Solyc06g060870 | 48.49 | 518 | 8.53 | 1557 | 1557 | nucleus |
| SlPLA1-35 | Solyc06g071280 | 69.04 | 602 | 7.17 | 1809 | 3347 | chloroplast |
| SlPLA1-36 | Solyc06g083920 | 75 | 666 | 8.87 | 2001 | 5919 | chloroplast |
| SlPLA2-2 | Solyc07g014730 | 17.12 | 156 | 7.45 | 471 | 3553 | cell membrane, nucleus |
| SlPLA2-3 | Solyc07g032220 | 13.06 | 119 | 5.51 | 360 | 604 | Golgi apparatus |
| SlPLA1-37 | Solyc07g055160 | 54.79 | 481 | 5.76 | 1446 | 2930 | chloroplast |
| SlPLA1-38 | Solyc07g056250 | 42.23 | 379 | 9.03 | 1140 | 1999 | nucleus |
| SlpPLA16 | Solyc08g006850 | 42.23 | 385 | 4.86 | 1158 | 6136 | vacuole |
| SlpPLA17 | Solyc08g006860 | 44.81 | 404 | 4.96 | 1215 | 4063 | vacuole |
| SlPLA1-39 | Solyc08g007225 | 47.34 | 425 | 8.18 | 1278 | 1615 | chloroplasts |
| SlPLA1-40 | Solyc08g022240 | 55.31 | 482 | 8.28 | 1449 | 1449 | chloroplast |
| SlPLA1-41 | Solyc08g023410 | 8.57 | 78 | 9.05 | 237 | 237 | chloroplast |
| SlPLA1-42 | Solyc08g078090 | 61.08 | 552 | 8.88 | 1659 | 1659 | chloroplast |
| SlPLA1-43 | Solyc08g082450 | 45.67 | 411 | 6.79 | 1236 | 4749 | chloroplast |
| SlPLA1-44 | Solyc09g056350 | 89 | 791 | 8.56 | 2376 | 10,320 | chloroplast |
| SlpPLA18 | Solyc09g065240 | 41.36 | 383 | 9 | 1152 | 1967 | chloroplasts, vacuoles |
| SlPLA1-45 | Solyc09g065890 | 55.44 | 480 | 6.56 | 1443 | 3501 | chloroplast |
| SlPLA1-46 | Solyc09g091050 | 104.51 | 936 | 5.36 | 2811 | 10,488 | chloroplast, cytoplasm |
| SlPLA1-47 | Solyc09g098450 | 74.34 | 669 | 7.53 | 2010 | 11,294 | nucleus |
| SlPLA1-48 | Solyc09g098460 | 51.41 | 457 | 8.58 | 1374 | 1374 | chloroplast |
| SlPLA1-49 | Solyc10g038170 | 50.13 | 443 | 9.03 | 1331 | 1332 | cell wall, chloroplast |
| SlpPLA19 | Solyc10g078530 | 45.56 | 435 | 8.08 | 1308 | 2303 | vacuole |
| SlpPLA20 | Solyc10g079410 | 93.7 | 826 | 7.88 | 2481 | 3511 | vacuole |
| SlpPLA21 | Solyc10g079770 | 96.8 | 861 | 6.45 | 2586 | 4647 | vacuole |
| SlpPLA22 | Solyc10g080690 | 46.7 | 432 | 8.98 | 1299 | 2245 | vacuole |
| SlPLA1-50 | Solyc11g011120 | 51.69 | 458 | 6.5 | 1377 | 7590 | chloroplast |
| SlPLA1-51 | Solyc11g065530 | 58.37 | 504 | 8.39 | 1515 | 1515 | chloroplast |
| SlPLA1-52 | Solyc12g010910 | 46.58 | 410 | 5.67 | 1233 | 1772 | chloroplast |
| SlPLA1-53 | Solyc12g036490 | 29.49 | 259 | 6.33 | 780 | 1607 | chloroplasts, cytoplasm |
| SlPLA1-54 | Solyc12g055730 | 58.31 | 503 | 5.93 | 1512 | 4002 | chloroplast |
| SlPLA1-55 | Solyc12g088800 | 56.26 | 480 | 8.77 | 481 | 5064 | chloroplasts, cytoplasm |
| Motif | Width | Sequence |
|---|---|---|
| 1 | 41 | GKNNWEGLLDPLDVDLRREJIRYGEFAQATYDAFNTDKASK |
| 2 | 21 | EDYSITVTGHSLGGALATLLA |
| 3 | 24 | RLGRRDIVIAWRGTVTTLEWVNBL |
| 4 | 50 | FKLEVNRDIALVNKQWDILKDEYCVPGSWWVEKNKGMVQQEDGSWILMDR |
| 5 | 21 | PVTVFTFGSPRVGBKNFKEAL |
| 6 | 16 | SNWIGYVAVATDEGKV |
| 7 | 21 | ELKNLKILRIVNSLDIVPKLP |
| 8 | 21 | SKYRVTKYLYATSSIPLPDAF |
| 9 | 21 | IGYFDVGQELMIDTTKSPYLK |
| 10 | 23 | PLVHHGFYSJYTSESSRSQFNKT |
Disclaimer/Publisher’s Note: The statements, opinions and data contained in all publications are solely those of the individual author(s) and contributor(s) and not of MDPI and/or the editor(s). MDPI and/or the editor(s) disclaim responsibility for any injury to people or property resulting from any ideas, methods, instructions or products referred to in the content. |
© 2025 by the authors. Licensee MDPI, Basel, Switzerland. This article is an open access article distributed under the terms and conditions of the Creative Commons Attribution (CC BY) license (https://creativecommons.org/licenses/by/4.0/).
Share and Cite
Li, Z.; Yao, Z.; Ruan, M.; Wang, R.; Ye, Q.; Wan, H.; Zhou, G.; Cheng, Y.; Guo, S.; Liu, C.; et al. The PLA Gene Family in Tomato: Identification, Phylogeny, and Functional Characterization. Genes 2025, 16, 130. https://doi.org/10.3390/genes16020130
Li Z, Yao Z, Ruan M, Wang R, Ye Q, Wan H, Zhou G, Cheng Y, Guo S, Liu C, et al. The PLA Gene Family in Tomato: Identification, Phylogeny, and Functional Characterization. Genes. 2025; 16(2):130. https://doi.org/10.3390/genes16020130
Chicago/Turabian StyleLi, Zixing, Zhuping Yao, Meiying Ruan, Rongqing Wang, Qingjing Ye, Hongjian Wan, Guozhi Zhou, Yuan Cheng, Shangjing Guo, Chaochao Liu, and et al. 2025. "The PLA Gene Family in Tomato: Identification, Phylogeny, and Functional Characterization" Genes 16, no. 2: 130. https://doi.org/10.3390/genes16020130
APA StyleLi, Z., Yao, Z., Ruan, M., Wang, R., Ye, Q., Wan, H., Zhou, G., Cheng, Y., Guo, S., Liu, C., & Liu, C. (2025). The PLA Gene Family in Tomato: Identification, Phylogeny, and Functional Characterization. Genes, 16(2), 130. https://doi.org/10.3390/genes16020130

