MtSIN1a Enhances Salinity Tolerance in Medicago truncatula and Alfalfa
Abstract
1. Introduction
2. Materials and Methods
2.1. Plant Materials, Growth Conditions, and Salt Treatment
2.2. Phylogenetic Analysis
2.3. DAB Staining
2.4. NBT Staining
2.5. Determination of Malondialdehyde (MDA) Content
2.6. Determination of H2O2 Content
2.7. Catalase Activity Assay
2.8. PCR, RT-PCR Analysis
2.9. RNA Extraction and RT-qPCR Analysis
2.10. Plasmid Construction and Plant Transformation
2.11. Subcellular Localization Analysis
2.12. Transcriptomic Analysis
2.13. Statistical Analyses
3. Results
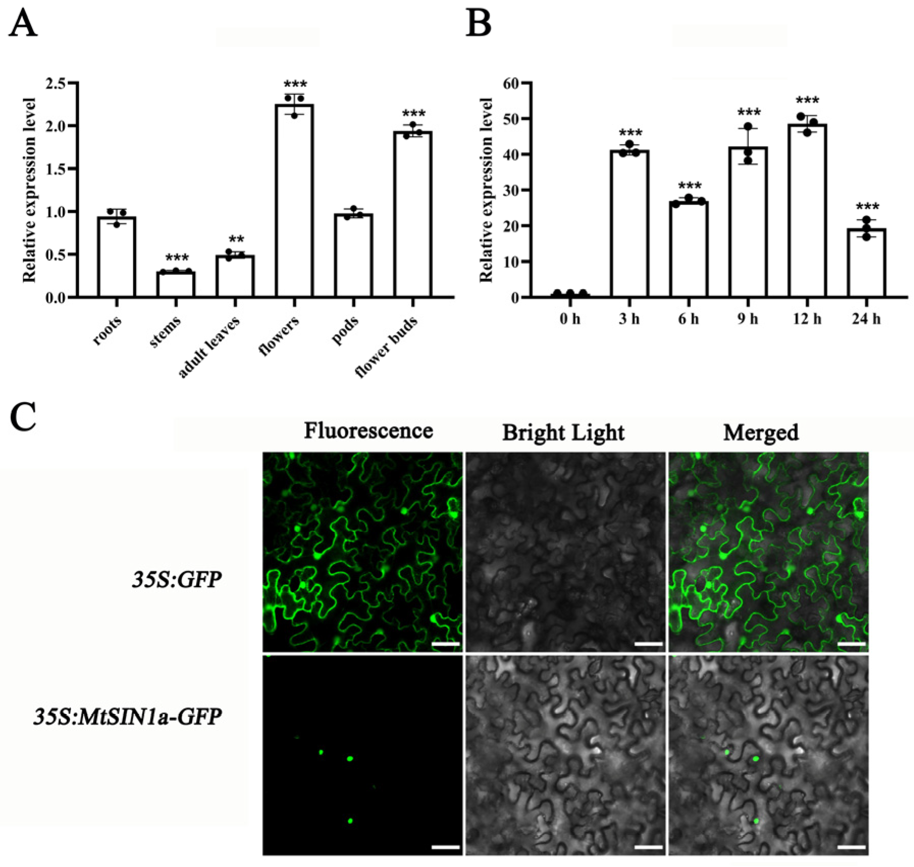
3.1. The Expression of MtSIN1a Was Activated Under Salinity Stress Treatment
3.2. Mutants mtsin1a Displayed Enhanced Salinity Sensitivity
3.3. The Transgenic Expression of MtSIN1a Conferred Salinity Tolerance in Alfalfa with Enhanced ROS Scavenging
3.4. The Ribosome and ROS-Scavenging Pathways Were Activated in 35S:MtSIN1a Transgenic Alfalfa
4. Discussion
Supplementary Materials
Author Contributions
Funding
Institutional Review Board Statement
Informed Consent Statement
Data Availability Statement
Acknowledgments
Conflicts of Interest
References
- Lobell, D.B.; Ortiz-Monasterio, J.I.; Gurrola, F.C.; Valenzuela, L. Identification of Saline Soils with Multiyear Remote Sensing of Crop Yields. Soil. Sci. Soc. Am. J. 2007, 71, 777–783. [Google Scholar] [CrossRef]
- Ma, L.; Li, X.; Zhang, J.; Yi, D.; Li, F.; Wen, H.; Liu, W.; Wang, X. MsWRKY33 increases alfalfa (Medicago sativa L.) salt stress tolerance through altering the ROS scavenger via activating MsERF5 transcription. Plant Cell Environ. 2023, 46, 3887–3901. [Google Scholar] [CrossRef]
- Liu, L.; Bai, X.; Jiang, Z. The generic technology identification of saline–alkali land management and improvement based on social network analysis. Clust. Comput. 2019, 22, 13167–13176. [Google Scholar] [CrossRef]
- Wang, G.; Ni, G.; Feng, G.; Mburrill, H.; Li, J.; Zhang, J.; Zhang, F. Saline-alkali soil reclamation and utilization in China: Progress and prospects. Front. Agric. Sci. Eng. 2024, 11, 216–228. [Google Scholar] [CrossRef]
- Tang, H.; Du, L.; Xia, C.; Luo, J. Bridging gaps and seeding futures: A synthesis of soil salinization and the role of plant-soil interactions under climate change. iScience 2024, 27, 110804. [Google Scholar] [CrossRef]
- Li, Y.; Huang, X.; Han, X.; Yang, H.; Zhao, Y. Comparative Analysis of Salt Tolerance and Transcriptomics in Two Varieties of Agropyron desertorum at Different Developmental Stages. Genes 2025, 16, 367. [Google Scholar] [CrossRef] [PubMed]
- Bennett, T.; van den Toorn, A.; Sanchez-Perez, G.F.; Campilho, A.; Willemsen, V.; Snel, B.; Scheres, B. SOMBRERO, BEARSKIN1, and BEARSKIN2 Regulate Root Cap Maturation in Arabidopsis. Plant Cell 2010, 22, 640–654. [Google Scholar] [CrossRef] [PubMed]
- Huysmans, M.; Buono, R.A.; Skorzinski, N.; Radio, M.C.; De Winter, F.; Parizot, B.; Mertens, J.; Karimi, M.; Fendrych, M.; Nowack, M.K. NAC Transcription Factors ANAC087 and ANAC046 Control Distinct Aspects of Programmed Cell Death in the Arabidopsis Columella and Lateral Root Cap. Plant Cell 2018, 30, 2197–2213. [Google Scholar] [CrossRef] [PubMed]
- Xie, Q.; Frugis, G.; Colgan, D.; Chua, N.H. Arabidopsis NAC1 transduces auxin signal downstream of TIR1 to promote lateral root development. Genes Dev. 2000, 14, 3024–3036. [Google Scholar] [CrossRef]
- Li, S.; Wang, N.; Ji, D.; Zhang, W.; Wang, Y.; Yu, Y.; Zhao, S.; Lyu, M.; You, J.; Zhang, Y.; et al. A GmSIN1/GmNCED3s/GmRBOHBs Feed-Forward Loop Acts as a Signal Amplifier That Regulates Root Growth in Soybean Exposed to Salt Stress. Plant Cell 2019, 31, 2107–2130. [Google Scholar] [CrossRef]
- Zhao, C.; Zhang, H.; Song, C.; Zhu, J.K.; Shabala, S. Mechanisms of Plant Responses and Adaptation to Soil Salinity. Innovation 2020, 1, 100017. [Google Scholar] [CrossRef]
- Miller, G.; Suzuki, N.; Ciftci-Yilmaz, S.; Mittler, R. Reactive oxygen species homeostasis and signalling during drought and salinity stresses. Plant Cell Environ. 2010, 33, 453–467. [Google Scholar] [CrossRef]
- Hanin, M.; Ebel, C.; Ngom, M.; Laplaze, L.; Masmoudi, K. New Insights on Plant Salt Tolerance Mechanisms and Their Potential Use for Breeding. Front. Plant Sci. 2016, 7, 1787. [Google Scholar] [CrossRef]
- Kaundal, R.; Duhan, N.; Acharya, B.R.; Pudussery, M.V.; Ferreira, J.F.S.; Suarez, D.L.; Sandhu, D. Transcriptional profiling of two contrasting genotypes uncovers molecular mechanisms underlying salt tolerance in alfalfa. Sci. Rep. 2021, 11, 5210. [Google Scholar] [CrossRef]
- Luo, D.; Zhang, X.; Li, Y.; Wu, Y.; Li, P.; Jia, C.; Bao, Q.; Zhou, Q.; Fu, C.; Liu, W.; et al. MsDIUP1 encoding a putative novel LEA protein positively modulates salt tolerance in alfalfa (Medicago sativa L.). Plant Soil. 2023, 487, 547–566. [Google Scholar] [CrossRef]
- Dong, S.; Pang, W.; Liu, Z.; Li, H.; Zhang, K.; Cong, L.; Yang, G.; Wang, Z.Y.; Xie, H. Transcriptome Analysis of Leaf Senescence Regulation Under Alkaline Stress in Medicago truncatula. Front. Plant Sci. 2022, 13, 881456. [Google Scholar] [CrossRef]
- Sandhu, D.; Cornacchione, M.V.; Ferreira, J.F.; Suarez, D.L. Variable salinity responses of 12 alfalfa genotypes and comparative expression analyses of salt-response genes. Sci. Rep. 2017, 7, 42958. [Google Scholar] [CrossRef]
- Al-Farsi, S.M.; Nadaf, S.K.; Al-Sadi, A.M.; Ullah, A.; Farooq, M. Evaluation of indigenous Omani alfalfa landraces for morphology and forage yield under different levels of salt stress. Physiol. Mol. Biol. Plants 2020, 26, 1763–1772. [Google Scholar] [CrossRef] [PubMed]
- Ye, Q.; Zhou, C.; Lin, H.; Luo, D.; Jain, D.; Chai, M.; Lu, Z.; Liu, Z.; Roy, S.; Dong, J.; et al. Medicago2035: Genomes, functional genomics, and molecular breeding. Mol. Plant 2025, 18, 219–244. [Google Scholar] [CrossRef] [PubMed]
- Tadege, M.; Wen, J.; He, J.; Tu, H.; Kwak, Y.; Eschstruth, A.; Cayrel, A.; Endre, G.; Zhao, P.X.; Chabaud, M.; et al. Large-scale insertional mutagenesis using the Tnt1 retrotransposon in the model legume Medicago truncatula. Plant J. 2008, 54, 335–347. [Google Scholar] [CrossRef] [PubMed]
- Zhao, Y.; Liu, Y.; Zhang, F.; Wang, Z.Y.; Mysore, K.S.; Wen, J.; Zhou, C. The long noncoding RNA LAL contributes to salinity tolerance by modulating LHCB1s’ expression in Medicago truncatula. Commun. Biol. 2024, 7, 289. [Google Scholar] [CrossRef]
- Ren, Z.; Zheng, Z.; Chinnusamy, V.; Zhu, J.; Cui, X.; Iida, K.; Zhu, J.K. RAS1, a quantitative trait locus for salt tolerance and ABA sensitivity in Arabidopsis. Proc. Natl. Acad. Sci. USA 2010, 107, 5669–5674. [Google Scholar] [CrossRef]
- Yang, H.; Xia, L.; Li, J.; Jia, X.; Jia, X.; Qi, Y.; Yu, Y.; Wang, W. CsLAC4, regulated by Csmir397a, confers drought tolerance to the tea plant by enhancing lignin biosynthesis. Stress. Biol. 2024, 4, 50. [Google Scholar] [CrossRef]
- Landi, M. Commentary to: “Improving the thiobarbituric acid-reactive-substances assay for estimating lipid peroxidation in plant tissues containing anthocyanin and other interfering compounds” by Hodges et al., Planta (1999) 207:604-611. Planta 2017, 245, 1067. [Google Scholar] [CrossRef] [PubMed]
- Zhao, Y.; Wei, T.; Yin, K.Q.; Chen, Z.; Gu, H.; Qu, L.J.; Qin, G. Arabidopsis RAP2.2 plays an important role in plant resistance to Botrytis cinerea and ethylene responses. New Phytol. 2012, 195, 450–460. [Google Scholar] [CrossRef] [PubMed]
- Wang, H.; Lu, Z.; Xu, Y.; Zhang, J.; Han, L.; Chai, M.; Wang, Z.Y.; Yang, X.; Lu, S.; Tong, J.; et al. Roles of very long-chain fatty acids in compound leaf patterning in Medicago truncatula. Plant Physiol. 2023, 191, 1751–1770. [Google Scholar] [CrossRef]
- Zhou, C.; Han, L.; Hou, C.; Metelli, A.; Qi, L.; Tadege, M.; Mysore, K.S.; Wang, Z.Y. Developmental Analysis of a Medicago truncatula smooth leaf margin1 Mutant Reveals Context-Dependent Effects on Compound Leaf Development. Plant Cell 2011, 23, 2106–2124. [Google Scholar] [CrossRef] [PubMed]
- Gu, Z.; Zhou, X.; Li, S.; Pang, Y.; Xu, Y.; Zhang, X.; Zhang, J.; Jiang, H.; Lu, Z.; Wang, H.; et al. The HD-ZIP IV transcription factor GLABRA2 acts as an activator for proanthocyanidin biosynthesis in Medicago truncatula seed coat. Plant J. 2024, 119, 2303–2315. [Google Scholar] [CrossRef]
- Li, R.; Li, Y.; Kristiansen, K.; Wang, J. SOAP: Short oligonucleotide alignment program. Bioinformatics 2008, 24, 713–714. [Google Scholar] [CrossRef]
- Kim, D.; Langmead, B.; Salzberg, S.L. HISAT: A fast spliced aligner with low memory requirements. Nat. Methods 2015, 12, 357–360. [Google Scholar] [CrossRef]
- Langmead, B.; Salzberg, S.L. Fast gapped-read alignment with Bowtie 2. Nat. Methods 2012, 9, 357–359. [Google Scholar] [CrossRef]
- Li, B.; Dewey, C.N. RSEM: Accurate transcript quantification from RNA-Seq data with or without a reference genome. BMC Bioinform. 2011, 12, 323. [Google Scholar] [CrossRef]
- Love, M.I.; Huber, W.; Anders, S. Moderated estimation of fold change and dispersion for RNA-seq data with DESeq2. Genome Biol. 2014, 15, 550. [Google Scholar] [CrossRef]
- Liu, S.; Liu, S.; Wang, M.; Wei, T.; Meng, C.; Wang, M.; Xia, G. A Wheat SIMILAR TO RCD-ONE Gene Enhances Seedling Growth and Abiotic Stress Resistance by Modulating Redox Homeostasis and Maintaining Genomic Integrity. Plant Cell 2014, 26, 164–180. [Google Scholar] [CrossRef] [PubMed]
- Mittler, R. Ros Are Good. Trends Plant Sci. 2017, 22, 11–19. [Google Scholar] [CrossRef] [PubMed]
- Chen, J.; Pu, L.; Niu, Y.; Tian, K.; Jia, X.; Zhang, L.; Lu, Y. Prolonged fasting induces significant germ cell loss in chickens after hatching. Poult. Sci. 2023, 102, 102815. [Google Scholar] [CrossRef] [PubMed]





Disclaimer/Publisher’s Note: The statements, opinions and data contained in all publications are solely those of the individual author(s) and contributor(s) and not of MDPI and/or the editor(s). MDPI and/or the editor(s) disclaim responsibility for any injury to people or property resulting from any ideas, methods, instructions or products referred to in the content. |
© 2025 by the authors. Licensee MDPI, Basel, Switzerland. This article is an open access article distributed under the terms and conditions of the Creative Commons Attribution (CC BY) license (https://creativecommons.org/licenses/by/4.0/).
Share and Cite
Yue, H.; Zhang, Y.; Liu, Y.; Yuan, F.; Zhou, C.; Zhao, Y. MtSIN1a Enhances Salinity Tolerance in Medicago truncatula and Alfalfa. Genes 2025, 16, 1156. https://doi.org/10.3390/genes16101156
Yue H, Zhang Y, Liu Y, Yuan F, Zhou C, Zhao Y. MtSIN1a Enhances Salinity Tolerance in Medicago truncatula and Alfalfa. Genes. 2025; 16(10):1156. https://doi.org/10.3390/genes16101156
Chicago/Turabian StyleYue, Huanyu, Yuxue Zhang, Yafei Liu, Feng Yuan, Chuanen Zhou, and Yang Zhao. 2025. "MtSIN1a Enhances Salinity Tolerance in Medicago truncatula and Alfalfa" Genes 16, no. 10: 1156. https://doi.org/10.3390/genes16101156
APA StyleYue, H., Zhang, Y., Liu, Y., Yuan, F., Zhou, C., & Zhao, Y. (2025). MtSIN1a Enhances Salinity Tolerance in Medicago truncatula and Alfalfa. Genes, 16(10), 1156. https://doi.org/10.3390/genes16101156

