Lactate Promotes Hypoxic Granulosa Cells’ Autophagy by Activating the HIF-1α/BNIP3/Beclin-1 Signaling Axis
Abstract
1. Introduction
2. Materials and Methods
2.1. Chemical Reagents
2.2. Antibodies
2.3. Cell Culture and Treatment
2.4. Small Interfering RNA (siRNA) Transfection
2.5. Western Blotting
2.6. Lactate Concentration Measurement
2.7. Identification of Autophagy
2.8. Co-Immunoprecipitation
2.9. Statistical Analysis
3. Results
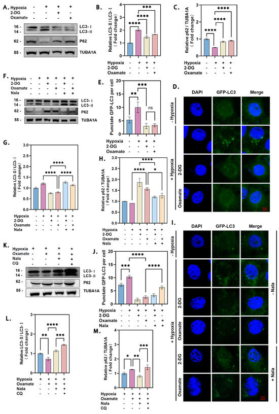
3.1. Hypoxia Promotes Autophagy in Ovarian Granulosa Cells (GCs) by Stimulating Lactate Production
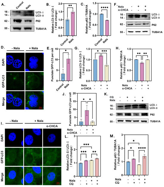
3.2. Lactate Directly Induces GC Autophagy
3.3. Lactate Activates the HIF-1α/BNIP3/Beclin-1 Pathway
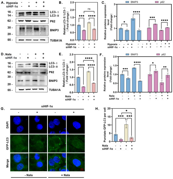
3.4. HIF-1α Facilitates Lactate-Mediated Autophagy in GCs Cultured Under Hypoxia
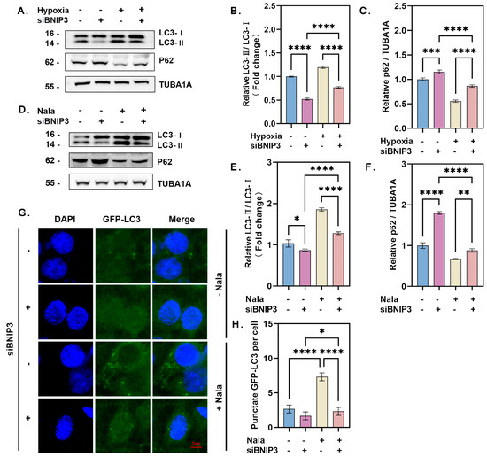
3.5. Knockdown of BNIP3 Inhibits Lactate-Induced Autophagy Under Hypoxia
3.6. Hypoxia and Lactate Induce BNIP3 to Disrupt the Bcl-2/Beclin-1 Complex and Activate Beclin-1-Dependent Autophagy
4. Discussion
5. Conclusions
Supplementary Materials
Author Contributions
Funding
Institutional Review Board Statement
Informed Consent Statement
Data Availability Statement
Acknowledgments
Conflicts of Interest
Abbreviations
| GCs | Granulosa cells |
| HIF-1α | Hypoxia-inducible-factor-1 alpha |
| GFP-LC3 | GFP-MAP1LC3B-II |
| LC3-II | MAP1LC3B-II |
| Nala | Sodium lactate |
| CQ | Chloroquine |
| PKM2 | Pyruvate kinase M2 |
| LDH | Lactate dehydrogenase |
References
- Duncan, W.C.; van den Driesche, S.; Fraser, H.M. Inhibition of vascular endothelial growth factor in the primate ovary up-regulates hypoxia-inducible factor-1alpha in the follicle and corpus luteum. Endocrinology 2008, 149, 3313–3320. [Google Scholar] [CrossRef]
- Wu, L.; Zhang, Z.; Pan, X.; Wang, Z. Expression and contribution of the HIF-1alpha/VEGF signaling pathway to luteal development and function in pregnant rats. Mol. Med. Rep. 2015, 12, 7153–7159. [Google Scholar]
- Sonigo, C.; Beau, I.; Grynberg, M.; Binart, N. AMH prevents primordial ovarian follicle loss and fertility alteration in cyclophosphamide-treated mice. FASEB J. 2019, 33, 1278–1287. [Google Scholar] [CrossRef] [PubMed]
- Harris, S.E.; Leese, H.J.; Gosden, R.G.; Picton, H.M. Pyruvate and oxygen consumption throughout the growth and development of murine oocytes. Mol. Reprod. Dev. 2009, 76, 231–238. [Google Scholar] [CrossRef] [PubMed]
- Chun, Y.; Kim, J. AMPK-mTOR Signaling and Cellular Adaptations in Hypoxia. Int. J. Mol. Sci. 2021, 22, 9765. [Google Scholar] [CrossRef]
- Boland, N.; Humpherson, P.; Leese, H.; Gosden, R. The effect of glucose metabolism on murine follicle development and steroidogenesis in vitro. Hum. Reprod. 1994, 9, 617–623. [Google Scholar] [CrossRef]
- Makanji, Y.; Tagler, D.; Pahnke, J.; Shea, L.D.; Woodruff, T.K. Hypoxia-mediated carbohydrate metabolism and transport promote early-stage murine follicle growth and survival. Am. J. Physiol. Endocrinol. Metab. 2014, 306, E893–E903. [Google Scholar] [CrossRef] [PubMed]
- Anastácio, A.; ARodriguez-Wallberg, K.; Chardonnet, S.; Pionneau, C.; Fédérici, C.; Santos, T.A.; Poirot, C. Protein profile of mouse ovarian follicles grown in vitro. Mol. Hum. Reprod. 2017, 23, 827–841. [Google Scholar] [CrossRef] [PubMed]
- Mizushima, N.; Komatsu, M. Autophagy: Renovation of cells and tissues. Cell 2011, 147, 728–741. [Google Scholar] [CrossRef] [PubMed]
- Qi, Y.; Suzuki, S.W. TEX264-mediated selective autophagy directs DNA damage repair. Trends Biochem Sci. 2024. [Google Scholar] [CrossRef] [PubMed]
- Zhou, J.; Peng, X.; Mei, S. Autophagy in Ovarian Follicular Development and Atresia. Int. J. Biol. Sci. 2019, 15, 726–737. [Google Scholar] [CrossRef] [PubMed]
- Xu, X.; Hu, M.; Ying, R.; Zou, J.; Du, Z.; Lin, L.; Lan, T.; Wang, H.; Hou, Y.; Cheng, H.; et al. RAB37-mediated autophagy guards ovarian homeostasis and function. Autophagy 2024, 20, 2738–2751. [Google Scholar] [CrossRef] [PubMed]
- Yang, L.; He, Z.; Hu, L.; Tang, H.; Geng, Y.; Tan, Q.; Zhang, Y.; Wen, Y.; Wu, W.; Gu, H.; et al. Ti3C2 nanosheet-induced autophagy derails ovarian functions. J. Nanobiotechnol. 2024, 22, 242. [Google Scholar] [CrossRef] [PubMed]
- Semenza, G.L. Mitochondrial autophagy: Life and breath of the cell. Autophagy 2008, 4, 534–536. [Google Scholar] [CrossRef]
- Zhang, J.; Ney, P.A. Role of BNIP3 and NIX in cell death, autophagy, and mitophagy. Cell Death Differ. 2009, 16, 939–946. [Google Scholar] [CrossRef]
- Tao, T.; Xu, H. Autophagy and Obesity-Related Reproductive Dysfunction. In Autophagy: Biology and Diseases: Clinical Science; Le, W., Ed.; Springer: Singapore, 2020; pp. 463–466. [Google Scholar]
- Woad, K.J.; Hunter, M.G.; EMann, G.; Laird, M.; Hammond, A.J.; Robinson, R.S. Fibroblast growth factor 2 is a key determinant of vascular sprouting during bovine luteal angiogenesis. Reproduction 2012, 143, 35–43. [Google Scholar] [CrossRef]
- Choi, J.; Jo, M.; Lee, E.; Choi, D. The role of autophagy in corpus luteum regression in the rat. Biol. Reprod. 2011, 85, 465–472. [Google Scholar] [CrossRef]
- Asselin, E.; Wang, Y.; Tsang, B.K. X-Linked Inhibitor of Apoptosis Protein Activates the Phosphatidylinositol 3-Kinase/Akt Pathway in Rat Granulosa Cells during Follicular Development. Endocrinology 2001, 142, 2451–2457. [Google Scholar] [CrossRef][Green Version]
- Zhang, X.; Zhang, W.; Wang, Z.; Zheng, N.; Yuan, F.; Li, B.; Li, X.; Deng, L.; Lin, M.; Chen, X.; et al. Enhanced glycolysis in granulosa cells promotes the activation of primordial follicles through mTOR signaling. Cell Death Dis. 2022, 13, 87. [Google Scholar] [CrossRef] [PubMed]
- Choi, J.Y.; Jo, M.W.; Lee, E.Y.; Yoon, B.-K.; Choi, D.S. The role of autophagy in follicular development and atresia in rat granulosa cells. Fertil. Steril. 2010, 93, 2532–2537. [Google Scholar] [CrossRef]
- Choi, J.; Jo, M.; Lee, E.; Choi, D. Induction of apoptotic cell death via accumulation of autophagosomes in rat granulosa cells. Fertil. Steril. 2011, 95, 1482–1486. [Google Scholar] [CrossRef] [PubMed]
- Song, Z.-H.; Yu, H.-Y.; Wang, P.; Mao, G.-K.; Liu, W.-X.; Li, M.-N.; Wang, H.-N.; Shang, Y.-L.; Liu, C.; Xu, Z.-L.; et al. Germ cell-specific Atg7 knockout results in primary ovarian insufficiency in female mice. Cell Death Dis. 2015, 6, e1589. [Google Scholar] [CrossRef] [PubMed]
- Choi, J.; Jo, M.; Lee, E.; Choi, D. AKT is involved in granulosa cell autophagy regulation via mTOR signaling during rat follicular development and atresia. Reproduction 2014, 147, 73–80. [Google Scholar] [CrossRef]
- Li, X.; Qi, J.; Zhu, Q.; He, Y.; Wang, Y.; Lu, Y.; Wu, H.; Sun, Y. The role of androgen in autophagy of granulosa cells from PCOS. Gynecol. Endocrinol. 2019, 35, 669–672. [Google Scholar] [CrossRef]
- Shan, S.; Robson, N.D.; Cao, Y.; Qiao, T.; Li, C.Y.; Kontos, C.D.; Garcia-Blanco, M.; Dewhirst, M.W. Responses of vascular endothelial cells to angiogenic signaling are important for tumor cell survival. FASEB J. 2004, 18, 326–328. [Google Scholar] [CrossRef] [PubMed]
- Vaupel, P. The Role of Hypoxia-Induced Factors in Tumor Progression. Oncologist 2004, 9 (Suppl. S5), 10–17. [Google Scholar] [CrossRef] [PubMed]
- Yadav, A.K.; Yadav, P.K.; Chaudhary, G.R.; Tiwari, M.; Gupta, A.; Sharma, A.; Pandey, A.N.; Pandey, A.K.; Chaube, S.K. Autophagy in hypoxic ovary. Cell. Mol. Life Sci. 2019, 76, 3311–3322. [Google Scholar] [CrossRef]
- Shimizu, T.; Iijima, K.; Miyabayashi, K.; Ogawa, Y.; Miyazaki, H.; Sasada, H.; Sato, E. Effect of direct ovarian injection of vascular endothelial growth factor gene fragments on follicular development in immature female rats. Reproduction 2007, 134, 677–682. [Google Scholar] [CrossRef] [PubMed]
- He, H.; Zhang, H.; Pan, Y.; Zhang, T.; Yang, S.; Liu, M.; Robert, N.; Wang, J.; Zhao, T.; Zhao, L.; et al. Low oxygen concentration improves yak oocyte maturation and inhibits apoptosis through HIF-1 and VEGF. eprod. Domest. Anim. 2022, 57, 381–392. [Google Scholar] [CrossRef] [PubMed]
- Shao, T.; Ke, H.; Liu, R.; Xu, L.; Han, S.; Zhang, X.; Dang, Y.; Jiao, X.; Li, W.; Chen, Z.-J.; et al. Autophagy regulates differentiation of ovarian granulosa cells through degradation of WT1. Autophagy 2022, 18, 1864–1878. [Google Scholar] [CrossRef] [PubMed]
- Tang, Z.; Zhang, Z.; Lin, Q.; Xu, R.; Chen, J.; Wang, Y.; Zhang, Y.; Tang, Y.; Shi, C.; Liu, Y.; et al. HIF-1alpha/BNIP3-Mediated Autophagy Contributes to the Luteinization of Granulosa Cells During the Formation of Corpus Luteum. Front. Cell Dev. Biol. 2020, 8, 619924. [Google Scholar]
- Brugarolas, J.; Lei, K.; Hurley, R.L.; Manning, B.D.; Reiling, J.H.; Hafen, E.; Witters, L.A.; Ellisen, L.W.; Kaelin, W.G. Regulation of mTOR function in response to hypoxia by REDD1 and the TSC1/TSC2 tumor suppressor complex. Genes. Dev. 2004, 18, 2893–2904. [Google Scholar] [CrossRef]
- Sofer, A.; Lei, K.; Johannessen, C.M.; Ellisen, L.W. Regulation of mTOR and cell growth in response to energy stress by REDD1. Mol. Cell Biol. 2005, 25, 5834–5845. [Google Scholar] [CrossRef] [PubMed]
- Seong, M.; Lee, J.; Kang, H. Hypoxia-induced regulation of mTOR signaling by miR-7 targeting REDD1. J. Cell. Biochem. 2019, 120, 4523–4532. [Google Scholar] [CrossRef] [PubMed]
- Semenza, G.L. HIF-1: Upstream and downstream of cancer metabolism. Curr. Opin. Genet. Dev. 2010, 20, 51–56. [Google Scholar] [CrossRef] [PubMed]
- Zhang, L.; Liu, K.; Liu, Z.; Tao, H.; Fu, X.; Hou, J.; Jia, G.; Hou, Y. Fetal hypoxia expose caused autophagy in ovary granulosa cells via PI3K/Akt/FoxO1 pathway and mitigated by melatonin subheading. J. Adv. Res. 2023, 64, 15–30. [Google Scholar] [CrossRef]
- Zhang, D.; Tang, Z.; Huang, H.; Zhou, G.; Cui, C.; Weng, Y.; Liu, W.; Kim, S.; Lee, S.; Perez-Neut, M.; et al. Metabolic regulation of gene expression by histone lactylation. Nature 2019, 574, 575–580. [Google Scholar] [CrossRef] [PubMed]
- Sun, W.; Jia, M.; Feng, Y.; Cheng, X. Lactate is a bridge linking glycolysis and autophagy through lactylation. Autophagy 2023, 19, 3240–3241. [Google Scholar] [CrossRef] [PubMed]
- Zhang, Y.; Huang, Z.; Han, W.; Wu, J.; Li, S.; Qin, T.; Zhang, C.; Shi, M.; Han, S.; Gao, B.; et al. Glutamine suppresses senescence and promotes autophagy through glycolysis inhibition-mediated AMPKalpha lactylation in intervertebral disc degeneration. Commun. Biol. 2024, 7, 325. [Google Scholar]
- Huang, Y.; Luo, G.; Peng, K.; Song, Y.; Wang, Y.; Zhang, H.; Li, J.; Qiu, X.; Pu, M.; Liu, X.; et al. Lactylation stabilizes TFEB to elevate autophagy and lysosomal activity. J. Cell Biol. 2024, 223, e202308099. [Google Scholar] [CrossRef] [PubMed]







Disclaimer/Publisher’s Note: The statements, opinions and data contained in all publications are solely those of the individual author(s) and contributor(s) and not of MDPI and/or the editor(s). MDPI and/or the editor(s) disclaim responsibility for any injury to people or property resulting from any ideas, methods, instructions or products referred to in the content. |
© 2024 by the authors. Licensee MDPI, Basel, Switzerland. This article is an open access article distributed under the terms and conditions of the Creative Commons Attribution (CC BY) license (https://creativecommons.org/licenses/by/4.0/).
Share and Cite
Pan, Y.; Wu, G.; Chen, M.; Lu, X.; Shen, M.; Li, H.; Liu, H. Lactate Promotes Hypoxic Granulosa Cells’ Autophagy by Activating the HIF-1α/BNIP3/Beclin-1 Signaling Axis. Genes 2025, 16, 14. https://doi.org/10.3390/genes16010014
Pan Y, Wu G, Chen M, Lu X, Shen M, Li H, Liu H. Lactate Promotes Hypoxic Granulosa Cells’ Autophagy by Activating the HIF-1α/BNIP3/Beclin-1 Signaling Axis. Genes. 2025; 16(1):14. https://doi.org/10.3390/genes16010014
Chicago/Turabian StylePan, Yitong, Gang Wu, Min Chen, Xiumei Lu, Ming Shen, Hongmin Li, and Honglin Liu. 2025. "Lactate Promotes Hypoxic Granulosa Cells’ Autophagy by Activating the HIF-1α/BNIP3/Beclin-1 Signaling Axis" Genes 16, no. 1: 14. https://doi.org/10.3390/genes16010014
APA StylePan, Y., Wu, G., Chen, M., Lu, X., Shen, M., Li, H., & Liu, H. (2025). Lactate Promotes Hypoxic Granulosa Cells’ Autophagy by Activating the HIF-1α/BNIP3/Beclin-1 Signaling Axis. Genes, 16(1), 14. https://doi.org/10.3390/genes16010014

