Mechanisms and Future Research Perspectives on Mitochondrial Diseases Associated with Isoleucyl-tRNA Synthetase Gene Mutations
Abstract
1. Introduction
2. Overview of Basic Biological Functions of IARS
3. Mitochondrial Disease
4. Involvement of IARS1 in Weak Calf Syndrome
5. Involvement of IARS1 in Mitochondrial Diseases
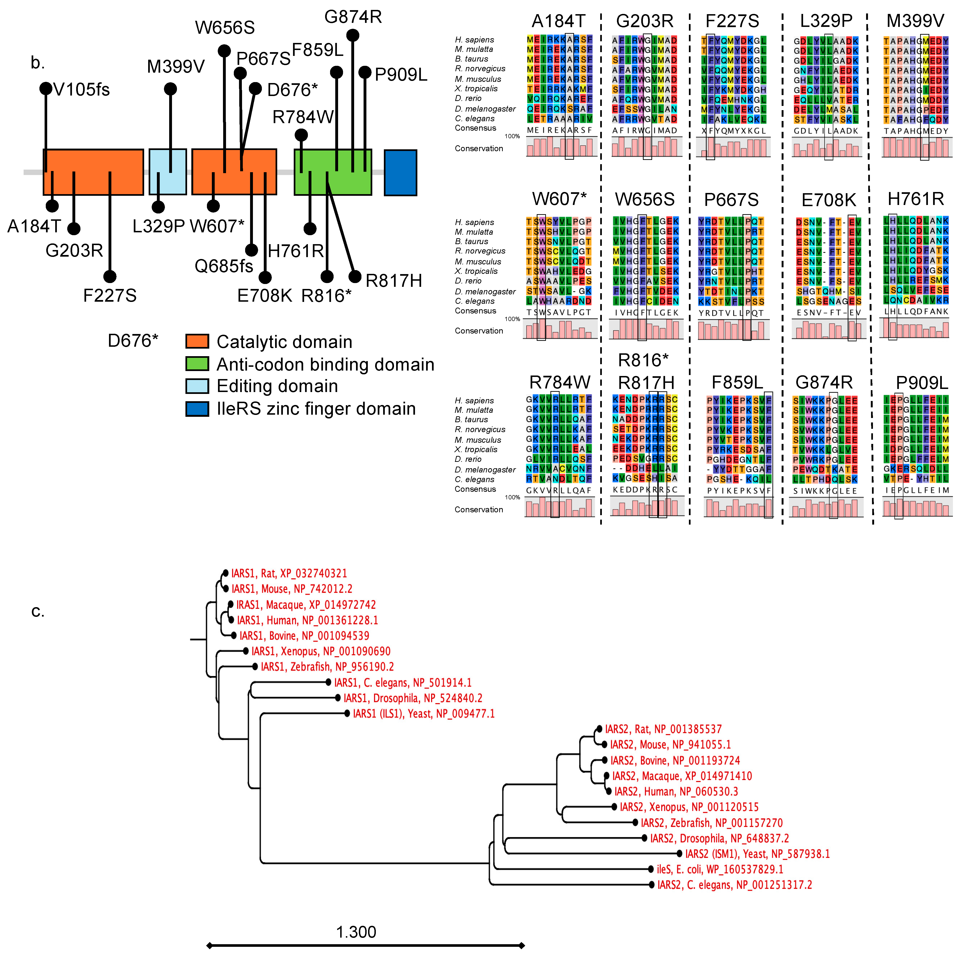
6. Involvement of IARS2 in Mitochondrial Diseases
7. Discussion and Future Perspectives
Author Contributions
Funding
Institutional Review Board Statement
Informed Consent Statement
Data Availability Statement
Conflicts of Interest
References
- Kaiser, F.; Krautwurst, S.; Salentin, S.; Haupt, V.J.; Leberecht, C.; Bittrich, S.; Labudde, D.; Schroeder, M. The structural basis of the genetic code: Amino acid recognition by Aminoacyl-tRNA synthetases. Sci. Rep. 2020, 10, 12647. [Google Scholar] [CrossRef] [PubMed]
- Turvey, A.K.; Horvath, G.A.; Cavalcanti, A.R.O. Aminoacyl-tRNA synthetases in human health and disease. Front. Physiol. 2022, 13, 1029218. [Google Scholar] [CrossRef] [PubMed]
- Götz, A.; Tyynismaa, H.; Euro, L.; Ellonen, P.; Hyötyläinen, T.; Ojala, T.; Hämäläinen, R.H.; Tommiska, J.; Raivio, T.; Oresic, M.; et al. Exome Sequencing Identifies Mitochondrial Alanyl-tRNA Synthetase Mutations in Infantile Mitochondrial Cardiomyopathy. Am. J. Hum. Genet. 2011, 88, 635–642. [Google Scholar] [CrossRef]
- Roux, C.; Barcia, G.; Schiff, M.; Sissler, M.; Levy, R.; Dangouloff-Ros, V.; Desguerre, I.; Edvardson, S.; Elpeleg, O.; Rötig, A.; et al. Phenotypic diversity of brain MRI patterns in mitochondrial aminoacyl-tRNA synthetase mutations. Mol. Genet. Metab. 2021, 133, 222–229. [Google Scholar] [CrossRef] [PubMed]
- Gray, M.W. Mitochondrial evolution. Cold Spring Harb. Perspect. Biol. 2012, 4, a011403. [Google Scholar] [CrossRef]
- Lang, B.F.; Gray, M.W.; Burger, G. Mitochondrial genome evolution and the origin of eukaryotes. Annu. Rev. Genet. 1999, 33, 351–397. [Google Scholar] [CrossRef]
- Anderson, S.; Bankier, A.T.; Barrell, B.G.; de Bruijn, M.H.L.; Coulson, A.R.; Drouin, J.; Eperon, I.C.; Nierlich, D.P.; Roe, B.A.; Sanger, F.; et al. Sequence and organization of the human mitochondrial genome. Nature 1981, 290, 457–465. [Google Scholar] [CrossRef]
- Temperley, R.J.; Wydro, M.; Lightowlers, R.N.; Chrzanowska-Lightowlers, Z.M. Human Mitochondrial mRNAs–like members of all families, similar but different. Biochim. Biophys. Acta 2010, 1797, 1081–1085. [Google Scholar] [CrossRef]
- Kurland, C.G.; Andersson, S.G. Origin and evolution of the mitochondrial proteome. Microbiol. Mol. Biol. Rev. 2000, 64, 786–820. [Google Scholar] [CrossRef]
- Salinas-Giegé, T.; Giegé, R.; Giegé, P. tRNA biology in mitochondria. Int. J. Mol. Sci. 2015, 16, 4518–4559. [Google Scholar] [CrossRef]
- Ibba, M.; Soll, D. Aminoacyl-tRNA synthesis. Annu. Rev. Biochem. 2000, 69, 617–650. [Google Scholar] [CrossRef]
- Woese, C.R.; Olsen, G.J.; Ibba, M.; Söll, D. Aminoacyl-tRNA Synthetases, the genetic code, and the evolutionary process. Microbiol. Mol. Biol. Rev. 2000, 64, 202–236. [Google Scholar] [CrossRef]
- Kaminska, M.; Havrylenko, S.; Decottignies, P.; Le Maréchal, P.; Negrutskii, B.; Mirande, M. Dynamic organization of aminoacyl-tRNA synthetase complexes in the cytoplasm of human cells. J. Biol. Chem. 2009, 284, 13746–13754. [Google Scholar] [CrossRef] [PubMed]
- Duchêne, A.; Giritch, A.; Hoffmann, B.; Cognat, V.; Lancelin, D.; Peeters, N.M.; Zaepfel, M.; Maréchal-Drouard, L.; Small, I.D. Dual Targeting is the rule for organellar aminoacyl-tRNA synthetases in Arabidopsis Thaliana. Proc. Natl. Acad. Sci. USA 2005, 102, 16484–16489. [Google Scholar] [CrossRef]
- Bullwinkle, T.J.; Ibba, M. Translation Quality Control is Critical for Bacterial Responses to Amino Acid Stress. Proc. Natl. Acad. Sci. USA 2016, 113, 2252–2257. [Google Scholar] [CrossRef] [PubMed]
- Kopajtich, R.; Murayama, K.; Janecke, A.R.; Haack, T.B.; Breuer, M.; Knisely, A.S.; Harting, I.; Ohashi, T.; Okazaki, Y.; Watanabe, D.; et al. Biallelic IARS mutations cause growth retardation with prenatal onset, intellectual disability, muscular hypotonia, and infantile hepatopathy. Am. J. Hum. Genet. 2016, 99, 414–422. [Google Scholar] [CrossRef] [PubMed]
- Vona, B.; Maroofian, R.; Bellacchio, E.; Najafi, M.; Thompson, K.; Alahmad, A.; He, L.; Ahangari, N.; Rad, A.; Shahrokhzadeh, S.; et al. Expanding the clinical phenotype of IARS2-related mitochondrial disease. BMC Med. Genet. 2018, 19, 196. [Google Scholar] [CrossRef] [PubMed]
- Ibba, M.; Curnow, A.W.; Söll, D. Aminoacyl-tRNA synthesis: Divergent routes to a common goal. Trends Biochem. Sci. 1997, 22, 39–42. [Google Scholar] [CrossRef]
- Cui, H.; Kapur, M.; Diedrich, J.K.; Yates, J.R.; Ackerman, S.L.; Schimmel, P. Regulation of Ex-translational activities is the primary function of the multi-tRNA synthetase complex. Nucleic Acids Res. 2021, 49, 3603–3616. [Google Scholar] [CrossRef]
- Florentz, C.; Sohm, B.; Tryoen-Tóth, P.; Pütz, J.; Sissler, M. Human mitochondrial tRNAs in health and disease. Cell. Mol. Life Sci. 2003, 60, 1356–1375. [Google Scholar] [CrossRef]
- Li, B.; Wang, Z.; Chen, R.; Hong, J.; Wu, Q.; Hu, J.; Hu, Z.; Zhang, M. Up regulation of Isoleucyl-tRNA synthetase promotes vascular smooth muscle cells dysfunction via p38 MAPK/PI3K signaling pathways. Life Sci. 2019, 224, 51–57. [Google Scholar] [CrossRef]
- Yan, B.; Chen, X.; Wang, Z.; Cui, Y.; Landeck, L.; Fu, N.; Yang, X.; Xu, F.; Zhou, Y.; Chen, J.; et al. Mupirocin blocks imiquimod-induced psoriasis-like skin lesion by inhibiting epidermal Isoleucyl-tRNA synthetase. Cell Commun. Signal 2022, 20, 185. [Google Scholar] [CrossRef] [PubMed]
- Chung, S.; Kang, M.; Alimbetov, D.S.; Mun, G.; Yunn, N.; Kim, Y.; Kim, B.; Wie, M.; Lee, E.A.; Ra, J.S.; et al. Regulation of BRCA1 stability through the tandem UBX domains of Isoleucyl-tRNA synthetase 1. Nat. Commun. 2022, 13, 6732. [Google Scholar] [CrossRef] [PubMed]
- Momozawa, Y.; Sasai, R.; Usui, Y.; Shiraishi, K.; Iwasaki, Y.; Taniyama, Y.; Parsons, M.T.; Mizukami, K.; Sekine, Y.; Hirata, M.; et al. Expansion of cancer risk profile for BRCA1 and BRCA2 pathogenic variants. JAMA Oncol. 2022, 8, 871–878. [Google Scholar] [CrossRef]
- Gorman, G.S.; Chinnery, P.F.; DiMauro, S.; Hirano, M.; Koga, Y.; McFarland, R.; Suomalainen, A.; Thorburn, D.R.; Zeviani, M.; Turnbull, D.M. Mitochondrial diseases. Nat. Rev. Dis. 2016, 2, 16080. [Google Scholar] [CrossRef] [PubMed]
- Suomalainen, A.; Battersby, B.J. Mitochondrial diseases: The contribution of organelle stress responses to pathology. Nat. Rev. Mol. Cell Biol. 2018, 19, 77–92. [Google Scholar] [CrossRef] [PubMed]
- Aldossary, A.M.; Tawfik, E.A.; Alomary, M.N.; Alsudir, S.A.; Alfahad, A.J.; Alshehri, A.A.; Almughem, F.A.; Mohammed, R.Y.; Alzaydi, M.M. Recent advances in mitochondrial diseases: From molecular insights to therapeutic perspectives. Saudi Pharm. J. 2022, 30, 1065–1078. [Google Scholar] [CrossRef]
- Rahman, S. Mitochondrial disease in children. J. Intern. Med. 2020, 287, 609–633. [Google Scholar] [CrossRef]
- Pfeffer, G.; Majamaa, K.; Turnbull, D.M.; Thorburn, D.; Chinnery, P.F. Treatment for mitochondrial disorders. Cochrane Database Syst. Rev. 2012, 2012, CD004426. [Google Scholar] [CrossRef]
- Watson, E.; Davis, R.; Sue, C.M. New diagnostic pathways for mitochondrial disease. J. Transl. Genet. Genom. 2020, 4, 188–202. [Google Scholar] [CrossRef]
- Stenton, S.L.; Prokisch, H. Advancing genomic approaches to the molecular diagnosis of mitochondrial disease. Essays Biochem. 2018, 62, 399–408. [Google Scholar] [PubMed]
- Tan, J.; Wagner, M.; Stenton, S.L.; Strom, T.M.; Wortmann, S.B.; Prokisch, H.; Meitinger, T.; Oexle, K.; Klopstock, T. Lifetime risk of autosomal recessive mitochondrial disorders calculated from genetic databases. EBioMedicine 2020, 54, 102730. [Google Scholar] [CrossRef]
- Ahmed, S.T.; Craven, L.; Russell, O.M.; Turnbull, D.M.; Vincent, A.E. Diagnosis and treatment of mitochondrial myopathies. Neurotherapeutics 2018, 15, 943–953. [Google Scholar] [CrossRef] [PubMed]
- McCormick, E.; Place, E.; Falk, M.J. Molecular genetic testing for mitochondrial disease: From one generation to the next. Neurotherapeutics 2013, 10, 251–261. [Google Scholar] [CrossRef] [PubMed]
- Parikh, S.; Saneto, R.; Falk, M.J.; Anselm, I.; Cohen, B.H.; Haas, R.; The Mitochondrial Medicine Society. A modern approach to the treatment of mitochondrial disease. Curr. Treat. Options Neurol. 2009, 11, 414–430. [Google Scholar] [CrossRef] [PubMed]
- Lee, W.S.; Sokol, R.J. Mitochondrial hepatopathies: Advances in genetics, therapeutic approaches, and outcomes. J. Pediatr. 2013, 163, 942–948. [Google Scholar] [CrossRef] [PubMed]
- Gibson, K.; Halliday, J.L.; Kirby, D.M.; Yaplito-Lee, J.; Thorburn, D.R.; Boneh, A. Mitochondrial oxidative phosphorylation disorders presenting in neonates: Clinical manifestations and enzymatic and molecular diagnoses. Pediatrics 2008, 122, 1003–1008. [Google Scholar] [CrossRef] [PubMed]
- Gopan, A.; Sarma, M.S. Mitochondrial hepatopathy: Respiratory chain disorders-‘breathing in and out of the liver’. World J. Hepatol. 2021, 13, 1707–1726. [Google Scholar] [CrossRef] [PubMed]
- Cormier-Daire, V.; Chretien, D.; Rustin, P.; Rötig, A.; Dubuisson, C.; Jacquemin, E.; Hadchouel, M.; Bernard, O.; Munnich, A. Neonatal and delayed-onset liver involvement in disorders of oxidative phosphorylation. J. Pediatr. 1997, 130, 817–822. [Google Scholar] [CrossRef]
- Sukhudyan, B.; Gevorgyan, A.; Sarkissian, A.; Boltshauser, E. Expanding phenotype of mitochondrial depletion syndrome in association with TWNK mutations. Eur. J. Paediatr. Neurol. 2019, 23, 537–540. [Google Scholar] [CrossRef]
- Russell, B.E.; Whaley, K.G.; Bove, K.E.; Labilloy, A.; Lombardo, R.C.; Hopkin, R.J.; Leslie, N.D.; Prada, C.; Assouline, Z.; Barcia, G.; et al. Expanding and underscoring the hepato-encephalopathic phenotype of QIL1/MIC13. Hepatology 2019, 70, 1066–1070. [Google Scholar] [CrossRef]
- Carrozzo, R.; Verrigni, D.; Rasmussen, M.; de Coo, R.; Amartino, H.; Bianchi, M.; Buhas, D.; Mesli, S.; Naess, K.; Born, A.P.; et al. Succinate-CoA ligase deficiency due to mutations in SUCLA2 and SUCLG1: Phenotype and genotype correlations in 71 patients. J. Inherit. Metab. Dis. 2016, 39, 243–252. [Google Scholar] [CrossRef]
- Wong, L.C.; Naviaux, R.K.; Brunetti-Pierri, N.; Zhang, Q.; Schmitt, E.S.; Truong, C.; Milone, M.; Cohen, B.H.; Wical, B.; Ganesh, J.; et al. Molecular and clinical genetics of mitochondrial diseases due to POLG mutations. Hum. Mutat. 2008, 29, 150. [Google Scholar] [CrossRef] [PubMed]
- El-Hattab, A.W.; Wang, J.; Dai, H.; Almannai, M.; Staufner, C.; Alfadhel, M.; Gambello, M.J.; Prasun, P.; Raza, S.; Lyons, H.J.; et al. MPV17-related mitochondrial DNA maintenance defect: New cases and review of clinical, biochemical, and molecular aspects. Hum. Mutat. 2018, 39, 461–470. [Google Scholar] [CrossRef] [PubMed]
- Al-Hussaini, A.; Faqeih, E.; El-Hattab, A.W.; Alfadhel, M.; Asery, A.; Alsaleem, B.; Bakhsh, E.; Ali, A.; Alasmari, A.; Lone, K.; et al. Clinical and molecular characteristics of mitochondrial DNA depletion syndrome associated with neonatal cholestasis and liver failure. J. Pediatr. 2014, 164, 553–559.e2. [Google Scholar] [CrossRef]
- Hirata, K.; Okamoto, N.; Ichikawa, C.; Inoue, S.; Nozaki, M.; Banno, K.; Takenouchi, T.; Suzuki, H.; Kosaki, K. Severe course with lethal hepatocellular injury and skeletal muscular dysgenesis in a neonate with infantile liver failure syndrome type 1 caused by novel LARS1 mutations. Am. J. Med. Genet. A 2021, 185, 866–870. [Google Scholar] [CrossRef] [PubMed]
- Almannai, M.; Wang, J.; Dai, H.; El-Hattab, A.W.; Faqeih, E.A.; Saleh, M.A.; Al Asmari, A.; Alwadei, A.H.; Aljadhai, Y.I.; AlHashem, A.; et al. FARS2 deficiency; new cases, review of clinical, biochemical, and molecular spectra, and variants interpretation based on structural, functional, and evolutionary significance. Mol. Genet. Metab. 2018, 125, 281–291. [Google Scholar] [CrossRef]
- Vantroys, E.; Smet, J.; Vanlander, A.V.; Vergult, S.; De Bruyne, R.; Roels, F.; Stepman, H.; Roeyers, H.; Menten, B.; Van Coster, R. Severe hepatopathy and neurological deterioration after start of valproate treatment in a 6-year-old child with mitochondrial tryptophanyl-tRNA synthetase deficiency. Orphanet J. Rare Dis. 2018, 13, 80–86. [Google Scholar] [CrossRef] [PubMed]
- Pronicka, E.; Piekutowska-Abramczuk, D.; Ciara, E.; Trubicka, J.; Rokicki, D.; Karkucińska-Więckowska, A.; Pajdowska, M.; Jurkiewicz, E.; Halat, P.; Kosińska, J.; et al. New perspective in diagnostics of mitochondrial disorders: Two years’ experience with whole-exome sequencing at a national paediatric centre. J. Transl. Med. 2016, 14, 174–179. [Google Scholar] [CrossRef]
- Taylor, R.W.; Pyle, A.; Griffin, H.; Blakely, E.L.; Duff, J.; He, L.; Smertenko, T.; Alston, C.L.; Neeve, V.C.; Best, A.; et al. Use of whole-exome sequencing to determine the genetic basis of multiple mitochondrial respiratory chain complex deficiencies. JAMA 2014, 312, 68–77. [Google Scholar] [CrossRef]
- Calvo, S.E.; Compton, A.G.; Hershman, S.G.; Lim, S.C.; Lieber, D.S.; Tucker, E.J.; Laskowski, A.; Garone, C.; Liu, S.; Jaffe, D.B.; et al. Molecular diagnosis of infantile mitochondrial disease with targeted next-generation sequencing. Sci. Transl. Med. 2012, 4, 118ra10. [Google Scholar] [CrossRef] [PubMed]
- Tyynismaa, H.; Carroll, C.J.; Raimundo, N.; Ahola-Erkkilä, S.; Wenz, T.; Ruhanen, H.; Guse, K.; Hemminki, A.; Peltola-Mjøsund, K.E.; Tulkki, V.; et al. Mitochondrial myopathy induces a starvation-like response. Hum. Mol. Genet. 2010, 19, 3948–3958. [Google Scholar] [CrossRef] [PubMed]
- Fujita, Y.; Ito, M.; Kojima, T.; Yatsuga, S.; Koga, Y.; Tanaka, M. GDF15 is a novel biomarker to evaluate efficacy of pyruvate therapy for mitochondrial diseases. Mitochondrion 2015, 20, 34–42. [Google Scholar] [CrossRef] [PubMed]
- Floyd, B.J.; Wilkerson, E.M.; Veling, M.T.; Minogue, C.E.; Xia, C.; Beebe, E.T.; Wrobel, R.L.; Cho, H.; Kremer, L.S.; Alston, C.L.; et al. Mitochondrial protein interaction mapping identifies regulators of respiratory chain function. Mol. Cell 2016, 63, 621–632. [Google Scholar] [CrossRef] [PubMed]
- Stroud, D.A.; Surgenor, E.E.; Formosa, L.E.; Reljic, B.; Frazier, A.E.; Dibley, M.G.; Osellame, L.D.; Stait, T.; Beilharz, T.H.; Thorburn, D.R.; et al. Accessory subunits are integral for assembly and function of human mitochondrial complex I. Nature 2016, 538, 123–126. [Google Scholar] [CrossRef] [PubMed]
- Thompson Legault, J.; Strittmatter, L.; Tardif, J.; Sharma, R.; Tremblay-Vaillancourt, V.; Aubut, C.; Boucher, G.; Clish, C.B.; Cyr, D.; Daneault, C.; et al. A metabolic signature of mitochondrial dysfunction revealed through a monogenic form of Leigh syndrome. Cell Rep. 2015, 13, 981–989. [Google Scholar] [CrossRef] [PubMed]
- Mayr, J.A. Lipid metabolism in mitochondrial membranes. J. Inherit. Metab. Dis. 2015, 38, 137–144. [Google Scholar] [CrossRef] [PubMed]
- Rahman, J.; Rahman, S. Mitochondrial medicine in the omics era. Lancet 2018, 391, 2560–2574. [Google Scholar] [CrossRef]
- Trammell, S.A.J.; Schmidt, M.S.; Weidemann, B.J.; Redpath, P.; Jaksch, F.; Dellinger, R.W.; Li, Z.; Abel, E.D.; Migaud, M.E.; Brenner, C. Nicotinamide riboside is uniquely and orally bioavailable in mice and humans. Nat. Commun. 2016, 7, 12948. [Google Scholar] [CrossRef]
- Taanman, J.; Muddle, J.R.; Muntau, A.C. Mitochondrial DNA depletion can be prevented by dGMP and dAMP supplementation in a resting culture of deoxyguanosine kinase-deficient fibroblasts. Hum. Mol. Genet. 2003, 12, 1839–1845. [Google Scholar] [CrossRef]
- Tanaka, M.; Borgeld, H.; Zhang, J.; Muramatsu, S.; Gong, J.; Yoneda, M.; Maruyama, W.; Naoi, M.; Ibi, T.; Sahashi, K.; et al. Gene therapy for mitochondrial disease by delivering restriction endonuclease SmaI into mitochondria. J. Biomed. Sci. 2002, 9, 534–541. [Google Scholar]
- Ogata, Y.; Nakao, T.; Takahashi, K.; Abe, H.; Misawa, T.; Urushiyama, Y.; Sakai, J. Intrauterine growth retardation as a cause of perinatal mortality in Japanese black beef calves. Zentralbl Vet. A 1999, 46, 327–334. [Google Scholar] [CrossRef] [PubMed]
- Hirano, T.; Kobayashi, N.; Matsuhashi, T.; Watanabe, D.; Watanabe, T.; Takasuga, A.; Sugimoto, M.; Sugimoto, Y. Mapping and exome sequencing identifies a mutation in the IARS gene as the cause of hereditary perinatal weak calf syndrome. PLoS ONE 2013, 8, e64036. [Google Scholar] [CrossRef] [PubMed]
- Watanabe, M.; Shishido, K.; Kanehira, N.; Hiura, K.; Nakano, K.; Okamura, T.; Ando, R.; Sasaki, H.; Sasaki, N. Molecular and pathological analyses of IARS1-deficient mice: An IARS disorder model. Int. J. Mol. Sci. 2023, 24, 6955. [Google Scholar] [CrossRef] [PubMed]
- Boissan, M.; Dabernat, S.; Peuchant, E.; Schlattner, U.; Lascu, I.; Lacombe, M. The mammalian Nm23/NDPK family: From metastasis control to cilia movement. Mol. Cell. Biochem. 2009, 329, 51–62. [Google Scholar] [CrossRef] [PubMed]
- Lacombe, M.; Lamarche, F.; De Wever, O.; Padilla-Benavides, T.; Carlson, A.; Khan, I.; Huna, A.; Vacher, S.; Calmel, C.; Desbourdes, C.; et al. The mitochondrially-localized Nucleoside Diphosphate Kinase D (NME4) is a novel metastasis suppressor. BMC Biol. 2021, 19, 228. [Google Scholar] [CrossRef] [PubMed]
- Smigiel, R.; Biela, M.; Biernacka, A.; Stembalska, A.; Sasiadek, M.; Kosinska, J.; Rydzanicz, M.; Ploski, R. New evidence for association of recessive IARS gene mutations with hepatopathy, hypotonia, intellectual disability and growth retardation. Clin. Genet. 2017, 92, 671–673. [Google Scholar] [CrossRef] [PubMed]
- Zou, T.; Sun, H.; Zhu, Y.; He, T.; Ling, W.; Zhu, H.; Lin, Z.; Liu, Y.; Liu, S.; Wang, H.; et al. Compound heterozygous variations in IARS1 cause recurrent liver failure and growth retardation in a Chinese patient: A case report. BMC Pediatr. 2022, 22, 329. [Google Scholar] [CrossRef] [PubMed]
- Orenstein, N.; Weiss, K.; Oprescu, S.N.; Shapira, R.; Kidron, D.; Vanagaite-Basel, L.; Antonellis, A.; Muenke, M. Bi-allelic IARS mutations in a child with intra-uterine growth retardation, neonatal cholestasis, and mild developmental delay. Clin. Genet. 2017, 91, 913–917. [Google Scholar] [CrossRef]
- Jiang, J.; Feng, Y.; Tang, Q.; Zhao, C.; Guo, M.; Wu, J.; Guo, R.; Lu, H.; Sun, X.; Gao, J.; et al. Novel IARS1 variants cause syndromic developmental disorder with epilepsy in a Chinese patient and the literature review. Mol. Genet. Genom. Med. 2023, 12, e2326. [Google Scholar] [CrossRef]
- Fuchs, S.A.; Schene, I.F.; Kok, G.; Jansen, J.M.; Nikkels, P.G.J.; van Gassen, K.L.I.; Terheggen-Lagro, S.W.J.; van der Crabben, S.N.; Hoeks, S.E.; Niers, L.E.M.; et al. Aminoacyl-tRNA synthetase deficiencies in search of common themes. Genet. Med. 2019, 21, 319–330. [Google Scholar] [CrossRef] [PubMed]
- Rötig, A.; Munnich, A. Genetic features of mitochondrial respiratory chain disorders. J. Am. Soc. Nephrol. 2003, 14, 2995–3007. [Google Scholar] [CrossRef] [PubMed]
- Podmanicky, O.; Gao, F.; Munro, B.; Jennings, M.J.; Boczonadi, V.; Hathazi, D.; Mueller, J.S.; Horvath, R. Mitochondrial aminoacyl-tRNA synthetases trigger unique compensatory mechanisms in neurons. Hum. Mol. Genet. 2023, 33, 435–447. [Google Scholar] [CrossRef] [PubMed]
- Leigh, D. Subacute necrotizing encephalomyelopathy in an infant. J. Neurol. Neurosurg. Psychiatry 1951, 14, 216–221. [Google Scholar] [CrossRef] [PubMed]
- Baertling, F.; Rodenburg, R.J.; Schaper, J.; Smeitink, J.A.; Koopman, W.J.H.; Mayatepek, E.; Morava, E.; Distelmaier, F. A guide to diagnosis and treatment of Leigh syndrome. J. Neurol. Neurosurg. Psychiatry 2014, 85, 257–265. [Google Scholar] [CrossRef] [PubMed]
- Saneto, R.P.; Friedman, S.D.; Shaw, D.W.W. Neuroimaging of mitochondrial disease. Mitochondrion 2008, 8, 396–413. [Google Scholar] [CrossRef] [PubMed]
- Sofou, K.; Steneryd, K.; Wiklund, L.; Tulinius, M.; Darin, N. MRI of the brain in childhood-onset mitochondrial disorders with central nervous system involvement. Mitochondrion 2013, 13, 364–371. [Google Scholar] [CrossRef] [PubMed]
- Schwartzentruber, J.; Buhas, D.; Majewski, J.; Sasarman, F.; Papillon-Cavanagh, S.; Thiffault, I.; Sheldon, K.M.; Massicotte, C.; Patry, L.; Simon, M.; et al. Mutation in the nuclear-encoded mitochondrial isoleucyl-tRNA synthetase IARS2 in patients with cataracts, growth hormone deficiency with short stature, partial sensorineural deafness, and peripheral neuropathy or with Leigh syndrome. Hum. Mutat. 2014, 35, 1285–1289. [Google Scholar]
- Moosa, S.; Haagerup, A.; Gregersen, P.A.; Petersen, K.K.; Altmüller, J.; Thiele, H.; Nürnberg, P.; Cho, T.; Kim, O.; Nishimura, G.; et al. Confirmation of CAGSSS syndrome as a distinct entity in a Danish patient with a novel homozygous mutation in IARS2. Am. J. Med. Genet. 2017, 173, 1102–1108. [Google Scholar] [CrossRef]
- Li, J.; Leng, Y.; Han, S.; Yan, L.; Lu, C.; Luo, Y.; Zhang, X.; Cao, L. Clinical and genetic characteristics of Chinese patients with familial or sporadic pediatric cataract. Orphanet J. Rare Dis. 2018, 13, 94. [Google Scholar] [CrossRef]
- Takezawa, Y.; Fujie, H.; Kikuchi, A.; Niihori, T.; Funayama, R.; Shirota, M.; Nakayama, K.; Aoki, Y.; Sasaki, M.; Kure, S. Novel IARS2 mutations in Japanese siblings with CAGSSS, Leigh, and West syndrome. Brain Dev. 2018, 40, 934. [Google Scholar] [CrossRef] [PubMed]
- Zhou, F.; Yi, G.; Liu, X.; Sheng, W.; Shu, J.; Li, D.; Cai, C. A pair of compound heterozygous IARS2 variants manifesting West syndrome and electrolyte disorders in a Chinese patient. Glob. Med. Genet. 2024, 11, 25–28. [Google Scholar] [CrossRef] [PubMed]
- Upadia, J.; Li, Y.; Walano, N.; Deputy, S.; Gajewski, K.; Andersson, H.C. Genotype-phenotype correlation in IARS2-related diseases: A case report and review of literature. Clin. Case Rep. 2022, 10, e05401. [Google Scholar] [CrossRef] [PubMed]
- Barcia, G.; Pandithan, D.; Ruzzenente, B.; Assouline, Z.; Pennisi, A.; Ormieres, C.; Besmond, C.; Roux, C.; Boddaert, N.; Desguerre, I.; et al. Biallelic IARS2 mutations presenting as sideroblastic anemia. Haematologica 2021, 106, 1220–1225. [Google Scholar] [CrossRef] [PubMed]
- Gong, Y.; Lan, X.P.; Guo, S. IARS2-related disease manifesting as sideroblastic anemia and hypoparathyroidism: A case report. Front. Pediatr. 2023, 10, 1080664. [Google Scholar] [CrossRef] [PubMed]
- Lee, Y.H.; Kuk, M.U.; So, M.K.; Song, E.S.; Lee, H.; Ahn, S.K.; Kwon, H.W.; Park, J.T.; Park, S.C. Targeting mitochondrial oxidative stress as a strategy to treat aging and age-related diseases. Antioxidants 2023, 12, 934. [Google Scholar] [CrossRef] [PubMed]
- Sung, Y.; Yoon, I.; Han, J.M.; Kim, S. Functional and pathologic association of aminoacyl-tRNA synthetases with cancer. Exp. Mol. Med. 2022, 54, 553–566. [Google Scholar] [CrossRef]
- Konovalova, S.; Tyynismaa, H. Mitochondrial aminoacyl-tRNA synthetases in human disease. Mol. Genet. Metab. 2013, 108, 206–211. [Google Scholar] [CrossRef]



| Proband | Sex | IARS1 Mutations | Clinical Features | Ref. | |||||
|---|---|---|---|---|---|---|---|---|---|
| cDNA; Protein | Growth Retardation | Intellectual Disability | Infantile Hepatopathy | Zinc Deficiency | Diabetes Melitus | Recurrent Infection | |||
| German | M | c.[1252C>T], [3521T>A]; p.[Arg418*], [lle1174Asn] | + | + | + | + | − | + | [16] |
| Japanese | F | c.[760C>T], [1310C>T]; p.[Arg254*], [Pro437Leu] | + | + | + | + | + | − | [16] |
| Austrian | M | c.[1109T>G], [2974A>G]; p.[Val370Gly], [Asn992Asp] | + | + | + | + | − | + | [16] |
| Israeli Arab | M | c.[2215C>T], [1667T>C]; p.[Arg739Cys], [Phe556Ser] | + | + | + | − | − | − | [69] |
| Polish | M | c.[2011delC], [206C>T]; p.[Gln671fs], [Thr69lle] | + | + | + | + | − | + | [67] |
| Chinese | F | c.[1305G>C], [3377dup]; p.[Trp435Cys], [Asn1126fs] | + | ND | + | − | − | − | [71] |
| Chinese | F | c.[701T>C], c.[1555C>T]; p.[Leu234Pro], p.[Arg519Cys] | + | + | + | − | − | + | [68] |
| Chinese | F | c.[2164C>A], c.[120-1G>A]; p.[Arg722Ser] | + | + | + | + | − | + | [70] |
| Bovine | M/F | c.[235G > C], c.[235G > C]; p.[Val79Leu], p.[Val79Leu] | + | ND | + | − | − | + | [63] |
| Proband | Sex | IARS2 Mutations | Clinical Features | Ref. | |||
|---|---|---|---|---|---|---|---|
| cDNA; Protein | CAGSSS | Leigh Syndrome | Cataract | Sideroblastic Anemia | |||
| French-Canadian | M/F | c.[2726C > T], [2726C > T]; p.[Pro909Leu], [Pro909Leu] | + | − | + | − | [78] |
| Scandinavian | M | c.[1821G>A], [2122G>A]; p.[Trp607*], [Glu708Lys] | − | + | − | − | [78] |
| Danish | F | c.[2620C > A], [2620C > A]; p.[Gly874Arg], [Gly874Arg] | + | − | − | − | [79] |
| Japanese | F | c.[680T>C], [2450G>A]; p.[Phe227Ser], [Arg817His] | + | + | + | − | [81] |
| Iran | M | c.[2752C>T], [2752C>T]; p.[Pro909Ser], [Pro909Ser] | + | − | + | − | [17] |
| Iran | F | c.[2282A>G], [2282A>G]; p.[His761Arg], [His761Arg] | + | − | + | − | [17] |
| Chinese | M | c.[607G>C], [2575T>C]; p.[Gly203Arg], [p.Phe859Leu] | − | − | + | − | [80] |
| Chinese | M | c.[2446C>T], [2575T>C]; p.[Arg816*], [Phe859Leu] | − | − | + | − | [80] |
| Korean | M | c.[314_318del], [2450G>A]; p.[Val105fs], [Arg817His] | − | + | − | − | [86] |
| Korean | F | c.[1195A>G], [2052del]; p.[Met399Val], [Gln685fs] | − | + | − | − | [86] |
| Korean | F | c.[550G>A], [1967T>C]; p.[Ala184Thr], [Phe656Ser] | − | + | − | − | [86] |
| Korean | M | c.[971_972del], [2450G>A]; p.[Ser324*], [Arg817His] | − | + | − | − | [86] |
| French | M | c.[891G>A], [2450G>A]; p.[Trp297*], [Arg817His] | + | − | + | + | [84] |
| French | M/F | c.[2025dup], [986T>C]; p.[Asp676*], [Leu329Pro] | + | − | + | − | [84] |
| Sri Lankan | M | c.[199C>T], [199C>T]; p.[Pro67Ser], [Pro67Ser] | − | − | + | + | [84] |
| African-American | F | c.[1493dup], [2350C>T]; p.[Val499fs], [Arg784Trp] | + | − | − | − | [83] |
| African-American | F | c.[2450G>A], [2511del]; p.[Arg817His], [Leu838fs] | − | − | + | + | [85] |
| Chinese | F | c.[2450G>A], g. (220267549_220284289) del; p.[Arg817His] | − | + | − | + | [82] |
Disclaimer/Publisher’s Note: The statements, opinions and data contained in all publications are solely those of the individual author(s) and contributor(s) and not of MDPI and/or the editor(s). MDPI and/or the editor(s) disclaim responsibility for any injury to people or property resulting from any ideas, methods, instructions or products referred to in the content. |
© 2024 by the authors. Licensee MDPI, Basel, Switzerland. This article is an open access article distributed under the terms and conditions of the Creative Commons Attribution (CC BY) license (https://creativecommons.org/licenses/by/4.0/).
Share and Cite
Watanabe, M.; Sasaki, N. Mechanisms and Future Research Perspectives on Mitochondrial Diseases Associated with Isoleucyl-tRNA Synthetase Gene Mutations. Genes 2024, 15, 894. https://doi.org/10.3390/genes15070894
Watanabe M, Sasaki N. Mechanisms and Future Research Perspectives on Mitochondrial Diseases Associated with Isoleucyl-tRNA Synthetase Gene Mutations. Genes. 2024; 15(7):894. https://doi.org/10.3390/genes15070894
Chicago/Turabian StyleWatanabe, Masaki, and Nobuya Sasaki. 2024. "Mechanisms and Future Research Perspectives on Mitochondrial Diseases Associated with Isoleucyl-tRNA Synthetase Gene Mutations" Genes 15, no. 7: 894. https://doi.org/10.3390/genes15070894
APA StyleWatanabe, M., & Sasaki, N. (2024). Mechanisms and Future Research Perspectives on Mitochondrial Diseases Associated with Isoleucyl-tRNA Synthetase Gene Mutations. Genes, 15(7), 894. https://doi.org/10.3390/genes15070894

