Trans-Activation of the Coactivator-Associated Arginine Methyltransferase 1 (Carm1) Gene by the Oncogene Product Tax of Human T-Cell Leukemia Virus Type 1
Abstract
1. Introduction
2. Materials and Methods
2.1. Cell Culture
2.2. Plasmids
2.3. Transfection and Reporter Assay
2.4. DNA Microarray
2.5. Recombinant Adenovirus
2.6. RNA Interference
2.7. Quantitative Reverse Transcription (qRT)-PCR
2.8. Fluorescence-Activated Cell Sorting (FACS) Analysis
2.9. Immunoblot Analysis
2.10. Chromatin Immunoprecipitation (ChIP) Assay
2.11. Statistical Analysis
3. Results
3.1. Tax induces Carm1 Gene Expression in Human T-Cells
3.2. Tax Induces Methylation of Histone H3 on Target Genes
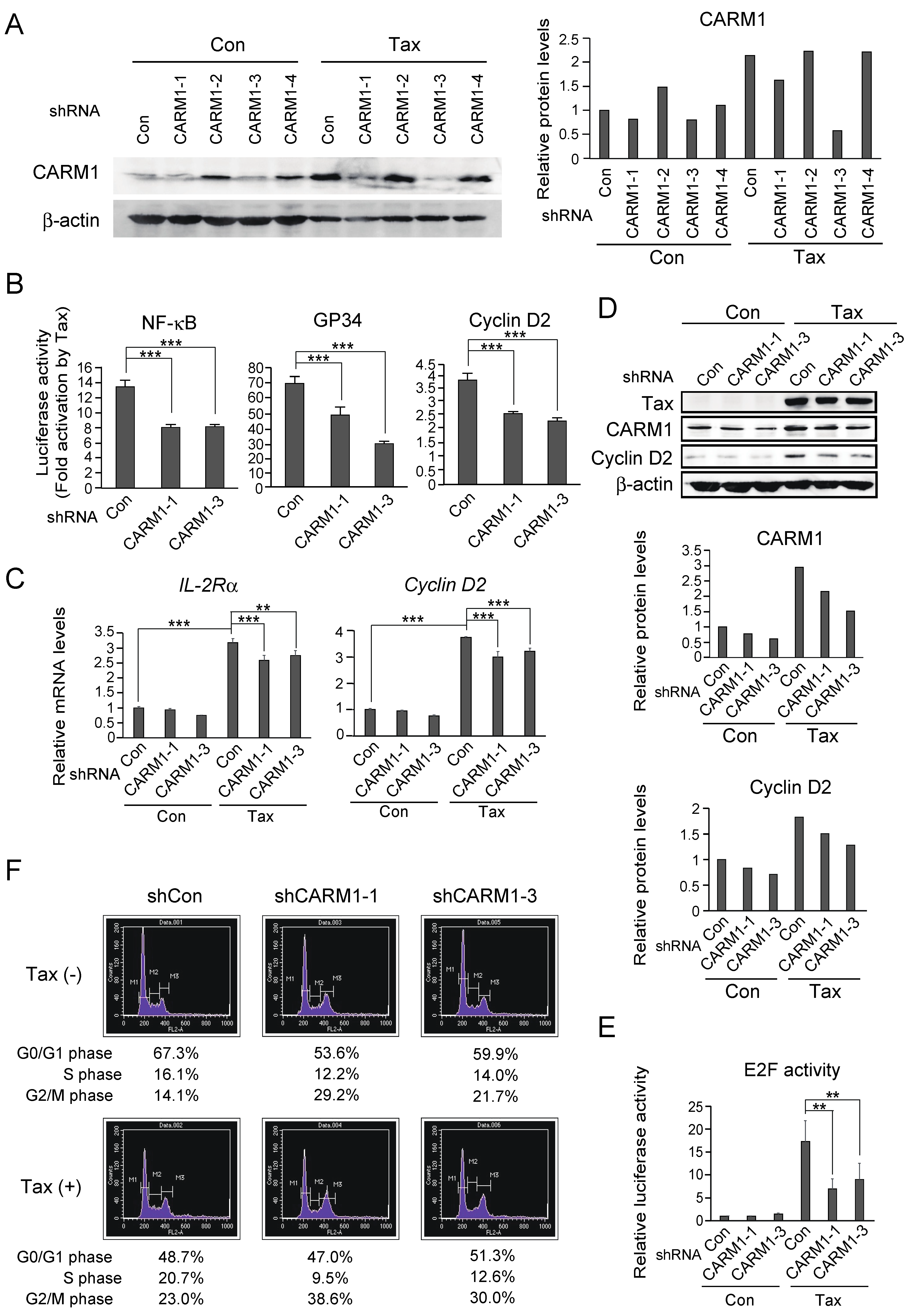
3.3. Induction of Carm1 Gene Expression Contributes to Tax-Mediated Target-Gene Expression and Cell Cycle Progression
3.4. Tax Activation of Carm1 Requires Sequences in the First Intron of the Carm1 Gene
4. Discussion
Supplementary Materials
Author Contributions
Funding
Institutional Review Board Statement
Informed Consent Statement
Data Availability Statement
Acknowledgments
Conflicts of Interest
References
- Yoshida, M. Discovery of HTLV-1, the first human retrovirus, its unique regulatory mechanisms, and insights into pathogenesis. Oncogene 2005, 24, 5931–5937. [Google Scholar] [CrossRef] [PubMed]
- Bangham, C.R.; Araujo, A.; Yamano, Y.; Taylor, G.P. HTLV-1-associated myelopathy/tropical spastic paraparesis. Nat. Rev. Dis. Primers 2015, 1, 15012. [Google Scholar] [CrossRef] [PubMed]
- Martin, F.; Taylor, G.P.; Jacobson, S. Inflammatory manifestations of HTLV-1 and their therapeutic options. Expert Rev. Clin. Immunol. 2014, 10, 1531–1546. [Google Scholar] [CrossRef] [PubMed]
- Matsuoka, M.; Jeang, K.T. Human T-cell leukaemia virus type 1 (HTLV-1) infectivity and cellular transformation. Nat. Rev. Cancer 2007, 7, 270–280. [Google Scholar] [CrossRef] [PubMed]
- Forlani, G.; Shallak, M.; Accolla, R.S.; Romanelli, M.G. HTLV-1 Infection and Pathogenesis: New Insights from Cellular and Animal Models. Int. J. Mol. Sci. 2021, 22, 8001. [Google Scholar] [CrossRef] [PubMed]
- Tan, B.J.Y.; Sugata, K.; Ono, M.; Satou, Y. HTLV-1 persistence and leukemogenesis: A game of hide-and-seek with the host immune system. Front. Immunol. 2022, 13, 991928. [Google Scholar] [CrossRef] [PubMed]
- Giam, C.Z.; Semmes, O.J. HTLV-1 Infection and Adult T-Cell Leukemia/Lymphoma-A Tale of Two Proteins: Tax and HBZ. Viruses 2016, 8, 161. [Google Scholar] [CrossRef] [PubMed]
- Fochi, S.; Mutascio, S.; Bertazzoni, U.; Zipeto, D.; Romanelli, M.G. HTLV Deregulation of the NF-kappaB Pathway: An Update on Tax and Antisense Proteins Role. Front. Microbiol. 2018, 9, 285. [Google Scholar] [CrossRef]
- Harhaj, E.W.; Giam, C.Z. NF-kappaB signaling mechanisms in HTLV-1-induced adult T-cell leukemia/lymphoma. FEBS J. 2018, 285, 3324–3336. [Google Scholar] [CrossRef]
- Zhi, H.; Yang, L.; Kuo, Y.L.; Ho, Y.K.; Shih, H.M.; Giam, C.Z. NF-kappaB hyper-activation by HTLV-1 tax induces cellular senescence, but can be alleviated by the viral anti-sense protein HBZ. PLoS Pathog. 2011, 7, e1002025. [Google Scholar] [CrossRef]
- Ho, Y.K.; Zhi, H.; DeBiaso, D.; Philip, S.; Shih, H.M.; Giam, C.Z. HTLV-1 tax-induced rapid senescence is driven by the transcriptional activity of NF-kappaB and depends on chronically activated IKKalpha and p65/RelA. J. Virol. 2012, 86, 9474–9483. [Google Scholar] [CrossRef] [PubMed]
- Matsuoka, M.; Mesnard, J.M. HTLV-1 bZIP factor: The key viral gene for pathogenesis. Retrovirology 2020, 17, 2. [Google Scholar] [CrossRef] [PubMed]
- Giam, C.Z. HTLV-1 Replication and Adult T Cell Leukemia Development. Recent Results Cancer Res. 2021, 217, 209–243. [Google Scholar] [CrossRef] [PubMed]
- Bellon, M.; Nicot, C. HTLV-1 Tax Tug-of-War: Cellular Senescence and Death or Cellular Transformation. Pathogens 2024, 13, 87. [Google Scholar] [CrossRef] [PubMed]
- Ohtani, K.; Iwanaga, R.; Arai, M.; Huang, Y.; Matsumura, Y.; Nakamura, M. Cell type-specific E2F activation and cell cycle progression induced by the oncogene product Tax of human T-cell leukemia virus type I. J. Biol. Chem. 2000, 275, 11154–11163. [Google Scholar] [CrossRef] [PubMed]
- Iwanaga, R.; Ohtani, K.; Hayashi, T.; Nakamura, M. Molecular mechanism of cell cycle progression induced by the oncogene product Tax of human T-cell leukemia virus type I. Oncogene 2001, 20, 2055–2067. [Google Scholar] [CrossRef] [PubMed]
- Huang, Y.; Ohtani, K.; Iwanaga, R.; Matsumura, Y.; Nakamura, M. Direct trans-activation of the human cyclin D2 gene by the oncogene product Tax of human T-cell leukemia virus type I. Oncogene 2001, 20, 1094–1102. [Google Scholar] [CrossRef] [PubMed]
- Iwanaga, R.; Ozono, E.; Fujisawa, J.; Ikeda, M.A.; Okamura, N.; Huang, Y.; Ohtani, K. Activation of the cyclin D2 and cdk6 genes through NF-kappaB is critical for cell-cycle progression induced by HTLV-I Tax. Oncogene 2008, 27, 5635–5642. [Google Scholar] [CrossRef] [PubMed]
- Santos, M.; Hwang, J.W.; Bedford, M.T. CARM1 arginine methyltransferase as a therapeutic target for cancer. J. Biol. Chem. 2023, 299, 105124. [Google Scholar] [CrossRef]
- Jeong, S.J.; Lu, H.; Cho, W.K.; Park, H.U.; Pise-Masison, C.; Brady, J.N. Coactivator-associated arginine methyltransferase 1 enhances transcriptional activity of the human T-cell lymphotropic virus type 1 long terminal repeat through direct interaction with Tax. J. Virol. 2006, 80, 10036–10044. [Google Scholar] [CrossRef]
- Hori, T.; Uchiyama, T.; Tsudo, M.; Umadome, H.; Ohno, H.; Fukuhara, S.; Kita, K.; Uchino, H. Establishment of an interleukin 2-dependent human T cell line from a patient with T cell chronic lymphocytic leukemia who is not infected with human T cell leukemia/lymphoma virus. Blood 1987, 70, 1069–1072. [Google Scholar] [CrossRef] [PubMed]
- Kaplan, J.; Tilton, J.; Peterson, W.D., Jr. Identification of T cell lymphoma tumor antigens on human T cell lines. Am. J. Hematol. 1976, 1, 219–223. [Google Scholar] [CrossRef]
- Hinuma, Y.; Nagata, K.; Hanaoka, M.; Nakai, M.; Matsumoto, T.; Kinoshita, K.I.; Shirakawa, S.; Miyoshi, I. Adult T-cell leukemia: Antigen in an ATL cell line and detection of antibodies to the antigen in human sera. Proc. Natl. Acad. Sci. USA 1981, 78, 6476–6480. [Google Scholar] [CrossRef] [PubMed]
- Kuramitsu, M.; Okuma, K.; Yamagishi, M.; Yamochi, T.; Firouzi, S.; Momose, H.; Mizukami, T.; Takizawa, K.; Araki, K.; Sugamura, K.; et al. Identification of TL-Om1, an adult T-cell leukemia (ATL) cell line, as reference material for quantitative PCR for human T-lymphotropic virus 1. J. Clin. Microbiol. 2015, 53, 587–596. [Google Scholar] [CrossRef] [PubMed]
- Poiesz, B.J.; Ruscetti, F.W.; Gazdar, A.F.; Bunn, P.A.; Minna, J.D.; Gallo, R.C. Detection and isolation of type C retrovirus particles from fresh and cultured lymphocytes of a patient with cutaneous T-cell lymphoma. Proc. Natl. Acad. Sci. USA 1980, 77, 7415–7419. [Google Scholar] [CrossRef]
- Miyoshi, I.; Kubonishi, I.; Yoshimoto, S.; Akagi, T.; Ohtsuki, Y.; Shiraishi, Y.; Nagata, K.; Hinuma, Y. Type C virus particles in a cord T-cell line derived by co-cultivating normal human cord leukocytes and human leukaemic T cells. Nature 1981, 294, 770–771. [Google Scholar] [CrossRef]
- Harada, S.; Koyanagi, Y.; Yamamoto, N. Infection of human T-lymphotropic virus type-I (HTLV-I)-bearing MT-4 cells with HTLV-III (AIDS virus): Chronological studies of early events. Virology 1985, 146, 272–281. [Google Scholar] [CrossRef]
- Nakamura, Y.; Moriuchi, R.; Nakayama, D.; Yamashita, I.; Higashiyama, Y.; Yamamoto, T.; Kusano, Y.; Hino, S.; Miyamoto, T.; Katamine, S. Altered expression of a novel cellular gene as a consequence of integration of human T cell lymphotropic virus type 1. J. Gen. Virol. 1994, 75 Pt 10, 2625–2633. [Google Scholar] [CrossRef] [PubMed]
- Ohtani, K.; Tsujimoto, A.; Tsukahara, T.; Numata, N.; Miura, S.; Sugamura, K.; Nakamura, M. Molecular mechanisms of promoter regulation of the gp34 gene that is trans-activated by an oncoprotein Tax of human T cell leukemia virus type I. J. Biol. Chem. 1998, 273, 14119–14129. [Google Scholar] [CrossRef]
- Johnson, D.G.; Schwarz, J.K.; Cress, W.D.; Nevins, J.R. Expression of transcription factor E2F1 induces quiescent cells to enter S phase. Nature 1993, 365, 349–352. [Google Scholar] [CrossRef]
- Kitamura, H.; Ozono, E.; Iwanaga, R.; Bradford, A.P.; Okuno, J.; Shimizu, E.; Kurayoshi, K.; Kugawa, K.; Toh, H.; Ohtani, K. Identification of novel target genes specifically activated by deregulated E2F in human normal fibroblasts. Genes Cells 2015, 20, 739–757. [Google Scholar] [CrossRef] [PubMed]
- Zane, L.; Sibon, D.; Legras, C.; Lachuer, J.; Wierinckx, A.; Mehlen, P.; Delfau-Larue, M.H.; Gessain, A.; Gout, O.; Pinatel, C.; et al. Clonal expansion of HTLV-1 positive CD8+ cells relies on cIAP-2 but not on c-FLIP expression. Virology 2010, 407, 341–351. [Google Scholar] [CrossRef] [PubMed]
- Miura, S.; Ohtani, K.; Numata, N.; Niki, M.; Ohbo, K.; Ina, Y.; Gojobori, T.; Tanaka, Y.; Tozawa, H.; Nakamura, M.; et al. Molecular cloning and characterization of a novel glycoprotein, gp34, that is specifically induced by the human T-cell leukemia virus type I transactivator p40tax. Mol. Cell. Biol. 1991, 11, 1313–1325. [Google Scholar] [CrossRef] [PubMed]
- Nakamura, N.; Fujii, M.; Tsukahara, T.; Arai, M.; Ohashi, T.; Wakao, H.; Kannagi, M.; Yamamoto, N. Human T-cell leukemia virus type 1 Tax protein induces the expression of STAT1 and STAT5 genes in T-cells. Oncogene 1999, 18, 2667–2675. [Google Scholar] [CrossRef] [PubMed]
- Fujii, M.; Tsuchiya, H.; Chuhjo, T.; Akizawa, T.; Seiki, M. Interaction of HTLV-1 Tax1 with p67SRF causes the aberrant induction of cellular immediate early genes through CArG boxes. Genes Dev. 1992, 6, 2066–2076. [Google Scholar] [CrossRef] [PubMed]
- Macaire, H.; Riquet, A.; Moncollin, V.; Biemont-Trescol, M.C.; Duc Dodon, M.; Hermine, O.; Debaud, A.L.; Mahieux, R.; Mesnard, J.M.; Pierre, M.; et al. Tax protein-induced expression of antiapoptotic Bfl-1 protein contributes to survival of human T-cell leukemia virus type 1 (HTLV-1)-infected T-cells. J. Biol. Chem. 2012, 287, 21357–21370. [Google Scholar] [CrossRef] [PubMed]
- Green, J.E.; Begley, C.G.; Wagner, D.K.; Waldmann, T.A.; Jay, G. trans activation of granulocyte-macrophage colony-stimulating factor and the interleukin-2 receptor in transgenic mice carrying the human T-lymphotropic virus type 1 tax gene. Mol. Cell. Biol. 1989, 9, 4731–4737. [Google Scholar] [CrossRef] [PubMed]
- Masutani, H.; Hirota, K.; Sasada, T.; Ueda-Taniguchi, Y.; Taniguchi, Y.; Sono, H.; Yodoi, J. Transactivation of an inducible anti-oxidative stress protein, human thioredoxin by HTLV-I Tax. Immunol. Lett. 1996, 54, 67–71. [Google Scholar] [CrossRef] [PubMed]
- Chowdhury, I.H.; Farhadi, A.; Wang, X.F.; Robb, M.L.; Birx, D.L.; Kim, J.H. Human T-cell leukemia virus type 1 Tax activates cyclin-dependent kinase inhibitor p21/Waf1/Cip1 expression through a p53-independent mechanism: Inhibition of cdk2. Int. J. Cancer 2003, 107, 603–611. [Google Scholar] [CrossRef]
- Owen, S.M.; Rudolph, D.L.; Dezzutti, C.S.; Shibata, N.; Naik, S.; Caughman, S.W.; Lal, R.B. Transcriptional activation of the intercellular adhesion molecule 1 (CD54) gene by human T lymphotropic virus types I and II Tax is mediated through a palindromic response element. AIDS Res. Hum. Retroviruses 1997, 13, 1429–1437. [Google Scholar] [CrossRef]
- Iwakura, Y.; Tosu, M.; Yoshida, E.; Saijo, S.; Nakayama-Yamada, J.; Itagaki, K.; Asano, M.; Siomi, H.; Hatanaka, M.; Takeda, T.; et al. Augmentation of c-fos and c-jun expression in transgenic mice carrying the human T-cell leukemia virus type-I tax gene. Virus Genes 1995, 9, 161–170. [Google Scholar] [CrossRef]
- Lilienbaum, A.; Paulin, D. Activation of the human vimentin gene by the Tax human T-cell leukemia virus. I. Mechanisms of regulation by the NF-kappa B transcription factor. J. Biol. Chem. 1993, 268, 2180–2188. [Google Scholar] [CrossRef] [PubMed]
- Edwards, D.C.; Marriott, S.J. Human T-cell leukemia virus type 1 Tax relieves repression of proliferating cell nuclear antigen gene expression. J. Virol. 2008, 82, 11714–11722. [Google Scholar] [CrossRef] [PubMed]
- Kress, A.K.; Kalmer, M.; Rowan, A.G.; Grassmann, R.; Fleckenstein, B. The tumor marker Fascin is strongly induced by the Tax oncoprotein of HTLV-1 through NF-kappaB signals. Blood 2011, 117, 3609–3612. [Google Scholar] [CrossRef] [PubMed]
- Chen, X.; Zachar, V.; Chang, C.; Ebbesen, P.; Liu, X. Differential expression of Nur77 family members in human T-lymphotropic virus type 1-infected cells: Transactivation of the TR3/nur77 gene by Tax protein. J. Virol. 1998, 72, 6902–6906. [Google Scholar] [CrossRef]
- Pichler, K.; Kattan, T.; Gentzsch, J.; Kress, A.K.; Taylor, G.P.; Bangham, C.R.; Grassmann, R. Strong induction of 4-1BB, a growth and survival promoting costimulatory receptor, in HTLV-1-infected cultured and patients’ T cells by the viral Tax oncoprotein. Blood 2008, 111, 4741–4751. [Google Scholar] [CrossRef]
- Masamoto, I.; Yoshimitsu, M.; Kuroki, A.; Horai, S.; Ezinne, C.C.; Kozako, T.; Hachiman, M.; Kamada, Y.; Baba, M.; Arima, N. Clinical significance of CD70 expression on T cells in human T-lymphotropic virus type-1 carriers and adult T cell leukemia/ lymphoma patients. Leuk. Lymphoma 2016, 57, 685–691. [Google Scholar] [CrossRef]
- Zhang, J.; Yamada, O.; Kida, S.; Matsushita, Y.; Yamaoka, S.; Chagan-Yasutan, H.; Hattori, T. Identification of CD44 as a downstream target of noncanonical NF-kappaB pathway activated by human T-cell leukemia virus type 1-encoded Tax protein. Virology 2011, 413, 244–252. [Google Scholar] [CrossRef] [PubMed]
- Bellon, M.; Nicot, C. Feedback Loop Regulation between Pim Kinases and Tax Keeps Human T-Cell Leukemia Virus Type 1 Viral Replication in Check. J. Virol. 2022, 96, e0196021. [Google Scholar] [CrossRef]
- Mori, N.; Fujii, M.; Hinz, M.; Nakayama, K.; Yamada, Y.; Ikeda, S.; Yamasaki, Y.; Kashanchi, F.; Tanaka, Y.; Tomonaga, M.; et al. Activation of cyclin D1 and D2 promoters by human T-cell leukemia virus type I tax protein is associated with IL-2-independent growth of T cells. Int. J. Cancer 2002, 99, 378–385. [Google Scholar] [CrossRef]
- Sawada, M.; Suzumura, A.; Yoshida, M.; Marunouchi, T. Human T-cell leukemia virus type I trans activator induces class I major histocompatibility complex antigen expression in glial cells. J. Virol. 1990, 64, 4002–4006. [Google Scholar] [CrossRef] [PubMed]
- Frietze, S.; Lupien, M.; Silver, P.A.; Brown, M. CARM1 regulates estrogen-stimulated breast cancer growth through up-regulation of E2F1. Cancer Res. 2008, 68, 301–306. [Google Scholar] [CrossRef] [PubMed]
- Ou, C.Y.; LaBonte, M.J.; Manegold, P.C.; So, A.Y.; Ianculescu, I.; Gerke, D.S.; Yamamoto, K.R.; Ladner, R.D.; Kahn, M.; Kim, J.H.; et al. A coactivator role of CARM1 in the dysregulation of β-catenin activity in colorectal cancer cell growth and gene expression. Mol. Cancer Res. 2011, 9, 660–670. [Google Scholar] [CrossRef] [PubMed]
- El Messaoudi, S.; Fabbrizio, E.; Rodriguez, C.; Chuchana, P.; Fauquier, L.; Cheng, D.; Theillet, C.; Vandel, L.; Bedford, M.T.; Sardet, C. Coactivator-associated arginine methyltransferase 1 (CARM1) is a positive regulator of the Cyclin E1 gene. Proc. Natl. Acad. Sci. USA 2006, 103, 13351–13356. [Google Scholar] [CrossRef] [PubMed]




Disclaimer/Publisher’s Note: The statements, opinions and data contained in all publications are solely those of the individual author(s) and contributor(s) and not of MDPI and/or the editor(s). MDPI and/or the editor(s) disclaim responsibility for any injury to people or property resulting from any ideas, methods, instructions or products referred to in the content. |
© 2024 by the authors. Licensee MDPI, Basel, Switzerland. This article is an open access article distributed under the terms and conditions of the Creative Commons Attribution (CC BY) license (https://creativecommons.org/licenses/by/4.0/).
Share and Cite
Hayati, R.F.; Nakajima, R.; Zhou, Y.; Shirasawa, M.; Zhao, L.; Fikriyanti, M.; Iwanaga, R.; Bradford, A.P.; Kurayoshi, K.; Araki, K.; et al. Trans-Activation of the Coactivator-Associated Arginine Methyltransferase 1 (Carm1) Gene by the Oncogene Product Tax of Human T-Cell Leukemia Virus Type 1. Genes 2024, 15, 698. https://doi.org/10.3390/genes15060698
Hayati RF, Nakajima R, Zhou Y, Shirasawa M, Zhao L, Fikriyanti M, Iwanaga R, Bradford AP, Kurayoshi K, Araki K, et al. Trans-Activation of the Coactivator-Associated Arginine Methyltransferase 1 (Carm1) Gene by the Oncogene Product Tax of Human T-Cell Leukemia Virus Type 1. Genes. 2024; 15(6):698. https://doi.org/10.3390/genes15060698
Chicago/Turabian StyleHayati, Rahma F., Rinka Nakajima, Yaxuan Zhou, Mashiro Shirasawa, Lin Zhao, Mariana Fikriyanti, Ritsuko Iwanaga, Andrew P. Bradford, Kenta Kurayoshi, Keigo Araki, and et al. 2024. "Trans-Activation of the Coactivator-Associated Arginine Methyltransferase 1 (Carm1) Gene by the Oncogene Product Tax of Human T-Cell Leukemia Virus Type 1" Genes 15, no. 6: 698. https://doi.org/10.3390/genes15060698
APA StyleHayati, R. F., Nakajima, R., Zhou, Y., Shirasawa, M., Zhao, L., Fikriyanti, M., Iwanaga, R., Bradford, A. P., Kurayoshi, K., Araki, K., & Ohtani, K. (2024). Trans-Activation of the Coactivator-Associated Arginine Methyltransferase 1 (Carm1) Gene by the Oncogene Product Tax of Human T-Cell Leukemia Virus Type 1. Genes, 15(6), 698. https://doi.org/10.3390/genes15060698

