Curcumin Changed the Number, Particle Size, and miRNA Profile of Serum Exosomes in Roman Laying Hens under Heat Stress
Abstract
1. Introduction
2. Materials and Methods
2.1. Experimental Chickens and Curcumin
2.2. Blood Collection and Exosome Isolation
2.3. Transmission Electron Microscopy
2.4. Nanoparticle Tracking Analysis
2.5. miRNA Sequencing
2.6. Bioinformatics Analysis of miRNA
2.7. Analysis of Differentially Expressed miRNAs
2.8. Prediction of Target Genes of miRNAs
2.9. Quantitative Real-Time PCR
2.10. Statistical Analysis
3. Results
3.1. Isolation and Characterization of Serum Exosomes
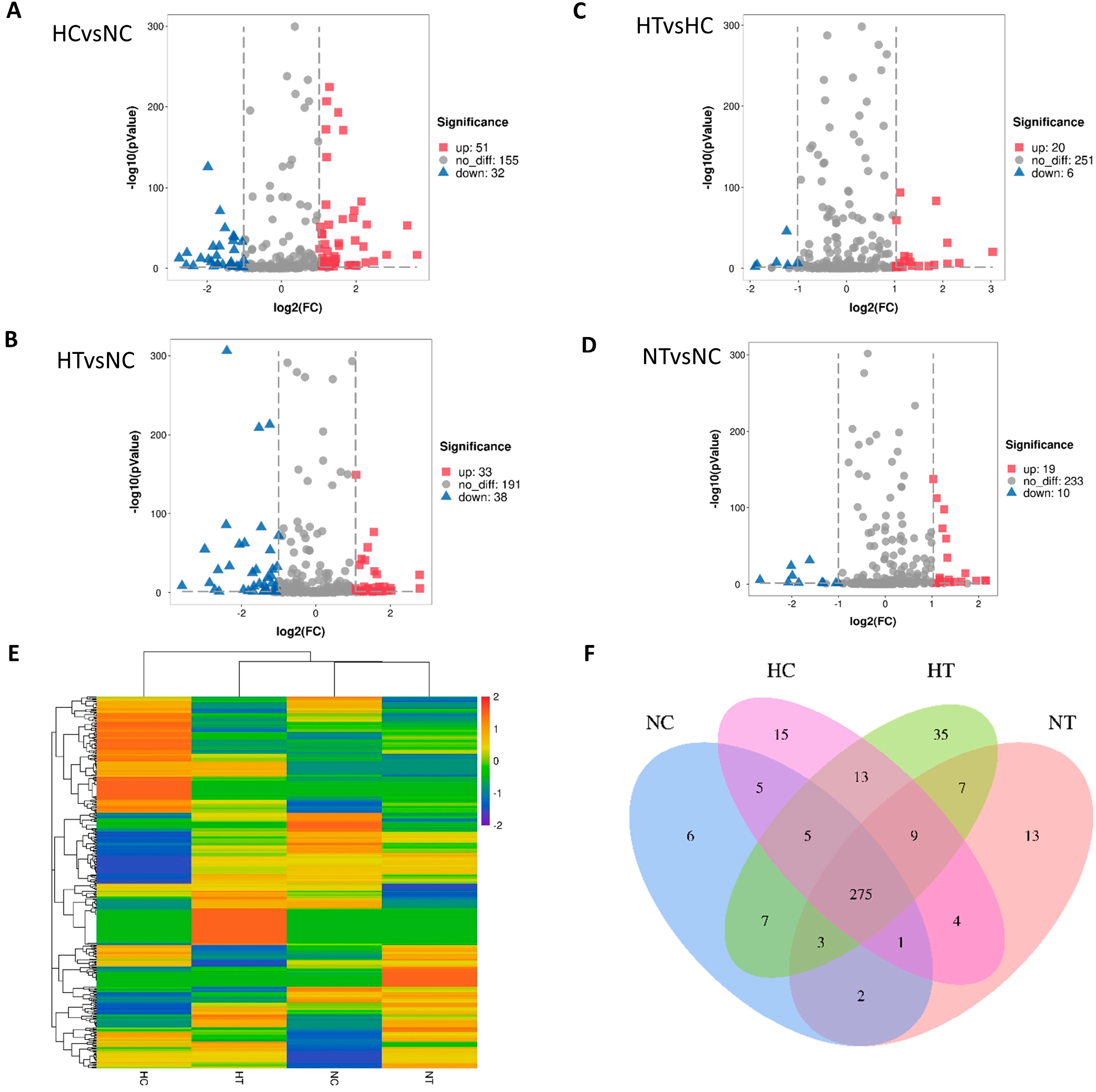
3.2. Differential Expression Analysis of miRNA Profiles in Serum Exosomes
3.3. Bioinformatics Analysis of the Target Genes of the Differentially Expressed miRNAs
3.4. RT-qPCR Experimental Validation of the Sequencing Data
4. Discussion
5. Conclusions
Author Contributions
Funding
Institutional Review Board Statement
Informed Consent Statement
Data Availability Statement
Conflicts of Interest
References
- Zhao, G.; Guo, S.; Jiang, K.; Zhang, T.; Wu, H.; Qiu, C.; Deng, G. MiRNA profiling of plasma-derived exosomes from dairy cows during gestation. Theriogenology 2019, 130, 89–98. [Google Scholar] [CrossRef]
- Wang, Y.; Wang, G.; Wang, Z.; Zhang, H.; Zhang, L.; Cheng, Z. Chicken biliary exosomes enhance CD4(+)T proliferation and inhibit ALV-J replication in liver. Biochem. Cell Biol. 2014, 92, 145–151. [Google Scholar] [CrossRef]
- Chen, J.; Xu, Q.; Zhang, Y.; Zhang, H. RNA Profiling Analysis of the Serum Exosomes Derived from Patients with Chronic Hepatitis and Acute-on-chronic Liver Failure Caused By HBV. Sci. Rep. 2020, 10, 1528. [Google Scholar] [CrossRef] [PubMed]
- Ding, S.Q.; Chen, Y.Q.; Chen, J.; Wang, S.N.; Duan, F.X.; Shi, Y.J.; Hu, J.G.; Lu, H.Z. Serum exosomal microRNA transcriptome profiling in subacute spinal cord injured rats. Genomics 2020, 112, 2092–2105. [Google Scholar] [CrossRef] [PubMed]
- Wang, W.; Wu, L.R.; Li, C.; Zhou, X.; Liu, P.; Jia, X.; Chen, Y.; Zhu, W. Five serum microRNAs for detection and predicting of ovarian cancer. Eur. J. Obstet. Gynecol. Reprod. Biol. X 2019, 3, 100017. [Google Scholar] [CrossRef] [PubMed]
- Maeda, K.; Sasaki, H.; Ueda, S.; Miyamoto, S.; Terada, S.; Konishi, H.; Kogata, Y.; Ashihara, K.; Fujiwara, S.; Tanaka, Y.; et al. Serum exosomal microRNA-34a as a potential biomarker in epithelial ovarian cancer. J. Ovarian Res. 2020, 13, 47. [Google Scholar] [CrossRef]
- Zhang, L.; Li, H.; Yuan, M.; Li, D.; Sun, C.; Wang, G. Serum Exosomal MicroRNAs as Potential Circulating Biomarkers for Endometriosis. Dis. Markers 2020, 2020, 2456340. [Google Scholar] [CrossRef] [PubMed]
- Hong, Y.; Truong, A.D.; Vu, T.H.; Lee, S.; Heo, J.; Kang, S.; Lillehoj, H.S.; Hong, Y.H. Profiling and analysis of exosomal miRNAs derived from highly pathogenic avian influenza virus H5N1-infected White Leghorn chickens. Poult. Sci. 2022, 101, 102123. [Google Scholar] [CrossRef] [PubMed]
- Zhao, Y.; Fu, Y.; Zou, M.; Sun, Y.; Yin, X.; Niu, L.; Gong, Y.; Peng, X. Analysis of deep sequencing exosome-microRNA expression profile derived from CP-II reveals potential role of gga-miRNA-451 in inflammation. J. Cell. Mol. Med. 2020, 24, 6178–6190. [Google Scholar] [CrossRef] [PubMed]
- Hong, Y.; Truong, A.D.; Vu, T.H.; Lee, S.; Heo, J.; Kang, S.; Lillehoj, H.S.; Hong, Y.H. Exosomes from H5N1 avian influenza virus-infected chickens regulate antiviral immune responses of chicken immune cells. Dev. Comp. Immunol. 2022, 130, 104368. [Google Scholar] [CrossRef]
- Nawab, A.; Li, G.; Liu, W.; Lan, R.; Wu, J.; Zhao, Y.; Kang, K.; Kieser, B.; Sun, C.; Tang, S.; et al. Effect of dietary curcumin on the antioxidant status of laying hens under high- temperature condition. J. Therm. Biol. 2019, 86, 102449. [Google Scholar] [CrossRef] [PubMed]
- Jaguezeski, A.M.; Perin, G.; Bottari, N.B.; Wagner, R.; Fagundes, M.B.; Schetinger, M.R.C.; Morsch, V.M.; Stein, C.S.; Moresco, R.N.; Barreta, D.A.; et al. Addition of curcumin to the diet of dairy sheep improves health, performance and milk quality. Anim. Feed Sci. Technol. 2018, 246, 144–157. [Google Scholar] [CrossRef]
- Oke, O.E. Evaluation of physiological response and performance by supplementation of Curcuma longa in broiler feed under hot humid tropical climate. Trop. Anim. Health Prod. 2018, 50, 1071–1077. [Google Scholar] [CrossRef] [PubMed]
- Singh, N.; Sharma, A. Turmeric (Curcuma longa): miRNAs and their regulating targets are involved in development and secondary metabolite pathways. C. R. Biol. 2017, 340, 481–491. [Google Scholar] [CrossRef] [PubMed]
- Zhang, J.F.; Bai, K.W.; Su, W.P.; Wang, A.A.; Zhang, L.L.; Huang, K.H.; Wang, T. Curcumin attenuates heat-stress-induced oxidant damage by simultaneous activation of GSH-related antioxidant enzymes and Nrf2-mediated phase II detoxifying enzyme systems in broiler chickens. Poult. Sci. 2018, 97, 1209–1219. [Google Scholar] [CrossRef] [PubMed]
- Damiano, S.; Jarriyawattanachaikul, W.; Girolami, F.; Longobardi, C.; Nebbia, C.; Andretta, E.; Lauritano, C.; Dabbou, S.; Avantaggiato, G.; Schiavone, A.; et al. Curcumin Supplementation Protects Broiler Chickens Against the Renal Oxidative Stress Induced by the Dietary Exposure to Low Levels of Aflatoxin B1. Front. Vet. Sci. 2021, 8, 822227. [Google Scholar] [CrossRef]
- Yadav, S.; Teng, P.Y.; Souza, D.S.T.; Gould, R.L.; Craig, S.W.; Lorraine, F.A.; Pazdro, R.; Kim, W.K. The effects of different doses of curcumin compound on growth performance, antioxidant status, and gut health of broiler chickens challenged with Eimeria species. Poult. Sci. 2020, 99, 5936–5945. [Google Scholar] [CrossRef]
- Momtazi, A.A.; Shahabipour, F.; Khatibi, S.; Johnston, T.P.; Pirro, M.; Sahebkar, A. Curcumin as a MicroRNA Regulator in Cancer: A Review. Rev. Physiol. Biochem. Pharmacol. 2016, 171, 1–38. [Google Scholar] [CrossRef]
- Fukuoka, M.; Yoshida, M.; Eda, A.; Takahashi, M.; Hohjoh, H. Gene silencing mediated by endogenous microRNAs under heat stress conditions in mammalian cells. PLoS ONE 2014, 9, e103130. [Google Scholar] [CrossRef]
- Rauf, A.; Imran, M.; Orhan, I.E.; Bawazeer, S. Health perspectives of a bioactive compound curcumin: A review. Trends Food Sci. Technol. 2018, 74, 33–45. [Google Scholar] [CrossRef]
- Melekoglu, R.; Ciftci, O.; Eraslan, S.; Cetin, A.; Basak, N. Beneficial effects of curcumin and capsaicin on cyclophosphamide-induced premature ovarian failure in a rat model. J. Ovarian Res. 2018, 11, 33. [Google Scholar] [CrossRef] [PubMed]
- Nawab, A.; Li, G.; An, L.; Wu, J.; Chao, L.; Xiao, M.; Zhao, Y.; Birmani, M.W.; Ghani, M.W. Effect of curcumin supplementation on TLR4 mediated non-specific immune responses in liver of laying hens under high-temperature conditions. J. Therm. Biol. 2019, 84, 384–397. [Google Scholar] [CrossRef] [PubMed]
- Bu, H.; Wedel, S.; Cavinato, M.; Jansen-Durr, P. MicroRNA Regulation of Oxidative Stress-Induced Cellular Senescence. Oxidative Med. Cell. Longev. 2017, 2017, 2398696. [Google Scholar] [CrossRef]
- Kikusato, M.; Ramsey, J.J.; Amo, T.; Toyomizu, M. Application of modular kinetic analysis to mitochondrial oxidative phosphorylation in skeletal muscle of birds exposed to acute heat stress. FEBS Lett. 2010, 584, 3143–3148. [Google Scholar] [CrossRef]
- Lim, H.W.; Lim, H.Y.; Wong, K.P. Uncoupling of oxidative phosphorylation by curcumin: Implication of its cellular mechanism of action. Biochem. Biophys. Res. Commun. 2009, 389, 187–192. [Google Scholar] [CrossRef]
- Niu, M.; Wu, S.; Mao, L.; Yang, Y. CRM1 is a cellular target of curcumin: New insights for the myriad of biological effects of an ancient spice. Traffic 2013, 14, 1042–1052. [Google Scholar] [CrossRef] [PubMed]
- Zhu, L.; Liao, R.; Wu, N.; Zhu, G.; Yang, C. Heat stress mediates changes in fecal microbiome and functional pathways of laying hens. Appl. Microbiol. Biotechnol. 2019, 103, 461–472. [Google Scholar] [CrossRef]
- Hu, J.H.; Xu, P.P.; Hou, L.J.; Liu, M.; Wang, H.; Gao, G.H.; Sun, L.X. Mechanism research of curcumin on cancer cells based on cell metabolic profiling. Zhongguo Zhong Yao Za Zhi 2019, 44, 2359–2366. [Google Scholar] [CrossRef]
- Koch, F.; Lamp, O.; Eslamizad, M.; Weitzel, J.; Kuhla, B. Metabolic Response to Heat Stress in Late-Pregnant and Early Lactation Dairy Cows: Implications to Liver-Muscle Crosstalk. PLoS ONE 2016, 11, e0160912. [Google Scholar] [CrossRef]
- Vamanu, E.; Gatea, F.; Sarbu, I.; Pelinescu, D. An In Vitro Study of the Influence of Curcuma longa Extracts on the Microbiota Modulation Process, In Patients with Hypertension. Pharmaceutics 2019, 11, 191. [Google Scholar] [CrossRef]
- Chen, N.; Huang, Z.; Lu, C.; Shen, Y.; Luo, X.; Ke, C.; You, W. Different Transcriptomic Responses to Thermal Stress in Heat-Tolerant and Heat-Sensitive Pacific Abalones Indicated by Cardiac Performance. Front. Physiol. 2018, 9, 1895. [Google Scholar] [CrossRef] [PubMed]
- Ferguson, B.S.; Nam, H.; Morrison, R.F. Curcumin Inhibits 3T3-L1 Preadipocyte Proliferation by Mechanisms Involving Post-transcriptional p27 Regulation. Biochem. Biophys. Rep. 2016, 5, 16–21. [Google Scholar] [CrossRef] [PubMed]



| Genes | Sequences of Primer (5′–3′) | Genes No. |
|---|---|---|
| gga-miR-100-5p | AACCCGTAGATCCGAACTTGTG | MIMAT0001178 |
| gga-miR-122-5p | TGGAGTGTGACAATGGTGTTTGT | MIMAT0001190 |
| gga-miR-125b-5p | TCCCTGAGACCCTAACTTGTGA | MIMAT0001105 |
| gga-miR-1416-5p | TCCTTAACTCATGCCGCTGTG | MIMAT0007285 |
| gga-miR-142-3p | TGTAGTGTTTCCTACTTTATGG | MIMAT0001194 |
| gga-miR-1559-5p | TTCGATGCTTGTATGCTACTCC | MIMAT0007416 |
| gga-miR-199-5p | CCCAGTGTTCAGACTACCTGTTC | MIMAT0001152 |
| gga-miR-19a-3p | TGTGCAAATCTATGCAAAACTGA | MIMAT0001112 |
| gga-miR-19b-3p | TGTGCAAATCCATGCAAAACTGA | MIMAT0001110 |
| gga-miR-214 | ACAGCAGGCACAGACAGGCAG | MIMAT0007751 |
| gga-miR-221-3p | AGCTACATTGTCTGCTGGGTTTC | MIMAT0001108 |
| gga-miR-30a-5p | TGTAAACATCCTCGACTGGAAG | MIMAT0001135 |
| gga-5s-rRNA-F | CCATACCACCCTGGAAACGC | AF419700 |
| gga-5s-rRNA-R | TACTAACCGAGCCCGACCCT | AF419700 |
| Groups | Pathway Id | Pathway Description | S Gene Number | TS Gene Number | p Value of Fisher’s Exact Test |
|---|---|---|---|---|---|
| NT vs. NC | ko00270 | Cysteine and methionine metabolism | 27 | 1900 | 1.15 × 10−3 |
| ko03060 | Protein export | 16 | 1900 | 1.17 × 10−3 | |
| ko00071 | Fatty acid degradation | 22 | 1900 | 1.41 × 10−3 | |
| ko00190 | Oxidative phosphorylation | 57 | 1900 | 1.66 × 10−3 | |
| ko04120 | Ubiquitin-mediated proteolysis | 63 | 1900 | 7.03 × 10−3 | |
| HC vs. NC | ko00190 | Oxidative phosphorylation | 60 | 1925 | 3.07 × 10−4 |
| ko03060 | Protein export | 16 | 1925 | 1.38 × 10−3 | |
| ko00270 | Cysteine and methionine metabolism | 27 | 1925 | 1.46 × 10−3 | |
| ko00071 | Fatty acid degradation | 22 | 1925 | 1.74 × 10−3 | |
| HT vs. NC | ko00071 | Fatty acid degradation | 23 | 1877 | 3.27 × 10−4 |
| ko00190 | Oxidative phosphorylation | 58 | 1877 | 5.93 × 10−4 | |
| ko00270 | Cysteine and methionine metabolism | 27 | 1877 | 9.22 × 10−4 | |
| ko03060 | Protein export | 16 | 1877 | 9.95 × 10−4 | |
| ko04120 | Ubiquitin-mediated proteolysis | 63 | 1877 | 5.09 × 10−3 | |
| ko04260 | Cardiac muscle contraction | 30 | 1877 | 9.22 × 10−3 | |
| HT vs. HC | ko00071 | Fatty acid degradation | 23 | 1897 | 3.93 × 10−4 |
| ko00190 | Oxidative phosphorylation | 59 | 1897 | 4.01 × 10−4 | |
| ko00270 | Cysteine and methionine metabolism | 26 | 1897 | 3.08 × 10−3 | |
| ko03060 | Protein export | 15 | 1897 | 4.69 × 10−3 |
Disclaimer/Publisher’s Note: The statements, opinions and data contained in all publications are solely those of the individual author(s) and contributor(s) and not of MDPI and/or the editor(s). MDPI and/or the editor(s) disclaim responsibility for any injury to people or property resulting from any ideas, methods, instructions or products referred to in the content. |
© 2024 by the authors. Licensee MDPI, Basel, Switzerland. This article is an open access article distributed under the terms and conditions of the Creative Commons Attribution (CC BY) license (https://creativecommons.org/licenses/by/4.0/).
Share and Cite
Kang, K.; Gao, W.; Cui, Y.; Xiao, M.; An, L.; Wu, J. Curcumin Changed the Number, Particle Size, and miRNA Profile of Serum Exosomes in Roman Laying Hens under Heat Stress. Genes 2024, 15, 217. https://doi.org/10.3390/genes15020217
Kang K, Gao W, Cui Y, Xiao M, An L, Wu J. Curcumin Changed the Number, Particle Size, and miRNA Profile of Serum Exosomes in Roman Laying Hens under Heat Stress. Genes. 2024; 15(2):217. https://doi.org/10.3390/genes15020217
Chicago/Turabian StyleKang, Kai, Wen Gao, Yanfeng Cui, Mei Xiao, Lilong An, and Jiang Wu. 2024. "Curcumin Changed the Number, Particle Size, and miRNA Profile of Serum Exosomes in Roman Laying Hens under Heat Stress" Genes 15, no. 2: 217. https://doi.org/10.3390/genes15020217
APA StyleKang, K., Gao, W., Cui, Y., Xiao, M., An, L., & Wu, J. (2024). Curcumin Changed the Number, Particle Size, and miRNA Profile of Serum Exosomes in Roman Laying Hens under Heat Stress. Genes, 15(2), 217. https://doi.org/10.3390/genes15020217

