Transfer RNA Levels Are Tuned to Support Differentiation During Drosophila Neurogenesis
Abstract
1. Introduction
2. Materials and Methods
2.1. Drosophila Genetics and Larval Brain Preparation
2.2. Hydro-tRNAseq Library Preparation
2.3. Bioinformatics and Statistics
2.3.1. Hydro-tRNAseq Data Analysis
2.3.2. Larval Brain mRNA Abundance and mRNA Half-Life Measurement
2.3.3. Gene Ontology Analysis
2.3.4. Codon Optimality and Translation Efficiency Metrics
2.3.5. tRNA Adaptation Index (tAI)
2.3.6. Principle Component Analysis
2.3.7. Normalized Codon Frequencies
2.3.8. Supply Demand Ratio (SDR)
2.3.9. Hypothesis Testing and Data Visualization
3. Results
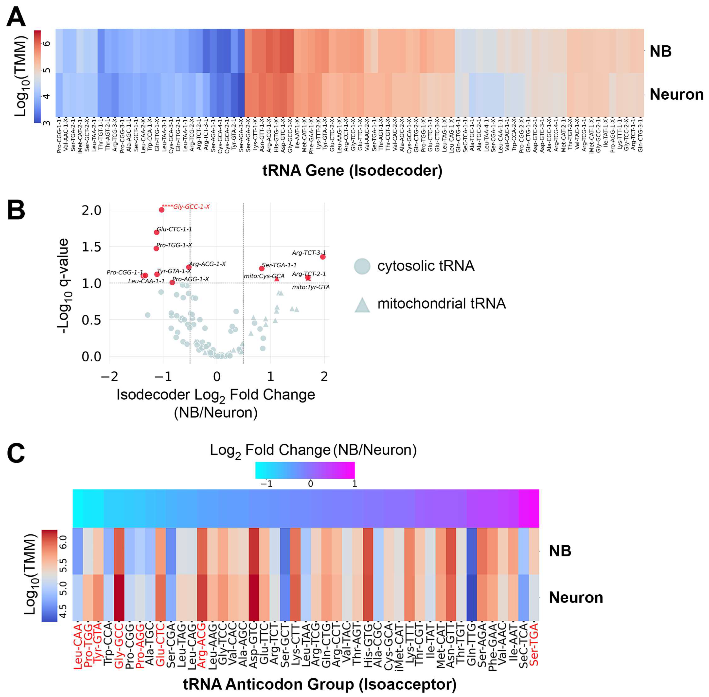
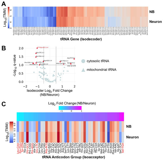
3.1. Neural Progenitors and Neurons Have Similar Patterns of tRNA Expression, but Variation Exists for Isodecoders and Anticodon Groups
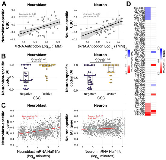
3.2. tRNA Abundance Correlates with Codon Optimality-Mediated mRNA Decay Within Neuroblasts and Neurons
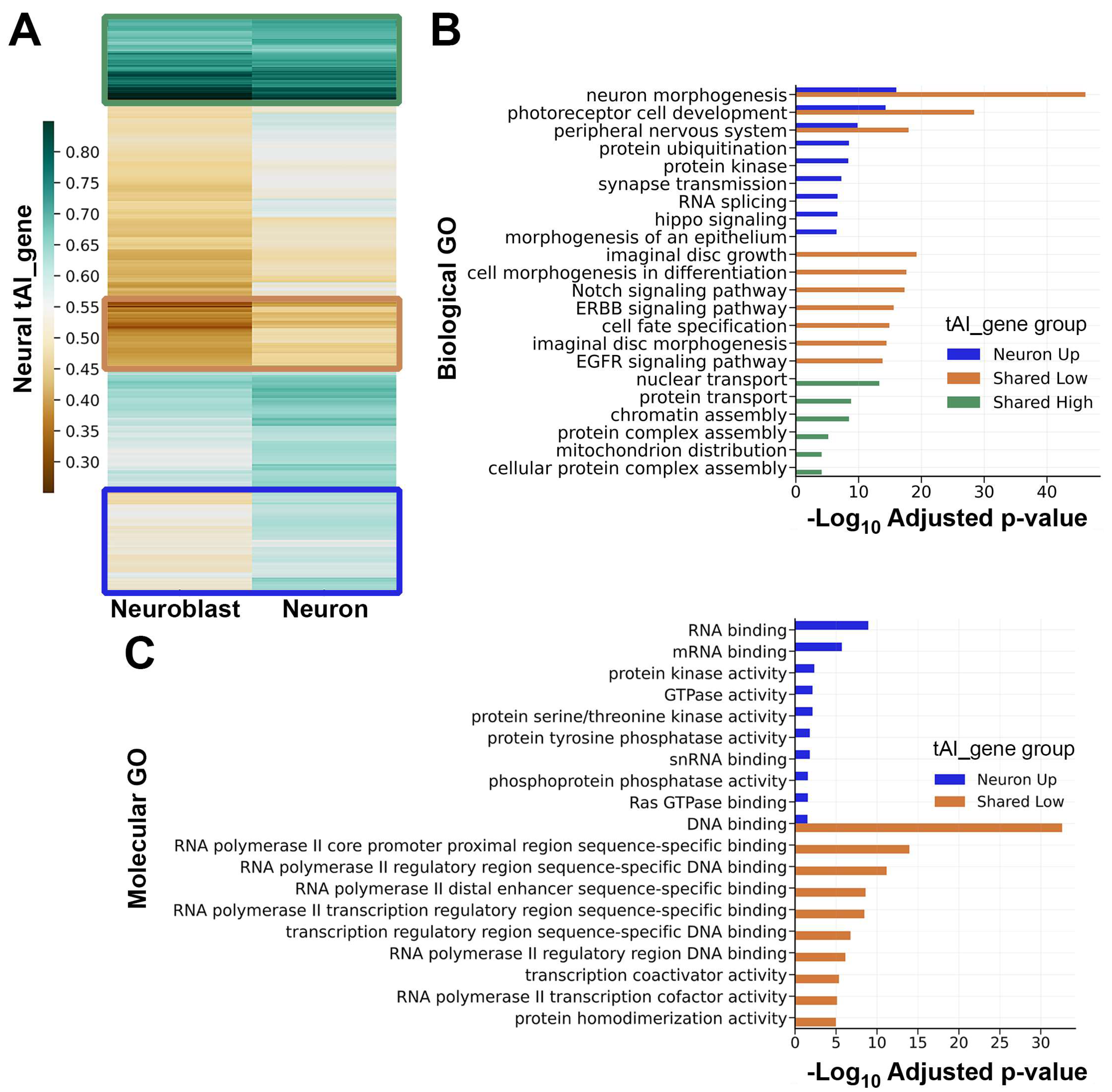
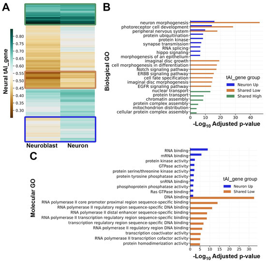
3.3. tRNA Adaptation Matches the Needs of Neuroblast-Specific Versus Neuron-Specific Translation Programs
3.4. mRNAs Enriched in Proliferation-Associated Codons Are Predicted to Be Less Efficiently Translated by the Post-Differentiation tRNA Pool
4. Discussion
Supplementary Materials
Author Contributions
Funding
Institutional Review Board Statement
Informed Consent Statement
Data Availability Statement
Acknowledgments
Conflicts of Interest
References
- Teixeira, F.K.; Lehmann, R. Translational Control during Developmental Transitions. Cold Spring Harb. Perspect. Biol. 2018, 11, a032987. [Google Scholar] [CrossRef] [PubMed]
- Pinzaru, A.M.; Tavazoie, S.F. Transfer RNAs as dynamic and critical regulators of cancer progression. Nat. Rev. Cancer 2023, 23, 746–761. [Google Scholar] [CrossRef]
- Orellana, E.A.; Siegal, E.; Gregory, R.I. tRNA dysregulation and disease. Nat. Rev. Genet. 2022, 23, 651–664. [Google Scholar] [CrossRef]
- Advani, V.M.; Ivanov, P. Translational Control under Stress: Reshaping the Translatome. BioEssays 2019, 41, e1900009. [Google Scholar] [CrossRef]
- Torrent, M.; Chalancon, G.; de Groot, N.S.; Wuster, A.; Babu, M.M. Cells alter their tRNA abundance to selectively regulate protein synthesis during stress conditions. Sci. Signal. 2018, 11, eaat6409. [Google Scholar] [CrossRef]
- Gingold, H.; Tehler, D.; Christoffersen, N.R.; Nielsen, M.M.; Asmar, F.; Kooistra, S.M.; Christophersen, N.S.; Christensen, L.L.; Borre, M.; Sørensen, K.D.; et al. A Dual Program for Translation Regulation in Cellular Proliferation and Differentiation. Cell 2014, 158, 1281–1292. [Google Scholar] [CrossRef]
- Dittmar, K.A.; Goodenbour, J.M.; Pan, T. Tissue-Specific Differences in Human Transfer RNA Expression. PLoS Genet. 2006, 2, e221. [Google Scholar] [CrossRef] [PubMed]
- Pinkard, O.; McFarland, S.; Sweet, T.; Coller, J. Quantitative tRNA-sequencing uncovers metazoan tissue-specific tRNA regulation. Nat. Commun. 2020, 11, 1–15. [Google Scholar] [CrossRef]
- Gao, L.; Behrens, A.; Rodschinka, G.; Forcelloni, S.; Wani, S.; Strasser, K.; Nedialkova, D.D. Selective gene expression maintains human tRNA anticodon pools during differentiation. Nat. Cell Biol. 2024, 26, 100–112. [Google Scholar] [CrossRef]
- Kapur, M.; Molumby, M.J.; Guzman, C.; Heinz, S.; Ackerman, S.L. Cell-type-specific expression of tRNAs in the brain regulates cellular homeostasis. Neuron 2024, 112, 1397–1415.e6. [Google Scholar] [CrossRef]
- Pechmann, S.; Frydman, J. Evolutionary conservation of codon optimality reveals hidden signatures of cotranslational folding. Nat. Struct. Mol. Biol. 2012, 20, 237–243. [Google Scholar] [CrossRef]
- Rak, R.; Dahan, O.; Pilpel, Y. Repertoires of tRNAs: The Couplers of Genomics and Proteomics. Annu. Rev. Cell Dev. Biol. 2018, 34, 239–264. [Google Scholar] [CrossRef]
- Bae, H.; Coller, J. Codon optimality-mediated mRNA degradation: Linking translational elongation to mRNA stability. Mol. Cell 2022, 82, 1467–1476. [Google Scholar] [CrossRef]
- Presnyak, V.; Alhusaini, N.; Chen, Y.-H.; Martin, S.; Morris, N.; Kline, N.; Olson, S.; Weinberg, D.; Baker, K.E.; Graveley, B.R.; et al. Codon optimality is a major determinant of mRNA stability. Cell 2015, 160, 1111–1124. [Google Scholar] [CrossRef] [PubMed]
- Bazzini, A.A.; del Viso, F.; Moreno-Mateos, A.M.; Johnstone, T.G.; Vejnar, C.E.; Qin, Y.; Yao, J.; Khokha, M.K.; Giraldez, A.J. Codon identity regulates mRNA stability and translation efficiency during the maternal-to-zygotic transition. EMBO J. 2016, 35, 2087–2103. [Google Scholar] [CrossRef] [PubMed]
- Mishima, Y.; Tomari, Y. Codon Usage and 3′ UTR Length Determine Maternal mRNA Stability in Zebrafish. Mol. Cell 2016, 61, 874–885. [Google Scholar] [CrossRef]
- Burow, D.A.; Martin, S.; Quail, J.F.; Alhusaini, N.; Coller, J.; Cleary, M.D. Attenuated Codon Optimality Contributes to Neural-Specific mRNA Decay in Drosophila. Cell Rep. 2018, 24, 1704–1712. [Google Scholar] [CrossRef]
- Wu, Q.; Medina, S.G.; Kushawah, G.; DeVore, M.L.; A Castellano, L.; Hand, J.M.; Wright, M.; Bazzini, A.A.; States, U. Translation affects mRNA stability in a codon-dependent manner in human cells. eLife 2019, 8, e45396. [Google Scholar] [CrossRef]
- Martin, S.; Allan, K.C.; Pinkard, O.; Sweet, T.; Tesar, P.J.; Coller, J. Oligodendrocyte differentiation alters tRNA modifications and codon optimality-mediated mRNA decay. Nat. Commun. 2022, 13, 5003. [Google Scholar] [CrossRef]
- Shu, H.; Donnard, E.; Liu, B.; Jung, S.; Wang, R.; Richter, J.D. FMRP links optimal codons to mRNA stability in neurons. Proc. Natl. Acad. Sci. USA 2020, 117, 30400–30411. [Google Scholar] [CrossRef]
- Stewart, R.K.; Nguyen, P.; Laederach, A.; Volkan, P.C.; Sawyer, J.K.; Fox, D.T. Orb2 enables rare-codon-enriched mRNA expression during Drosophila neuron differentiation. Nat. Commun. 2024, 15, 5270. [Google Scholar] [CrossRef] [PubMed]
- Schaffer, A.E.; Pinkard, O.; Coller, J.M. tRNA Metabolism and Neurodevelopmental Disorders. Annu. Rev. Genom. Hum. Genet. 2019, 20, 359–387. [Google Scholar] [CrossRef]
- Carney, T.D.; Miller, M.R.; Robinson, K.J.; Bayraktar, O.A.; Osterhout, J.A.; Doe, C.Q. Functional genomics identifies neural stem cell sub-type expression profiles and genes regulating neuroblast homeostasis. Dev. Biol. 2012, 361, 137–146. [Google Scholar] [CrossRef] [PubMed]
- Pereanu, W.; Shy, D.; Hartenstein, V. Morphogenesis and proliferation of the larval brain glia in Drosophila. Dev. Biol. 2005, 283, 191–203. [Google Scholar] [CrossRef]
- Sami, J.D.; Spitale, R.C.; Cleary, M.D. mRNAs encoding neurodevelopmental regulators have equal N6-methyladenosine stoichiometry in Drosophila neuroblasts and neurons. Neural Dev. 2022, 17, 9. [Google Scholar] [CrossRef] [PubMed]
- Gogakos, T.; Brown, M.; Garzia, A.; Meyer, C.; Hafner, M.; Tuschl, T. Characterizing Expression and Processing of Precursor and Mature Human tRNAs by Hydro-tRNAseq and PAR-CLIP. Cell Rep. 2017, 20, 1463–1475. [Google Scholar] [CrossRef] [PubMed]
- Liao, Y.; Smyth, G.K.; Shi, W. The Subread aligner: Fast, accurate and scalable read mapping by seed-and-vote. Nucleic Acids Res. 2013, 41, e108. [Google Scholar] [CrossRef]
- Reis, M.D. Solving the riddle of codon usage preferences: A test for translational selection. Nucleic Acids Res. 2004, 32, 5036–5044. [Google Scholar] [CrossRef]
- Xia, X. DAMBE6: New Tools for Microbial Genomics, Phylogenetics, and Molecular Evolution. J. Hered. 2017, 108, 431–437. [Google Scholar] [CrossRef]
- Marygold, S.J.; Chan, P.P.; Lowe, T.M. Systematic identification of tRNA genes in Drosophila melanogaster. MicroPubl. Biol. 2022, 2022. [Google Scholar] [CrossRef]
- Man, O.; Sussman, J.L.; Pilpel, Y. Examination of the tRNA Adaptation Index as a Predictor of Protein Expression Levels. In Systems Biology and Regulatory Genomics; Eskin, E., Ideker, T., Raphael, B., Workman, C., Eds.; RSB RRG 2005, Lecture Notes in Computer Science; Springer: Berlin/Heidelberg, Germany, 2007; Volume 4023. [Google Scholar] [CrossRef]
- Sabi, R.; Daniel, R.V.; Tuller, T. stAIcalc: tRNA adaptation index calculator based on species-specific weights. Bioinformatics 2016, 33, 589–591. [Google Scholar] [CrossRef] [PubMed]
- Sharp, P.M.; Li, W.-H. The codon adaptation index-a measure of directional synonymous codon usage bias, and its potential applications. Nucleic Acids Res. 1987, 15, 1281–1295. [Google Scholar] [CrossRef]
- Hernandez-Alias, X.; Benisty, H.; Schaefer, M.H.; Serrano, L. Translational efficiency across healthy and tumor tissues is proliferation-related. Mol. Syst. Biol. 2020, 16, e9275. [Google Scholar] [CrossRef] [PubMed]
- Gage, F.H.; Temple, S. Neural Stem Cells: Generating and Regenerating the Brain. Neuron 2013, 80, 588–601. [Google Scholar] [CrossRef]
- Medina-Muñoz, S.G.; Kushawah, G.; Castellano, L.A.; Diez, M.; DeVore, M.L.; Salazar, M.J.B.; Bazzini, A.A. Crosstalk between codon optimality and cis-regulatory elements dictates mRNA stability. Genome Biol. 2021, 22, 14. [Google Scholar] [CrossRef] [PubMed]
- Dominski, Z.; Marzluff, W.F. Formation of the 3′ end of histone mRNA: Getting closer to the end. Gene 2007, 396, 373–390. [Google Scholar] [CrossRef]
- Fee, J.; Aboukilila, M.; Cleary, M.D. Progenitor-derived ribosomal RNA supports protein synthesis in Drosophila neurons. Nat. Sci. 2021, 2, e20210032. [Google Scholar] [CrossRef]
- Slomnicki, L.P.; Pietrzak, M.; Vashishta, A.; Jones, J.; Lynch, N.; Elliot, S.; Poulos, E.; Malicote, D.; Morris, B.E.; Hallgren, J.; et al. Requirement of Neuronal Ribosome Synthesis for Growth and Maintenance of the Dendritic Tree. J. Biol. Chem. 2016, 291, 5721–5739. [Google Scholar] [CrossRef]
- Reimegård, J.; Tarbier, M.; Danielsson, M.; Schuster, J.; Baskaran, S.; Panagiotou, S.; Dahl, N.; Friedländer, M.R.; Gallant, C.J. A combined approach for single-cell mRNA and intracellular protein expression analysis. Commun. Biol. 2021, 4, 624. [Google Scholar] [CrossRef]
- Waddington, C.H. Canalization of development and the inheritance of acquired characters. Nature 1942, 150, 563–565. [Google Scholar] [CrossRef]





Disclaimer/Publisher’s Note: The statements, opinions and data contained in all publications are solely those of the individual author(s) and contributor(s) and not of MDPI and/or the editor(s). MDPI and/or the editor(s) disclaim responsibility for any injury to people or property resulting from any ideas, methods, instructions or products referred to in the content. |
© 2024 by the authors. Licensee MDPI, Basel, Switzerland. This article is an open access article distributed under the terms and conditions of the Creative Commons Attribution (CC BY) license (https://creativecommons.org/licenses/by/4.0/).
Share and Cite
Wint, R.; Cleary, M.D. Transfer RNA Levels Are Tuned to Support Differentiation During Drosophila Neurogenesis. Genes 2024, 15, 1602. https://doi.org/10.3390/genes15121602
Wint R, Cleary MD. Transfer RNA Levels Are Tuned to Support Differentiation During Drosophila Neurogenesis. Genes. 2024; 15(12):1602. https://doi.org/10.3390/genes15121602
Chicago/Turabian StyleWint, Rhondene, and Michael D. Cleary. 2024. "Transfer RNA Levels Are Tuned to Support Differentiation During Drosophila Neurogenesis" Genes 15, no. 12: 1602. https://doi.org/10.3390/genes15121602
APA StyleWint, R., & Cleary, M. D. (2024). Transfer RNA Levels Are Tuned to Support Differentiation During Drosophila Neurogenesis. Genes, 15(12), 1602. https://doi.org/10.3390/genes15121602

